Exploring Metalloprotease from Dunaliella sp.: Production, Regulation, and Structural Insight
Abstract
1. Introduction
2. Materials and Methods
2.1. Sampling Site, Microalgae Isolation Process, and Maintenance of Monoalgal Culture
2.2. PCR Amplification, Sequencing, and Phylogenetic Analysis
2.3. Assessment of Dunaliella Growth Kinetic
2.4. Biochemical Composition
2.4.1. Carbohydrate Assay
2.4.2. Soluble Proteins Assay
2.4.3. Lipid Content Determination
2.5. Optimization of Dunaliella Culture Conditions for Protein and Protease Synthesis
2.6. Protease Activity Assessment
2.7. RNA Extraction and Quantitative Real-Time Reverse Transcription PCR (qRT-PCR)
2.8. In Silico and Functional Analysis of FtsH2 Metalloprotease from Dunaliella salina
2.8.1. Identification of FtsH-Encoding Genes in the Dunaliella salina Genome
2.8.2. Phylogenetic Analysis of FtsH Proteins
2.8.3. Characterization of the DsFtsH2 Protein and Gene Structure
2.8.4. Cis-Acting Element Analyses
2.8.5. Structure Prediction, Structure Validation, and Quality Prediction
3. Results and Discussion
3.1. Isolation and Identification of Microalgae
3.2. Growth Kinetics and Biochemical Characterization
3.2.1. Growth Kinetics
3.2.2. Biochemical Characterization
3.3. Protein Production Optimization
3.4. Specific Proteolytic Activity Optimization
3.5. Molecular Investigation
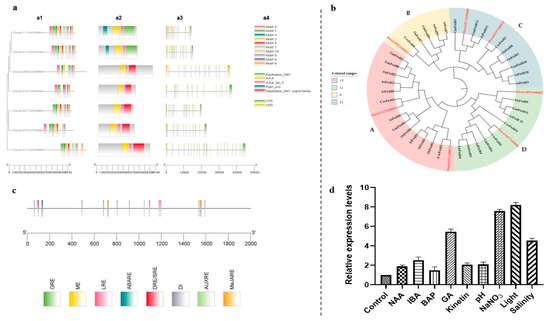
3.5.1. Identification of FtsH2 Genes in Dunaliella salina
3.5.2. Physicochemical Properties and Subcellular Localization of DsFtsH2
3.5.3. Analyzation of the Cis-Acting Element of the DsFtsH2 Gene
3.5.4. Differential Expression of the FtsH2 Gene Under Various Stress Conditions
3.6. Structural Analysis
3.6.1. Secondary Organization
3.6.2. Quaternary Organization
4. Conclusions
Supplementary Materials
Author Contributions
Funding
Institutional Review Board Statement
Informed Consent Statement
Data Availability Statement
Conflicts of Interest
References
- Tavano, O.L.; Berenguer-Murcia, A.; Secundo, F.; Fernandez-Lafuente, R. Biotechnological Applications of Proteases in Food Technology. Compr. Rev. Food Sci. Food Saf. 2018, 17, 412–436. [Google Scholar] [CrossRef] [PubMed]
- Brasil, d.S.A.F.B.; de Siqueira, F.G.; Salum, T.F.C.; Zanette, C.M.; Spier, M.R. Microalgae and Cyanobacteria as Enzyme Biofactories. Algal Res. 2017, 25, 76–89. [Google Scholar] [CrossRef]
- Mahajan, R.T.; Badgujar, S.B. Biological Aspects of Proteolytic Enzymes: A Review. J. Pharm. Res. 2010, 3, 2048–2068. [Google Scholar]
- Pérez-Lloréns, J.L.; Benítez, E.; Vergara, J.J.; Berges, J.A. Characterization of Proteolytic Enzyme Activities in Macroalgae. Eur. J. Phycol. 2003, 38, 55–64. [Google Scholar] [CrossRef]
- Dos Santos Aguilar, J.G.; Sato, H.H. Microbial Proteases: Production and Application in Obtaining Protein Hydrolysates. Food Res. Int. Ott. Ont 2018, 103, 253–262. [Google Scholar] [CrossRef]
- Rani, K.; Rana, R.; Datt, S. Review on Latest Overview of Proteases. Int. J. Curr. Life Sci. 2012, 2, 12–18. [Google Scholar]
- Wagner, R.; Aigner, H.; Funk, C. FtsH Proteases Located in the Plant Chloroplast. Physiol. Plant. 2012, 145, 203–214. [Google Scholar] [CrossRef]
- Li, W.; Rao, D.K.; Kaur, P. Dual Role of the Metalloprotease FtsH in Biogenesis of the DrrAB Drug Transporter. J. Biol. Chem. 2013, 288, 11854–11864. [Google Scholar] [CrossRef]
- Mishra, L.S.; Mielke, K.; Wagner, R.; Funk, C. Reduced Expression of the Proteolytically Inactive FtsH Members Has Impacts on the Darwinian Fitness of Arabidopsis Thaliana. J. Exp. Bot. 2019, 70, 2173–2184. [Google Scholar] [CrossRef]
- Ogura, T.; Inoue, K.; Tatsuta, T.; Suzaki, T.; Karata, K.; Young, K.; Su, L.; Fierke, C.A.; Jackman, J.E.; Raetz, C.R.H.; et al. Balanced Biosynthesis of Major Membrane Components through Regulated Degradation of the Committed Enzyme of Lipid A Biosynthesis by the AAA Protease FtsH (HflB) in Escherichia Coli. Mol. Microbiol. 1999, 31, 833–844. [Google Scholar] [CrossRef]
- Krynická, V.; Tichý, M.; Krafl, J.; Yu, J.; Kaňa, R.; Boehm, M.; Nixon, P.J.; Komenda, J. Two Essential FTSH Proteases Control the Level of the FUR Repressor during Iron Deficiency in the Cyanobacterium Synechocystis sp. PCC 6803. Mol. Microbiol. 2014, 94, 609–624. [Google Scholar] [CrossRef] [PubMed]
- Steele, T.E.; Glynn, S.E. Mitochondrial AAA Proteases: A Stairway to Degradation. Mitochondrion 2019, 49, 121–127. [Google Scholar] [CrossRef]
- Janska, H.; Piechota, J.; Kwasniak, M. ATP-Dependent Proteases in Biogenesis and Maintenance of Plant Mitochondria. Biochim. Biophys. Acta BBA-Bioenerg. 2010, 1797, 1071–1075. [Google Scholar] [CrossRef]
- Kato, Y.; Sakamoto, W. FtsH Protease in the Thylakoid Membrane: Physiological Functions and the Regulation of Protease Activity. Front. Plant Sci. 2018, 9, 855. [Google Scholar] [CrossRef]
- Nixon, P.J.; Michoux, F.; Yu, J.; Boehm, M.; Komenda, J. Recent Advances in Understanding the Assembly and Repair of Photosystem II. Ann. Bot. 2010, 106, 1–16. [Google Scholar] [CrossRef]
- Boehm, M.; Yu, J.; Krynicka, V.; Barker, M.; Tichy, M.; Komenda, J.; Nixon, P.J.; Nield, J. Subunit Organization of a Synechocystis Hetero-Oligomeric Thylakoid FtsH Complex Involved in Photosystem II Repair. Plant Cell 2012, 24, 3669–3683. [Google Scholar] [CrossRef]
- Krynická, V.; Georg, J.; Jackson, P.J.; Dickman, M.J.; Hunter, C.N.; Futschik, M.E.; Hess, W.R.; Komenda, J. Depletion of the FtsH1/3 Proteolytic Complex Suppresses the Nutrient Stress Response in the Cyanobacterium Synechocystis sp. Strain PCC 6803. Plant Cell 2019, 31, 2912–2928. [Google Scholar] [CrossRef] [PubMed]
- Stirnberg, M.; Fulda, S.; Huckauf, J.; Hagemann, M.; Krämer, R.; Marin, K. A Membrane-bound FtsH Protease Is Involved in Osmoregulation in Synechocystis sp. PCC 6803: The Compatible Solute Synthesizing Enzyme GgpS Is One of the Targets for Proteolysis. Mol. Microbiol. 2007, 63, 86–102. [Google Scholar] [CrossRef] [PubMed]
- Zhang, P.; Sicora, C.I.; Vorontsova, N.; Allahverdiyeva, Y.; Battchikova, N.; Nixon, P.J.; Aro, E. FtsH Protease Is Required for Induction of Inorganic Carbon Acquisition Complexes in Synechocystis sp. PCC 6803. Mol. Microbiol. 2007, 65, 728–740. [Google Scholar] [CrossRef]
- Sacharz, J.; Bryan, S.J.; Yu, J.; Burroughs, N.J.; Spence, E.M.; Nixon, P.J.; Mullineaux, C.W. Sub-cellular Location of FTsH Proteases in the Cyanobacterium Synechocystis sp. PCC 6803 Suggests Localised PSII Repair Zones in the Thylakoid Membranes. Mol. Microbiol. 2015, 96, 448–462. [Google Scholar] [CrossRef]
- Silva, P.; Thompson, E.; Bailey, S.; Kruse, O.; Mullineaux, C.W.; Robinson, C.; Mann, N.H.; Nixon, P.J. FtsH Is Involved in the Early Stages of Repair of Photosystem II in Synechocystis sp PCC 6803. Plant Cell 2003, 15, 2152–2164. [Google Scholar] [CrossRef] [PubMed]
- Malnoë, A.; Wang, F.; Girard-Bascou, J.; Wollman, F.-A.; de Vitry, C. Thylakoid FtsH Protease Contributes to Photosystem II and Cytochrome b 6 f Remodeling in Chlamydomonas Reinhardtii under Stress Conditions. Plant Cell 2014, 26, 373–390. [Google Scholar] [CrossRef] [PubMed]
- Mishra, L.S.; Funk, C. The FtsHi Enzymes of Arabidopsis thaliana: Pseudo-Proteases with an Important Function. Int. J. Mol. Sci. 2021, 22, 5917. [Google Scholar] [CrossRef]
- Zou, Y.; Bozhkov, P.V. Chlamydomonas Proteases: Classification, Phylogeny, and Molecular Mechanisms. J. Exp. Bot. 2021, 72, 7680–7693. [Google Scholar] [CrossRef]
- Bujaldon, S.; Kodama, N.; Rappaport, F.; Subramanyam, R.; de Vitry, C.; Takahashi, Y.; Wollman, F.-A. Functional Accumulation of Antenna Proteins in Chlorophyll B-Less Mutants of Chlamydomonas Reinhardtii. Mol. Plant 2017, 10, 115–130. [Google Scholar] [CrossRef]
- Wang, F.; Qi, Y.; Malnoë, A.; Choquet, Y.; Wollman, F.-A.; de Vitry, C. The High Light Response and Redox Control of Thylakoid FtsH Protease in Chlamydomonas Reinhardtii. Mol. Plant 2017, 10, 99–114. [Google Scholar] [CrossRef]
- Abdelkafi, S.; Barouh, N.; Fouquet, B.; Fendri, I.; Pina, M.; Scheirlinckx, F.; Villeneuve, P.; Carrière, F. Carica papaya Lipase: A Naturally Immobilized Enzyme with Interesting Biochemical Properties. Plant Foods Hum. Nut. 2011, 66, 34–40. [Google Scholar] [CrossRef] [PubMed]
- Abdelkafi, S.; Fouquet, B.; Barouh, N.; Durner, S.; Pina, M.; Scheirlinckx, F.; Villeneuve, P.; Carrière, F. In vitro Comparisons Between Carica papaya and Pancreatic Lipases During Test Meal Lipolysis: Potential Use of CPL in Enzyme Replacement Therapy. Food Chem. 2009, 115, 488–494. [Google Scholar] [CrossRef]
- Leary, D.; Vierros, M.; Hamon, G.; Arico, S.; Monagle, C. Marine Genetic Resources: A Review of Scientific and Commercial Interest. Mar. Policy 2009, 33, 183–194. [Google Scholar] [CrossRef]
- Zhang, J.; Jiang, L.; Chen, X.; Lv, K.; Basiony, M.; Zhu, G.; Karthik, L.; Ouyang, L.; Zhang, L.; Liu, X. Recent Advances in Biotechnology for Marine Enzymes and Molecules. Curr. Opin. Biotechnol. 2021, 69, 308–315. [Google Scholar] [CrossRef]
- Bahador, E.; Einali, A.; Azizian-Shermeh, O.; Sangtarash, M.H. Metabolic Responses of the Green Microalga Dunaliella salina to Silver Nanoparticles-Induced Oxidative Stress in the Presence of Salicylic Acid Treatment. Aquat. Toxicol. 2019, 217, 105356. [Google Scholar] [CrossRef] [PubMed]
- Ramos, A.; Polle, J.; Tran, D.; Cushman, J.; Jin, E.; Varela, J. The Unicellular Green Alga Dunaliella salina Teod. as a Model for Abiotic Stress Tolerance: Genetic Advances and Future Perspectives. Algae 2011, 26, 3–20. [Google Scholar] [CrossRef]
- Ilieva, Y.; Zaharieva, M.M.; Najdenski, H.; Kroumov, A.D. Antimicrobial Activity of Arthrospira (Former Spirulina) and Dunaliella Related to Recognized Antimicrobial Bioactive Compounds. Int. J. Mol. Sci. 2024, 25, 5548. [Google Scholar] [CrossRef]
- Mazzucchi, L.; Xu, Y.; Harvey, P. Stereoisomers of Colourless Carotenoids from the Marine Microalga Dunaliella salina. Molecules 2020, 25, 1880. [Google Scholar] [CrossRef] [PubMed]
- Yamashita, Y.; Takeuchi, T.; Endo, Y.; Goto, A.; Sakaki, S.; Yamaguchi, Y.; Takenaka, H.; Yamashita, H. Dietary Supplementation with Dunaliella tertiolecta Prevents Whitening of Brown Fat and Controls Diet-Induced Obesity at Thermoneutrality in Mice. Nutrients 2020, 12, 1686. [Google Scholar] [CrossRef]
- Moura, Y.A.S.; Viana-Marques, D. de A.; Porto, A.L.F.; Bezerra, R.P.; Converti, A. Pigments Production, Growth Kinetics, and Bioenergetic Patterns in Dunaliella tertiolecta (Chlorophyta) in Response to Different Culture Media. Energies 2020, 13, 5347. [Google Scholar] [CrossRef]
- Tounsi, L.; Ben Hlima, H.; Derbel, H.; Duchez, D.; Gardarin, C.; Dubessay, P.; Drira, M.; Fendri, I.; Michaud, P.; Abdelkafi, S. Enhanced Growth and Metabolite Production from a Novel Strain of Porphyridium sp. Bioengineered 2024, 15, 2294160. [Google Scholar] [CrossRef] [PubMed]
- Guillard, R.R.L.; Ryther, J.H. Studies of Marine Planktonic Diatoms: I. Cyclotella Nana Hustedt, and Detonula Confervacea (Cleve) Gran. Can. J. Microbiol. 1962, 8, 229–239. [Google Scholar] [CrossRef] [PubMed]
- Liu, C.-L.; Place, A.R.; Jagus, R. Use of Antibiotics for Maintenance of Axenic Cultures of Amphidinium carterae for the Analysis of Translation. Mar. Drugs 2017, 15, 242. [Google Scholar] [CrossRef]
- Schuelter, A.R.; Kroumov, A.D.; Hinterholz, C.L.; Fiorini, A.; Trigueros, D.E.G.; Vendruscolo, E.G.; Zaharieva, M.M.; Módenes, A.N. Isolation and Identification of New Microalgae Strains with Antibacterial Activity on Food-Borne Pathogens. Engineering Approach to Optimize Synthesis of Desired Metabolites. Biochem. Eng. J. 2019, 144, 28–39. [Google Scholar] [CrossRef]
- Abdelkafi, S.; Labat, M.; Casalot, L.; Chamkha, M.; Sayadi, S. Isolation and Characterization of Halomonas sp. Strain IMPC, a p-Coumaric Acid-Metabolizing Bacterium That Decarboxylates Other Cinnamic Acids under Hypersaline Conditions. FEMS Microbiol. Lett. 2006, 255, 108–114. [Google Scholar] [CrossRef] [PubMed]
- Tamura, K.; Stecher, G.; Kumar, S. MEGA11: Molecular Evolutionary Genetics Analysis Version 11. Mol. Biol. Evol. 2021, 38, 3022–3027. [Google Scholar] [CrossRef] [PubMed]
- Cao, X.; Xi, Y.; Liu, J.; Chu, Y.; Wu, P.; Yang, M.; Chi, Z.; Xue, S. New Insights into the CO2-Steady and pH-Steady Cultivations of Two Microalgae Based on Continuous Online Parameter Monitoring. Algal Res. 2019, 38, 101370. [Google Scholar] [CrossRef]
- DuBois, M.; Gilles, K.A.; Hamilton, J.K.; Rebers, P.A.; Smith, F. Colorimetric Method for Determination of Sugars and Related Substances. Anal. Chem. 1956, 28, 350–356. [Google Scholar] [CrossRef]
- Zazirna, M.; Tischler, S.; Marko, D.; Varga, E.; Castejón, N. Ultrasound-Based Strategies for the Recovery of Microalgal Carotenoids: Insights from Green Extraction Methods to UV/MS-Based Identification. Food Res. Int. 2024, 187, 114354. [Google Scholar] [CrossRef]
- Lowry, O.; Rosebrough, N.J.; Farr, A.L.; Randall, R.J. Protein Measurement with the Folin Phenol Reagent. J. Biol. Chem. 1951, 193, 265–275. [Google Scholar] [CrossRef]
- Bligh, E.G.; Dyer, W.J. A Rapid Method of Total Lipid Extraction and Purification. Can. J. Biochem. Physiol. 1959, 37, 911–917. [Google Scholar] [CrossRef]
- Branco-Vieira, M.; San Martin, S.; Agurto, C.; dos Santos, M.A.; Freitas, M.A.V.; Mata, T.M.; Martins, A.A.; Caetano, N.S. Potential of Phaeodactylum Tricornutum for Biodiesel Production under Natural Conditions in Chile. Energies 2018, 11, 54. [Google Scholar] [CrossRef]
- Kembhavi, A.A.; Kulkarni, A.; Pant, A. Salt-Tolerant and Thermostable Alkaline Protease from Bacillus subtilis NCIM No. 64. Appl. Biochem. Biotechnol. 1993, 38, 83–92. [Google Scholar] [CrossRef]
- Hammami, A.; Bayoudh, A.; Abdelhedi, O.; Nasri, M. Low-Cost Culture Medium for the Production of Proteases by Bacillus mojavensis SA and Their Potential Use for the Preparation of Antioxidant Protein Hydrolysate from Meat Sausage by-Products. Ann. Microbiol. 2018, 68, 473–484. [Google Scholar] [CrossRef]
- Mohan, M.; Kozhithodi, S.; Nayarisseri, A.; Elyas, K.K. Screening, Purification and Characterization of Protease Inhibitor from Capsicum Frutescens. Bioinformation 2018, 14, 285–293. [Google Scholar] [CrossRef] [PubMed]
- Zhu, L.; Hu, T.; Li, S.; Nugroho, Y.K.; Li, B.; Cao, J.; Show, P.-L.; Hiltunen, E. Effects of Operating Parameters on Algae Chlorella vulgaris Biomass Harvesting and Lipid Extraction Using Metal Sulfates as Flocculants. Biomass Bioenergy 2020, 132, 105433. [Google Scholar] [CrossRef]
- Drira, M.; Elleuch, F.; Elleuch, J.; Drira, R.; Boissou, F.; Souquet-Grumey, J.; Drouillard, S.; Le Cerf, D.; Michaud, P.; Abdelkafi, S. Fendri, I. Oligoalginates from Padina pavonica Obtained by Chemical and Mechanical Fractionation Differentially Induce Resistance of Date Palm Vitroplants to Biotic and Abiotic Stresses. Algal Res. 2023, 71, 103063. [Google Scholar] [CrossRef]
- Lovell, S.C.; Davis, I.W.; Arendall, W.B.; De Bakker, P.I.W.; Word, J.M.; Prisant, M.G.; Richardson, J.S.; Richardson, D.C. Structure Validation by Cα Geometry: ϕ,ψ and Cβ Deviation. Proteins Struct. Funct. Bioinform. 2003, 50, 437–450. [Google Scholar] [CrossRef]
- Eisenberg, D.; Lüthy, R.; Bowie, J.U. VERIFY3D: Assessment of Protein Models with Three-Dimensional Profiles. Methods Enzymol. 1997, 277, 396–404. [Google Scholar]
- Kuriata, A.; Gierut, A.M.; Oleniecki, T.; Ciemny, M.P.; Kolinski, A.; Kurcinski, M.; Kmiecik, S. CABS-Flex 2.0: A Web Server for Fast Simulations of Flexibility of Protein Structures. Nucleic Acids Res. 2018, 46, W338–W343. [Google Scholar] [CrossRef] [PubMed]
- Ashkenazy, H.; Abadi, S.; Martz, E.; Chay, O.; Mayrose, I.; Pupko, T.; Ben-Tal, N. ConSurf 2016: An Improved Methodology to Estimate and Visualize Evolutionary Conservation in Macromolecules. Nucleic Acids Res. 2016, 44, W344–W350. [Google Scholar] [CrossRef]
- Hotos, G.; Avramidou, D.; Mastropetros, S.G.; Tsigkou, K.; Kouvara, K.; Makridis, P.; Kornaros, M. Isolation, Identification, and Chemical Composition Analysis of Nine Microalgal and Cyanobacterial Species Isolated in Lagoons of Western Greece. Algal Res. 2023, 69, 102935. [Google Scholar] [CrossRef]
- Elyakoubi, M.; Ouagajjou, Y.; Rijal-Leblad, B.; Benjelloun-Harzimi, M.; Fal, S.; Benhima, R.; Idhalla, M.; Errhif, A. Isolation and Characterization of Potential Microalgae Strains from Moroccan Coasts for Their Utilization as Feed in Shellfish Hatcheries. Aquac. Aquar. Conserv. Legis. 2020, 13, 3754–3768. [Google Scholar]
- Ben-Amotz, A.; Avron, M. The Biotechnology of Cultivating the Halotolerant alga Dunaliella. Trends Biotechnol. 1990, 8, 121–126. [Google Scholar] [CrossRef]
- Tounsi, L.; Ben Hlima, H.; Fendri, I.; Abdelkafi, S.; Michaud, P. Photoautotrophic Growth and Accumulation of Macromolecules by Porphyridium cruentum UTEX 161 Depending on Culture Media. Biomass Convers. Biorefinery 2023, 14, 26323–26340. [Google Scholar] [CrossRef]
- Colusse, G.A.; Mendes, C.R.B.; Duarte, M.E.R.; Carvalho, J.C.d.; Noseda, M.D. Effects of Different Culture Media on Physiological Features and Laboratory Scale Production Cost of Dunaliella salina. Biotechnol. Rep. 2020, 27, e00508. [Google Scholar] [CrossRef] [PubMed]
- De Freitas, B.C.B.; Brächer, E.H.; De Morais, E.G.; Atala, D.I.P.; De Morais, M.G.; Costa, J.A.V. Cultivation of Different Microalgae with Pentose as Carbon Source and the Effects on the Carbohydrate Content. Environ. Technol. 2019, 40, 1062–1070. [Google Scholar] [CrossRef]
- El Arroussi, H.; Benhima, R.; Bennis, I.; El Mernissi, N.; Wahby, I. Improvement of the Potential of Dunaliella tertiolecta as a Source of Biodiesel by Auxin Treatment Coupled to Salt Stress. Renew. Energy 2015, 77, 15–19. [Google Scholar] [CrossRef]
- Hashemi, A.; Petroudi, M.; Pajoum shariati, F.; Delavari Amrei, H. Beta-carotene Production within Dunaliella salina Cells under Salt Stress Condition in an Indoor Hybrid Helical-tubular Photobioreactor. Can. J. Chem. Eng. 2020, 98, 69–74. [Google Scholar] [CrossRef]
- Hadi, M.R.; Shariati, M.; Afsharzadeh, S. Microalgal Biotechnology: Carotenoid and Glycerol Production by the Green Algae Dunaliella Isolated from the Gave-Khooni Salt Marsh, Iran. Biotechnol. Bioprocess Eng. 2008, 13, 540–544. [Google Scholar] [CrossRef]
- Singh, R.P.; Yadav, P.; Kumar, A.; Hashem, A.; Al-Arjani, A.-B.F.; Abd_Allah, E.F.; Rodríguez Dorantes, A.; Gupta, R.K. Physiological and Biochemical Responses of Bicarbonate Supplementation on Biomass and Lipid Content of Green Algae Scenedesmus sp. BHU1 Isolated from Wastewater for Renewable Biofuel Feedstock. Front. Microbiol. 2022, 13, 839800. [Google Scholar] [CrossRef]
- Ambrico, A.; Trupo, M.; Magarelli, R.; Balducchi, R.; Ferraro, A.; Hristoforou, E.; Marino, T.; Musmarra, D.; Casella, P.; Molino, A. Effectiveness of Dunaliella salina Extracts against Bacillus subtilis and Bacterial Plant Pathogens. Pathogens 2020, 9, 613. [Google Scholar] [CrossRef]
- Marinoa, T.; Casellab, P.; Sangiorgioc, P.; Verardic, A.; Ferrarod, A.; Hristoforoud, E.; Molinob, A.; Musmarraa, D. Natural Beta-Carotene: A Microalgae Derivate for Nutraceutical Applications. Chem. Eng. 2020, 79, 103–108. [Google Scholar] [CrossRef]
- Chidambara Murthy, K.N. Production of Beta-Carotene from Cultured Dunaliella sp. and Evaluation of Biological Activities. Ph.D. Thesis, University of Mysore, Mysore, India, 2005. [Google Scholar]
- Tertychnaya, T.N.; Manzhesov, V.I.; Andrianov, E.A.; Yakovleva, S.F. New Aspects of Application of Microalgae Dunaliella salina in the Formula of Enriched Bread. In Proceedings of the 6th International Conference on Agriproducts Processing and Farming, Voronezh, Russian, 17–18 October 2019; IOP Publishing: Bristol, UK, 2020; Volume 422, p. 012021. [Google Scholar]
- Ijaola, A.O.; Akamo, D.O.; George, T.T.; Sengul, A.; Adediji, M.Y.; Asmatulu, E. Algae as a Potential Source of Protein: A Review on Cultivation, Harvesting, Extraction, and Applications. Algal Res. 2023, 77, 103329. [Google Scholar] [CrossRef]
- Muhaemin, M.M.M.; Kaswadji, R.F. Biomass Nutrient Profiles of Marine Microalgae Dunaliella salina. J. Penelit. Sains 2010, 13. [Google Scholar] [CrossRef]
- Pirwitz, K.; Rihko-Struckmann, L.; Sundmacher, K. Valorization of the Aqueous Phase Obtained from Hydrothermally Treated Dunaliella salina Remnant Biomass. Bioresour. Technol. 2016, 219, 64–71. [Google Scholar] [CrossRef] [PubMed]
- Molino, A.; Iovine, A.; Casella, P.; Mehariya, S.; Chianese, S.; Cerbone, A.; Rimauro, J.; Musmarra, D. Microalgae Characterization for Consolidated and New Application in Human Food, Animal Feed and Nutraceuticals. Int. J. Environ. Res. Public. Health 2018, 15, 2436. [Google Scholar] [CrossRef] [PubMed]
- Spolaore, P.; Joannis-Cassan, C.; Duran, E.; Isambert, A. Commercial Applications of Microalgae. J. Biosci. Bioeng. 2006, 101, 87–96. [Google Scholar] [CrossRef] [PubMed]
- Becker, E.W. Micro-Algae as a Source of Protein. Biotechnol. Adv. 2007, 25, 207–210. [Google Scholar] [CrossRef]
- Sui, Y.; Muys, M.; Van de Waal, D.B.; D’Adamo, S.; Vermeir, P.; Fernandes, T.V.; Vlaeminck, S.E. Enhancement of Co-Production of Nutritional Protein and Carotenoids in Dunaliella salina Using a Two-Phase Cultivation Assisted by Nitrogen Level and Light Intensity. Bioresour. Technol. 2019, 287, 121398. [Google Scholar] [CrossRef]
- Juneja, A.; Ceballos, R.M.; Murthy, G.S. Effects of Environmental Factors and Nutrient Availability on the Biochemical Composition of Algae for Biofuels Production: A Review. Energies 2013, 6, 4607–4638. [Google Scholar] [CrossRef]
- Lee, K.; Eisterhold, M.L.; Rindi, F.; Palanisami, S.; Nam, P.K. Isolation and Screening of Microalgae from Natural Habitats in the Midwestern United States of America for Biomass and Biodiesel Sources. J. Nat. Sci. Biol. Med. 2014, 5, 333. [Google Scholar] [CrossRef]
- Oren, A. The Ecology of Dunaliella in High-Salt Environments. J. Biol. Res.-Thessalon. 2014, 21, 23. [Google Scholar] [CrossRef]
- Piorreck, M.; Pohl, P. Formation of Biomass, Total Protein, Chlorophylls, Lipids and Fatty Acids in Green and Blue-Green Algae during One Growth Phase. Phytochemistry 1984, 23, 217–223. [Google Scholar] [CrossRef]
- Fidalgo, J.P.; Cid, A.; Torres, E.; Sukenik, A.; Herrero, C. Effects of Nitrogen Source and Growth Phase on Proximate Biochemical Composition, Lipid Classes and Fatty Acid Profile of the Marine Microalga Isochrysis galbana. Aquaculture 1998, 166, 105–116. [Google Scholar] [CrossRef]
- Zhu, C.J.; Lee, Y.K.; Chao, T.M. Effects of Temperature and Growth Phase on Lipid and Biochemical Composition of Isochrysis galbana TK1. J. Appl. Phycol. 1997, 9, 451–457. [Google Scholar] [CrossRef]
- Sui, Y.; Vlaeminck, S.E. Effects of Salinity, pH and Growth Phase on the Protein Productivity by Dunaliella salina. J. Chem. Technol. Biotechnol. 2019, 94, 1032–1040. [Google Scholar] [CrossRef]
- Uriarte, I.; Farías, A.; Hawkins, A.J.S.; Bayne, B.L. Cell Characteristics and Biochemical Composition of Dunaliella primolecta Butcher Conditioned at Different Concentrations of Dissolved Nitrogen. J. Appl. Phycol. 1993, 5, 447–453. [Google Scholar] [CrossRef]
- Chen, H.; Zheng, Y.; Zhan, J.; He, C.; Wang, Q. Comparative Metabolic Profiling of the Lipid-Producing Green Microalga Chlorella Reveals That Nitrogen and Carbon Metabolic Pathways Contribute to Lipid Metabolism. Biotechnol. Biofuels 2017, 10, 153. [Google Scholar] [CrossRef]
- Scott, S.A.; Davey, M.P.; Dennis, J.S.; Horst, I.; Howe, C.J.; Lea-Smith, D.J.; Smith, A.G. Biodiesel from Algae: Challenges and Prospects. Curr. Opin. Biotechnol. 2010, 21, 277–286. [Google Scholar] [CrossRef]
- Sánchez-Bayo, A.; Morales, V.; Rodríguez, R.; Vicente, G.; Bautista, L.F. Cultivation of Microalgae and Cyanobacteria: Effect of Operating Conditions on Growth and Biomass Composition. Molecules 2020, 25, 2834. [Google Scholar] [CrossRef]
- Khatoon, H.; Haris, N.; Banerjee, S.; Rahman, N.A.; Begum, H.; Mian, S.; Abol-Munafi, A.B.; Endut, A. Effects of Different Salinities on the Growth and Proximate Composition of Dunaliella sp. Isolated from South China Sea at Different Growth Phases. Process Saf. Environ. Prot. 2017, 112, 280–287. [Google Scholar] [CrossRef]
- Kumar, A.; Guria, C.; Pathak, A.K. Optimal Cultivation towards Enhanced Algae-Biomass and Lipid Production Using Dunaliella tertiolecta for Biofuel Application and Potential CO2 Bio-Fixation: Effect of Nitrogen Deficient Fertilizer, Light Intensity, Salinity and Carbon Supply Strategy. Energy 2018, 148, 1069–1086. [Google Scholar] [CrossRef]
- Chen, C.; Lee, P.; Tan, C.H.; Lo, Y.; Huang, C.; Show, P.L.; Lin, C.; Chang, J. Improving Protein Production of Indigenous Microalga Chlorella vulgaris FSP-E by Photobioreactor Design and Cultivation Strategies. Biotechnol. J. 2015, 10, 905–914. [Google Scholar] [CrossRef]
- Ogbonna, J.C.; Tanaka, H. Night Biomass Loss and Changes in Biochemical Composition of Cells during Light/Dark Cyclic Culture of Chlorella pyrenoidosa. J. Ferment. Bioeng. 1996, 82, 558–564. [Google Scholar] [CrossRef]
- Kaymaz, N.A.; Cetin, A.K. The Effect of Photoperiod on Growth, and Protein, Lipid and Chlorophyll Content in Scenedesmus Acutus. Turk. J. Sci. Technol. 2020, 15, 79–84. [Google Scholar]
- Zhao, T.; Han, X.; Cao, H. Effect of Temperature on Biological Macromolecules of Three Microalgae and Application of FT-IR for Evaluating Microalgal Lipid Characterization. ACS Omega 2020, 5, 33262–33268. [Google Scholar] [CrossRef]
- Imamoglu, E.; Demirel, Z.; Dalay, M.C. Evaluation of Culture Conditions of Locally Isolated Dunaliella salina Strain EgeMacc-024. Biochem. Eng. J. 2014, 92, 22–27. [Google Scholar] [CrossRef]
- Khoyi, Z.A.; Seyfabadi, J.; Ramezanpour, Z. Effects of Light Intensity and Photoperiod on the Growth Rate, Chlorophyll a and β-Carotene of Freshwater Green Micro Alga Chlorella vulgaris. Comp. Biochem. Physiol. Part A 2009, 2, S215. [Google Scholar] [CrossRef]
- Sathasivam, R.; Juntawong, N. Modified Medium for Enhanced Growth of Dunaliella Strains. Int. J. Curr. Sci. 2013, 5, 67–73. [Google Scholar]
- Hosseini Tafreshi, A.; Shariati, M. Dunaliella Biotechnology: Methods and Applications. J. Appl. Microbiol. 2009, 107, 14–35. [Google Scholar] [CrossRef]
- Wu, Z.; Duangmanee, P.; Zhao, P.; Juntawong, N.; Ma, C. The Effects of Light, Temperature, and Nutrition on Growth and Pigment Accumulation of Three Dunaliella salina Strains Isolated from Saline Soil. Jundishapur J. Microbiol. 2016, 9, e26732. [Google Scholar] [CrossRef]
- Magwell, P.F.R.; Djoudjeu, K.T.; Minyaka, E.; Tavea, M.-F.; Fotsop, O.W.; Tagnikeu, R.F.; Fofou, A.M.; Darelle, C.K.V.; Dzoyem, C.U.D.; Lehman, L.G. Sodium Bicarbonate (NaHCO3) Increases Growth, Protein and Photosynthetic Pigments Production and Alters Carbohydrate Production of Spirulina platensis. Curr. Microbiol. 2023, 80, 63. [Google Scholar] [CrossRef]
- Patil, L.; Kaliwal, B. Effect of CO2 Concentration on Growth and Biochemical Composition of Newly Isolated Indigenous Microalga Scenedesmus bajacalifornicus BBKLP-07. Appl. Biochem. Biotechnol. 2017, 182, 335–348. [Google Scholar] [CrossRef]
- Singh, S.P.; Singh, P. Effect of CO2 Concentration on Algal Growth: A Review. Renew. Sustain. Energy Rev. 2014, 38, 172–179. [Google Scholar] [CrossRef]
- Da Silva, A.V.; Do Nascimento, J.M.; Rodrigues, C.H.; Silva Nascimento, D.C.; Pedrosa Brandão Costa, R.M.; De Araújo Viana Marques, D.; Lima Leite, A.C.; Figueiredo, M.D.V.B.; Pastrana, L.; Converti, A.; et al. Partial Purification of Fibrinolytic and Fibrinogenolytic Protease from Gliricidia sepium Seeds by Aqueous Two-Phase System. Biocatal. Agric. Biotechnol. 2020, 27, 101669. [Google Scholar] [CrossRef]
- Sun, Q.; Zhang, B.; Yan, Q.-J.; Jiang, Z.-Q. Comparative Analysis on the Distribution of Protease Activities among Fruits and Vegetable Resources. Food Chem. 2016, 213, 708–713. [Google Scholar] [CrossRef]
- Herrmann, L.; Erkelenz, M.; Aldag, I.; Tiedtke, A.; Hartmann, M.W. Biochemical and Molecular Characterisation of Tetrahymena thermophila Extracellular Cysteine Proteases. BMC Microbiol. 2006, 6, 19. [Google Scholar] [CrossRef]
- Rao, M.B.; Tanksale, A.M.; Ghatge, M.S.; Deshpande, V.V. Molecular and Biotechnological Aspects of Microbial Proteases. Microbiol. Mol. Biol. Rev. MMBR 1998, 62, 597–635. [Google Scholar] [CrossRef]
- de Araújo Viana, D.; de Albuquerque Lima, C.; Neves, R.P.; Mota, C.S.; Moreira, K.A.; de Lima-Filho, J.L.; Cavalcanti, M.T.H.; Converti, A.; Porto, A.L.F. Production and Stability of Protease from Candida buinensis. Appl. Biochem. Biotechnol. 2010, 162, 830–842. [Google Scholar] [CrossRef]
- Nascimento, T.P.; Sales, A.E.; Porto, T.S.; Costa, R.M.P.B.; Breydo, L.; Uversky, V.N.; Porto, A.L.F.; Converti, A. Purification, Biochemical, and Structural Characterization of a Novel Fibrinolytic Enzyme from Mucor subtilissimus UCP 1262. Bioprocess Biosyst. Eng. 2017, 40, 1209–1219. [Google Scholar] [CrossRef]
- Nascimento, T.P.; Sales, A.E.; Porto, C.S.; Brandão, R.M.P.; de Campos-Takaki, G.M.; Teixeira, J.A.C.; Porto, T.S.; Porto, A.L.F.; Converti, A. Purification of a Fibrinolytic Protease from Mucor subtilissimus UCP 1262 by Aqueous Two-Phase Systems (PEG/Sulfate). J. Chromatogr. B Analyt. Technol. Biomed. Life. Sci. 2016, 1025, 16–24. [Google Scholar] [CrossRef]
- Nanni, B.; Balestreri, E.; Dainese, E.; Cozzani, I.; Felicioli, R. Characterisation of a Specific Phycocyanin-Hydrolysing Protease Purified from Spirulina platensis. Microbiol. Res. 2001, 156, 259–266. [Google Scholar] [CrossRef]
- Yada, E.; Nagata, H.; Noguchi, Y.; Kodera, Y.; Nishimura, H.; Inada, Y.; Matsushima, A. An Arginine Specific Protease from Spirulina platensis. Mar. Biotechnol. N. Y. N 2005, 7, 474–480. [Google Scholar] [CrossRef]
- Páblo, E.C.S.; de Souza, F.; de Barros, R.C.; Marques, D.A.V.; Porto, A.L.F.; Bezerra, R.P. Enhanced Production of Fibrinolytic Protease from Microalgae Chlorella vulgaris Using Glycerol and Corn Steep Liquor as Nutrient. Ann Microbiol Res 2017, 1, 9–19. [Google Scholar]
- Silva, T.a.F.D.; Silva, P.E.D.C.E.; Nascimento, T.P.; Costa, R.M.P.B.; Converti, A.; Porto, A.L.F.; Bezerra, R.P. Cost-Effective Fibrinolytic Enzyme Production by Microalga Dunaliella tertiolecta Using Medium Supplemented with Corn Steep Liquor. An. Acad. Bras. Ciênc. 2023, 95, e20220552. [Google Scholar] [CrossRef]
- Wang, J.; Liu, L.; Luo, R.; Zhang, Q.; Wang, X.; Ling, F.; Wang, P. Genome-Wide Analysis of Filamentous Temperature-Sensitive H Protease (ftsH) Gene Family in Soybean. BMC Genomics 2024, 25, 524. [Google Scholar] [CrossRef]
- Zhu, X.; Yu, A.; Zhang, Y.; Yu, Q.; Long, R.; Kang, J.; Yang, Q.; Guo, C.; Li, M. Genome-Wide Identification and Characterization of Filamentation Temperature-Sensitive H (FtsH) Genes and Expression Analysis in Response to Multiple Stresses in Medicago truncatula. Mol. Biol. Rep. 2023, 50, 10097–10109. [Google Scholar] [CrossRef]
- Shan, Q.; Zhou, B.; Wang, Y.; Hao, F.; Zhu, L.; Liu, Y.; Wang, N.; Wang, F.; Li, X.; Dong, Y. Genome-Wide Identification and Comprehensive Analysis of the Ftsh Gene Family in Soybean (Glycine Max). Int. J. Mol. Sci. 2023, 24, 16996. [Google Scholar] [CrossRef]
- Hajibarat, Z.; Saidi, A. Filamentation Temperature-Sensitive (FtsH); Key Player in Response to Multiple Environmental Stress Conditions and Developmental Stages in Potato. J. Plant Growth Regul. 2023, 42, 4223–4239. [Google Scholar] [CrossRef]
- Sakuraba, Y.; Lee, S.-H.; Kim, Y.-S.; Park, O.K.; Hörtensteiner, S.; Paek, N.-C. Delayed Degradation of Chlorophylls and Photosynthetic Proteins in Arabidopsis Autophagy Mutants during Stress-Induced Leaf Yellowing. J. Exp. Bot. 2014, 65, 3915–3925. [Google Scholar] [CrossRef]
- Kato, Y.; Miura, E.; Ido, K.; Ifuku, K.; Sakamoto, W. The Variegated Mutants Lacking Chloroplastic FtsHs Are Defective in D1 Degradation and Accumulate Reactive Oxygen Species. Plant Physiol. 2009, 151, 1790–1801. [Google Scholar] [CrossRef]
- Tian, Y.; Zhong, R.; Wei, J.; Luo, H.; Eyal, Y.; Jin, H.; Wu, L.; Liang, K.; Li, Y.; Chen, S. Arabidopsis CHLOROPHYLLASE 1 Protects Young Leaves from Long-Term Photodamage by Facilitating FtsH-Mediated D1 Degradation in Photosystem II Repair. Mol. Plant 2021, 14, 1149–1167. [Google Scholar] [CrossRef]
- He, Q.; Lin, Y.; Tan, H.; Zhou, Y.; Wen, Y.; Gan, J.; Li, R.; Zhang, Q. Transcriptomic Profiles of Dunaliella salina in Response to Hypersaline Stress. BMC Genom. 2020, 21, 115. [Google Scholar] [CrossRef]
- Wei, S.; Bian, Y.; Zhao, Q.; Chen, S.; Mao, J.; Song, C.; Cheng, K.; Xiao, Z.; Zhang, C.; Ma, W. Salinity-Induced Palmella Formation Mechanism in Halotolerant Algae Dunaliella salina Revealed by Quantitative Proteomics and Phosphoproteomics. Front. Plant Sci. 2017, 8, 810. [Google Scholar] [CrossRef]
- Bourdineaud, J.-P.; Nehmé, B.; Tesse, S.; Lonvaud-Funel, A. The ftsH Gene of the Wine Bacterium Oenococcus oeni Is Involved in Protection against Environmental Stress. Appl. Environ. Microbiol. 2003, 69, 2512–2520. [Google Scholar] [CrossRef]
- Hanson, P.I.; Whiteheart, S.W. AAA+ Proteins: Have Engine, Will Work. Nat. Rev. Mol. Cell Biol. 2005, 6, 519–529. [Google Scholar] [CrossRef]
- Bieniossek, C.; Niederhauser, B.; Baumann, U.M. The Crystal Structure of Apo -FtsH Reveals Domain Movements Necessary for Substrate Unfolding and Translocation. Proc. Natl. Acad. Sci. USA 2009, 106, 21579–21584. [Google Scholar] [CrossRef]
- Puchades, C.; Rampello, A.J.; Shin, M.; Giuliano, C.J.; Wiseman, R.L.; Glynn, S.E.; Lander, G.C. Structure of the Mitochondrial Inner Membrane AAA+ Protease YME1 Gives Insight into Substrate Processing. Science 2017, 358, eaao0464. [Google Scholar] [CrossRef]
- Krissinel, E.B.; Winn, M.D.; Ballard, C.C.; Ashton, A.W.; Patel, P.; Potterton, E.A.; McNicholas, S.J.; Cowtan, K.D.; Emsley, P. The New CCP 4 Coordinate Library as a Toolkit for the Design of Coordinate-Related Applications in Protein Crystallography. Acta Crystallogr. D Biol. Crystallogr. 2004, 60, 2250–2255. [Google Scholar] [CrossRef]
- Bieniossek, C.; Nie, Y.; Frey, D.; Olieric, N.; Schaffitzel, C.; Collinson, I.; Romier, C.; Berger, P.; Richmond, T.J.; Steinmetz, M.O.; et al. Automated Unrestricted Multigene Recombineering for Multiprotein Complex Production. Nat. Methods 2009, 6, 447–450. [Google Scholar] [CrossRef]
- Suno, R.; Niwa, H.; Tsuchiya, D.; Zhang, X.; Yoshida, M.; Morikawa, K. Structure of the Whole Cytosolic Region of ATP-Dependent Protease FtsH. Mol. Cell 2006, 22, 575–585. [Google Scholar] [CrossRef]
- Vostrukhina, M.; Popov, A.; Brunstein, E.; Lanz, M.A.; Baumgartner, R.; Bieniossek, C.; Schacherl, M.; Baumann, U. The Structure of Aquifex aeolicus FtsH in the ADP-Bound State Reveals a C2-Symmetric Hexamer. Acta Crystallogr. D Biol. Crystallogr. 2015, 71, 1307–1318. [Google Scholar] [CrossRef]
- Colovos, C.; Yeates, T.O. Verification of Protein Structures: Patterns of Nonbonded Atomic Interactions. Protein Sci. 1993, 2, 1511–1519. [Google Scholar] [CrossRef]
- Lüthy, R.; Bowie, J.U.; Eisenberg, D. Assessment of Protein Models with Three-Dimensional Profiles. Nature 1992, 356, 83–85. [Google Scholar] [CrossRef]
- Martin, T.G.; Wintle, B.A.; Rhodes, J.R.; Kuhnert, P.M.; Field, S.A.; Low-Choy, S.J.; Tyre, A.J.; Possingham, H.P. Zero Tolerance Ecology: Improving Ecological Inference by Modelling the Source of Zero Observations. Ecol. Lett. 2005, 8, 1235–1246. [Google Scholar] [CrossRef] [PubMed]
- Langklotz, S.; Baumann, U.; Narberhaus, F. Structure and Function of the Bacterial AAA Protease FtsH. Biochim. Biophys. Acta BBA Mol. Cell Res. 2012, 1823, 40–48. [Google Scholar] [CrossRef]






| Variable | Code | Low Level (−1) | Medium Level (0) | High Level (+1) |
|---|---|---|---|---|
| Temperature (g/L) | X1 | 16 | 22 | 28 |
| Luminosity (μmol photons/m2/s) | X2 | 100 | 250 | 400 |
| NaHCO3 (g/L) | X3 | 0.5 | 1 | 1.5 |
| NaCl (g/L) | X4 | 27 | 81 | 135 |
| Microalgae Species | Medium | Composition (% Dry Weight) | Reference | |||||||
|---|---|---|---|---|---|---|---|---|---|---|
| Chlorophyll a | Chlorophyll b | Carotenoid | Ash | Moisture | Protein | Carbohydrate | Lipid | |||
| Dunaliella salina | F/2 medium | 1.199 ± 0.056 | 0.399 ± 0.022 | 0.493 ± 0.026 | 32.937 ± 1.56 | 0.824 ± 0.04 | 11.823 ± 0.004 (only soluble) | 10.585 ± 0.832 | 32.930 ± 3.048 | This study |
| Dunaliella salina | Walne medium | - | - | - | - | - | 24.1 | - | 19.5 | [67] |
| Dunaliella salina | Commercial powder | - | - | 3.46 | 48.74 | 6.63 | 10.03 | 25.31 | 3.49 | [68,69] |
| Dunaliella salina | - | - | - | 1.7 | 43.3 | 2.1 | 19.5 | 24.5 | 7.2 | [70] |
| Dunaliella salina | - | - | - | 4.5 | - | - | 36.4 | 33.0 | 7.8 | [71] |
| Dunaliella salina | - | - | - | - | - | - | 57 | 32 | 6 | [72] |
| Dunaliella salina | - | - | - | - | - | 15.89 | 25.67 | 40.21 | 18.02 | [73] |
| Dunaliella salina | Commercial powder | - | - | - | 0.03 | 1.26 | 8.46 | 85.58 | - | [74] |
| Dunaliella salina | - | - | - | 1.70 | 20.30 | 5.1 | 19.50 | 24.20 | 7.20 | [70] |
| Dunaliella salina | Commercial powder | - | - | 3.46 | 48.74 | 6.63 | 10.03 | 25.31 | 3.49 | [75] |
| Dunaliella salina | - | - | - | - | - | - | 57 | 32 | 6 | [76,77] |
| Factor | Regression Coefficient | p-Value | |||
|---|---|---|---|---|---|
| Constant | 9.77392 | 0.000 | |||
| 2.46564 | 0.000 | ||||
| 0.21114 | 0.472 | ||||
| −0.66642 | 0.037 | ||||
| 0.02123 | 0.942 | ||||
| −2.23708 | 0.000 | ||||
| 1.23719 | 0.013 | ||||
| −0.30482 | 0.488 | ||||
| 0.21379 | 0.625 | ||||
| 1.36795 | 0.017 | ||||
| −1.34743 | 0.018 | ||||
| −0.29625 | 0.558 | ||||
| −0.17104 | 0.734 | ||||
| 2.71626 | 0.000 | ||||
| −0.91497 | 0.088 | ||||
| Source of variation | Degrees of freedom | Sum of square | Mean square | F-value | p-value |
| Regression | 14 | 178.702 | 12.7645 | 13.19 | 0.000 |
| Residual | 12 | 11.616 | 0.9680 | ||
| Lack of fit | 10 | 9.109 | 0.9109 | 0.73 | 0.704 |
| Pure Error | 2 | 2.508 | 1.2538 | ||
| Total | 26 | 190.319 | |||
| R2 = 93.90% | |||||
| Factor | Regression Coefficient | p-Value | |||
|---|---|---|---|---|---|
| Constant | 5.4636 | 0.000 | |||
| 0.8304 | 0.000 | ||||
| −0.6898 | 0.000 | ||||
| 1.2445 | 0.000 | ||||
| −0.1360 | 0.283 | ||||
| 0.4226 | 0.038 | ||||
| 0.8218 | 0.001 | ||||
| 0.3243 | 0.099 | ||||
| −0.8443 | 0.001 | ||||
| −0.6606 | 0.008 | ||||
| 1.5993 | 0.000 | ||||
| −2.2958 | 0.000 | ||||
| −0.2791 | 0.207 | ||||
| −0.9399 | 0.001 | ||||
| 0.3687 | 0.104 | ||||
| Source of variation | Degree of freedom | Sum of square | Mean square | F-value | p-value |
| Regression | 14 | 82.9160 | 5.9226 | 33.74 | 0.000 |
| Residual | 12 | 2.1062 | 0.1755 | ||
| Lack of fit | 10 | 2.0775 | 0.2078 | 14.51 | 0.066 |
| Pure Error | 2 | 0.0286 | 0.0143 | ||
| Total | 26 | 85.0222 | |||
| R2 = 97.52% | |||||
Disclaimer/Publisher’s Note: The statements, opinions and data contained in all publications are solely those of the individual author(s) and contributor(s) and not of MDPI and/or the editor(s). MDPI and/or the editor(s) disclaim responsibility for any injury to people or property resulting from any ideas, methods, instructions or products referred to in the content. |
© 2024 by the authors. Licensee MDPI, Basel, Switzerland. This article is an open access article distributed under the terms and conditions of the Creative Commons Attribution (CC BY) license (https://creativecommons.org/licenses/by/4.0/).
Share and Cite
Hentati, O.; Ben Hlima, H.; Drira, M.; Elleuch, F.; Tounsi, L.; Michaud, P.; Abdelkafi, S. Exploring Metalloprotease from Dunaliella sp.: Production, Regulation, and Structural Insight. Appl. Sci. 2024, 14, 10402. https://doi.org/10.3390/app142210402
Hentati O, Ben Hlima H, Drira M, Elleuch F, Tounsi L, Michaud P, Abdelkafi S. Exploring Metalloprotease from Dunaliella sp.: Production, Regulation, and Structural Insight. Applied Sciences. 2024; 14(22):10402. https://doi.org/10.3390/app142210402
Chicago/Turabian StyleHentati, Ons, Hajer Ben Hlima, Marwa Drira, Fatma Elleuch, Latifa Tounsi, Philippe Michaud, and Slim Abdelkafi. 2024. "Exploring Metalloprotease from Dunaliella sp.: Production, Regulation, and Structural Insight" Applied Sciences 14, no. 22: 10402. https://doi.org/10.3390/app142210402
APA StyleHentati, O., Ben Hlima, H., Drira, M., Elleuch, F., Tounsi, L., Michaud, P., & Abdelkafi, S. (2024). Exploring Metalloprotease from Dunaliella sp.: Production, Regulation, and Structural Insight. Applied Sciences, 14(22), 10402. https://doi.org/10.3390/app142210402

