Next Article in Journal
Inhomogeneous Illumination Image Enhancement Under Extremely Low Visibility Condition
Next Article in Special Issue
Integrating Students’ Real-Time Gaze in Teacher–Student Interactions: Case Studies on the Benefits and Challenges of Eye Tracking in Primary Education
Previous Article in Journal
Importance of Electrolytes in Exercise Performance and Assessment Methodology After Heat Training: A Narrative Review
Previous Article in Special Issue
Leveraging Gamification in ICT Education: Examining Gender Differences and Learning Outcomes in Programming Courses
 
 
Font Type:
Arial Georgia Verdana
Font Size:
Aa Aa Aa
Line Spacing:
Column Width:
Background:
Article

Meta4CBC: Metamodel for Competency-Based Curriculum Design in Higher Education

1
Departamento de Ciencias de la Computación e Informática, Universidad de La Frontera, Temuco 4811230, Chile
2
Magister en Ingeniería Informática, Dirección de Postgrado, Universidad de La Frontera, Temuco 4811230, Chile
3
Decanato Facultad de Ingeniería y Ciencias, Universidad de La Frontera, Temuco 4811230, Chile
4
Facultad de Ingeniería de Sistemas, Universidad Tecnológica de Panamá, Panama City 0819-07289, Panama
*
Author to whom correspondence should be addressed.
Appl. Sci. 2024, 14(22), 10110; https://doi.org/10.3390/app142210110
Submission received: 25 August 2024 / Revised: 22 October 2024 / Accepted: 29 October 2024 / Published: 5 November 2024
(This article belongs to the Special Issue ICT in Education, 2nd Edition)

Abstract

Meta4CBC is proposed as an innovative metamodel for competency-based curriculum design in higher education, addressing the critical need to adapt curricula to contemporary challenges driven by globalization, technological advancement, and climate change. Inspired by the Business Motivation Model and Semantics of Business Vocabulary and Business Rules metamodels, Meta4CBC seeks to overcome the limitations of current CBCD models by providing a coherent structure that integrates curriculum components at supra, macro, meso, micro, and nano levels and establishes a common language that facilitates interdisciplinary collaboration. The proposal promotes curriculum alignment and coherence while supporting the development of software tools to assist in curriculum design, automate repetitive tasks, and provide data analysis for informed decision-making. The validation of Meta4CBC was conducted through a multi-step methodology involving proof of concept, expert judgment, and practical application. After defining the components through a systematic literature review, the metamodel was tested in the Computer Engineering program at the University of La Frontera. This testing verified its adaptability and alignment across curriculum levels. Experts from various Chilean universities reviewed the model, providing feedback for refinement.

1. Introduction

Higher Education (HE) is at a critical crossroads due to global transformation driven by globalization, the technological revolution, and climate change, among other factors [1,2]. In this context, HE institutions are responsible for adapting their curricula to prepare students for current and future challenges [3,4,5]. International agencies such as the Organization for Economic Cooperation and Development (OECD), the United Nations Educational, Scientific and Cultural Organization (UNESCO), and the World Bank significantly influence these adjustments [6,7,8]. The OECD emphasizes the importance of providing high-quality education that prepares students for contemporary challenges, fosters the development of essential skills, and adapts to the changing demands of the labor market while ensuring the coherence and relevance of education programs [9]. In line with Sustainable Development Goal 4, UNESCO calls for inclusive and equitable quality education and the promotion of lifelong learning opportunities for all [10]. Similarly, the World Bank underlines the importance of quality assurance in HE, supporting countries in building education systems that improve learning outcomes (LO) and the employability of graduates [11].
Competency-Based Curriculum Design (CBCD) has emerged as the most widely used approach to improve the relationship between LO and labor market needs [12]. Although other educational approaches exist, CBCD stands out for its ability to define and develop specific competencies that students must acquire, ensuring they are relevant and transferable to various work and social contexts [13]. This approach promotes student-centered education, where learning is active and contextualized, facilitating problem-solving, working in teams, and adapting to continuous change [14].
Furthermore, CBCD ensures that curriculum elements are closely aligned with the labor market’s needs, which enhances graduates’ employability and their ability to contribute effectively to their professional fields [14,15,16,17]. CBCD is implemented through models that guide and structure the curriculum design process. These models are essential to ensure that all curriculum components are aligned and coherent with educational goals.
However, currently used curriculum models present several limitations and problems. Most of these models focus only on the micro level, neglecting integration and alignment at the macro and meso levels [17,18], even with the supra level. In addition, many models do not use a common language that facilitates communication and collaboration in interdisciplinary teams, which leads to inconsistencies and hinders effective curriculum implementation [14,19]. Additionally, these models often do not allow for the development of computer systems to support the curriculum design process, as they do not employ recognized standards in the software industry, which limits their applicability and efficiency [20,21].
The use of software to support the CBCD process is crucial to improving the efficiency, coherence, and adaptability of the curriculum [21,22]. These tools allow for more practical information management, facilitating the visualization and organization of curriculum components at different levels of the curriculum (supra, macro, meso, micro, and nano). In addition, the software can integrate recognized software industry standards, allowing for better interoperability and compatibility with other educational systems [23].
Implementing advanced technologies in the CBCD also helps automate repetitive tasks and provide data analysis that can inform educational decisions, thus improving the quality and relevance of the curriculum [21]. According to [20], using computer systems can significantly reduce the time and effort needed to design and revise curricula, allowing educators to focus more on pedagogical innovation and continuous improvement of the educational process.
To address these challenges, models for the CBCD are required to explicitly define the relationships between curriculum components at different levels [24]. This not only facilitates the development of tools and software applications to support the curriculum design process but also improves the curriculum’s coherence and effectiveness [21,25].
The main objective of this work is to propose a model for the CBCD that allows aligning the curricular components at the supra, macro, meso, micro, and nano levels to develop IT tools to support the design process, improving the process and communication in the work team. This model is based on the metamodel of the Business Motivation Model (BMM) [26] and the Semantics of Business Vocabulary and Business Rules (SBVR) [27], which are widely used standards in the systems engineering industry.
The proposal introduces a robust framework for defining and managing curriculum components precisely and coherently, providing a common language and clear specifications to facilitate communication and collaboration in interdisciplinary teams. By establishing transparent relationships between curriculum components and providing guidelines for technological implementation, this metamodel aims to improve the development of software applications to support teams in curriculum development.
The article is structured as follows: Section 2 describes the basic concepts, and Section 3 reviews related work. Section 4 presents the methodology. Section 5 presents the proposed model with an example of how to use the metamodel in Section 6. Section 7 provides a discussion, and Section 8 presents conclusions and future directions for research.

2. Basic Concepts

This section defines and details key concepts such as curriculum, curriculum development, and CBCD. This is followed by general concepts of metamodeling, specifically the BMM metamodel and the SVBR standard.

2.1. Curriculum

The term ‘curriculum’ encompasses the planning and organizing of all learning experiences within an educational institution. It is more than a collection of lessons; it is a comprehensive guide for educators, detailing what and how to teach. Its main purpose is to provide coherent and practical education that responds to the needs and expectations of students and society [17,28].
The curriculum encompasses five curricular levels, which can be (1) supra, encompassing international standards [29]; (2) macro, which considers components of the curriculum at the country level; (3) meso, which considers components such as careers and programs at the institutional level; (4) micro, which considers components at the course level; and (5) nano, which considers components at the personal level [30,31]. Figure 1 depicts the relationship between these levels and examples of curricular components that contain them.
The supra level refers to international debates and agreements that relate to educational objectives and quality in the teaching-learning process, which draws on the results of international studies [29].
On the other hand, the macro level, also known as the national curriculum, is developed by a national body, such as the Ministry of Education [32]. At this level, minimum learning outcomes and achievement indicators are indicated to guide educational institutions in shaping their policies [33].
The meso level is the concretization of a curriculum where the syllabuses developed by educational institutions are formulated [31,32]. For this purpose, educational institutions create interdisciplinary work teams to address different aspects of a profession [14]. At this level, institutions define student performance domains, the educational model, the graduate profile, and other elements that must be related to ensure that the professional is competent for the world of labor [34,35,36].
At the micro level, teachers organize the teaching-learning process of their respective subject programs following the guidelines provided by the educational institution [33]. At this level, the expected LOs should be related to course content, assessments, and teaching-learning methodologies.
The nano level refers to the most individualized level of the teaching-learning process, focusing on each student’s characteristics, needs, and personal trajectories. At this level, curricular components are specifically adapted to cater to individual learning paces, interests, and competencies. This approach includes personalizing activities, differentiated assessment methods, and the use of adaptive technologies that allow students to progress autonomously according to their skills and prior knowledge [30].

2.2. Curriculum Development

Education specialists have variously defined curriculum development. It is generally described as the systematic process of designing, implementing, and evaluating the organization of learning experiences to facilitate student learning outcomes [34,37]. According to Tambo et al. [38], curriculum represents what educational institutions should enable students to learn for their growth as individuals and citizens [38]. On the other hand, Martone and Sireci [39] defines curriculum as a comprehensive plan that organizes educational content, pedagogical methods, and assessment strategies, aligning educational objectives with social and professional needs [39]. This systematic process is key to addressing students’ academic and social needs.
The curriculum development process typically follows a series of structured stages. These include needs analysis, formulation of vision, mission, and goals, design of curriculum content, implementation of instructional strategies, and evaluation of the curriculum to measure its effectiveness [28]. Curriculum development should begin with a feasibility study and needs analysis to ensure that the curriculum is aligned with the demands of the educational and professional context [14]. Various approaches to curriculum development vary according to the educational context, learners’ needs, and societal expectations. These approaches can be classified as follows in Table 1 [31,38,40].
HE institutions should select one of these approaches to implement curriculum development based on critical factors to ensure relevance and effectiveness [41]. These include a needs analysis to align the curriculum with the demands of students, society, and the labor market; the integration of technological advances to prepare students for a digitized work environment; and collaboration with industry to ensure that educational programs provide the necessary skills for employability. To this end, it is essential to continuously evaluate the curriculum to adjust it to social and technological changes [42,43]. However, selecting the curriculum development approach is not trivial since educational needs are different and depend, in many cases, on the context of location. This means that the approach is influenced by the geographical, social, cultural, economic, and other conditions surrounding the HE institutions.
In line with the above, the development of curriculum in the United States is characterized by an integrative approach that seeks to balance the acquisition of knowledge with the development of practical skills and professional competencies relevant to the labor market. According to Khan and Law [44], the curriculum in HE institutions is influenced by internal factors, such as institutional culture and pedagogical strategies, and external factors, such as market needs, industry, and government policies [44]. A competency-based approach is emphasized, which seeks to prepare students with theoretical knowledge and practical skills to adapt to a globalized and constantly changing work environment.
Curriculum development in Europe has been strongly influenced by the Bologna Process, which seeks to harmonize education systems to facilitate academic and professional mobility through the standardization of degrees and credits (ECTS). In addition, great emphasis has been placed on the development of transversal competencies, such as critical thinking and problem-solving, so that graduates can adapt to a globalized labor market. Internationalization of the curriculum is another key factor in preparing students to work in multicultural environments. Finally, curriculum development in Europe is closely linked to educational policies and socio-economic needs, ensuring that educational programs contribute to the economic and social development of the region [45].
Likewise, curriculum development in Latin America has been shaped by a number of factors that respond to both the internal demands of each country and global influences. One of the main factors is the massification of HE, which has driven a significant expansion in educational provision, especially in private universities; similarly, aspects related to educational quality emerge as an important issue in the region as HE institutions seek to accredit their training programs in order to demonstrate academic prestige, which has an impact on the curricular development of the degree programs they offer [46]. In addition, neoliberal policies implemented since the 1980s have promoted the privatization and diversification of funding sources in higher education institutions, where alternatives such as tuition fees and the sale of services have been sought to compensate for the decrease in public funds. In recent years, there has been a greater focus on adapting curricula to the needs of the labor market, which has led to the inclusion of more flexible educational models, such as competency-based programs, which seek to align education with the demands of the productive sector [47,48].

2.3. Curriculum Design

Curriculum design is a process that HE institutions must carry out regularly to expand or update their educational offerings [31]. The result of curriculum design is the document where the organization, operation, and comprehensive evaluation of the proposed training are made explicit, i.e., the curriculum. According to the author, there is no single form of construction and creation, as it can be subject to many approaches and theories, depending on the interest with which one wishes to approach the design of educational programs.
On the other hand, curriculum design is operationally defined as the planning, organization, and design of learning strategies, processes, materials, and experiences to achieve defined LOs and performance [14]. The same author states that it is not only concerned with learning materials but with creating a holistic plan for the environments in which learning takes place. This includes considering the physical, digital, social, and psychological factors defining the spaces and places people learn [24].
Undoubtedly, in the world of curriculum design, there is a vast proliferation of models, each of which is marked by its context of development; in this sense, it can be indicated that the Trivium and the Quadrivium, which originated in the Middle Ages, are recognized as the first forms of curriculum organization known in the Western world and were maintained in European universities until the 18th century [49]. They provide a model for organizing the curriculum that responds to teleological aspects of education at the time.
With the passing of the years and the progress of educational systems, as well as the recognition of the curriculum as a way of organizing teaching, models have emerged that seek to better structure the training process, among which the curricular models that were generated between the 1940s and 1960s stand out, which in turn in many cases are the basis for current curricular models, with authors such as Tyler (in 1949) [50], Taba and Spalding (in 1962) [51], Mc Donald (in 1971) and Beauchamp (1975) [52,53] each gave a distinctive stamp to the curriculum construction. They shared as standard features that their models were based on the theory of behaviorist education. They were based on establishing behavioral objectives, which could be measurable at the end of the teaching process.
In the 1970s, authors of curriculum models questioned the behaviorist curriculum design models, e.g., Eisner (1978) [54] and Schwab (1974) [55] began to give great importance to practice as a form of curriculum action. In the 1980s and 1990s, other models emerged, some of them research-based, such as those of Stenhouse (1984) [56] and Walker (1990) [57]. At the same time, others emerged with more critical positions on the curriculum and the way of teaching: Kemmis (1988) [58] and Apple (1986) [59] consider that curriculum models must respond to social aspects. Similarly, the positions of Morin (1993) [60], who emphasizes complexity and complex systems, influenced the curriculum models of the late 20th and early 21st centuries, in which Castillo Escalante and Ramírez García (2003) [61] also gave new meanings to curriculum construction, guided by the theory of the rationality of communicative action that seeks to solve problems through self-reflection and self-criticism through open dialogue XXI.
On the other hand, Biggs (1996) [62] constructive alignment model emphasizes the importance of aligning learning objectives with teaching and learning activities and assessment methods, promoting deep and meaningful learning.
In the same period, Pinar (2015) [63] emphasized the reconceptualization of the curriculum and, therefore, its design. Most of these models are based on cognitive and constructivist educational theories, in which student learning takes on greater relevance, and methodological strategies revolve around it.
In recent decades, it can be said that curriculum design models, at a global level, have focused on the development of competencies that enable current and future generations to respond to challenges linked to climatic conditions, sustainability, technological advances, food security, and health, among others [63]. These models also seek to develop transversal competencies, for example communication, critical thinking, problem-solving, and teamwork. Therefore, their theoretical formulation must be as clear as possible, enabling the development of curriculum designs that are relevant and coherent with their development contexts.
According to Nieveen et al. [24] the goal of curriculum design is to transform ideas about desirable learning objectives and content into artifacts that foster teaching practices leading to intended learning outcomes [24]. The authors explain that ideally, the process of curriculum design results in artifacts that are coherent and shared by a wide range of stakeholders at different levels of the education system.
Van den Akker et al. [30] explained that curriculum components have numerous interconnections vulnerable to change [30]. Although the emphasis of curriculum design on specific components may vary over time, some alignment must occur to maintain coherence. The authors point out that technology integration is one example whereby a more holistic approach is required before concrete changes can be expected [28].
A model for curriculum design is a schematic representation or set of structured guidelines that guide the planning, development, implementation, and evaluation of educational programs [34,37]. This model acts as a conceptual tool that helps educators and curriculum designers to organize and align content systematically, teaching methods, learning strategies, and assessments to meet the specific educational objectives of a program or course [14,17].
According to O’neill, Hicks, Fagan et al. [34,64,65], the models for curriculum design should provide the five functions detailed in Table 2 [34,64,65].

2.4. Metamodel

A metamodel in systems engineering is an abstract representation that defines the structure, rules, and relationships between the elements of a specific model [66,67]. It serves as a conceptual framework that provides a basis for building more detailed and specific models within a particular domain. In essence, a metamodel describes the language and components needed to create a model, establishing guidelines and constraints that ensure the consistency and validity of derived models. According to Bézivin and Gerbé [68], a metamodel is fundamental to standardization and interoperability in systems engineering, as it enables the precise definition of concepts and relationships, facilitating communication and collaboration between different development teams and tools [68]. In addition, a metamodel helps to manage the complexity of systems by providing a structured and organized view, which is essential for the design, analysis, and evolution of complex systems [69].
A metamodel is a model that formally defines a modeling language [70]. Standard metamodels, such as UML [71], BPMN, and the Business Motivation Model (BMM) [72], are managed by the Object Management Group (OMG) [73,74], which is internationally recognized by the software development community.
The OMG also administers standards such as Semantics of Business Vocabulary (SBVR) [27] and QVT [75].
The following subsections describe the main features of the BMM and SBVR metamodel, respectively.

2.4.1. Business Motivation Model

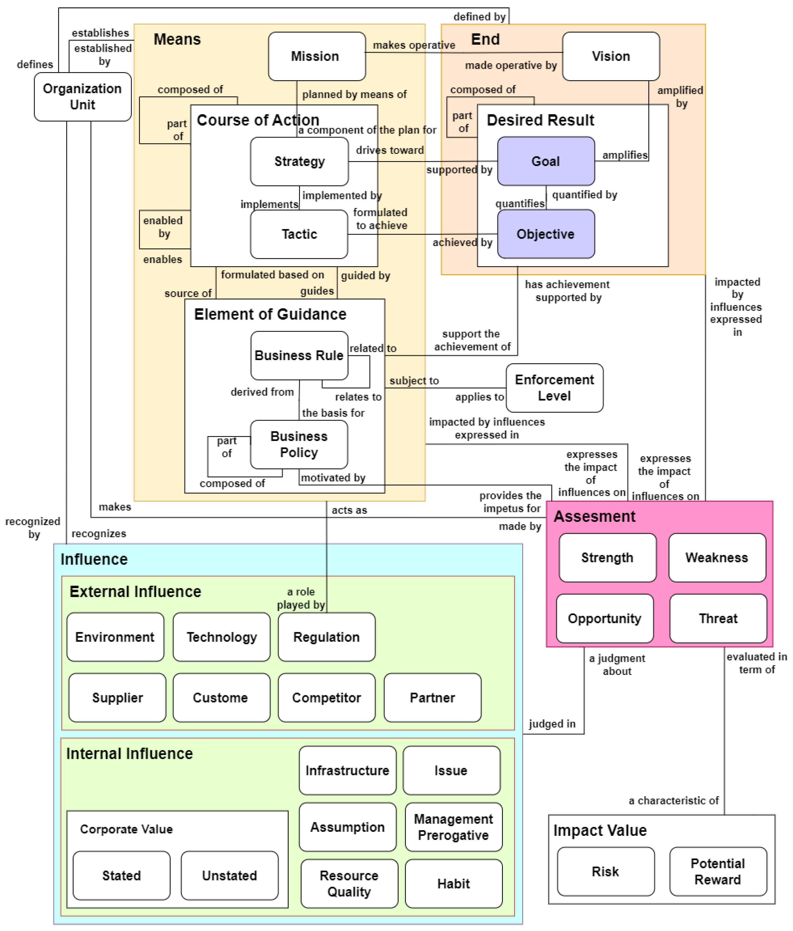
BMM is a metamodel and standardized framework that provides a structure for describing and analyzing the factors that motivate and drive business. Developed by the OMG, BMM helps organizations capture, communicate, and manage business goals, external and internal influences, and the directives that guide strategies and tactics. BMM decomposes business motivation into fundamental elements such as goals, objectives, influences, and directives, which are interrelated to provide a holistic understanding of the business context [72].
BMM enables organizations to align their strategies and operations with their overall objectives, facilitating decision-making and strategic planning. By clearly specifying motivational elements and their interactions, BMM helps identify and manage the factors that affect organizational performance and defines the actions needed to achieve the stated goals [76]. Furthermore, using a common, standardized language, BMM improves communication and consistency within the organization, which is essential for the effective implementation of business strategies.
Figure 2 shows an extract of the BMM metamodel. Several authors have used this metamodel to develop IT that is aligned with strategic business objectives [77,78].
The lack of alignment between curriculum components is due to poor understanding among stakeholders [79,80], which impedes supporting software development at the CBCD stage [21]. However, Bleistein [77] manage to improve the alignment between IT and organizational goals using a metamodel that graphically represents critical concepts in the domain of decision-makers and the technical team [77]. Other examples of metamodel use for alignment are in Data Warehouse development [78], Machine Learning projects [81], in the representation of system requirements [82], in the alignment of business systems [83], among others.

2.4.2. Semantics of Business Vocabulary and Rules

SBVR is a standard developed by the OMG that provides a framework for the definition, interpretation, and management of business vocabulary and business rules. SBVR is designed to capture the concepts and relationships accurately and formally within an organization, as well as the rules that govern its behavior. This framework uses formal logic to ensure that definitions and rules are clear, unambiguous, and can be interpreted consistently by all stakeholders [27].
SBVR focuses on semantics, i.e., the precise meaning of terms and rules used in business. It allows organizations to define domain-specific vocabularies and establish rules that are understandable to humans and IT systems. This facilitates clear and effective communication within the organization and between external stakeholders. Using SBVR, companies can improve consistency and accuracy in defining policies, processes, and procedures, which is crucial for compliance management and corporate governance [84].
SBVR is also highly interoperable with other standards and technologies, enabling its integration into complex enterprise architectures and information systems. This interoperability facilitates the automation of business rules management and the alignment of day-to-day operations with the organization’s strategic objectives.
The BMM, used in conjunction with tools such as SBVR, provides a robust framework for understanding and guiding business motivation and strategy. It ensures that all aspects of the organization are aligned towards fulfilling its visions and goals [77,85,86].

3. Related Work

Several models for CBCD provide structured frameworks that facilitate the alignment of educational components at different curriculum levels. These models often include visual tools that help curriculum design teams to collaborate effectively and ensure that all elements of the curriculum are aligned with educational goals, from LOs to teaching and assessment activities.
Table 3 presents the CBCD models using a visual representation selected from a systematic search in Scopus and Wos. Each model is analyzed from the point of view of the formal model used (whether metamodel, ontology, or other) and the curriculum level considered. We do not consider the supra and nano levels, as none of the papers analyzed consider this curricular level.
In general, the models for CBCD support in Table 3 do not consider all the important aspects of CBCD described in Table 2. Some models, such as Harden [92], Dafoulas et al. [94], and Aziz [101], consider three curriculum levels, but in an incipient way, as they do not include curriculum components such as the educational model, entry and exit profile, educational policies [92,94,101].
The XCRI-CAP model, mainly used in the UK, facilitates the visualization and mapping of curriculum content using a metamodel of class diagrams in UML, which helps standardize terminology and clarify the curriculum structure. This model focuses on transparency and coherence of curriculum design, providing a valuable tool for curriculum management and review [94]. Figure 3 presents an example of the platform used. As can be seen, the model includes only components at the micro level but considers some important aspects at the meso level, such as career competencies. On the other hand, Sarkar and Negi [87] use UML to visualize the design process for modeling various components of an online course [87]. These proposals present curriculum models only at the micro level.
On the other hand, the EdVee model, which uses a diagnostic and visual design-based approach to constructive alignment, provides a platform for information exchange between distributed design teams, fostering an abductive design process that responds to identified requirements [88].
Chimalakonda and Nori [95] present an ontology that explains the relationships between instructional design concepts such as learning objectives, teaching processes, and the learning materials used to achieve the objectives [95]. Romero and Gutiérrez [89] present another ontology that represents assessment activities according to the competency-based model so that teachers, curriculum experts, and other stakeholders can collaborate to improve the relationship between competency assessment and the means to achieve this assessment, such as teaching methods [89].
IMOD is an instructional design system that leverages Semantic Web technologies and ontologies to provide instructors with feedback on their course designs [97]. It also checks for omissions and inconsistencies and provides feedback to the user. Figure 4 presents an example of an IMOD approach to aligning course components and identifying desired learning objectives.
Harden [92] focuses on curriculum mapping as an essential tool in medical education to make curricula more transparent and authentic for all stakeholders [92]. This author addresses the problem of complexity and miscommunication in curriculum development, especially about the coordination and understanding of what is taught and assessed in the curriculum (see Figure 5).
Drysdale [19] identifies issues such as faculty perceptions of instructional designers’ roles and the difficulty for these professionals to advocate for a clear and defined role within higher education [19]. To overcome these challenges, the author proposes a structured curriculum mapping framework supported by curriculum guidelines and assessment data to continuously review and improve existing programs.
All the presented models allow for team interaction, alignment between curricular components at the micro level, and planning a sequence of work. However, these models present several problems, such as (1) not having a standard and standardized language to define and relate curriculum components, (2) not incorporating curriculum components at all levels (micro, meso, and macro), and (3) not using a formal or standard model as metamodels that allow the development of software applications to support the CBCD.

4. Methodology

This study follows a six-stage methodological approach to address a curriculum model incorporating the relationships between the curricular components at the macro, meso, and micro levels. This approach allows for an in-depth exploration from initial problem identification to implementation of improvements based on initial validation. Figure 6 presents a detailed outline of the methodology adopted in this research, highlighting the iterative and systematic nature of the methodological approach. Next, we detailed every stage of the methodology.

4.1. Initial Identification of the Problem

The research begins with an initial identification of the problem through extensive preliminary work and a thorough search of the existing literature. This process establishes a preliminary understanding of the problem’s relevance in the current context of curricular design.

4.2. Detailed Problem Characterization

Following identification, a detailed characterization of the problem is performed through a systematic literature review (SLR) [102]. This stage delves deeper into the nature and dimensions of the problem, providing a solid basis for identifying research gaps and opportunities.

4.3. Identification of Gaps

Based on the detailed characterization, gaps in the literature and current practice are identified. This critical analysis highlights gaps in existing knowledge and opportunities for significant contributions.

4.4. Proposed Solution

In response to the identified gaps, a solution proposal is developed structured around a curriculum design metamodel, differentiated by levels, and adapted to the specific needs identified. The proposal is conceptualized using a metamodel to provide a robust and flexible framework to address the problem.

4.5. Initial Validation

The validation of the Meta4CBC metamodel was carried out using a multi-step methodology, including proof of concept, expert judgment, and practical application in a real-world environment. The first step involved the precise definition of the metamodel’s key components, using an approach based on a systematic literature review. This ensured that the selected components reflected contemporary CBCD needs in HE, particularly in Latin American contexts. This was followed by proofs of concept in which the metamodel was applied to map a specific study program (in Computer Engineering) at the Universidad de La Frontera, which has a defined curriculum design process for engineering degrees. This institutional process facilitates the evaluation of the metamodel in similar degrees, as the curricular structure is designed to be coherent and adaptable to the demands of the labor market and technological competencies. The tests focused on verifying the alignment of the curricular components (macro, meso, and micro) within this environment, ensuring that the metamodel could be adapted to the institutional structure and competence requirements.
In addition, a group of experts in curriculum design and higher education from various universities in the region were consulted to assess the proposed metamodel’s coherence, applicability, and relevance [18]. This validation process included feedback sessions in which the experts analyzed the metamodel’s capacity to improve alignment between the different levels of the curriculum and its adaptability to changes in technological competencies. The experts’ observations adjusted and enhanced the metamodel, strengthening its practical feasibility.
Finally, iterative evaluations were carried out to refine the metamodel based on the results obtained from concept testing and expert judgments. This incremental approach ensured that Meta4CBC was theoretically consistent and suitable for implementation in real educational settings. As future work, it is proposed to validate the model in other academic contexts, especially at the European level, where curriculum structures and competence frameworks present important differences that would enrich the validation of the metamodel.

4.6. Improvements and Adjustments to the Proposal

Finally, improvements and adjustments are made to the proposal based on the initial validation results. This iterative process ensures that the proposed solution is refined, robust, and more aligned with the identified needs and challenges, preparing it for further evaluation or practical implementation.

5. Meta4CBC Proposal

Similar to BMM, but in the educational domain, Meta4CBC BMM is a metamodel and standardized framework that provides a structure for describing and analyzing the factors that motivate and drive student learning development in a career or educational program. Meta4CBC helps HE capture, communicate, and manage educational objectives, external and internal influences, and guidelines that guide the competencies students should achieve. The metamodel decomposes HE motivation into fundamental components such as career profile, competencies, LOs, and influences, which provide a holistic understanding of the educational context.
The Meta4CBC introduces an innovative metamodel that structures the curriculum design considering micro, meso, macro, and supra levels, effectively aligning curriculum components from the international guidelines for HE to LOs and related activities. Nano level will be addressed as future work in this research. This metamodel is inspired by the structure of the BMM metamodel, which differentiates between ‘Means’ and ‘Ends’, thus providing a systematic and coherent approach to educational planning.
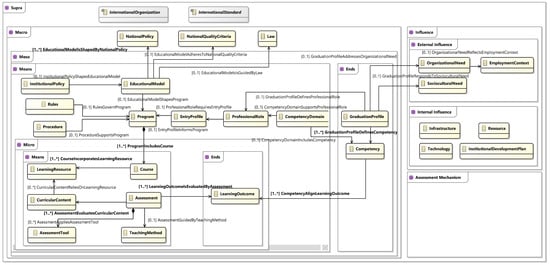
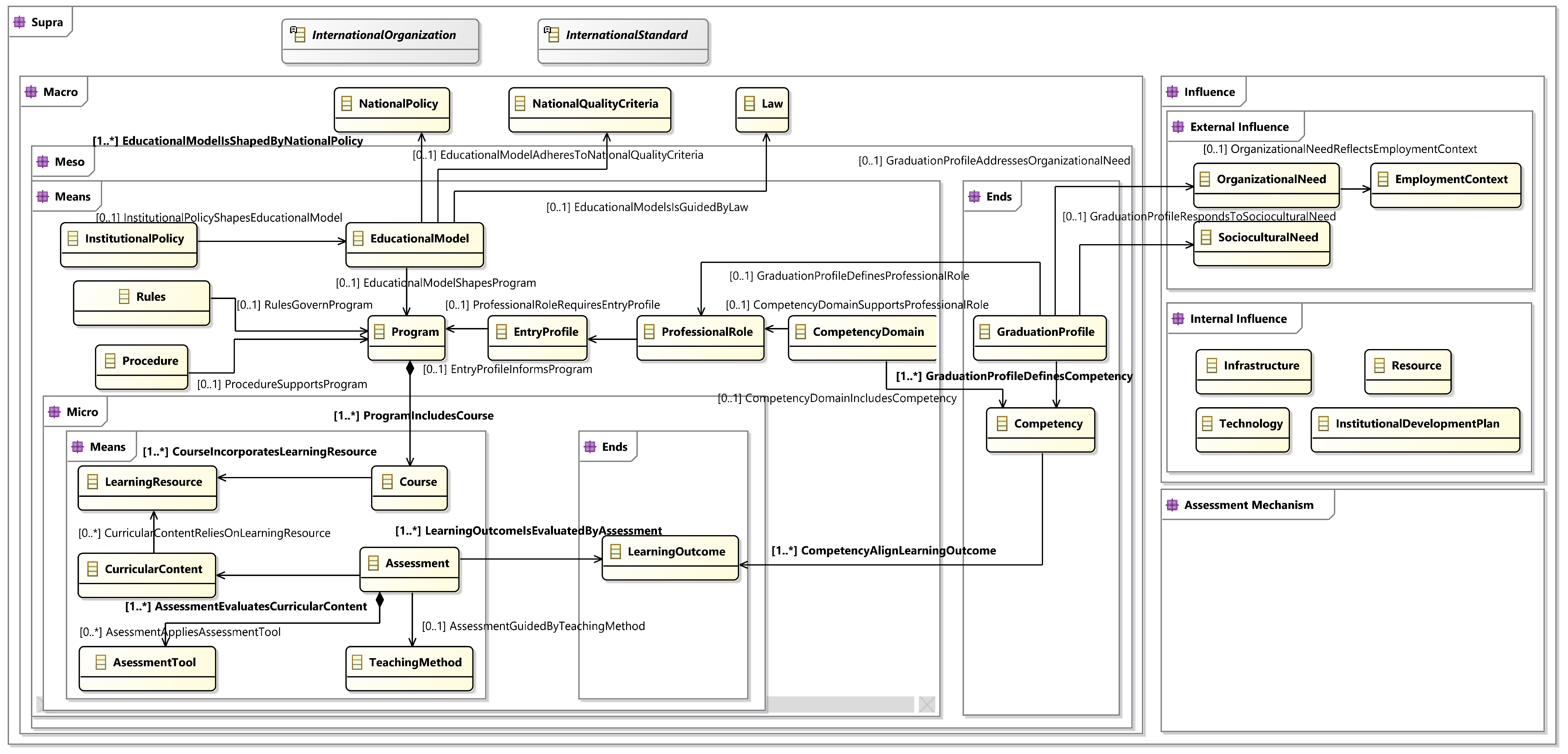
By separating curricular components into Means (such as the educational model, institutional policies, and course content) and Ends (the graduate profile, LOs, and competencies), the precise alignment of educational strategies with the desired LOs is facilitated. Figure 7 represents the complete metamodel without details of the names between the relationships. On the other hand, Figure 8 presents a conceptual model of the proposed metamodel to express the relationships between the curriculum components at different levels in a simple way.
On the other hand, our proposal integrates the characteristics described in Table 2, as the curricular components relate to each other, improving the alignment between the components at each curricular level. In addition, the metamodel becomes a working guide for the curriculum design team, as it provides the components, their definitions, and the relationships between them. The metamodel also allows the team to be guided towards the achievement of competencies, as these are related to components at macro and micro levels. Functionally, it allows for improved communication, as a common language is available through SBVR.
The following subsections describe the relationships and classifications of the curricular components by each curriculum level. It should be noted that we do not include descriptions for the supra and nano levels, as the model only considers national and local aspects. The development of these levels is a future work of this proposal.

5.1. Micro Level of the Metamodel

At the micro level, the metamodel details the specific elements that constitute students’ daily learning experience (see Figure 9). These include the LOs, teaching methodologies, course content, and assessment methods. Each of these components is clearly defined in one of the Means or Ends packages to ensure that they contribute effectively to the achievement of the program’s educational objectives. The LOs, which are part of the Ends, define the specific goals that students must acquire. In contrast, the teaching methodologies, which are part of the Means, describe the pedagogical approaches and teaching strategies that will be used to facilitate learning. This approach not only reinforces the internal coherence of the curriculum but also promotes an effective integration of theory and practice, which is essential for the comprehensive training of students.
The relationships between the curricular components were formalized using the OMG SBVR and the BMM.
Table 4 presents the relationship between two components, the “LO” and the “Assessment”, as an example.
The example in Table 4 provides the definitions of two curriculum components, “LO” and “Evaluation”, which are found at the micro-level in the metamodel for curriculum design. It also provides the “Alignment Rule” that links the two components, stating that each LO should be assessed by one or more evaluation methods to determine whether the LO has been achieved. Finally, Table 4 explains two ways to use this rule: when designing an assessment method and when using it as a measure to assess the achievement of an LO.

5.2. Meso Level of the Metamodel

At the meso level, the proposed metamodel focuses on the specific curricular components of each study program, ensuring that all elements are aligned coherently to meet the objectives and competencies defined for each degree program. This level considers two packages with curricular structures. The Means package includes curricular components such as the educational model, entry profile, and institutional educational policies. On the other hand, the Ends package manages curricular components that include the graduation profile and goals to be achieved, which are valued in competencies and measured through performance indicators that are incorporated in the Evaluation Mechanisms package. Figure 10 represents the section of the metamodel that includes the meso level.
The relationships between the curricular components were formalized using the OMG SBVR and BMM.
For example, Table 5 presents the relationship between two curricular components, “career or program” and “course or subject”.
The example in Table 5 provides the definitions of two curricular components, ‘careers or programs’ and ‘courses or subjects’, which are at the macro level of Figure 10. It also provides the rule of necessity that relates both components since each career or program must have at least one course that allows the achievement of the educational objectives. Finally, Table 5 explains two ways of using this rule when designing a course for a study program and when planning a course or a career administratively. SBVR allows a clear definition of each macro-level component, the relationships, and the use.

5.3. Macro Level of the Metamodel

At the macro level, the proposed metamodel focuses on integrating and aligning national policies and standards with the curriculum of HE institutions. This level ensures that study programs meet local standards and expectations and reflect global guidelines and best practices in HE. This approach ensures the global relevance of the programs offered, facilitating student mobility and academic collaboration.
The two main components at the macro level are national policies that include regulations, standards, and educational policies set by the government and national accreditation bodies. Alignment with these policies ensures that study programs meet national expectations in terms of educational quality and professional competence.
On the other hand, national quality standards provided by established organizations for HE help institutions meet the quality criteria required in the national context. The integration of these guidelines facilitates the comparability and compatibility of curricula at the national level, thus improving the global competitiveness of professionals and graduates.
In Figure 7 and Figure 8, it can be seen that there are relationships between components of different curricular levels. This is the case of national policies related to the educational model designed by the HE institution at the meso level. Likewise, competencies are related to the LO and performance indicators at the micro level. This allows for alignment between different curricular levels, as [14] points out.
As an example, Table 6 presents the relationship between two components, the “national policy” and the “educational model”.
By clearly defining this relationship in terms of SBVR, institutions can facilitate better communication and understanding among policymakers, curriculum designers, and educational administrators, therefore ensuring the effective and coherent implementation of policies across educational models.

5.4. Initial Validation of Meta4CBC

The initial validation of the Meta4CBC was carried out through application examples and proofs of concept, complemented by expert judgment [18].
The expert judgment of curriculum specialists made it possible to define the relationships between components and their classification for each curricular level, as well as their classification into packages of Means and Purposes.
The metamodel was preliminarily used to identify the components of a program of study at Universidad de La Frontera, identifying those that are not aligned with the competencies that students should achieve. The curriculum design team was able to communicate effectively and cooperate in the design of the curriculum in the degree program.
The Meta4CBC can be improved by adding new curriculum components such as learning activities at the micro level, lines of program development at the macro level, as well as new curriculum levels such as supra and nano. For a better understanding of the use of Meta4CBC, an example is described below.

6. Example of the Use of the Meta4CBC

As an example of using the Meta4CBC, we use data from the Computer Engineering program at the Universidad de La Frontera in Chile to demonstrate its usefulness from three points of view: (1) as a guide for the CBCD team, (2) as a common language to understand the relationships between curricular components, and (3) as rules for the development of support software at the CBCD stage.
To demonstrate the metamodel’s usefulness as a guide for the CBCD team, we will assume a case study in which all the components have been designed at the macro level and which is currently in the process of designing courses at the micro level. We will consider the relationships between the curricular components of the metamodel and the contemporary demands of the labor market and recent technological advances.
The graduate profile is as follows: Graduates of Computer Engineering from the Universidad de La Frontera will be professionals capable of designing and managing complex information systems, developing advanced software and innovative technological solutions, with a strong emphasis on the ethical application of technology and a solid understanding of security implications. They must demonstrate skills to work in multidisciplinary environments and quickly adapt to emerging technologies.
On the other hand, one of the degree competencies is: “Develop, implement and evaluate software systems and technological solutions that are secure, efficient and sustainable, responding to the complex needs of the global and local context”.
This competency directly reflects the elements of the graduate profile, linking the technical capacity and ethical responsibility that must characterize graduates. To verify this link, the metamodel uses the relationship “the profile requires students to achieve the competency”.
The curriculum design team decided to strengthen the cybersecurity component within the program due to its growing importance in software development and information systems management. To this end, a new module or course called “Applied Cybersecurity” is planned, which would be aligned with the competency and graduate profile described.
The LO of the new course is to “apply the most advanced protection and security techniques in software systems and networks”. The performance indicator is “The student must be able to implement security solutions that prevent vulnerabilities in software systems and networks, evaluating their effectiveness through controlled penetration tests”. Thus, for the metamodel, the relationship between LO and the performance indicator component is: “For each learning outcome, there must be at least one performance indicator that allows effective and objective verification of the achievement of the result”.
Using the Meta4CBC in the Computer Engineering program at the Universidad de La Frontera demonstrates how flexibility can be incorporated into the curriculum to adapt to the demands of the labor market and technological advances. By clearly defining the graduate profile and identifying key competencies, the metamodel allows the curriculum to be structured and systematically reviewed to align micro components with contemporary needs. In this example, the introduction of the “Applied Cybersecurity” course reflects a direct response to the growing importance of security in software development. This course is closely aligned with the competencies of the graduate profile, ensuring that students acquire relevant and up-to-date skills. The flexibility of the metamodel is manifested in its ability to facilitate a curriculum that not only meets established academic and professional objectives but also allows for rapid adaptation to new competencies required by the labor market. This ensures that the education provided is relevant and that students are well-prepared to face challenges in evolving technological environments.
To demonstrate the use of SBVR, an example is presented in Table 7.
This standard way of representing the definitions of the curricular components and their relationships allows the curricular development team to maintain effective communication. As a standard used in software development, it also allows for improved communication with application development teams and, therefore, the creation of software that meets stakeholders’ requirements. This demonstrates the third utility of the proposed metamodel, since being a metamodel, it is possible to apply Model-Driven Software Development (MDD) [103] and the use of UML models through appropriate profiles [104].
The use of the Meta4CBC and SBVR ensures that each element introduced in the curriculum contributes coherently to the comprehensive training of the student, aligning the micro components with the broader objectives of the program (skills and graduation profile) and thus responding effectively to the contemporary needs and challenges of the professional world. It also enables effective communication between the curriculum development team and software developers, improving software development quality to support CBCD.

7. Discussion

The challenges in the field of CBCD in HE are multiple and complex. Rapidly evolving technological and labor demands require constant curriculum updating, and the integration of interdisciplinary skills responds to a globalized and diverse environment. In addition, student bodies are increasingly heterogeneous, and stakeholder expectations vary widely, complicating the alignment between educational objectives and pedagogical and assessment practices. These challenges demand a dynamic and adaptable approach to curriculum design that can efficiently respond to continuous changes in the educational and professional environment.
Traditionally used CBCD models often have significant limitations, especially for greater flexibility to adapt to rapidly changing skills and technological demands. Recent studies have highlighted the rapidly evolving labor market, driven by the advancement of technologies such as artificial intelligence and automation, which requires that education programs can be constantly updated to incorporate new digital and technological skills [3,5]. Without this flexibility, curricula risk becoming outdated, affecting the employability of graduates and the relevance of programs offered by educational institutions [4,14]. On the other hand, studies by Drysdale [19] and Carvajal-Ortiz et al. [22] noted that models tend to be rigid and lack the capacity for rapid updating, which affects agility in responding to changes in technological competencies [19,22].
CBCD in HE institutions in America is continuously evolving and influenced by global trends and local needs. Although there are initiatives to improve coherence between the different curriculum levels (supra, macro, meso, micro, and nano), many institutions still face challenges in effectively integrating these levels. Unlike in Europe, where curriculum design tools are more advanced and include everything from student information systems to alignment with national competency frameworks and accreditation standards, Latin American practices vary considerably across countries and institutions [8]. In many cases, current systems do not provide a common language or standardized structure to facilitate alignment across different curriculum levels, which creates difficulties in implementing competency-based models [18,105].
For example, in America, the macro levels (national level) are generally more oriented to comply with the educational policies of governments and accreditation agencies, while the micro level, which manages direct educational experience, is largely dependent on institutional decisions and is not always aligned with national competency frameworks [16,106]. This contrasts with the European approach, where integrating these levels is more systematic, facilitating better alignment between learning outcomes, graduate profiles, and labor market requirements [107]. This difference highlights the need for a model such as Meta4CBC, which seeks to provide a standardized and flexible structure that facilitates the integration of macro, meso, and micro levels, adapting to the particularities of Latin America and allowing for a more agile updating of the curriculum in the face of changes in competencies and technology.
Furthermore, many of these models must provide a common language or a universally accepted design system, which hinders effective communication and collaboration within interdisciplinary and software development teams.
On the other hand, it is a fundamental pillar in curriculum design, especially in interdisciplinary teams, where clarity and precision in exchanging ideas are essential for developing a coherent and relevant curriculum. Effective communication ensures that all participants understand and contribute meaningfully to educational objectives, from curriculum designers to teachers and students. It is crucial to overcome the linguistic and conceptual barriers between different disciplines, facilitating a shared understanding and fostering productive collaboration.
So also, effective communication allows for the alignment of expectations and cohesion in implementing curricular components, which is essential to ensure that the teaching-learning process is comprehensive and efficient [14]. In the current context, where education faces rapid changes and emerging demands, the ability to communicate and adapt effectively is more critical than ever, as it allows curricular teams to respond in an agile manner to the changing needs of students and the work environment [108,109]. Effective communication improves the quality and relevance of the curricular design and facilitates its successful and sustainable implementation.
Effective communication is crucial to overcome these obstacles, but existing models often lack clear guidelines for specifying relationships and rules between curricular components [14,110].
This is exacerbated by the absence of clear guidelines for specifying relationships and rules between curricular components, resulting in inconsistent implementations and inadequate evaluations of LOs. For this reason, CBCD becomes a multifaceted task, requiring structured models to guide the design process, thus ensuring coherence and alignment with educational objectives [24].
In the face of these limitations, using metamodels offers a significant advantage. By implementing a metamodel, such as the one proposed in this paper, a standardized design language facilitates communication and understanding among all participants in the process, from curriculum developers to software implementers supporting CBCD. A metamodel effectively structures the relationships between different curricular levels and components, from international standards to individual teaching activities, ensuring optimal coherence and alignment. It also allows for adaptability and agile response to the changing needs of the educational and work environment, thus facilitating the integration of new technologies and pedagogical methodologies.
The proposed Meta4CBC presented in this paper structures CBCD by considering the micro, meso, macro, and supra levels, effectively aligning curricular components from the general objectives of an educational institution to specific classroom activities. This approach reinforces the quality and relevance of CBCD and facilitates its successful and sustainable implementation in a global and dynamic educational context. By separating curricular components into Means (how the objectives are achieved) and Ends (the actual educational objectives), the precise alignment of educational strategies with the desired LOs is facilitated.
Looking ahead, CBCD models must continue evolving to address the emerging needs of the labor market and society at large. Future guidelines should focus on improving the flexibility of curricular models, incorporating advanced technologies, and fostering greater interdisciplinarity and international collaboration. Furthermore, it is crucial to develop and standardize tools and methods that allow for more effective assessment and feedback, which will improve educational programs’ quality and adaptability. With these advances, CBCD process support models will be able to respond to current challenges and anticipate and shape future trends in education.
By proposing a metamodel for curriculum design, it will be possible to develop new computer tools and applications that support work teams in curriculum development in three different forms of alignment: (1) computer systems to support the planning of careers and programs, (2) support systems for the development of new careers and programs, and (3) for adaptations to the new needs of the labor market and the new educational policies of the government.
The Meta4CBC metamodel has shown promising results in its initial validation, but several limitations must be considered. First, the validation has been carried out in a specific context, mainly in Latin American institutions and engineering programs, which may limit the generalizability of the model to other fields of study or regions with different curricular structures, such as Europe or Asia. The structure of the model may require significant adjustments to adapt to national regulatory frameworks and competencies that vary widely across regions.
Another limitation is the reliance on experts and interdisciplinary teams to implement the metamodel properly. While Meta4CBC seeks to facilitate collaboration through a common language, a lack of expertise or resources in certain institutions may hinder its effective implementation. Furthermore, although the model promotes the integration of technologies to automate tasks and manage curricular data, its full implementation will depend on developing specific IT tools, which may be a technical and financial challenge for some institutions.
Finally, practical validation of the metamodel has been limited in time and scope. Longitudinal testing would be necessary to assess the model’s sustainability over time and its ability to adapt quickly to changes in labor market demands and technological skills. As the model is applied in other contexts and regions, further areas of improvement and possible adjustments are expected to be identified.

8. Conclusions

CBCD in HE faces increasing challenges due to rapidly evolving technological and labor demands and the need to integrate interdisciplinary competencies in a globalized and diverse environment. Traditional CBCD support models have shown significant limitations in their ability to adapt to these rapid changes and provide a common language that facilitates effective communication within interdisciplinary teams.
The implementation of the Meta4CBC in this work offers a proactive solution to these problems. It supports CBCD in a way that coherently and effectively aligns curricular components across micro, meso, and macro levels. This approach not only enhances the coherence and relevance of CBCD but also ensures its effective and sustainable implementation in a changing and globalized educational context. Meta4CBC meets all the desirable characteristics of a CBCD model described in Table 2, as it improves alignment between components at different curricular levels and improves communication in the development team as Meta4CBC has a dictionary through SBVR.
The adoption of a Meta4CBC such as the one proposed facilitates clear and effective communication, which is essential to overcome linguistic and conceptual barriers in interdisciplinary teams in curriculum development. It also allows for the effective integration of new technologies and pedagogical methodologies. In addition, the metamodel provides the flexibility needed to respond quickly to the changing needs of the educational and work environment, thus promoting the integration of competencies that are critical to student success in the contemporary world.
As a metamodel based on OMG standards, the Meta4CBC allows software development to support curriculum design that meets stakeholders’ requirements. In addition, MDD can be used as a development approach, which has been used as a strategy to improve the quality of technological applications.
Finally, while the proposed metamodel establishes a robust foundation for CBCD, it is important to continue exploring and developing new strategies that address emerging trends in education and technology. Future research should focus on improving the adaptability and flexibility of curricular models, exploring the use of advanced technologies in curricular design, and promoting greater international collaboration to enrich educational processes. As part of future work, it is proposed to validate the Meta4CBC metamodel in other geographical contexts and disciplines, particularly in European education systems, where curriculum structures and competence frameworks differ significantly from those in Latin America. The application in different areas of study beyond engineering will make it possible to assess the metamodel’s flexibility and adaptability in broader scenarios.

Author Contributions

A.C. contributed to the project management, organization of the work, and writing of the article. D.Á. contributed to the design of figures, research, and analysis of models for curriculum design and design of the metamodel. S.S. contributed to the methodological flow and discussion, as well as writing and reviewing. M.-I.V. contributed to the validation of the metamodel, writing, and formatting. L.M. contributed to conclusions, figures, tables, and spelling and grammar checks. All authors have read and accepted the published version of the manuscript.

Funding

Research project IF23-0007(2024-2025).

Institutional Review Board Statement

Not applicable.

Informed Consent Statement

Not applicable.

Data Availability Statement

Data is contained within the article.

Acknowledgments

Universidad de La Frontera, Vicerrectoría de Investigación y Postgrado.

Conflicts of Interest

The authors declare no conflicts of interest.

References

  1. Ferreyra, M.M.; Avitabile, C.; Paz, F.H. At a Crossroads: Higher Education in Latin America and the Caribbean; World Bank Publications: Washington, DC, USA, 2017. [Google Scholar]
  2. Scarlat, C. Today’s Higher Education at a Crossroads. The Critical Point and Paradigm Shift in the Educator’s Role; InScience Press: Lisbon, Portugal, 2021; pp. 265–277. [Google Scholar]
  3. Ahmad, T. Scenario based approach to re-imagining future of higher education which prepares students for the future of work. High. Educ. Ski.-Work.-Based Learn. 2020, 10, 217–238. [Google Scholar] [CrossRef]
  4. Mirata, V.; Hirt, F.; Bergamin, P.; van der Westhuizen, C. Challenges and contexts in establishing adaptive learning in higher education: Findings from a Delphi study. Int. J. Educ. Technol. High. Educ. 2020, 17, 1–25. [Google Scholar] [CrossRef]
  5. Halabieh, H.; Hawkins, S.; Bernstein, A.E.; Lewkowict, S.; Unaldi Kamel, B.; Fleming, L.; Levitin, D. The future of higher education: Identifying current educational problems and proposed solutions. Educ. Sci. 2022, 12, 888. [Google Scholar] [CrossRef]
  6. Singh, S.; Ehlers, S. Employability as a global norm: Comparing transnational employability policies of OECD, ILO, World Bank Group, and UNESCO. In International Comparative Studies in Adult and Continuing Education; Firenze University Press: Firenze, Italy, 2020; pp. 131–147. [Google Scholar]
  7. Liu, X. A Comparative Study on the Roles of the World Bank, the OECD and UNESCO in Global Education Policy Making. In Proceedings of the 2022 International Conference on Creative Industry and Knowledge Economy (CIKE 2022), Qingdao, China, 25–27 March 2022; Atlantis Press: Amsterdam, The Netherlands, 2022; pp. 539–543. [Google Scholar]
  8. Elfert, M.; Ydesen, C. UNESCO, the OECD and the World Bank: A Global Governance Perspective. In Global Governance of Education: The Historical and Contemporary Entanglements of UNESCO, the OECD and the World Bank; Springer: Berlin/Heidelberg, Germany, 2023; pp. 23–50. [Google Scholar]
  9. OECD. Education at a Glance 2020: OECD Indicators; OECD: Paris, France, 2020. [Google Scholar]
  10. UNESCO. Quality Assurance in Higher Education; Technical Report; UNESCO: Paris, France, 2023. [Google Scholar]
  11. Munasinghe, M.A.T.K.; Surangi, H.A.K.N.S. The World Bank Grants for Improving Higher Education Quality in Sri Lanka: AHEAD Grant Implementation Issues & Lessons Learnt: A Case of University of Kelaniya. Kelaniya J. Manag. 2022, 11, 88–104. [Google Scholar]
  12. McClarty, K.L.; Gaertner, M.N. Measuring Mastery: Best Practices for Assessment in Competency-Based Education. AEI Series on Competency-Based Higher Education; American Enterprise Institute for Public Policy Research: Washington, DC, USA, 2015. [Google Scholar]
  13. Syomwene, A. Designing Competency Based Higher Education Curriculum: Strategies and Actions. Eu. J. Educat. Stud. 2023, 10. [Google Scholar] [CrossRef]
  14. Dodd, B.J. Part II. Instructional Design Knowledge. Curriculum Design Processes. In Design for Learning: Principles, Processes, and Praxis; McDonald, J.K., West, R.E., Eds.; EdTech Books: Provo, UT, USA, 2021. [Google Scholar]
  15. Cho, H. Exploring Types of Competency-Based Curriculum Design: Based on the 2015 Revised Curriculum. J. Curric. Eval. 2019, 22, 1–30. [Google Scholar] [CrossRef]
  16. Vargas, H.; Heradio, R.; Farias, G.; Lei, Z.; de la Torre, L. A Pragmatic Framework for Assessing Learning Outcomes in Competency-Based Courses. IEEE Trans. Educ. 2024, 67, 224–233. [Google Scholar] [CrossRef]
  17. Coronado, R.I.E. Teoria del Diseño Curricular. Doctorado en Educación. Universidad Xochicalco, Campus Tijuana, Baja California, México. 2020. Available online: https://www.researchgate.net/profile/Rosa-Espinoza-2/publication/336104115_Teorias_del_diseno_curricular/links/5d8e2510458515202b6f1e2c/Teorias-del-diseno-curricular.pdf (accessed on 28 October 2024).
  18. Álvarez, D.; Melillán, A.; Cravero, A.; Sepúlveda, S. Propuesta de Modelo para el Alineamiento entre el Diseño Curricular y las TI. Rev. Iber. Sist. Tecnol. Inf. 2023, E59, 531–543. [Google Scholar]
  19. Drysdale, J. The Collaborative Mapping Model: Relationship-Centered Instructional Design for Higher Education. Online Learn. 2019, 23, 56–71. [Google Scholar] [CrossRef]
  20. Thong, C.L.; Jusoh, Y.Y.; Abdullah, R.; Alwi, N.H. Application of curriculum design maturity model at private institution of higher learning in Malaysia: A case study. In Proceedings of the IAENG Transactions on Engineering Technologies: Special Volume of the World Congress on Engineering, London, UK, 4–6 July 2012; Springer: Berlin/Heidelberg, Germany, 2013; pp. 579–590. [Google Scholar]
  21. Melillán, A.; Cravero, A.; Sepúlveda, S. Software Development and Tool Support for Curriculum Design: A Systematic Mapping Study. Appl. Sci. 2023, 13, 7711. [Google Scholar] [CrossRef]
  22. Carvajal-Ortiz, L.; Florian-Gaviria, B.; Díaz, J.F. Models, methods and software prototype to support the design, evaluation, and analysis in the curriculum management of competency-based for higher education. In Proceedings of the 2019 XLV Latin American Computing Conference (CLEI), Panama, Panama, 30 September–4 October 2019; IEEE: Piscataway, NJ, USA, 2019; pp. 1–10. [Google Scholar]
  23. Ali, L. The Design of Curriculum, Assessment and Evaluation in Higher Education with Constructive Alignment. J. Educ.-Learn. Res. 2018, 5, 72–78. [Google Scholar] [CrossRef]
  24. Nieveen, N.; van den Akker, J.J.; Voogt, J. Curriculum design. In International Encyclopedia of Education; Elsevier: Amsterdam, The Netherlands, 2023; pp. 198–205. [Google Scholar]
  25. Yeralan, S.; Büyükdağlı, Ö. A decision support system for curricula design. Period. Eng. Nat. Sci. 2021, 9, 632–642. [Google Scholar] [CrossRef]
  26. Group, O.M. Business Motivation Model, Version 1.3. 2015. Available online: http://www.omg.org/spec/BMM/1.3/ (accessed on 28 October 2024).
  27. OMG. Unified Modeling Language, Version 2.5.1. 2017. Available online: https://www.omg.org/spec/UML/2.5.1/About-UML (accessed on 28 October 2024).
  28. Van den Akker, J. Curricular development research as specimen of educational design research. Educ. Des. Res. 2013, 53–70. [Google Scholar]
  29. Van den Akker, J. Building bridges: How research may improve curriculum policies and classroom practices. In Beyond Lisbon 2010: Perspectives from Research and Development for Educational Policy in EUROPE; CIDREE: Dublin, Ireland, 2010; pp. 175–195. [Google Scholar]
  30. Van den Akker, J.; Kuiper, W.; Hameyer, U.; van den Akker, J. Curriculum perspectives: An introduction. In Curriculum Landscapes and Trends; Springer: Berlin/Heidelberg, Germany, 2003; pp. 1–10. [Google Scholar]
  31. Chen-Quesada, E.; Salas-Soto, S.E. Referentes curriculares para la toma de decisiones en materia de planes de estudio de educación superior. Rev. Electron. Educ. 2019, 23, 130–160. [Google Scholar] [CrossRef]
  32. Uquillas, M.S. Acercamiento al curriculum. Educ. Arte Comun. Rev. Acad. Investig. 2015, 4, 8–15. [Google Scholar]
  33. Pérez, J.J.F.; Graus, M.E.G. Aspectos teóricos sobre el diseño curricular y sus particularidades en las ciencias. Rev. Bol. Redipe 2017, 6, 83–112. [Google Scholar]
  34. O’neill, G. Curriculum Design in Higher Education: Theory to Practice; University College Dublin. Teaching and Learning: Dublin, Ireland, 2015. [Google Scholar]
  35. Bovill, C.; Woolmer, C. How conceptualisations of curriculum in higher education influence student-staff co-creation in and of the curriculum. High. Educ. 2019, 78, 407–422. [Google Scholar] [CrossRef]
  36. Sinnema, C.; Nieveen, N.; Priestley, M. Successful futures, successful curriculum: What can Wales learn from international curriculum reforms? Curric. J. 2020, 31, 181–201. [Google Scholar] [CrossRef]
  37. Leathwood, C.; Phillips, D. Developing curriculum evaluation research in higher education: Process, politics and practicalities. High. Educ. 2000, 40, 313–330. [Google Scholar] [CrossRef]
  38. Tambo, A.; Rhongo, D.; Bangueiro, G. The Need of Curricula Innovation and Development for a Feasible Model Leading to Peaceful Shift Between Intermediate and High Education in Mozambique—A Critical Analysis. Repositório Científico da Universidade Católica de Moçambique 2015. Available online: https://www.researchgate.net/publication/304989737_THE_NEED_OF_CURRICULA_INNOVATION_AND_DEVELOPMENT_FOR_A_FEASIBLE_MODEL_LEADING_TO_PEACEFUL_SHIFT_BETWEEN_INTERMEDIATE_AND_HIGH_EDUCATION_IN_MOZAMBIQUE_-_A_CRITICAL_ANALYSIS_PROF_DOUTOR_ARMINDO_TAMBO_ME (accessed on 15 August 2024).
  39. Martone, A.; Sireci, S.G. Evaluating alignment between curriculum, assessment, and instruction. Rev. Educ. Res. 2009, 79, 1332–1361. [Google Scholar] [CrossRef]
  40. Suyitno. Higher Education Curriculum Development Study: The Consept Of Link & Match with Business. Osf Prepr. 2020, 1–13. [Google Scholar] [CrossRef]
  41. Primrose, K.; Alexander, C.R. Curriculum development and implementation: Factors contributing towards curriculum development in Zimbabwe higher education system. Eur. Soc. Sci. Res. J. 2013, 1, 55–65. [Google Scholar]
  42. Adagale, A.S. Curriculum development in higher education. Int. J. Appl. Res. 2015, 1, 602–605. [Google Scholar]
  43. Mahardhani, A.J.; Nadeak, B.; Hanika, I.M.; Sentryo, I.; Kemala, R. A New Approach to Curriculum Development: The Relevance of the Higher Education Curriculum to Industry Needs. Int. J. Educ. Res. Excell. (IJERE) 2023, 2, 501–509. [Google Scholar]
  44. Khan, M.A.; Law, L.S. An Integrative Approach to Curriculum Development in Higher Education in the USA: A Theoretical Framework. Int. Educ. Stud. 2015, 8, 66–76. [Google Scholar] [CrossRef]
  45. Annala, J.; Lindén, J.; Mäkinen, M. Curriculum in higher education research. In Researching Higher Education; Routledge: London, UK, 2015; pp. 171–189. [Google Scholar]
  46. Acosta-Silva, A.; Ganga-Contreras, F.; Rama-Vitale, C. Gobernanza universitaria: Enfoques y alcances conceptuales. Rev. Iberoam. Educ. Super. 2021, 12, 3–17. [Google Scholar] [CrossRef]
  47. Segrera, F.L. Global issues of higher education with special reference to Latin America and the Caribbean. J. Int. Comp. Educ. (JICE) 2015, 4, 39–48. [Google Scholar] [CrossRef]
  48. Felsen, D. Higher Education Cooperation with Latin America. Int. Educ. 2016, 25, 52–55. [Google Scholar]
  49. Brito, D.P. Curriculum: De la edad media al siglo XIX. Rev. Guatem. Educ. Super. 2021, 4, 61–76. [Google Scholar] [CrossRef]
  50. Tyler, R.W. Basic Principles of Curriculum and Instruction; University of Chicago Press: Chicago, IL, USA, 1949. [Google Scholar]
  51. Taba, H.; Spalding, W.B. Curriculum Development: Theory and Practice; Harcourt, Brace & World: New York, NY, USA, 1962; Volume 37. [Google Scholar]
  52. Macdonald, B. Curriculum Theory. J. Educat. Res. 1971, 64, 196–200. [Google Scholar] [CrossRef]
  53. Beauchamp, G.A. Curriculum Theory; FE Peacock: Itasca, IL, USA, 1981. [Google Scholar]
  54. Eisner, E.W. Humanistic trends and the curriculum field. J. Curric. Stud. 1978, 10, 197–204. [Google Scholar] [CrossRef]
  55. Schwab, J.J. Un Enfoque práctico Para la Planificación del Currículo; El Ateneo: Buenos Aires, Argentina, 1974. [Google Scholar]
  56. Stenhouse, L. Investigación y Desarrollo del Currículum; Ediciones Morata: Madrid, Spain, 1984. [Google Scholar]
  57. Walker, D. Fundamentals of Curriculum; Harcourt Brace Jovanovich Publishers: San Diego, CA, USA, 1990. [Google Scholar]
  58. Kemmis, S. El Curriculum Más allá de la Teoría de la Reproducción: Más allá de la Teoría de la Reproducción; Ediciones Morata: Madrid, Spain, 1988. [Google Scholar]
  59. Apple, M. Ideología y currículo. Akal/Universitaria, Madrid. Lassaletta, Rafael (Trad.). Educación 1986, 101. [Google Scholar]
  60. Morin, E. El Método: Naturaleza de la Naturaleza, 6th ed.; Cátedra: Madrid, Spain, 1993. [Google Scholar]
  61. Castillo Escalante, I.C.; Ramírez García, A.G. Curricular Innovation for Food Security. Educ. Sci. 2023, 13, 374. [Google Scholar] [CrossRef]
  62. Biggs, J. Enhancing teaching through constructive alignment. High. Educ. 1996, 32, 347–364. [Google Scholar] [CrossRef]
  63. Pinar, W.F. Curriculum studies in India. In Curriculum Studies in India: Intellectual Histories, Present Circumstances; Springer: Berlin/Heidelberg, Germany, 2015; pp. 207–233. [Google Scholar]
  64. Hicks, O. Curriculum in higher education: Confusion, complexity and currency. Herdsa Rev. High. Educ. 2018, 5, 5–30. [Google Scholar]
  65. Fagan, C.; Cooper, A.; Chatzifragkou, A.; Bennett, E.J. Principles in partnership: Embedding employability in curriculum design. J. Educ. Innov. Partnersh. Chang. 2020, 6. [Google Scholar]
  66. Seidewitz, E. What models mean. IEEE Softw. 2003, 20, 26–32. [Google Scholar] [CrossRef]
  67. Kurpjuweit, S.; Winter, R. based Meta Model Engineering. In Proceedings of the EMISA, St. Goar, Germany, 8–9 October 2007; Volume 143, p. 2007. [Google Scholar]
  68. Bézivin, J.; Gerbé, O. Towards a precise definition of the OMG/MDA framework. In Proceedings of the 16th Annual International Conference on Automated Software Engineering (ASE 2001), San Diego, CA, USA, 26–29 November 2001; IEEE: Piscataway, NJ, USA, 2001; pp. 273–280. [Google Scholar]
  69. Frankel, D.S. Model Driven Architecture Applying MDA; John Wiley & Sons: Hoboken, NJ, USA, 2003. [Google Scholar]
  70. Rengifo, Y.S.P.; Suarez, J.A.M.; Correa, E.D.C. Desarrollo dirigido por modelos (mdd) en el contexto educativo. Sci. Tech. 2015, 20, 172–181. [Google Scholar] [CrossRef]
  71. Specification, O.A. Omg Unified Modeling Language (omg uml) Superstructure, v2. 1.2. Object Management Group. 2007. Available online: https://citeseerx.ist.psu.edu/document?repid=rep1&type=pdf&doi=eb2f430d1fd600cb5adeaf1a64f95adf8a8e7198 (accessed on 28 October 2024).
  72. Berkem, B. How to align IT with the changes using UML and according to BMM? J. Object Technol. 2006, 5, 85–102. [Google Scholar] [CrossRef]
  73. Miers, D. The OMG Business Process Related Standards. In An Emerging set of Standards that Enable Model Driven Businesses; BPM Focus: Dublin, Ireland, 2007. [Google Scholar]
  74. Bork, D.; Karagiannis, D.; Pittl, B. A survey of modeling language specification techniques. Inf. Syst. 2020, 87, 101425. [Google Scholar] [CrossRef]
  75. Kurtev, I. State of the art of QVT: A model transformation language standard. In Proceedings of the Applications of Graph Transformations with Industrial Relevance: Third International Symposium, AGTIVE 2007, Kassel, Germany, 10–12 October 2007; Revised Selected and Invited Papers 3. Springer: Berlin/Heidelberg, Germany, 2008; pp. 377–393. [Google Scholar]
  76. Spies, M.; Gubser, R.; Schacher, M. Intelligent regulatory compliance. In Operational Risk Management: A Practical Approach to Intelligent Data Analysis; Wiley: Hoboken, NJ, USA, 2010; pp. 215–238. [Google Scholar]
  77. Bleistein, S.J.; Cox, K.; Verner, J. Validating strategic alignment of organizational IT requirements using goal modeling and problem diagrams. J. Syst. Softw. 2006, 79, 362–378. [Google Scholar] [CrossRef]
  78. Cravero Leal, A.; Mazón, J.N.; Trujillo, J. A business-oriented approach to data warehouse development. Ing. Investig. 2013, 33, 59–65. [Google Scholar] [CrossRef]
  79. Luna-García, H.; Álvarez-Rodríguez, F.J.; Mendoza-González, R. Modelo de gestión para diseño curricular basado en prácticas de ingeniería de software. Rev. Electron. Investig. Educ. 2015, 17, 61–78. [Google Scholar]
  80. Thomson, E.; Auhl, G.; Uys, P.; Wood, D.; Woolley, D. Towards best practice in course design: A case study of flexibility and collaboration between users and developers in supporting process with technology. J. Univ. Teach. Learn. Pract. 2019, 16, 6. [Google Scholar] [CrossRef]
  81. Takeuchi, H.; Kaiya, H.; Nakagawa, H.; Ogata, S. Practice-based Collection of Bad Smells in Machine Learning Projects. Procedia Comput. Sci. 2023, 225, 517–526. [Google Scholar] [CrossRef]
  82. Kudo, T.N.; Bulcão-Neto, R.d.F.; Neto, V.V.G.; Vincenzi, A.M.R. Aligning requirements and testing through metamodeling and patterns: Design and evaluation. Requir. Eng. 2023, 28, 97–115. [Google Scholar] [CrossRef]
  83. Darii, H.; Laval, J.; Botta-Genoulaz, V.; Goepp, V. Measurement of the business/IT alignment of information systems. In Proceedings of the ILS 2020-8th International Conference on Information Systems, Logistics and Supply Chain, Austin, TX, USA, 22–24 April 2020; pp. 228–235. [Google Scholar]
  84. Ross, R.G. Business Rule Concepts: Getting to the Point of Knowlwdge; Business Rule Solutions, LLC: Houston, TX, USA, 2009. [Google Scholar]
  85. Sharma, D.K.; Mahajan, M.; Singh, D.; Praksh, N. Analysis of Business Rules modeling Approaches using 4-Dimensional Business Rule Framework. Int. J. Comput. Sci. Eng. 2017, 5, 135–142. [Google Scholar] [CrossRef]
  86. Lindeberg, J.; Svee, E.O.; Henkel, M. Unravelling Organisational Rule Systems in Requirements Engineering. arXiv 2024, arXiv:2402.13637. [Google Scholar]
  87. Sarkar, S.; Negi, A. Designing a high quality online course: A process driven approach using UML. In Proceedings of the 2013 Sixth International Conference on Contemporary Computing (IC3), Noida, India, 8–10 August 2013; IEEE: Piscataway, NJ, USA, 2013; pp. 262–267. [Google Scholar]
  88. Trowsdale, D.; McKay, A. EdVee: A Visual Diagnostic and Course Design Tool for Constructive Alignment. Teach. Learn. Inq. 2023, 11. [Google Scholar] [CrossRef]
  89. Romero, L.; Gutiérrez, M. Software design for the evaluation of competency based learning in engineering careers Ontological approach for modeling. In Proceedings of the 2020 15th Iberian Conference on Information Systems and Technologies (CISTI), Seville, Spain, 24–27 June 2020; IEEE: Piscataway, NJ, USA, 2020; pp. 1–6. [Google Scholar]
  90. Rata, E. Curriculum coherence and the CDC Model: A history example. In Perspectives on the Knowledge Problem in New Zealand Education: Towards Equity; Springer: Berlin/Heidelberg, Germany, 2021; pp. 23–32. [Google Scholar]
  91. Molenda, M. In search of the elusive ADDIE model. Perform. Improv. 2003, 42, 34–37. [Google Scholar] [CrossRef]
  92. Harden, R.M. AMEE Guide No. 21: Curriculum mapping: A tool for transparent and authentic teaching and learning. Med. Teach. 2001, 23, 123–137. [Google Scholar] [CrossRef] [PubMed]
  93. Clark, T.R.; Gottfredson, C.A. Agile learning: Thriving in the new normal. Chief Learn. Off. 2009, 8, 18–21. [Google Scholar]
  94. Dafoulas, G.; Barn, B.; Zheng, Y. Curriculum design tools: Using information modelling for course transformation and mapping. In Proceedings of the 2012 International Conference on Information Technology Based Higher Education and Training (ITHET), Istanbul, Turkey, 21–23 June 2012; IEEE: Piscataway, NJ, USA, 2012; pp. 1–5. [Google Scholar]
  95. Chimalakonda, S.; Nori, K.V. An ontology based modeling framework for design of educational technologies. Smart Learn. Environ. 2020, 7, 28. [Google Scholar] [CrossRef]
  96. Binugroho, E.H.; Ningrum, E.S.; Basuki, D.K.; Besari, A.R.A. Design of Curriculum Matrix for Robotics Education Derived from Bloom’s Taxonomy and Educational Curriculum of 2013. IPTEK J. Proc. Ser. 2014, 1. [Google Scholar] [CrossRef]
  97. Bansal, S.K.; Dalrymple, O.; Menon, V.; Andhare, K.; Moghe, V. IMoD: Semantic web-based instructional module development system. In Proceedings of the IASTED International Conference on Software Engineering and Applications, SEA, Las Vegas, VA, USA, 12–14 November 2012; pp. 366–374. [Google Scholar]
  98. Laurillard, D. An approach to curriculum design. Inst. Educ. Lond. 2010, 14, 16. [Google Scholar]
  99. Veltri, N.F.; Webb, H.W.; Matveev, A.G.; Zapatero, E.G. Curriculum mapping as a tool for continuous improvement of IS curriculum. J. Inf. Syst. Educ. 2011, 22, 31. [Google Scholar]
  100. Zea, C.M.; Rodriguez, A.; Bueno, N.A. An innovation model in curriculum design for teaching engineering at universidad EAFIT. In Proceedings of the 2014 IEEE Frontiers in Education Conference (FIE) Proceedings, Madrid, Spain, 22–25 October 2014; IEEE: Piscataway, NJ, USA, 2014; pp. 1–6. [Google Scholar]
  101. Aziz, A.; Noor, M.M.M.; Ali, A.A.; Jaafar, M. A Malaysian outcome-based engineering education model. Int. J. Eng. Technol. 2005, 2, 14–21. [Google Scholar]
  102. Kitchenham, B.; Madeyski, L.; Budgen, D. SEGRESS: Software engineering guidelines for reporting secondary studies. IEEE Trans. Softw. Eng. 2022, 49, 1273–1298. [Google Scholar] [CrossRef]
  103. Loja, L.F.B.; Neto, V.G.; Costa, S.; Oliveira, J. A business process metamodel for enterprise information systems automatic generation. In Proceedings of the Anais do I Congresso Brasileiro de Software: Teoria e Prática-I Workshop Brasileiro de Desenvolvimento de Software Dirigido por Modelos, Curitiba, Brazil, 30 September–4 October 2010; Volume 8, pp. 37–44. [Google Scholar]
  104. Pardillo, J. A systematic review on the definition of UML profiles. In Proceedings of the Model Driven Engineering Languages and Systems: 13th International Conference, MODELS 2010, Oslo, Norway, 3–8 October 2010; Proceedings, Part I 13. Springer: Berlin/Heidelberg, Germany, 2010; pp. 407–422. [Google Scholar]
  105. De Wit, H.; Altbach, P.G. Internationalization in higher education: Global trends and recommendations for its future. Policy Rev. High. Educ. 2021, 5, 28–46. [Google Scholar] [CrossRef]
  106. Holm-Nielsen, L.B.; Thorn, K.; Brunner, J.J.; Balán, J. Regional and international challenges to higher education in Latin America. High. Educ. Lat. Am. 2005, 39, 39–69. [Google Scholar]
  107. González, J.; Wagenaar, R. Tuning Educational Structures in Europe. Final Report–Pilot Project Phase 1; University of Deusto Press: Groningen, The Netherlands, 2003. [Google Scholar]
  108. Chap, V. Globalization and its impact on ELT in Cambodia’s higher education. In Teacher Education and Teacher Professional Development in the COVID-19 Turn; Routledge: Oxfordshire, UK, 2022; pp. 29–34. [Google Scholar]
  109. Alfauzan, A.A.; Tarchouna, N. The role of an aligned curriculum design in the achievement of learning outcomes. J. Educ.-Learn. Res. 2017, 4, 81–91. [Google Scholar] [CrossRef][Green Version]
  110. Sepúlveda, S.; Diéguez, M. EM-(RA) 2: A tool support proposal for Learning Outcomes and the Teaching-Learning Process. In Proceedings of the 2020 39th International Conference of the Chilean Computer Science Society (SCCC), Coquimbo, Chile, 16–20 November 2020; IEEE: Piscataway, NJ, USA, 2020; pp. 1–8. [Google Scholar]
Figure 1. Curricular levels and the relationship between these levels.
Figure 1. Curricular levels and the relationship between these levels.
Applsci 14 10110 g001
Figure 2. Excerpt from the BMM’s OMG Metamodel.
Figure 2. Excerpt from the BMM’s OMG Metamodel.
Applsci 14 10110 g002
Figure 3. Visualization of curriculum design using the XCRI-CAP model.
Figure 3. Visualization of curriculum design using the XCRI-CAP model.
Applsci 14 10110 g003
Figure 4. IMOD Ontology model with example of course component alignment.
Figure 4. IMOD Ontology model with example of course component alignment.
Applsci 14 10110 g004
Figure 5. Harden’s proposed curriculum mapping model for medical education.
Figure 5. Harden’s proposed curriculum mapping model for medical education.
Applsci 14 10110 g005
Figure 6. Stages of the iterative and systematic research methodology.
Figure 6. Stages of the iterative and systematic research methodology.
Applsci 14 10110 g006
Figure 7. Meta4CBC: CBCD model proposal.
Figure 7. Meta4CBC: CBCD model proposal.
Applsci 14 10110 g007
Figure 8. Conceptual model of Meta4CBC.
Figure 8. Conceptual model of Meta4CBC.
Applsci 14 10110 g008
Figure 9. Micro-Level Metamodel details: LOs, teaching methods, and assessment components.
Figure 9. Micro-Level Metamodel details: LOs, teaching methods, and assessment components.
Applsci 14 10110 g009
Figure 10. Meso-Level Metamodel details: curricular components, program objectives, and competencies.
Figure 10. Meso-Level Metamodel details: curricular components, program objectives, and competencies.
Applsci 14 10110 g010
Table 1. Curriculum Approaches and Descriptions.
Table 1. Curriculum Approaches and Descriptions.
ApproachDescription
Technical ApproachThis approach is based on the detailed planning and systematic implementation of a previously structured curriculum. The main objective is to achieve a predefined educational product where the teacher has a central role in achieving the expected results. It is oriented towards controlling the educational process and evaluating the final results.
Practical ApproachIn contrast to the technical approach, it focuses on the teaching-learning processes. It aims to encourage interaction between teachers and students, promoting constant reflection on educational practice. It is considered a qualitative approach, where the classroom experience is key to generating continuous improvements in education.
Social-Critical ApproachThis approach proposes education as a tool for transforming society. It integrates theory and practice through a dialectical process, where both students and teachers learn from their social reality and work on its transformation. This approach has a strong emancipatory component and seeks to ensure that the curriculum responds to social needs and promotes equity.
Competency-based ApproachThis approach focuses on developing specific competencies that students must acquire to respond to the labor market demands. The competency-based curriculum articulates theoretical and practical knowledge, allowing for continuous assessment of students against predefined standards. It is a flexible approach that adapts to the changing demands of industries and the technological environment.
Academic ApproachThis approach emphasizes intellectual development and organizing learning around traditional academic disciplines. It focuses primarily on theoretical and conceptual knowledge, and teaching is structured so students can develop deep cognitive skills. It is seen as a teacher-centered approach, with the teacher acting as the primary source of knowledge.
Network Curriculum ApproachIn this approach, the curriculum is organized around the interconnectedness of knowledge and experiences. It is based on a complex system where different disciplines and contexts interact, allowing students to acquire skills that enable them to adapt to different situations and work collaboratively. This approach seeks to prepare students for the dynamism and complexity of today’s world.
Outcomes-based ApproachThis approach focuses on achieving specific learning outcomes. The curriculum is geared towards students acquiring particular knowledge and skills in a given time. The teacher plays an active role in planning, organizing learning, and assessing students according to their performance in tests and practical tasks.
Life Skills ApproachThis approach aims to equip students with practical skills that enable them to cope with everyday life and the challenges of the world of work. It includes social, cognitive, and vocational skills that foster students’ autonomy and ability to make informed decisions and solve problems.
Table 2. Details of functions provided for a curriculum model, according [34,64,65].
Table 2. Details of functions provided for a curriculum model, according [34,64,65].
FunctionsDescription
StructuringThe model should provide an organizational framework that facilitates the coherent arrangement of curricular components, ensuring that all aspects of the educational program are appropriately interrelated and aligned with the learning objectives.
Development GuidanceIt should provide clear guidelines for developing curricula that reflect students’ educational needs and professional and academic requirements. This includes recommendations on sequencing content, integrating educational technologies, and adapting to various modes of delivery.
Alignment of Objectives and MethodsIt must ensure that LOs are aligned with teaching methodologies and assessment strategies. This is crucial to ensure that students acquire the intended skills and knowledge.
Evaluation and Continual ImprovementIt should enable systematic evaluation of the curriculum through collecting and analyzing feedback on its effectiveness. This facilitates the identification of areas for improvement and the continuous updating of the curriculum to respond to changes in the educational context and the demands of the labor market.
CommunicationIt should provide a common language and set of concepts that facilitate communication between all those involved in the curriculum design process, from designers and teachers to administrators and students. This is essential for collaborative work and effective curriculum implementation.
Table 3. Comparative analysis of CBCD Models by formal model and curricular level.
Table 3. Comparative analysis of CBCD Models by formal model and curricular level.
Ref.ProposalFormal ModelMicro LevelMeso LevelMacro Level
[87]Process-based approach to designing high-quality online courses using the Unified Modeling Language (UML). This model uses software engineering and structured design tools to visualize the static and dynamic aspects of the online course design process.UMLX
[88]Ontology-based. Develop EdVee, a design and visual diagnostic tool for constructive alignment in course design.OntologyX
[89]Ontology-based. Used for competency-based learning assessment software in engineering careers. This model allows the representation and structuring of competencies, assessment criteria, and performance evidence.OntologyX
[90]Curriculum Design Coherence (CDC) Model, a model that focuses on the coherence of curriculum design to ensure that students receive specialized knowledge that enables them to understand the natural and social world.Own X
[91]ADDIE model (Analysis, Design, Development, Implementation, and Evaluation). Provides a systematic structure and framework for developing educational programs. It acts as a framework for creating specific models within the instructional design processOwnXX
[92]Curriculum Mapping. It includes educational strategies, course content, learning outcomes, educational experiences, assessment, educational environment, and the individual learning style of students.MappingXXX
[19]CMM (Collaborative Mapping Model) focuses on collaboration between instructional designers and faculty, with the aim of improving the quality of courses through a closer and more effective working relationship.MappingX
[93]AGILE (Agile Learning Model), which focuses on adaptability and speed in the development and implementation of learning solutions. It uses principles of agile software development and project management, with a focus on alignment, rapid iteration, and adaptive deployment.OwnXX
[94]XCRI-CAP (eXchanging Course Related Information—Course Advertising Profile), a model for curriculum transformation and mapping using information modeling tools. It focuses on the semantics and standardization of course documentation to improve communication and comparability between different educational programs and providers.UMLXXX
[95]Ontologies for Instructional Design. This framework is used to model different aspects of instructional design knowledge based on domain patterns.OntologyXX
[96]Curriculum Matrix based on Bloom’s TaxonomyMatrix.XX
[97]IMoD (Semantic Web System for Instructional Module Development). It uses Semantic Web technologies to guide educators in outcome-based instructional design (OBE), helping them to define learning objectives, select content, and define the learning environment and context.OwnX
[98]Activity-Based and Collaborative Learning Model. This approach focuses on a curriculum design cycle that includes course planning, development, implementation, and evaluation.OwnXX
[23]Approach based on the alignment of curriculum elements at the course level using two tools: Course Plan (CP) and Course Report (CR). Outcomes-based (OBE) and focuses on the coherence between learning outcomes (LOs) and course-level assessment in an undergraduate program.OwnX
[99]Curriculum Mapping. This approach allows for assessing and ensuring the coherence of the curriculum by aligning expected learning outcomes with courses and instructional activities.MappingXX
[100]BPM (Business Process Management). The model incorporates principles of scientific research in education, educational engineering, and interactive educational communities.BPM X
[101]MEEM (Malaysian Engineering Education Model), which is an Outcome-Based Education (OBE) model.OwnXXX
Table 4. Relationship between the ‘LO’ and the ‘Assessment’, using SBVR.
Table 4. Relationship between the ‘LO’ and the ‘Assessment’, using SBVR.
 Business Vocabulary: 
Learning Outcome: A definition of what learners should know, do, or feel at the end of a specific course or program. It is an acquired ability that can be assessed through pedagogical methods. 
Assessment: A systematic process that measures the extent to which students have achieved learning outcomes, it involves collecting and analyzing evidence that demonstrates whether pedagogical objectives have been met. 
 SBVR Business Rule: 
Rule of Necessity: 
Formal Expression: ‘Each LO must be evaluated using one or more evaluation methods to determine if the outcome has been achieved’.  
Explanation: 
This rule establishes a direct and necessary link between LO and assessments. It specifies that for each LO identified in a curriculum, at least one assessment method must be used to determine whether that outcome has been achieved. This relationship is essential to ensure that assessment processes are aligned with pedagogical objectives and provide an accurate assessment of student learning. 
 Implementation and Use: 
Implementation in curriculum design: Educators and curriculum designers should clearly identify the assessment methods for each proposed LO when designing or revising a curriculum. This facilitates accurate assessment of student learning and ensures that all aspects of the curriculum effectively contribute to acquiring the desired competencies and skills.  
Use in Educational Assessment: Assessment methods provide the basis for developing assessment tools, such as tests, projects, and other formative and summative assessments. By clearly defining assessment methods, trainers can create tools that reliably reflect and measure LO. 
Table 5. Relationship between the ‘Degree or Program’ and the ‘Course or Subject’, using SBVR.
Table 5. Relationship between the ‘Degree or Program’ and the ‘Course or Subject’, using SBVR.
 Business Vocabulary: 
Degree or Program: A structured program of study that defines a complete set of courses or subjects designed to impart a specific body of knowledge and skills leading to an academic or professional qualification. 
Course or Subject: A specific unit of teaching within a program that addresses particular topics and contributes to the overall learning outcomes of the program. 
 SBVR Business Rule: 
 
Formal Expression: ‘Each degree or program “includes” one or more courses or subjects that “contribute” to the achievement of the program’s educational objectives’. 
Explanation: 
This rule of inclusion states that for a program or degree to be complete and functional, it must include several courses or subjects. Each of these courses contributes in a specific way to the educational objectives of the program, ensuring that students receive a comprehensive education that covers all areas of knowledge and skills necessary for their field of study. 
 Implementation and Use: 
Implementation in curriculum design: When designing or revising a program, curriculum designers must ensure that each course included in the program contributes directly to the program’s educational objectives. This involves selecting and organizing courses in ways that complement and reinforce the program’s learning objectives. 
Use in Academic Planning: Administrators and academic coordinators use this relationship to structure educational programs, ensuring that all required courses are present and properly aligned with program objectives. This also facilitates program review and evaluation, allowing for adjustments and improvements based on the performance of courses and their effectiveness in meeting program objectives. 
Table 6. Relationship between the ‘National Policy’ and the ‘Educational Model’, using SBVR.
Table 6. Relationship between the ‘National Policy’ and the ‘Educational Model’, using SBVR.
 Business Vocabulary: 
National Policy: A set of guidelines and regulations established by the government that determines the standards and requirements for education within a country. These policies can influence various aspects of the education system, including quality, accessibility, and curricula. 
Educational Model: A pedagogical scheme or approach that defines the structure and methods of teaching and learning adopted by an educational institution. This model is designed to achieve educational objectives in accordance with the values and mission of the institution. 
 SBVR Business Rule: 
Formal Expression: ‘The educational model “must be shaped by” national policies “to ensure conformity” with national educational regulations’. 
Explanation: 
This rule of influence states that the educational model of any institution must be formulated with national policies in mind. This means that national policies not only influence but, in many cases, determine the structural and content elements that must be incorporated into the educational model to ensure that the institution meets the legal and regulatory standards and requirements of the country. 
  Implementation and Use: 
Implementation in curriculum design: When educational institutions design or revise their educational models, they must ensure that these models are aligned with the latest national policies. This may involve adapting curricula to include new policy-required subjects, modifying assessment methods, or even adjusting the way educational content is delivered. 
Use in Strategic Planning: Educational planners and administrators use this relationship to ensure that their educational offerings not only meet the needs and expectations of students and the community but also rigorously comply with national policies and regulations. This is essential for accreditation, funding, and institutional reputation. 
Table 7. Relationship between the ‘Graduation Profile’ and the ‘Competence’, using SBVR.
Table 7. Relationship between the ‘Graduation Profile’ and the ‘Competence’, using SBVR.
 Business Vocabulary: 
Graduation Profile: Set of skills and competencies that a student should possess at the end of their degree. 
Competence: Specific skill that a student must develop during their training. 
 SBVR Business Rule: 
Rule of Alignment of Competences with the Profile of Graduation:
Name: Competency Alignment Rule.  
Rule: ‘The profile needs students to achieve the competency’. 
Description: Each exit profile should be aligned with one or more specific competencies that students should develop. 
 Implementation and Use: 
Graduation Profile:
Name: Computer Engineering Graduation Profile. 
Description: Graduates of Computer Engineering will be professionals capable of designing and managing complex information systems, developing advanced software and innovative technological solutions, with a strong emphasis on the ethical application of technology and a solid understanding of security implications. 
Competence:
Name: Secure Software Development Competence. 
Description:Develop, implement, and evaluate software systems and technology solutions that are secure, efficient, and sustainable, responding to the complex needs of the global and local context. 
Competence Alignment Rule:
‘The Computer Engineering Graduation Profile requires students to achieve the Secure Software Development Competence’. 
Disclaimer/Publisher’s Note: The statements, opinions and data contained in all publications are solely those of the individual author(s) and contributor(s) and not of MDPI and/or the editor(s). MDPI and/or the editor(s) disclaim responsibility for any injury to people or property resulting from any ideas, methods, instructions or products referred to in the content.

Share and Cite

MDPI and ACS Style

Cravero, A.; Álvarez, D.; Sepúlveda, S.; Valdivieso, M.-I.; Muñoz, L. Meta4CBC: Metamodel for Competency-Based Curriculum Design in Higher Education. Appl. Sci. 2024, 14, 10110. https://doi.org/10.3390/app142210110

AMA Style

Cravero A, Álvarez D, Sepúlveda S, Valdivieso M-I, Muñoz L. Meta4CBC: Metamodel for Competency-Based Curriculum Design in Higher Education. Applied Sciences. 2024; 14(22):10110. https://doi.org/10.3390/app142210110

Chicago/Turabian Style

Cravero, Ania, Dante Álvarez, Samuel Sepúlveda, Maria-Isabel Valdivieso, and Lilia Muñoz. 2024. "Meta4CBC: Metamodel for Competency-Based Curriculum Design in Higher Education" Applied Sciences 14, no. 22: 10110. https://doi.org/10.3390/app142210110

APA Style

Cravero, A., Álvarez, D., Sepúlveda, S., Valdivieso, M.-I., & Muñoz, L. (2024). Meta4CBC: Metamodel for Competency-Based Curriculum Design in Higher Education. Applied Sciences, 14(22), 10110. https://doi.org/10.3390/app142210110

Note that from the first issue of 2016, this journal uses article numbers instead of page numbers. See further details here.

Article Metrics

Back to TopTop