Abstract
Wind farms with type IV wind turbines from various manufacturers are being massively put into operation. These wind turbines comply with the requirements of the grid codes of the countries where they are designed and/or manufactured, but do not factor in the specific features of the distribution networks of other countries to which they are connected. The study at issue involves a comparative analysis of the requirements of grid codes of different countries for the stable operation of wind turbines under standard disturbances. The low voltage ride through (LVRT) characteristic makes it possible to prevent wind turbine shutdowns in case of short-term voltage dips of a given depth and duration. The calculations of transient processes indicate that wind turbines may not meet the requirements of the grid code of a particular country for their stable operation. As a result, standard disturbances will block the reactive current injection and the wind turbine will be switched off. This is often caused by the relay protection devices with a time delay of 1–2 s, which are used in distribution networks and implement the functions of long-range redundancy. Excessive shutdowns of wind turbines lead to emergency rises in the loads for the generating units of conventional power plants, aggravating the post-accident conditions and disconnecting consumers of electricity. This article presents a method for checking the LVRT characteristic settings for compliance with the technical requirements for wind turbines. To prevent wind turbine outages, one should either change the configuration of the LVRT characteristic, upgrade the relay protection devices in the distribution network adjacent to the wind farm, or implement group or individual technical solutions at the wind farm. The performance of the proposed technical solutions is confirmed by the calculations of transient processes.
1. Introduction
The growing number of generation facilities based on renewable energy sources (RESs) and their increasing total capacity in the structure of generating capacities have set new goals for the global energy community to ensure their stable operation and manage electric power systems [1,2].
The intensive development of generation based on renewable energy sources is due to its high energy and environmental efficiency; the intention to reduce dependence on gas, oil, and coal imports from other countries; and a decrease in specific capital costs for their construction [3,4].
The reports by Bloomberg NEF and the United Nations Environment Program note that over the past 10 years, the number of generating capacities commissioned at wind farms and solar power plants has exceeded the number of those at any other energy sources [5].
Forecasts of the development rates of electricity generation based on renewable energy sources show that their share in electricity generation will increase to 27.1% by 2030 and to 48.8% by 2050. In 2030, wind farms will prevail in the generation mix based on renewables and will make up 70%, but by 2050 their share will go down to 47% due to a rise in the share of solar power plants with highly efficient photovoltaic modules [6]. Some countries of the world are planning to complete the transition of the electricity supply of consumers to renewable energy generation, for example, in Sweden by 2040 [7] and in Canada by 2050 [8].
The connection of type IV wind turbines to the wind farm collection network is carried out through inverters. They implement all the functions of automatic control and protection of wind turbines from unacceptable emergency and abnormal conditions. According to practical experience, the inverter protection settings comply with the requirements of the grid codes of the countries where they are designed and/or manufactured [9,10].
An analysis of the causes of wind turbine shutdowns suggests that they occur in case of short circuits (SCs) in the distribution network, which are cleared by the action of backup protections with time delays of 1–2 s and are accompanied by voltage dips. This decreases the power generated by wind farms to “zero”, increases the load of the generating units of conventional power plants, power transmission lines (TLs), and power transformers, and causes the disconnection of electricity to consumers [11,12,13].
The grid codes of different countries contain a requirement to ensure the stable operation of wind turbines during short-term voltage dips on any or all phases in accordance with the voltage–time low voltage ride through (LVRT) characteristic. This can prevent unnecessary shutdowns of wind turbines with the correct operation of relay protection devices in distribution networks [14,15]. The distribution networks in this article include electric networks with a voltage up to 220 kV inclusive.
The regulations in some countries lack the approved form of the voltage–time LVRT characteristic for wind turbines. In this case, when designing a wind farm, it is impossible to perform a simple comparison of the voltage–time LVRT characteristic given by the current grid code with the voltage–time LVRT characteristic set by the manufacturer for a wind turbine. At the same time, the grid codes of some countries have a requirement that wind turbines should not be disconnected from the distribution network during standard disturbances accompanied by voltage sags. The lists of typical disturbances however are country-specific and the parameters of voltage dips (duration and depth) depend on the topology of the distribution network; the high-voltage circuit breakers used; and relay protection devices, their operation algorithms, and settings.
This study aims to analyze the causes of excessive shutdowns of wind turbines during standard disturbances in distribution networks and to present a methodology for checking the settings of the LVRT characteristic for compliance with the requirements for wind turbines. This paper provides a list of measures to modernize relay protection devices in the distribution network and group and individual technical solutions for wind farms, with an analysis of their performance.
This article is structured as follows. Section 2 provides an overview of the stages of tightening the mandatory requirements for generation units of various types to prevent their unnecessary shutdowns during short-term voltage dips. Section 3 describes a calculation model of a real-world power system to which the wind farm is connected. This section also presents a list of typical disturbances in 110–220 kV distribution networks, which must be considered in transient calculations. Section 4 discusses the results of the transient calculation for 110–220 kV distribution networks to which the wind farm is connected. This section also delivers the results of the analysis of three operating zones characterized by different times of short-circuit elimination by relay protection. In addition, the paper presents the developed block diagram of the algorithm for checking the wind turbine LVRT settings. Consideration is also given to group and individual methods for ensuring the stable operation of wind turbines under typical disturbances in the distribution network, and to an assessment of their technical efficiency.
2. Analysis of the Requirements for Stable Operation of Wind Farms
One of the mandatory requirements for generating plants of various types is the regulation of their response to standard disturbances in the power system, accompanied by short-term voltage dips [16,17,18].
International experience shows that over the past decade, the requirements for the connection and operation of wind farms as part of power systems have been gradually tightened [19,20]. The main objective was to ensure the reliable operation of energy systems in the face of an increase in the share of wind farms in the structure of generating capacities [21,22].
Consider the main stages of evolutionary changes in the requirements for choosing wind turbine protection settings, as exemplified by the countries with a large number and total capacity of wind farms (Germany, Denmark, and Belgium):
- 1.
- Ensure that the wind turbines are turned off in case of voltage dips with their subsequent turning on after a short circuit in the distribution network is eliminated.
This was necessary to exclude the impact of wind turbines on the operating conditions of the distribution networks and the relay protection devices in them while reducing the residual voltage (Ures) at the wind turbine terminals to 85% Unom and below [23].
With a 15–20% increase in the share of wind farms in the structure of generating capacities, it was necessary to tighten the requirements for protection settings. This is because the shutdown of high-capacity wind farms during the clearance of a short circuit in the distribution network by the correct operation of the relay protection devices aggravates the post-accident conditions [24,25].
- 2.
- Prevent wind turbine shutdowns in case of voltage dips of a given depth and duration.
Some countries have developed requirements to ensure the stable operation of wind farms as part of power systems in accordance with a given voltage–time LVRT characteristic. The LVRT characteristic is calculated in each country individually, given the types of relay protection devices used, their operation algorithms and settings, as well as high-voltage circuit breakers. If the voltage dip is below a given depth and longer in duration, the wind turbines can be disconnected from the grid. This is undesirable but with the correct calculation of the LVRT characteristic, wind turbine outages will occur quite rarely.
- 3.
- Ensure the stable operation of the wind turbine within the limits of the LVRT characteristic with the reactive current injection at a given rate of rise.
This function is necessary to ensure the reliable operation of relay protection devices in the distribution network, increase the stability of power systems, and boost the speed of voltage recovery after the short circuit clearance.
The requirements for wind turbines were made stricter due to the need to prevent system-wide accidents and their development with the disconnection of electricity to consumers [26]. To continue the operation of wind farms after the introduction of new requirements, it was necessary to re-certify all wind turbines.
The LVRT characteristic is set by the wind turbine manufacturer in the inverter. A simplified single-line diagram of a type IV wind turbine is shown in Figure 1 explains the principle of implementing the LVRT characteristic.
Figure 1.
Simplified single-line diagram of type IV wind turbines.
The LVRT characteristic is implemented in the wind turbine as follows:
- Line (interphase) voltage (UAB, UBC, UCA) is measured at the inverter output (690 V);
- Inverter protection is triggered when any of the line voltages drops below the specified setting in terms of the voltage dip (it is deeper) and in terms of its duration (it is longer), in accordance with the voltage–time LVRT characteristic;
- When the inverter protection is triggered, the wind turbine circuit breaker is switched off at a voltage of 690 V [27].
The E.ON (German multinational electric utility company) grid code sets out the following requirements for the implementation of the reactive current injection function during external faults:
- Control voltage within no more than 20 ms after fixing the voltage dip by injecting a reactive current of at least 2% of Irated for every 1% of the voltage dip;
- Ensure the maximum value of the output reactive current, but no less than 100% of Irated [28].
The graph of the relationship between the values of the wind turbine reactive current injection and the voltage dip depth during short circuit in the distribution network is shown in Figure 2.
Figure 2.
Graph of the relationship between the value of injection of the wind turbine reactive current and the depth of voltage dip during short circuit.
The dead zone (dotted lines in Figure 2) can be set from 0 p.u. to the required value. In Figure 2, reactive current injection starts at a voltage dip (ΔU) of 0.1 p.u. The reactive current injection increment coefficient (K) can vary from 0 to 10, according to the E.ON requirements K = ΔIreact/ΔU = 2. In the automatic control system (ACS) of inverters, one can set the priority of active or reactive power supply (combination in proportion). Moreover, the value of the injected reactive current can be added to that in the pre-accident conditions but should be no more than 1.024 Irated [29].
The following conditions are according to the E.ON requirements:
- Time for fixing a voltage dip—t0 ≤ 10 ms;
- Time for stopping the supply of active power—t1 ≤ 10 ms;
- Maximum time before the start of reactive current injection—t2 ≤ 10.1 ms;
- Maximum time until the reactive current reaches 0.9 (0.95) Irated—t3 = 50 (55) ms;
- Time for the reactive current to reach the set steady-state value in the range of +20%/−10%—t4 = 80 ms;
- Maximum short-term excess of the reactive current over the steady-state value—I ≤ 0.1 Irated.
All time intervals are counted from the beginning of the voltage dip at the output of the wind turbine inverter during a short circuit.
The Ures value at the output of wind turbine inverters in the case of standard disturbances in the distribution network also depends on the wind farm connection scheme. As a rule, one of the three schemes shown in Figure 3 is used to connect a wind farm to the 69 kV network.
Figure 3.
Simplified single-line schemes of wind farm connection to the distribution network: (a) “input–output”; (b) “a branch from power transmission line” with “line-transformer” block; and (c) “line-transformer” block with connection to the substation busbars.
There is a high probability of wind turbine shutdowns in the case of standard disturbances near the busbars of the substation (SS) to which the wind farm is connected, according to the scheme in Figure 3a,c. The probability of wind turbine shutdowns is lower when a wind farm is connected according to the scheme in Figure 3b. This is because a disturbance in the power transmission line with a branch line to the wind farm is not subject to consideration according to the requirements of some grid codes.
The paper [30] considers the methods for adjusting the LVRT characteristic for a wind turbine based on a dual-fed induction generator (DFIG-WT). The article delivers the results of an assessment of the consistency of the LVRT characteristics of the DFIG-WT with the requirements of the grid codes of various countries. It also provides recommendations for bringing the LVRT characteristics of the DFIG-WT in line with the requirements. DFIGs are widely used due to the numerous advantages they offer. These are variable speed and constant frequency operation, the ability to control active and reactive power, and reduced ratings of power converters. The authors of [31,32,33,34] propose various approaches to bring the LVRT characteristics of the DFIG-WT in line with the requirements of grid codes through the implementation of additional schemes. The studies in [35,36,37] provide LVRT adjustment methods based on the use of reactive power injection devices, such as static compensators (STATCOMs), dynamic voltage restorers (DVRs), static synchronous series compensators (SSSCs), and thyristor-controlled series compensators (TCSCs). In [38,39], the focus is on the use of combined methods for controlling virtual resistance and demagnetization, which implement the disturbance suppression algorithms. In [40], the LVRT characteristics of a WT with a squirrel cage induction generator (SCIG) and a full-scale converter (FSC) were studied. The article shows that the main problem lies in the phase-locked loop (PLL) grid side converter (GSC) and considers the possibilities for adjusting the control algorithms and filter parameters. The authors of [41] investigate the LVRT characteristic of the PMSG-WT, analyze the influence of the DC link bandwidth on the WT performance after a typical disturbance, and demonstrate the application of the active damping method to improve the efficiency of the PMSG. In [42], the proposed a hybrid PMSG-WT LVRT method that combines crowbar and stored energy in the rotor inertia methods, which has the advantages of both. The study presented in [43] emphasizes that both external devices and modified control algorithms for wind turbine controllers can be used to adjust the characteristics of the WT LVRT in accordance with the requirements of grid codes. The use of external devices can be simple and technically efficient, but costly. This article considers the use of modified control algorithms for wind turbine controllers and FACTS devices.
The analysis of the literature shows that in the countries where the form of the voltage–time LVRT characteristic for wind turbines has not been approved, it is essential when designing a wind farm to check the wind turbine LVRT settings under typical disturbances in the distribution network, to opt for methods capable of preventing unnecessary shutdowns of wind turbines, and to assess their effectiveness. A verification algorithm needs to be developed for a reasonable choice of effective methods to prevent unnecessary shutdowns of wind turbines.
3. Materials and Methods
Transients in the distribution network to which the wind farm is connected were calculated using the PowerFactory 2021 software (Version 15). The PowerFactory software from DIgSILENT GmbH (Gomaringen, Germany) is designed for computer-aided design of power systems, trunk networks, distribution networks, and power supply networks of industrial enterprises. The PowerFactory software allows performing all simulation functions and calculations in a single software environment, including calculations of steady-state conditions, electromagnetic and electromechanical transients, static and dynamic stability, and short circuit currents. It also enables the coordination of relay protection settings, harmonic and modal analysis, and other calculations. The PowerFactory software has a large library of verified models of generators and electrical equipment from various manufacturers, including wind turbines and FACTS devices. This software is used by students and researchers, as well as by system operators and power grid companies around the world, to calculate the power flows of electric power systems and plan their expansion [44,45,46].
The simulation was carried out in a calculation model of a real power system, which was verified by the regional system operator. The computational model of the power system contains 920 nodes, 53 generators, 225 transmission lines with a voltage of 35 kV and more, as well as 227 power transformers and autotransformers. The computational model of the wind farm includes a collection network; verified models of wind turbines with an inverter and ACS; a common wind farm controller; wind turbine controllers; and protection of wind turbine inverters, including the LVRT capability. In the computational model, the collection network of the wind farm is represented by the technical characteristics (R, X, B) of the cable transmission lines that are used to connect the wind turbines to each other and that are connected to the 35 kV switchgear of step-up power transformers and the wind farm auxiliary load [47].
The list of standard disturbances in 110–220 kV distribution networks is given in Table 1 [48].
Table 1.
A list of standard disturbances in 110–220 kV distribution networks.
Figure 4 shows the schemes for the connection of wind farms with a total capacity of 41.64 MW (12 wind turbines with a capacity of 3.47 MW each) to a 110 kV distribution network.
Figure 4.
Scheme of wind farm connection to the 110 kV distribution network.
The correctness of the choice of parameters for the setting of the LVRT characteristic of wind turbines was assessed by comparing the results of calculation of Ures at the output of the wind turbine inverters with the settings of the LVRT characteristic.
The calculations factored in the total short-circuit clearance time, including the opening time of the high-voltage circuit breakers, and the operating time of the relay protection devices (main protection; second and third stages of backup protection) and automatic controls (automatic reclosing and breaker failure protection) [49,50].
In the cases where the wind turbine LVRT capability was triggered under standard disturbances, the study area was expanded until the wind turbine LVRT stopped operating. This is necessary to assess the possibilities for changing the settings of relay protection devices in the distribution network or modifying them [51].
4. Results
Standard disturbances in the distribution network were analyzed for belts 0, 1, and 2 (Figure 4). The standard disturbances that lead to the disconnection of power grid components during the short circuit clearance and cause the disconnection of the wind farm from the distribution network were not considered. Figure 5 shows the results of calculations of Ures at the output of the wind turbine inverters, which were performed in accordance with Table 1.
Figure 5.
Graphs of Ures at the output of wind turbine inverters under standard disturbances in the distribution network.
Figure 6 shows the voltage–time LVRT characteristics of wind turbine inverters from the grid codes of different countries in comparison with the graph of changes in Ures at the output of wind turbine inverters (red solid line) when simulating standard disturbances in the distribution network.
Figure 6.
Voltage–time characteristics for LVRT of wind turbine inverters for various countries (green dotted line indicates the voltage provided that the protections are replaced with high-speed ones – without a time delay).
Let us analyze the three zones shown in Figure 6, which are characterized by different times of short circuit clearance by relay protection devices:
- Zone 1 (0–0.2 s) is characterized by the fact that the parameters for setting the LVRT characteristics according to the requirements of the grid codes of Denmark, Italy, Spain, UK, and China do not provide the prevention of wind turbine shutdowns. This is because the value of Ures at the output of wind turbine inverters is lower than the settings of the LVRT characteristic. The grid codes in some countries allow wind turbine shutdowns when Ures drops below 15–25% Unom with a duration of 0.1–0.15 s. At the same time, the requirements of the grid codes of Germany, Ireland, and Canada make it possible to ensure the stable operation of wind turbines under standard disturbances in the analyzed time interval.
- Zone 2 (0.2–1.0 s) is characterized by the fact that most wind turbine manufacturers ensure that the required Ures value is maintained at the output of wind turbine inverters under standard disturbances. Therefore, with single-phase short circuits (more than 70% of the total number) eliminated by backup protections (the second stage region) with a time delay of up to 1 s, there will be no wind turbine shutdowns. However, the requirements of the grid codes of Denmark, Italy, Spain, and UK do not allow preventing disconnections of wind turbines.
- Zone 3 (more than 1 s) is distinguished in that when a single-phase short circuit lasting more than 1–2 s is cleared by backup protections (the second or third stage region), in the vast majority of cases, wind turbines will be shut down. In some countries, however, in distribution networks with a voltage over 69 kV, wind turbines must continue to operate stably up to 2.5 s.
The long response times of the second and third stages of back-up protection (remote; ground fault protection) are due to the need to ensure the selective operation of relay protection devices based on electromechanical relays that are in operation in large numbers [52,53].
An analysis of the transient calculations for the distribution networks with standard disturbances indicates that the settings for the LVRT characteristic, given by some manufacturers of wind turbines, require adjustment. This is justified if Ures at the output of the wind turbine inverter is below 20% Unom, and also in the event of a short circuit being eliminated by the backup protections with time delays of more than 1 s, which implement the long-range backup function [54,55]. Otherwise, the wind turbines will be disconnected.
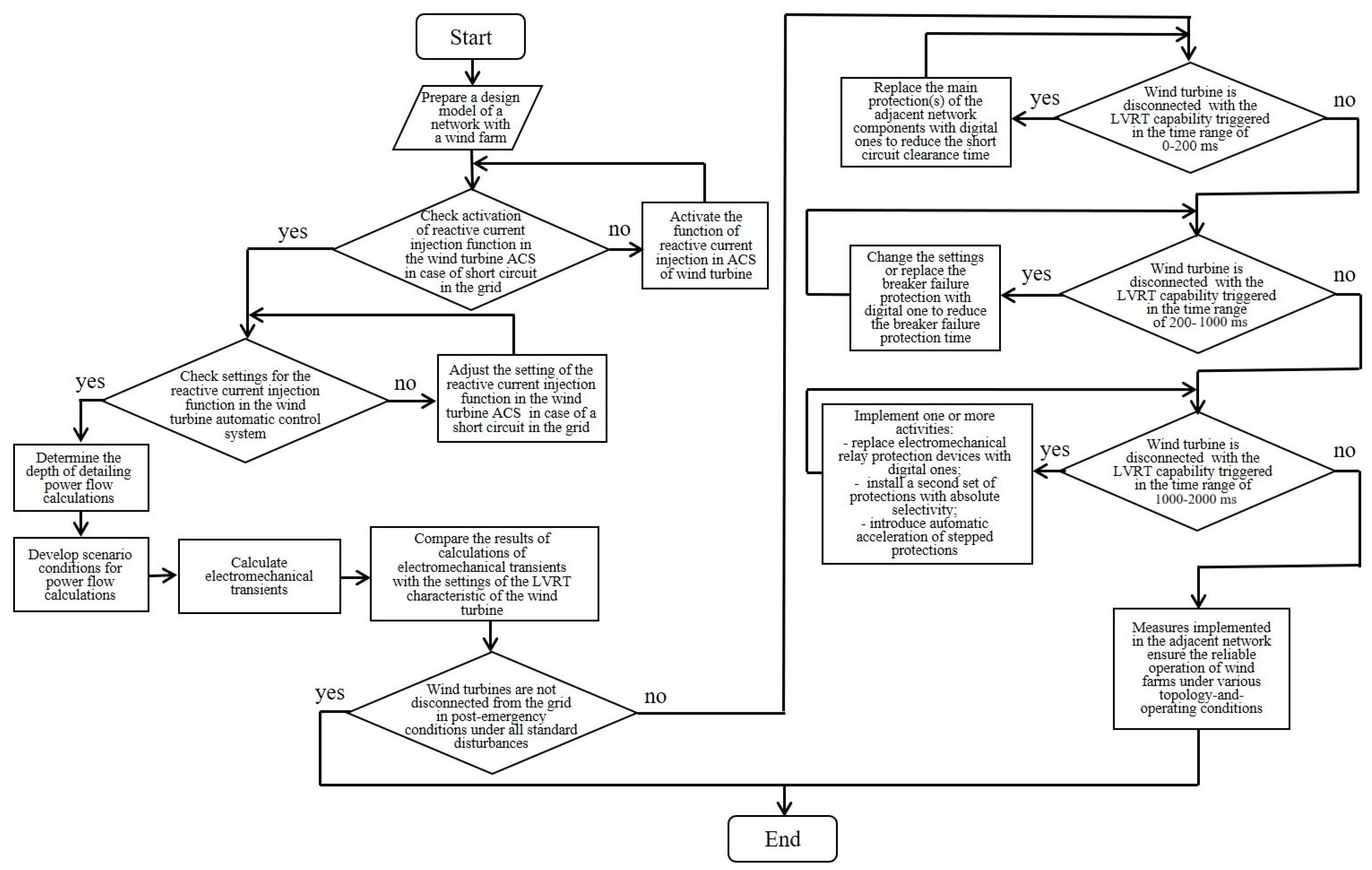
A methodology was developed to check the settings of the LVRT characteristic for compliance with the technical requirements for wind turbines. Figure 7 shows a block diagram of the verification algorithm.
Figure 7.
Block diagram of the algorithm to verify the settings of the LVRT characteristic of the wind turbine.
The block diagram of the algorithm (Figure 7) shows the sequence of actions to design a wind power evacuation arrangement or check the results of power flow calculations performed by the design organization. Each stage of the algorithm involves making a decision on the need to apply methods to prevent unnecessary shutdowns of wind turbines during typical disturbances in all three operating zones discussed above. The topology and operating conditions in the distribution network may vary, which is why transient calculations are essential for every distribution network repair scheme, whose number is huge. In the event that the alternative methods are technically efficient, it is advisable to choose the cost-effective one.
Next, we will consider methods ensuring the stable operation of wind turbine inverters under standard disturbances in the distribution network.
- 1.
- Upgrading relay protection devices and automatic controls in the distribution network adjacent to the wind farm.
Zone 1 (Figure 6) requires reducing the response time of the main protection of power lines by replacing the electromechanical relay protection devices with digital ones, which have a higher sensitivity and a shorter response time. It may also be necessary to replace high-voltage circuit breakers with modern (SF6 or vacuum) ones, with a shorter opening time. However, the reduction in the short circuit clearance time does not prevent wind turbine shutdowns at close short circuits with a deep voltage dip.
Zone 2 (Figure 6) requires modernizing the backup protections to reduce the response time of the second and third stages to 0.9–1.0 s. It may also be necessary to reduce the response time of the breaker failure protection by changing the settings or by replacing it with a digital one.
Zone 3 (Figure 6) requires placing the second sets of relay protection devices with absolute selectivity as backup protection on power lines and implementing the automatic introduction of backup protection acceleration (remote; ground fault protection). This will increase the value of Ures at the output of wind turbine inverters, as shown by the green dotted line in Figure 6.
- 2.
- Activating the reactive current injection function at the wind turbine during short circuit.
The analysis of the efficiency of activating the reactive current injection function at the wind turbine during a short circuit in the distribution network involved constructing a graph of the relationship between the value of Ures at the outputs of wind turbine inverters during three-phase short circuits at outgoing power lines and the distance between the wind farm and the 220/110 kV substation based on the results of the calculations of transient processes (Figure 8). The time of short circuit clearance by relay protection devices is taken up to 200 ms at various distances between the wind farm and the 220 kV substation (Figure 4).
Figure 8.
Graph of the relationship between the value of Ures at the outputs of wind turbine inverters (three-phase short circuits at power lines outgoing from the wind farm) and the distance between the wind farm and the 220/110 kV substation.
Figure 8 shows the requirements of the grid codes of various countries for the value of Ures, at which the wind turbine should not be disconnected. The calculated values of Ures at the outputs of the wind turbine inverters when the reactive current injection function is activated at the wind turbine during a short circuit in the distribution network are shown by a red solid line, and when deactivated, by a blue one (Figure 8).
The analysis of Figure 8 suggests that the activation of the reactive current injection function at the wind turbine produces a significant positive effect in the form of an increase in the Ures value at the output of wind turbine inverters from 0.028 Unom to 0.222 Unom, i.e., 5–8 times, depending on the distance between the wind farm and the 220 kV substation. The Ures value goes up as the distance from the wind farm to the 220 kV substation increases, which is due to the generation of significant reactive power by extended 110 kV transmission lines with their low active power load. The comparison of Ures at the output of wind turbine inverters with the LVRT characteristics shows that the activation of the reactive current injection function helps to prevent unnecessary shutdowns of wind turbines produced by most manufacturers.
In the event that the wind turbine does not have the function of reactive current injection in case of short circuit in the distribution network, a requirement for the wind turbine should be established similar to the requirement of the grid codes of Germany, Ireland, and Canada (Ures = 0 p.u.). This will prevent excessive shutdowns of wind turbines in zone 1 (Figure 6).
- 3.
- Installing additional electrical devices at wind farms.
Consider the installation of the following electrical devices in a 35 kV wind farm switchgear:
- STATCOM;
- Current-limiting reactor (CLR).
The main technical characteristics of STATCOM are as follows:
- Nominal voltage: 35 kV;
- Nominal power: 10 MVA;
- Operating voltage range: 80% Unom ≤ Uoper ≤ 120% Unom;
- Speed: 5–10 ms;
- Protection setting to turn off when the voltage drops below 80% Unom: toff = 50 ms.
The option of connecting STATCOM to the busbars of a 35 kV wind farm was considered. As shown by the calculations of transient processes during a short circuit in zones 1 and 2 (Figure 6), accompanied by a voltage dip below 80% Unom, STATCOM is switched off by its protection. With remote short circuits, when Ures at the STATCOM terminals is higher than 80% Unom, the voltage at the output of wind turbine inverters increases from 80.6 % Unom to 85.7% Unom (i.e., by 6.3%) [56].
The cost of STATCOM (10 MVA), excluding the costs of design, installation, and commissioning work, is approximately $1.8 million at current prices. In zone 3 (Figure 6), however, wind turbines are unnecessarily turned off only when the backup protection response time in the distribution network is more than 1 s. Thus, the performance of STATCOM is extremely low, given its significant cost.
The main technical characteristics of CLR are as follows:
- Nominal voltage: 35 kV;
- Nominal current: 1000 A;
- Inductive reactance (XCLR): from 1 to 10 Ohm.
This research study also addressed the option of series connection of the CLR in the circuit of a 35/110 kV step-up transformer of the wind farm on the 35 kV side. Multivariate calculations of transients were performed during a three-phase short circuit at a 110 kV power transmission line in the case of its shutdown (near the buses of the 220/110 kV substation) for various XCLR values. The results of the calculations of the Ures value at the output of the wind turbine inverters show that the greatest effect is achieved at XCLR = 7.5 Ohm (Figure 9).
Figure 9.
Graph of Ures at the output of wind turbine inverters versus XCLR.
The use of CLR made it possible to increase Ures at the output of wind turbine inverters with a short circuit clearance time of up to 0.9–1 s as follows:
- From 8% Unom to 25% Unom (increase by 213%) for three-phase short circuits;
- From 40% Unom to 60% Unom (increase by 50%) with two-phase short circuits;
- From 68% Unom to 76% Unom (increase by 12%) with single-phase short circuits.
The obtained LVRT characteristic when connecting the CLR (red dotted line in Figure 6) ensures the stable operation of wind turbines manufactured in accordance with the requirements of the grid codes of the UK, China, Spain, Denmark, Ireland, Germany, Canada, and Italy. For each case of the wind farm connection to the distribution network, XCLR should be determined based on the results of transient calculations.
The cost of a CLR with XCLR = 7.5 Ohm, excluding the costs of design, installation, and adjustment work, is about $300,000 at current prices. The CLR performance is quite high, although its cost is six times less than that of STATCOM. For the economic analysis to be correct, one should take into account the cost of electricity losses in the CLR and operating costs throughout its life cycle.
- 4.
- Making changes to the hardware of wind turbine inverters.
An individual technical solution is to make changes to the hardware of wind turbine inverters to adjust the LVRT characteristic. The stable operation of the inverter can be provided by maintaining the balance of power transmission from the wind generator through the rectifier to the DC link and to the input of the inverter. In each link of the inverter controller, the wind turbine ensures that the operating parameters are maintained within the range of feasible values. A specific feature of the inverter is that with the help of the phase-locked loop (PLL) system, the shape, frequency, and phase of the alternating current are formed at its output in accordance with the shape, frequency, and phase of the voltage in the wind farm collection network.
The stable operation of all units of the wind turbine inverter controller is possible at a voltage of at least 20% Unom in the wind farm collection network. If the voltage at the PLL unit is below 20% Unom, the reactive current injection function is temporarily blocked, and if the duration of the voltage dip exceeds the set value of the LVRT characteristic, the wind turbine is switched off.
These restrictions on the operation of the wind turbine inverter are due to the following:
- The value of the capacitance of the capacitor used in the DC link between the rectifier and the inverter;
- The power supply to the control circuits of the inverter controller from the DC link;
- The generation of erroneous signals in the PLL unit when the voltage at its input is below 20% Unom.
Let us determine the parameters of the capacitance of the capacitor in the DC link of the wind turbine, which are necessary for the implementation of two main functions:
- Smoothing the ripples related to the operation of the rectifier;
- Eliminating the overvoltage caused by switching off the inverter power switches and by the variable schedule of the wind generator operation.
To ensure the stable operation of the wind turbine in the case of voltage dips in the distribution network, we determine the minimum requirements for the parameters of the capacitor in the DC link. Let us determine this, subject to the value of reactive current injection maintained by the wind turbine inverter during a standard disturbance with a voltage dip of up to 20% Unom within 0.2 s.
The capacitance of the DC link capacitor can be determined knowing the amount of energy accumulated in the capacitor before the onset of a standard disturbance, considering the law of conservation of energy. The energy stored in the capacitor is calculated by Formula (1):
where Ccap is the capacitance of the DC link capacitor; Ud is the voltage of the DC link (Ulin/0.87—with a six-pulse inverting circuit; Ulin = 690 V); Ures is the residual voltage at the inverter output, taken to be equal to 20 % Unom = 0.2 × 690 = 138 V; Ir is the reactive current injection, taken to be equal to ; and ∆t is the duration of the voltage dip, assumed to be 0.2 s.
The required capacitance of the capacitor is calculated by Expression (2):
The capacitance of the inverter capacitor is selected according to the criterion of smoothing ripples and is 0.03 F, i.e., seven times less than the calculated value. This does not allow the injection of a reactive current in the event of a voltage dip with a duration of 0.2 s, which leads to the shutdown of the wind turbine by the protection unit due to a decline in the voltage in the DC link below the permissible value [57,58].
To maintain the voltage in the DC link during a voltage dip, it is necessary to additionally install a capacitance of 0.17 F in the form of a supercapacitor [59]. Given the specific feature of the supercapacitor (low voltage on the plates is 2.7 V), it is required to additionally install a DC-DC converter to increase the voltage to 800 V in order to connect the wind turbine inverter to the DC link, as shown in Figure 10.
Figure 10.
Simplified scheme for connecting a supercapacitor with a DC-DC converter to the DC link of a wind turbine inverter.
Let us calculate the capacitance of the supercapacitor in terms of the law of conservation of energy and the required value of additional capacitance (0.17 F):
Given the obtained calculated capacitance value, we use five Maxwell 2.7 V 3000 F supercapacitors and one 10 kW DC-DC converter 2.7 V/800 V. The cost of a set of equipment for one wind turbine (five supercapacitors and one DC-DC converter) will be about $3000. Considering that six wind turbines are installed at the wind farm under consideration, the total cost of the equipment set will be $18,000, which is approximately 17 times cheaper than the cost of the CLR.
The cost of equipment for the implementation of the proposed technical solution at each wind turbine is significantly lower than the cost of the CLR, and even more so than the cost of STATCOM. However, in order to maintain warranty obligations for the wind turbine, its implementation should be agreed with the wind turbine manufacturer.
The considered four groups of methods make it possible to prevent unnecessary shutdowns of wind turbines in case of typical disturbances in distribution networks, but they vary in technical and economic efficiency. The first group provides for the reconstruction of relay protection devices and automation in the distribution network adjacent to the wind farm. This can be quite costly for the grid company, and it takes a long time to complete the renovation project and carry out the work. The second group provides for the activation of the wind turbine reactive current injection function, which is low-cost and highly efficient but often insufficient to solve the problem of excessive wind turbine shutdowns. The desired effect is achieved by the joint implementation of other methods. The third group provides for the installation of additional electrical devices at wind farms. This can be a costly solution for wind farm owners if a STATCOM installation is required, while placing a CLR is less expensive but technically and economically efficient in small wind farms with a small number of wind turbines. The fourth group requires changes in the hardware of wind turbine inverters. To implement these methods, it is crucial to have an agreement with the wind turbine manufacturer, especially if there are warranty obligations involved. The wind farm owner, however, can make this decision independently since it is low-cost and highly efficient. The choice of one or a group of methods for a specific wind farm should be made in the design process based on the results of transient calculations and a feasibility study of the various options. For each specific wind farm, the set of effective methods can vary greatly.
5. Discussion
International experience suggests that over the past decade, different countries have gradually tightened the requirements for the connection and operation of wind farms within electric power systems.
Mass shutdowns of wind turbines during standard disturbances in the distribution network can lead to an emergency increase in the load for the generating units of conventional power plants, power transmission lines, and power transformers, thereby causing heavy-load conditions [60,61,62].
A list of standard disturbances to be analyzed to design the wind power evacuation arrangement in individual countries may differ significantly from the requirements of the grid codes of the countries where the wind turbines are designed and/or manufactured.
Manufacturers of type IV wind turbines must adapt the LVRT characteristics to the requirements of the grid code of the country where the wind turbine is delivered or technical solutions will have to be implemented by the owner of the wind farm.
To confirm the compliance of wind turbines with the requirements of the grid code of a particular country, it is necessary to calculate transient processes and simulate standard disturbances. The purpose of this is to compare the results of calculations of the residual voltage at the outputs of wind turbine inverters with the settings for the LVRT characteristic. The analysis should be carried out in the three operating zones discussed in the paper. The countries where the grid codes have no requirements to set the LVRT characteristic and ensure the injection of reactive current, and the rate of its rise in the event of a voltage dip at the output of wind turbine inverters, should introduce them.
Analyzing the transient calculation results produces the following conclusions about the performance of various methods for preventing wind turbine outages:
- The modernization of relay protection devices by the replacement of electromechanical devices with digital ones can reduce the response time of the second and third stages of backup protections to 0.9–1.0 s. In addition, the second sets of relay protection devices with absolute selectivity should be used as backup protections with automatic introduction of accelerated stepped protections.
- The activation of the wind farm reactive current injection function, which can be incorrectly set, and in some cases disabled, makes it possible to increase the residual voltage at the output of the wind turbine inverters with a short-circuit duration of up to 0.2s and prevent unnecessary shutdowns of the wind turbine.
- The application of STATCOM is ineffective for the stable operation of wind turbines under standard disturbances in the distribution network due to the narrow range of operating voltage, 80% Unom ≤ Uoper ≤ 120% Unom.
- The series connection of CLR in the circuit of the 35/110 kV step-up transformer of a wind farm is effective as it increases the residual voltage at the outputs of inverters of the wind turbines and prevents their excessive shutdowns. In each case of wind farm connection to the distribution network, XCLR should be determined based on the results of transient calculations.
- The most effective technical solution is to make changes to the hardware of wind turbine inverters and install a block of supercapacitors and a DC-DC converter. This enables the adjustment of the operating range of the LVRT characteristic and prevents unnecessary shutdowns of the wind turbine under any type of standard disturbances. At the same time, there is no need to upgrade relay protection devices and automatic controls in the distribution network.
6. Conclusions
In the event that the wind turbine does not comply with the requirements of the grid code of a particular country for stable operation under standard disturbances, it is necessary to implement technical measures at the wind farm and/or in the distribution network to reduce the depth of voltage dips and the duration of short circuit clearance.
A methodology and an algorithm were developed to verify the parameters of the wind turbine LVRT characteristic to be set when connecting a wind farm to a distribution network to ensure their stable operation under various topologies and operating conditions. By utilizing these tools, one can check the settings of the LVRT characteristic for wind turbines under typical disturbances in the distribution network, analyze various technical solutions to prevent unnecessary shutdowns of wind turbines, and assess their effectiveness when designing a wind farm. This is crucial for the countries where the form of the voltage–time LVRT characteristic for wind turbines is not approved.
Three operating zones were identified and described. Based on these, the recommendations were developed and presented to modify and adjust the settings of relay protection devices and automatic controls in the distribution network. These modifications aim to reduce the time it takes to clear short circuits.
The efficiency of activation of the reactive current injection function at all wind turbines in the case of a short circuit in the distribution network has been proven, which makes it possible to increase the residual voltage at the inverter output from 0.028 Unom to Unom, i.e., by 5–8 times, depending on the distance of the wind farm from the 220 kV substation. This allows preventing unnecessary shutdowns of wind turbines in the time range up to 0.2 s.
Group and individual technical solutions are presented to ensure the stable operation of wind turbines under all types of standard disturbances, and their performance is assessed. The use of CLR allows increasing Uoper at the output of wind turbine inverters with a short-circuit elimination time of up to 0.9–1 s: from 8% Unom to 25% Unom (an increase of 213%) for three-phase short circuits; from 40% Unom to 60% Unom (an increase of 50%) for two-phase short circuits; and from 68% Unom to 76% Unom (an increase of 12%) for single-phase short circuits. The most effective technical solution involves making changes to the hardware of wind turbine inverters. However, in some cases, designers can use other technical solutions discussed in this article.
Author Contributions
Conceptualization, P.I. and A.S.; methodology, P.I. and S.F.; software, A.S.; validation, K.S.; formal analysis, P.I.; investigation, A.S., K.S. and S.F.; resources, P.I.; data curation, K.S. and S.F.; writing—original draft preparation, P.I. and A.S.; writing—review and editing, S.F. and K.S.; visualization, A.S.; supervision, K.S.; project administration, P.I.; funding acquisition, S.F. All authors have read and agreed to the published version of the manuscript.
Funding
This work is supported by the Russian Science Foundation under grant 21–79-30013 in the Energy Research Institute of the Russian Academy of Sciences.
Institutional Review Board Statement
Not applicable.
Informed Consent Statement
Not applicable.
Data Availability Statement
The original contributions presented in this study are included in the article; further inquiries can be directed to the corresponding author.
Conflicts of Interest
The funders had no role in the design of the study; in the collection, analyses, or interpretation of data; in the writing of the manuscript, or in the decision to publish the results.
References
- Beyza, J.; Yusta, J.M. The effects of the high penetration of renewable energies on the reliability and vulnerability of interconnected electric power systems. Reliab. Eng. Syst. Saf. 2021, 215, 107881. [Google Scholar] [CrossRef]
- Panda, A.; Dauda, A.K.; Chua, H.; Tan, R.R.; Aviso, K.B. Recent advances in the integration of renewable energy sources and storage facilities with hybrid power systems. Clean. Eng. Technol. 2023, 12, 100598. [Google Scholar] [CrossRef]
- Gorman, W.; Mills, A.; Wiser, R. Improving estimates of transmission capital costs for utility-scale wind and solar projects to inform renewable energy policy. Energy Policy 2019, 135, 110994. [Google Scholar] [CrossRef]
- Xiao, M.; Junne, T.; Haas, J.; Klein, M. Plummeting costs of renewables—Are energy scenarios lagging? Energy Strategy Rev. 2021, 35, 100636. [Google Scholar] [CrossRef]
- Dvorak, A.J.; Victoria, M. Key Determinants of Solar Share in Solar- and Wind-Driven Grids. IEEE J. Photovolt. 2023, 13, 476–483. [Google Scholar] [CrossRef]
- Russo, M.A.; Carvalho, D.; Martins, N.; Monteiro, A. Forecasting the inevitable: A review on the impacts of climate change on renewable energy resources. Sustain. Energy Technol. Assess. 2022, 52, 102283. [Google Scholar] [CrossRef]
- Zhong, J.; Bollen, M.; Rönnberg, S. Towards a 100% renewable energy electricity generation system in Sweden. Renew. Energy 2021, 171, 812–824. [Google Scholar] [CrossRef]
- Saffari, M.; Mc Pherson, M. Assessment of Canada’s electricity system potential for variable renewable energy integration. Energy 2022, 250, 123757. [Google Scholar] [CrossRef]
- Avazov, A.; Colas, F.; Beerten, J.; Guillaud, X. Application of input shaping method to vibrations damping in a Type-IV wind turbine interfaced with a grid-forming converter. Electr. Power Syst. Res. 2022, 210, 108083. [Google Scholar] [CrossRef]
- Rahimi, M.; Assari, H. Addressing and assessing the issues related to connection of the wind turbine generators to the distribution grid. Int. J. Electr. Power Energy Syst. 2017, 86, 138–153. [Google Scholar] [CrossRef]
- Jiang, Z.; Xing, Y. Load mitigation method for wind turbines during emergency shutdowns. Renew. Energy 2022, 185, 978–995. [Google Scholar] [CrossRef]
- Wang, A.; Pei, Y.; Zhu, Y.; Qian, Z. Wind turbine fault detection and identification through self-attention-based mechanism embedded with a multivariable query pattern. Renew. Energy 2023, 211, 918–937. [Google Scholar] [CrossRef]
- Ilyushin, P.; Filippov, S.; Kulikov, A.; Suslov, K.; Karamov, D. Specific Features of Operation of Distributed Generation Facilities Based on Gas Reciprocating Units in Internal Power Systems of Industrial Entities. Machines 2022, 10, 693. [Google Scholar] [CrossRef]
- Yadav, M.; Pal, N.; Saini, D.K. Low voltage ride through capability for resilient electrical distribution system integrated with renewable energy resources. Energy Rep. 2023, 9, 833–858. [Google Scholar] [CrossRef]
- Chakraborty, A.; Maity, T. Integrated control algorithm for fast and accurate detection of the voltage sag with low voltage ride-through (LVRT) enhancement for doubly-fed induction generator (DFIG) based wind turbines. Control Eng. Pract. 2023, 131, 105393. [Google Scholar] [CrossRef]
- Suvorov, A.; Askarov, A.; Bay, Y.; Maliuta, B.; Achitaev, A.; Suslov, K. Comparative small-signal stability analysis of voltage-controlled and enhanced current-controlled virtual synchronous generators under weak and stiff grid conditions. Int. J. Electr. Power Energy Syst. 2023, 147, 108891. [Google Scholar] [CrossRef]
- Zeng, B.; Wang, J.; Shi, J.; Zhang, J.; Zhang, Y. A multi-level approach to active distribution system planning for efficient renewable energy harvesting in a deregulated environment. Energy 2016, 96, 614–624. [Google Scholar] [CrossRef]
- Ilyushin, P.V.; Pazderin, A.V. Approaches to organization of emergency control at isolated operation of energy areas with distributed generation. In Proceedings of the International Ural Conference on Green Energy (URALCON), Chelyabinsk, Russia, 4–6 October 2018. [Google Scholar] [CrossRef]
- Singh, B.; Sharma, J. A review on distributed generation planning. Renew. Sustain. Energy Rev. 2017, 76, 529–544. [Google Scholar] [CrossRef]
- Ruban, N.; Suvorov, A.; Andreev, M.; Ufa, R.; Askarov, A.; Gusev, A.; Bhalja, B. Software and Hardware Decision Support System for Operators of Electrical Power Systems. IEEE Trans. Power Syst. 2021, 36, 3840–3848. [Google Scholar] [CrossRef]
- Koivisto, M.; Maule, P.; Cutululis, N.; Sørensen, P. Effects of Wind Power Technology Development on Large-scale VRE Generation Variability. In Proceedings of the 2019 IEEE Milan PowerTech, Milan, Italy, 23–27 June 2019. [Google Scholar] [CrossRef]
- Mehigana, L.; Deanea, J.P.; Gallachóira, B.P.Ó.; Bertsch, V. A review of the role of distributed generation (DG) in future electricity systems. Energy 2018, 163, 822–836. [Google Scholar] [CrossRef]
- Li, R. Protection and control technologies of connecting to the grid for distributed power resources. In Distributed Power Resources; Red Academic Press: Cambridge, MA, USA, 2019; pp. 121–144. [Google Scholar] [CrossRef]
- Sun, X.; Yang, X.; Cai, J.; Jiang, X. Transient Protection Schemes for Transmission Lines Used in Offshore Wind Farm: A State-of-the-Art Review. Front. Energy Res. 2022, 10, 923168. [Google Scholar] [CrossRef]
- Razavi, S.E.; Rahimi, E.; Javadi, M.S.; Nezhad, A.E.; Lotfid, M.; Shafie-khah, M.; Catalão, J.P.S. Impact of distributed generation on protection and voltage regulation of distribution systems: A review. Renew. Sustain. Energy Rev. 2019, 105, 157–167. [Google Scholar] [CrossRef]
- Papkov, B.; Gerhards, J.; Mahnitko, A. System problems of power supply reliability analysis formalization. In Proceedings of the 2015 IEEE 5th International Conference on Power Engineering, Energy and Electrical Drives (POWERENG), Riga, Latvia, 1–13 May 2015; pp. 225–228. [Google Scholar]
- Kawady, T.A.; Mansour, N.M.; Taalab, A.M.I. Wind Farm Protection Systems: State of the Art and Challenges. In Distributed Generation; Gaonkar, D.N., Ed.; InTech: London, UK, 2010; pp. 265–288. [Google Scholar] [CrossRef]
- Tsili, M.; Papathanassiou, S. Review of grid code technical requirements for wind farms» school of Electrical and Computer Engineering. Renew. Power Gener. 2009, 3, 308–332. [Google Scholar] [CrossRef]
- Joint Working Group C4/C6.35/CIRED. Modelling of Inverter-Based Generation for Power System Dynamic Studies; CIRED: Vienna, Austria, 2018; p. 72. [Google Scholar]
- Alaboudy, A.H.K.; Mahmoud, H.A.; Elbaset, A.A.; Abdelsattar, M. Technical Assessment of the Key LVRT Techniques for Grid-Connected DFIG Wind Turbines. Arab. J. Sci. Eng. 2023, 48, 15223–15239. [Google Scholar] [CrossRef]
- Alsmadi, Y.M.; Xu, L.; Blaabjerg, F.; Ortega, A.J.; Abdelaziz, A.Y.; Wang, A.; Albataineh, Z. Detailed investigation and performance improvement of the dynamic behaviour of grid-connected DFIG-based wind turbines under LVRT conditions. IEEE Trans. Ind. Appl. 2018, 54, 4795–4812. [Google Scholar] [CrossRef]
- Niu, L.; Wang, X.; Wu, L.; Yan, F.; Xu, M. Review of low voltage ride-through technology of doubly-fed induction generator. J. Eng. 2019, 3, 3106–3108. [Google Scholar] [CrossRef]
- Duong, M.; Leva, S.; Mussetta, M.; Le, K.H. A Comparative study on controllers for improving transient stability of DFIG wind turbines during large disturbances. Energies 2018, 11, 480. [Google Scholar] [CrossRef]
- Din, Z.; Zhang, J.; Zhu, Y.; Xu, Z. El-Naggar an “Impact of grid impedance on LVRT performance of DFIG system with rotor crowbar technology”. IEEE Access 2019, 7, 127999–128008. [Google Scholar] [CrossRef]
- Benali, A.; Khiat, M.; Allaoui, T.; Denaï, M. Power Quality improvement and low voltage ride through capability in hybrid wind-PV farms grid-connected using dynamic voltage restorer. IEEE Access 2018, 6, 68634–68648. [Google Scholar] [CrossRef]
- Dosoglu, M.K. Enhancement of LVRT Capability in DFIG-Based Wind Turbines with STATCOM and Supercapacitor. Sustainability 2023, 15, 2529. [Google Scholar] [CrossRef]
- Mohammadi, J.; Afsharnia, S.; Vaez-Zadeh, S. Efficient fault-ride through control strategy of DFIG-based wind turbines during the grid faults. Energy Convers. Manag. 2014, 78, 88–95. [Google Scholar] [CrossRef]
- Alaraifi, S.; Moawwad, A.; Moursi, M.S.E.; Khadkikar, V. Voltage booster schemes for fault ride through enhancement of variable speed wind turbines. IEEE Trans. Sustain. Energy 2013, 4, 1071–1081. [Google Scholar] [CrossRef]
- Vrionis, T.D.; Koutiva, X.I.; Vovos, N.A. A genetic algorithm-based low voltage ride-through control strategy for grid connected doubly fed induction wind generators. IEEE Trans. Power Syst. 2014, 29, 1325–1334. [Google Scholar] [CrossRef]
- Herzog, F.; Röder, J.; De Doncker, R.W. Impact of DC link brake chopper design on the LVRT behavior of full-scale converter wind turbines. Forsch Ingenieurwes. 2023, 87, 219–226. [Google Scholar] [CrossRef]
- Xiao, F.; Xia, Y.; Zhang, K.; Li, H.; Chen, K.; Li, P. Study on a small-signal analysis method for PMSG considering LVRT control and frequency regulation. IET Gener. Transm. Distrib. 2022, 16, 2154–2165. [Google Scholar] [CrossRef]
- Zhou, A.; Li, R.Y.; Mohamed, Y. Mechanical Stress Comparison of PMSG Wind Turbine LVRT Methods. IEEE Trans. Energy Convers. 2021, 36, 682–692. [Google Scholar] [CrossRef]
- Srivastava, P.K.; Tiwari, A.N.; Singh, S.N. Performance Analysis of PMSG based Wind Energy Conversion System with Different LVRT Enhancement Methods. Recent Adv. Electr. Electron. Eng. 2019, 13, 470–485. [Google Scholar] [CrossRef]
- Gonzalez-Longatt, F.; RuedaJosé, J.L. PowerFactory Applications for Power System Analysis; Springer: Dordrecht, The Netherlands, 2015. [Google Scholar] [CrossRef]
- Arya, A.; Mehroliya, S.; Mitra, U.; Gupta, S.; Singh, R.K.; Mundra, P. Design and Performance Analysis of Grid Connected Hybrid-Distributed Generation Using DIgSILENT PowerFactory. In Distributed Energy Systems; CRC Press: Boca Raton, FL, USA, 2022; 308p. [Google Scholar] [CrossRef]
- Hamon, C.; Elkington, K.; Ghandhari, M. Doubly-fed induction generator modeling and control in DigSilent PowerFactory. In Proceedings of the 2010 International Conference on Power System Technology, Hangzhou, China, 24–28 October 2010. [Google Scholar] [CrossRef]
- Ilyushin, P.V.; Shepovalova, O.V.; Filippov, S.P.; Nekrasov, A.A. The effect of complex load on the reliable operation of solar photovoltaic and wind power stations integrated into energy systems and into off-grid energy areas. Energy Rep. 2022, 8, 1515–1529. [Google Scholar] [CrossRef]
- Ilyushin, P.; Volnyi, V.; Suslov, K.; Filippov, S. State-of-the-Art Literature Review of Power Flow Control Methods for Low-Voltage AC and AC-DC Microgrids. Energies 2023, 16, 3153. [Google Scholar] [CrossRef]
- Zheng, D.; Zhang, W.; Netsanet Alemu, S.; Wang, P.; Bitew, G.T.; Wei, D.; Yue, J. Key technical challenges in protection and control of microgrid. In Microgrid Protection and Control; Academic Press: Cambridge, MA, USA, 2021; pp. 45–56. [Google Scholar] [CrossRef]
- Ilyushin, P.V.; Filippov, S.P. Under-frequency load shedding strategies for power districts with distributed generation. In Proceedings of the 2019 International Conference on Industrial Engineering, Applications and Manufacturing (ICIEAM), Sochi, Russia, 25–29 March 2019. [Google Scholar] [CrossRef]
- Ilyushin, P.; Volnyi, V.; Suslov, K.; Filippov, S. Review of Methods for Addressing Challenging Issues in the Operation of Protection Devices in Microgrids with Voltages of up to 1 kV That Integrates Distributed Energy Resources. Energies 2022, 15, 9186. [Google Scholar] [CrossRef]
- Vinod, M.; Devadasan, S.R.; Rajanayagam, D.; Sunil, D.T.; Thilak, V.M.M. Theoretical and industrial studies on the electromechanical relay. Int. J. Serv. Oper. Manag. 2018, 29, 312. [Google Scholar] [CrossRef]
- Lee, L.C.; Lu, Y. A Study of Eliminating the Protective Coordination Curve Intersection of Electromechanical Overcurrent Relays in Subtransmission Systems. Appl. Mech. Mater. 2013, 284–287, 2450–2462. [Google Scholar] [CrossRef]
- Muljadi, E.; Samaan, N.; Gevorgian, V.; Li, J.; Pasupulati, S. Short circuit current contribution for different wind turbine generator types. In Proceedings of the 2010 IEEE Power and Energy Society General Meeting, Minneapolis, MN, USA, 25–29 July 2010. [Google Scholar]
- Fischer, M.; Mendonca, A. Representation of variable speed full conversion Wind Energy Converters for steady state short-circuit calculations. In Proceedings of the 2011 IEEE Power and Energy Society General Meeting, Detroit, MI, USA, 7–10 May 2012. [Google Scholar]
- Murray, W.; Adonis, M.; Raji, A. Voltage control in future electrical distribution networks. Renew. Sustain. Energy Rev. 2021, 146, 111100. [Google Scholar] [CrossRef]
- Ilyushin, P.; Filippov, S.; Kulikov, A.; Suslov, K.; Karamov, D. Intelligent Control of the Energy Storage System for Reliable Operation of Gas-Fired Reciprocating Engine Plants in Systems of Power Supply to Industrial Facilities. Energies 2022, 15, 6333. [Google Scholar] [CrossRef]
- Akagi, S.; Yoshizawa, S.; Ito, M.; Fujimoto, Y.; Miyazaki, T.; Hayashi, Y.; Tawa, K.; Hisada, T.; Yano, T. Multipurpose control and planning method for battery energy storage systems in distribution network with photovoltaic plant. Int. J. Electr. Power Energy Syst. 2020, 116, 105485. [Google Scholar] [CrossRef]
- Shamarova, N.; Suslov, K.; Ilyushin, P.; Shushpanov, I. Review of Battery Energy Storage Systems Modeling in Microgrids with Renewables Considering Battery Degradation. Energies 2022, 15, 6967. [Google Scholar] [CrossRef]
- Prakash, K.; Islam, F.R.; Mamun, K.A.; Lallu, A.; Cirrincione, M. Reliability of Power Distribution Networks with Renewable Energy Sources. In Proceedings of the 2017 4th Asia-Pacific World Congress on Computer Science and Engineering (APWC on CSE 2017), Mana Island, Fiji, 11–13 December 2017; pp. 187–192. [Google Scholar] [CrossRef]
- Kulikov, A.L.; Ilyushin, P.V.; Suslov, K.V.; Karamov, D.N. Coherence of digital processing of current and voltage signals at decimation for power systems with a large share of renewable power stations. Energy Rep. 2022, 8, 1464–1478. [Google Scholar] [CrossRef]
- Pinthurat, W.; Hredzak, B.; Konstantinou, G.; Fletcher, J. Techniques for compensation of unbalanced conditions in LV distribution networks with integrated renewable generation: An overview. Electr. Power Syst. Res. 2023, 214, 108932. [Google Scholar] [CrossRef]
Disclaimer/Publisher’s Note: The statements, opinions and data contained in all publications are solely those of the individual author(s) and contributor(s) and not of MDPI and/or the editor(s). MDPI and/or the editor(s) disclaim responsibility for any injury to people or property resulting from any ideas, methods, instructions or products referred to in the content. |
© 2024 by the authors. Licensee MDPI, Basel, Switzerland. This article is an open access article distributed under the terms and conditions of the Creative Commons Attribution (CC BY) license (https://creativecommons.org/licenses/by/4.0/).









