Next Article in Journal
Designing Personalized Learning Paths for Foreign Language Acquisition Using Big Data: Theoretical and Empirical Analysis
Previous Article in Journal
Impact of Nanoparticle Addition and Ozone Pre-Treatment on Mesophilic Methanogenesis in Temperature-Phased Anaerobic Digestion
 
 
Font Type:
Arial Georgia Verdana
Font Size:
Aa Aa Aa
Line Spacing:
Column Width:
Background:
Article

The Mechanism of Tendentious Information Dissemination in Cyberspace

1
School of Information Communication, National University of Defense Technology, Wuhan 430000, China
2
Information Engineering University, Zhengzhou 450000, China
3
The College of Geography and Environmental Science, Henan University, Zhengzhou 450000, China
*
Author to whom correspondence should be addressed.
Appl. Sci. 2024, 14(20), 9505; https://doi.org/10.3390/app14209505
Submission received: 27 August 2024 / Revised: 21 September 2024 / Accepted: 26 September 2024 / Published: 18 October 2024

Abstract

Cyberspace has evolved into a hub for the dissemination of large amounts of tendentious information, posing significant challenges to the role of mainstream value information. As netizens’ are the main recipients of tendentious information, their personal cognition, attitude, and behavioral ability affect their willingness to re-disseminate information, making them an inalienable force in the promotion of information dissemination. Exploring the dissemination mechanism of tendentious information in cyberspace can help to understand the law of information dissemination and predict the trend of information diffusion, which is of great significance to maintaining information security and social stability. However, the existing research has overlooked the potential influence of the attribute characteristics of information in terms of content, and has failed to overcome the methodological constraints of traditional statistical analysis to accurately describe the variables and mechanisms influencing the dissemination of tendentious information at the cognitive level. Therefore, using structural equation modeling, we propose a research index system based on the Theory of Planned Behavior and the characteristics of tendentious information. To this end, confirmatory factor and model fitting analyses were conducted to develop a tendentious information dissemination mechanism model, which we validated through testing and comparative experiments. Path analysis revealed that Attitude Toward Dissemination, Information Dissemination Intention, and Information Dissemination Behavior are the main links in the information dissemination process. Moreover, Information Sentiment Orientation was found to strongly promote the dissemination of tendentious information, while Subject Norm of Dissemination had a minor inhibiting effect.

1. Introduction

The emergence of cyberspace has accelerated the dissemination and interaction of information. In addition to being able to freely navigate cyberspace and easily access diverse information, netizens have the freedom to express their own opinions. From the perspective of network development, the convenience of the network has transformed people’s daily lifestyles and ways of thinking, providing a convenient space for public discourse and exchange. However, cyberspace is more convenient and equal, in sharp contrast to the real world. It is important to recognize that while cyberspace is characterized by convenience, it gradually reduces the cost of information dissemination and exchange. Significantly, the virtual characteristics of cyberspace will foment and exacerbate various ideological struggles and the disorderly dissemination of social thoughts.
In the context of cyberspace, tendentious information refers to information content initiated in cyberspace or transmitted through network media that has a certain emotional orientation toward individuals. The public participates in the dissemination of such information by reading, retweeting, and commenting. Tendentious information expresses a kind of value orientation, reflects current social trends of thought, and can affect the will and decisions of individuals, societies, and even countries. At present, social trends such as historical nihilism and populism are spreading wildly across cyberspace through social media as they meet the psychological needs of some netizens. Public opinion information with titles like “new perspective”, “new discovery”, and “new understanding” is more likely to attract readers’ attention. Long-term exposure to such information is enough to subvert and distort people’s normal views on history, values, and ethics. Indeed, with the advent of the global media era and the rapid development of social networks, the public opinion game in cyberspace has become increasingly fierce, and social issues such as psychological confusion, social trust crises, decoupling of allies, and escalation of local conflicts are becoming increasingly prominent. The dissemination pattern of various kinds of tendentious information represented by global public opinion is undergoing unprecedented change [1]. Self-media platforms combined with network characteristics have gradually led to the dissolution of mainstream ideology construction, while the awakening of individual consciousness and transformation of traditional ways of thinking have influenced the dissemination of tendentious information. In this environment, mainstream value-oriented information is at risk of being infiltrated, invaded, or even attacked by adverse tendentious information in cyberspace. In such a complex new form of cyberspace, the dissemination of tendentious information has become an important factor affecting public cognition, social concepts, and national ideological security [2]. The dissemination of information involves not only technological competition, but also clashes between values, culture, and political attitudes [3].
With the widespread popularity of online social media and various news platforms, the dissemination of tendentious information has become a high-profile issue [4]. Research on the dissemination of tendentious information in cyberspace aims to reveal how public opinion disseminators integrate their own positions, viewpoints, and interests into information through specific ways and means during the dissemination process, thereby influencing audience cognition and behavior [5]. The ability to grasp the context of information dissemination, predict information flows, and optimize information strategies is of great theoretical significance. It also has significant practical value in terms of safeguarding information security, social stability, and public interests [6]. Information dissemination is the concrete embodiment of behavioral science in the field of dissemination [7]. In this study, we focus on tendentious information in cyberspace as our research object and analyze its dissemination patterns and potential impacts. The Theory of Planned Behavior (TPB) provides an effective theoretical framework for analyzing the general law and influencing mechanisms of the information dissemination process by emphasizing the driving force of behavioral intention, the role of attitude, the influence of subjective norms, the importance of perceived behavioral control, the concreteness and feasibility of planning, and the self-regulation of behavior [8]. Through an in-depth analysis of the core influencing factors and basic laws of tendentious information dissemination, this paper provides theoretical basis for information management departments to better transmit favorable tendentious information, so as to expand the positive impact on the public. At the same time, we should deal with the production of unfavorable information to reduce its effect on the public. These research results can help information management departments to better cope with the information content security challenges resulting from the future cyberspace, and promote the stable, sustainable and healthy development of society.

2. Theoretical Framework and Hypotheses

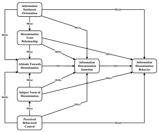
Research has tended to focus on the general process of information dissemination, often overlooking the influence of the characteristics of the information itself. The design basis of the index system for the study of tendentious information dissemination comprises both the general elements of information dissemination and the dissemination characteristics of tendentious information. The most prominent feature of the dissemination of tendentious information is that the content of the information is more infectious and directive, making it capable of arousing public emotions, changing public opinion, and influencing public behavior. The proactive dissemination of tendentious information often has a specific purpose, with the spread of information having a non-negligible impact on groups, undermining public trust in the mainstream media, official platforms, government announcements, and other authoritative information channels. As Figure 1 shows, this study uses the TPB as the analytical prototype of the general laws of information dissemination, which can be divided into the following five indicators: Attitude Toward Dissemination (ATD), Subject Norm of Dissemination (SND), Perceived Behavior Control (PBC), Information Dissemination Intention (IDI), and Information Dissemination Behavior (IDB). We identified two additional factors that highlight the characteristics of tendentious information dissemination: Information Sentiment Orientation (ISO) and Dissemination Trust Relationship (DTR).

2.1. Information Dissemination Analysis Based on the Theory of Planned Behavior

2.1.1. Impact of Attitude Toward Dissemination and Information Dissemination Intention

The impact of human attitudes on actual behavior has long been a key topic of research among psychologists. Attitude is a decisive factor influencing the occurrence of actual behavior. According to the TPB model proposed by Ajzen, behavioral attitude plays a role in the final behavior through the internalization of individual intention. As “social man”, an individual’s behavioral attitudes combine with external pressures and self-perception among other factors, influencing behavioral intentions. In this process, stable psychological tendencies are transformed into internal mental activities and then correlated with external behavioral activities [9]. The attitude change theory advanced by Li Zhongmei et al. in their study of communication in the new media environment shows that the effect of information communication is ultimately determined by the degree of attitude change, which is embodied in cognitive factors, emotional factors, and behavioral tendencies. Specifically, the cognitive factor is the audience’s subjective perception of the information, the emotional factor is the audience’s preference and feeling for the information, and behavioral tendency refers to the audience’s behavior after exposure to the information. Behavioral tendency is reflected in actions such as browsing, forwarding, liking, commenting on, and contradicting the information [10]. The dissemination of tendentious information also depends on the thoughts and behavioral decisions of individuals based on their own cognitive judgment, that is, whether the information receiver wants to diffuse the tendentious information upon receiving it and whether the information is subsequently retransmitted. Based on the foregoing, we propose the following hypotheses:
H1: 
ATD positively promotes IDI.
H2: 
IDI positively promotes IDB.

2.1.2. Impact of Subject Norm of Dissemination

From a psychological perspective, subjective norms are a kind of social characteristic attribute. The well-known “celebrity effect” and “herd effect” reflect the influence of subjective norms on people’s daily lives and behavior intentions [11]. On the one hand, individual behavior is influenced by the behavior of others. On the other hand, individuals also have cognitive needs to fulfil other people’s expectations of their own behavior. Certainly, seeing acquaintances commenting or forwarding certain information can give the impression that others expect one to pay attention to this information, resulting in them even forwarding and commenting on it. This conjecture and cognition of others’ expectations is a belief in dissemination norms [9]. In the dissemination of tendentious information through social media platforms, different members of the public differ in their performance and awareness of norms. For instance, radicals usually dare to question and challenge the existing network order and communication norms. As they are relatively less sensitive to social pressure, they are more likely to actively participate in the discussion and dissemination of tendentious information on the Internet. In contrast, conservative netizens generally expect stability and seek to maintain social order and fairness and justice in information dissemination. They are more sensitive to social pressure. When facing public opinion and various kinds of tendentious information, they tend to avoid blindly following trends and choose their positions more cautiously [12]. Based on the foregoing analysis of differences in subjective norms of different groups in the process of tendentious information dissemination, we propose the following research hypotheses:
H3(a): 
SND negatively affects ATD.
H3(b): 
SND negatively affects IDI.
H3(c): 
SND negatively affects IDB.

2.1.3. Impact of Perceived Behavior Control

Perceived behavior control refers to an individual’s cognitive perception of their own behavioral ability. In the context of tendentious information dissemination, PBC reflects the control of the information dissemination node on its own information dissemination ability, consciousness, and behavior. The potential influence of cognitive behavioral control is primarily reflected in two areas: the ability to control the level of communication technology and knowledge, and the individual’s ability to think independently and make rational judgments in receiving and disseminating tendentious information. First, in the era of mass media, the application of cutting-edge technologies such as 5G, artificial intelligence, big data, and cloud platforms has resulted in new media making a qualitative leap in the means of communication technology. This has significantly improved the efficiency of information production and the timeliness of the dissemination, distribution, and feedback of all types of information during the process of information dissemination [13]. However, science and technology form a double-edged sword. The application of new technology involves hidden concerns regarding information security, such as information fraud and theft in the process of communication, and has higher ability and cognitive requirements for individuals involved in information dissemination [13]. According to Haoyun et al., differences in self-control ability in network information dissemination could affect the intensity of social media usage and the pressure perception of information dissemination [14].
Second, cognitive behavioral control is reflected in an individual’s ability to think independently and make rational judgments in the process of receiving and disseminating tendentious information. With the increasing decentralization of various network platforms in new media, the discursive power of mainstream media on Internet platforms shows a trend toward equality. With anyone able to become an information publisher, mainstream discourse faces the risk of being fragmented, buried, and even deconstructed in the dissemination process [15]. Meanwhile, the increasing prominence of opinion leaders in the network has resulted in their discriminatory and biased views influencing public opinion. This presents greater challenges to ordinary users in the analysis and judgment of tendentious information. Advocating personal assumptions with subjective undertones, opinion leaders adeptly mislead the public’s understanding of the truth, shape public opinion, and potentially cause social instability.
Based on the foregoing analysis, we propose the following hypotheses:
H4(a): 
PBC positively promotes SND.
H4(b): 
PBC negatively affects ATD.
H4(c): 
PBC negatively affects IDI.
H4(d): 
PBC negatively affects IDB.

2.2. Analyzing Information Dissemination in Terms of Orientation Characteristics

2.2.1. Impact of Dissemination Trust Relationship

As a collective propagation state, tendentious information dissemination is inseparable from the multilateral relationship between spreading nodes. From a sociological perspective, the dissemination of tendentious information is a social behavior among individuals. However, individuals are subordinate to groups, and members of social groups share common characteristics as group attributes. Individuals can be connected to one another through the same family, social circle, organization, user platform, etc., thereby forming an associated network. While the Information Dissemination Behavior of micro individuals is akin to the information exchange of nodes in the network, this process is often dominated by opinion leaders in the network. Essentially, it is affected by the degree of network aggregation and distribution, which is represented by the level of trust between the spreading nodes. In psychology, research on tendentious information dissemination has focused on decision-making behavior influenced by information cognitive processes, especially reflected in the perception of information quality, degree of trust in information sources or communication media, and degree of familiarity of individuals [16]. According to Yabin, different communication trust relationships have different effects on the dissemination of public opinion. For example, information audiences who trust official media are less willing and unlikely to engage in the creation of public opinion, while information audiences who trust non-official media are more willing and likely to engage in the dissemination of such opinion [12]. Evidently, trust, as an important form of social capital, plays an important role in information communication and interaction. In the network environment, whether there are certain deterministic relationships between the communication trust relationship and the attitude, intention, and behavioral decision of tendentious information dissemination, and whether this relationship acts as a key influencing factor in the process of tendentious information dissemination, are worth exploring in greater depth. Based on the foregoing, we propose the following hypotheses:
H5(a): 
The DTR positively promotes ATD.
H5(b): 
The DTR positively promotes IDI.
H5(c): 
The DTR positively promotes IDB.

2.2.2. Impact of Information Sentiment Orientation

The emotional tendency of information is an essential feature of the dissemination of tendentious information. From an information source perspective, it reflects the novelty and guidance of the information content itself. When the opinion of the tendentious information is more distinct and the content more inflammatory, the information is often trusted and sought after by the receiver. However, in the process of information re-dissemination, the emotional tendency of the information is largely affected by the position of the intermediate communication media, which manifests as the cognitive bias of the media. In this respect, Chen Congkai et al.’s research on international relations suggests that the cognitive bias of the media can affect the public political attitudes as media spreads [17]. Under the individual rational thinking and cognition, the public judgment and weighing of information will affect individuals’ willingness to disseminate it. However, Lu Shiyu and Jin Jianbin found that the audience’s behavioral choice is not always a rational trade-off, with many behaviors determined by inherent emotional preferences or personal subconscious [9]. Based on the foregoing, we propose the following hypotheses:
H6(a): 
ISO positively promotes a DTR.
H6(b): 
ISO positively promotes ATD.
H6(c): 
ISO positively promotes IDI.
H6(d): 
ISO positively promotes IDB.

2.3. Hypothesized Mechanism of Tendentious Information Dissemination

Based on a review of the existing literature and theoretical analysis of the hypothetical relationship between variables, as established in H1–H5, this study adopted TPB as an analytical framework and added the influence of ISO and DTR. Figure 2 illustrates the 16 hypothetical paths of the potential effects of each variable. Together, these constitute a structural model for examining the influence of tendentious information dissemination in cyberspace.

3. Method

Figure 3 shows the flowchart of tendentious information dissemination analysis. A questionnaire survey was used to collect the data. Data preprocessing was used to conduct the preliminary analysis of the data. The testing and analysis of the measurement model and the structural model, along with the comparative experimental analysis, completed the construction of the model. Path analysis realized the in-depth analysis of the model.

3.1. Research Setting and Participants

In the new media era, characterized by information and intelligence, it is difficult to distinguish true information from false information, leading to intense ideological struggles. The dissemination of tendentious information is an important facet of public opinion formation in cyberspace, with social media serving as the main battleground. Accordingly, using the TPB and the characteristics of tendentious information dissemination as a design basis, we developed a research index system of tendentious information dissemination in cyberspace. The data used in this study were obtained from an online survey of Chinese netizens.
This study used a self-developed measurement tool to carry out investigations, and took TPB and tendentious information dissemination characteristics as the design basis for the research index system of tendentious information dissemination in cyberspace. Based on the understanding of tendentious information dissemination and the reference of Wei Yong and Wang Qikai’s dissertation, the above indicators were designed one by one to form the questionnaire of this research [18,19]. Each variable in the questionnaire was measured using a 5-point Likert scale, whereby respondents expressed their opinions and attitudes from low to high on a rating scale ranging from 1 to 5. All of the measurement items were rated in the same direction in terms of content.
To ensure that the data were universally representative, we invited Internet users from different provinces and regions. Ultimately, the questionnaire received responses from Internet users in 23 provinces, with a total of 2582 valid responses collected. In terms of age, respondents ranged from under 18 to over 60. The age group with the highest number of respondents was 26–35 years (40.9%), followed by 18–25 years (31.29%), and under 18 years (12.32%). Results showed that young and middle-aged netizens paid more attention to the study of tendentious information dissemination and participated in more online activities. They constituted a significant proportion (84.51%) of the active Internet users involved in this study.

3.2. Data Preprocessing

The quality of questionnaire data is usually closely related to the length of the questionnaire, the environment in which it was completed, whether the respondents were interested in the questions, and the degree of contact and communication between the interviewer and respondents [20]. As the 2582 questionnaires collected for this study were only initial samples, they cannot be used as valid experimental samples for subsequent analysis. To ensure the scientific rigor of the experimental data, it was necessary to clean the valid samples obtained, eliminate all types of invalid data, and refine the data to better conduct follow-up research [21]. As the amount of collected sample data was far beyond the sample size required for statistical analysis, data optimization could be performed through data cleaning [22].

3.2.1. Data Cleaning Based on Response Time

The response time is the most intuitive indicator of respondent attitudes. To avoid a situation in which the respondents blindly answered the survey without carefully reading the questions, 20 participants were selected for a preliminary test of the questionnaire prior to conducting the extensive public survey. Results showed that the average response time of the 20 participants was 315 s, that is, approximately 5 min. As the 20 respondents were specifically selected to cooperate with the survey and make suggestions for the revision of the questionnaire, they answered the questions more carefully and exhibited very serious attitudes. Therefore, when conducting the public survey, we chose a broader response time of 180 s as the screening standard, with an average response time of 3–4 s per question [23]. Among the 2582 samples collected, 259 results with response times less than 180 s were deleted, and the remaining 2323 samples were cleaned.

3.2.2. Data Cleaning Based on Semantic Synonyms

Semantically similar questions in questionnaires are referred to as lie detection questions. Answers to semantically similar questions should not show significant deviations. Setting similar questions at different points in the questionnaire and comparing the answer results can indicate whether the respondents took the process seriously [24]. In this study’s survey, question 16 (“I am aware of confidentiality and security in information dissemination”) and question 35 (“I have never disseminated information revealing state secrets”) were distributed in different survey dimensions, but possessed certain semantic similarities. If the answers to questions 16 and 35 exceeded three choice spans, it can be assumed that the respondents did not treat the questionnaire seriously, the answers were not sufficiently consistent, and respondents did not pass the lie detector test, rendering their survey responses invalid. Testing revealed 59 invalid questionnaires, after the removal of which 2264 samples remained for subsequent cleaning.

3.2.3. Data Cleaning Based on LongString Analysis

Meade and Craig refer to the maximum number of consecutive items that a respondent answers with the same choice as LongString [20]. When respondents provide the same answers to different questions in succession, it is often considered a sign of a negative response [25]. However, in this study, there was no consistent standard indicating the number of consecutive answers that should be considered incomplete or invalid. According to Curran, if the number of consecutive responses exceeds half the length of the questionnaire, it can be considered invalid [26]. As the index system was designed based on the TPB and a self-made questionnaire was used to investigate and analyze the problem of tendentious information dissemination, the criteria could be moderately relaxed. Based on a comprehensive consideration of the continuous identical response results and the overall response results of the questionnaire, this study excluded questionnaire samples where identical answers exceeded 80%. More specifically, as the variable measurement part of the questionnaire contained 52 questions, a questionnaire with more than 41 questions (52 × 80% = 41.6 > 41) with consistent answers was considered invalid. After testing, 190 invalid questionnaires were excluded. Accordingly, a total of 2074 valid questionnaires were obtained after data cleaning, with an effective response rate of 80.3%.

3.2.4. Sample Extraction

In statistical models, the calculation of standard errors is closely related to the sample size and is calculated as follows:
S . E . = S . D . N = i = 1 n ( x i x ¯ ) 2 N
wherein S.E. is the standard error, S.D. is the standard deviation, N is the sample size, xi is the sample observation, and x ¯ is the mean sample.
As can be seen from the formula, when the sample size is too large, the estimated value of the standard error will be too small and all research hypotheses will be significant, making it easy to misjudge the statistical results [27]. According to the range rule of thumb, the minimum effective sample size for quantitative analysis is no less than 150, with a typical sample size of approximately 200–500 [28]. Accordingly, 227 survey samples were randomly selected from the overall sample for hypothesis testing, and the robustness of the overall model was tested by cross-validation with different sample sizes in subsequent model analysis [29].

3.3. Analytical Strategy

In social science research, latent variables are abstract concepts that cannot be observed directly, such as attitudes, preferences, trust, loyalty, and honor. Latent variables are described or predicted by the observed variables that can be accessed directly. Traditional statistical methods, such as analysis of variance and multiple regression analysis, can only analyze the relationship between observed variables and cannot accurately measure and examine a model containing latent variables. This study used a structural equation model under maximum likelihood estimation for analysis. Structural equation models are a combination of confirmatory factor and causal models—known as the measurement and structural models, respectively—which are capable of analyzing complex situations involving both latent and observed variables. This comprehensive technique integrates multiple regression analysis, path analysis, and causal theory. Specifically, the measurement model is primarily used to conduct factor analysis and describe the relationship between latent and observed variables (i.e., factor loading). The structural model is mainly used for path analysis and to describe the relationships between latent variables (i.e., path coefficients). Overall, this study’s analysis comprised a test of the measurement and structural models, as well as a comparative experimental analysis to ensure the accuracy and stability of the model.

3.3.1. Measurement Model Testing

Confirmatory factor analysis (CFA) was used to test the measurement model. This is an important part of structural equation modeling and aims to evaluate and verify the fit of the measurement model and confirm whether the observed variables truly describe the corresponding latent variables [30]. As Timothy et al. demonstrated, in empirical studies in the social sciences, especially psychology and behavioral science, conducting CFA is much more important for measurement models than it is for structural models [31].
A form of theory-driven analysis, CFA is premised on the principle of using sample data to verify a preset factor structure hypothesis based on theoretical or prior knowledge [32]. Based on existing theoretical knowledge and practical experience, researchers hypothesize that the observed variables are affected by common factors. On the basis of the theoretical hypothesis, a measurement model covariance matrix to be estimated is constructed, with the sample data obtained through a questionnaire survey constituting the actual sample covariance matrix [33]. CFA is then conducted to determine whether the measurement model is consistent with the actual data by repeatedly comparing the differences between the two covariance matrices [34]. Accordingly, measurement models are often described using a measurement equation. Consider the latent variable estimated from three observed variables as an example, which can be expressed as follows:
x 1 x 2 x 3 = λ x 1 λ x 2 λ x 3 X + δ 1 δ 2 δ 3
where X is the latent variable, x1x3 is the observed variable, λ x 1 λ x 3 is the factor load, and δ 1 δ 3 is the measurement error.
Typically, the standardized factor loading in a measurement model should be between 0.6 and 0.95. Anything below this lower limit suggests a weak relationship, and anything above the upper limit indicates the overfitting of a single observed variable. When measured on a self-developed scale, values above 0.5 are considered acceptable. The next step in the process of constructing a complete measurement model is evaluating the identifiability of the initial model [35]. If the model’s degree of freedom is not less than 0, the model is identifiable and there is a unique solution to its parameter estimates [36]. Only when the model is identified can the subsequent parameter estimation and model checking results be considered meaningful. The parameter estimation and fitting analysis of the measurement model are carried out on this basis [37]. In general, obtaining optimal results from the initial measurement model is difficult; thus, it is necessary to adjust the model according to the correction index until reasonable results are achieved. Such refinement is necessary to ensure that the scale structure is consistent with the theoretical conception and that the measurement model is accurate and reliable [38].
To guarantee the scientificity of the entire index system of tendentious information dissemination, we should not only optimize the single measurement model, but also ascertain the reliability and validity of the overall measurement scale. Item reliability is an important indicator of the reliability and stability of a single item in a measurement tool. Item reliability is typically determined using squared multiple correlation (SMC). As per Formula (3), SMC is numerically equal to the square value of the load of standardized factors, and indicates the explanatory ability of latent variables to observed variables. Generally, values above 0.36 are acceptable, and values above 0.5 are ideal [30]. This study calculated SMC as follows:
S M C = λ i 2
wherein λi is the standardized factor loading of observed variable i.
Composite reliability (CR) reflects the degree of internal consistency among all observed variables under the same latent variable on the measurement scale. A higher CR means that the items in the scale have a high degree of internal consistency in measuring the same latent variable, and that these items all point to and measure the same theoretical hypothesis and model structure. CR is calculated based on the standardized covariance or correlation coefficient between the observed variables. Generally, the closer the CR value is to 1, the higher the internal consistency of the scale and the more reliable the measurement model. Values above 0.6 are recommended as acceptable and values above 0.7 as ideal [39]. This study calculated CR as follows:
C R = λ i 2 λ i 2 + V a r ε i
wherein λi is the standardized factor load of observed variable i, and ε i is the measurement error corresponding to observed variable i.
Convergent validity tests the degree of correlation and the consistency of items within the same latent variable on a measurement scale. Average variance extracted (AVE) is typically used to evaluate the convergent validity of a measurement scale for latent variables. AVE measures the average explanatory ability of all items in each dimension to the whole dimension, that is, the ratio of the explainable variance of latent variables to the total variance of items. Generally, a higher AVE value indicates that the observed variables under the same latent variable are more convergent, and that the explanatory power of the latent variable to the observed variables is stronger. A value above 0.4 is recommended as acceptable, and a value above 0.5 is ideal [39]. This study calculated AVE as follows:
A V E = λ i 2 λ i 2 + V a r ε i
where λi is the standardized factor load of observed variable i, and ε i is the measurement error corresponding to observed variable i.
Discriminant validity assesses whether there are real differences between the measured values of a measurement tool when measuring different concepts. In other words, discriminant validity measures whether a measurement scale can effectively distinguish between different dimensions and concepts. Discriminant validity can be evaluated using the correlation coefficient matrix of the index system. When the arithmetic square root of the AVE value of a latent variable is greater than the Pearson correlation between it and other latent variables, the latent variable is considered to have obvious discriminant validity with other variables [40].
Based on the foregoing, this study conducted CFA on each of the seven indicators of tendentious information dissemination in cyberspace. Figure 4 illustrates the measurement model using the latent variable of ATD as an example. In Figure 4, a t d 1 a t d 6 represents the six observed variables measuring the latent variable (ATD), λ a t d 1 λ a t d 6 is the factor loading amount of each observed variable, and δ a t d 1 δ a t d 6 is the measurement error generated by each observed variable in estimating the latent variable (ATD). Similarly, eight observed variables were used to measure SND, IDB, ISO, and DTR, and seven observed variables were used to measure PBC and IDI. A total of 52 measurement items were used as observed variables in the questionnaire. The reliability and validity of the entire measurement questionnaire were tested based on a CFA of the single measurement model.

3.3.2. Structural Model Testing

Reasonable results of CFA can provide assurance for the effective evaluation of subsequent structural models and reliability of statistical conclusions. Using a structural equation model comprising two exogenous latent variables and one endogenous latent variable as an example, the relationship between the latent variables can be described by structural equations, expressed as follows:
Y = γ 1 X 1 + γ 2 X 2 + e = Γ X + e
Among them,
Γ = γ 1 γ 2 , X = X 1 X 2
wherein Y is the endogenous latent variable; Γ is the matrix of the path coefficients of the exogenous latent variables on the endogenous latent variables, including γ1 and γ2; X is the exogenous latent variable, including X1 and X2; and e is the structural residual of the equation.
Structural equation models are based on analysis of variance (ANOVA). Essentially, the structural equation model testing process involves conducting a differential analysis between the model covariance matrix (E) obtained according to the model hypothesis relationship and the sample covariance matrix (S) based on the actual collected data. Accordingly, S-E can be used to measure the extent to which the hypothesized model is close to a real model. If there is no significant difference between the two models within an acceptable statistical range, the hypothesized relationship of the model describes the real problem well. This process is achieved by calculating and analyzing the fit index. The fit index can be divided into absolute fit index, relative fit index, and parsimony fit index according to different test criteria. The chi-square value (χ2) is the basis of many fit index calculations. A smaller value indicates that the constructed model has a better fit to the sample data, but it is easily affected by the sample size. In the absolute fit index, χ2/df does a good job of eliminating the influence of degrees of freedom, with values less than 5 deemed acceptable and values between 1 and 3 considered ideal [41].
Goodness of fit index (GFI) and adjusted goodness of fit index (AGFI) analyze the proportion of the sample covariance explained by the model covariance, with values above 0.8 and 0.9 considered acceptable and ideal, respectively [42]. GFI and AGFI are calculated using Equations (7) and (8), as follows:
G F I = 1 t r [ ( S / E I ) 2 ] t r [ ( S / E ) 2 ]
wherein E is the model covariance matrix, S is the sample covariance matrix, I is the characteristic equation, and tr is a matrix trace.
A G F I = 1 [ p ( p + 1 ) 2 d f ] ( 1 G F I )
where p is the number of observed variables, df is the degrees of freedom, and GFI is the goodness of fit index.
The root mean square error of the approximation (RMSEA) is used to evaluate the model’s degree of fit from the perspective of the residual error. Values below 0.08 are considered acceptable, while values below 0.05 are ideal [43,44]. RMSEA is calculated as follows:
R M S E A = m a x ( χ 2 d f N 1 , 0 ) d f
in which χ2 is the chi-square value, df is the degrees of freedom, and N is the sample size.
The comparative fit index (CFI) and non-normed fit index (NNFI) are relative fit indices representing the degree of improvement of the assumed model relative to the worst-fitting baseline model. Values above 0.9 and 0.95 are considered acceptable and ideal, respectively [43,44]. CFI and NNFI are calculated as follows:
C F I = 1 m a x [ ( χ M 2 d f M ) , 0 ] m a x [ ( χ M 2 d f M ) , ( χ N 2 d f N ) , 0 ]
N N F I = χ N 2 / d f N χ M 2 / d f M χ N 2 / d f N 1
where χ N 2 is the χ2 of the baseline model, dfN is the df of the baseline model, χ M 2 is the χ2 of the model to be tested, and dfM is the df of the test model.
The parsimonious goodness of fit index (PGFI) and parsimonious normed fit index (PNFI) are composite indexes of model parsimony and fitting effect, with values greater than 0.5 considered acceptable [45]. PGFI is calculated as follows:
P G F I = d f M d f N × 1 t r [ ( S / E I ) 2 ] t r [ ( S / E ) 2 ]
in which E is the model covariance matrix, S is the sample covariance matrix, I is the characteristic equation, tr is the matrix trace, dfN is the df of the baseline model, and dfM is the df of the test model.
Meanwhile, PNFI is calculated as follows:
P N F I = d f M d f N × 1 χ M 2 χ N 2
where χ N 2 is the χ2 of the baseline model, dfN is the df of the baseline model, χ M 2 is the χ2 of the model to be tested, and dfM is the df of the test model.
When evaluating a model, we should not rely on a single fit index because each index evaluates the performance of a model from a different perspective. Some indices focus on assessing the complexity of the model, while others focus on its explanatory and predictive power. Therefore, to obtain a comprehensive understanding of the model performance, it is necessary to comprehensively consider multiple fitting indexes and evaluate the merits and demerits of the model in combination with the specific research background and purpose [36].
In structural model testing, in addition to comprehensive analysis of model fit, we should pay attention to the explanatory ability of the model in respect to the dependent variables. The coefficient of determination (R2) is a measure of the predictive power of the model and is used to evaluate the degree to which the structural equation model can explain the variation in endogenous variables, including the degree to which all paths in the model (including direct and indirect paths) can jointly explain the variation in endogenous variables. R2 is calculated as follows:
R 2 = 1 - σ ^ residual 2 σ ^ endogenous 2
where σ ^ endogenous 2 is the variance estimate of the endogenous latent variable and σ ^ residual 2 is the variance estimate of the variable residual. The value of R2 ranges from 0 to 1; the higher the value, the better the model explains the dependent variable. According to Zong et al., in empirical studies based on structural equation models, the R2 of the dependent variable is considered acceptable if it exceeds 0.19. However, R2 values exceeding 0.33 and 0.67 indicate that the model has moderate and substantial predictive and explanatory power, respectively [46].

4. Results

This study employed structural equation modeling to analyze the tendentious information dissemination mechanism (TIDM). Amos 28.0 software was used to analyze data; data were sampled after pre-treatment and comprised 227 questionnaire responses.

4.1. Results of the Measurement Model

Based on the model assessment requirements established above, this study analyzed each of the seven latent variables of tendentious information dissemination item by item, with the original 52 items in the measurement scale refined to 30 items. The scientificity of empirical research largely depends on two key factors: the rigor of the measurement model design, and the reliability and validity of the measurement scales. Therefore, the index system framework constructed on the basis of research on tendentious information dissemination should provide theoretical support for this study’s hypotheses while meeting the basic requirements of model identifiability, degree of fit, and factor loading. Accordingly, the measurement scale should also achieve good reliability and validity to ensure the accuracy of the overall model and draw valuable conclusions.
Table 1 shows the test results for item reliability, CR, and convergent validity of the measurement scale. As noted earlier, SMC is used to measure item reliability and AVE is used to measure convergent validity. As Table 1 shows, the estimated values of all observed variables under non-standardization are positive and significant, indicating that the observed variables designed according to the index system and screened by CFA are reasonable and that the results have statistical significance. All observed variables had factor loadings above 0.50 under standardization. With the exception of DTR5 and PBC6, the results of all of the observed variables were above 0.60, indicating that the standardized factor loading and SMC of most observed variables were within the ideal value range. As a whole, the measurement scale was found to have good item reliability, indicating that the observed variables in the model can stably and reliably reflect the theoretical conception expressed by the latent variables. The CR values of each latent variable ranged from 0.735 to 0.927, that is, above the ideal value, suggesting that the latent variables had a high degree of internal consistency and that the items pointed to the same variable hypothesis. The AVE values of each latent variable ranged between 0.484 and 0.761. The AVE values of almost all latent variables were above the ideal values. The results confirmed that each latent variable had good convergence validity and internal consistency reliability. In other words, analysis confirmed that each latent variable had a high degree of explanatory power.
Table 2 presents the results for discriminant validity analysis of the tendentious information dissemination measurement scale. In Table 2, the bold values are the arithmetic square root of the AVE value of each latent variable in the index system, while the lower triangular matrix is the Pearson’s correlation coefficient between each latent variable. These results show that the absolute values of the Pearson correlation coefficients among all latent variables in this study are significantly lower than the arithmetic square root of the AVE of the corresponding latent variables, indicating that there is good discriminant validity among the different latent variables and the research variables are clearly and accurately defined.
In summary, a comprehensive test of the reliability and validity of the measurement scale confirmed that the observed variables are reasonably present and each item has good reliability, all latent variables have good internal consistency reliability and convergence validity, and different latent variables have obvious discriminative validity. Therefore, this study’s measurement scale had a high degree of reliability. In addition to ensuring the scientificity and effectiveness of subsequent model construction, these results support the reliability of this study’s conclusions.

4.2. Results of the Structural Model

4.2.1. Test Results of TIDM Model Hypotheses

This study used the ML method to conduct structural equation modeling and test the hypotheses regarding the mechanism of tendentious information dissemination. Table 3 shows the path analysis results. In Table 3, Unstd. represents the unstandardized path coefficient between variables; S.E. is the standard error, which reflects the accuracy and stability of the path coefficient; and C.R. denotes the critical ratio, that is, the ratio of the estimated value of the path coefficient to its standard error, which is used to test the significance of the path coefficient. Additionally, p is used to evaluate the significance of each path coefficient in the model, that is, whether the influence path contributes significantly to the explanatory power of the model. The path coefficient is significant when the absolute value of C.R. is greater than 1.96 or the p-value is less than 0.05, at a 95% confidence level. Analyzed independently, results show that the partial test of the hypothesis paths with SND, PBC, and DTR as independent variables is not valid, refuting H3(a), H3(b), H3(c), H4(b), H4(c), H4(d), H5(b), and H5(c).
However, paths deemed invalid in the model analysis were not necessarily insignificant. This may be due to the interaction between the latent variables resulting in the diversion of their effect. Nonetheless, the invalid path hypotheses were deleted according to their p-value in descending order, with the final model gradually determined by observing the changes in the model test results. As Table 4 shows, after deleting H5(b), H4(c), H5(c), H4(b), H3(b), and H4(d), all remaining hypothesized paths are significantly present.
Exploring the mechanism of tendentious information dissemination involves testing the significance of the influence of hypotheses in the path model. Figure 5 illustrates the final TIDM model, which was refined according to the results of the model testing.

4.2.2. Model Fit

Before analyzing the model’s degree of fit, it is necessary to confirm its identifiability. Indeed, it is only meaningful to test the degree of fit of identifiable models. Analysis revealed that the degrees of freedom of the TIDM was 394. This finding indicated that the model was overidentified and satisfied the requirement of positive definite in theory, meaning that the model fitting analysis could be continued.
Table 5 presents the absolute fitting index of the TIDM mode. As Table 5 shows, χ2/df is 1.382, which aligns with the reference value of 1–3 [41]. The GFI and AGFI are 0.861 and 0.836, respectively; as both values are greater than 0.8, they meet the test criteria [42]. RMSEA is 0.046, which is less than 0.8 and thus satisfies the test criteria [44]. In the relative fitting index, CFI is 0.951 and NNFI is 0.946, both of which meet the test criteria insofar as they are greater than 0.90 [43,44]. In terms of the parsimonious fitting index, PGFI is 0.729 and PNFI is 0.782, both of which are greater than 0.50 and thus meet the test standard [47,48]. As such, the results of the absolute fitting index and relative fitting index confirmed that the TIDM model has a good overall fitting degree, and thus objectively and fairly reflects the realistic scenario of tendentious information dissemination. Therefore, the conclusions obtained on the basis of the TIDM model are appropriate and reliable. Furthermore, the results of the reduced fitting index showed that the TIDM model is not complicated, and the model achieves a good balance between fitting degree and conciseness.

4.3. Comparative Experiments

To further verify the rationality, advancement, and stability of the TIDM model, we compared and analyzed models from different modeling theories and methods and cross-validated different data samples.

4.3.1. Comparison of Different Modeling Theories

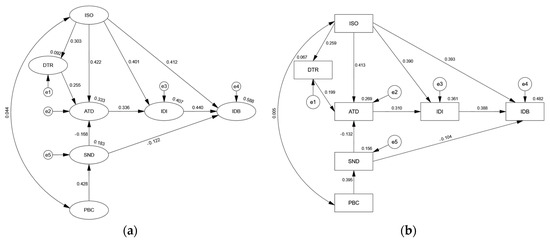
To compare different modeling theories, we compared the TIDM model constructed in this study and a model based solely on the TPB using the same sample data. Figure 6 presents the two models.
As Table 6 shows, after comparing the fitting degree of this study’s TIDM model and the model based on the TPB, both models showed a good degree of fit to the sample data across all indices, indicating that the research conclusions are relatively reliable.
Table 7 presents the results of comparing the explainability of core variables in both models. As Table 7 shows, the TIDM model’s interpretation of ATD, IDI, and IDB is significantly higher than that of the model built based on TPB, exhibiting increases of 0.319, 0.117, and 0.112, respectively. These results suggest that the introduction of the two variables representing communication characteristics, namely, ISO and DTR, better fit the actual tendentious information dissemination process and objectively reflect a real communication scenario. As such, the modeling basis of the TIDM proposed in this study, which is based on the TPB and the characteristics of tendentious information dissemination, is theoretically sound.

4.3.2. Comparison of Different Modeling Methods

To evaluate different model construction methods, we compared and analyzed the same sample data using a model based on the structural equation modeling and another based on traditional statistical modeling methods. The main feature of structural equation modeling is that it can examine the relationship between multiple dependent and independent variables and latent and observed variables simultaneously, as well as the complex relationship between them. Traditional statistical methods typically assume that all variables can be directly observed. When dealing with complex models containing latent variables, it is often necessary to estimate the model step-by-step because traditional statistical methods cannot deal directly with the measurement errors caused by latent variables. As Figure 7 shows, in view of traditional statistical modeling methods, the mean value of the observed variables under each latent variable was used as an estimate for model path analysis.
Table 8 presents the results after comparing the model fitting of the TIDM under different modeling methods. As Table 8 shows, where the model fitting based on structural equation modeling is within a reasonable range, a model based on traditional statistical modeling does not achieve a sufficient parsimony fit index. This shows that the TIDM model built based on traditional statistical modeling methods selects too many parameters to fit the sample data compared to the complexity of the model itself, resulting in overfitting. Although the obtained model had a good fitting effect on the sample data used in this study, it had weak generalization ability and a poor predictive effect on new data, and struggled to explain the general law of tendentious information dissemination.
Table 9 shows the results of comparing the explainability of the different models in terms of core variables. The results presented in Table 9 confirm that the structural equation model is significantly more powerful in explaining ATD, IDI, and IDB than the model constructed based on traditional statistical modeling methods, with increases of 0.064, 0.046, and 0.106, respectively. This finding suggests that the structural equation model can better fit the actual orientation of the information dissemination process and reflect a real communication scenario more objectively. Therefore, the structural equation model is a more advanced model for the statistical analysis of tendentious information dissemination data samples.

4.3.3. Comparison of Different Data Samples

In order to further illustrate the stability of the TIDM model constructed in this study, we conducted cross-validation of the TIDM model using different data samples. According to the rule of thumb, a reasonable sample size is approximately 200–500. With reference to the upper limit of the rule, this study performed repeated sampling on the target group and randomly selected 516 samples from the valid data samples to form a new sample subset for comparative analysis with the 227 sample subsets used in the previous modeling. Figure 8 presents the cross-validation based on the different data samples.
We substituted two effective sample subsets with sample sizes of 227 and 516 into the TIDM model for comparative analysis. As Table 10 shows, for different data samples, the TIDM model performed well in fitting the samples, confirming the model’s stability in fitting the effective data samples.
We performed further path analysis on the fitting results of the TIDM model with the larger sample (N = 516). As Table 11 shows, compared with the TIDM model with the sample size of 227 responses, all of the path coefficients of the model (N = 516) are significant. ISO had the greatest direct influence on the attitude, intention, and behavior of tendentious information dissemination, while SND had a relatively minor negative influence on the attitude and behavior of tendentious information dissemination. Therefore, the TIDM model demonstrated good stability in the hypothesized relationship, mode of action, and force of action among the variables, indicating that it can reliably reflect the general law of tendentious information dissemination.

5. Discussion

To explore the dissemination patterns of tendentious information, this study constructed an index system encompassing seven dimensions and thereby formulated the TIDM model. By adding two tendentious information feature variables of ISO and DTR to the planned behavior theory, the model was optimized. Based on the test results of the measurement model and the structural model, we verified the rationality of each variable in the TIDM model and the rationality of the overall model. This serves as a necessary prerequisite for subsequent path analysis of all dependent variables within the model.

5.1. Path Analysis of Dissemination Trust Relationship

Table 12 shows the path analysis results for the DTR. In Table 12, Std. and Unstd. represent the standardized and unstandardized path coefficient between variables, respectively; S.E. represents the standard error; C.R. represents the critical ratio; and P represents the significance of the individual path coefficients in the model. Results show that ISO is the only independent variable, C.R. is greater than 1.96, and the p-value is less than 0.001, indicating that ISO has a significant positive effect on DTR. In combination with Figure 5, results suggest that ISO does not strongly interpret DTR, and only explains 9.2% of the variance variation of DTR; although this falls below the reasonable explanation level of 19%, it does not affect the significant correlation between the two variables. As such, data show that the trust relationship in the process of tendentious information dissemination is more reliant on prior information, that is, on the long-term accumulation or inherent trust qualification of the communication source generating information or the communication media forwarding information. In the information dissemination process, the emotional tendency of information, as a descriptive variable of the attributes of information itself, has a significant impact on the trust relationship in communication, although its explanatory power is relatively limited. In other words, the existing dissemination trust relationship can be gradually eroded by the dissemination of tendentious information.

5.2. Path Analysis for Subject Norm of Dissemination

Table 13 presents the path analysis results for SND. In Table 13, PBC is the only independent variable with a C.R. value greater than 1.96 and p-value less than 0.001. Results show that PBC has a significant positive effect on SND. Combined with Figure 5, results indicate that PBC interprets SND to a reasonable level, and the model explains 18.3% of the variance variation of SND. SND reflects the external pressure felt by information dissemination nodes in the process of disseminating tendentious information. The subjective constraint of external pressure on respondents can be measured by examining whether they have ever attempted to violate the basic norms of communication. PBC reflects various aspects—including the knowledge and skills, psychological quality, and risk awareness—of the information dissemination node’s cognition of themselves in the process of tendentious information dissemination. Analysis revealed that, in the process of disseminating tendentious information, self-behavioral cognition and control ability make communicators aware of the external pressure of disseminating tendentious information, positively influencing their compliance with the subjective norms of communication. Analysis also revealed that PBC is the main factor explaining SND, an interesting finding given that it is relatively rare for a single independent variable to reach a reasonable level of explanation for SND.

5.3. Path Analysis of Attitude Toward Dissemination

Table 14 presents the path analysis results for ATD. As Table 14 shows, the C.R. values of ISO, DTR, and SND were all greater than 1.96 and the p-values were less than 0.01, indicating that the three independent variables had significant effects on ATD. Among them, ISO and DTR had significant positive effects on the dependent variables, with effects of 0.422 and 0.255, respectively. SND had a significant negative effect on the dependent variable, with an effect of −0.168. Combined with Figure 5, the model explains 33.3% of the variance variation of ATD, reaching a moderate explanatory power that is far above the level of reasonable explanation. According to these results, the greater the emotional tendency of the information content itself or the stronger the trust relationship between the communication nodes, the more likely the information receiver will have a positive attitude toward re-dissemination. Moreover, a stronger awareness of various basic norms of tendentious information dissemination will inhibit the enthusiasm of the information receiver toward re-dissemination. Overall, the attitude of information dissemination nodes toward transferable information depends more on the emotional tendency of the information content itself. This essential attribute of information is an important key factor influencing the attitude toward information re-dissemination.

5.4. Path Analysis for Information Dissemination Intention

Table 15 presents the path analysis results for IDI. As Table 15 shows, the C.R. values of ISO and ATD are both greater than 1.96 and the p-value is less than 0.001, indicating that the two independent variables have significant positive effects on IDI, with effects of 0.401 and 0.336, respectively. Combined with Figure 5, the model was found to explain 40.7% of the IDI variance variation, exceeding the medium level of explanation strength, which is far above the reasonable level of explanation. Results indicate that the heavier the emotional tendency of the information content itself or the more positive the attitude of the information dissemination node toward the information, the greater the subjective willingness of the information receiver to re-disseminate the information. These two factors are based on the essential characteristics of tendentious information and the general law that attitude affects willingness in behavioral science. Although the influence of both is relatively obvious, on the whole, the intention of information dissemination nodes to retransmit tendentious information depends more on the emotional tendency of the information content itself. This essential attribute of information is also the biggest direct influencing factor enhancing the intention to re-disseminate information.

5.5. Path Analysis of Information Dissemination Behavior

Table 16 presents the path analysis results for IDB. As Table 16 shows, the C.R. values of ISO, IDI, and SND were all greater than 1.96 and the p-values were less than 0.05, indicating that the three independent variables had significant effects on IDB. Among them, ISO and IDI had a significant positive impact on the dependent variable, with similar effects of 0.412 and 0.440, respectively. SND had a significant negative effect on the dependent variable, with an effect of −0.122. Combined with Figure 5, the model was found to explain 58.8% of the variance variation of IDB, far exceeding the medium level of explanatory power. As an exploratory model, the TIDM model was shown to have a good fitting effect on IDB as a dependent variable, and a strong explanatory ability for IDB as a final variable. As such, the heavier the emotional tendency of the information content itself or the stronger the re-dissemination willingness of the information recipient, the greater the tendentious Information Dissemination Behavior. The subjective communication intention of the information dissemination node is the biggest direct factor producing tendentious Information Dissemination Behavior, and the emotional tendency of information content itself plays a similar role. However, the stronger the normative consciousness in the process of tendentious information dissemination, the more propagation behavior will be inhibited. This indicates that the stronger the knowledge and risk cognition of information dissemination nodes and the greater the external pressure they feel, the more cautious they will be in transmitting information.

5.6. Summary

Through hypothesizing and testing the issue of tendentious information dissemination in cyberspace, this study has obtained the TIDM model that can appropriately reflect the laws of tendentious information dissemination. After analyzing the model fitting results, we can clearly understand the positive and negative factors influencing the attitude, intention, and behavior of tendentious information dissemination. The study found that ISO is an important factor in the model and plays a leading role in the dissemination of tendentious information. These results provide an important basis for the information management department to formulate information diffusion plans or defend against the invasion of bad information. Through designing comparative experiments, we compared our results with previous studies. The Theory of Planned Behavior is the main theoretical basis adopted in related research. Liu (2023), in order to improve the public opinion environment of Weibo, studied the public opinion Information Dissemination Behavior of Weibo users based on the Theory of Planned Behavior [7]. Zhang (2023), in order to enhance the international dissemination of Chinese culture, studied the intention and behavior of international students to disseminate Chinese stories based on the Theory of Planned Behavior [8]. The above information is all information with specific emotional tendencies. Specifically in Liu’s research, it is clearly pointed out that the research object is infodemic, which refers to information mixed with speculation and rumors, and its connotation is very similar to that of tendentious information. These studies are all analyses of the problem within the framework of the Theory of Planned Behavior, without considering the influence of the tendency of information and the reliability of the dissemination relationship. Through the comparative experiments of this study, it was found that after considering the characteristic variables of tendentious information, the explainability of the model in terms of the attitude, intention, and behavior of information dissemination has been significantly improved. From the perspective of the model construction method, previous studies often used traditional statistical methods for model modeling and analysis. In the comparative experiments, this study adopts the construction method of the structural equation model, and both the fitting degree of the final model and the explainability of the variables have been significantly improved. Through the above comparisons with previous studies, it can be found that the theory and method adopted in this study have certain advanced natures.

6. Conclusions

Adopting a behavioral science perspective, this study selected attitude, intention, and behavior as its basic hypothetical variables and developed a structural equation model to examine the mechanism of tendentious information dissemination. The TIDM model developed and tested in this study verified that ATD, IDI, and IDB are the core elements of the mechanism of tendentious information dissemination. The explanatory power of the TIDM model for these three dependent variables was above the medium level and far beyond the reasonable level. Therefore, the model achieved good results in both the selection of core variables and its ability to explain the actual dissemination process of tendentious information. In terms of the model as a whole, ISO had a significant direct impact on the attitude, intention, and behavior of tendentious information dissemination. In other words, ISO was found to have the greatest comprehensive effect on the entire process of tendentious information dissemination. Therefore, accumulating valuable tendentious information is a major task in the public opinion battle. Vigorously exploring tendentious information conducive to maintaining mainstream media is key to promoting information dissemination and enhancing public opinion momentum while avoiding sudden social disorder and unnecessary regional disputes. Moreover, the negative impact of SND on the attitude and behavior of tendentious information dissemination was relatively small. With the development of information technology, social media has become the primary means of disseminating tendentious information. Although the perception of pressure in information dissemination may reduce the disseminators’ attitudes and behaviors, the anonymity of social media networks gradually desensitizes people to the perceived external pressures, which thus show relatively limited influence on the dissemination of tendentious information. At present, the means and channels of information dissemination are abundant, and the cost of anonymous dissemination is extremely low, greatly increasing the phenomenon of irresponsible commenting and malicious defamation on the Internet. The increasing number of “Internet trolls” and “keyboard warriors” has become an unstable factor capable of causing social unrest.
Through the summary and analysis of the aforementioned research conclusions, we have affirmed that the Theory of Planned Behavior holds certain theoretical value in analyzing the dissemination of tendentious information. However, it can be inferred from the comparative experiments that the TIDM model proposed based on the Theory of Planned Behavior and the characteristics of tendentious information dissemination exhibits better performance in explaining the dissemination process of tendentious information. According to the research findings, when expanding the effectiveness of information dissemination, the information management department should place emphasis on the accumulation and utilization of tendentious information, leveraging the emotional value of information to attract public attention. Simultaneously, disseminating information more frequently through anonymous channels such as online social media can alleviate the psychological burden of disseminators and provide more convenient dissemination channels, thereby enhancing dissemination efficiency. When guarding against the invasion of adverse information, the information management department should focus on restoring the authenticity of rumors and exposing the essential intentions of the disseminators to mitigate the erroneous inducement of bad information. Additionally, efforts should be made to strengthen the information security awareness of our personnel, and to regulate the browsing and dissemination behaviors of information. The acquisition of information from unreliable channels should be avoided, persuasion should be offered, and penalties should be imposed on individuals who violate the information management regulations. This research holds significant guiding significance and practical value for government departments in implementing scientific information management activities. Nevertheless, it cannot be overlooked that there are certain limitations in this study. On the one hand, due to sampling constraints, the survey samples are solely drawn from Chinese netizens, neglecting the potential influence resulting from differences in national background, cultural customs, etc. On the other hand, since the measurement tool was self-developed based on references to relevant papers, the effectiveness and reliability of the measurement tool await further verification in subsequent studies. Concurrently, it is challenging for survey research to circumvent the possibility of deviations in results caused by social desirability. Hence, in future research, efforts can be directed toward the following aspects: Firstly, expand the survey sample. Conduct more extensive surveys targeting individuals from different countries and cultures to eliminate the influence of background differences and further validate the reliability and stability of the measurement tool. Secondly, construct quasi-experiments. Design controlled experiments based on the variations in the intensity of attitudes or norms reported by respondents, and through collecting natural variations in approximate experimental manipulations, conduct causal inferences on the differences in the dissemination of tendentious information, attempting to circumvent survey biases arising from social desirability. Thirdly, incorporate analyses of mediating effects and moderating effects. By employing more complex statistical analysis methods to explore the core indirect influence paths and key control variables within the model, further analyze the dissemination process of tendentious information. From the perspective of sensitivity analysis, examine how changes in key assumptions or parameters within the model affect the dissemination effects.

Author Contributions

Conceptualization, T.Z., B.C. and F.W.; methodology, T.Z., B.C., F.W., X.W., Y.L., Z.H. and T.L.; software, T.Z., B.C. and Y.L.; validation, T.Z. and X.W.; investigation, T.Z., B.C., F.W., X.W., Y.L., Z.H. and T.L.; data curation, T.Z. and Z.H.; writing—original draft preparation, T.Z., B.C. and X.W.; writing—review and editing, T.Z., F.W. and Z.H.; visualization, T.L.; supervision, T.Z. and Z.H. All authors have read and agreed to the published version of the manuscript.

Funding

This research received no external funding.

Institutional Review Board Statement

Not applicable.

Informed Consent Statement

Not applicable.

Data Availability Statement

The dataset and code presented in this article are not readily available because the data are part of an ongoing study. Requests to access the dataset and code should be directed to the corresponding author.

Conflicts of Interest

The authors declare no conflicts of interest.

References

  1. Liu, H.Y.; Xiong, W.; Wu, X.L.; Mei, S.L. Several thoughts on promoting the construction of cognitive domain operations equipment in the whole environment. Def. Technol. Rev. 2018, 39, 40–42. [Google Scholar]
  2. Zhai, D.H.; Sun, Z.C.; Wan, S.Q. Strategic thinking on improving military academy cadets’ cognitive warfare ability from a national security perspective. Def. Technol. Rev. 2023, 44, 86–96. [Google Scholar]
  3. Liao, D.S.; Guo, Q. Research on cognitive domain in the view of national defense. Natl. Def. 2022, 10, 60–63. [Google Scholar]
  4. He, F. Research on the basic principle and effect mechanism of cognitive warfare. Contemp. Commun. 2024, 3, 61–65. [Google Scholar]
  5. Li, J.; Xia, Y.X.; Zhang, P.; Lan, Y.X. Study on the stage-based influence factor model of public opinion communication on weibo for emergencies. J. Mod. Inf. 2021, 41, 115–126. [Google Scholar]
  6. Wang, X.W.; Qiu, C.C.; Li, Y.Q.; Meng, Y. A study on users’ willingness to disseminate rumor refutation information about public health emergencies. J. Mod. Inf. 2022, 42, 87–96+176. [Google Scholar]
  7. Liu, Y.T. Research on the construction of microblog users’ behavioral willingness model for public opinion information dissemination in the context of infodemic. Inf. Res. 2023, 5, 25–32. [Google Scholar]
  8. Zhang, Z.L.; Zhao, W. Investigating international students’ intention of sharing Chinese stories from the perspective of international and area studies: An empirical study based on the theory of planned behavior. J. Northwest Univ. Philos. Soc. Sci. Ed. 2023, 53, 69–82. [Google Scholar]
  9. Lu, S.Y.; Jin, J.B. An exploration of scientific information consumption Vechanism in social networks: An empirical test and modification of the TPB model. Journal. Commun. 2014, 21, 41–52+127. [Google Scholar]
  10. Li, Z.M.; Zhang, X.X.; Tao, X.; Sun, H.F. Construction of evaluation index system of think tank information Disseminatior effect under the new media environment. Inf. Sci. 2020, 38, 59–67. [Google Scholar]
  11. Ren, J.F. The Research on Influencing Factors of Information Sharing Behavior on Wechat Platform. Master’s Thesis, Shanghai Jiao Tong University, Shanghai, China, 2015. [Google Scholar]
  12. Li, Y.B. Information Contact and Noninstitutionalized Political Participation Tendency Analysis Based on the Adiustment Effect of Organizational Form and Social Mentality. Master’s Thesis, Central China Normal University, Wuhan, China, 2019. [Google Scholar]
  13. Xu, Y. Discussion on the construction of new mainstream media communication effect evaluation index. Chin. Journal. 2023, 3, 73–77. [Google Scholar]
  14. Dong, H.Y.; Xu, B.Y.; He, S.B.; Liu, W.D. Low self-control, tiktok intensity, social capital and social media anxiety: A moderated mediation model. Chin. J. Health Psychol. 2023, 31, 86–91. [Google Scholar]
  15. Ye, J. Mainstream media use, Offcial ideological stance and popular political support: An empirical test of Chinese netizens’ political attitudes based on a moderated mediation effect model. Chin. J. Journal. Commun. 2023, 45, 105–126. [Google Scholar]
  16. Ji, S.Q. Research on Mechanism of Opinion Evolution in Complex Network. Ph.D. Thesis, Beijing University of Technology, Beijing, China, 2014. [Google Scholar]
  17. Chen, C.K.; Wang, J. Media use, Assumed Influence, and Political support among the Chinese public: An analysis of media bias perception as a moderating effect. J. Hubei Univ. Philos. Soc. Sci. 2022, 49, 158–169. [Google Scholar]
  18. Wei, Y. Research on the Formation Mechanism, Communication Process and Guidance of Network Public Opinion Group Polarization in Major Emergencies. Ph.D. Thesis, Jilin University, Jilin, China, 2021. [Google Scholar]
  19. Wang, Q.K. Study on the Influence Factors of Netizens’ Behavior of Spreading Ideological Public Opinion Information. Master’s Thesis, Nanchang University, Nanchang, China, 2020. [Google Scholar]
  20. Meade, A.W.; Craig, S.B. Identifying careless responses in survey data. Psychol. Methods 2012, 17, 437–455. [Google Scholar] [CrossRef]
  21. Porter, C.O.L.H.; Outlaw, R.; Gale, J.P.; Cho, T.S. The use of online panel data in management research: A review and recommendations. J. Manag. 2019, 45, 319–344. [Google Scholar] [CrossRef]
  22. DeSimone, J.A.; Harms, P.D. Dirty data: The effects of screening respondents who provide low-quality data in survey research. J. Bus. Psychol. 2018, 33, 559–577. [Google Scholar] [CrossRef]
  23. Huang, J.L.; Curran, P.G.; Keeney, J.; Poposki, E.M.; DeShon, R.P. Detecting and deterring insufficient effort responding to surveys. J. Bus. Psychol. 2012, 27, 99–114. [Google Scholar] [CrossRef]
  24. DeSimone, J.A.; Harms, P.D.; DeSimone, A.J. Best practice recommendations for data screening. J. Organ. Behav. 2015, 36, 171–181. [Google Scholar] [CrossRef]
  25. Briz-Redón, Á. Respondent burden effects on item non-response and careless response rates: An analysis of two types of surveys. Mathematics 2021, 9, 2035. [Google Scholar] [CrossRef]
  26. Curran, P.G. Methods for the detection of carelessly invalid responses in survey data. J. Exp. Soc. Psychol. 2016, 66, 4–19. [Google Scholar] [CrossRef]
  27. Jobst, L.J.; Bader, M.; Moshagen, M. A tutorial on assessing statistical power and determining sample size for structural equation models. Psychol. Methods 2023, 28, 207–221. [Google Scholar] [CrossRef]
  28. Christopher Westland, J.C. Lower bounds on sample size in structural equation modeling. Electron. Com. Res. Appl. 2010, 9, 476–487. [Google Scholar] [CrossRef]
  29. Iacobucci, D. Structural equations modeling: Fit indices, sample size, and advanced topics. J. Consum. Psychol. 2010, 20, 90–98. [Google Scholar] [CrossRef]
  30. Zong, T.; Wang, F.; Wei, X.; Liu, Y.B.; Chang, Y.B. An index system construction method based on CCSS data analysis. In Proceedings of the 29th International Conference on Computational and Experimental Engineering and Sciences, Shenzhen, China, 26–29 May 2023; Available online: https://link.springer.com/chapter/10.1007/978-3-031-42515-8_91 (accessed on 22 June 2024).
  31. Gallagher, M.W.; Brown, T.A. Handbook of Quantitative Methods for Educational Research; Teo, T., Ed.; SensePublishers: Rotterdam, The Netherlands, 2013; pp. 289–314. [Google Scholar]
  32. Cimino, A.N.; Killian, M.O.; Von Ende, A.K.; Segal, E.A. Measurement models in social work research: A data-based illustration of four confirmatory factor models and their conceptual application. Br. J. Soc. Work. 2020, 50, 282–301. [Google Scholar] [CrossRef]
  33. Zong, T.; Wang, C.Y.; Wei, X.; Zhang, Y.R. Satisfaction of China Model United Nations Conference Based on Structural Equation Model. China Manag. Inf. 2018, 21, 112–117. [Google Scholar]
  34. Zong, T. Study on the Influence Mechanism of the Learning Harvest of Cadets Based on Structural Equation Model. Master’s Thesis, Information Engineering University, Zhengzhou, China, 2018. [Google Scholar]
  35. Finch, W.H.; French, B.F.; Hazelwood, A. A comparison of confirmatory factor analysis and network models for measurement invariance assessment when indicator residuals are correlated. Appl. Psychol. Meas. 2023, 47, 106–122. [Google Scholar] [CrossRef]
  36. Sideridis, G.D.; Jaffari, F. An R Function to correct fit indices and omnibus tests in confirmatory factor analysis. Meas. Eval. Couns. Dev. 2022, 55, 48–70. [Google Scholar] [CrossRef]
  37. Kline, R.B. Principles and Practice of Structural Equation Modeling. America, 4th ed.; The Guilford Press: New York, NY, USA, 2016; pp. 268–297. [Google Scholar]
  38. Steenkamp, J.B.E.M.; Maydeu-Olivares, A. Unrestricted factor analysis: A powerful alternative to confirmatory factor analysis. J. Acad. Mark. Sci. 2023, 51, 86–113. [Google Scholar] [CrossRef]
  39. Zong, T.; Wang, F.S.; Wang, C.Y.; Wei, X. Development and detection of questionnaire surveys on cadet engagement: A study based on the practice of undergraduate of a certain university. J. Higher Educ. Res. 2017, 40, 80–84+109. [Google Scholar]
  40. Cai, J.; Wang, Y.; Chen, R. Reconstruction and reliability and validity evaluation of psychological characteristics scale. Stat. Decis. 2017, 19, 116–119. [Google Scholar]
  41. Zong, T.; Zhang, Y.R.; Wei, X.; Song, T.Y. A study on the influence mechanism of cadet engagement on the basis of structural equation model. J. Higher Educ. Res. 2018, 41, 94–99. [Google Scholar]
  42. Resende, M.; Cirillo, M.A. Improvement of the GFI and AGFI indexes in structural equation models by the covariance between repetitions in the observed variables. Commun. Stat. Simul. Comput. 2024, 2024, 2349166. [Google Scholar] [CrossRef]
  43. Zhang, Z.; Rohloff, C.T.; Kohli, N. Model fit indices for random effects models: Translating model fit ideas from latent growth curve models. Struct. Equ. Model. Multidiscip. J. 2023, 30, 822–830. [Google Scholar] [CrossRef]
  44. Xia, Y.; Yang, Y. RMSEA, CFI, and TLI in structural equation modeling with ordered categorical data: The story they tell depends on the estimation methods. Behav. Res. Methods 2019, 51, 409–428. [Google Scholar] [CrossRef] [PubMed]
  45. Fan, Z.; Shi, X.; Hu, C.; Zhu, L.; Wang, Z. Reliability and validity of self-concealment scale in Chinese older adults. Psychol. Res. Behav. Manag. 2023, 16, 4341–4352. [Google Scholar] [CrossRef] [PubMed]
  46. Zong, T.; Wang, F.S.; Wei, X.; Liu, Y.B. Mechanisms influencing learning gains under information security: Structural equation modeling with mediating effect. Intell. Autom. Soft Comput. 2023, 36, 3447–3468. [Google Scholar] [CrossRef]
  47. Ncube, B.; Moroke, N.D. Structural Equation Modelling applied to proposed Statistics Attitudes-Outcomes Model: A case of a University in South Africa. J. Econ. Behav. Stud. 2016, 8, 222–239. [Google Scholar] [CrossRef]
  48. Wang, J.Y.; Li, D.H.; Bai, X.M.; Cui, J.; Yang, L.; Mu, X.; Yang, R. The physical and mental health of the medical staff in Wuhan Huoshenshan Hospital during COVID-19 epidemic: A Structural Equation Modeling approach. Eur. J. Integr. Med. 2021, 44, 101323. [Google Scholar] [CrossRef]
Figure 1. Theoretical framework for examining the dissemination mechanism of tendentious information.
Figure 1. Theoretical framework for examining the dissemination mechanism of tendentious information.
Applsci 14 09505 g001
Figure 2. Model hypotheses for researching the mechanism of tendentious information dissemination.
Figure 2. Model hypotheses for researching the mechanism of tendentious information dissemination.
Applsci 14 09505 g002
Figure 3. Flowchart of tendentious information dissemination analysis.
Figure 3. Flowchart of tendentious information dissemination analysis.
Applsci 14 09505 g003
Figure 4. The measurement model (ATD).
Figure 4. The measurement model (ATD).
Applsci 14 09505 g004
Figure 5. Final TIDM model.
Figure 5. Final TIDM model.
Applsci 14 09505 g005
Figure 6. Model comparison based on different modeling theories: (a) based on TIDM and (b) based on TPB.
Figure 6. Model comparison based on different modeling theories: (a) based on TIDM and (b) based on TPB.
Applsci 14 09505 g006
Figure 7. Model comparison based on different modeling methods: (a) based on structural equation modeling and (b) based on traditional statistical modeling.
Figure 7. Model comparison based on different modeling methods: (a) based on structural equation modeling and (b) based on traditional statistical modeling.
Applsci 14 09505 g007
Figure 8. Cross-validation based on different data samples: (a) N = 227 and (b) N = 516.
Figure 8. Cross-validation based on different data samples: (a) N = 227 and (b) N = 516.
Applsci 14 09505 g008
Table 1. Reliability and convergent validity of the tendentious information dissemination measurement scale.
Table 1. Reliability and convergent validity of the tendentious information dissemination measurement scale.
Latent VariableObserved VariableUnstd.S.E.t-ValuepStd.SMCCRAVE
ISOISO11.000 0.7250.5260.8740.585
ISO20.9150.09010.132***0.7040.496
ISO31.1470.09112.636***0.8970.805
ISO50.9700.08311.710***0.8140.663
ISO80.9130.0969.474***0.6590.434
DTRDTR31.000 0.7940.6300.7350.484
DTR50.7360.1126.576***0.5880.346
DTR80.8720.1286.791***0.6890.475
ATDATD21.000 0.8610.7410.9270.761
ATD31.0880.05519.912***0.9420.887
ATD40.9660.05816.643***0.8480.719
ATD50.9220.05716.212***0.8350.697
SNDSND31.000 0.6660.4440.8230.541
SND41.0260.1049.849***0.8470.717
SND60.6460.0679.579***0.7840.615
SND70.8290.1038.027***0.6240.389
PBCPBC21.000 0.6130.3760.8320.564
PBC31.3020.1339.811***0.8850.783
PBC41.2460.1279.815***0.8880.789
PBC60.8230.1157.139***0.5560.309
IDIIDI11.000 0.6860.4710.8940.586
IDI21.2650.11710.782***0.7960.634
IDI31.1180.10710.466***0.7700.593
IDI50.8850.0979.088***0.6590.434
IDI61.2090.11110.872***0.8040.646
IDI71.3160.11511.478***0.8590.738
IDBIDB31.000 0.8390.7040.8830.655
IDB41.0720.06915.574***0.8910.794
IDB60.9740.07213.622***0.7930.629
IDB80.8480.07411.528***0.7020.493
Note: ISO: Information Sentiment Orientation; DTR: Dissemination Trust Relationship; ATD: Attitude Toward Dissemination; SND: Subject Norm of Dissemination; PBC: Perceived Behavior Control; IDI: Information Dissemination Intention; IDB: Information Dissemination Behavior; Unstd.: unstandardized factor loadings; S.E.: measurement error; t-value: t-test result of the loading of each factor; p: significance of the load of each factor; Std.; standardized factor loadings; SMC: multivariate correlation square coefficient; CR: composite reliability; AVE: average variance extraction. *** p < 0.001.
Table 2. Discriminant validity of the tendentious information dissemination measurement scale.
Table 2. Discriminant validity of the tendentious information dissemination measurement scale.
AVESNDATDDTRISOPBCIDIIDB
SND0.5410.736
ATD0.761−0.1190.872
DTR0.484−0.0490.3910.696
ISO0.5850.1330.4750.2980.765
PBC0.5640.424−0.104−0.0170.0420.751
IDI0.5860.0970.5250.2780.5620.0540.766
IDB0.655−0.0290.5140.2880.649−0.0660.6670.809
Table 3. Test results of TIDM model hypotheses.
Table 3. Test results of TIDM model hypotheses.
Model HypothesisUnstd.S.E.C.R.pLabelHypothesis Verification Result
ATD→IDI0.2890.0654.424***H1Accepted
IDI→IDB0.5090.0885.768***H2Accepted
SND→ATD−0.2850.152−1.8770.060H3(a)Rejected
SND→IDI0.1330.1211.0950.274H3(b)Rejected
SND→IDB−0.1800.123−1.4680.142H3(c)Rejected
PBC→SND0.4190.0864.885***H4(a)Accepted
PBC→ATD−0.1260.146−0.8660.386H4(b)Rejected
PBC→IDI0.0720.1150.6260.531H4(c)Rejected
PBC→IDB−0.1310.118−1.1030.270H4(d)Rejected
DTR→ATD0.3380.0983.451***H5(a)Accepted
DTR→IDI0.0360.0780.4620.644H5(b)Rejected
DTR→IDB0.0550.0760.7220.471H5(c)Rejected
ISO→DTR0.2710.0743.636***H6(a)Accepted
ISO→ATD0.4980.0865.772***H6(b)Accepted
ISO→IDI0.3630.0784.665***H6(c)Accepted
ISO→IDB0.4500.0845.386***H6(d)Accepted
Note: *** p < 0.001.
Table 4. Test results of the adjusted TIDM model hypotheses.
Table 4. Test results of the adjusted TIDM model hypotheses.
Adjusted Model HypothesisUnstd.S.E.C.R.pLabelHypothesis Verification Result
ATD→IDI0.2760.0614.532***H1Accepted
IDI→IDB0.5100.0885.788***H2Accepted
SND→ATD−0.3500.136−2.576**H3(a)Accepted
SND→IDB−0.2430.110−2.212*H3(c)Accepted
PBC→SND0.4230.0864.915***H4(a)Accepted
DTR→ATD0.3320.0983.395***H5(a)Accepted
ISO→DTR0.2770.0743.719***H6(a)Accepted
ISO→ATD0.5010.0875.790***H6(b)Accepted
ISO→IDI0.3910.0785.006***H6(c)Accepted
ISO→IDB0.4650.0835.580***H6(d)Accepted
Note: * p < 0.05, ** p < 0.01, *** p < 0.001.
Table 5. Fitting index of the TIDM model.
Table 5. Fitting index of the TIDM model.
Model Fit IndexReference ValueModel ValueOverall Model Fit
Absolute fit index
χ2/df1~31.474Yes
GFI>0.800.861Yes
AGFI>0.800.836Yes
RMSEA<0.080.046Yes
Relative fit index
CFI>0.900.951Yes
NNFI>0.900.946Yes
Parsimony fit index
PGFI>0.500.729Yes
PNFI>0.500.782Yes
Table 6. Model fitting comparison based on different modeling theories.
Table 6. Model fitting comparison based on different modeling theories.
Model Fit IndexReference ValueModel Value (TIDM)Model Value (TPB)
Absolute fit index
χ2/df1~31.474 (Yes)1.420 (Yes)
GFI>0.800.861 (Yes)0.899 (Yes)
AGFI>0.800.836 (Yes)0.875 (Yes)
RMSEA<0.080.046 (Yes)0.043 (Yes)
Relative fit index
CFI>0.900.951 (Yes)0.970 (Yes)
NNFI>0.900.946 (Yes)0.966 (Yes)
Parsimony fit index
PGFI>0.500.729 (Yes)0.725 (Yes)
PNFI>0.500.782 (Yes)0.801 (Yes)
Table 7. Variables explainability comparison based on different modeling theories.
Table 7. Variables explainability comparison based on different modeling theories.
Theoretical BasisATDIDIIDB
R2ΔR2R2ΔR2R2ΔR2
TIDM0.3330.319↑0.4070.117↑0.5880.112↑
TPB0.0140.2900.476
Table 8. Model fitting comparison based on different modeling methods.
Table 8. Model fitting comparison based on different modeling methods.
Model Fit IndexReference ValueSEM Value (SEM)TSM Value
Absolute fit index
χ2/df1~31.474 (Yes)1.750 (Yes)
GFI>0.800.861 (Yes)0.979 (Yes)
AGFI>0.800.836 (Yes)0.940 (Yes)
RMSEA<0.080.046 (Yes)0.058 (Yes)
Relative fit index
CFI>0.900.951 (Yes)0.979 (Yes)
NNFI>0.900.946 (Yes)0.956 (Yes)
Parsimony fit index
PGFI>0.500.729 (Yes)0.350 (No)
PNFI>0.500.782 (Yes)0.454 (No)
Note: SEM = structural equation model, TSM = traditional statistical model.
Table 9. Variables’ explainability comparison based on different modeling methods.
Table 9. Variables’ explainability comparison based on different modeling methods.
Modeling ApproachATDIDIIDB
R2ΔR2R2ΔR2R2ΔR2
Structural equation modeling0.3330.064↑0.4070.046↑0.5880.106↑
Traditional statistical modeling0.2690.3610.482
Table 10. Model fitting comparison based on different data samples.
Table 10. Model fitting comparison based on different data samples.
Model Fit IndexReference ValueModel Value (N = 227)Model Value (N = 516)
Absolute fit index
χ2/df1~31.474 (Yes)2.315 (Yes)
GFI>0.800.861 (Yes)0.895 (Yes)
AGFI>0.800.836 (Yes)0.875 (Yes)
RMSEA<0.080.046 (Yes)0.051 (Yes)
Relative fit index
CFI>0.900.951 (Yes)0.942 (Yes)
NNFI>0.900.946 (Yes)0.936 (Yes)
Parsimony fit index
PGFI>0.500.729 (Yes)0.758 (Yes)
PNFI>0.500.782 (Yes)0.818 (Yes)
Table 11. Model hypothesis test results of the TIDM model (N = 516).
Table 11. Model hypothesis test results of the TIDM model (N = 516).
Model HypothesisUnstd.S.E.C.R.pLabelHypothesis Verification Result
ATD→IDI0.3770.0399.647***H1Accepted
IDI→IDB0.5610.0629.015***H2Accepted
SND→ATD−0.2010.101−1.989*H3(a)Accepted
SND→IDB−0.2760.084−3.288***H3(c)Accepted
PBC→SND0.4130.0606.835***H4(a)Accepted
DTR→ATD0.3680.0764.843***H5(a)Accepted
ISO→DTR0.3040.0446.886***H6(a)Accepted
ISO→ATD0.3970.0586.894***H6(b)Accepted
ISO→IDI0.3910.0458.617***H6(c)Accepted
ISO→IDB0.3680.0566.556***H6(d)Accepted
Note: * p < 0.05, *** p < 0.001.
Table 12. Path analysis results for DTR.
Table 12. Path analysis results for DTR.
Independent VariableDTR
Std.Unstd.S.E.C.R.p
ISO0.3030.2770.0743.719***
Note: *** p < 0.001.
Table 13. Path analysis results for SND.
Table 13. Path analysis results for SND.
Independent VariableSND
Std.Unstd.S.E.C.R.p
PBC0.4280.4230.0864.915***
Note: *** p < 0.001.
Table 14. Path analysis results for ATD.
Table 14. Path analysis results for ATD.
Independent VariableATD
Std.Unstd.S.E.C.R.p
ISO0.4220.5010.0875.790***
DTR0.2550.3320.0983.395***
SND−0.168−0.3500.136−2.576**
Note: ** p < 0.01, *** p < 0.001.
Table 15. Path analysis results for IDI.
Table 15. Path analysis results for IDI.
Independent VariableIDI
Std.Unstd.S.E.C.R.p
ISO0.4010.3910.0785.006***
ATD0.3360.2760.0614.532***
Note: *** p < 0.001.
Table 16. Path analysis results for IDB.
Table 16. Path analysis results for IDB.
Independent VariableIDB
Std.Unstd.S.E.C.R.p
ISO0.4120.4650.0835.580***
IDI0.4400.5100.0885.788***
SND−0.122−0.2430.110−2.212*
Note: * p < 0.05, *** p < 0.001.
Disclaimer/Publisher’s Note: The statements, opinions and data contained in all publications are solely those of the individual author(s) and contributor(s) and not of MDPI and/or the editor(s). MDPI and/or the editor(s) disclaim responsibility for any injury to people or property resulting from any ideas, methods, instructions or products referred to in the content.

Share and Cite

MDPI and ACS Style

Zong, T.; Chen, B.; Wang, F.; Wei, X.; Liu, Y.; Hu, Z.; Li, T. The Mechanism of Tendentious Information Dissemination in Cyberspace. Appl. Sci. 2024, 14, 9505. https://doi.org/10.3390/app14209505

AMA Style

Zong T, Chen B, Wang F, Wei X, Liu Y, Hu Z, Li T. The Mechanism of Tendentious Information Dissemination in Cyberspace. Applied Sciences. 2024; 14(20):9505. https://doi.org/10.3390/app14209505

Chicago/Turabian Style

Zong, Teng, Bing Chen, Fengsi Wang, Xin Wei, Yibo Liu, Zongmin Hu, and Taowei Li. 2024. "The Mechanism of Tendentious Information Dissemination in Cyberspace" Applied Sciences 14, no. 20: 9505. https://doi.org/10.3390/app14209505

APA Style

Zong, T., Chen, B., Wang, F., Wei, X., Liu, Y., Hu, Z., & Li, T. (2024). The Mechanism of Tendentious Information Dissemination in Cyberspace. Applied Sciences, 14(20), 9505. https://doi.org/10.3390/app14209505

Note that from the first issue of 2016, this journal uses article numbers instead of page numbers. See further details here.

Article Metrics

Back to TopTop