Optimizing V2X Communication: Spectrum Resource Allocation and Power Control Strategies for Next-Generation Wireless Technologies
Abstract
1. Introduction
1.1. Related Works
1.2. Contribution
- We propose a multiaccess resource-allocation scheme for V2X communication that allows multiple VUEs to share the same subcarrier and one pair of VUEs to use multiple subcarriers, which can improve the spectrum utilization and data rate of V2X communication.
- We design a three-stage algorithm to solve the subcarrier-allocation problem for CUEs and VUEs. The algorithm first allocates subcarriers to CUEs to ensure their data rate requirements, then allocates the remaining subcarriers to VUEs, and finally allows VUEs to reuse the subcarriers already allocated to other users.
- We formulate the power control problem as a mixed integer nonlinear programming problem and solve it using the successive convex approximation method, which can transform the non-convex problem into a convex problem and obtain the optimal power-allocation solution.
- To ensure the effectiveness of the proposed method and algorithms, we have simulated them in MATLAB. Regarding the access rate and throughput for VUEs, the paper evaluates the suggested approach against the current literature. The research also investigates the impact of numerous characteristics on the system performance, such as the number of VUEs, the number of CUEs, and the vehicle speed. The study demonstrates that the suggested method can effectively raise the bar for both access rate and throughput for VUEs while still meeting the needs of the CUEs in terms of required data rates.
2. System Model and Problem Formulation
2.1. System Model
2.2. Problem Description
2.3. Optimization Model
3. Multiaccess Resource Allocation Algorithms and Power Control
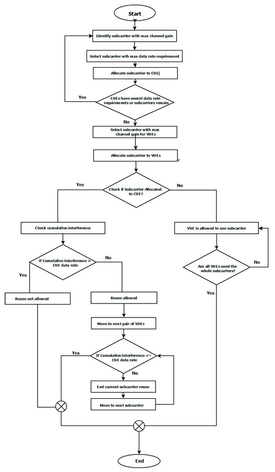
3.1. Resource-Allocation Algorithm
| Algorithm 1: Pseudocode for multiaccess resource allocation |
| Input: : set of CUEs using subcarrier v, F: set of subcarriers |
| : set of VUEs using subcarrier v |
| : set of VUEs that do not use subcarrier v |
| Output: allocation of resources |
|
3.2. Power-Optimization Algorithms
| Algorithm 2: Pseudocode for power optimization |
|
4. Simulation Results and Analysis
4.1. Analysis of Simulation Results
4.1.1. Comparative Analysis of Access Rate and Throughput
4.1.2. Analysis of Model Parameters Change on System Performance
5. Conclusions
Author Contributions
Funding
Institutional Review Board Statement
Informed Consent Statement
Data Availability Statement
Conflicts of Interest
References
- Ahmed, M.; Mirza, M.A.; Raza, S.; Ahmad, H.; Xu, F.; Khan, W.U.; Lin, Q.; Han, Z. Vehicular Communication Network Enabled CAV Data Offloading: A Review. IEEE Trans. Intell. Transp. Syst. 2023, 24, 7869–7897. [Google Scholar] [CrossRef]
- Noor-A-Rahim, M.; Liu, Z.; Lee, H.; Khyam, M.O.; He, J.; Pesch, D.; Moessner, K.; Saad, W.; Poor, H.V. 6G for Vehicle-to-Everything (V2X) Communications: Enabling Technologies, Challenges, and Opportunities. Proc. IEEE 2022, 110, 712–734. [Google Scholar] [CrossRef]
- Shin, C.; Farag, E.; Ryu, H.; Zhou, M.; Kim, Y. Vehicle-to-Everything (V2X) Evolution from 4G to 5G in 3GPP: Focusing on Resource Allocation Aspects. IEEE Access 2023, 11, 18689–18703. [Google Scholar] [CrossRef]
- Petrov, T.; Pocta, P.; Kovacikova, T. Benchmarking 4G and 5G-Based Cellular-V2X for Vehicle-to-Infrastructure Communication and Urban Scenarios in Cooperative Intelligent Transportation Systems. Appl. Sci. 2022, 12, 9677. [Google Scholar] [CrossRef]
- Sehla, K.; Nguyen, T.M.T.; Pujolle, G.; Velloso, P.B. Resource Allocation Modes in C-V2X: From LTE-V2X to 5G-V2X. IEEE Internet Things J. 2022, 9, 8291–8314. [Google Scholar] [CrossRef]
- Raza, S.; Wang, S.; Ahmed, M.; Anwar, M.R.; Mirza, M.A.; Khan, W.U. Task Offloading and Resource Allocation for IoV Using 5G NR-V2X Communication. IEEE Internet Things J. 2022, 9, 10397–10410. [Google Scholar] [CrossRef]
- Garcia, M.H.C.; Molina-Galan, A.; Boban, M.; Gozalvez, J.; Coll-Perales, B.; Sahin, T.; Kousaridas, A. A Tutorial on 5G NR V2X Communications. IEEE Commun. Surv. Tutor. 2021, 23, 1972–2026. [Google Scholar] [CrossRef]
- Bazzi, A.; Campolo, C.; Todisco, V.; Bartoletti, S.; Decarli, N.; Molinaro, A.; Berthet, A.O.; Stirling-Gallacher, R.A. Toward 6G Vehicle-to-Everything Sidelink: Nonorthogonal Multiple Access in the Autonomous Mode. IEEE Veh. Technol. Mag. 2023, 18, 50–59. [Google Scholar] [CrossRef]
- Abdel Hakeem, S.A.; Hussein, H.H.; Kim, H.W. Vision and Research Directions of 6G Technologies and Applications. J. King Saud Univ.-Comput. Inf. Sci. 2022, 34, 2419–2442. [Google Scholar] [CrossRef]
- Dhinesh Kumar, R.; Rammohan, A. Revolutionizing Intelligent Transportation Systems with Cellular Vehicle-to-Everything (C-V2X) Technology: Current Trends, Use Cases, Emerging Technologies, Standardization Bodies, Industry Analytics and Future Directions. Veh. Commun. 2023, 43, 100638. [Google Scholar]
- Kiela, K.; Barzdenas, V.; Jurgo, M.; Macaitis, V.; Rafanavicius, J.; Vasjanov, A.; Kladovscikov, L.; Navickas, R. Review of V2X-IoT Standards and Frameworks for ITS Applications. Appl. Sci. 2020, 10, 4314. [Google Scholar] [CrossRef]
- Gyawali, S.; Xu, S.; Qian, Y.; Hu, R.Q. Challenges and Solutions for Cellular Based V2X Communications. IEEE Commun. Surv. Tutor. 2020, 23, 222–255. [Google Scholar] [CrossRef]
- Zhou, H.; Xu, W.; Chen, J.; Wang, W. Evolutionary V2X Technologies Toward the Internet of Vehicles: Challenges and Opportunities. Proc. IEEE 2020, 108, 308–323. [Google Scholar] [CrossRef]
- Bahonar, M.H.; Omidi, M.J.; Yanikomeroglu, H. Low-Complexity Resource Allocation for Dense Cellular Vehicle-to-Everything (C-V2X) Communications. IEEE Open J. Commun. Soc. 2021, 2, 2695–2713. [Google Scholar] [CrossRef]
- Guo, C.; Liang, L.; Li, G.Y. Resource Allocation for Vehicular Communications with Low Latency and High Reliability. IEEE Trans. Wirel. Commun. 2019, 18, 3887–3902. [Google Scholar] [CrossRef]
- Nguyen, H.T.; Noor-A-Rahim, M.; Guan, Y.L.; Pesch, D. Cellular V2X Communications in the Presence of Big Vehicle Shadowing: Performance Analysis and Mitigation. IEEE Trans. Veh. Technol. 2023, 72, 3764–3776. [Google Scholar] [CrossRef]
- Chen, S.; Hu, J.; Zhao, L.; Zhao, R.; Fang, J.; Shi, Y.; Xu, H. Wireless Networks Cellular Vehicle-to-Everything (C-V2X); Springer Nature: Berlin/Heidelberg, Germany, 2023. [Google Scholar]
- Jiang, W.; Han, B.; Habibi, M.A.; Schotten, H.D. The Road towards 6G: A Comprehensive Survey. IEEE Open J. Commun. Soc. 2021, 2, 334–366. [Google Scholar] [CrossRef]
- Liu, Q.; Liang, H.; Luo, R.; Liu, Q. Energy-Efficiency Computation Offloading Strategy in UAV Aided V2X Network with Integrated Sensing and Communication. IEEE Open J. Commun. Soc. 2022, 3, 1337–1346. [Google Scholar] [CrossRef]
- Murroni, M.; Anedda, M.; Fadda, M.; Ruiu, P.; Popescu, V.; Zaharia, C.; Giusto, D. 6G—Enabling the New Smart City: A Survey. Sensors 2023, 23, 7528. [Google Scholar] [CrossRef]
- Brahmi, I.; Koubaa, H.; Zarai, F. Resource Allocation for Vehicle-to-Everything Communications: A Survey. IET Netw. 2023, 12, 98–121. [Google Scholar] [CrossRef]
- He, X.; Yang, X.; Lv, J.; Zhao, J.; Luo, T.; Chen, S. A Cluster-Based UE-Scheduling Scheme for NR-V2X. IEEE Trans. Veh. Technol. 2023, 72, 4538–4552. [Google Scholar] [CrossRef]
- Arikumar, K.S.; Prathiba, S.B.; Basheer, S.; Moorthy, R.S.; Dumka, A.; Rashid, M. V2X-Based Highly Reliable Warning System for Emergency Vehicles. Appl. Sci. 2023, 13, 1950. [Google Scholar] [CrossRef]
- Li, Z.; Wang, S.; Zhang, S.; Wen, M.; Ye, K.; Wu, Y.C.; Ng, D.W.K. Edge-Assisted V2X Motion Planning and Power Control Under Channel Uncertainty. IEEE Trans. Veh. Technol. 2023, 72, 9641–9646. [Google Scholar] [CrossRef]
- Chen, K.L.; Chen, W.Y.; Hwang, R.H. Optimizing Resource Allocation with High-Reliability Constraint for Multicasting Automotive Messages in 5G NR C-V2X Networks. IEEE Trans. Veh. Technol. 2023, 72, 4792–4804. [Google Scholar] [CrossRef]
- Ngene, C.E.; Thakur, P.; Singh, G. Power Allocation Strategies for 6G Communication in VL-NOMA Systems: An Overview. Smart Sci. 2023, 11, 475–518. [Google Scholar] [CrossRef]
- Cao, L.; Roy, S.; Yin, H. Resource Allocation in 5G Platoon Communication: Modeling, Analysis and Optimization. IEEE Trans. Veh. Technol. 2023, 72, 5035–5048. [Google Scholar] [CrossRef]
- Zhao, B.; Liu, J.; Mao, B.; Li, S. Optimal Resource Allocation for Random Multiple Access Oriented SCMA-V2X Networks. IEEE Trans. Veh. Technol. 2023, 72, 10921–10932. [Google Scholar] [CrossRef]
- Li, R.; Hong, P.; Xue, K.; Zhang, M.; Yang, T. Energy-Efficient Resource Allocation for High-Rate Underlay D2D Communications with Statistical CSI: A One-to-Many Strategy. IEEE Trans. Veh. Technol. 2020, 69, 4006–4018. [Google Scholar] [CrossRef]
- He, C.; Chen, Q.; Pan, C.; Li, X.; Zheng, F.C. Resource Allocation Schemes Based on Coalition Games for Vehicular Communications. IEEE Commun. Lett. 2019, 23, 2340–2343. [Google Scholar] [CrossRef]
- Liu, Y.; Wang, W.; Chen, H.H.; Wang, L.; Cheng, N.; Meng, W.; Shen, X. Secrecy Rate Maximization via Radio Resource Allocation in Cellular Underlaying V2V Communications. IEEE Trans. Veh. Technol. 2020, 69, 7281–7294. [Google Scholar] [CrossRef]
- Afifi, W.S.; El-Moursy, A.A.; Saad, M.; Nassar, S.M.; El-Hennawy, H.M. A Novel Scheduling Technique for Improving Cell-Edge Performance in 4G/5G Systems. Ain Shams Eng. J. 2021, 12, 487–495. [Google Scholar] [CrossRef]
- Aslani, R.; Saberinia, E.; Rasti, M. Resource Allocation for Cellular V2X Networks Mode-3 with Underlay Approach in LTE-V Standard. IEEE Trans. Veh. Technol. 2020, 69, 8601–8612. [Google Scholar] [CrossRef]
- Jameel, F.; Khan, W.U.; Kumar, N.; Jantti, R. Efficient Power-Splitting and Resource Allocation for Cellular V2X Communications. IEEE Trans. Intell. Transp. Syst. 2021, 22, 3547–3556. [Google Scholar] [CrossRef]
- Zhang, E.; Yin, S.; Ma, H. Stackelberg Game-Based Power Allocation for V2X Communications. Sensors 2020, 20, 58. [Google Scholar] [CrossRef] [PubMed]
- Ghosh, J.; Gupta, A.; Haci, H.; Jakó, Z. User Association, Power Control and Channel Access Schemes for Two-Tier Macro-Femto Networks: CDF of SINR Analysis. IETE Tech. Rev. (Inst. Electron. Telecommun. Eng. India) 2022, 39, 219–230. [Google Scholar] [CrossRef]
- Liang, L.; Li, G.Y.; Xu, W. Resource Allocation for D2D-Enabled Vehicular Communications. IEEE Trans. Commun. 2017, 65, 3186–3197. [Google Scholar] [CrossRef]
- Chen, Y.; Wang, Y.; Zhang, J.; Renzo, M. Di QoS-Driven Spectrum Sharing for Reconfigurable Intelligent Surfaces (RISs) Aided Vehicular Networks. IEEE Trans. Wirel. Commun. 2021, 20, 5969–5985. [Google Scholar] [CrossRef]
- Liang, L.; Xie, S.; Li, G.Y.; Ding, Z.; Yu, X. Graph-Based Resource Sharing in Vehicular Communication. IEEE Trans. Wirel. Commun. 2018, 17, 4579–4592. [Google Scholar] [CrossRef]
- Wang, P.; Wu, W.; Liu, J.; Chai, G.; Feng, L. Joint Spectrum and Power Allocation for V2X Communications with Imperfect CSI. arXiv 2023, arXiv:2302.14704. [Google Scholar] [CrossRef]
- Xiao, H.; Zhu, D.; Chronopoulos, A.T. Power Allocation with Energy Efficiency Optimization in Cellular D2D-Based V2X Communication Network. IEEE Trans. Intell. Transp. Syst. 2020, 21, 4947–4957. [Google Scholar] [CrossRef]
- Guo, C.; Liang, L.; Li, G.Y. Resource Allocation for Low-Latency Vehicular Communications: An Effective Capacity Perspective. IEEE J. Sel. Areas Commun. 2019, 37, 905–917. [Google Scholar] [CrossRef]
- Li, X.; Ma, L.; Xu, Y.; Shankaran, R. Resource Allocation for D2D-Based V2X Communication with Imperfect CSI. IEEE Internet Things J. 2020, 7, 3545–3558. [Google Scholar] [CrossRef]
- Liu, Z.; Xie, Y.; Chan, K.Y.; Ma, K.; Guan, X. Chance-Constrained Optimization in D2D-Based Vehicular Communication Network. IEEE Trans. Veh. Technol. 2019, 68, 5045–5058. [Google Scholar] [CrossRef]
- Thakur, P.; Singh, G. Spectrum Sharing in Cognitive Radio. Networks Towards Highly Connected Environments; John Wiley & Sons: Hoboken, NJ, USA, 2021; ISBN 9781119665427. [Google Scholar]
- Ali, Z.; Lagen, S.; Giupponi, L.; Rouil, R. 3GPP NR V2X Mode 2: Overview, Models and System-Level Evaluation. IEEE Access 2021, 9, 89554–89579. [Google Scholar] [CrossRef] [PubMed]
- Ming, Y.; Chen, J.; Dong, Y.; Wang, Z. Evolutionary Game Based Strategy Selection for Hybrid V2V Communications. IEEE Trans. Veh. Technol. 2022, 71, 2128–2133. [Google Scholar] [CrossRef]
- Guo, C.; Wang, C.; Cui, L.; Zhou, Q.; Li, J. Radio Resource Management for C-V2X: From a Hybrid Centralized-Distributed Scheme to a Distributed Scheme. IEEE J. Sel. Areas Commun. 2023, 41, 1023–1034. [Google Scholar] [CrossRef]
- Liu, A.; Lau, V.K.N.; Kananian, B. Stochastic Successive Convex Approximation for Non-Convex Constrained Stochastic Optimization. IEEE Trans. Signal Process. 2019, 67, 4189–4203. [Google Scholar] [CrossRef]
- Thakur, K.P.; Palit, B. A QoS-Aware Joint Uplink Spectrum and Power Allocation with Link Adaptation for Vehicular Communications in 5G Networks. arXiv 2023, arXiv:2305.02667. [Google Scholar]
- Gyawali, S.; Qian, Y.; Hu, R.Q. Resource Allocation in Vehicular Communications Using Graph and Deep Reinforcement Learning. In Proceedings of the 2019 IEEE Global Communications Conference (GLOBECOM), Waikoloa, HI, USA, 27 February 2019; pp. 1–6. [Google Scholar]
- Parizi, M.I.; Pourmoslemi, A.; Rajabi, S.; Cumanan, K. Power Control and Fuzzy Pairing in V2X Communications. IEEE Syst. J. 2023, 17, 2390–2398. [Google Scholar] [CrossRef]








| Parameter | Value Size |
|---|---|
| Channel model | 3GPP Highway |
| Radius size | 500 m |
| Deployment | 3 lanes |
| Antenna height | 1.6 m |
| Carrier frequency | 2 GHz |
| Noise power | −174 dBm |
| Channel bandwidth | 10 MHz |
| CUEs quantity | 3, 5, 7, 9 |
| Vehicle speed | 60–110 km/h |
| Vehicle distribution | Poisson distribution |
| Shadow standard deviation | 8 dB (CUEs), 3 dB (VUEs) |
| CUEs path loss | 128.1 + 37.6log (d [km]) |
| VUEs path loss | LOS inWINNER + B1 |
| 23 dBm | |
| 23 dBm |
Disclaimer/Publisher’s Note: The statements, opinions and data contained in all publications are solely those of the individual author(s) and contributor(s) and not of MDPI and/or the editor(s). MDPI and/or the editor(s) disclaim responsibility for any injury to people or property resulting from any ideas, methods, instructions or products referred to in the content. |
© 2024 by the authors. Licensee MDPI, Basel, Switzerland. This article is an open access article distributed under the terms and conditions of the Creative Commons Attribution (CC BY) license (https://creativecommons.org/licenses/by/4.0/).
Share and Cite
Ibrahim, A.M.A.; Chen, Z.; Wang, Y.; Eljailany, H.A.; A. Ipaye, A. Optimizing V2X Communication: Spectrum Resource Allocation and Power Control Strategies for Next-Generation Wireless Technologies. Appl. Sci. 2024, 14, 531. https://doi.org/10.3390/app14020531
Ibrahim AMA, Chen Z, Wang Y, Eljailany HA, A. Ipaye A. Optimizing V2X Communication: Spectrum Resource Allocation and Power Control Strategies for Next-Generation Wireless Technologies. Applied Sciences. 2024; 14(2):531. https://doi.org/10.3390/app14020531
Chicago/Turabian StyleIbrahim, Ali. M. A., Zhigang Chen, Yijie Wang, Hala A. Eljailany, and Aridegbe A. Ipaye. 2024. "Optimizing V2X Communication: Spectrum Resource Allocation and Power Control Strategies for Next-Generation Wireless Technologies" Applied Sciences 14, no. 2: 531. https://doi.org/10.3390/app14020531
APA StyleIbrahim, A. M. A., Chen, Z., Wang, Y., Eljailany, H. A., & A. Ipaye, A. (2024). Optimizing V2X Communication: Spectrum Resource Allocation and Power Control Strategies for Next-Generation Wireless Technologies. Applied Sciences, 14(2), 531. https://doi.org/10.3390/app14020531
