Next Article in Journal
Cross-Cultural Adaptation and Psychometric Characteristics of the Greek Functional Gait Assessment Scale in Healthy Community-Dwelling Older Adults
Previous Article in Journal
Study of the N-Paraffins Addition Effect on the Effectiveness of Depressant Additives for the Production of Low-Freezing Diesel Fuels
 
 
Due to scheduled maintenance work on our servers, there may be short service disruptions on this website between 11:00 and 12:00 CEST on March 28th.
Font Type:
Arial Georgia Verdana
Font Size:
Aa Aa Aa
Line Spacing:
Column Width:
Background:
Article

A Systematic Model to Improve Productivity in a Transformer Manufacturing Company: A Simulation Case Study

1
Department of Industrial and Systems Engineering, Chung Yuan Christian University, Taoyuan City 320314, Taiwan
2
Department of Industrial Engineering, Atma Jaya Catholic University of Indonesia, Jakarta 12930, Indonesia
*
Author to whom correspondence should be addressed.
Appl. Sci. 2024, 14(2), 519; https://doi.org/10.3390/app14020519
Submission received: 23 November 2023 / Revised: 29 December 2023 / Accepted: 4 January 2024 / Published: 7 January 2024

Abstract

The global economy’s slow recovery has led to an increased need for transformers in organizations in recent years. An optimal strategy for production line optimization is to enhance the allocation of staff at each workstation and increase the amount of operational equipment. The focus of this study is the investigation of the transformer production line. This study carried out a comprehensive examination of manufacturing area one, manufacturing area two, and manufacturing area three, respectively. The findings revealed that the case factory requires enhancements in the allocation of its workers. The simulation approach allows for the implementation of multi-scenario evaluation and adjustment, ensuring optimal utilization of resources in the enhanced production line, hence enhancing production efficiency and total productivity. Implementing both rotational shifts and night shifts in manufacturing area one enhances the overall production efficiency of the manufacturing area. By redistributing the workforce in area two, it proved feasible to manage the production capacity of a manufacturing area and maintain the operation of the gas-phase drying furnace. With regard to the final aspect, it is imperative to enhance the processing time of preprocessing goods in order to guarantee a consistent supply of the appropriate quantity of products. This will effectively minimize production line delays and enhance overall production efficiency. These enhancement strategies aid the manufacturing company in optimizing resource allocation to enhance production efficiency and productivity.

1. Introduction

The heavy electrical industry plays a vital role in Taiwan, supporting Taiwan’s economic development and infrastructure construction. Among them, large power transformers, as one of the critical components of the heavy power industry, have an important status and function [1]. In recent years, there has been a notable surge in enterprises’ demand for transformer products, propelled by the gradual recovery of the global economy [2]. This trend underscores the interconnected relationship between economic vitality and the demand for foundational technologies, positioning transformer products as integral contributors to the evolving landscape of global industrial and technological progress. As the economic situation improves, companies’ demand for expanding production capacity and enhancing efficiency also increases.
This study takes an extensive power transformer production line as a study object. The case factory discussed in this study is a large-scale power transformer production line. Since the production process of large-scale power transformer production lines relies heavily on a large workforce to support production operations, it is crucial to study and discuss how to allocate a force at each workstation. The case factory confronts a critical operational challenge characterized by a bottleneck problem arising from a situation of substantial work in process (WIP) accumulation. The presence of this bottleneck, where the production capacity is constrained by the slower pace of a specific stage or process, poses a significant impediment to the overall efficiency of the manufacturing system. The accumulation of work in process, indicative of excess inventory at various production stages, not only hampers the flow of the manufacturing process but also jeopardizes timely order fulfillment and resource utilization.
This study believes that this problem has a significant impact on production line efficiency and production capacity. Therefore, researchers conducted detailed meetings and discussions with case factories to understand the current production line operations and problems. During these discussions, the researchers and relevant personnel from the case factory discussed possible causes of WIP accumulation and possible solutions. Improving the production efficiency of transformer production lines is an issue worth exploring. By analyzing and optimizing workforce needs, optimal workforce allocation can be achieved to ensure the smooth operation of the production line, improve production efficiency, and reduce costs. These research results have important guiding significance for the corresponding industries and play a positive role in promoting the application development of simulation software.
Research by [3] suggested a unique kind of system that completely subjects the control mechanism of a system to forecasts of future bottleneck events, the recent idea of bottleneck prescription. Meanwhile, the authors of [4] conducted a systematic literature study that examined the impact of industry 4.0 on bottleneck analysis in production and manufacturing cases. Furthermore, Ref. [5] used bottleneck analysis on lithium and boron recovery technologies from oil- and gas-produced water, an area considerably removed from the foundational origins of bottleneck analysis. While bottleneck analysis has been well studied, even in the remote field and current context of industry 4.0 and model prescription, it has not received much attention in the specific power transformer production line context. The present study addresses this gap and performs in-depth research and analysis of the corresponding bottleneck stations in a case factory. Based on the discussions with case factory personnel, the researchers divided the onsite process data into manufacturing areas one, two, and three to understand each block’s operation. The analysis shows that there are corresponding bottleneck stations in each production area, that is, key stations that affect the production capacity of the entire production line. To conduct in-depth research and analysis of the corresponding bottleneck stations, this study uses the simulation software FlexSim 2022 to establish a virtual model of the related production area and simulate the production environment of the actual production line. At the same time, the production data of the past three years were collected as relevant data for each workstation in the model. Through the simulation model, different production areas and production conditions can be simulated and analyzed, and the potential impact of varying workforce configurations on production line efficiency and production capacity can be studied for the bottleneck stations in each production area to evaluate various possible effects of improvement strategies on production line capacity. Through this research, effective solutions can be proposed to improve the operation of the production line, reduce WIP accumulation, increase the liquidity of the production line, and improve production efficiency.

2. Materials and Methods

2.1. Methodology

In this study, a simulation case study was applied as the methodological approach. The following is an elaboration of the key components encompassed in the methodology of a simulation case study. We conducted our case study in accordance with the approach recommended by [6]. First, define the specific objectives of the simulation case study, including the questions or challenges the study aims to address within the context of the identified problem in production line. Second, conduct a thorough review of the existing literature to identify relevant theories, models, and methodologies related to the simulation of systems and the literature on productivity improvement research on each workstation through system simulation. By referring to past simulation and productivity-related literature, we understood and became familiar with various practical applications of simulation and workforce planning to solve practical problems.
Furthermore, the next stage was building a conceptual model—the development of a conceptual model describing the environment, production line data, production line process logical structure, description of each group’s scenarios, and description of the production line parameters and data used by each group in the model. The design of simulation models and assessment of their improvements are described in the conceptual model. The subsequent step involves determining scenarios in model simulation. The selection of multiple scenarios is underpinned by thorough discussions with case company personnel. Each chosen scenario represents a unique set of conditions and parameters that are deemed critical to the understanding of the production lines processes. Each scenario was evaluated not only in terms of its representativeness of actual operational conditions but also with respect to the feasibility of inducing or replicating such conditions within the production environment.
Afterward, the focus shifts to collecting data. The data collected from the production line covers all aspects of the production line of the case factory, including the production hours of each workstation, the types and proportions of production raw materials, the production line process, the number of production personnel at each workstation, the production restrictions of each workstation, and the machines of specific workstations. To make the simulation more accurate, we collected production data from the past three years and integrated and analyzed various data. Among them, the production working hours of each workstation were analyzed using the analysis software MiniTab. Then, data analysis was conducted on the data to confirm what kind of continuous probability distribution they belong to.
This study conducted a series of observations and discussions with case factory personnel to gain an in-depth understanding of the production line operations and problems faced by the case factory. Through focus group discussions and onsite debate by researchers, the entire production line was divided into three production areas: manufacturing area one, manufacturing area two, and manufacturing area three. This division provided the researcher a clearer understanding of each production area’s operation and related conditions. A discussion of results regarding the completed production line model and individual issues in manufacturing areas one, two, and three was carried out. A reflection of the research was performed as a suggestion for potential future research based on the research and results of this paper. Due to data availability, data were collected from the past three years. The simulation assumes that the system reaches a steady state, where its behavior becomes consistent over time. It implies that the results may not accurately represent transient phases or sudden changes in the system. The generalizability of the results may be limited to this specific case company because of industry-specific characteristics of transformer factory and limited variables included in this study.

2.2. System Simulation

System simulation is a tool used in system design and analysis, ranging from manufacturing to service organizations. It optimizes processes, reduces waiting times, and increases efficiency and competitiveness. Simulation-based production planning can also increase productivity by streamlining work strategy time [7,8,9].
Transportation systems are primarily evaluated through simulation analysis, which helps in understanding traffic operation efficiency, potential problems, and improvement plans. System simulation can also assist decisionmakers in management and work research when system problems are complex and cannot be determined based on empirical methods alone. System models are classified into deterministic and stochastic, static and dynamic, and continuous and discrete [10]. Deterministic models use fixed parameters, while stochastic models consider random probability factors. Deterministic models simplify systems or predict outcomes under fixed circumstances [11], while dynamic models consider time changes and system changes over time [12].
Continuous models change the system’s state continuously over time, such as changes in water levels in a reservoir. Continuous simulation is suitable for predicting rainfall and floods, while constant models describe continuously changing systems [13]. In contrast, discrete models change state variables intermittently at specific points in time, such as in manufacturing production processes where production activities may occur intermittently [14].
Several software packages can support analysis in practical simulation applications, including FlexSim, Arena, Plant Simulation, etc. The advantage of FlexSim in simulation is that the software uses 3D objects to build models, which can be used to build models more intuitively and save time. The software can also be customized for 3D objects, including freely adjusting components, interfaces, logic, and behaviors. In addition, FlexSim can also be combined with files from other software to make the virtual production line more realistic. For example, FlexSim can import layout drawings drawn using AutoCAD, or models that can be imported into 3D drawing software such as Inventor and SolidWorks, and applied to the production line. FlexSim has powerful simulation capabilities and can simulate and analyze charts at the same time. Through the built-in dashboard in the software, graphs can be generated for various data in the model, allowing for faster analysis (Chinese Encyclopedia of FlexSim Software Introduction, 2023). Combining the above points, this study uses FlexSim simulation software for simulation analysis. The software’s customizability, high-performance simulation engine, high-efficiency data analysis, and high visualization advantages meet the analysis needs of this study.
There have been many studies on system simulation at home and abroad. For example, in the study [11], it was mentioned that the logistics and commodity warehousing costs of e-commerce companies in actual operations are incredibly high. When e-commerce companies introduce automated three-dimensional warehouses, FlexSim simulation software is used to model the automated storage and retrieval system (ASRS), and bottleneck analysis and optimization are carried out for the sorting and processing outflow of materials so that e-commerce companies can operate efficiently. In the research of [12], FlexSim was used to model the queuing system of the vise production line, and the simulation was used to confirm whether the product production process and production output volume can meet the target output. This study pointed out that the production line’s capacity in one change in a single day differed from the actual production; there was a 12% error in the quantity.
System simulation can not only perform production simulation for production lines but can also be used in companies that need to build new factories. The FlexSim simulation model was used to conduct a detailed analysis of the original layout of the factory [13,14]. A large amount of data was collected through these simulation experiments, and a comprehensive study was conducted to analyze the bottlenecks and efficiency issues in the factory production process in depth. Using the analyzed data, researchers proposed improvement strategies and used them to optimize the factory’s production layout and techniques to improve production efficiency and quality.

2.3. Productivity

Productivity is the ability of businesses and organizations to produce products or provide services within a specific period. By optimizing processes, improving resource utilization, improving efficiency, and introducing new technologies, productivity can be increased, and more significant benefits and competitive advantages can be achieved. Effective productivity management helps improve efficiency, reduce costs, and enhance competitiveness and is crucial to developing the economic system. To improve factory productivity, one needs to focus on worker productivity and identify the causes of low productivity. Measuring worker productivity can be assessed by comparing the actual and expected output, such as the number of units produced per hour, or the time required to complete a task. A worker’s productivity level can be assessed by comparing the worker’s actual shift time to the hours needed to perform the job. To improve worker productivity, factories must continually optimize processes, increase efficiency, and provide appropriate training and resources. These efforts help improve the profitability and competitiveness of the entire organization [14,15,16]. Research shows that reasonable and flexible working hours are key strategies to improve productivity. Employees can achieve a better work–life balance, reduce fatigue, and enhance work performance by developing flexible work schedules. In addition, providing a healthy working environment is also an essential factor in improving productivity [16,17]. A good work environment improves employee morale and job satisfaction, enhancing job performance. In addition, regular employee training and opportunities for continuous learning can also improve their skill levels and productivity [18,19]. These measures help motivate employees and enhance their professional knowledge and skills, increasing productivity and competitiveness. Therefore, companies should focus on arranging working hours appropriately, providing flexible work options, and being committed to creating a good working environment while providing ongoing training and development opportunities to improve employee productivity and performance [20,21].
As a method to improve productivity, analysis of overall equipment efficiency (OEE) and overall throughput efficiency (OTE) is used to improve manufacturing productivity in modern manufacturing; companies pursue improving production efficiency and quality to remain competitive and improve performance [19,22,23]. Through system simulation methods, researchers can simulate different manufacturing scenarios and evaluate the impact of various improvement strategies on production efficiency. This system simulation method can enable the manufacturing industry to understand better potential problems and improvement opportunities in its manufacturing process. It can formulate and implement corresponding strategies in a targeted manner. This helps increase production efficiency, reduce costs, and improve product quality, thereby enhancing the competitiveness and performance of enterprises.
A decision support system was used in a study by [24] to assess, analyze, and perhaps change the production process at a facility that makes wooden goods. Graphical simulation is a common element of decision support systems that enables users to visually query the system, find new process configurations, shorten worker operation times, and create more units [25]. To increase the capacity of ceramic production facilities and shorten their production times [22,26], as well as to lessen the detrimental effects of machine failures on the efficiency of packing and filling lines that produce fast-moving consumer goods [23], a simulation-based decision support system may also be coupled with process re-engineering. By guaranteeing that the underlying source of decision-making uncertainties is found through real-time simulation application, simulation in a production setting promotes stability [27,28]. In business, simulation ensures the manufacturing system. A productive manufacturing system is primarily driven by performance and high standards [29,30,31].

3. Results

This study conducted a series of observations and discussions with case factory personnel to gain an in-depth understanding of the production line operations and problems faced by the case factory. Through comment and onsite debate by researchers, the entire production line was divided into three production areas: manufacturing area one, manufacturing area two, and manufacturing area three. This division provided the researcher a clearer understanding of each production area’s operation and related conditions.
The data collected from the production line cover all aspects of the production line of the case factory, including the production hours of each workstation, the types and proportions of production raw materials, the production line process, the number of production personnel at each workstation, the production restrictions of each workstation, and the machines of specific workstations. To make the simulation more accurate, we collected production data from the past three years and integrated and analyzed various data. Among them, the production working hours of each workstation were analyzed using the analysis software MiniTab. Then, data analysis was conducted on the data to confirm what kind of continuous probability distribution they belong to.
The results show that the production working hours in the past three years are close to normal distribution. However, the case factory did not have more detailed information for analysis, so this model used the normal distribution of the production working hours of each station. We set up and determined the model’s credibility by analyzing the current model and comparing it with onsite production conditions. The remaining data were sorted, summarized, and input into the simulation software FlexSim, so the simulation results were close to the actual production line. The data gathered from the manufacturing are discussed below:
  • Manufacturing area one
The production capacity of the production line is mainly affected by the proportion of raw materials produced, drying sequence, and personnel allocation in the first manufacturing area. Various problem scenarios were established based on key production factors.
2.
Manufacturing area two
The problem of semifinished product WIP accumulation occurred in this production area, which caused delays in the production line and increased production time.
3.
Manufacturing area three
In this production area, due to the large volume of the products, the capacity in the third manufacturing area is limited and can only accommodate up to fifteen products simultaneously.

3.1. Factory Layout Diagram Establishment

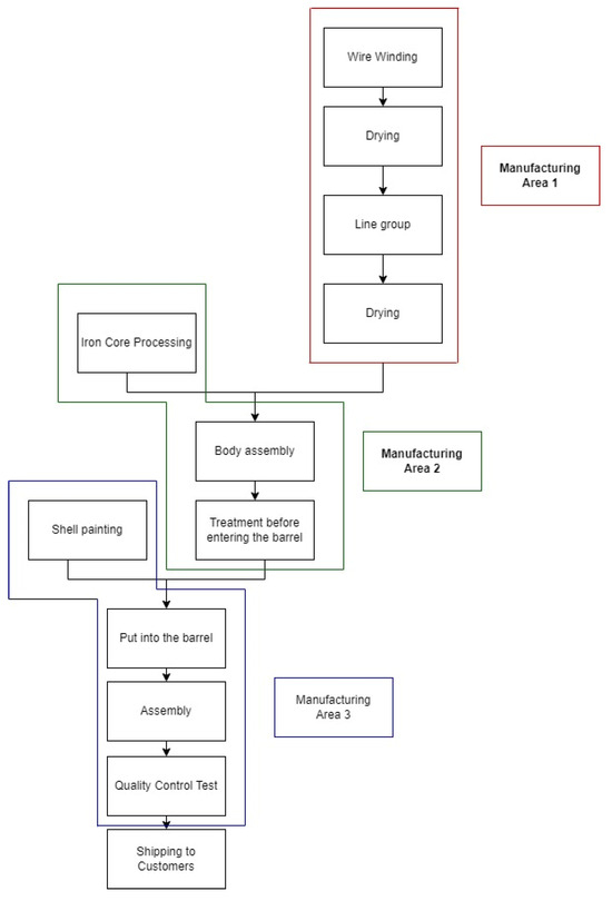
Based on different production line processes, the case factory divides the production area into manufacturing areas one, two, and three. By establishing a virtual model consistent with the actual production line through regional differentiation, production line problems can be solved through simulation. The factory layout is shown in Figure 1.

3.2. Staffing

The virtual model builds corresponding workstation personnel for each production line process. Since some processes in the case factory are produced 24 h a day, this study collects the actual production periods of each workstation personnel in the production line and uses manufacturing. The process is to differentiate and organize the number of people in the morning, middle, and evening shifts. According to the process, it can be divided into seven groups: winding, wire group, core, assembly, processing, assembly, and painting, and they correspond to A to G codes, respectively. The initial staffing configuration of each workstation in this study is shown in Table 1.

3.3. Standard Working Hours

This study built a model by obtaining the standard working hours data of each workstation from the case factory and conducted research on the working hours of each workstation of the product for three years, from 2020 to 2022. After classifying the data according to production groups and using statistical software, Minitab was used to analyze the statistical distribution of the data of each workstation and confirm that the working hours data of each workstation conformed to the normal distribution. The station’s average value and standard deviation were then input into the simulation software FlexSim to set the processing time, thereby making the production line model conform to the factory’s actual production conditions.

3.4. Production Line Process

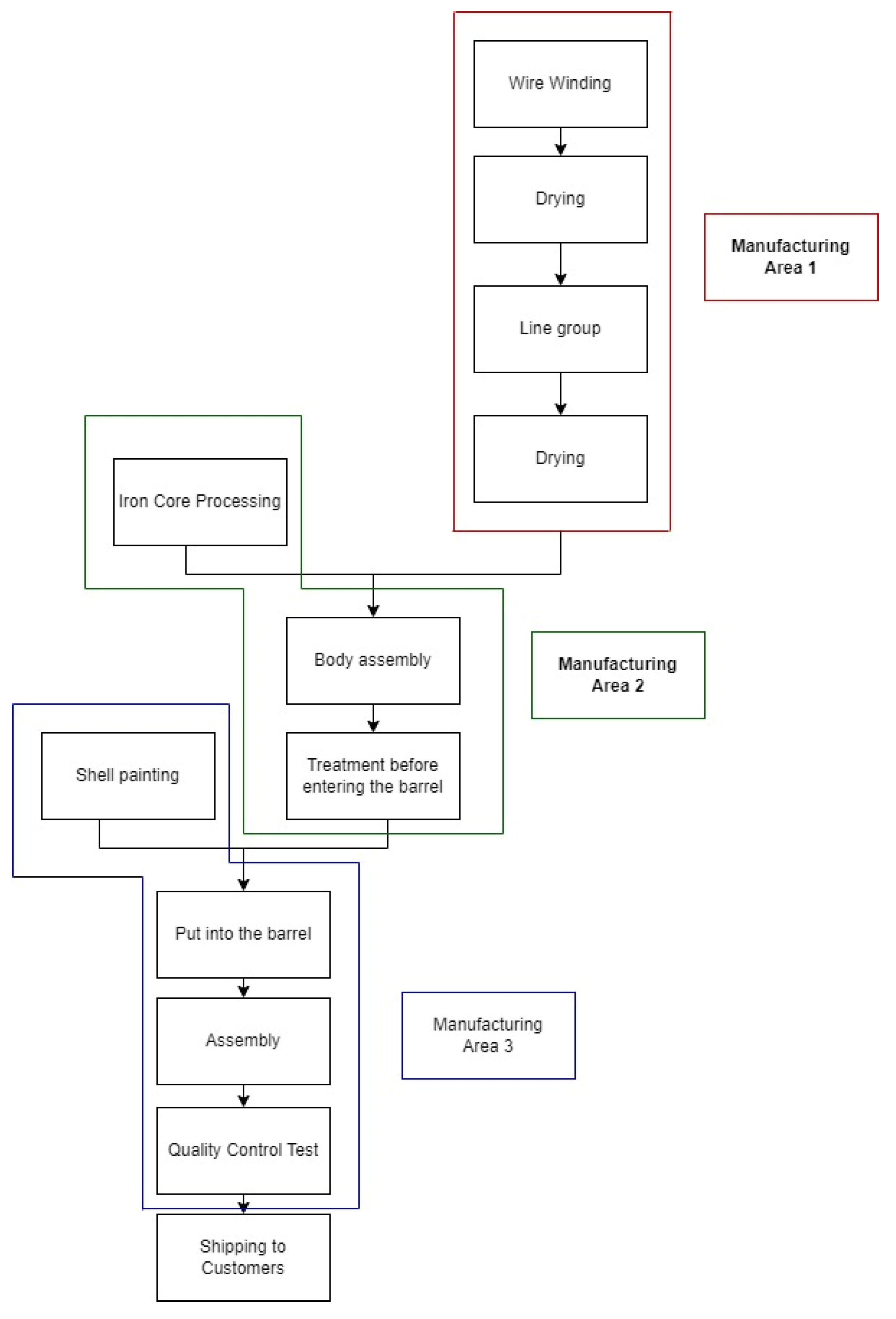
This study used the personnel groups and production processes provided by the case factory to establish a production line flow chart, which were used to present the product’s production process and the flow relationship of each workstation. It was also easier to observe the analysis needs in the model through the flowchart. The production line process is shown in Figure 2.

3.5. FlexSim Model Construction

This study built FlexSim virtual production line models based on various data the case factory provided. It divided them into the overall production line model, the first manufacturing area model, the second manufacturing area model, and the third manufacturing area model to analyze various aspects of production under different scenarios and improve production line staffing and bottleneck station issues using simulation analysis data.
The overall production line simulation model is shown in Figure 3. The general production line simulation model includes manufacturing areas one, two, and three. The complete production line simulation model was simulated by establishing the mutual flow relationship between workstations. The production line operation data were used to explore the productivity of the overall production line and the occurrence points of bottleneck stations using this model.
To analyze the actual production line through system simulation, first, a current situation model was built based on the actual production situation, and the recent situation analysis results were checked with the relevant data of the case factory to ensure that the parameters of the model were consistent with the actual production situation. After the current situation model was built, different parameter settings were analyzed for the production line problems presented in the model data. The production line problems included different proportions of production raw materials, the number of production personnel in various shifts, and different workforce support scenarios. By setting the impact of other parameters on the overall production line, manufacturing productivity was explored.
To find the number of production personnel required for maximum production under the same production conditions, this study also split the entire production line into three parts, namely, manufacturing area one, manufacturing area two, and manufacturing area three, and all of them were provided sufficient work-in-progress support production lines to determine the number of production personnel that can handle the maximum production volume of the production line.

3.5.1. Manufacturing Area One

The simulation model of manufacturing area one included five vertical winding machines (Area A), six horizontal winding machines (Area A), three coil assembly machines (Area B), and two hot air-drying furnaces (Area A Oven), and was used to explore the impact of production line productivity based on different production raw material combinations, different numbers of production personnel, and product-in-process return conditions of the production line.
In the manufacturing zone one model, we first explored the impact of the combination of production raw materials on production line productivity. Since the types of raw materials used in the case factory are confidential, they are represented by N-type and M-type materials in this study. The raw materials are produced in the current model. There are mainly two types of materials, N-type and M-type, and the two types of materials must be distinguished from the same number of vertical and horizontal materials. Therefore, it can be summarized that the production raw materials in the manufacturing area are sheer N materials. It consists of vertical category N, horizontal category N, vertical category M, and horizontal category M. Since the baking time difference between N-type and M-type materials is too large, to determine the impact of production raw materials on production capacity, this study analyzed the difference in productivity between different production raw material ratios. The ratios set in this study are shown in Table 2.
For different numbers of production personnel, the bottleneck workstation shown in the analysis results was used to supplement the production personnel of the workstation to the maximum capacity of production personnel to analyze the productivity difference with the current production personnel. The reflow conditions of the work in progress were considered in the production process of the first manufacturing zone. The work in progress must undergo two baking processes using the same hot air-drying oven. Therefore, this study evaluated the impact of the entry conditions of the hot air-drying oven on the productivity of the production line using two scenarios, first baking priority entry and second baking priority entry, and analyzed the production results, respectively, to find out the differences.

3.5.2. Manufacturing Area Two

The simulation model of the second manufacturing area included two core manufacturing machines (Area C), five core body assembly machines (Area D), one gas-phase drying furnace (Gas Oven), and one barrel preprocessing station (Area E) and was used to explore the impact of production line productivity based on different numbers of production personnel and workforce support logic.
The difference between improved productivity and current productivity was analyzed. In the human support logic part, this study focused on the human support part because the existing factory can only accommodate a maximum of 13 in-process products in the central station (Area D) and increasing the number of production personnel can speed up the output of currently produced products. We analyzed the productivity difference in Group D’s second work-in-progress production line when different production personnel are mobilized to support the first work-in-progress production line. The workforce support quantity scenario is shown in Table 3.

3.5.3. Manufacturing Are Three

The simulation model of the three manufacturing areas included two shell assembly machines (Area F) and four QC machines (QC area) and was designed for different numbers of production personnel and workforce support logic. We explored the impact of production line productivity.
In the three-area manufacturing model, since the current factory can only accommodate a maximum of 15 in-process products in the shell assembly station (Area F) and the quality inspection area (QC area), this study explored the relationship between the current F area and the QC area, namely, the impact on manufacturing productivity if the maximum capacity is increased to 20 and 25.

3.5.4. Machine Production Working Hours Setting and Manufacturing Time Logic

In the production line model, this study input each workstation’s machine production working hours based on the standard working hours data provided in Section 3.2. These common person-hour data reflected the time required for each workstation to complete product manufacturing under actual conditions, and the data were modeled in a usual distribution manner. Through this method, the possible uncertainty in the production hours of each workstation could be considered in the simulation, and at the same time, changes in the actual production environment could be simulated more realistically, and the efficiency and productivity of the production line could be more comprehensively evaluated.

3.5.5. Personnel Shift Allocation Logic and Workforce Support Logic

This study divided the whole day into morning, middle, and evening shifts in 8 h units and set time parameters, respectively. When the growth change time comes, the production line model automatically changes the personnel on duty during this period. Due to the workforce support issues raised in this section in the second and third manufacturing areas, different workforce support modes were set up according to the diverse needs of each workstation under shift conditions. We set the starting time to 0 s, 28,800 s, and 57,600 s, respectively, and cycled it daily to calculate the day’s shift.

3.6. Model Building Restrictions

3.6.1. Manufacturing Area One

Raw Material Area
The first manufacturing area, the raw material category, was first set, and the output ratio of two types of materials (N-type, M type) was set in Source. Each type of material distinguishes between vertical and horizontal raw materials and vertical and horizontal raw materials. The ratio is such that when the N-type or M-type outputs one, the corresponding vertical and horizontal types generate three processable raw materials, respectively, and the built-in item list in FlexSim software is used to control the output sequence.
Group A Winding Area
Group A’s winding area receives raw production materials for processing provided by the raw material area. The upper limit of winding machines in this area is 11, and only one production staff member can process each device. The processing priority is based on the raw material area. The set item list flows in, and the raw materials generated in the same batch are processed first. After processing, they are sent to the hot air-drying oven for the first baking. Each material is divided into several 1 h materials to be processed by personnel based on the processing time of the material to calculate the workforce allocation quantity.
Group B Line Group Area
The current situation of the Group B line group area uses three machines. Each machine can only be processed by four people per shift. The output of each B area is a combination of three vertical materials and three horizontal materials. The same small brown material boxes as Group A are used to calculate the personnel configuration.
  • Hot air-drying oven
There are two hot air-drying furnaces in the manufacturing area. The materials to be dried include the winding output of Group A and the output of Group B wire groups. They need to be dried once each. The drying time is set according to the different materials. The drying time for N-type materials produced by group winding is 72 h, and 16 h for M-type materials. The drying time for the complete coil made by the Group B wire group is 40 h. The drying priority is controlled for the entire ring. The drying process is prioritized.

3.6.2. Manufacturing Area Two

Group C Core Area
Manufacturing area two is mainly composed of two core processing stations. After drying in manufacturing area one, the complete coils are processed primarily by Group D together, and the same small brown material boxes as in Group A are used to calculate the personnel allocation.
Group D Cardiosaomatic Area
The complete coils produced in the manufacturing area are combined with the output of the Group C core area for processing in this area. There are five assembly machines in this area. This area limits WIP to stack up to eight. Counting the processed products, the room can accommodate 13 products, and the same small brown material boxes as Group A are used to calculate the staffing. At the same time, FlexSim’s built-in ProcessFlow process is used to write human support logic and a schematic diagram of the human support process. When the product WIP reaches the upper limit, human support is triggered, allowing for the production personnel on duty at each station to allocate a certain number of people to the first production machine to assist in processing. This increases output speed.
Gas-Phase Drying Oven
There is a gas-phase drying furnace in the second manufacturing area. The drying time for each product is 120 h. After drying, the products are sent to the processing area.
Group E Processing Area
The processing area of Group E in the second manufacturing area is mainly a processing machine. The primary purpose is to process the products before entering the barrel. After the processing in this area is completed, the products are output to the barrel for processing, and the same small machine as in Group A is used. The number of staff needed for brown material bins are calculated.

3.6.3. Manufacturing Area Three (Including Quality Inspection Area)

F Assembly Area
The third manufacturing area is mainly the shell assembly area, which consists of two shell assembly machines. There is no upper limit on this station’s number of machine users. The more people are deployed, the faster the product output. Therefore, the same small space as Group A is used. The most suitable staffing configuration for brown material boxes is calculated.
Group G Painting Area
The third manufacturing area is a raw material processing production line, where the shells from the raw materials are painted directly. The processed products are placed into barrels together with the effects of the processing area of the second manufacturing area.
Quality Inspection Area
The quality inspection process occurs after the production in the third manufacturing area. Since the products of the case factory must undergo two quality inspection tests, the logic is established using the item list in FlexSim. Each product of the case factory is first subjected to internal factory testing, and each test time is seven days. After the first test is completed, an appointment is made with the customer. The waiting time for customer arrival is seven days. When the customer comes to the factory, the second test is conducted with the customer. The second test takes seven days. Therefore, the total quality inspection time for each product is 21 days. Since the products produced by the case factory are large, and the quality inspection process is tested in situ after assembly is completed, the assembly area and quality inspection process of Group F have space restrictions for the case factory. The limit is that the two methods can only accommodate 15 products on the production line.

4. Discussion

This study obtained production line data through close contact with the case factory, compiled and used the production line data proposed in Section 3 to build a current situation model using FlexSim simulation software, and set the model to a warm-up period of up to between 6 and 12 months of manufacturing time. After the analysis, the annual output was compared with the average machine utilization rate. According to the data provided onsite, the average utilization rate of the hot air-drying furnace is 71.9%, while the average utilization rate of the gas-phase drying furnace is 71.9%. The operating rate is 65.5%. After simulation analysis, the annual output is 47 products. The operating rates of the two hot air-drying furnaces (Oven 1 and Oven 2) are 61.42% and 62.85%, respectively. The gas-phase drying furnace (Gas Oven) momentum rate is the operating rate of 64.52%. The difference between the actual production machine utilization rate and the case factory’s natural production machine utilization rate is about 10%. After discussion at the meeting, the difference may be due to the inability to provide the complete model classification of the onsite products accurately. This makes the combination and configuration of the production raw materials in the drying process different from the actual situation onsite. After an onsite discussion, it was decided that the N-type and M-type materials mentioned are similar. They can be dried simultaneously and enter the baking process according to the three vertical and three horizontal pellets ratio. This study used the limited data provided by the case factory to build a similar model. After verification, all logic, processes, and data in the model were proven correct, so this production line model could be used for subsequent simulation analysis.

4.1. Proportion Analysis of Production Raw Materials

The composition ratios mentioned in the table are based on vertical category N, vertical category M, horizontal category N, and horizontal category M. For example, scenario one consists of 10% vertical type N, 10% vertical type M, 40% horizontal type N, and 40% horizontal type M. And through the analysis results, we can observe the difference between the annual output and the utilization rate of the two hot air-drying furnaces. The analysis results are shown in Table 4. It can be seen from the analysis results that the average annual output falls between 49 and 50 units, and the machine utilization rate is between 61% and 64%. The main factor causing the difference in the raw materials production is the N-type materials. Unlike the baking time of M-type materials entering the hot air-drying oven (Oven), N-type materials mainly require 72 h of baking time. In comparison, M-type materials only need 16 h of baking time. Therefore, when the proportion of raw materials differs, the data output shows some errors.

4.2. Reflow Problem

According to the reflow problem, the main reason is that the product must enter the hot air-drying oven twice for baking, and the second baking time is fixed at 40 h, which is different from the 16 h mentioned. There is a big difference between 40 h and 72 h, so simulation software was needed to analyze the order of entering the baking oven. The analysis results are shown in Table 5. The analysis results show that the entry conditions of the first baking materials that need to be baked for 40 h and the second baking materials that are baked for 72 h and 16 h, respectively, do not affect the total production volume per unit time. A possible reason is that the product’s unit production time needs to be shorter, resulting in small changes that do not show noticeable analytical differences.

4.3. Analysis of the Number of Personnel in Different Shifts

The current workforce at the first winding station (Group A) in manufacturing area one consists of eleven individuals during the morning shift, six during the midday shift, and seven during the evening shift. Each individual is limited to creating only a single piece within the current coil assembly. The number of staff in the winding group was modified to a total of 11 individuals over all three shifts, and they were assigned to Scenario 1. The production was increased from the initial configuration of 47 units to 79 teams, resulting in a rise in the machine utilization rate from 62% to 80%.
The model analysis revealed that the buildup of work in progress (WIP) occurred specifically during the assembling of materials in the coil assembly (Group B). In Scenario 1, the coil assembly workforce was modified for all three shifts, resulting in an increase in output from 79 to 84 units. Additionally, the machine utilization rate improved from 80% to 81%. The level of work in progress (WIP) in Group B is still significant, and the rate at which the hot air-drying furnace is being used stays at approximately 80%.
This study examines the feasibility of increasing the number of machines in Group B from one to two, as well as the necessary deployment of production workers. It reveals that the hourly production of the four machines in Group B line increased from 84 units in Scenario 2 to 111 units in Scenario 3. Additionally, the machine utilization rate rose from 81% to 88% in Scenario 4. The results of the shift analysis in manufacturing area one are shown in Table 6.

4.4. The Impact of Manufacturing Area Improvement on Overall Factory Performance

Through the analysis above, this study combines the most apparent parts of the improvement of the production line with the complete production line for research. It compares the analysis results with the original results. It can be found from the analysis results that when the processing volume of Group B coil assembly increases, the overall output increases from the actual 48 units to 52 units, and the factor that increases the machine utilization rate is the general working hours of the product, which makes the processing time long. The above analysis can improve the overall production line efficiency. The original results and analysis results are shown in Table 7.
After discussing model improvement difference between original and improved model, we compared utilization rate from both original and improved model to industry standard. According to Gupta and Garg (2012) [32], the manufacturing plants are considered a world class company if the utilization rate of their machines achieves 85% or higher. As shown in Table 7, we can see that the utilization rates of original model are below industry best practice. It varies from 64.80% to 75.11%. Meanwhile, if we compare the utilization rates of improved model with industry benchmarks, all the results are fit into word class company category, i.e., 95% and above. According to these results, it can be inferred that the improved model has a significant impact on increasing utilization rates of the overall production lines.

4.5. Staffing Issues in the Second Manufacturing Area

4.5.1. Human Support Situation Analysis

The FlexSim model was employed to scrutinize the human assistance logic within a manufacturing process. The core body assembly area was partitioned into five machines, with staff equitably allocated to each machine. When the work-in-progress (WIP) in the body assembly area reaches a count of 13, individuals from the second machine are mobilized to the original first machine for production, following Scenarios 1 and 2. An ANOVA was conducted to model the manufacturing line’s output and machine utilization. A one-way ANOVA verified statistically significant differences in means across groups, whereas the Tukey test was employed to verify substantial differences between groups. This study examined the utilization rates of the first hot air-drying furnace, the second hot air-drying furnace, and the gas-phase drying furnace. Table 8 displays the consolidated findings. The ANOVA indicated that there is no statistically significant difference in production across the four scenarios. Furthermore, the results of the Tukey test demonstrated that Scenario 1 to 4 belong to the same group. The Tukey test results suggested that there is no statistically significant difference in the production of the four scenarios.
The one-way ANOVA of the first drying furnace indicated a statistically significant disparity in the operation rate among the four scenarios. The Tukey test grouped Scenarios 3 and 4 together, while Scenarios 1 and 2 were placed in a separate group. In Scenario 3, there was no significant difference in the operation rate of the second drying oven. The first group exhibited no statistically significant difference, but the second group also showed no statistically significant difference. All four scenarios of the gas-phase drying furnace operated at the same pace, and the results of the Tukey test showed that all systems belonged to the same group.

4.5.2. Analysis of the Number of Production Personnel in Different Shifts and Its Impact on Overall Factory Performance

The production method in the second region involves a gas-phase drying furnace process with an average processing duration of five days. If the production volume of the core body setup station is excessively large, work-in-progress (WIP) piles in the waiting area of the gas-phase drying furnace, necessitating an appropriate number of personnel to maintain operational efficiency. This study examined the disparity in production between the initial scenario and three alternative scenarios.
The staffing arrangement for the current situation consists of Group A’s line production staff, Group D’s heart and body manufacturing crew, and Group A’s coil assembly staff. In the first scenario, the staffing arrangement consists of Group A, but in the second scenario, the individuals are allocated to Group B and Group D, respectively. In the third scenario, the personnel are allocated to both Group A and Group B; however, in the fourth scenario, they are sent to Group D.
Table 9 proves information of the allocation of the original situation in the second manufacturing area. The staffing analysis indicates that by evenly distributing 24 individuals to the morning shift and 9 individuals to the evening shift among the five production lines of the D group, a total output of 48 goods may be reached. The initial production line yields 21 work-in-progress (WIP) units, with a utilization rate of 48.37%. The second production line yields a total of 15 work-in-progress (WIP) units, operating at a utilization rate of 32.39%. The third production line yields two work-in-progress (WIP) units, operating at a utilization rate of 3.4%. The gas-phase drying furnace has a utilization rate of 63.75%.
The staffing study findings for Scenario 1 shown in Table 10 indicate that by evenly allocating 24 individuals across the morning and evening shifts to the five production lines of the D group, the overall output increases by 4 units to a total of 52 Taiwan items, compared to the initial production. The primary cause of this growth is mostly attributed to the surge in manufacturing activities. During the analysis period, Group D’s five production lines yielded varying quantities. The first line, for instance, generated 22 units of work-in-progress (WIP) with a utilization rate of 51.72%. The second line yielded a total of 24 units with a utilization rate of 50.57%, whilst the third line produced 21 units with a utilization rate of 45.18%. The utilization rates of the two hot air-drying furnaces in the manufacturing area were 82.66% and 80.44%, respectively. The gas-phase drying furnace had a utilization rate of 100%. The examination of Scenario 1 demonstrates enhancements in multiple analytical metrics as compared to the initial configuration, mostly attributed to augmented production in manufacturing area one and heightened acceptance of work-in-progress manufacturing in manufacturing area two.
Since the production workers of Group D in Scenario 1 are concentrated in the morning shift, 24 production workers in the morning shift were evenly divided into the morning shift and the middle shift during the analysis and then analyzed and studied. According to the staffing analysis results of Scenario 2, as shown in Table 11, it can be seen that if 12 people on the morning shift, 12 people on the middle shift, and 9 people on the evening shift are evenly distributed to the five production lines of the D group. The total output is 52 units, an increase of 4 units compared to the original production, mainly due to the rise in the production of manufacturing area one, which is the same as the output of Scenario 1. The five production lines of Group D each produced different quantities during the analysis time. The first production line of Group D produced 27 units of WIP, with a utilization rate of 79.01%; the second production line of Group D produced 23 units of WIP, with a utilization rate of 72.57%; the third production line of Group D produced 17 WIPs, and the utilization rate is 66.15%; the fourth production line of Group D produced 10 WIPs, and the utilization rate is 39.12%; the fifth production line of Group D produced 7 WIPs, and the utilization rate is 39.12% and 31.20%, while the utilization rates of the two hot air-drying furnaces in the corresponding manufacturing area are 82.66% and 80.44%, respectively. The utilization rate of the gas-phase drying furnace is 100%, which is the same as Scenario 1. Comparing the analyzed data with Scenario 1, most of the analyzed data in Scenario 2 are similar to Scenario 1. However, because the mid-shift production staff of Group D has been increased from 0 to 12, there is no production disconnection problem. Most of the products produced are produced in production lines one and two.
Since the total number of production workers in the previous scenario was too large to match the production speed of the manufacturing area, the third scenario set in this study is to reduce the total number of 24 morning shift production workers in Group D to 15 and split them between five production machines on average. According to the staffing analysis results of Scenario 3, as shown in Table 12, the total output is the same as 52 products, and the five production lines of Group D produce different quantities within the analysis time. The production line of Group D produces 20 units of WIP; the utilization rate is 61.37%; Group D production line two produces 20 units of WIP; the utilization rate is 56.13%; Group D production line three has 16 units of WIP; the utilization rate is 55.24%; Group D production line four has 16 units of WIP produced, and the utilization rate is 51.61%; Group D production line five produces 13 units of WIP, and the utilization rate is 43.44%. The utilization rates of the two hot air-drying furnaces in the corresponding manufacturing area are 82.66% and 80.44%, respectively. The utilization rate of the gas-phase drying furnace is 100%, the same as Scenario 1. Comparing the analyzed data with the previous scenarios, the total output is the same in Scenarios 1, 2, and 3. The reason is that the processing time of a single product is too long, and the number of machines produced in scenario three is more significant than that of the other scenarios.

4.6. Product Accommodation Issues in Three Manufacturing Zones

The Impact of Work-in-Process Capacity on Manufacturing Productivity

Since this manufacturing area is connected to the quality inspection process, the product’s characteristics are that it is large and needs to be inspected using the quality inspection process for a certain period. Since the case factory has some unique quality inspection process considerations for customers, the three manufacturing areas can only accommodate up to 15 products simultaneously between the shell assembly area and the quality inspection process.
This study built three scenarios based on the current situation model based on the number of production personnel: Scenario 1—the number of winding personnel in Group A is 11, 6, and 7 in the morning, middle, and evening shifts. Scenario 2—winding personnel in Group A. The number of personnel in the morning, middle, and evening shifts is 11, 11, and 11. Scenario 3—under the conditions of Scenario 2, the line team personnel of Group B are adjusted to five production units. The production personnel of Group B are all 12 on the morning, middle, and evening shifts. People explore the impact of different maximum product capacities on productivity under situational conditions. Due to the large volume of the products in the case factory, the existing factory can only accommodate 15 products. Therefore, this study considers that if the factory is expanded, it can only accommodate up to 25 products. Thus, according to the above scenario analysis, when the maximum number of products is 15, the production volume is 20 and 25 pieces, respectively.
Scenario 1 can be analyzed from Table 13. From the results, the maximum number of products is 15, 20, and 25. The personnel are allocated in Scenario 1. According to the analyzed output, hot air-drying furnace, and gas-phase drying furnace data, they are all the same, which means that the maximum capacity of the product does not affect production in this personnel situation.
Scenario 2 can be analyzed from Table 14. From the results, the maximum number of products is 15, 20, and 25. The personnel are allocated in Scenario 2; the analyzed output, hot air-drying furnace, and gas-phase drying furnace data are all the same, which means that the maximum capacity of the product does not affect production in this personnel situation.
The results of Scenario 3 can be analyzed from Table 15. From the results, the maximum number of products is 15, 20, and 25. The personnel are allocated in Scenario 3. According to the analyzed output, hot air-drying furnace, and gas-phase drying furnace data, they are all the same, which means that the maximum capacity of the product does not affect production in this personnel situation.
To wrap up, the practical applications of these findings are as follows: In manufacturing area one, the morning, middle, and evening shifts are first assigned to the winding production area. There are five groups of production personnel for both changes and night shifts, which improves the overall production efficiency of the manufacturing area. In manufacturing area two, apply the third scenario in which Group A winding personnel comprises 11 people in the morning/11 people in the middle/11 people in the evening; Group B line personnel: 12 people in the morning/12 people in the middle/12 people in the evening. Group D line personnel: 15 people in the morning/0 people in the middle/10 people in the evening. Furthermore, in manufacturing area three, by reallocating the number of people in the core body assembly—Group A winding personnel including 11 morning/ 11 middle/11 evening and Group B line crew including 12 people morning/ 12 middle/12 evening—it was possible to cope with the production volume of a manufacturing area and enable the gas-phase drying furnace to continue processing.

5. Conclusions

This study took the transformer production line as an example and used the system simulation method to explore productivity issues the case factory faces during the production process. This study conducted an in-depth analysis of manufacturing area one, manufacturing area two, and manufacturing area three, respectively, and found that the case factory needed some improvement in workforce allocation. Using the simulation method, multi-scenario evaluation and adjustment were carried out to ensure that resources are fully utilized in the improved production line, production efficiency, and overall productivity. In manufacturing area one, the morning, middle, and evening shifts are first assigned to the winding production area. Since the coil assembly working hours are relatively long, this study arranged the coil assembly by placing the morning, middle, and evening shifts. There are five groups of production personnel for both changes and night shifts, which improves the overall production efficiency of the manufacturing area.
In the second manufacturing area, the processing time of the gas-phase drying furnace process was too long, and the previous process’s production speed affected the subsequent process’s production speed. Therefore, regarding the gas-phase drying furnace process, it was necessary to consider whether the coil assembly in the first manufacturing area could provide sufficient production volume and whether the core body assembly in the second manufacturing area could provide adequate supply. This would help solve the problem of insufficient production speed in the second manufacturing area and improve overall productivity. In this study, by reallocating the number of people in the core body assembly, it was possible to cope with the production volume of a manufacturing area and enable the gas-phase drying furnace to continue processing.
As for the third manufacturing area, when the capacity of the product area increases, it should be able to improve the overall output. However, due to the long processing time of the products, they are on the production line for a long time, and only a few of them enter the quality inspection process simultaneously. Therefore, for the third manufacturing area, it is necessary to improve the processing time of preprocessing products to ensure that the appropriate quantity of products can be continuously supplied, thereby reducing production line delays and improving production efficiency. Using the system simulation method, an in-depth analysis and discussion were conducted on manufacturing areas one, two, and three. These improvement plans can help the manufacturing company use resources to improve production efficiency and productivity.

6. Future Research

The direction of future research in this field may be defined by investigating of diverse avenues aimed at advancing the efficiency and efficacy of production lines. The incorporation of lean and Six Sigma methodologies has the potential to enhance the robustness of the model by introducing parameters that underscore quality control, streamlined workflows, and resource optimization. Furthermore, an innovative direction for future inquiry lies in the application of artificial intelligence (AI) to optimize production lines. The integration of AI, including sophisticated machine learning algorithms, holds the promise of revolutionizing the manufacturing landscape by enabling adaptive and intelligent decision-making processes. The exploration of AI-driven optimization strategies could yield comprehensive insights into production line dynamics, identifying patterns, predicting bottlenecks, and offering real-time adaptive solutions. This avenue of research not only aligns with the ongoing digital transformation within manufacturing but also has the potential to propel the field into new frontiers of efficiency and responsiveness.
This study mainly used FlexSim simulation software to analyze and improve the production line productivity of the transformer factory. However, due to the need for more detailed data from the case factory, this study could only build a similar model based on the accurate data obtained. In addition to the production line model, if more detailed production line data are made available, more research directions can be studied, and the accuracy can be improved. Since the working hours of a single product produced by the factory in this study are too long, no differences were analyzed in many scenario analyses. Therefore, it can only be analyzed through machine utilization rate, which cannot be based entirely on output. Suppose a factory in the future or similar factories produce products with shorter working hours. In that case, the difference in product output after improvement can be analyzed using the model.

Author Contributions

Coneptualization, Y.-T.J. and S.-Y.L.; methodology, Y.-T.J., S.-Y.L.; software, S.-Y.L.; writing-original draft preparation, R.M.S. and S.-Y.L.; resources, Y.-T.J.; supervision, Y.-T.J. and R.M.S.; project administration, M.-C.L. and N.-Y.H. All authors have read and agreed to the published version of the manuscript.

Funding

This research received no external funding.

Institutional Review Board Statement

Not applicable, for studies not involving humans or animals.

Informed Consent Statement

Not applicable, for studies not involving humans.

Data Availability Statement

Data is contained within the article.

Acknowledgments

I would also like to thank Feliks Prasepta Sejahtera Surbakti and Ferdian Aditya Pratama who has provided valuable input and technical support in the review process for this journal.

Conflicts of Interest

The authors declare no conflict of interest.

References

  1. Zu, E.; Lu, C.; Shi, W.; Jui-Chan, H.; Li, H. Competitive Advantage of Japan and Taiwan Transformer Industry. Rev. Argent. De Clínica Psicológica 2020, 29, 116–171. [Google Scholar]
  2. Çelik, D.; Meral, M.E.; Waseem, M. The progress, impact analysis, challenges and new perceptions for electric power and energy sectors in the light of the COVID-19 pandemic. Sustain. Energy Grids Netw. 2022, 31, 100728. [Google Scholar] [CrossRef]
  3. West, N.; Syberg, M.; Deuse, J. A Holistic Methodology for Successive Bottleneck Analysis in Dynamic Value Streams of Manufacturing Companies. In Proceedings of the Changeable, Agile, Reconfigurable and Virtual Production Conference and the World Mass Customization & Personalization Conference, Aalborg, Denmark, 1–2 November 2021; pp. 612–619. [Google Scholar]
  4. Mahmoodi, E.; Fathi, M.; Ghobakhloo, M. The impact of Industry 4.0 on bottleneck analysis in production and manufacturing: Current trends and future perspectives. Comput. Ind. Eng. 2022, 174, 108801. [Google Scholar] [CrossRef]
  5. Machado, P.G.; Ribeiro, C.d.O.; Nascimento, C.A.O.D. Bottleneck analysis of lithium and boron recovery technologies from oil and gas produced water: A conceptual approach. Int. J. Energy Water Resour. 2023, 7, 465–486. [Google Scholar] [CrossRef]
  6. Yin, R.K. Case Study Research: Design and Methods; Sage: Thousand Oaks, CA, USA, 2009; Volume 5. [Google Scholar]
  7. Carcione, J.M.; Santos, J.E.; Bagaini, C.; Ba, J. A simulation of a COVID-19 epidemic based on a deterministic SEIR model. Front. Public Health 2020, 8, 230. [Google Scholar] [CrossRef] [PubMed]
  8. He, S.; Tang, S.; Rong, L. A discrete stochastic model of the COVID-19 outbreak: Forecast and control. Math. Biosci. Eng. 2020, 17, 2792–2804. [Google Scholar] [CrossRef] [PubMed]
  9. Boughton, W.; Droop, O. Continuous simulation for design flood estimation—A review. Environ. Model. Softw. 2003, 18, 309–318. [Google Scholar] [CrossRef]
  10. Chouba, I.; Amodeo, L.; Arbaoui, T.; Yalaoui, F.; Laplanche, D.; Sanchez, S. Optimization of French Hospital Department Activities Using an Efficient Discrete Event Simulation Model. Appl. Sci. 2022, 12, 9498. [Google Scholar] [CrossRef]
  11. Li, X.; Wang, L.; Zhu, X. Simulation and optimization of automated warehouse based on flexsim. In Proceedings of the 10th International Conference on Logistics, Informatics and Service Sciences; 2021. [Google Scholar]
  12. Ishak, A.; Zubair, A.F.; Cendani, A.S. Production line simulation in vise using the Flexsim application. IOP Conf. Ser.: Mater. Sci. Eng. 2020, 1003, 012103. [Google Scholar] [CrossRef]
  13. Liu, H.; Liu, X.; Lin, L.; Islam, S.M.; Xu, Y. A study of the layout planning of plant facility based on the timed Petri net and sys-tematic layout planning. PLoS ONE 2020, 15, e0239685. [Google Scholar]
  14. Sreekumar, M.; Chhabra, M.; Yadav, R. Productivity in manufacturing industries. Int. J. Innov. Sci. Res. Technol. 2018, 3, 634–639. [Google Scholar]
  15. Golden, L. The Effects of Working Time on Productivity and Firm Performance, Research Synthesis Paper; Conditions of Work and Employment Series (33); International Labor Organization (ILO): Geneva, Switzerland, 2012. [Google Scholar]
  16. Huang, S.H.; Dismukes, J.P.; Shi, J.; Su, Q.; Razzak, M.A.; Bodhale, R.; Robinson, D.E. Manufacturing productivity improvement using effectiveness metrics and simulation analysis. Int. J. Prod. Res. 2003, 41, 513–527. [Google Scholar] [CrossRef]
  17. Hosseinpour, F.; Hajihosseini, H. Importance of simulation in manufacturing. World Acad. Sci. Eng. Technol. 2009, 51, 292–295. [Google Scholar]
  18. Chen, Q. Analysis of Machine and Manpower Allocation in Semiconductor Wafer Manufacturing Plants Using System Simulation. Master’s Thesis, Industria Department of Engineering and Management, Yuanze University, Taoyuan City, Taiwan, 2018. [Google Scholar]
  19. Hazır, Ö.; Delorme, X.; Dolgui, A. A Survey on Cost and Profit Oriented Assembly Line Balancing. IFAC Proc. 2014, 47, 6159–6167. [Google Scholar] [CrossRef]
  20. Michlowicz, E.; Smoliÿska, K. The impact of modernization on the productivity of a multi-stage production of transformer sheets. In Proceedings of the 24th International Conference on Metallurgy and Materials MET-AL.2015, Brno, Czech Republic, 3–5 June 2015. [Google Scholar]
  21. Syahputri, K.; Sari, R.; Rizkya, I.; Tarigan, U. Simulation of vise production process using Flexsim Software. IOP Conf. Ser. Mater. Sci. Eng. 2021, 1122, 012036. [Google Scholar] [CrossRef]
  22. Balan, S. Using simulation for process reengineering in refractory ceramics manufacturing—A case study. Int. J. Adv. Manuf. Technol. 2017, 93, 1761–1770. [Google Scholar] [CrossRef]
  23. Bartkowiak, T.; Pawlewski, P. Reducing negative impact of machine failures on performance of filling and packaging production line—A simulative study. In Proceedings of the 2016 Winter Simulation Conference (WSC), Washington, DC, USA, 11–14 December 2016; pp. 2912–2923. [Google Scholar]
  24. Opacic, L.; Sowlati, T.; Mobini, M. Design and development of a simulation-based decision support tool to improve the production process at an engineered wood products mill. Int. J. Prod. Econ. 2018, 199, 209–219. [Google Scholar] [CrossRef]
  25. Viana, H.A.C. Melhoria do Processo de Picagem da Empresa SNA EUROPE Através da Simulação. Master’s Thesis, Instituto Superior de Engenharia do Porto, Porto, Portugal, 2017. (In Portuguese). [Google Scholar]
  26. De Souza, L.B.; Tortorella, G.L.; Cauchick-miguel, P.A.; Nascimento, D. Application of Value Stream Mapping and Monte Carlo Simulation in a University Hospital. In Proceedings of the International Conference on Industrial Engineering and Operations Management, Paris, France, 26–27 July 2018; IEOM Society International: Southfield, MI, USA, 2018; pp. 596–606. [Google Scholar]
  27. Ladbrook, J.; Tjahjono, B.; de Sanabria Sales, R.R.; De Rueda, A.G.; Lizarazu, U.; Temple, C. Simulation study for investment decisions on the EcoBoost camshaft machining line. Proc. Inst. Mech. Eng. Part B J. Eng. Manuf. 2011, 225, 2124–2137. [Google Scholar] [CrossRef]
  28. Kotturu, C.M.V.V.; Mahanty, B. Determinants of SME integration into global value chains: Evidence from Indian automotive component manufacturing industry. J. Adv. Manag. Res. 2017, 14, 313–331. [Google Scholar] [CrossRef]
  29. Rouco-Couzo, M.; Crespo-Pereira, D.; Garcia-del-Valle, A.; Cebral-Fernandez, M.; Rios-Prado, R. Discrete event simulation to improve cutting-welding workshop in a shipyard. Proc. Eur. Model. Simul. Symp. 2016, 25, 191–196. [Google Scholar]
  30. Hadjina, M.; Fafandjel, N.; Matulja, T. Shipbuilding production process design methodology using computer simulation. Brodogr. Shipbilding 2015, 66, 77–91. [Google Scholar]
  31. Gil Lee, Y.; Ju, S.; Woo, J.H. Simulation-based planning system for shipbuilding. Int. J. Comput. Integr. Manuf. 2020, 33, 626–641. [Google Scholar] [CrossRef]
  32. Gupta, A.K.; Garg, R. OEE improvement by TPM implementation: A case study. Int. J. IT Eng. Sci. 2012, 4, 165–170. [Google Scholar]
Figure 1. Factory layout diagram.
Figure 1. Factory layout diagram.
Applsci 14 00519 g001
Figure 2. Production line flowchart.
Figure 2. Production line flowchart.
Applsci 14 00519 g002
Figure 3. Production line FlexSim model.
Figure 3. Production line FlexSim model.
Applsci 14 00519 g003
Table 1. Initial personnel configuration of each workstation.
Table 1. Initial personnel configuration of each workstation.
GroupVertical WindingHorizontal WindingLine GroupCoreEstablishDeal WithAssemblyPainting
Code nameA1A2BCDEFG
Number of peopleMorning11128244158
Middle6----7-
Night7849--2
Table 2. Analyze scenarios of different raw material productions.
Table 2. Analyze scenarios of different raw material productions.
Vertical
Type N
Horizontal
Type N
Vertical
Type M
Horizontal
Type M
Scenario 110%10%40%40%
Scenario 220%20%30%30%
Scenario 330%30%20%20%
Scenario 440%40%10%10%
Table 3. Workforce support situation in the second manufacturing area.
Table 3. Workforce support situation in the second manufacturing area.
The Number of People Working on the 1st WIP Production LineNumber of People Working on the Second Work-in-Progress Production LineNumber of Personnel Supporting Production Line 1 in Production Line 2
Current situationFive peopleFive peopleNo people
Scenario 1Six peopleFour peopleOne person
Scenario 2Nine peopleOne personFour people
Table 4. Analysis results of raw material proportions in manufacturing area one.
Table 4. Analysis results of raw material proportions in manufacturing area one.
ProjectData
Scenario 1
Composition ratio: 10%/10%/40%/40%
Output50 (Taiwan)
First drying furnace utilization rate61.95%
Second drying furnace utilization rate61.49%
Scenario 2
Composition ratio: 20%/20%/30%/30%
Output49 (Taiwan)
First drying furnace utilization rate63.73%
Second drying furnace utilization rate60.55%
Scenario 3
Composition ratio: 30%/30%/20%/20%
Output49 (Taiwan)
First drying furnace utilization rate61.37%
Second drying furnace utilization rate62.35%
Scenario 4
Composition ratio: 40%/40%/10%/10%
Output49 (Taiwan)
First drying furnace utilization rate63.47%
Second drying furnace utilization rate60.24%
Table 5. Analysis results of reflow problems in the first manufacturing area.
Table 5. Analysis results of reflow problems in the first manufacturing area.
ProjectData
Second baking priority
(40 h priority)
Secondary baking output49 (Taiwan)
One baking output153 (Taiwan)
First baking priority
(72 and 16 h priority)
Secondary baking output49 (Taiwan)
One baking output153 (Taiwan)
Table 6. Analysis results of manufacturing zones one shift.
Table 6. Analysis results of manufacturing zones one shift.
ProjectData
Original configuration: Group
A (11 people in the morning/6 people in the middle/7 people in the evening)—11 machines group
B (12 people in the morning/0 people in the middle/8 people in the evening)—3 machines
Output47 (Taiwan)
First drying furnace utilization rate61.42%
Second drying furnace utilization rate62.85%
Scenario 1
Group A (11 people in the morning/11 people in the middle/11 people in the evening)—11 machines group
B (12 people in the morning/0 people in the middle /8 people in the evening)—3 machines
Output79 (Taiwan)
First drying furnace utilization rate79.95%
Second drying furnace utilization rate80.98%
Scenario 2
Group A winding (11 people early/11 middle/late 11 people)—11 machines Group
B winding (12 people early/12 middle/12 people late)—3 machines
Output84 (Taiwan)
First drying furnace utilization rate82.94%
Second drying furnace utilization rate80.17%
Scenario 3
Group A winding (11 people early/11 middle/11 late)—11 machines Group
B winding (16 early/16 middle/16 late)—4 machines
Output111 (Taiwan)
First drying furnace utilization rate87.89%
Second drying furnace utilization rate88.38%
Scenario 4
Group A winding (11 people in the morning/11 people in the middle/11 people in the evening)—11 machines group
B winding (20 people in the morning/20 people in the middle/20 people in the evening)—5 machines
Output142 (Taiwan)
First drying furnace utilization rate94.84%
Second drying furnace utilization rate94.42%
Table 7. Overall model improvement difference.
Table 7. Overall model improvement difference.
ProjectData
Original model
analysis results
Output48 (Taiwan)
First drying furnace utilization rate75.11%
Second drying furnace utilization rate72.85%
Gas-phase drying furnace utilization rate64.80%
Improved model
analysis results
Output52 (Taiwan)
First drying furnace utilization rate95.97%
Second drying furnace utilization rate95.61%
Gas-phase drying furnace utilization rate100%
Table 8. One-way ANOVA of manufacturing area two.
Table 8. One-way ANOVA of manufacturing area two.
ProjectData
Output analysisp-value0.112
Tukey testGroup A
Analysis of
the first drying oven
p-value0
Tukey testGroup A, B
Second drying
oven analysis
p-value0
Tukey testGroup A, B, C
Gas-phase drying
oven analysis
p-value0.1 37
Tukey testGroup A
Table 9. Allocation of the original situation in the second manufacturing area.
Table 9. Allocation of the original situation in the second manufacturing area.
Original situation Group
A winding personnel
11 people in the morning/
6 people in the middle/
Seven people in the evening,
line team B
12 people in the morning/
0 people in the middle/
8 people in the evening
Group D line crew
24 people in the morning/
0 people in the middle/
9 people in the evening
Analysis ProjectOutput Quantity (Units)Machine Utilization Rate
Total output48-
Output of group D production line2148.37%
Group D production line’s second output1532.39%
Group D production line three output1020.17%
Group D production line four output23.4%
Group D production line five output12.13%
First hot air-drying furnace utilization rate-61.42%
Second hot air-drying furnace utilization rate-62.85%
Gas-phase drying furnace utilization rate-63.75%
Table 10. Staffing of Scenario 1 of manufacturing area two.
Table 10. Staffing of Scenario 1 of manufacturing area two.
Scenario 1
Group A winding personnel
11 people in the morning/
11 people in the middle/
11 people in the evening, team
B line team
12 people in the morning/
12 people in the middle/
12 people in the evening
Group D line crew
24 people in the morning/
0 people in the middle/
9 people in the evening
Analysis ProjectOutput Quantity (Units)Machine Utilization Rate
Total output52-
Output of group D production line2251.72%
Group D production line’s second output2450.57%
Group D production line three output2145.18%
Group D production line four output1231.71%
Group D production line five output516.81%
First hot air-drying furnace utilization rate-82.66%
Second hot air-drying furnace utilization rate-80.44%
Gas-phase drying furnace utilization rate-100%
Table 11. Personnel allocation in Scenario 2 of manufacturing area two.
Table 11. Personnel allocation in Scenario 2 of manufacturing area two.
Scenario 2
Group A winding personnel
11 people in the morning/
11 people in the middle/
11 people in the evening, team
B line team
12 people in the morning/
12 people in the middle/
12 people in the evening
Group D line crew
12 people in the morning/
12 people in the middle/
9 people in the evening
Analysis ProjectOutput Quantity (Units)Machine Utilization Rate
Total output52-
Output of group D production line2779.01%
Group D production line’s second output2372.57%
Group D production line three output1766.15%
Group D production line four output1039.12%
Group D production line five output731.20%
First hot air-drying furnace utilization rate-82.66%
Second hot air-drying furnace utilization rate-80.44%
Gas-phase drying furnace utilization rate-100%
Table 12. Personnel allocation in scenario three of manufacturing area two.
Table 12. Personnel allocation in scenario three of manufacturing area two.
Scenario 3
Group A winding personnel
11 people in the morning/11 people in the middle/11 people in the evening, Group
B line personnel
12 people in the morning/
12 people in the middle/
12 people in the evening
Group D line personnel
15 people in the morning/
0 people in the middle/
10 people in the evening
Analysis ProjectOutput Quantity (Units)Machine Utilization Rate
Total output52-
Output of group D production line2061.37%
Group D production line’s second output2056.13%
Group D production line three output1655.24%
Group D production line four output1651.61%
Group D production line five output1343.44%
First hot air-drying furnace utilization rate-82.66%
Second hot air-drying furnace utilization rate-80.44%
Gas-phase drying furnace utilization rate-100%
Table 13. Scenario 1 Product Accommodation Quantity Analysis.
Table 13. Scenario 1 Product Accommodation Quantity Analysis.
Situation 1
Group A winding personnel:
11 early/6 middle/7 late
Maximum CapacityAnalysis ProjectAnalyze Results
15Output47 (Taiwan)
First drying furnace utilization rate61.42%
Second drying furnace utilization rate62.85%
Gas-phase drying furnace utilization rate64.52%
20Output47 (Taiwan)
First drying furnace utilization rate61.42%
Second drying furnace utilization rate62.85%
Gas-phase drying furnace utilization rate64.52%
25Output47 (Taiwan)
First drying furnace utilization rate61.42%
Second drying furnace utilization rate62.85%
Gas-phase drying furnace utilization rate64.52%
Table 14. Scenario 2 product accommodation quantity analysis.
Table 14. Scenario 2 product accommodation quantity analysis.
Scenario 2
Group A winding personnel: 11 early/11 middle/late 11
Maximum capacityAnalysis ProjectAnalyze results
15Output48 (Taiwan)
First drying furnace utilization rate75.11%
Second drying furnace utilization rate72.85%
Gas-phase drying furnace utilization rate64.80%
20Output48 (Taiwan)
First drying furnace utilization rate75.11%
Second drying furnace utilization rate72.85%
Gas-phase drying furnace utilization rate64.80%
25Output48 (Taiwan)
First drying furnace utilization rate75.11%
Second drying furnace utilization rate72.85%
Gas-phase drying furnace utilization rate64.80%
Table 15. Analysis of product accommodation quantity in Scenario 3.
Table 15. Analysis of product accommodation quantity in Scenario 3.
Scenario 3
Group A winding personnel:
11 early/ 11 middle/late 11
Group B line crew includes
12 people early/
12 middle/late 12
Maximum CapacityAnalysis ProjectAnalyze Results
15Output52 (Taiwan)
First drying furnace utilization rate95.72%
Second drying furnace utilization rate94.96%
Gas-phase drying furnace utilization rate100%
20Output52 (Taiwan)
First drying furnace utilization rate95.72%
Second drying furnace utilization rate94.96%
Gas-phase drying furnace utilization rate100%
25Output52 (Taiwan)
First drying furnace utilization rate95.72%
Second drying furnace utilization rate94.96%
Gas-phase drying furnace utilization rate100%
Disclaimer/Publisher’s Note: The statements, opinions and data contained in all publications are solely those of the individual author(s) and contributor(s) and not of MDPI and/or the editor(s). MDPI and/or the editor(s) disclaim responsibility for any injury to people or property resulting from any ideas, methods, instructions or products referred to in the content.

Share and Cite

MDPI and ACS Style

Jou, Y.-T.; Lin, M.-C.; Silitonga, R.M.; Lu, S.-Y.; Hsu, N.-Y. A Systematic Model to Improve Productivity in a Transformer Manufacturing Company: A Simulation Case Study. Appl. Sci. 2024, 14, 519. https://doi.org/10.3390/app14020519

AMA Style

Jou Y-T, Lin M-C, Silitonga RM, Lu S-Y, Hsu N-Y. A Systematic Model to Improve Productivity in a Transformer Manufacturing Company: A Simulation Case Study. Applied Sciences. 2024; 14(2):519. https://doi.org/10.3390/app14020519

Chicago/Turabian Style

Jou, Yung-Tsan, Ming-Chang Lin, Riana Magdalena Silitonga, Shao-Yang Lu, and Ni-Ying Hsu. 2024. "A Systematic Model to Improve Productivity in a Transformer Manufacturing Company: A Simulation Case Study" Applied Sciences 14, no. 2: 519. https://doi.org/10.3390/app14020519

APA Style

Jou, Y.-T., Lin, M.-C., Silitonga, R. M., Lu, S.-Y., & Hsu, N.-Y. (2024). A Systematic Model to Improve Productivity in a Transformer Manufacturing Company: A Simulation Case Study. Applied Sciences, 14(2), 519. https://doi.org/10.3390/app14020519

Note that from the first issue of 2016, this journal uses article numbers instead of page numbers. See further details here.

Article Metrics

Back to TopTop