Milling Cutter Wear State Identification Method Based on Improved ResNet-34 Algorithm
Abstract
1. Introduction
2. Tool Wear Monitoring Methods
2.1. Continuous Wavelet Transform of a Signal
2.2. Optimization of KAN Networks
2.3. Construction of KANS-ResNet-34 Network
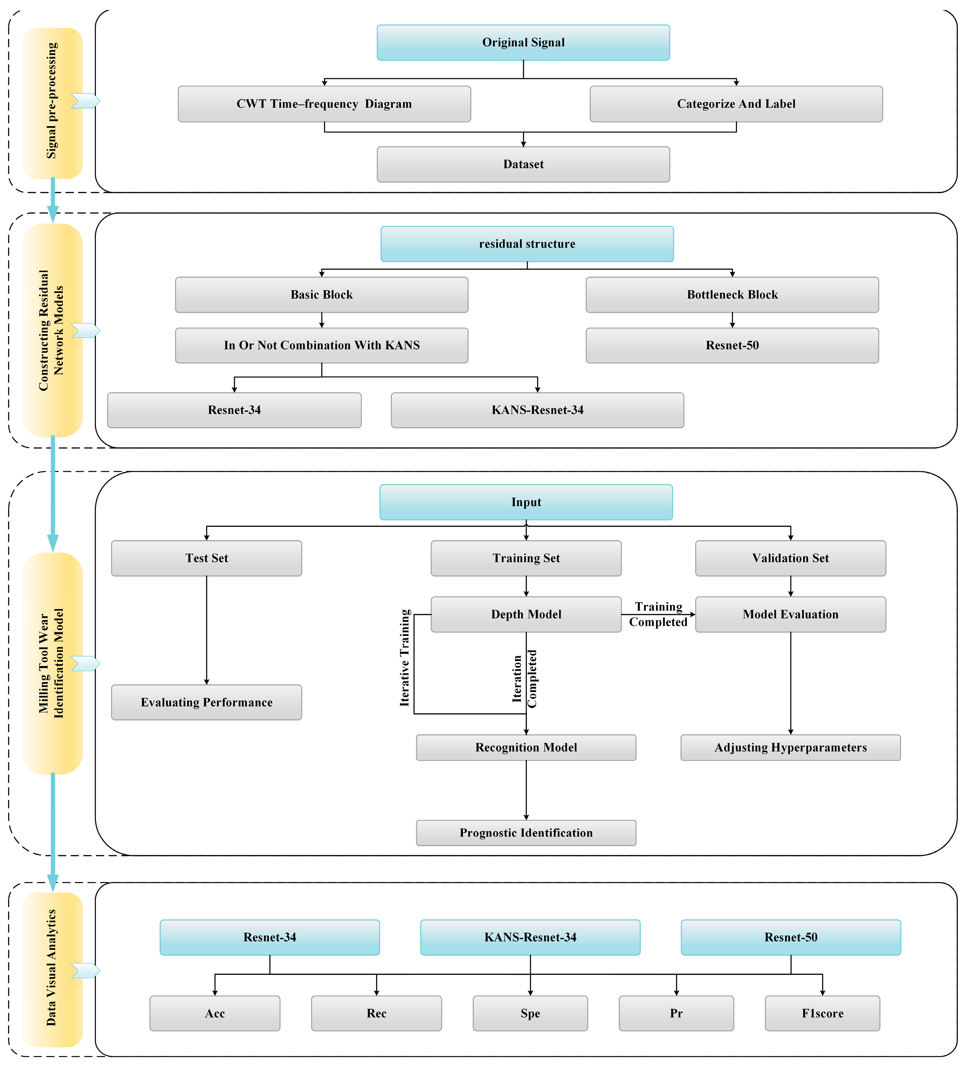
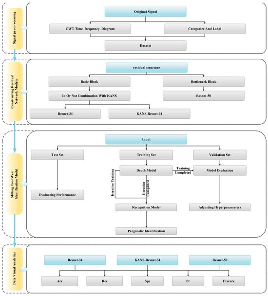
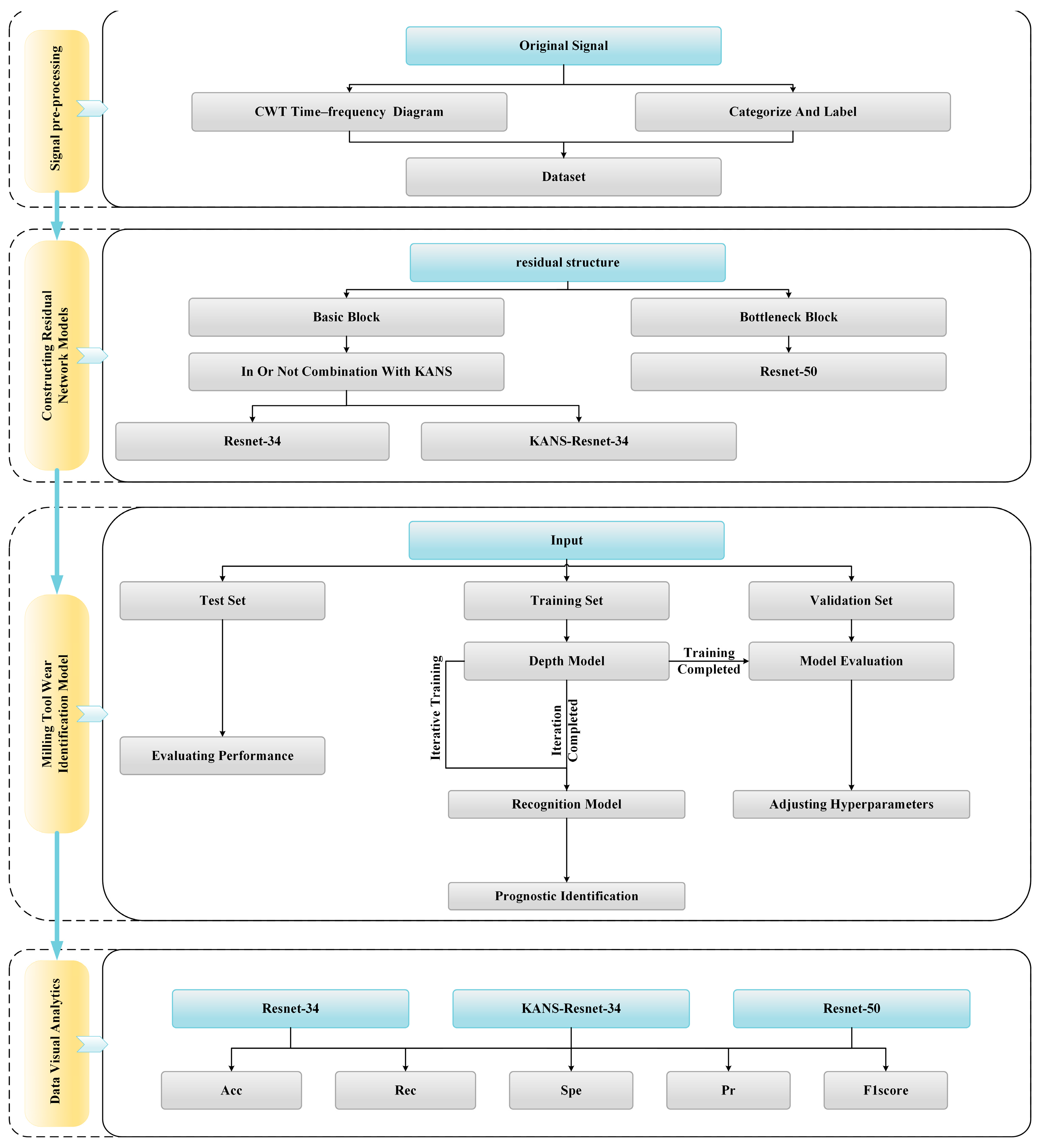
3. Milling Cutter Wear Stage Identification Model
3.1. Preprocessing of Signals
3.2. Construction of Residual Network Models
3.3. Construction of Milling Cutter Wear Recognition Model
4. Experimental Verification
4.1. Description of Dataset
4.2. Experimental Result
4.2.1. Characterization of Different Signals
4.2.2. Results and Analysis
5. Conclusions
- (1)
- After transforming the original physical signals into CWT time–frequency diagrams using a continuous wavelet transform, the CWT time–frequency diagrams corresponding to each stage of wear and tear exhibited obvious differences. As the degree of wear and tear increased, the signal amplitude of the three types of signals increased, resulting in more energy being contained in the signal. This energy gradually shifted to the high-frequency portion of the signal, which was converted into a form of a picture that accurately described the signal’s local details of the time–frequency information, making it more suitable as an input to the classification network.
- (2)
- Optimizing the KAN by activating the inputs using different basis functions and then combining them linearly reduced the computational cost of the computer and significantly improved efficiency. To accommodate this optimized structure, the L1 regularization of the tensor in the original network was replaced by the L1 regularization of the weights, making the two compatible. Additionally, the parameters were initialized using the Kaiming initialization method.
- (3)
- Using the nonlinear structure of the KANS network, the include_top_kan nonlinear classifier was constructed to replace the top linear classifier in the ResNet-34 neural network. Experiments conducted on the ResNet-34 and ResNet-50 models demonstrated the feasibility of replacing the deep network model with a shallow network model, substantially saving time and guaranteeing classification accuracy. The accuracy of the KANS-ResNet-34 model reached 99.28% in the validation set and 97.79% in the test set.
Author Contributions
Funding
Institutional Review Board Statement
Informed Consent Statement
Data Availability Statement
Conflicts of Interest
References
- Cheng, Y.N.; Gai, X.Y.; Guan, R.; Jin, Y.B.; Lu, M.D.; Ding, Y. Tool wear intelligent monitoring techniques in cutting: A review. J. Mech. Sci. Technol. 2023, 37, 289–303. [Google Scholar] [CrossRef]
- Huang, W.Z.; Li, Y.; Wu, X.; Shen, J.N. The wear detection of mill-grinding tool based on acoustic emission sensor. Int. J. Adv. Manuf. Technol. 2023, 124, 4121–4130. [Google Scholar] [CrossRef]
- Panda, A.; Nahornyi, V.; Valíček, J.; Harničárová, M.; Kušnerová, M.; Baron, P.; Pandová, I.; Soročin, P. A novel method for online monitoring of surface quality and predicting tool wear conditions in machining of materials. Int. J. Adv. Manuf. Technol. 2022, 123, 3599–3612. [Google Scholar] [CrossRef]
- Lu, Z.; Wang, M.; Dai, W. Machined surface quality monitoring using a wireless sensory tool holder in the machining process. Sensors 2019, 19, 1847. [Google Scholar] [CrossRef]
- Wang, C.; Bao, Z.; Zhang, P.; Ming, W.; Chen, M. Tool wear evaluation under minimum quantity lubrication by clustering energy of acoustic emission burst signals. Measurement 2019, 138, 256–265. [Google Scholar] [CrossRef]
- Kong, D.; Chen, Y.; Li, N.; Duan, C.; Lu, L.; Chen, D. Tool wear estimation in end milling of titanium alloy using NPE and a novel WOA-SVM model. IEEE Trans. Instrum. Meas. 2019, 69, 5219–5232. [Google Scholar] [CrossRef]
- Pu, X.; Jia, L.; Shang, K.; Chen, L.; Yang, T.; Chen, L.; Gao, L.; Qian, L. A new strategy for disc cutter wear status perception using vibration detection and machine learning. Sensors 2022, 22, 6686. [Google Scholar] [CrossRef]
- Kim, G.; Yang, S.; Kim, D.; Kim, S.; Choi, J.; Ku, M.; Lim, S.; Park, H. Bayesian-based uncertainty-aware tool-wear prediction model in end-milling process of titanium alloy. Appl. Soft Comput. 2023, 148, 110922. [Google Scholar] [CrossRef]
- Niu, B.; Sun, J.; Yang, B. Multisensory based tool wear monitoring for practical applications in milling of titanium alloy. Mater. Today Proc. 2020, 22, 1209–1217. [Google Scholar] [CrossRef]
- Serin, G.; Sener, B.; Ozbayoglu, A.M.; Unver, H.O. Review of tool condition monitoring in machining and opportunities for deep learning. Int. J. Adv. Manuf. Technol. 2020, 109, 953–974. [Google Scholar] [CrossRef]
- Bagga, P.; Makhesana, M.; Patel, H.; Patel, K. Indirect method of tool wear measurement and prediction using ANN network in machining process. Mater. Today Proc. 2021, 44, 1549–1554. [Google Scholar] [CrossRef]
- Chen, L.; Li, S.; Bai, Q.; Yang, J.; Jiang, S.; Miao, Y. Review of image classification algorithms based on convolutional neural networks. Remote Sens. 2021, 13, 4712. [Google Scholar] [CrossRef]
- Zhao, J.; Guo, S.; Ma, L.; Kong, H.; Zhang, N. Tool wear monitoring based on an improved convolutional neural network. J. Mech. Sci. Technol. 2023, 37, 1949–1958. [Google Scholar] [CrossRef]
- Lin, X.; Chao, S.; Yan, D.; Guo, L.; Liu, Y.; Li, L. Multi-Sensor Data Fusion Method Based on Self-Attention Mechanism. Appl. Sci. 2023, 13, 11992. [Google Scholar] [CrossRef]
- He, K.; Zhang, X.; Ren, S.; Sun, J. Deep residual learning for image recognition. In Proceedings of the IEEE Conference on Computer Vision and Pattern Recognition, Las Vegas, NV, USA, 27–30 June 2016; pp. 770–778. [Google Scholar]
- Guan, Z.; Wang, F.; Wang, G.; Zheng, H. Improved depth residual network based tool wear prediction for cavity milling process. Int. J. Adv. Manuf. Technol. 2024, 130, 1759–1777. [Google Scholar] [CrossRef]
- Zhou, J.; Yue, C.; Liu, X.; Xia, W.; Wei, X.; Qu, J.; Liang, S.; Wang, L. Classification of tool wear state based on dual attention mechanism network. Robot. Comput. -Integr. Manuf. 2023, 83, 102575. [Google Scholar] [CrossRef]
- Jiang, Z.; Wang, F.; Mou, W.; Zhu, S.; Fu, R.; Yu, Z. Method for edge chipping monitoring based on vibration polar coordinate image feature analysis. Int. J. Adv. Manuf. Technol. 2024, 130, 5137–5146. [Google Scholar] [CrossRef]
- Zhang, Y.; Qi, X.; Wang, T.; He, Y. Tool wear condition monitoring method based on deep learning with force signals. Sensors 2023, 23, 4595. [Google Scholar] [CrossRef]
- Zhang, B.; Liu, X.; Yue, C.; Liu, S.; Li, X.; Liang, S.Y.; Wang, L. An imbalanced data learning approach for tool wear monitoring based on data augmentation. J. Intell. Manuf. 2023, 35, 1–22. [Google Scholar] [CrossRef]
- Lee, J.; Kwak, K. Heart Sound Classification Using Wavelet Analysis Approaches and Ensemble of Deep Learning Models. Appl. Sci. 2023, 13, 11942. [Google Scholar] [CrossRef]
- Liu, Z.; Wang, Y.; Vaidya, S.; Ruehle, F.; Halverson, J.; Soljačić, M.; Hou, T.Y.; Tegmark, M. Kan: Kolmogorov-arnold networks. arXiv 2024, arXiv:2404.19756. [Google Scholar]












| Layer Name | ResNet-34 | KANS-ResNet-34 | ResNet-50 |
|---|---|---|---|
| Input layer | 7 × 7, 64, stride = 2 3 × 3, max pool, stride = 2 | 7 × 7, 64, stride = 2 3 × 3, max pool, stride = 2 | 7 × 7, 64, stride = 2 3 × 3, max pool, stride = 2 |
| Layer [0] | |||
| Layer [1] | |||
| Layer [2] | |||
| Layer [3] | |||
| Average pool, fc, softmax | Average pool, include_top_kan, softmax | Average pool, fc, softmax |
| Cutting Condition | Processing Parameter |
|---|---|
| Spindle speed (r/min) | 10,400 |
| Feed rate (mm/min) | 1555 |
| Axial cutting depth (mm) | 0.2 |
| Radial cutting depth (mm) | 0.125 |
| Feed per tool travel (mm) | 0.001 |
| Cooling condition | Dry cut |
| Class | Rec (%) | Spe (%) | Pr (%) | F1 Score (%) |
|---|---|---|---|---|
| Initial wear | 100 | 100 | 100 | 100 |
| Normal wear | 95.12 | 100 | 100 | 97.5 |
| Severe wear | 100 | 100 | 94.37 | 97.11 |
| Class | Rec (%) | Spe (%) | Pr (%) | F1 Score (%) |
|---|---|---|---|---|
| Initial wear | 100 | 100 | 100 | 100 |
| Normal wear | 93.90 | 100 | 100 | 96.85 |
| Severe wear | 100 | 100 | 93.60 | 96.41 |
| Class | Rec (%) | Spe (%) | Pr (%) | F1 Score (%) |
|---|---|---|---|---|
| Initial wear | 100 | 100 | 100 | 100 |
| Normal wear | 97.56 | 100 | 100 | 98.76 |
| Severe wear | 100 | 100 | 97.10 | 98.52 |
Disclaimer/Publisher’s Note: The statements, opinions and data contained in all publications are solely those of the individual author(s) and contributor(s) and not of MDPI and/or the editor(s). MDPI and/or the editor(s) disclaim responsibility for any injury to people or property resulting from any ideas, methods, instructions or products referred to in the content. |
© 2024 by the authors. Licensee MDPI, Basel, Switzerland. This article is an open access article distributed under the terms and conditions of the Creative Commons Attribution (CC BY) license (https://creativecommons.org/licenses/by/4.0/).
Share and Cite
Zheng, Y.; Chen, B.; Liu, B.; Peng, C. Milling Cutter Wear State Identification Method Based on Improved ResNet-34 Algorithm. Appl. Sci. 2024, 14, 8951. https://doi.org/10.3390/app14198951
Zheng Y, Chen B, Liu B, Peng C. Milling Cutter Wear State Identification Method Based on Improved ResNet-34 Algorithm. Applied Sciences. 2024; 14(19):8951. https://doi.org/10.3390/app14198951
Chicago/Turabian StyleZheng, Yaohui, Bolin Chen, Bengang Liu, and Chunyang Peng. 2024. "Milling Cutter Wear State Identification Method Based on Improved ResNet-34 Algorithm" Applied Sciences 14, no. 19: 8951. https://doi.org/10.3390/app14198951
APA StyleZheng, Y., Chen, B., Liu, B., & Peng, C. (2024). Milling Cutter Wear State Identification Method Based on Improved ResNet-34 Algorithm. Applied Sciences, 14(19), 8951. https://doi.org/10.3390/app14198951
