Abstract
This study explores the design and development of a human-powered aircraft (HPA), leveraging modern engineering techniques, materials science, and advanced CAD/CAM tools. The project addresses key aspects of aircraft design, including the geometry of wings and tail, control and power transmission mechanisms, propeller selection, and material identification to achieve ultra-lightweight construction. The 3DExperience platform facilitated comprehensive model creation, simulation, and production process development, while XFLR5 was employed for aerodynamic profile analysis using the vortex lattice and panel methods. JavaProp aided in evaluating propeller thrust and power requirements. Computational fluid dynamics (CFD) simulations using the SST k-ω turbulence model provided critical insights into flow behavior. The design was found to be theoretically capable of flight, although challenges arose in selecting appropriate software for aerodynamic analysis, leading to the use of XFLR5 for early-stage design and the more advanced 3DExperience platform for final evaluations. Although structural strength analyses were not performed due to the complexity of composite materials, future work in this area could enhance the precision of component selection and aircraft mass estimation.
1. Introduction
One of human’s earliest dreams was self-powered flight, a theme present in various legends and myths. In 1934 (11 July), Engelbert Zaschka from Germany constructed and built the first human-powered aircraft (HPA) named Zaschka that flew about 20 m unassisted at Berlin Tempelhof Airport [1]. In Germany and Europe, great interest in developing muscle-powered, flapping-wing aircraft (ornithopter) persisted in the mid-1930s, but no successful flights were achieved. One of the most notable flights of this period was made in Italy in 1936 by Enea Bossi in a pedal-powered high-wing monoplane named Pedaliante [2]. However, Bossi’s aircraft fell short of a HPA since it could not take off using only the pilot’s muscles. The second HPA to leave the ground unaided (Sumpac—Southampton University’s Man-Powered Aircraft) was made in November 1961 in England by a group at Southampton University. The longest known flight of SUMPAC (Figure 1a) was 650 m (best of 40 attempts). On 2 May 1962 John Winnpenny from de Havilland Aeronautical Technical School flew 908 m using Puffin HPA [2]. At that time, scientists knew that a human-powered aircraft must be ultra-light and fly at very low speeds, necessitating a study of incompressible aerodynamics at very low Reynolds numbers. Unfortunately, information on such aerodynamic phenomena was scattered, making it hard to gather and correlate, while the structural challenge lies in achieving the lightest possible design [3].
Figure 1.
Selected human-powered aircrafts (a) SUMPAC, (b) Gossamer Condor, (c) Daedalus (source: Wikipedia).
The most famous competitions, leading to genuine technological progress of HPAs, were sponsored by the British industrialist Henry Kremer. In 1959, he offered £5000 for the first human-powered flight around a one-mile figure-eight course; Bryan Allen won 18 years later with the Gossamer Condor (Figure 1b). Kremer then offered £100,000 for the first human-powered flight across the English Channel, which Allen won on 12 June 1979, pedaling the Gossamer Albatross across the 21-mile strait [4,5]. The details of the construction of these two successful HPAs and their successor the Albatross II are provided in the Jex and Mitchell report [4]. On 23 April 1988, the muscle-powered aircraft Daedalus [6,7] was constructed at MIT (Figure 1c), piloted by Greek cycling champion Kanellos Kanellopoulos, set a new distance record of 115.11 km from Iraklion in Crete to Santorini. Unfortunately, the flight concluded with an unsuccessful landing when a sudden gust of wind caused the right wing to break, resulting in a low-altitude crash into the water just 7 m from the shore. After setting the record, the Deadalus HPA was extensively studied [8,9]. A condensed log of weights and a detailed description of the aircraft’s construction are presented by Cruz [9], along with several proposed formulas for predicting the weight of HPAs, intended for use in the preliminary sizing and optimization of such aircraft.
Bussolari and Nadel [10] analyzed the limits of sustained human-powered production using the Daedalus flight as a basis. They found that elite athletes could maintain continuous mechanical power output at 70% of their maximum oxygen uptake for over four hours with proper supplementation of a glucose–sodium drink. During the flight, Kanellos consumed nearly four liters of this drink, maintaining a heart rate below 142 beats per minute without signs of fatigue. Based on this research, it was estimated that Kanellos could have remained airborne for up to five hours, contingent upon calm weather conditions with wind speeds not exceeding 1 m/s.
Cruz and Drela [11] found that structural design conditions for HPAs differ from those defined by a v-n diagram (plot of an aircraft’s velocity versus load factor) due to their low maximum speed, potential to enter large sideslip angles, non-rigid structure, and requirement for calm meteorological conditions. The demand for extreme lightweight necessitates a structural design with smaller safety factors. By selecting operational parameters (vmax—maximum operating speed, vm—maneuvering speed, and ßmax—maximum sideslip angle), and considering applicable combined cases, one can design a structure with just enough strength and stiffness for its intended purpose. Drela’s review paper [12] highlighted that the aerodynamics of HPAs still has many unanswered questions, particularly regarding the interaction of flexible HPAs with near-ground atmospheric motions. Additionally, there is a lack of scientifically defined structural-limit load criteria for HPA structures.
Kogiso et al. [13] focused on optimizing the wing planform design of a high aspect ratio wing for a HPA. The key findings are that profile drag significantly impacts wing planform design and must be considered, the optimal design for minimizing the power required favors a higher lift coefficient and lower aspect ratio, differing from designs maximizing the lift-to-drag ratio, and multidisciplinary optimization results in a well-balanced design, reducing the power required despite increased wing span, wing area, and total weight.
A group of scientists and students from Nihon University developed a special-purpose flight simulator [14] to help break the HPA flight distance world record. The simulator aims to optimize flight paths, power distribution, and aircraft configurations by providing practical training and analyzing pilot performance. It helped to compare ordinary student pilots with athlete pilots to enhance training and design strategies.
At the German Aerospace Center (DLR), a 1:3 scale model of a HPA wing section, was tested in an open wind tunnel [15]. Experiments included vibration tests, static and transient investigations, and determined (for low Re numbers) the flutter point. The results of limit cycle oscillations (LCO) due to massive flow separation at high angles of attack were obtained.
Building on previous design and testing efforts, the 2006–2007 Virginia Polytechnic Institute team developed a quarter-scale HPA model [16], made structural modifications, and validated these through flight tests. They then focused on developing a full-scale HPA prototype, conducting detailed analyses, securing funding and workspace at the Virginia Tech Ware Lab, and finalizing key components, such as wing spar and airfoil designs, to prepare for the construction and flight-testing phase.
A paper by Lee and Choi [17] provides a comprehensive survey of the historical perspective and key design considerations essential for developing HPAs, emphasizing weight, materials, aerodynamics, flight controls, and power trains. The authors defined a critical constraint as the ratio of human power output to the sum of the pilot’s mass and the HPA mass (power-to-weight ratio), with a value of 2.0 W/kg or higher, which is crucial for the successful design of an HPA.
Van Kuijk’s paper [18] demonstrates the successful construction of the first Dutch HPA using only basic high school mathematics and physics, emphasizing simplicity and efficiency. Building on insights from Aerospace Engineering studies at TU Delft, a new HPA design was developed for the Japan International Birdman Rally 2012, incorporating advanced materials, optimized aerodynamics, and improved cockpit and propeller designs for enhanced efficiency. This aircraft flew 70–80 m without failures and is now exhibited at the Aviodrome Aerospace Museum in the Netherlands.
Fujiwara et al.’s [19] study focuses on designing a single-seat HPA through multidisciplinary optimization techniques. The objective function minimizes both the power required and stall speed, enhancing the ease and safety of flight. A parametric synthesis model evaluates aerodynamics, stability and control, weight, and performance characteristics. The 3D vortex lattice method provided efficient aerodynamic evaluations, validated with experimental data, circumventing the high computational costs of CFD tools. Static stability calculations verified configuration viability, while parametric synthesis facilitated optimization algorithms based on evolutionary theory. Finally the optimized designs from a genetic algorithm are assessed in a real-time flight simulator.
Sasaki et al. [20] conducted robust optimizations of the airfoil using MOGA and XFOIL to achieve shapes that are resilient to manufacturing variations. Robustness was evaluated by comparing the desired and deteriorated lift-to-drag ratios of 100 perturbed designs, minimizing both average and maximum performance differences during optimization. Perturbed designs simulated manufacturing variations using Gaussian-distributed random values added to four design variables. The optimized airfoils demonstrated reduced sensitivity to manufacturing variations compared to the initial DAE-21 airfoil. However, a significant trade-off exists between aerodynamic performance and robustness, particularly influenced by the maximum camber location, which affects both parameters.
The Vanderhoydonck et al. [21] study evaluates the aerodynamic performance of an existing HPA design using both the vortex lattice method and CFD. A new HPA is designed and optimized for the Kremer International Marathon Competition (KIMC), uniquely accommodating a second pilot onboard. Structural wing deflection is identified as critical, prompting fluid–structure interaction simulations integrated into the optimization process. The physical performance of potential pilots is assessed to determine their capability to meet the required power output for competitive success.
Garcia and Linero [22] performed a redesign of the Gossamer Albatross HPA using the box wing concept aimed at maintaining aerodynamic performance while reducing span. The box wing of a fixed-wing aircraft offers lower induced drag and improved structural efficiency compared to conventional designs of the same span. VLAERO+, a vortex lattice method, was used to analyze the modified design, initially validated against Gossamer Albatross flight test data, albeit with minor discrepancies attributable to the method’s simplifications. The calibrated model was then compared to the original Albatross, showing a reduction in net drag and slightly increased parasite drag.
A paper by Kwon and Lee [23] discusses the design methodologies employed in creating HPAs for the 2014 and 2015 Korea Human-Powered Aircraft Competition, emphasizing lessons learned from their construction and flight. Given the participants’ limited experience in aircraft design and construction, logistical constraints such as skill levels and transportation were significant factors. Two specific design approaches were developed: an aerodynamic design utilizing a lifting tail to reduce aircraft size and provide practical construction experience, and a structural design method employing simple beam theory to assess stress in spar caps affected by bracing wires. Over two years, two aircraft were developed: the first flew about 75 m and the second experienced a main spar failure immediately after takeoff. The paper [23] presents detailed characteristics of each aircraft, flight outcomes, and comprehensive insights gained throughout the design and testing phases.
Saravanan et al. [24] examined the design process of HPAs, focusing on sequential decision-making within technological, societal, and economic constraints. Success hinges on meeting functional specifications and ensuring economic competitiveness, with material selection playing a pivotal role. Criteria for material choice encompass physical and mechanical properties, corrosion resistance, and cost considerations, prioritizing attributes such as strength, stiffness, toughness, hardness, density, and creep resistance in mechanical design. Decision-making involves navigating risk and uncertainty, necessitating trade-offs between options. TOPSIS analysis performed by Saravanan et al. [24] identifies Carbon 63% Epoxy, Ti–2Fe–3Al, Aramid 62% Epoxy, and S-glass 70% Epoxy continuous fibers as top-ranked materials, highlighting their suitability across diverse engineering applications.
Namura’s paper [25] discusses a novel set of benchmark problems tailored to advance research in single and multi-objective optimization, specifically targeting the design of HPA. These benchmarks integrate real-world considerations such as fluid dynamics and material mechanics, offering a realistic simulation environment for engineering design optimization. Extensive experiments employing popular evolutionary algorithms for multi-objective optimization validate that the benchmarks accurately replicate diverse Pareto front shapes encountered in real-world scenarios, encompassing convex, linear, concave, and inverted triangular forms. The source codes for these benchmark problems are publicly available to facilitate further research and experimentation.
These achievements, driven by advancements in materials and digital technology, underscore the ongoing potential in the design of human-powered aircraft (HPA). Analysis conducted for the purposes of the study demonstrates how integrating knowledge from machine construction, aerodynamics, and CAD/CAM software can address the multifaceted challenges of HPA design. This work was undertaken to explore modern design techniques and materials science while promoting ultra-light structures as an ecological alternative in aviation.
The objectives of this study include proposing a general design path that will help both new and more experienced users fully explore modern CAD/CAM software. The reader will be guided through determining the geometry of the wings and tail, establishing control and power transmission mechanisms, selecting an appropriate propeller, and identifying materials that meet design requirements while maintaining low overall weight. Reaching the final stage involves calculating the power necessary to sustain flight and evaluating the design’s feasibility.
To support the design process, various novel engineering tools were employed. The 3DExperience platform enabled comprehensive model creation, parameter management, production process development, assembly instruction creation, and extensive analyses and simulations, including CFD flow simulations using the SST k-ω turbulence model [26,27]. XFLR5 was utilized to determine aerodynamic profiles and wing geometry through vortex lattice and panel method analyses [28,29]. JavaProp facilitated the analysis of propeller thrust, power requirements, and blade geometry [30,31].
2. Classification of HPAs
According to the classification proposed by The Royal Aeronautical Society (RAeS) [32], a HPA is considered to be an aircraft heavier-than-air that is sustained in flight by the flapping of surfaces and the reaction of air.
Based on the type of propulsion construction, several types of HPA can be identified:
- Propeller-Driven HPAs with Fixed Wings: These are some of the most commonly used design solutions. Typical for propeller-driven HPAs, a fixed wing serves solely as a lifting element, and a slow-turning propeller is powered by the pilot’s muscle force.
- HPAs with Movable Wings (Ornithopter): These perform movements of the lifting surfaces that mimic the flapping of bird wings (ornithopters) or insect wings (entomopters). Wing flappers also include backpack HPAs, where a pair of wings is directly attached to the torso and arms of the pilot.
- HPAs with a Rotating Lift Rotor (Rotorcraft): These include designs inspired by helicopters (a lift rotor directly powered by the pilot) or gyroplanes (lift generated by an unpowered rotor as a result of the forward motion of the rotorcraft relative to the air, driven by a propeller powered by the pilot).
This paper focuses only on the construction and design of the first type of HPA, which is propeller-driven with fixed wings. However, it is worth mentioning the progress of the remaining types in a few sentences.
Zverkov et al. [33] explore preliminary calculations for human-powered ornithopter (HPO) performance, focusing on a model termed the “simple ornithopter”. The paper introduces how this model interacts with the environment and derives a formula that relates the ornithopter’s theoretical propulsion to its kinematic and physical parameters during horizontal flight. This theoretical framework is crucial for guiding the calculation and design stages of HPOs, offering a structured approach to optimize their performance based on fundamental aerodynamic principles and operational constraints. The movement of the ornithopter’s center of gravity due to aerodynamic forces is essential for propulsion development. The algorithm for constructing an HPO is divided into two stages: first, selecting airframe parameters to achieve horizontal flight with a power expenditure of 250–300 W, followed by calculating the propulsion to ensure it exceeds the drag force.
Naito reported [34] some basic data for development in a 1985–1990 human-powered helicopter (HPH). His team did not succeed, but several valuable lessons were learned. Designing a human-powered helicopter requires an aerodynamic and structural theory that surpasses conventional helicopter design limits [35]. To achieve flight, an HPH must have extremely large and exceptionally lightweight rotary wings to lift both the pilot engine and the structure. Silvester’s study [36] demonstrates that such a rotor system can be lightweight, maintain its geometry to prevent coning and twisting, avoid interplanar interference, generate sufficient lift, provide inherent aircraft stability, and that the drag penalty from external bracing wires is compensated by their benefits.
All aspects of helicopter design—aerodynamics, structures, materials, controls, and propulsion—are integrated to create the simplest and most efficient helicopter possible. Similarly to the HPA, the HPH has its own competition called the Igor I. Sikorsky HPH Competition. AeroVelo, composed of students and graduates from the University of Toronto, began flight testing its Atlas quad-rotor human-powered helicopter (HPH) on 28 August 2012 [37]. On 13 June 2013, AeroVelo’s Atlas HPH stayed airborne for 64.11 s, reached an altitude of 3.3 m, and drifted less than 9.8 m. After reviewing the flight data, AHS International awarded AeroVelo the prize on July 11. Issues related to HPH have been discussed in greater detail in thesis [38] and a recent paper [39].
3. Muscular Drive System
The most commonly used design solution for the power source in HPA is a bicycle-like propulsion device [40]. The force of human muscles plays a crucial role in driving the mechanism that moves the drive system. Understanding the mechanics of cycling motion and the dynamics of ornithopters requires knowledge of design solutions and analysis of human movement physiology.
3.1. Power Transmission
In HPA, the drive transmission is modeled after a classic bicycle drive system. The pilot, by cyclically moving their legs and pressing on the pedals, converts muscle work into the rotational motion of the crankshaft, with the pedals typically positioned 180° apart. Further, the drive to the propeller can be transmitted using a chain, toothed belt, or Cardan shaft. Chain transmission is the most popular type of bicycle transmission [41]. It is characterized by its ability to transfer large forces, minimizing the risk of slippage, and allowing easy gear changes through the use of a derailleur. Disadvantages include the high mass of the chain and the need for regular maintenance. Belt transmission using a toothed belt made of carbon fiber coated with rubber is gaining popularity. The advantages of this technical solution include low wear, no need for frequent maintenance, and low weight. Relatively high production costs, higher resistance, and greater width of the belt compared to a chain are mentioned as disadvantages. The Cardan shaft is designed to transmit large torques while protecting against adverse weather conditions. Disadvantages include relatively high weight.
3.2. Pilot Position
The drive transmission in HPAs is based on a bicycle drive system, resulting in a pilot position similar to that of a cyclist. By using leg muscles to apply force, the pilot powers the flying machine. According to the literature [6], there are three pilot positions that can be used to operate the bicycle-type drive mechanism. One of the most common, as used by cyclists, is the seated position, which is also frequently adopted in HPAs. Utilizing a bicycle frame as part of the structure requires no complex modifications. However, due to the vertical posture of the pilot typical for the seated position, the frontal area of the fuselage is increased, resulting in greater aerodynamic drag. The prone position provides greater power compared to the seated position and minimizes the frontal area. However, it is rarely used in HPA due to the high complexity of the design. Additionally, physical adaptation for the pilot typically requires about a month of training.
The semi-prone or supine position is considered practical and comfortable. It ensures a natural spine alignment, facilitating efficient pilot operation [42] while allowing freedom to manipulate the control device. Moreover, this position helps maintain a small frontal area. Due to its numerous benefits, the semi-prone position is a popular solution in HPA designs.
3.3. Anatomy of the Muscular System
Endurance is significantly influenced by an individual’s physical and mental capacities. During cycling, the muscles of the lower limbs are particularly engaged [43]. Pressing on the pedals activates the quadriceps muscle of the thigh, tensing the stabilizers of the knee joints. The muscles of the lower leg, especially the anterior tibialis, remain active. The calf muscle also works when pressing the pedals. Maintaining proper body posture is possible through the activation of the back and abdominal muscles [43].
In the case of HPAs, the muscles of the upper limbs are also activated, assisting the pilot in maintaining control in the correct position. When using bicycle-type propulsion devices in HPA, the work performed by the muscles of the lower limbs is crucial. According to the literature, a well-conditioned individual can generate up to 400 W of power, which allows sustaining flight [44].
The graph (Figure 2) illustrates the relationship between human power output and time. The x-axis represents the duration in minutes (ranging from 0.1 to 30,000 min), while the y-axis shows the maximum sustainable power output in watts. The graph includes data points and curves representing various measurements of human power output, labeled as follows:
Figure 2.
Graph of human power output (adopted from Figure 2.4 from [43]).
- NASA curve for a “healthy man” (NASA SP3006, 1964)
- Lon Haldeman’s double cross U.S. record (1981)
- Effect of sleep deprivation
- U.K. amateur (tourist) trials (Whitt)
- U.K. time-trial records (Whitt)
- Boardman’s hour record
- Miguel Indurain’s climb to La Plaque during the 1995 Tour de France
- Eddy Merckx’s world record on an ergometer (1975)
- Tyler Hamilton’s Mt. Washington record (1997)
- NASA curve for “first-class athletes” (NASA SP 3006, 1964)
- Competitive oarsman using Concept II rowing ergometers (Dreissigacker, 1998)
- Estimate of maximum human output using an optimal mechanism
- Matt Weaver’s performance (Human Power, 1994)
- Manfred Nuschler’s record on a bicycle generator (1991, 1995)
- 2378 watts measured by Manfred Nuschler
The graph (Figure 2) highlights a steep decline in sustainable power output as the duration increases, showing various endurance performances for different athletes and conditions. The power required to sustain the aircraft in flight depends on motion resistance. Therefore, it is crucial to design a HPA with an aerodynamic shape and relatively low weight.
4. Stages of Designing a Flying Machine
Aircraft design is a complex and interdisciplinary process. The design stage of HPAs requires synthesizing information from aerodynamics, basic machine design, materials science, and proficiency in CAD/CAM software. The design process follows several stages outlined in the literature [45], typically comprising ten steps (Figure 3), covering a wide range of design tasks. The first stage involves analyzing design requirements, which includes gathering information about similar constructions and precisely defining project expectations. Identifying design assumptions, especially related to the power system, is crucial. The second stage determines approximate dimensions and total mass based on technical solutions and aerodynamic principles. Data from existing constructions and empirical relationships are used. The third stage focuses on wing design, determining its geometry and selecting an appropriate airfoil. Parameters such as lift coefficient and aspect ratio are crucial for maintaining flight characteristics. The fourth stage refines the dimensions of the fuselage, maximizing ergonomics. For HPA, factors like pilot seat adjustment, fairing shape, and crankshaft placement are significant. The fifth stage focuses on determining the center of mass and the total mass of the construction. Semi-empirical relationships or CAD/CAM software can be used for this purpose. The sixth stage involves determining aerodynamic characteristics, such as drag and lift coefficients relative to flight speed. The seventh stage entails stability and controllability analysis, selecting control surface areas and ensuring they meet proportionality requirements. The eighth stage involves analyzing and optimizing key parameters. Necessary adjustments to the design are made if required. The ninth stage compares the completed design with initial design assumptions, allowing for modifications if necessary. The final, tenth stage involves evaluating the results and marks the end of the design phase. With the design in hand, construction of the ornithopter can commence.
Figure 3.
Stages of designing a flying machine (adopted from [45]).
5. Selected Design Aspects of the Wing
The wing is considered the most important element in the construction of contemporary aircraft. Alongside the propulsion system, it constitutes a crucial structural component for performance. In the case of muscle-powered aircraft, it is particularly important due to the proportion of dimensions relative to the fuselage and the necessity to maintain appropriate total mass. The literature on the subject lists components describing the geometry of the wing, with the most significant being wing planform area and the airfoil section [46].
5.1. Wing Profile
The wingspan is the distance between opposite wings ends that determines the aspect ratio, influencing aerodynamic efficiency. The proper selection of the wing profile is crucial for its aerodynamic properties, affecting overall performance. The dimensionless aspect ratio is calculated using the formula [47]:
where —aspect ratio, b—wingspan m and S—wing area m2.
5.2. Wing Aerodynamics
Two of the fundamental aerodynamic forces acting on the wing are lift and drag. They depend on the velocity, air density, shape, and surface area of the body. The lift force, denoted as , and the drag force, , can be determined using the formulas [48]:
where —lift force N, —drag force N, —air density kg/m3, —velocity of the body m/s, —lift coefficient, and drag coefficient.
As a rule, the aforementioned forces can be applied at different locations, generating a pitching moment , expressed using the formula [48]:
where —pitching moment N‧m, —chord length m, and —pitching moment coefficient.
Lift on a wing is generated due to pressure distribution, with higher pressure on the lower surface and lower pressure on the upper surface. According to Bernoulli’s principle, when the velocity of the airflow increases, the pressure decreases, and vice versa. The airflow over the upper surface of the wing moves at a higher velocity than the airflow along the lower surface, creating a pressure difference that results in lift. The shape of the wing, or airfoil, and the angle of attack (AoA)—the angle between the wing’s chord line and the oncoming airflow—are both critical in generating this pressure difference.
As the angle of attack increases, the airflow over the upper surface speeds up further, lowering the pressure on the top surface and increasing the pressure difference between the two sides of the wing, leading to greater lift. However, if the angle of attack becomes too large, the airflow can separate from the wing surface, causing a sudden loss of lift, known as stall.
In addition to lift, the second fundamental aerodynamic force is wing drag. Five components of wing drag can be distinguished.
The first one is skin friction drag, resulting from the viscosity of air molecules adhering to the wing’s surface. As the distance from the surface increases until reaching the point of undisturbed flow velocity, the speed of moving particles increases. This phenomenon occurs in a layer known as the boundary layer. The movement of particles in the boundary layer can be laminar (layers move without mixing) or turbulent (mixing of particle layers occurs). The critical velocity is understood as the speed at which laminar flow transforms into turbulent flow. It is expressed using the Reynolds number , which determines the ratio of inertial forces to viscous forces [48]:
where —the Reynolds number, —flow velocity m/s, and —kinematic viscosity of air m2/s. Therefore, it is important for the laminar flow of particles to dominate on the wing surface, as turbulent motion increases skin friction drag.
Another component of wing drag is form drag, depending on the size of the vortices formed behind the body. The size of the vortices is influenced by the object’s characteristics such as size and shape. Reduced pressure, created in the wake of vortices, acts on the body, attempting to pull it backward, generating drag.
The next component is induced drag, generated by vortices occurring behind the trailing edge, resulting from the interaction of air streams. Particles at the wingtips move from areas of high pressure to areas of lower pressure, causing movement towards the fuselage on the upper surface and away from the fuselage on the lower surface. The aspect ratio of the wing significantly affects induced drag—longer wings with smaller chord at the tips lead to reduced airflow and thus, induced drag. Another important factor is flight altitude. When the wing operates close to the ground, ground effect is observed. It results in a larger effective wing area and reduced induced drag because the wingtip vortices at low altitudes cannot reach the same size as those at high altitudes.
Interference drag is another component of wing drag. It arises from interactions between the wing and the fuselage, where the airflow velocity is greater than the flight velocity. Sources also include errors in the wing-to-fuselage transition profile, resulting in increased drag.
The last component is the vortex drag. Gaps in the wing cause the formation of vortices and equalize pressure between the upper and lower wing surfaces, reducing the lift force of the structure.
5.3. Wing Design
From the perspective of lift, the wing is a crucial element that, through appropriate shaping, enables the aircraft to stay airborne. The construction of the wing (Figure 4) is designed to withstand internal forces. The first structural element of the wing is the spars, which bear high loads and form the basis of the structure. They serve as nodal points connecting the wings to the fuselage. The next components are ribs, which maintain the proper airfoil shape and transfer the load from the skin to the spar. The outer element, the skin, forms the wing’s outer layer, serving as a sealant and generating lift force.
Figure 4.
Typical wing structure [49].
5.4. Tail and Stability
In most modern aircraft designs, the vertical and horizontal stabilizers are located behind the wing, which is positioned closer to the center of mass. This arrangement facilitates maintaining equilibrium and stability of the aircraft. Equilibrium is achieved when the forces and moments acting on the aircraft balance each other out. Under ideal conditions, at a constant velocity, this allows for straight flight. Stability refers to the aircraft’s behavior when disturbed from equilibrium. It means that in the event of disturbance, the aircraft will return to its normal flight parameters due to stability. Two types of stability are recognized: static stability, where the aircraft tends to return to its original position after a disturbance, and dynamic stability, where the aircraft automatically returns to its initial parameters. Longitudinal static stability is achieved when the derivative of the pitching moment is negative. Positioning the stabilizer at the rear of the aircraft and designing it according to specific dimensional parameters will ultimately result in a reduced angle of attack.
To determine the appropriate size of the stabilizer, volume ratios are utilized for the horizontal tail (stabilizer) and vertical tail (stabilizer) , respectively [47]:
where —horizontal tail area m2, —vertical tail area m2, —mean aerodynamic chord of the wing m2, S—wing area m2, —length between the aerodynamic centers of the wing and horizontal tailplane m, and—length between the aerodynamic centers of the wing and vertical tailplane m.
Depending on the aircraft’s application, different volume values are adopted. For gliders, which are similar in application to muscle-powered aircraft, the volume characteristics for the horizontal stabilizer typically oscillate around 0.5, and for the vertical stabilizer, they are approximately 0.018.
During aircraft stability analysis, a crucial aspect is determining the neutral point of stability, where the pitching moment is independent of the angle of attack. If the center of mass coincides with the neutral point, the aircraft is neutrally stable. When the center of mass is forward of the neutral point, the aircraft is statically stable, while when it is aft of the neutral point, the aircraft becomes statically unstable. This implies that the neutral point serves as the aft limit for the center of mass.
6. Structural Development of the Human-Powered Aircraft
After analyzing the literature and publications on human-powered aircraft design, a flying machine powered by human force was developed. This aircraft belongs to the category of human-powered aircraft with propeller propulsion and a fixed wing. The design model was created using 3D Experience software (version R2023x), including Part Design, Generative Wire Frame and Surface, and Assembly Design modules. Computational Fluid Dynamics (CFD) analysis was performed using the Fluid Scenario Creation module. Profile analysis and selection of suitable wing surface shapes were conducted using XFLR5 software (version 6.60). The geometry and parameters of the propeller were determined using JavaProp (version 1.55). The development of the human-powered aircraft followed the stages proposed by Danilecki for the design process of flying machines [45], detailed descriptions of which can be found in Section 3.
6.1. Defining Basic Requirements
To determine the design assumptions for the human-powered aircraft, it was essential to familiarize oneself with the basic requirements regarding their construction and flight parameters. When developing the design of a human-powered flying machine, it was decided to opt for a single-person structure with the pilot assuming a semi-reclined position. It was assumed that to sustain flight of the human-powered aircraft at an altitude above 3 m and a speed of around 10 m/s, the power output should not exceed 350 W. It was assumed that the power unit for the aircraft is a well-conditioned cyclist, weighing 70 kg and capable of generating 5 W per kilogram of body mass. The cadence, or pedaling speed of the unit, should range from 90 to 100 revolutions per minute.
Based on the plans of existing human-powered aircraft, including Daedalus, Airglow, and Gossamer Albatross, it was assumed that the wingspan would not exceed 30 m, the empty weight of the structure would be around 30 kg, and the total length of the human-powered aircraft would be approximately 8 m.
6.2. Selection of the Profile and Determination of the Wing Geometry
During the selection of the wing profile, the XFoil Direct Analysis module of the XFLR5 program was utilized. The first step involved calculating the Reynolds number with the help of Equation (5), which is a crucial parameter for determining the profile properties. For a chord length ranging from 0.3 to 1 m, with a kinematic viscosity coefficient of 1.51∙10−5 m2/s and a velocity of 10 m/s, the Reynolds numbers varied from 198,675 to 662,252. Analyses for this range of Reynolds numbers were conducted using the XFLR5 program (Figure A1a). Based on the obtained aerodynamic characteristic curves for angles of attack ranging from −10° to +10° (Figure 5a), a profile was selected that meets the construction requirements. Next, the comparative analysis of various profiles from the existing UIUC Airfoil Coordinates Database [50] helped to select the Eppler 395 profile, which best met the adopted assumptions (Figure 5b). To conduct a 3D analysis, it was necessary to perform a series of aerodynamic analyses for the E395 profile. For this purpose, the Batch Analysis function was utilized. When determining the wing geometry, the Wing and Plane Design module of the XFLR5 program was used. Upon initiating the Define a New Plane function, the Plane Editor window appeared (Figure A1b), enabling the definition of the geometry of individual wings. At the initial stage, the geometry of the vertical rudder (Fin) and horizontal rudder (Elevator) was marked. The next step was to define the initial wing geometry in order to determine the optimal angle of attack. Then, the analysis was carried out using the ring vortex mesh lattice method VLM2. The graph (Figure 5c) shows that the optimal angle of attack is around 3.5°.
Figure 5.
(a) Plot of lift coefficient Cl to drag coefficient Cd for an example profile, (b) Eppler 395 airfoil profile (XFLR5 program), (c) plot of the lift force versus drag force Cl/Cd depending on the angle of attack α (alpha).
The wing support structure was designed based on the construction used in the Daedalus human-powered aircraft [9]. Therefore, it was assumed that, similar to that design, due to the large wingspan, the wing would experience flexing during flight. Using the Natural Sketch module in the 3DExperience program, the anticipated flexing was determined based on the Daedalus project sketch [11] (Figure 6a). Taking into account the deflection, the final geometry of the wing was determined (Figure 6b), where the span was 28 m, the wing elongation parameter was 42.2 and the area was 19.08 m2.
Figure 6.
(a) Drawing of predicted deflection based on Deadalus’ sketch, (b) wing geometry using the E395 profile (XFLR5 program), (c) structural model of the wing (3DExperience program).
Next, an analysis was conducted aiming to achieve the parameters specified in the assumptions—an initial velocity of approximately 10 m/s, a lift force oscillating around 1000 N, and the lowest possible drag force. For this purpose, the VLM2 method was once again utilized, considering a constant angle of attack and variable velocity (Figure 7). From the graph, it can be inferred that the velocity required to maintain the aircraft in flight is 9.43 m/s, with a drag force of 16.8 N. For the project’s purposes, a velocity of 9.5 m/s was adopted.
Figure 7.
Graph of lift force FZ versus speed v.
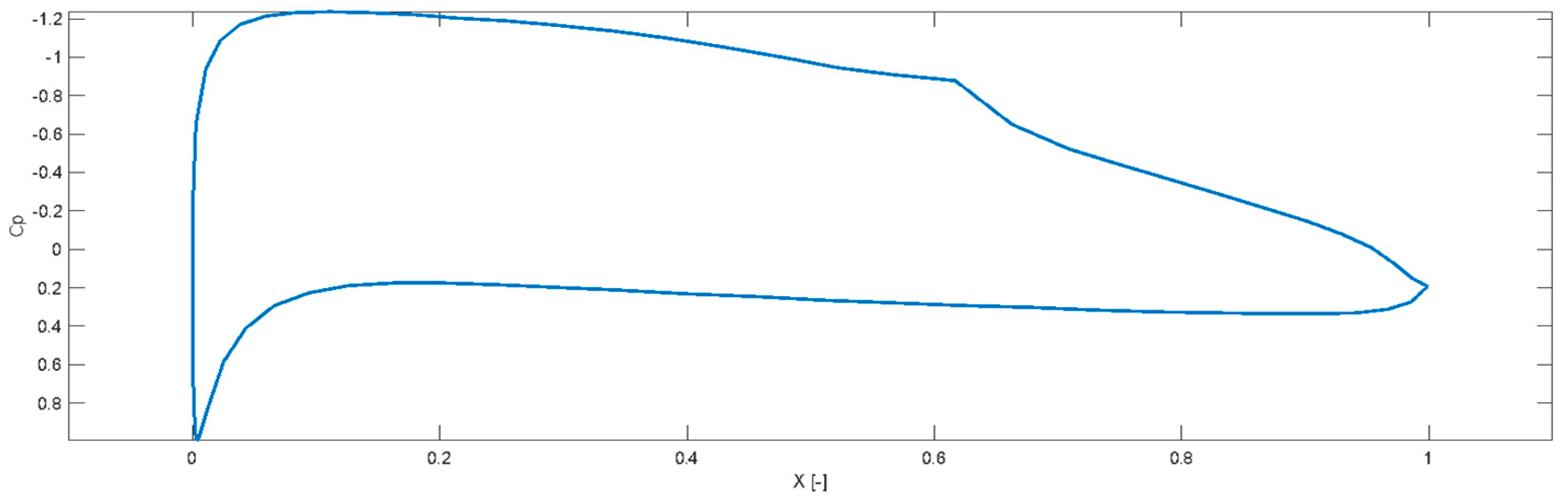
After determining the geometry in the XFLR5 program, a structural model of the wing was created (Figure 6c) in the 3DExperience program, based on the structure of the Daedalus human-powered aircraft [9]. For this purpose, the Part Design, Generative Wireframe and Surface, and Assembly Design modules were utilized. Similar to the design of the Daedalus, the main spar consists of a composite tube based on carbon fiber, with a diameter of 90 mm and a wall thickness of 0.56 mm (4 layers of laminate). The tube tapers towards the wingtips to a diameter of 32 mm and a wall thickness of 0.28 mm (2 layers of laminate). Additionally, the tube has additional laminate layers on the upper and lower surfaces to provide strength and stiffness to the structure to counteract the lift force. The ribs are made of closed-cell polymethacrylimide foam with a density of 32 kg/m3. The outer edge is covered with carbon fiber laminate. The connection points with the spar are further reinforced with aircraft plywood. Ribs subjected to the highest loads are constructed using a sandwich structure. The trailing edge is made of polymethacrylimide foam with a density of 52 kg/m3, and then covered with carbon fiber laminate. Due to the uneven pressure distribution (Figure 8), with higher loads concentrated near the leading edge, the skin is reinforced with polystyrene foam over 60% of the upper surface and 10% of the lower surface based on the chord length. The trailing edge of the leading edge is made of polyester film.
Figure 8.
Graph of the dynamic pressure coefficient Cp on the profile.
6.3. Hull, Cabin and Tail Design
As the first step, the frame model in the 3DExperience program was created (Figure 9a). Drawing inspiration from existing human-powered aircraft projects and following the construction assumptions determined at the initial stage of work, the frame was constructed from carbon fiber laminate. The tube, on which the seat with the propulsion system is mounted, was inclined at 10° to maintain an optimal semi-recumbent position for the pilot, resulting in a smaller frontal area of the structure.
Figure 9.
Models designed in 3DExperience program: (a) the muscle plane frame, (b) crank mechanism, (c) the mechanism for transmitting power to the propeller.
In the next stage, a bicycle-type propulsion system was constructed, utilizing two Gates CDX timing belts. Crank arms with a length of 172.5 mm were created using the Multi-Section Solid function, while the pedals—as commercially available components—were sourced from the free 3D CAD models repository (Figure 9b) [51]. The next stage was to determine the position of individual parts of the drive on the frame (Figure 9c). The project also took into account the expected course of the toothed belt.
Using the 3DExperience program’s Create Human function within the Human Design module, a human silhouette was generated. In the Edit Human window, the basic geometry of the figure was determined (Figure 10a). The figure meets the design requirements regarding the weight and height of the human pilot for the human-powered aircraft.

Figure 10.
Models designed in 3DExperience program: (a) Edit Human window, (b) the body position of the pilot of a HPA, (c) pilot seat, (d) fairing design, (e) landing gear, (f) complete cockpit structure of HPA after mounting of parts.
Using the Posture function, the appropriate body position of the generated character was determined (Figure 10b). Based on the geometry of the generated human posture, a seat frame was designed using the Rib function, which was then covered with Cordura using the Multi-Section Surface function (Figure 10c). The next stage was to make the fairing. First, a surface was created using the Multi-Section Surface function, and then a solid was created using the Thick Surface function. The fairing is constructed from polystyrene foam, chosen for its lightweight and high-insulation properties, and is covered with polyester foil to reduce drag and improve surface smoothness (Figure 10d).
With the aerodynamic fairing shape known, the design of the landing gear was initiated (Figure 10e). It was crucial to design the component in a way that minimizes its protrusion beyond the outline of the structure. The landing gear was designed in the 3DExperience program, drawing from solutions used in the construction of high-strength stunt scooters, and the wheels as commercially available components were sourced from the GrabCAD website [52]. Then, in the Assembly Design module, the chassis and frame were connected (Figure 10f). In the assumptions of the manuscript, the cockpit structure was made of polystyrene foam, which can be easily knocked/pushed out by the pilot in an emergency situation.
To create the geometry of the stabilizer, the S9027 symmetrical profile was chosen, which is characterized by a relatively small thickness (Figure 11a).
Figure 11.
(a) S9027 aviation profile, (b) geometry of stabilizers: vertical and horizontal, (c) design of stabilizers: horizontal and vertical, (d) stabilizer mounted on hinges, (e) the use of servomechanism in construction.
The next step was to create the geometry of the vertical and horizontal stabilizers (Figure 11b), using the XFLR5 program. The surface area and neutral points of stability were determined. Using Formulas (6) and (7) and input data, the volumetric characteristics of the structure were calculated, determining the appropriate parameters for the horizontal and vertical stabilizer . The volumetric parameters calculated for the project coincide with the volumetric parameters commonly used for sailplane constructions in the subject literature [53]. Based on the established geometry, a structural model of the stabilizers was created in the 3DExperience program (Figure 11c). The design of the stabilizers is based on solutions employed in the main wing structure. The stabilizers do not feature movable elements such as control surfaces, aiming to maintain low structural weight. Mounting the spar on hinges allows the entire surface of the stabilizer to act as a control surface (Figure 11d). A servo mechanism was utilized in the design as an actuator, and the model was sourced from the GrabCAD website (Figure 11e) [54]. Ball joints, as readily available components, were also obtained from the GrabCAD website [55]. The absence of the need for linkages significantly simplifies the overall structure and its assembly. Additionally, the servo mechanism enables easy automation of flight control.
6.4. Determination of Masses and the Location of the Center of Mass
The mass was determined based on the model created in the 3DExperience program. To do this, the densities of the materials used in the construction were adopted, and the Material Definition module was used for this purpose. A range of materials was selected for the construction, each chosen for its unique properties. Carbon fiber composites provide exceptional strength with low density, achieving high relative strength. Rohacell 31A and 51A polymethacrylimide (PMI) foams offer excellent mechanical properties and low density, crucial for reducing aircraft weight while maintaining structural integrity. For the above materials, the density values are as follows: 1500 kg/m3, 32 kg/m3, 52 kg/m3. Foamular 250 and XPS polystyrene foams, with their lower densities and cost-effectiveness, are used in less critical areas to manage costs without compromising strength. Aircraft plywood and aluminum alloy 6661-T6 are selected for their high strength-to-weight ratios and stiffness, making them ideal for structural components. AISI 302 stainless steel alloy provides high tensile strength and durability, suited for high-stress parts with excellent corrosion resistance. Polyester film is chosen for its lightweight, flexible properties, perfect for aerodynamic surfaces and coverings. For the materials, the density values are as follows: 24.8 kg/m3, 28 kg/m3, 600 kg/m3, 2700 kg/m3, 7860 kg/m3 and 1390 kg/m3. To determine the center of mass in 3DExperience program, the Measure Inertia tool was used (Figure A1c). The total mass, excluding the drive belt (which will be added during assembly), is 94.8 kg. The values of total mass and center of mass were entered into the XFLR5 program using the Plane Inertia option (Figure A1d). This will be utilized during the stability and flight dynamics analysis stage. Taking into account the fact that the aim of the manuscript was to create a flying structure and not at that stage actually build it, no economic savings were sought and the focus was primarily on parameters. The main determinant was to choose the most frequently used types of materials used in similar types of structures in the aviation industry.
6.5. Determination of Aerodynamic Characteristics
Using the XFLR5 program, an analysis of the previously designed lifting surfaces (wing, vertical stabilizer, horizontal stabilizer) was conducted to examine their aerodynamic characteristics. The following analyzes were performed only to initially determine whether the construction of HPA was capable of flying. The assumed temperature of air was set to 20 °C and no wind was assumed.
This analysis included studying the lift coefficient versus drag coefficient for various velocities (Figure 12a). The value of the lift force for the wing was also checked, without deflection (NO DEFL—marked with a blue line in the graph) and with the expected deflection (DEFL—red line in the graph) taken into account (Figure 12b). Based on the graph (Figure 12b), it was determined that with a bent wing, the decrease in lift force in relation to a straight wing is 46.6 N for a speed of 9.5 m/s. For the purposes of the project, the assumed lift force drop was 50 N.
Figure 12.
Graphs of (a) lift coefficient versus drag coefficient Cl/Cd for speed v, (b) lift force FZ versus speed v.
The next step was to indicate the total resistance force. The XFLR5 program does not allow the construction of high-level solids, so the 3DExperience program was used. The first step was to create a simplified surface model of the muscle aircraft using the Generative Wireframe and Surface module (Figure 13a). Next, in the Scenario Creation module and using the Assistant function, preliminary analysis requirements were specified, including the dimensions of the bounding box, the surface area of the studied part, and the type of fluid flowing around, in this case, air. Then, the turbulence model was determined—the SST k-ω model was chosen.
Figure 13.
(a) Simplified surface model of the plane, (b) boundary conditions for the performed analysis, (c) screenshot of the Output window, (d) numeric grid with settings window.
In the next step, boundary conditions were established, where orange arrows indicated the inlet velocity of 9.5 m/s, and purple arrows indicated the pressure outlet (Figure 13b). The motion of the bottom wall (9.5 m/s) was set parallel to the airflow to simulate the aircraft flying over the ground, which helps capture the ground effect more accurately. In the next stage, the desired output values were specified (Figure 13c).
In this case, it was the generated force. In the next step, the mesh parameters were set. The Hex-Dominant Mesh type was selected, with a maximum mesh size set to 1500 mm and a minimum size of 15 mm. Additionally, three layers of 1 mm thickness were added, distributed around the model’s surface (Figure 13d).
The final step was to run the Model and Scenario Check function, which verifies the correctness of actions taken in the previous stages. Subsequently, the simulation was initiated. The graphical result of the simulation shows changes in velocity at the upper and lower edges of the wing (Figure 14a). Consequently, on the upper edge of the airfoil, pressure decreases, while it increases on the lower edge (Figure 14b). This results in the generation of lift force. To retrieve significant analysis results, the Sensor function was used, followed by reading the results in the Feature Manager window (Figure 14c).
Figure 14.
(a) Velocity distribution around the lift airfoil, (b) pressure distribution on the structure, (c) screenshot of the Feature Manager window.
The results pertain to the design of the human-powered aircraft, which achieves a ceiling of 3.4 m (measured from the lowest point of the structure) and moves at a speed of 9.5 m/s. In this scenario, the drag force is 23.8 N, and the lift force is 971.8 N (accounting for wing flex). However, if the aircraft reaches a higher altitude (6.4 m), the drag force increases to 24.7 N, while the lift force decreases to 963.7 N. This confirms the occurrence of the ground effect.
6.6. Preliminary Stability Analysis
For the stability analysis, the XFLR5 program was utilized. Introducing the values of total mass and center of mass using the Plane Inertia option enabled the determination of the pitching moment acting on the human-powered aircraft structure. In the preliminary stability assessment, reliance was placed on the plot depicting the relationship between the pitching moment coefficient Cm and angle of attack α (Figure 15a). This plot must exhibit a negative slope, as it corresponds to the behavior of the aircraft during flight. When the aircraft descends, its angle of attack is reduced and often negative. In such cases, a positive pitching moment causes the aircraft’s nose to rotate upwards, helping to counteract the descent. Conversely, when the aircraft ascends and its angle of attack is positive, the pitching moment is negative and aims to direct it downwards.
Figure 15.
Graphs of the: (a) pitching moment coefficient Cm against the angle of attack α, (b) pitching moment coefficient Cm against the lift coefficient Cl, (c) lift coefficient versus the drag coefficient Cl/Cd depending on the angle of attack α.
On the graph (Figure 15a), the pitching moment is neutral at an angle of attack of 2°, indicating a zero pitching moment condition. To achieve a neutral pitching moment at an angle of attack of 0°, the horizontal stabilizer was set at an angle of attack of 2.2°. In this configuration, it was checked on the plot (Figure 15b) whether the moment coefficient was neutral, and the lift coefficient was positive. Additionally, based on the plot (Figure 15c), it was determined that the human-powered aircraft exhibits the highest value of Cl/Cd in this configuration during horizontal flight.
For clearer explanations and to aid understanding of the aerodynamic analyses performed in recent sections, we would like to supplement this paper with descriptive flow chart visuals of the complete procedure (Figure 16).
Figure 16.
Steps in aerodynamic analysis process.
6.7. Comparison of Results with Requirements
The aircraft design scheme proposed by Danilecki (Figure 3) consists of ten stages focused on analyzing and optimizing the structure [45]. The paper presented a preliminarily optimized design, where continuous adjustments were made at each individual stage. After determining the drag in the earlier stages of the design process, it is necessary to select the thrust force required for flight. An average thrust force of 25 N was adopted based on prior aerodynamic calculations and flight requirements. The propeller blade shape was designed using the JavaProp program. In the first stage, the propeller profile and angle of attack were selected. The Clark Y profile, available in the JavaProp program, was chosen as it meets the design requirements (Figure A2a). Next, in the Design tab, the basic parameters of the propeller were determined as follows: the number of blades were 2, the rotations per minute are 185 rpm, the outer diameter is 2.8 m, the inner diameter is 0.1 m, the flight speed is 9.5 m/s, and the thrust generated 25 N (Figure A2b). The desired parameters are calculated by the program after entering the base parameters (Figure A2c). From these, it can be observed that the power required to drive the propeller should be PP = 267.12 W. This is consistent with the design assumptions made at the outset. The propeller efficiency is 88.9%. The final stage involved transferring the blade geometry (Figure 17a) to the 3DExperience program to model the entire propeller. The file was saved in the .IGS format, which can be opened as a surface. Based on the blade geometry, the propeller project was created. The Thick Surface function was utilized to generate a wing shell from the surface. Using the Shaft function, a shaft of complete propeller was created (Figure 17b).
Figure 17.
(a) Designed propeller wing (b) complete propeller (c) location of bearings and gears.
The final step in determining the power required to keep the structure in the air was to establish losses in the belt drive. For this purpose, the total belt tension and forces on the shaft needed to be determined. The belt used has low initial tension and can transmit large forces, so formulas used for calculating chain drive parameters were applied. For the project, an initial tension of 150 N, a pitch of the belt of 11 mm, a speed of the driving wheel of 90 RPM, and the power transmitted by the drive of 0.3 kW were assumed. The linear velocity for two belts was determined using formula . Calculated results were m/s, and for the second one, m/s. Following the total static tension was calculated using formula . For the first belt, it was N, and for the second one, it was N. In the next step, the losses in the belts were determined, amounting to W for the first belt and W for the second belt. The final step was to calculate the forces on the shaft . For the first belt, this amounted to N, and for the second belt, N.
All models of bearings used in the design were obtained from the SKF manufacturer. This allowed for the use of a special bearing selection and parameter SKF online tool [56]. In the first step, the positions of the bearings and gears were determined, using the previously created model and based on models created by the manufacturer (Figure 17c).
Knowing the losses and the power required to drive the propeller, the total power required to keep the structure in the air was calculated. To calculate the total power required to keep the aircraft in the air, the following equation was used:
The term refers to the power required to drive the propeller, while refers to various system losses. The term represents additional power considerations based on fourfold thrust requirements. The final calculated end value using Equation (8) was PT = 269.5 W. To the takeoff weight, the following masses must be added: belts 476 g, transmitter 400 g, receiver 10 g, battery powering the servomechanisms 250 g, seat material 300 g, and steel clamps 200 g. The total mass amounts to 96.4 kg.
6.8. Final Evaluation of Results
All initial assumptions were met during the design stages of the structure, hypothetically making the muscle-powered aircraft (Figure 18) capable of flying at a speed of 9.5 m/s at an altitude greater than 3 m. According to the assumption, with a total mass of 96.4 kg, the lift force needed to sustain the aircraft in the air should be around 945 N. Analyses conducted in the Fluid Scenario Creations module of the 3DExperience program showed that the designed structure is capable of reaching an altitude of 6.4 m, where the lift force will be 963.7 N, and the drag force will be 24.7 N. To generate the thrust necessary to counteract the drag force, a power of 269.5 W is needed. This value is significantly lower than the value assumed in the initial assumptions (350 W). According to the graph of human output power over time (Figure 2), this value of power (269.5 W) allows an average, healthy man weighing 70 kg to sustain a flight of approximately 20 min.
Figure 18.
The final model created in the 3DExperience program.
Table 1 compares the proposed design solution with selected known solutions from the past.
Table 1.
Main differences in HPA design.
The main design innovation in this paper (Table 1) was the use of a drive belt applied in modern bicycle drive designs, which is characterized by low weight, lower losses in comparison with traditional types of toothed belts and extended service life compared to a chain. Table 2 summarizes the important operating data of selected HPAs.
Table 2.
Summarized important operating data of selected HPAs.
From Table 2, it follows that the mean weight of most past HPAs is 37.9 kg, while the weight of the designed construction is only 26.4 kg. However, during the next stages of this research, when building the prototype and conducting tests, this weight could increase by approximately 15% (around 4 kg). The assumed wingspan of the designed HPA is 1.5 m larger than the mean wingspan of previously successful HPAs. The calculated power required for flight and the propeller RPM are 16 W lower and 24.5 RPM higher, respectively, than the average values. Another important observation is the design flight altitude, which, for previous HPAs, was approximately 6.7 m (though this data were difficult to obtain for many HPAs), while the designed airplane assumes an altitude of 6.4 m. The designed flight speed of 9.5 m/s of the proposed HPA is higher than that of most earlier typical constructions (see Table 2), as well as those competing in the Japan Birdman Rally, which range from 6 to 7.5 m/s [13].
The insights gained from HPA design techniques can potentially advance the development of unmanned high-altitude airplanes, particularly in terms of lightweight structures, low Reynolds number aerodynamics, and efficient propeller design needed for atmospheric research applications. Human-powered flight spans millennia, encapsulating phases of fantasy, analysis, and action [57]. Fantasy, rooted in myths like that of Icarus, must ultimately be grounded in experimental testing, akin to Daedalus’ wings. Analysis requires formal language to quantitatively express the governing laws, from Leonardo’s designs to modern achievements like crossing the British Channel in 1979 and the Crete-Mainland Greece gap in 1988. Action translates these insights into practical applications, shaping our world according to human will. However, Gödel’s theorem [57] reminds us that even within comprehensive formal systems, there exist truths beyond their reach, highlighting the intrinsic limits of theoretical frameworks.
7. Conclusions
This work focused on the design of a human-powered aircraft using advanced CAD/CAM software and CFD fluid dynamics analysis. The project aimed to develop a lightweight, eco-friendly flying machine by optimizing aerodynamic properties and material selection to meet initial design objectives.
The main conclusions are related to the following:
- (a)
- Design Process and Achievements:
- A human-powered aircraft was designed using modern CAD/CAM software and CFD fluid mechanics analysis, aligning with the project goals established at the outset.
- The design was found to be theoretically capable of flight, based on the conducted aerodynamic analyses.
- (b)
- Aerodynamic Analysis Challenges:
- The selection of software for aerodynamic analysis posed a challenge during the design process.
- Initially, the 3DExperience program’s Fluid Scenario Creation module was used for CFD analysis, but this approach was time-consuming.
- To optimize workflow, the decision was made to switch to XFLR5, a software based on the VLM2 (Vortex Lattice Method), which is faster and better suited for preliminary design stages (Advantages of XFLR5: Quick analysis time (less than 90 s) and ease of wing shape definition through parametric modeling; Limitations of XFLR5: Lower accuracy compared to CFD and limited ability to handle highly complex shapes).
- Final aerodynamic analyses were completed using 3DExperience for greater precision and to address complex shape requirements.
- (c)
- Fairing Design Issues:
- Final aerodynamic analysis revealed high pressure at the fairing’s nose, increasing the overall drag of the aircraft.
- To reduce drag, modifications to the fairing’s shape will be necessary, aiming for a more streamlined design.
- (d)
- Structural Strength Analysis:
- No structural strength simulations (MES) were performed due to the heterogeneous properties of the composite materials used.
- Structural analysis would require detailed data on fiber orientation and material properties, which was beyond the scope of this work.
- Incorporating strength simulations in future work would enhance the precision of structural component design and help provide a more accurate mass estimation for the aircraft.
With future technological advancements and more affordable material production, modified human-powered aircrafts (HPAs) may gain wider popularity. In the near future, advancements in modern photovoltaic panels could significantly reduce the physical effort needed to control and power these zero-emission vehicles. Additionally, observing the dynamic development of the electric bicycle industry, where increasingly smaller and more efficient batteries and motors are used, provides a solid basis for applying this type of technology to the construction of flying machines.
Author Contributions
Conceptualization, M.K. and I.P.; methodology, I.P.; software, I.P.; validation, I.P., K.U. and M.K.; formal analysis, I.P. and K.U.; investigation, I.P. and M.K.; resources, M.K.; data curation, K.U.; writing—original draft preparation, I.P., M.K. and K.U.; writing—review and editing, I.P., M.K. and K.U.; visualization, I.P. and K.U.; supervision, M.K. and K.U.; project administration, M.K. and K.U.; funding acquisition, K.U. All authors have read and agreed to the published version of the manuscript.
Funding
This research received no external funding.
Data Availability Statement
Dataset available on request from the authors.
Conflicts of Interest
The authors declare no conflicts of interest.
Appendix A
This appendix contains figures showing selected software screenshots.
Figure A1.
Screenshots of XFLR5 program windows: (a) profile analysis, (b) plane editor, (c) measure inertia, (d) plane inertia.
Figure A2.
(a) Profile and attack angle selection window (b) basic propeller parameters in the design tab (c) propeller parameters.
References
- Lange, B. Das Buch der Deutschen Luftfahrttechnik; Verlag Dieter Hoffmann: Mainz, Germany, 1970; p. 361. [Google Scholar]
- McAvoy, J.M., Jr. The Design and Development of a Human-Powered Airplane. Master’s Thesis, Georgia Institute of Technology, Atlanta, GA, USA, June 1963. [Google Scholar]
- Fauvel, C. Man powered flight. Observations about flight under human power. Tech. Soar. 1980, 6, 29. [Google Scholar]
- Jex, H.R.; Mitchell, D.G. Stability and Control of the Gossamer Human-Powered Aircraft by Analysis and Flight Test; NASA Contractor Report 3627, Contract NAS4-2705; NASA: Washington, DC, USA, 1982. [Google Scholar]
- Drela, M.; Langford, J.S. Human-powered flight. Sci. Am. 1985, 253, 144–151. [Google Scholar] [CrossRef]
- Schoberl, E. Conception and optimization of man powered planes. Tech. Soar. 1989, 13, 27–32. [Google Scholar]
- Langford, J.S.; Bussolari, S.R.; Cruz, J.R.; Douglas, D.G.; Drela, M.; Finberg, S.L.; Korakianitis, T.P.; Nadel, E.R.; Parks, R.W.; Sullivan, R.B.; et al. The Feasibility of a Human-powered Flight between Crete and the Mainland of Greece, 4th ed.; Final Report of the Daedalus Project Working Group; Departments of Aeronautics and Astronautics, Massachusetts Institute of Technology and National Air: Cambridge, MA, USA; Space Museum Smithsonian Institution: Cambridge, MA, USA, 1988. [Google Scholar]
- Sullivan, R.B.; Zerweckh, S.H. Flight Test Results for the Daedalus and Light Eagle Human Powered Aircraft; Prepared for Langley Research Facility Grant NAG-1-836 “Low Speed Flight Research with the MIT Daedalus and Light Eagle Aircraft”; Massachusetts Institute of Technology: Cambridge, MA, USA, 1988. [Google Scholar]
- Cruz, J.R. Weight Analysis of the Daedalus Human Powered Aircraft. Tech. Soar. 1990, 14, 2–6. [Google Scholar]
- Bussolari, S.R.; Nadel, E.R. The physiological limits of long-duration human power production-lessons learned from the Daedalus project. Hum. Power Tech. J. IHPVA 1989, 7, 1+8–10. [Google Scholar]
- Cruz, J.R.; Drela, M. Structural Design Conditions for Human Powered Aircraft. In Proceedings of the 21st OSTIV Conference, Wiener Neustadt, Austria, 18–26 May 1989. [Google Scholar]
- Drela, M. Aerodynamics of human-powered flight. Annu. Rev. Fluid Mech. 1990, 22, 93–110. [Google Scholar] [CrossRef]
- Kogiso, N.; Tsushima, T.; Murotsu, Y. Wing planform optimization of human powered aircraft in low Reynolds number range. In Proceedings of the 8th Symposium on Multidisciplinary Analysis and Optimization, Long Beach, CA, USA, 6–8 September 2000. [Google Scholar] [CrossRef]
- Inaba, Y.; Shimada, Y.; Uchiyama, K.; Abe, K.; Ishikawa, Y.; Sugimoto, T.; Miyazaki, Y.; Koyama, Y.; Onishi, S.; Matubara, K.; et al. Development of Flight Simulator for Human Powered Aircraft—The Road towards a World Record. In Proceedings of the SICE-ICASE International Joint Conference, Busan, Republic of Korea, 18–21 October 2006; pp. 2787–2792. [Google Scholar]
- Mardanpour, P.; Krüger, W.R.; Haddadpour, H.; Hoffmann, D. Design and testing of a model wing section for a human powered aircraft. In Proceedings of the 25th International Congress of the Aeronautical Sciences ICAS, Hamburg, Germany, 3–8 September 2006; pp. 1–11. [Google Scholar]
- Mason, W.; Smith, M.; Barstow, A.; Ligon, K.; Machamer, G.; Mckagen, B.; Murrow, J.; O’Brien, D.; Portner, S.; Thompson, C.; et al. Human Powered Aircraft for Sport; Final Report Draft; Virginia Polytechnic Institute and State University: Blacksburg, VA, USA, 2010. [Google Scholar]
- Lee, K.Y.; Choi, S.O. The Design and Construction Consideration for Developing the Human Powered Aircraft. J. Korean Soc. Aviat. Aeronaut. 2009, 17, 29–38. [Google Scholar]
- van Kuijk, J. How a high-school student built the first Dutch human powered aircraft. In Proceedings of the 28th International Congress of the Aeronautical Sciences ICAS, Brisbane, Australia, 23–28 September 2012; pp. 1–7. [Google Scholar]
- Fujiwara, G.; Stefanini, L.M.; Silvares, O. Design of a Human-Powered Aircraft Applying Multidisciplinary Optimization Method; SAE Technical Paper; SAE: Warrendale, PA, USA, 2013. [Google Scholar] [CrossRef]
- Sasaki, D.; Kurishita, T.; Kamada, M. Robust Airfoil Optimization of Human-Powered Aircraft against Manufacturing Variations. In Proceedings of the 2015 IEEE Congress on Evolutionary Computation (CEC), Sendai, Japan, 25–28 May 2015; pp. 611–617. [Google Scholar] [CrossRef]
- Vanderhoydonck, B.; Santo, G.; Vierendeels, J.; Degroote, J. Optimization of a Human-Powered Aircraft Using Fluid–Structure Interaction Simulations. Aerospace 2016, 3, 26. [Google Scholar] [CrossRef]
- Garcia, A.R.C.; Linero, L.G. Redesign of a Human Powered Aircraft using the Boxplane Concept. In Proceedings of the AIAA Atmospheric Flight Mechanics Conference, Grapevine, TX, USA, 9–13 January 2017. [Google Scholar] [CrossRef]
- Kwon, K.J.; Lee, H.T. Korea Human Powered Aircraft Competition Lessons Learned. In Proceedings of the AIAA Scitech 2020 Forum, Orlando, FL, USA, 6–10 January 2020. [Google Scholar] [CrossRef]
- Saravanan, V.; Ramachandran, M.; Sivaji, C.; Rajkumar, S. Analysis of Materials Used in Spar of Human Powered Aircraft by TOPSIS Method. Aeronaut. Aerosp. Eng. 2023, 1, 19–27. [Google Scholar] [CrossRef]
- Namura, N. Single and Multi-Objective Optimization Benchmark Problems Focusing on Human-Powered Aircraft Design. arXiv 2023, arXiv:2312.08953. [Google Scholar] [CrossRef]
- Bernérus, E.; Karlsson, M. Simulation with 3DEXPERIENCE. Evaluation of Software for Production Flow Simulation in Manufacturing Industry. Master’s Thesis, Chalmers University of Technology, Gothenburg, Sweden, 2016. [Google Scholar]
- Lanthony, A.; Konan, P.R.; Filogene, F. Factors of Acceptance of Digital Tools: The Example of the 3DEXPERIENCE Platform in the Context of Collaborative Projects. In Towards a New Future in Engineering Education, New Scenarios That European Alliances of Tech Universities Open Up, Proceedings of the SEFI 50th Annual Conference of the European Society for Engineering Education, Barcelona, Spain, 19–22 September 2022; Universitat Politècnica de Catalunya: Barcelona, Spain, 2022; pp. 1321–1330. [Google Scholar] [CrossRef]
- Güzelbey, I.H.; Mehmet, Y.E.; Doğru, H. Numerical Investigation of Different Airfoils at Low Reynolds Number in terms of Aerodynamic Performance of Sailplanes by using XFLR5. Karadeniz Fen Bilim. Derg. 2018, 8, 47–65. [Google Scholar] [CrossRef]
- Ahmad, M.; Hussain, Z.L.; Shah, S.I.A.; Shams, T.A. Estimation of Stability Parameters for Wide Body Aircraft Using Computational Techniques. Appl. Sci. 2021, 11, 2087. [Google Scholar] [CrossRef]
- Hepperle, M. JavaProp—Design and Analysis of Propellers. 2018. Available online: https://www.mh-aerotools.de/airfoils/javaprop.htm (accessed on 3 September 2024).
- Hepperle, M. JavaProp—Users Guide. Available online: https://www.mh-aerotools.de/airfoils/java/JavaProp%20Users%20Guide.pdf (accessed on 3 September 2024).
- Available online: https://www.aerosociety.com/media/4537/kremer_sport_rules.pdf (accessed on 31 August 2024).
- Zverkov, I.; Kryukov, A.; Evtushok, G. Theoretical and Engineering Approach to Human Power Ornithopter Design. World J. Eng. Technol. 2016, 4, 256–262. [Google Scholar] [CrossRef][Green Version]
- Naito, A. Review of Developments in Human-Powered Helicopters. Hum. Power Tech. J. IHPVA 1991, 9, 1+7–9. [Google Scholar]
- Bruce, S.A. Human-Powered Helicopter: A Program for Design and Construction. Master’s Thesis, Naval Postgraduate School, Monterey, CA, USA, 1991. [Google Scholar]
- Silvester, J.R. Wire-Braced Semirigid Elevated Rotor System Concept for a Human-Powered Helicopter. Master’s Thesis, Brigham Young University, Provo, UT, USA, 2008. [Google Scholar]
- Robertson, C.D.; Reichert, T.M. Design and Development of the Atlas Human-Powered Helicopter. J. Am. Helicopter Soc. 2015, 60, 1–15. [Google Scholar] [CrossRef]
- Gradwell, G.H. Designing the Human-Powered Helicopter: A New Perspective. Master’s Thesis, California Polytechnic State University, San Luis Obispo, CA, USA, 2011. [Google Scholar] [CrossRef]
- Nagaraj, V.T.; Chopra, I.; Pines, D.J. Gamera: A Human Powered Helicopter—In Pursuit of an Aviation Milestone; American Institute of Aeronautics and Astronautics, Inc.: Reston, VA, USA, 2021. [Google Scholar] [CrossRef]
- Sherwin, K. Man-Powered Flight; Model and Allied Publications: Hemel Hempstead, UK, 1971. [Google Scholar]
- Levarda, E. Bicycle Transmissions. IOP Conf. Ser. Mater. Sci. Eng. 2018, 444, 052013. [Google Scholar] [CrossRef]
- Verma, R.; Hansen, E.A.; de Zee, M.; Madeleine, P. Effect of seat positions on discomfort, muscle activation, pressure distribution and pedal force during cycling. J. Electromyogr. Kinesiol. 2016, 27, 78–86. [Google Scholar] [CrossRef] [PubMed]
- Wilson, D.G. Bicycling Science, 3rd ed.; MIT Press: Cambridge, MA, USA, 2004; p. 44. [Google Scholar]
- Halson, S.L. Monitoring Training Load to Understand Fatigue in Athletes. Sports Med. 2014, 44, 139–147. [Google Scholar] [CrossRef] [PubMed]
- Danilecki, S. Aircraft Design; Publishing House of Warsaw University of Technology: Warsaw, Poland, 2000. [Google Scholar]
- Sadraey, M.H. Aircraft Design; Wiley: Hoboken, NJ, USA, 2012. [Google Scholar] [CrossRef]
- Kundu, A.K. Aircraft Design; Cambridge University Press: Cambridge, UK, 2010. [Google Scholar] [CrossRef]
- Nakayama, Y. Introduction to Fluid Mechanics, 2nd ed.; Butterworth-Heinemann: Oxford, UK, 2018; ISBN 9780081024379. [Google Scholar]
- Bielawski, R. Selected Issues of Aircraft Building. Definitions, Concepts and Classifications; National Defense University Publishing House: Warsaw, Poland, 2015. [Google Scholar]
- Available online: https://m-selig.ae.illinois.edu/ads/coord/e395.dat (accessed on 31 August 2024).
- Available online: https://grabcad.com/library/mountainbike-flat-pedal (accessed on 31 August 2024).
- Available online: https://grabcad.com/library/scooter-wheel-125mm-1 (accessed on 31 August 2024).
- Scholz, D. Empennage sizing with the tail volume complemented with a method for dorsal fin layout. INCAS Bull. 2021, 13, 149–164. [Google Scholar] [CrossRef]
- Available online: https://grabcad.com/library/savox-1270tgp-1 (accessed on 31 August 2024).
- Available online: https://grabcad.com/library/traxxas-1942-long-rod-end-1 (accessed on 31 August 2024).
- Available online: https://www.skfbearingselect.com/#/bearing-selection-start/ (accessed on 31 August 2024).
- Di Prampero, P.E. A Brief History of Human Powered Flight: From Physiology to Philosophy. Ann. Kinesiol. 2010, 1, 29–45. [Google Scholar]
Disclaimer/Publisher’s Note: The statements, opinions and data contained in all publications are solely those of the individual author(s) and contributor(s) and not of MDPI and/or the editor(s). MDPI and/or the editor(s) disclaim responsibility for any injury to people or property resulting from any ideas, methods, instructions or products referred to in the content. |
© 2024 by the authors. Licensee MDPI, Basel, Switzerland. This article is an open access article distributed under the terms and conditions of the Creative Commons Attribution (CC BY) license (https://creativecommons.org/licenses/by/4.0/).




















