Study on the Detection Mechanism of Multi-Class Foreign Fiber under Semi-Supervised Learning
Abstract
1. Introduction
2. Materials and Methods
2.1. Materials
2.2. Methods
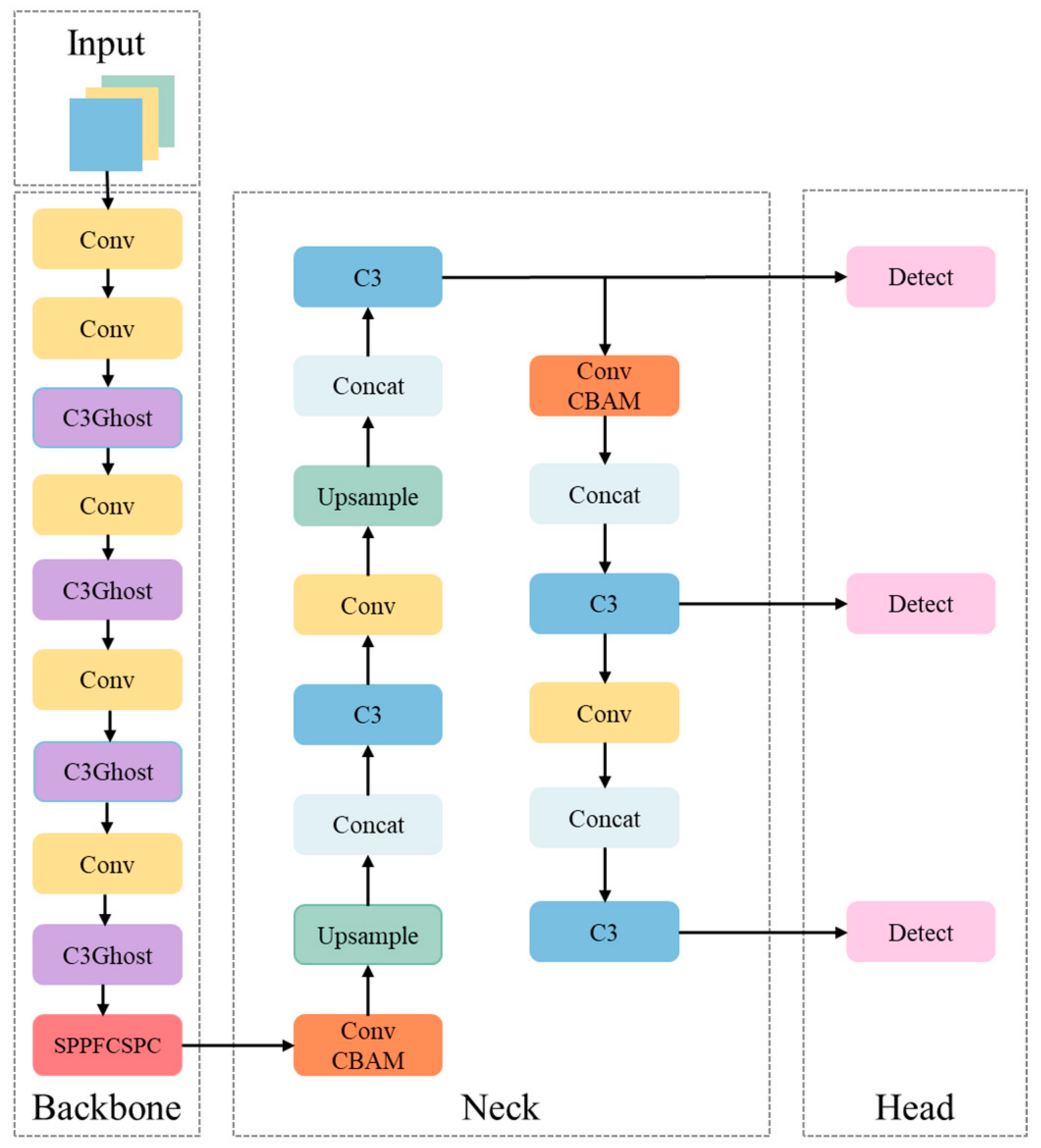
2.2.1. Small Object Detection
2.2.2. Multiscale Feature Extraction
2.2.3. Lightweight Optimization
3. Results
3.1. Implementation Details
3.2. Evaluation Index of the Model
3.3. Train for Foreign Fiber Detection
3.4. Ablation Experiment
3.5. Comparative Experiment
4. Conclusions
Author Contributions
Funding
Institutional Review Board Statement
Informed Consent Statement
Data Availability Statement
Conflicts of Interest
References
- Ateeq-ur, R.; Bhatti, M.M.A.; Umar, U.-u.d.; Naqvi, S.A.H. Cotton Diseases and Disorders Under Changing Climate. In Cotton Production and Uses: Agronomy, Crop Protection, and Postharvest Technologies; Ahmad, S., Hasanuzzaman, M., Eds.; Springer: Singapore, 2020; pp. 271–282. [Google Scholar]
- Dai, M.; Dorjoy, M.M.H.; Miao, H.; Zhang, S. A New Pest Detection Method Based on Improved YOLOv5m. Insects 2023, 14, 54. [Google Scholar] [CrossRef] [PubMed]
- Yang, W.; Li, D.; Zhu, L.; Kang, Y.; Li, F. A new approach for image processing in foreign fiber detection. Comput. Electron. Agric. 2009, 68, 68–77. [Google Scholar] [CrossRef]
- Zhao, X.; Guo, X.; Luo, J.; Tan, X. Efficient detection method for foreign fibers in cotton. Inf. Process. Agric. 2018, 5, 320–328. [Google Scholar] [CrossRef]
- Li, Q.; Ma, W.; Li, H.; Zhang, X.; Zhang, R.; Zhou, W. Cotton-YOLO: Improved YOLOV7 for rapid detection of foreign fibers in seed cotton. Comput. Electron. Agric. 2024, 219, 108752. [Google Scholar] [CrossRef]
- Du, Y.; Dong, C.; Zhao, D.; Ren, W.; Cai, W. Application of improved Faster RCNN model for foreign fiber identification in cotton. Laser Optoelectron. Prog. 2020, 57, 121007. [Google Scholar]
- Wei, W.; Zhou, X.; Huang, Z.; Su, Z. Feature comparison residuals for foreign fibre classification model. IET Image Process. 2024, 18, 2179–2190. [Google Scholar] [CrossRef]
- Wang, R.; Zhang, Z.-F.; Yang, B.; Xi, H.-Q.; Zhai, Y.-S.; Zhang, R.-L.; Geng, L.-J.; Chen, Z.-Y.; Yang, K. Detection and Classification of Cotton Foreign Fibers Based on Polarization Imaging and Improved YOLOv5. Sensors 2023, 23, 4415. [Google Scholar] [CrossRef] [PubMed]
- Wei, W.; Zhang, C.; Deng, D. Content Estimation of Foreign Fibers in Cotton Based on Deep Learning. Electronics 2020, 9, 1795. [Google Scholar] [CrossRef]
- Merz, C.J.; Clair, D.S.; Bond, W.E. Semi-supervised adaptive resonance theory (smart2). In Proceedings of the [Proceedings 1992] IJCNN International Joint Conference on Neural Networks, Baltimore, MD, USA, 7–11 June 1992; pp. 851–856. [Google Scholar]
- Jeong, J.; Lee, S.; Kim, J.; Kwak, N. Consistency-based semi-supervised learning for object detection. In Proceedings of the 33rd International Conference on Neural Information Processing Systems, Vancouver, BC, Canada, 8–14 December 2019; p. 965. [Google Scholar]
- Tarvainen, A.; Valpola, H. Mean teachers are better role models: Weight-averaged consistency targets improve semi-supervised deep learning results. In Proceedings of the 31st International Conference on Neural Information Processing Systems, Long Beach, CA, USA, 4–9 December 2017; 2017; pp. 1195–1204. [Google Scholar]
- Liu, Y.-C.; Ma, C.-Y.; He, Z.; Kuo, C.-W.; Chen, K.; Zhang, P.; Wu, B.; Kira, Z.; Vajda, P. Unbiased teacher for semi-supervised object detection. arXiv 2021, arXiv:2102.09480. [Google Scholar]
- Lee, D.-H. Pseudo-label: The simple and efficient semi-supervised learning method for deep neural networks. In Proceedings of the Workshop on Challenges in Representation Learning (ICML), Atlanta, GA, USA, 20–21 June 2013; p. 896. [Google Scholar]
- Xie, Q.; Luong, M.-T.; Hovy, E.; Le, Q.V. Self-training with noisy student improves imagenet classification. In Proceedings of the IEEE/CVF Conference on Computer Vision and Pattern Recognition, Seattle, WA, USA, 13–19 June 2020; pp. 10687–10698. [Google Scholar]
- Chen, B.; Li, P.; Chen, X.; Wang, B.; Zhang, L.; Hua, X.-S. Dense learning based semi-supervised object detection. In Proceedings of the IEEE/CVF Conference on Computer Vision and Pattern Recognition, New Orleans, LA, USA, 18–24 June 2022; pp. 4815–4824. [Google Scholar]
- Xu, B.; Chen, M.; Guan, W.; Hu, L. Efficient Teacher: Semi-Supervised Object Detection for YOLOv5. arXiv 2023, arXiv:2302.07577. [Google Scholar]
- Yan, J.; Zhou, Z.; Zhou, D.; Su, B.; Xuanyuan, Z.; Tang, J.; Lai, Y.; Chen, J.; Liang, W. Underwater object detection algorithm based on attention mechanism and cross-stage partial fast spatial pyramidal pooling. Front. Mar. Sci. 2022, 9, 1056300. [Google Scholar] [CrossRef]
- Wang, W.; Tan, X.; Zhang, P.; Wang, X. A CBAM Based Multiscale Transformer Fusion Approach for Remote Sensing Image Change Detection. IEEE J. Sel. Top. Appl. Earth Obs. Remote Sens. 2022, 15, 6817–6825. [Google Scholar] [CrossRef]
- Han, K.; Wang, Y.; Tian, Q.; Guo, J.; Xu, C.; Xu, C. Ghostnet: More features from cheap operations. In Proceedings of the IEEE/CVF Conference on Computer Vision and Pattern Recognition, Seattle, WA, USA, 13–19 June 2020; pp. 1580–1589. [Google Scholar]
- Xu, J.; Yang, H.; Wan, Z.; Mu, H.; Qi, D.; Han, S. Wood Surface Defects Detection Based on the Improved YOLOv5-C3Ghost With SimAm Module. IEEE Access 2023, 11, 105281–105287. [Google Scholar] [CrossRef]
- Tong, Q.; Zhang, E.; Wu, S.; Xu, K.; Sun, C. A real-time detector of chicken healthy status based on modified YOLO. Signal Image Video Process. 2023, 17, 4199–4207. [Google Scholar] [CrossRef]
- Woo, S.; Park, J.; Lee, J.-Y.; Kweon, I.S. Cbam: Convolutional block attention module. In Proceedings of the European Conference on Computer Vision (ECCV), Munich, Germany, 8–14 September 2018; pp. 3–19. [Google Scholar]
- Lei, X.; Wen, X.; Li, Z. A multi-target cow face detection model in complex scenes. Vis. Comput. 2024. [Google Scholar] [CrossRef]
- Ma, Z.; Wan, Y.; Liu, J.; An, R.; Wu, L. A Kind of Water Surface Multi-Scale Object Detection Method Based on Improved YOLOv5 Network. Mathematics 2023, 11, 2936. [Google Scholar] [CrossRef]
- Wang, C.-Y.; Liao, H.-Y.M.; Wu, Y.-H.; Chen, P.-Y.; Hsieh, J.-W.; Yeh, I.-H. CSPNet: A new backbone that can enhance learning capability of CNN. In Proceedings of the IEEE/CVF Conference on Computer Vision and Pattern Recognition Workshops, Seattle, WA, USA, 14–19 June 2020; pp. 390–391. [Google Scholar]
- Zhang, S.; Che, S.; Liu, Z.; Zhang, X. A real-time and lightweight traffic sign detection method based on ghost-YOLO. Multimed. Tools Appl. 2023, 82, 26063–26087. [Google Scholar] [CrossRef]
- Redmon, J.; Farhadi, A. Yolov3: An incremental improvement. arXiv 2018, arXiv:1804.02767. [Google Scholar]
- Zhang, Y.; Sun, Y.; Wang, Z.; Jiang, Y. YOLOv7-RAR for Urban Vehicle Detection. Sensors 2023, 23, 1801. [Google Scholar] [CrossRef] [PubMed]
- Girshick, R. Fast r-cnn. In Proceedings of the IEEE International Conference on Computer Vision, Santiago, Chile, 7–13 December 2015; pp. 1440–1448. [Google Scholar]
- Carion, N.; Massa, F.; Synnaeve, G.; Usunier, N.; Kirillov, A.; Zagoruyko, S. End-to-end object detection with transformers. In Proceedings of the European Conference on Computer Vision, Glasgow, UK, 23–28 August 2020; pp. 213–229. [Google Scholar]















| Each Type of Object | Dirty | Polypropylene Filaments | Plastic | Cotton Stalks | Cotton Threads | Total | ||
|---|---|---|---|---|---|---|---|---|
| Numbers of images | Training set | 10% labeled images | 140 | 96 | 38 | 27 | 35 | 336 |
| 100% Labeled images | 1400 | 960 | 384 | 264 | 352 | 3360 | ||
| Test set | 175 | 120 | 48 | 33 | 44 | 420 | ||
| Val set | 175 | 120 | 48 | 33 | 44 | 420 | ||
| Total | 1750 | 1200 | 480 | 330 | 440 | 4200 | ||
| Train | Parameters | Values |
|---|---|---|
| SUP (10% labeled images) | size | 640 |
| batch size | 16 | |
| epochs | 500 | |
| initial learning rate | 0.01 | |
| SSOD (90% unlabeled image) | size | 640 |
| batch size | 16 | |
| epochs | 300 | |
| initial learning rate | 0.01 | |
| EMA smoothing factor | 0.999 |
| Groups | CBAM | SPPFCSPC | C3Ghost | mAP@0.5 (%) | P (%) | R (%) | Params (M) |
|---|---|---|---|---|---|---|---|
| 1 | 95.4 | 92.7 | 94.0 | 1.76 | |||
| 2 | √ | 96.4 | 94.0 | 94.2 | 1.76 | ||
| 3 | √ | 96.1 | 94.5 | 93.6 | 3.37 | ||
| 4 | √ | 94.5 | 93.5 | 92.6 | 1.47 | ||
| 5 | √ | √ | 96.6 | 95.2 | 94.4 | 3.37 | |
| 6 | √ | √ | 96.4 | 94.4 | 94.4 | 1.48 | |
| 7 | √ | √ | 96.0 | 95.8 | 92.0 | 3.37 | |
| 8 | √ | √ | √ | 97.0 | 96.3 | 95.4 | 3.08 |
| Dataset | Network Model | mAP@0.5 (%) | Params (M) |
|---|---|---|---|
| Train on 336 labeled pictures | YOLOv3-tiny | 79.4 | 16.63 |
| YOLOv5n | 94.4 | 3.37 | |
| YOLOv7 | 76.4 | 71.34 | |
| Faster-RCNN | 77.6 | 108.12 | |
| DETR | 95.1 | 473.95 | |
| Train on 3360 labeled pictures | YOLOv3-tiny | 89.3 | 16.63 |
| YOLOv5n | 97.2 | 6.31 | |
| YOLOv7 | 96.4 | 71.34 | |
| Faster-RCNN | 91.3 | 108.12 | |
| DETR | 97.0 | 473.95 | |
| Train on 336 labeled pictures and 3024 unlabeled images | Efficient YOLOv5-cotton | 97.0 | 3.08 |
Disclaimer/Publisher’s Note: The statements, opinions and data contained in all publications are solely those of the individual author(s) and contributor(s) and not of MDPI and/or the editor(s). MDPI and/or the editor(s) disclaim responsibility for any injury to people or property resulting from any ideas, methods, instructions or products referred to in the content. |
© 2024 by the authors. Licensee MDPI, Basel, Switzerland. This article is an open access article distributed under the terms and conditions of the Creative Commons Attribution (CC BY) license (https://creativecommons.org/licenses/by/4.0/).
Share and Cite
Zhou, X.; Wei, W.; Huang, Z.; Su, Z. Study on the Detection Mechanism of Multi-Class Foreign Fiber under Semi-Supervised Learning. Appl. Sci. 2024, 14, 5246. https://doi.org/10.3390/app14125246
Zhou X, Wei W, Huang Z, Su Z. Study on the Detection Mechanism of Multi-Class Foreign Fiber under Semi-Supervised Learning. Applied Sciences. 2024; 14(12):5246. https://doi.org/10.3390/app14125246
Chicago/Turabian StyleZhou, Xue, Wei Wei, Zhen Huang, and Zhiwei Su. 2024. "Study on the Detection Mechanism of Multi-Class Foreign Fiber under Semi-Supervised Learning" Applied Sciences 14, no. 12: 5246. https://doi.org/10.3390/app14125246
APA StyleZhou, X., Wei, W., Huang, Z., & Su, Z. (2024). Study on the Detection Mechanism of Multi-Class Foreign Fiber under Semi-Supervised Learning. Applied Sciences, 14(12), 5246. https://doi.org/10.3390/app14125246

