A Snapshot of the Microbiome of a Portuguese Abandoned Gold Mining Area
Abstract
:1. Introduction
2. Materials and Methods
2.1. Sampling Site Description, Sample Collection and Processing
2.2. DNA Extraction, High-Throughput Sequencing
2.3. Bioinformatic Data Processing
3. Results and Discussion
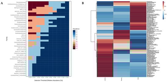
3.1. Microbiome Diversity and Community Structural Organization
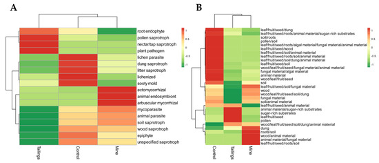
3.2. Microbiome Functional/Ecological Traits Characteristics
4. Conclusions
Supplementary Materials
Author Contributions
Funding
Institutional Review Board Statement
Informed Consent Statement
Data Availability Statement
Acknowledgments
Conflicts of Interest
References
- Martins, L. Mineral Resources of Portugal; DGEG: Lisbon, Portugal, 2012. [Google Scholar]
- Manuel, R.; Brito, M.; Chichorro, M.; Rosa, C. Remote Sensing for Mineral Exploration in Central Portugal. Minerals 2017, 7, 184. [Google Scholar] [CrossRef]
- Cerveira, A. Notas sobre as minas de ouro da Serra da Louzã. Sep. Bol. Soc. Geol. Port. 1947, 3, 5–15. [Google Scholar]
- Martins, C.M.B. A Exploração Mineira Romana e a Metalurgia do Ouro em Portugal; Instituto de Ciências Socias da Universidade do Minho: Braga, Portugal, 2008. [Google Scholar]
- Ferreira da Silva, E.; Zhang, C.; Serrano Pinto, L.; Patinha, C.; Reis, P. Hazard assessment on arsenic and lead in soils of Castromil gold mining area, Portugal. Appl. Geochem. 2004, 19, 887–898. [Google Scholar] [CrossRef]
- Fashola, M.O.; Ngole-Jeme, V.M.; Babalola, O.O. Heavy Metal Immobilization Potential of Indigenous Bacteria Isolated from Gold Mine Tailings. Int. J. Environ. Res. 2020, 14, 71–86. [Google Scholar] [CrossRef]
- Ngole-Jeme, V.M.; Fantke, P. Ecological and human health risks associated with abandoned gold mine tailings contaminated soil. PLoS ONE 2017, 12, e0172517. [Google Scholar] [CrossRef] [PubMed]
- Donato, D.B.; Nichols, O.; Possingham, H.; Moore, M.; Ricci, P.F.; Noller, B.N. A critical review of the effects of gold cyanide-bearing tailings solutions on wildlife. Environ. Int. 2007, 33, 974–984. [Google Scholar] [CrossRef] [PubMed]
- Ehrlich, H.L. Geomicrobiology: Relative roles of bacteria and fungi as geomicrobial agents. In Fungi in Biogeochemical Cycles; Gadd, G.M., Ed.; British Mycological Society Symposia, Cambridge University Press: Cambridge, UK, 2006; pp. 1–27. [Google Scholar] [CrossRef]
- Druschel, G.K.; Kappler, A. Geomicrobiology and Microbial Geochemistry. Elements 2015, 11, 389–394. [Google Scholar] [CrossRef]
- Gadd, G.M. Geomycology: Biogeochemical transformations of rocks, minerals, metals and radionuclides by fungi, bioweathering and bioremediation. Mycol. Res. 2007, 111, 3–49. [Google Scholar] [CrossRef]
- Gadd, G.M. The Geomycology of Elemental Cycling and Transformations in the Environment. Microbiol. Spectr. 2017, 5, 10–1128. [Google Scholar] [CrossRef]
- Viles, H.A. Microbial geomorphology: A neglected link between life and landscape. Geomorphology 2012, 157–158, 6–16. [Google Scholar] [CrossRef]
- Martínez-Espinosa, R.M. Microorganisms and Their Metabolic Capabilities in the Context of the Biogeochemical Nitrogen Cycle at Extreme Environments. Int. J. Mol. Sci. 2020, 21, 4228. [Google Scholar] [CrossRef]
- Fomina, M.; Skorochod, I. Microbial Interaction with Clay Minerals and Its Environmental and Biotechnological Implications. Minerals 2020, 10, 861. [Google Scholar] [CrossRef]
- Bindschedler, S.; Vu Bouquet, T.Q.T.; Job, D.; Joseph, E.; Junier, P. Fungal Biorecovery of Gold From E-waste. Adv. Appl. Microbiol. 2017, 99, 53–81. [Google Scholar] [CrossRef] [PubMed]
- Shuster, J.; Reith, F. Reflecting on Gold Geomicrobiology Research: Thoughts and Considerations for Future Endeavors. Minerals 2018, 8, 401. [Google Scholar] [CrossRef]
- Hyde, K.D.; Xu, J.; Rapior, S.; Jeewon, R.; Lumyong, S.; Niego, A.G.T.; Abeywickrama, P.D.; Aluthmuhandiram, J.V.S.; Brahamanage, R.S.; Brooks, S.; et al. The amazing potential of fungi: 50 ways we can exploit fungi industrially. Fungal Divers. 2019, 97, 1–136. [Google Scholar] [CrossRef]
- Dusengemungu, L.; Kasali, G.; Gwanama, C.; Mubemba, B. Overview of fungal bioleaching of metals. Environ. Adv. 2021, 5, 100083. [Google Scholar] [CrossRef]
- Newsome, L.; Falagán, C. The Microbiology of Metal Mine Waste: Bioremediation Applications and Implications for Planetary Health. GeoHealth 2021, 5, e2020GH000380. [Google Scholar] [CrossRef]
- Das, A.P.; Ghosh, S. Role of Microorganisms in Extenuation of Mining and Industrial Wastes. Geomicrobiol. J. 2022, 39, 173–175. [Google Scholar] [CrossRef]
- Bohu, T.; Anand, R.; Noble, R.; Lintern, M.; Kaksonen, A.H.; Mei, Y.; Cheng, K.Y.; Deng, X.; Veder, J.-P.; Bunce, M.; et al. Evidence for fungi and gold redox interaction under Earth surface conditions. Nat. Commun. 2019, 10, 2290. [Google Scholar] [CrossRef]
- Bohu, T.; Anand, R.R.; Kaksonen, A.H.; González-Álvarez, I.; Pages, A.; Noble, R.R.P.; Lintern, M.J.; Spinks, S.C.; Zhuang, X. The role of fungi in the biogeochemical cycling of supergene gold and satellite transition metals: A potential new exploration tool. Ore Geol. Rev. 2022, 140, 104595. [Google Scholar] [CrossRef]
- Li, M.; Tian, H.; Wang, L.; Duan, J. Bacterial Diversity in Linglong Gold Mine, China. Geomicrobiol. J. 2017, 34, 267–273. [Google Scholar] [CrossRef]
- Li, Q.; Liu, F.; Li, M.; Chen, C.; Gadd, G.M. Nanoparticle and nanomineral production by fungi. Fungal Biol. Rev. 2022, 41, 31–44. [Google Scholar] [CrossRef]
- Inagaki, F.; Takai, K.; Hirayama, H.; Yamato, Y.; Nealson, K.H.; Horikoshi, K. Distribution and phylogenetic diversity of the subsurface microbial community in a Japanese epithermal gold mine. Extremophiles 2003, 7, 307–317. [Google Scholar] [CrossRef] [PubMed]
- Karnachuk, O.V.; Gerasimchuk, A.L.; Banks, D.; Frengstad, B.; Stykon, G.A.; Tikhonova, Z.L.; Kaksonen, A.; Puhakka, J.; Yanenko, A.S.; Pimenov, N.V. Bacteria of the sulfur cycle in the sediments of gold mine tailings, Kuznetsk Basin, Russia. Microbiology 2009, 78, 483–491. [Google Scholar] [CrossRef]
- Sun, Y.; Zhang, X.; Wu, Z.; Hu, Y.; Wu, S.; Chen, B. The molecular diversity of arbuscular mycorrhizal fungi in the arsenic mining impacted sites in Hunan Province of China. J. Environ. Sci. 2016, 39, 110–118. [Google Scholar] [CrossRef] [PubMed]
- Crognale, S.; D’Annibale, A.; Pesciaroli, L.; Stazi, S.R.; Petruccioli, M. Fungal Community Structure and As-Resistant Fungi in a Decommissioned Gold Mine Site. Front. Microbiol. 2017, 8, 2202. [Google Scholar] [CrossRef] [PubMed]
- Ji, H.; Zhang, Y.; Bararunyeretse, P.; Li, H. Characterization of microbial communities of soils from gold mine tailings and identification of mercury-resistant strain. Ecotoxicol. Environ. Saf. 2018, 165, 182–193. [Google Scholar] [CrossRef]
- Oladipo, O.G.; Awotoye, O.O.; Olayinka, A.; Bezuidenhout, C.C.; Maboeta, M.S. Heavy metal tolerance traits of filamentous fungi isolated from gold and gemstone mining sites. Braz. J. Microbiol. 2018, 49, 29–37. [Google Scholar] [CrossRef]
- Sibanda, T.; Selvarajan, R.; Msagati, T.; Venkatachalam, S.; Meddows-Taylor, S. Defunct gold mine tailings are natural reservoir for unique bacterial communities revealed by high-throughput sequencing analysis. Sci. Total Environ. 2019, 650, 2199–2209. [Google Scholar] [CrossRef]
- Fatimawali, F.; Kepel, B.J.; Gani, M.A.; Tallei, T.E. Comparison of Bacterial Community Structure and Diversity in Traditional Gold Mining Waste Disposal Site and Rice Field by Using a Metabarcoding Approach. Int. J. Microbiol. 2020, 2020, 1858732. [Google Scholar] [CrossRef]
- Gagnon, V.; Rodrigue-Morin, M.; Tremblay, J.; Wasserscheid, J.; Champagne, J.; Bellenger, J.-P.; Greer, C.W.; Roy, S. Life in mine tailings: Microbial population structure across the bulk soil, rhizosphere, and roots of boreal species colonizing mine tailings in northwestern Québec. Ann. Microbiol. 2020, 70, 41. [Google Scholar] [CrossRef]
- Gagnon, V.; Rodrigue-Morin, M.; Tremblay, J.; Wasserscheid, J.; Champagne, J.; Bellenger, J.-P.; Greer, C.W.; Roy, S. Vegetation drives the structure of active microbial communities on an acidogenic mine tailings deposit. PeerJ 2020, 8, e10109. [Google Scholar] [CrossRef] [PubMed]
- Yan, C.; Wang, F.; Liu, H.; Liu, H.; Pu, S.; Lin, F.; Geng, H.; Ma, S.; Zhang, Y.; Tian, Z.; et al. Deciphering the toxic effects of metals in gold mining area: Microbial community tolerance mechanism and change of antibiotic resistance genes. Environ. Res. 2020, 189, 109869. [Google Scholar] [CrossRef] [PubMed]
- Nosáľová, L.; Maliničová, L.; Kisková, J.; Timková, I.; Sedláková-Kaduková, J.; Pristaš, P. Cultivable Microbiota Associated with Gold Ore from the Rozália Gold Mine, Hodruša-Hámre, Slovakia. Geomicrobiol. J. 2021, 38, 415–425. [Google Scholar] [CrossRef]
- Abrosimova, N.; Bortnikova, S.; Edelev, A.; Chernukhin, V.; Reutsky, A.; Abrosimov, N.; Gundyrev, I. Geochemical and Microbiological Composition of Soils and Tailings Surrounding the Komsomolsk Tailings, Kemerovo Region, Russia. Bacteria 2023, 2, 116–128. [Google Scholar] [CrossRef]
- Lhoste, E.; Comte, F.; Brown, K.; Delisle, A.; Jaclin, D.; Ponsin, V.; Rosabal, M.; Lazar, C.S. Bacterial, Archaeal, and Eukaryote Diversity in Planktonic and Sessile Communities Inside an Abandoned and Flooded Iron Mine (Quebec, Canada). Appl. Microbiol. 2023, 3, 45–63. [Google Scholar] [CrossRef]
- Mosier, A.C.; Miller, C.S.; Frischkorn, K.R.; Ohm, R.A.; Li, Z.; LaButti, K.; Lapidus, A.; Lipzen, A.; Chen, C.; Johnson, J.; et al. Fungi Contribute Critical but Spatially Varying Roles in Nitrogen and Carbon Cycling in Acid Mine Drainage. Front. Microbiol. 2016, 7, 238. [Google Scholar] [CrossRef]
- Ou, S.; Liang, J.-L.; Jiang, X.; Liao, B.; Jia, P.; Shu, W.; Li, J. Physiological, Genomic and Transcriptomic Analyses Reveal the Adaptation Mechanisms of Acidiella bohemica to Extreme Acid Mine Drainage Environments. Front. Microbiol. 2021, 12, 705839. [Google Scholar] [CrossRef]
- Quail, M.A.; Smith, M.; Coupland, P.; Otto, T.D.; Harris, S.R.; Connor, T.R.; Bertoni, A.; Swerdlow, H.P.; Gu, Y. A tale of three next generation sequencing platforms: Comparison of Ion Torrent, Pacific Biosciences and Illumina MiSeq sequencers. BMC Genom. 2012, 13, 341. [Google Scholar] [CrossRef]
- Shokralla, S.; Spall, J.L.; Gibson, J.F.; Hajibabaei, M. Next-generation sequencing technologies for environmental DNA research. Mol. Ecol. 2012, 21, 1794–1805. [Google Scholar] [CrossRef]
- Buermans, H.P.J.; den Dunnen, J.T. Next generation sequencing technology: Advances and applications. Biochim. Biophys. Acta 2014, 1842, 1932–1941. [Google Scholar] [CrossRef] [PubMed]
- Goodwin, S.; McPherson, J.D.; McCombie, W.R. Coming of age: Ten years of next-generation sequencing technologies. Nat. Rev. Genet. 2016, 17, 333–351. [Google Scholar] [CrossRef] [PubMed]
- Amarasinghe, S.L.; Su, S.; Dong, X.; Zappia, L.; Ritchie, M.E.; Gouil, Q. Opportunities and challenges in long-read sequencing data analysis. Genome Biol. 2020, 21, 30. [Google Scholar] [CrossRef] [PubMed]
- Wang, Y.; Zhao, Y.; Bollas, A.; Wang, Y.; Au, K.F. Nanopore sequencing technology, bioinformatics and applications. Nat. Biotechnol. 2021, 39, 1348–1365. [Google Scholar] [CrossRef] [PubMed]
- Mohammed, A.A.; Senbeta, B.; Worku, T.; Mohammed, A.A.; Senbeta, B.; Worku, T. Pacific bioscience sequence technology: Review. Int. J. Vet. Sci. Res. 2022, 8, 27–33. [Google Scholar] [CrossRef]
- Santos Oliveira, J.M. The role of lithogeochemistry in the delineation of Au and Sn-W mineralization in schist terrains of the Gois region (Central Portugal). Estud. Notas Trab. Direcção Geral Geol. Minas 1991, 33, 9–19. [Google Scholar]
- Pereira, V. “Projecto Góis” Cartografia Geológica; Divisão de Prospecção de Minérios Metálicos, Direcção Geral de Geologia e Minas, Serviços de Fomento Mineiro e Indústria Extractiva, LNEG: Lisboa, Portugal, 1984. [Google Scholar]
- Carvalho, P.C.S.; Neiva, A.M.R.; Silva, M.M.V.G.; Santos, A.C.T. Human health risks in an old gold mining area with circum-neutral drainage, central Portugal. Environ. Geochem. Health 2017, 39, 43–62. [Google Scholar] [CrossRef]
- Herlemann, D.P.; Labrenz, M.; Jürgens, K.; Bertilsson, S.; Waniek, J.J.; Andersson, A.F. Transitions in bacterial communities along the 2000 km salinity gradient of the Baltic Sea. ISME J. 2011, 5, 1571–1579. [Google Scholar] [CrossRef]
- Klindworth, A.; Pruesse, E.; Schweer, T.; Peplies, J.; Quast, C.; Horn, M.; Glöckner, F.O. Evaluation of general 16S ribosomal RNA gene PCR primers for classical and next-generation sequencing-based diversity studies. Nucleic Acids Res. 2013, 41, e1. [Google Scholar] [CrossRef]
- Tedersoo, L.; Bahram, M.; Põlme, S.; Kõljalg, U.; Yorou, N.S.; Wijesundera, R.; Ruiz, L.V.; Vasco-Palacios, A.M.; Thu, P.Q.; Suija, A.; et al. Global Diversity and Geography of Soil Fungi. Science 2014, 346, 1256688. [Google Scholar] [CrossRef]
- Illumina. 16S Metagenomic Sequencing Library Preparation Preparing 16S Ribosomal RNA Gene Amplicons for the Illumina MiSeq System; Illumina Technical Document, Part. No. 15044223 Rev. B; Illumina: San Diego, CA, USA, 2013. [Google Scholar]
- Comeau, A.M.; Douglas, G.M.; Langille, M.G.I. Microbiome Helper: A Custom and Streamlined Workflow for Microbiome Research. MSystems 2017, 2, 10–1128. [Google Scholar] [CrossRef] [PubMed]
- Schmieder, R.; Edwards, R. Quality control and preprocessing of metagenomic datasets. Bioinformatics 2011, 27, 863–864. [Google Scholar] [CrossRef]
- Schubert, M.; Lindgreen, S.; Orlando, L. AdapterRemoval v2: Rapid adapter trimming, identification, and read merging Findings Background. BMC Res. Notes 2016, 9, 88. [Google Scholar] [CrossRef] [PubMed]
- Schloss, P.D.; Westcott, S.L.; Ryabin, T.; Hall, J.R.; Hartmann, M.; Hollister, E.B.; Lesniewski, R.A.; Oakley, B.B.; Parks, D.H.; Robinson, C.J.; et al. Introducing mothur: Open-Source, Platform-Independent, Community-Supported Software for Describing and Comparing Microbial Communities. Appl. Environ. Microbiol. 2009, 75, 7537–7541. [Google Scholar] [CrossRef] [PubMed]
- Schloss, P.D. Reintroducing mothur: 10 Years Later. Appl. Environ. Microbiol. 2020, 86, e02343-19. [Google Scholar] [CrossRef] [PubMed]
- Rognes, T.; Flouri, T.; Nichols, B.; Quince, C.; Mahé, F. VSEARCH: A versatile opensource tool for metagenomics. PeerJ 2016, 4, e2584. [Google Scholar] [CrossRef]
- Westcott, S.L.; Schloss, P.D. OptiClust, an Improved Method for Assigning AmpliconBased Sequence Data to Operational Taxonomic Units. mSphere 2017, 2, e00073-17. [Google Scholar] [CrossRef]
- Quast, C.; Pruesse, E.; Yilmaz, P.; Gerken, J.; Schweer, T.; Yarza, P.; Peplies, J.; Glöckner, F.O. The SILVA ribosomal RNA gene database project: Improved data processing and web-based tools. Nucleic Acids Res. 2013, 41, D590–D596. [Google Scholar] [CrossRef]
- Wang, Q.; Garrity, G.M.; Tiedje, J.M.; Cole, J.R. Naive Bayesian classifier for rapid assignment of rRNA sequences into the new bacterial taxonomy. Appl. Environ. Microbiol. 2007, 73, 5261–5267. [Google Scholar] [CrossRef]
- Větrovský, T.; Baldrian, P.; Morais, D. SEED 2: A user-friendly platform for amplicon high-throughput sequencing data analyses. Bioinformatics 2018, 34, 2292–2294. [Google Scholar] [CrossRef]
- Bengtsson-Palme, J.; Ryberg, M.; Hartmann, M.; Branco, S.; Wang, Z.; Godhe, A.; De Wit, P.; Sánchez-García, M.; Ebersberger, I.; de Sousa, F.; et al. Improved software detection and extraction of ITS1 and ITS2 from ribosomal ITS sequences of fungi and other eukaryotes for analysis of environmental sequencing data. Methods Ecol. Evol. 2013, 4, 914–919. [Google Scholar] [CrossRef]
- Edgar, R.C. UPARSE: Highly accurate OTU sequences from microbial amplicon reads. Nat. Methods 2013, 10, 996–998. [Google Scholar] [CrossRef] [PubMed]
- Nilsson, R.H.; Larsson, K.-H.; Taylor, A.F.S.; Bengtsson-Palme, J.; Jeppesen, T.S.; Schigel, D.; Kennedy, P.; Picard, K.; Glöckner, F.O.; Tedersoo, L.; et al. The UNITE database for molecular identification of fungi: Handling dark taxa and parallel taxonomic classifications. Nucleic Acids Res. 2019, 47, D259–D264. [Google Scholar] [CrossRef] [PubMed]
- Abarenkov, K.; Tedersoo, L.; Nilsson, R.H.; Vellak, K.; Saar, I.; Veldre, V.; Parmasto, E.; Prous, M.; Aan, A.; Ots, M.; et al. PlutoF—A Web Based Workbench for Ecological and Taxonomic Research, with an Online Implementation for Fungal ITS Sequences. Evol. Bioinform. 2010, 6, 189–196. [Google Scholar] [CrossRef]
- Liu, C.; Cui, Y.; Li, X.; Yao, M. microeco: An R package for data mining in microbial community ecology. FEMS Microbiol. Ecol. 2021, 97, fiaa255. [Google Scholar] [CrossRef] [PubMed]
- Ondov, B.D.; Bergman, N.H.; Phillippy, A.M. Interactive metagenomic visualization in a Web browser. BMC Bioinf. 2011, 12, 385. [Google Scholar] [CrossRef] [PubMed]
- Hammer, O.; Harper, D.A.T.; Ryan, P.D. PAST: Paleontological Statistics Software Package for Education and Data Analysis. Palaeontol. Electron. 2001, 4, 1. [Google Scholar]
- Dhariwal, A.; Chong, J.; Habib, S.; King, I.L.; Agellon, L.B.; Xia, J. MicrobiomeAnalyst: A web-based tool for comprehensive statistical, visual and meta-analysis of microbiome data. Nucleic Acids Res. 2017, 45, W180–W188. [Google Scholar] [CrossRef]
- Chong, J.; Liu, P.; Zhou, G.; Xia, J. Using MicrobiomeAnalyst for comprehensive statistical, functional, and meta-analysis of microbiome data. Nat. Protoc. 2020, 15, 799–821. [Google Scholar] [CrossRef]
- Aßhauer, K.P.; Wemheuer, B.; Daniel, R.; Meinicke, P. Tax4Fun: Predicting functional profiles from metagenomic 16S rRNA data. Bioinformatics 2015, 31, 2882–2884. [Google Scholar] [CrossRef]
- Põlme, S.; Abarenkov, K.; Henrik Nilsson, R.; Lindahl, B.D.; Clemmensen, K.E.; Kauserud, H.; Nguyen, N.; Kjøller, R.; Bates, S.T.; Baldrian, P.; et al. FungalTraits: A user-friendly traits database of fungi and fungus-like stramenopiles. Fungal Divers. 2020, 105, 1–16. [Google Scholar] [CrossRef]
- Metsalu, T.; Vilo, J. ClustVis: A web tool for visualizing clustering of multivariate data using Principal Component Analysis and heatmap. Nucleic Acids Res. 2015, 43, W566–W570. [Google Scholar] [CrossRef] [PubMed]
- Mendez, M.O.; Neilson, J.W.; Maier, R.M. Characterization of a Bacterial Community in an Abandoned Semiarid Lead-Zinc Mine Tailing Site. Appl. Environ. Microbiol. 2008, 74, 3899–3907. [Google Scholar] [CrossRef] [PubMed]
- Hur, M.; Kim, Y.; Song, H.-R.; Kim, J.M.; Choi, Y.I.; Yi, H. Effect of Genetically Modified Poplars on Soil Microbial Communities during the Phytoremediation of Waste Mine Tailings. Appl. Environ. Microbiol. 2011, 77, 7611–7619. [Google Scholar] [CrossRef] [PubMed]
- Chen, Y.; Li, J.; Chen, L.; Hua, Z.; Huang, L.; Liu, J.; Xu, B.; Liao, B.; Shu, W. Biogeochemical Processes Governing Natural Pyrite Oxidation and Release of Acid Metalliferous Drainage. Environ. Sci. Technol. 2014, 48, 5537–5545. [Google Scholar] [CrossRef] [PubMed]
- Dedysh, S.N.; Beletsky, A.V.; Ivanova, A.A.; Kulichevskaya, I.S.; Suzina, N.E.; Philippov, D.A.; Rakitin, A.L.; Mardanov, A.V.; Ravin, N.V. Wide distribution of Phycisphaera-like planctomycetes from WD2101 soil group in peatlands and genome analysis of the first cultivated representative. Environ. Microbiol. 2021, 23, 1510–1526. [Google Scholar] [CrossRef]
- Martin-Pozas, T.; Gonzalez-Pimentel, J.L.; Jurado, V.; Laiz, L.; Cañaveras, J.C.; Fernandez-Cortes, A.; Cuezva, S.; Sanchez-Moral, S.; Saiz-Jimenez, C. Crossiella, a Rare Actinomycetota Genus, Abundant in the Environment. Appl. Biosci. 2023, 2, 194–210. [Google Scholar] [CrossRef]
- Hosoya, T. Systematics, ecology, and application of Helotiales: Recent progress and future perspectives for research with special emphasis on activities within Japan Helotiales: Recent progress and future perspectives for research with special emphasis on activities within Japan. Mycoscience 2021, 62, 1–9. [Google Scholar] [CrossRef]
- Crous, P.W.; Wingfield, M.J.; Burgess, T.I.; Hardy, G.E.S.J.; Gené, J.; Guarro, J.; Baseia, I.G.; García, D.; Gusmão, L.F.P.; Souza-Motta, C.M.; et al. Fungal Planet description sheets: 716–784. Persoonia Mol. Phylogeny Evol. Fungi 2018, 40, 239–392. [Google Scholar] [CrossRef]
- Qi, X.; Xu, X.; Zhong, C.; Jiang, T.; Wei, W.; Song, X. Removal of Cadmium and Lead from Contaminated Soils Using Sophorolipids from Fermentation Culture of Starmerella bombicola CGMCC 1576 Fermentation. Int. J. Environ. Res. Public Health 2018, 15, 2334. [Google Scholar] [CrossRef]
- Selbmann, L.; Benkő, Z.; Coleine, C.; de Hoog, S.; Donati, C.; Druzhinina, I.; Emri, T.; Ettinger, C.L.; Gladfelter, A.S.; Gorbushina, A.A.; et al. Shed Light in the DaRk LineagES of the Fungal Tree of Life—STRES. Life 2020, 10, 362. [Google Scholar] [CrossRef] [PubMed]
- Chen, D.; Feng, Q. Microbial Community Structure, Metabolic Function, and Phenotypic Characteristics of Sediment in Deep Coal Mine Underground Environment, China. Water 2023, 15, 2371. [Google Scholar] [CrossRef]
- Sun, Q.; Zhang, P.; Liu, X.; Zhang, H.; Liu, S.; Sun, X.; Jiang, W. Long-term Tillage Alters Soil Properties and Rhizosphere Bacterial Community in Lime Concretion Black Soil under Winter Wheat–Summer Maize Double-Cropping System. Agronomy 2023, 13, 790. [Google Scholar] [CrossRef]
- Nkuna, R.; Ijoma, G.N.; Matambo, T.S. Applying EDTA in Chelating Excess Metal Ions to Improve Downstream DNA Recovery from Mine Tailings for Long-Read Amplicon Sequencing of Acidophilic Fungi Communities. J. Fungi 2022, 8, 419. [Google Scholar] [CrossRef] [PubMed]
- Mueller, T.G.; Francis, J.S.; Vannette, R.L. Nectar compounds impact bacterial and fungal growth and shift community dynamics in a nectar analog. Environ. Microbiol. Rep. 2023, 15, 170–180. [Google Scholar] [CrossRef] [PubMed]
- Abatenh, E.; Gizaw, B.; Tsegaye, Z.; Wassie, M.; Abatenh, E.; Gizaw, B.; Tsegaye, Z.; Wassie, M. The Role of Microorganisms in Bioremediation—A Review. Open J. Environ. Biol. 2017, 2, 38–46. [Google Scholar] [CrossRef]
- Ayilara, M.S.; Babalola, O.O. Bioremediation of Environmental Wastes: The Role of Microorganisms. Front. Agron. 2023, 5, 1183691. [Google Scholar] [CrossRef]
- Bala, S.; Garg, D.; Thirumalesh, B.V.; Sharma, M.; Sridhar, K.; Inbaraj, B.S.; Tripathi, M. Recent Strategies for Bioremediation of Emerging Pollutants: A Review for a Green and Sustainable Environment. Toxics 2022, 10, 484. [Google Scholar] [CrossRef]
- Cui, Z.; Zhang, X.; Yang, H.; Sun, L. Bioremediation of Heavy Metal Pollution Utilizing Composite Microbial Agent of Mucor Circinelloides, Actinomucor sp. and Mortierella sp. J. Environ. Chem. Eng. 2017, 5, 3616–3621. [Google Scholar] [CrossRef]
- Natarajan, G.; Ting, Y.-P. Gold Biorecovery from E-Waste: An Improved Strategy through Spent Medium Leaching with pH Modification. Chemosphere 2015, 136, 232–238. [Google Scholar] [CrossRef]
- Rana, S.; Mishra, P.; Wahid, Z.A.; Thakur, S.; Pant, D.; Singh, L. Microbe-Mediated Sustainable Bio-Recovery of Gold from Low-Grade Precious Solid Waste: A Microbiological Overview. J. Environ. Sci. 2020, 89, 47–64. [Google Scholar] [CrossRef] [PubMed]
- Sheikhloo, Z.; Salouti, M.; Katiraee, F. Biological Synthesis of Gold Nanoparticles by Fungus Epicoccum nigrum. J. Clust. Sci. 2011, 22, 661–665. [Google Scholar] [CrossRef]
- Tay, S.B.; Natarajan, G.; bin Abdul Rahim, M.N.; Tan, H.T.; Chung, M.C.M.; Ting, Y.P.; Yew, W.S. Enhancing Gold Recovery from Electronic Waste via Lixiviant Metabolic Engineering in Chromobacterium violaceum. Sci. Rep. 2013, 3, 2236. [Google Scholar] [CrossRef] [PubMed]
- Karaolia, P.; Vasileiadis, S.; Michael, S.G.; Karpouzas, D.G.; Fatta-Kassinos, D. Shotgun Metagenomics Assessment of the Resistome, Mobilome, Pathogen Dynamics and Their Ecological Control Modes in Full-Scale Urban Wastewater Treatment Plants. J. Hazard. Mater. 2021, 418, 126387. [Google Scholar] [CrossRef]
- Wijayawardene, N.; Phillips, A.J.L.; Tibpromma, S.; Dai, D.Q.; Selbmann, L.; Monteiro, J.S.; Aptroot, A.; Flakus, A.; Rajeshkumar, K.C.; Coleine, C.; et al. Looking for the Undiscovered Asexual Taxa: Case Studies from Lesser Studied Life Modes and Habitats. Mycosphere 2021, 12, 1290–1333. [Google Scholar] [CrossRef]








| Sample | nseqs | Coverage | Chao1 | Sobs | Shannon | Shannoneven | Simpson | Simpsoneven |
|---|---|---|---|---|---|---|---|---|
| Control (P1) | 28,226 | 0.994 | 1,785,009 | 1679 | 6282 | 0.846 | 0.006 | 0.099 |
| Tailings (P2) | 15,845 | 0.988 | 1,366,039 | 1256 | 5911 | 0.828 | 0.009 | 0.084 |
| Mine (P3) | 26,614 | 0.995 | 1,018,000 | 889 | 5244 | 0.772 | 0.015 | 0.073 |
| Sample | nseqs | Coverage | Chao1 | Sobs | Shannon | Shannoneven | Simpson | Simpsoneven |
|---|---|---|---|---|---|---|---|---|
| Control (P1) | 46,115 | 0.999 | 7,055,769 | 684 | 44,333 | 0.6791 | 0.034 | 0.043 |
| Tailings (P2) | 91,776 | 1.000 | 2,707,143 | 254 | 24,392 | 0.4405 | 0.172 | 0.023 |
| Mine (P3) | 47,849 | 0.999 | 383,625 | 369 | 36,553 | 0.6184 | 0.061 | 0.044 |
Disclaimer/Publisher’s Note: The statements, opinions and data contained in all publications are solely those of the individual author(s) and contributor(s) and not of MDPI and/or the editor(s). MDPI and/or the editor(s) disclaim responsibility for any injury to people or property resulting from any ideas, methods, instructions or products referred to in the content. |
© 2023 by the authors. Licensee MDPI, Basel, Switzerland. This article is an open access article distributed under the terms and conditions of the Creative Commons Attribution (CC BY) license (https://creativecommons.org/licenses/by/4.0/).
Share and Cite
Trovão, J.; Soares, F.; Paiva, D.S.; Pratas, J.; Portugal, A. A Snapshot of the Microbiome of a Portuguese Abandoned Gold Mining Area. Appl. Sci. 2024, 14, 226. https://doi.org/10.3390/app14010226
Trovão J, Soares F, Paiva DS, Pratas J, Portugal A. A Snapshot of the Microbiome of a Portuguese Abandoned Gold Mining Area. Applied Sciences. 2024; 14(1):226. https://doi.org/10.3390/app14010226
Chicago/Turabian StyleTrovão, João, Fabiana Soares, Diana Sofia Paiva, João Pratas, and António Portugal. 2024. "A Snapshot of the Microbiome of a Portuguese Abandoned Gold Mining Area" Applied Sciences 14, no. 1: 226. https://doi.org/10.3390/app14010226
APA StyleTrovão, J., Soares, F., Paiva, D. S., Pratas, J., & Portugal, A. (2024). A Snapshot of the Microbiome of a Portuguese Abandoned Gold Mining Area. Applied Sciences, 14(1), 226. https://doi.org/10.3390/app14010226

