Lightweight Multiscale CNN Model for Wheat Disease Detection
Abstract
1. Introduction
1.1. The Significance of Wheat Disease Detection
1.2. Disease Identification in Wheat Based on Machine Learning and Deep Learning
1.3. The Advantages of Lightweight Models in Wheat Disease Detection and the Work of This Article
- (1)
- We combine three Inception structures with residual structures, which can increase the depth and receptive field of the network, aggregate image information at different scales, and rapidly extract disease features.
- (2)
- We introduce the CBAM and ECA attention mechanisms into the residual blocks in the Inception-ResNet model to enhance the model’s ability to capture disease characteristics and reduce the interference of complex backgrounds in images on model recognition performance.
- (3)
- The Inception-ResNet-CE model has only 4.24 M parameters and achieves a recognition accuracy of 98.78% on the validation dataset. It can be applied to the automatic recognition of wheat diseases on edge terminals or mobile devices.
2. Materials and Methods
2.1. Image Dataset
2.2. Dataset Preprocessing
2.3. Proposed Approach
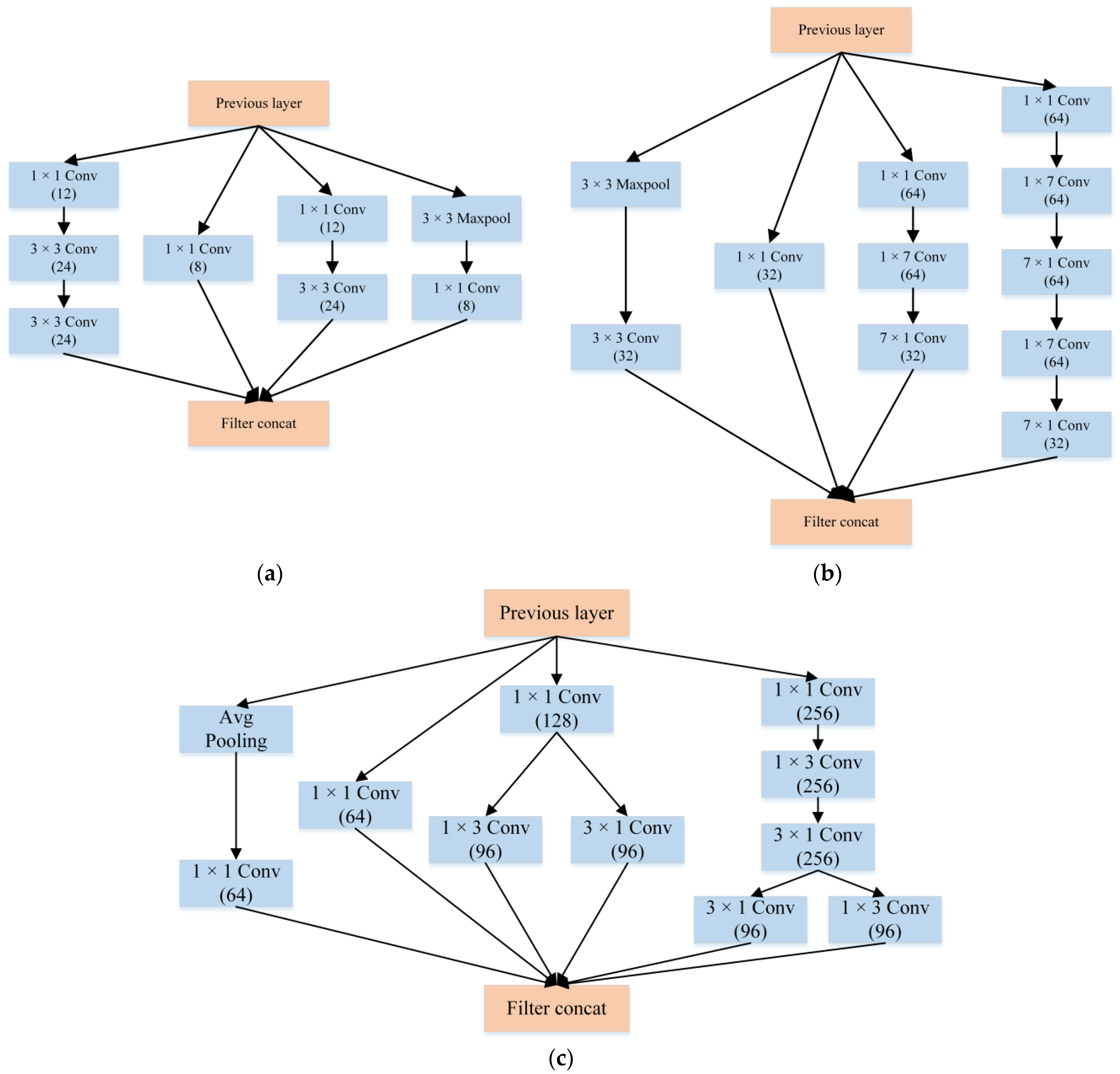
2.3.1. Inception Structure
2.3.2. ResNet Model
2.3.3. Attentional Mechanisms
2.3.4. Proposed Model
2.4. Model Optimization
2.4.1. Optimizer
2.4.2. Learning Rate
2.4.3. Regularization
2.5. Model Performance Evaluation Metrics
3. Results
3.1. Comparison of Effects of Different Optimizers
3.2. Exploring the Impact of the Inception Module on the Model
3.3. Effect of Attentional Mechanisms on the Model
3.4. Comparison of the Proposed Model with the Classical CNN Model
3.5. Comparison of the Proposed Model with the Classical Lightweight Model
3.6. Generalization Ability Test of the Proposed Model
4. Discussion
5. Conclusions
Author Contributions
Funding
Institutional Review Board Statement
Informed Consent Statement
Data Availability Statement
Conflicts of Interest
References
- Sabenca, C.; Ribeiro, M.; Sousa, T.; Poeta, P.; Bagulho, A.S.; Igrejas, G. Wheat/Gluten-Related Disorders and Gluten-Free Diet Misconceptions: A Review. Foods 2021, 10, 1765. [Google Scholar] [CrossRef]
- Chai, Y.; Senay, S.; Horvath, D.; Pardey, P. Multi-peril pathogen risks to global wheat production: A probabilistic loss and investment assessment. Front. Plant Sci. 2022, 13, 1034600. [Google Scholar] [CrossRef]
- Biel, W.; Jaroszewska, A.; Stankowski, S.; Sobolewska, M.; Kępińska-Pacelik, J. Comparison of yield, chemical composition and farinograph properties of common and ancient wheat grains. Eur. Food Res. Technol. 2021, 247, 1525–1538. [Google Scholar] [CrossRef]
- Yao, F.; Li, Q.; Zeng, R.; Shi, S. Effects of different agricultural treatments on narrowing winter wheat yield gap and nitrogen use efficiency in China. J. Integr. Agric. 2021, 20, 383–394. [Google Scholar] [CrossRef]
- Kloppe, T.; Boshoff, W.; Pretorius, Z.; Lesch, D.; Akin, B.; Morgounov, A.; Shamanin, V.; Kuhnem, P.; Murphy, P.; Cowger, C. Virulence of Blumeria graminis f. sp. tritici in Brazil, South Africa, Turkey, Russia, and Australia. Adv. Breed. Wheat Dis. Resist. 2022, 13, 954958. [Google Scholar] [CrossRef]
- Mahum, R.; Munir, H.; Mughal, Z.-U.-N.; Awais, M.; Sher Khan, F.; Saqlain, M.; Mahamad, S.; Tlili, I. A novel framework for potato leaf disease detection using an efficient deep learning model. Hum. Ecol. Risk Assess. Int. J. 2023, 29, 303–326. [Google Scholar] [CrossRef]
- Zhang, J.; Pu, R.; Huang, W.; Yuan, L.; Luo, J.; Wang, J. Using in-situ hyperspectral data for detecting and discriminating yellow rust disease from nutrient stresses. Field Crops Res. 2012, 134, 165–174. [Google Scholar] [CrossRef]
- Zhang, D.; Lin, F.; Huang, Y.; Wang, X.; Zhang, L. Detection of Wheat Powdery Mildew by Differentiating Background Factors using Hyperspectral Imaging. Int. J. Agric. Biol. 2016, 18, 747–756. [Google Scholar] [CrossRef]
- Khan, I.H.; Liu, H.; Li, W.; Cao, A.; Wang, X.; Liu, H.; Cheng, T.; Tian, Y.; Zhu, Y.; Cao, W.; et al. Early Detection of Powdery Mildew Disease and Accurate Quantification of Its Severity Using Hyperspectral Images in Wheat. Remote Sens. 2021, 13, 3612. [Google Scholar] [CrossRef]
- Wang, H.; Qin, F.; Liu, Q.; Ruan, L.; Wang, R.; Ma, Z.; Li, X.; Cheng, P.; Wang, H. Identification and Disease Index Inversion of Wheat Stripe Rust and Wheat Leaf Rust Based on Hyperspectral Data at Canopy Level. J. Spectrosc. 2015, 2015, 651810. [Google Scholar] [CrossRef]
- Bao, W.; Zhao, J.; Hu, G.; Zhang, D.; Huang, L.; Liang, D. Identification of wheat leaf diseases and their severity based on elliptical-maximum margin criterion metric learning. Sustain. Comput. Inform. Syst. 2021, 30, 100526. [Google Scholar] [CrossRef]
- Aboneh, T.; Rorissa, A.; Srinivasagan, R.; Gemechu, A. Computer Vision Framework for Wheat Disease Identification and Classification Using Jetson GPU Infrastructure. Technologies 2021, 9, 47. [Google Scholar] [CrossRef]
- Liu, X.; Zhou, S.; Chen, S.; Yi, Z.; Pan, H.; Yao, R. Buckwheat Disease Recognition Based on Convolution Neural Network. Appl. Sci. 2022, 12, 4795. [Google Scholar] [CrossRef]
- Jin, X.; Jie, L.; Wang, S.; Qi, H.; Li, S. Classifying Wheat Hyperspectral Pixels of Healthy Heads and Fusarium Head Blight Disease Using a Deep Neural Network in the Wild Field. Remote Sens. 2018, 10, 395. [Google Scholar] [CrossRef]
- Deng, J.; Lv, X.; Yang, L.; Zhao, B.; Zhou, C.; Yang, Z.; Jiang, J.; Ning, N.; Zhang, J.; Shi, J.; et al. Assessing Macro Disease Index of Wheat Stripe Rust Based on Segformer with Complex Background in the Field. Sensors 2022, 22, 5676. [Google Scholar] [CrossRef] [PubMed]
- Su, W.-H.; Zhang, J.; Yang, C.; Page, R.; Szinyei, T.; Hirsch, C.D.; Steffenson, B.J. Automatic Evaluation of Wheat Resistance to Fusarium Head Blight Using Dual Mask-RCNN Deep Learning Frameworks in Computer Vision. Remote Sens. 2020, 13, 26. [Google Scholar] [CrossRef]
- Shafi, U.; Mumtaz, R.; Qureshi, M.D.M.; Mahmood, Z.; Tanveer, S.K.; Haq, I.U.; Zaidi, S.M.H. Embedded AI for Wheat Yellow Rust Infection Type Classification. IEEE Access 2023, 11, 23726–23738. [Google Scholar] [CrossRef]
- Huang, H.; Deng, J.; Lan, Y.; Yang, A.; Zhang, L.; Wen, S.; Zhang, H.; Zhang, Y.; Deng, Y. Detection of Helminthosporium Leaf Blotch Disease Based on UAV Imagery. Appl. Sci. 2019, 9, 558. [Google Scholar] [CrossRef]
- Pan, Q.; Gao, M.; Wu, P.; Yan, J.; Li, S. A Deep-Learning-Based Approach for Wheat Yellow Rust Disease Recognition from Unmanned Aerial Vehicle Images. Sensors 2021, 21, 6540. [Google Scholar] [CrossRef]
- Mi, Z.; Zhang, X.; Su, J.; Han, D.; Su, B. Wheat stripe rust grading by deep learning with attention mechanism and images from mobile devices. Front. Plant Sci. 2020, 11, 558126. [Google Scholar] [CrossRef]
- Bao, W.; Yang, X.; Liang, D.; Hu, G.; Yang, X. Lightweight convolutional neural network model for field wheat ear disease identification. Comput. Electron. Agric. 2021, 189, 106367. [Google Scholar] [CrossRef]
- Goyal, L.; Sharma, C.M.; Singh, A.; Singh, P.K. Leaf and spike wheat disease detection & classification using an improved deep convolutional architecture. Inform. Med. Unlocked 2021, 25, 100642. [Google Scholar]
- Zeng, W.; Li, M. Crop leaf disease recognition based on Self-Attention convolutional neural network. Comput. Electron. Agric. 2020, 172, 105341. [Google Scholar] [CrossRef]
- Szegedy, C.; Liu, W.; Jia, Y.; Sermanet, P.; Reed, S.; Anguelov, D.; Erhan, D.; Vanhoucke, V.; Rabinovich, A. Going deeper with convolutions. In Proceedings of the IEEE Conference on Computer Vision and Pattern Recognition, Boston, MA, USA, 7–12 June 2015; pp. 1–9. [Google Scholar]
- He, K.; Zhang, X.; Ren, S.; Sun, J. Deep residual learning for image recognition. In Proceedings of the IEEE Conference on Computer Vision and Pattern Recognition, Las Vegas, NV, USA, 27–30 June 2016; pp. 770–778. [Google Scholar]
- Hu, J.; Shen, L.; Sun, G. Squeeze-and-excitation networks. In Proceedings of the IEEE Conference on Computer Vision and Pattern Recognition, Salt Lake City, UT, USA, 18–23 June 2018; pp. 7132–7141. [Google Scholar]
- Wang, Q.; Wu, B.; Zhu, P.; Li, P.; Zuo, W.; Hu, Q. ECA-Net: Efficient channel attention for deep convolutional neural networks. In Proceedings of the IEEE/CVF Conference on Computer Vision and Pattern Recognition, Seattle, WA, USA, 13–19 June 2020; pp. 11534–11542. [Google Scholar]
- Gu, R.; Wang, G.; Song, T.; Huang, R.; Aertsen, M.; Deprest, J.; Ourselin, S.; Vercauteren, T.; Zhang, S. CA-Net: Comprehensive attention convolutional neural networks for explainable medical image segmentation. IEEE Trans. Med. Imaging 2020, 40, 699–711. [Google Scholar] [CrossRef]
- Rab Ratul, M.A.; Tavakol Elahi, M.; Yuan, K.; Lee, W. RAM-Net: A Residual Attention MobileNet to Detect COVID-19 Cases from Chest X-ray Images. In Proceedings of the 2020 19th IEEE International Conference on Machine Learning and Applications (ICMLA), Miami, FL, USA, 14–17 December 2020; pp. 195–200. [Google Scholar]
- Woo, S.; Park, J.; Lee, J.-Y.; Kweon, I.S. Cbam: Convolutional block attention module. In Proceedings of the European Conference on Computer Vision (ECCV), Munich, Germany, 8–14 September 2018; pp. 3–19. [Google Scholar]
- Liu, Y.; Shao, Z.; Teng, Y.; Hoffmann, N. NAM: Normalization-based Attention Module. arXiv 2021, arXiv:2111.12419. [Google Scholar]
- Bottou, L. Stochastic gradient descent tricks. In Neural Networks: Tricks of the Trade, 2nd ed.; Springer: Berlin/Heidelberg, Germany, 2012; pp. 421–436. [Google Scholar]
- Heo, B.; Chun, S.; Oh, S.J.; Han, D.; Yun, S.; Kim, G.; Uh, Y.; Ha, J.-W. Adamp: Slowing down the slowdown for momentum optimizers on scale-invariant weights. arXiv 2020, arXiv:2006.08217. [Google Scholar]
- Mehta, S.; Paunwala, C.; Vaidya, B. CNN based traffic sign classification using adam optimizer. In Proceedings of the 2019 International Conference on Intelligent Computing and Control Systems (ICCS), Madurai, India, 15–17 May 2019; pp. 1293–1298. [Google Scholar]
- Hughes, D.; Salathé, M. An open access repository of images on plant health to enable the development of mobile disease diagnostics. arXiv 2015, arXiv:1511.08060. [Google Scholar]
- Gokulnath, B. Identifying and classifying plant disease using resilient LF-CNN. Ecol. Inform. 2021, 63, 101283. [Google Scholar]
- Kukreja, V.; Kumar, D. Automatic classification of wheat rust diseases using deep convolutional neural networks. In Proceedings of the 2021 9th International Conference on Reliability, Infocom Technologies and Optimization (Trends and Future Directions) (ICRITO), Noida, India, 3–4 September 2021; pp. 1–6. [Google Scholar]














| Wheat Types | Images | Training Images | Testing Images | 
|---|---|---|---|
| healthy | 1086 | 869 | 217 | 
| leaf rust | 1156 | 925 | 231 | 
| powdery | 1380 | 1104 | 276 | 
| wheat loose smut | 1342 | 1073 | 269 | 
| root rot | 1096 | 877 | 219 | 
| fusarium head blight | 1161 | 929 | 232 | 
| tan spot | 1272 | 1018 | 254 | 
| Network Layer | Inchannel, Outchannel, Kernel_Size, Stride, Padding | ||
|---|---|---|---|
| Image input | 224 × 224 × 3 | ||
| Inception-1 | branch1 | 3, 8, 1 × 1, 2, 0 | |
| branch2 | 3, 12, 1 × 1, 2, 0 | ||
| 12, 24, 3 × 3, 1, 1 | |||
| branch3 | —, —, 3 × 3, 1, 2 | ||
| 3, 8, 3 × 3, 1, 1 | |||
| branch4 | 3, 12, 1 × 1, 1, 0 | ||
| 12, 24, 3 × 3, 1, 1 | |||
| 24, 24, 3 × 3, 1, 1 | |||
| Filter concatenation | 112 × 112 × 64 | ||
| MaxPool | —, —, 3 × 3, 2, 1 | ||
| Residual-CE-1 | 64, 64, 3 × 3, 1, 1 | ||
| Residual-CE-1 | 64, 64, 3 × 3, 1, 1 | ||
| Residual-CE-2 | 64, 128, 3 × 3, 2, 1 | ||
| Residual-CE-1 | 128, 128, 3 × 3, 1, 1 | ||
| Inception-3 | branch1 | 128, 32, 1 × 1, 2, 0 | |
| branch2 | —, —, 3 × 3, 2, 1 | ||
| 128, 32, 1 × 1, 1, 0 | |||
| branch3 | 128, 64, 1 × 1, 2, 0 | ||
| 64, 64, 1 × 7, 1, [0, 3] | |||
| 64, 32, 7 × 1, 1, [3, 0] | |||
| branch4 | 128, 64, 1 × 1, 2, 0 | ||
| 64, 64, 1 × 7, 1, [0, 3] | |||
| 64, 64, 7 × 1, 1, [3, 0] | |||
| 64, 64, 1 × 7, 1, [0, 3] | |||
| 64, 32, 7 × 1, 1, [3, 0] | |||
| Filter concatenation | 14 × 14 × 128 | ||
| MaxPool | —, —, 3 × 3, 2, 1 | ||
| Residual-CE-2 | 128, 256, 3 × 3, 2, 1 | ||
| Residual-CE-1 | 256, 256, 3 × 3, 1, 1 | ||
| Inception-3 | branch1 | 256, 64, 1 × 1, 2, 0 | |
| branch2 | —, —, 3 × 3, 2, 1 | ||
| 256, 64, 1 × 1, 1, 0 | |||
| branch3 | 256, 128, 1 × 1, 2, 0 | ||
| 128, 96, 1 × 3, 1, [0, 1] | 128, 96, 3 × 1, 1, [1, 0] | ||
| branch4 | 256, 256, 1 × 1, 2, 0 | ||
| 256, 256, 3 × 1, 1, [1, 0] | |||
| 256, 256, 1 × 3, 1, [0, 1] | |||
| 256, 96, 1 × 3, 1, [0, 1] | 256, 96, 3 × 1, 1, [1, 0] | ||
| Filter concatenation | 2 × 2 × 512 | ||
| Avg_pool | 1 × 1 × 512 | ||
| Fc | 7 | ||
| Optimizer | Average Accuracy (%) | 
|---|---|
| SGD | 75.97 ± 0.21 | 
| RMSprop | 97.18 ± 0.15 | 
| AdaGrad | 89.56 ± 0.13 | 
| Adam | 98.64 ± 0.12 | 
| Inception-1 | Inception-2 | Inception-3 | Accuracy (%) | Precision (%) | Recall (%) | F1-Score (%) | Param (M) | FLOPs (G) | 
|---|---|---|---|---|---|---|---|---|
| × | × | × | 95.40 | 95.53 | 95.52 | 95.53 | 3.06 | 0.42 | 
| √ | × | × | 96.16 | 96.28 | 96.35 | 96.31 | 3.07 | 0.51 | 
| √ | √ | × | 96.35 | 96.32 | 96.36 | 96.33 | 3.23 | 0.62 | 
| √ | √ | √ | 98.76 | 98.77 | 98.81 | 98.79 | 4.24 | 0.84 | 
| Methods | CBAM | ECA | SE | CA | NAM | Accuracy (%) | Precision (%) | Recall (%) | F1-Score (%) | Param (M) | FLOPs (G) | 
|---|---|---|---|---|---|---|---|---|---|---|---|
| IR | × | × | × | × | × | 96.05 | 96.13 | 96.17 | 96.15 | 4.22 | 0.83 | 
| IRCBAM | √ | × | × | × | × | 96.46 | 96.54 | 96.55 | 96.55 | 4.24 | 0.84 | 
| IRNAM | × | × | × | × | √ | 96.11 | 96.02 | 96.31 | 96.25 | 4.22 | 0.83 | 
| IRSE | × | × | √ | × | × | 96.46 | 96.54 | 96.56 | 96.55 | 4.22 | 0.83 | 
| IRCA | × | × | × | √ | × | 95.81 | 95.84 | 95.94 | 95.89 | 4.22 | 0.83 | 
| IRECA | × | √ | × | × | × | 96.64 | 96.64 | 96.79 | 96.72 | 4.22 | 0.83 | 
| IRCS | √ | × | √ | × | × | 97.23 | 97.32 | 97.25 | 97.27 | 4.24 | 0.84 | 
| IRCC | √ | × | × | √ | × | 97.66 | 97.66 | 97.67 | 97.66 | 4.24 | 0.84 | 
| IRCE | √ | √ | × | × | × | 98.76 | 98.77 | 98.81 | 98.79 | 4.24 | 0.84 | 
| Model | Accuracy (%) | Precision (%) | Recall (%) | F1-Score (%) | Param (M) | FLOPs (G) | Training Time (h) | 
|---|---|---|---|---|---|---|---|
| AlexNet | 87.15 | 87.33 | 87.32 | 87.33 | 16.63 | 0.72 | 1.12 | 
| VGG16 | 87.44 | 87.45 | 87.76 | 87.61 | 138.37 | 15.52 | 3.08 | 
| ResNet34 | 95.05 | 95.09 | 95.07 | 95.08 | 11.69 | 3.61 | 1.20 | 
| ResNet50 | 96.52 | 96.52 | 96.57 | 96.55 | 25.56 | 4.11 | 2.64 | 
| ResNet101 | 95.68 | 95.68 | 95.65 | 95.66 | 44.55 | 7.82 | 2.62 | 
| InceptionresnetV2 | 96.70 | 96.72 | 96.70 | 96.71 | 55.80 | 14.98 | 5.80 | 
| IRCE | 98.76 | 98.77 | 98.81 | 98.79 | 4.24 | 0.84 | 1.34 | 
| Model | Accuracy (%) | Precision (%) | Recall (%) | F1-Score (%) | Param (M) | FLOPs (G) | Training Time (h) | 
|---|---|---|---|---|---|---|---|
| MobileNetV1 | 94.41 | 94.42 | 94.47 | 94.49 | 2.59 | 0.33 | 1.52 | 
| MobileNetV2 | 95.23 | 95.27 | 95.24 | 95.26 | 3.25 | 0.31 | 1.44 | 
| MobileNetV3-Small | 95.34 | 95.44 | 95.42 | 95.43 | 2.54 | 0.06 | 1.36 | 
| MobileNetV3-Large | 96.75 | 96.89 | 96.76 | 96.82 | 5.48 | 0.23 | 1.45 | 
| EfficientNetb0 | 96.81 | 96.92 | 96.87 | 96.87 | 5.29 | 0.40 | 1.65 | 
| IRCE | 98.76 | 98.77 | 98.81 | 98.79 | 4.24 | 0.84 | 1.34 | 
| Dataset | Model | Accuracy (%) | Precision (%) | Recall (%) | F1-Score (%) | 
|---|---|---|---|---|---|
| Plant-Village [35] | LF-CNN [36] | 98.93 | 95.61 | 97.16 | 96.65 | 
| ResNet50 | 92.51 | 90.34 | 92.16 | 91.78 | |
| VGG16 | 94.13 | 92.10 | 93.18 | 92.35 | |
| MobileNetV2 | 97.81 | 97.42 | 97.93 | 97.65 | |
| IRCE | 99.74 | 99.71 | 99.66 | 99.68 | |
| CGIAR [37] | ResNet34 | 92.11 | 92.52 | 92.74 | 92.65 | 
| VGG19 | 94.40 | 94.52 | 95.31 | 94.82 | |
| EfficientNetb0 | 93.90 | 93.12 | 93.55 | 93.38 | |
| InceptionV3 | 95.72 | 95.32 | 95.71 | 95.42 | |
| IRCE | 96.70 | 96.70 | 96.70 | 96.70 | |
| Wheat Leaf Dataset | MobileNetV3_Large | 92.17 | 91.72 | 91.98 | 91.77 | 
| ResNet34 | 89.92 | 89.94 | 91.01 | 90.91 | |
| EfficientNetb0 | 94.61 | 94.32 | 95.21 | 94.62 | |
| InceptionresnetV2 | 96.32 | 96.21 | 96.45 | 96.32 | |
| IRCE | 96.70 | 96.80 | 97.10 | 96.95 | 
| Method | Accuracy (%) | Precision (%) | Recall (%) | F1-Score (%) | Param (M) | FLOPs (G) | Training Time (h) | 
|---|---|---|---|---|---|---|---|
| Method 1 | 95.28 | 95.52 | 95.38 | 95.45 | 13.39 | 2.04 | 1.52 | 
| Method 2 | 95.23 | 95.27 | 95.24 | 95.26 | 4.02 | 0.73 | 1.03 | 
| Method 3 | 98.76 | 98.77 | 98.81 | 98.79 | 4.24 | 0.84 | 1.34 | 
| Disclaimer/Publisher’s Note: The statements, opinions and data contained in all publications are solely those of the individual author(s) and contributor(s) and not of MDPI and/or the editor(s). MDPI and/or the editor(s) disclaim responsibility for any injury to people or property resulting from any ideas, methods, instructions or products referred to in the content. | 
© 2023 by the authors. Licensee MDPI, Basel, Switzerland. This article is an open access article distributed under the terms and conditions of the Creative Commons Attribution (CC BY) license (https://creativecommons.org/licenses/by/4.0/).
Share and Cite
Fang, X.; Zhen, T.; Li, Z. Lightweight Multiscale CNN Model for Wheat Disease Detection. Appl. Sci. 2023, 13, 5801. https://doi.org/10.3390/app13095801
Fang X, Zhen T, Li Z. Lightweight Multiscale CNN Model for Wheat Disease Detection. Applied Sciences. 2023; 13(9):5801. https://doi.org/10.3390/app13095801
Chicago/Turabian StyleFang, Xin, Tong Zhen, and Zhihui Li. 2023. "Lightweight Multiscale CNN Model for Wheat Disease Detection" Applied Sciences 13, no. 9: 5801. https://doi.org/10.3390/app13095801
APA StyleFang, X., Zhen, T., & Li, Z. (2023). Lightweight Multiscale CNN Model for Wheat Disease Detection. Applied Sciences, 13(9), 5801. https://doi.org/10.3390/app13095801
 
        



 
       