Abstract
Due to the fact that client data do not need to leave the local area, a distributed machine learning framework can aggregate training from several clients while preserving data privacy. In this essay, the development of CAI both domestically and internationally is reviewed and summarized, and the current state of CAI is examined. Communication analysis has so far been a key academic and theoretical area in federated learning, and some theoretical contributions have become the crucial theoretical foundations for understanding, defending, and guiding various human social behaviors. The major objective of knowledge distillation based on model responses is to provide students the ability to rapidly replicate the teacher’s model’s output. The experimental results demonstrate that the optimized Smith Regan model adopts the “Smith Logan” teaching design model, selects the courseware structure and record preservation as the teaching content in the fundamental CAI courseware design, and optimizes the teaching design from the perspectives of learning environment analysis, learner characteristics analysis, etc. Based on this, the model’s accuracy and robustness are increased by 7.34%.
1. Introduction
Teaching techniques have been more adaptable from early enlightenment education to the higher education sector, and the relevant auxiliary teaching theory is also continuously evolving and improving [1,2,3,4,5,6,7]. The philosophy of computer-assisted instruction has increasingly matured in the education business in recent decades as the computer industry has grown.
Information source, dissemination route, and audience are factors that lead to information overload during the dissemination process. In the CAI application, the information is transmitted through the computer, which serves as both the transmission channel and the main body of the information display. The information source is the teacher who uses the CAI courseware for instruction. The substance of the teaching information supplied by CAI courseware is carefully constrained by the course syllabus, the teaching plan, and the teaching regulations. Teaching information is the computer embodiment of scientific knowledge of a particular component of a course. The professional teacher decides the content and drafts the paper, but they do so in the general process of creating courseware.
The danger of information overload from the source of CAI courseware exists, nonetheless, in terms of the general process of generating courseware, where the instructor specifies the instruction and writes the script, and the programmer implements it using a computer language or programming tool. The fact that teachers who specialize in the curriculum know little to nothing about computers and the fact that computer programmers are not proficient in instructional design and teaching methods confirms the current state of computer CAI courseware production. Recently, China has paid a lot of attention to and developed a passion for the application of multimedia CAI.
Analysis of cultural communication is impossible without conversation. In the 1920s, Laswell’s research was published in the United States, where it included the iconic “five communication models” that, for the first time, systematically broke down communication in more depth. Later scholars adopted and continually enhanced this communication paradigm [8,9]. The linear model, commonly referred to as the “information theory” model, is one example. The “five communication models” proposed by Laswell are the foundation for both the cybernetic model put forth by American communication analysts and the social system model put forth by Riley and his wife. Federated learning offers a workable approach to deal with data islands and strikes a favorable balance between efficiency and privacy. Through indirect data sharing, it combines various models, improving the accuracy and security of data use in AI systems [10,11,12]. In this study, we opt for “CAI” to plan and create network courses.
Multimedia-courseware-making skills are not only the necessary skills for students majoring in educational technology, but they are also important for normal students of other majors, and many primary and secondary school teachers are actively learning how to prepare courseware and are applying it to teaching practice. However, when making courseware, people often make courseware based on feelings or according to teaching experience; they lack a systematic teaching guiding ideology. CAI is not only a theory but also a method [13,14]. Only by applying this method to a specific teaching practice can it reflect its vitality. Based on these advantages of the network environment, how to achieve the curriculum goal in coordination with actual classroom teaching is the purpose of online learning of the course, which is the basic positioning of the online course.
Since the first computer came out, the rate of computer development has been rapid, mainly in the massive increase in the number and performance quality while the price has constantly decreased and gotten better. The production, sales, and service of computers have become an important part of the national economy [15]. The extensive application of computers in education has changed the traditional teaching method, effectively realized individualized education, expanded teaching scope, and improved teaching efficiency, which has provided a solid material basis for the emergence and development of computer-assisted instruction [16,17]. In Harvard University, virtual reality technology has been applied to environmental simulation teaching. They developed ECOMuve software, which helps students build a curriculum software with a deeper understanding of ecosystems and causal models through environmental simulation to learn natural science through software exploration [18,19]. Immersive education enables students to learn science by exploring and solving real environmental problems.
So far, many excellent federated learning algorithms have emerged. Early federated learning algorithms were proposed by Google scientists and others. For example, FedAvg has trained a recursive neural network language model to predict the next word that may appear in the mobile phone virtual keyboard. A federal transfer learning framework based on deep learning is proposed for classifying EEG [20]. However, the nature of federated learning determines that it will inevitably face some challenges, such as independence and distribution, low-quality clients, privacy security, and communication costs.
Since the development of federated learning, various optimization methods have emerged to meet these challenges. The following is a detailed overview of domestic and foreign optimization methods of federated learning [21]. In fact, the linguists and communication analysts at home and abroad have fully discussed the important position and role of culture in cross-cultural communication, and many experts and scholars have also put forward their own views [22]. In fact, there have been many different communication models in the process of communication analysis and development. We cannot say which model is better, and we can only say that a certain model is more suitable for certain research or should not be satisfied with any one of them. Instead, we should innovate and find a model that is more suitable for us [23]. From the perspective of communication analysis, it is a good way to use the relevant theories of communication analysis to guide the development of computer-assisted instruction and promote the effective dissemination of computer-assisted instruction and Chinese culture in the international arena [24]. The development of CAI can be divided into four stages, each of which has its own characteristics.
The following paragraphs outline the paper’s contribution.
We improve the overall model of instructional design, a framework based on behaviorist learning theory and completely embracing cognitivist ideas.
We develop a method for federated learning that will allow scattered clients to collaborate in order to train machine learning models, thereby resolving the issue of “data silos” and reducing the likelihood of data leakage. The basic objective of model response-based knowledge refinement is to combine propagation theory to enable students to instantly replicate the teacher’s model output.
The experimental results show that we have an important theoretical basis for the creation of computer-aided software, which is an important guarantee for improving the caliber of such software. On this basis, the accuracy and robustness of the model was improved by 7.34%.
The remaining sections of this paper are organized as follows: Section 2 reviews the literature on CAI work; Section 3 is optimization of Smith–Regan model; Section 4 is the scheme of this paper, specifically data collection and scheme implementation; Section 5 is a case study, i.e., the performance analysis and implementation effects of this paper’s scheme; and Section 6 is the conclusions.
2. Related Works
This subsection provides an overview of the different application scenarios of CAI with different studies from the literature as follows: the primary stage of the development of CAI theory and technology [25]. Federated learning ensures that users’ private data will not be uploaded and reduces the large data collection costs. As a device-side-based distributed machine learning method, federated learning has many good characteristics. It can directly train a machine learning model with good performance based on the local data of the device and can make full use of high-quality data generated by device interaction [26]. The participating devices in federated learning are heterogeneous, and the computing power and storage capacity of different devices may vary greatly. The data on the participating devices are generated independently by the owners, and the characteristics of the data are not controlled by the outside world. The advantage of behavioral learning theory is that it can effectively explain the acquisition of students’ conventional skills, but the disadvantage is that it cannot explain the understanding of knowledge and the acquisition of students’ advanced thinking skills. Because the early CAI was developed from program teaching, its theoretical basis was inevitably branded with behaviorism learning theory in the early development of CAI.
After a preliminary understanding of foreign computer-assisted education, some scholars proposed that China should accelerate the development of computer-assisted education. Development requires a material basis as a prerequisite, so hardware configuration becomes the first problem to be solved. At the beginning, it mainly introduces foreign experience and theories. In China, CAI began late, and the hardware equipment and theoretical foundation are weak, so it can be said that before this time, the application of computers in education and teaching was almost nonexistent. However, during this time, CAI in foreign countries developed very rapidly and achieved great results. To hasten the pace of computer-assisted instruction in China, China has adopted an active attitude of introducing.
A high school experiment course on the motion of charged particles in a magnetic field was created using the N OB O OK virtual experiment technology [27]. They created a thorough blueprint for the method of instruction in the classroom as well as a simulation of the sample problems. The authors of [28] investigated the benefits and drawbacks of teaching with virtual technology, contrasted it with traditional education, and put forth the concepts of “not losing the blackboard” and “using simulation animation experiments carefully.” This study offers instructors a resource to help them consider options and think critically in the face of the information technology wave. Their research is not empirical, though, and it is still not strong enough.
The authors of [29] reported on the learning effectiveness of undergraduate students using virtual simulation experiments using a questionnaire to evaluate their frequency of use, study habits, and learning effectiveness as well as quantitatively analyzing the students’ learning feedback using virtual simulation technology. The authors of [30] conducted a PDCA cycle-based design and quality control of online physics teaching, which not only proposed and designed each detailed step of the PDCA cycle for online teaching but also designed a feedback survey scale to provide trustworthy data support for the teaching design product and to give teachers who use the online physics lessons more information about the effectiveness of their courses.
An innovative plan for online teaching was provided by the paper [31], which conducted a systematic and thorough classroom design for online teaching of undergraduate physics in the context of the epidemic. This included how to use rain classroom and nails to conduct the entire classroom process of “pre-study before class, study during class, and review after class” and to combine live webcast teaching with students’ independent learning. In contrast, the research in [32] quantified students’ online learning experiences and examined the frequency of student–teacher interactions and the pressure placed on undergraduates to learn. According to the paper [33], a virtual learning environment called Student Researcher blends simulations, multiple-choice tests, video lectures, and gamification into an undergraduate student’s quantum mechanics learning path.
Based on an educational reconfiguration paradigm, [34] created a collaborative online learning environment for a high school general relativity course. Using vector mathematics as an illustration, [35] examined how to hone basic physics abilities through computer practice. All of the aforementioned researchers analyzed data based on tests or surveys. Unusually, [36] employed an eye-tracking research technique to examine how undergraduate physics students interacted with computer physics lab animations. Computer-aided teaching from 2016 to 2021 is shown in Table 1.
Table 1.
Research Objects of Computer-Aided Teaching from 2016 to 2021.
To summarize, CAI serves teaching and should be integrated with the whole teaching process to improve teaching quality and students’ learning efficiency. This determines that the design of CAI software must obey the guidance of modern education theory and conform to objective teaching laws.
3. Optimization of Smith–Regan Model
Smith and Regan contend that their methodology can be referred to as a “general model of instructional design” and is not particularly special. Contrary to other models of instructional design, this model completely incorporates cognitivist notions founded on behaviorist learning theory. The three processes of analysis, strategy design, and instructional assessment, according to Smith and Regan, are linked and nonlinear in design even though they are conducted in a linear order while creating the model. Sometimes they can happen at the same time. They promote creating your own process model, rearranging and improving the model’s components in accordance with instructional requirements, and including a range of ideas and pieces of information that might serve as design cues [37]. The Smith model divides the factors influencing policy implementation into four categories: the idealized policy, which refers to whether the policy itself is clear, reasonable, feasible, etc.; the implementing agency, which refers to the unit of government agencies responsible for policy implementation, including the structure and personnel of the implementing agency, the ways and means of leadership, the collective ability or confidence in implementation, etc.; the implementing environment; and the implementing environment’s relationship to other factors. Equation (1)’s expression of the Smith–Regan model demonstrates that:
The loss function of AGAN can be composed of a discriminator and classifier. The specific loss function is shown in Equations (2) and (3), respectively:
where is the encoder, is the generator, is the sample, and is the hidden space vector. The loss function of the distillation method based on model response knowledge is shown in Equations (4)–(6):
After removing the random mask, A and B update the model parameters, as shown in Equation (7):
Then the gradient has the characteristics expressed in Equations (8) and (9):
4. Methods
This section describes the data selection process and the implementation of the designed solution.
4.1. Data Selection
The data set required for model training needs to be aggregated into a machine or server. For massive data that increases with time, the storage and computing capacity of the central server are highly required, and the risk of data leakage is high. The federated learning mechanism can enable decentralized clients to train machine learning models jointly and cooperatively, effectively solve the problem of “data islands”, maintain decentralized training data sets during model training, and let participants jointly build models based on not sharing local data, while ensuring the security of private data. With the enhancement of storage capacity and optimization of computing capacity of various terminal devices in the distributed network, it is a general trend to use enhanced local data on each terminal. Under such conditions, federated learning can directly train the required machine learning model on remote devices. It can be said that federated learning has played a key role in solving data isolation and key privacy information security [8]. Computer-aided teaching mode is also called information teaching mode. Chinese scholars have investigated the teaching model from two dimensions of epistemology and values and put forward a classification framework of information-based teaching models. From the new definition of CAI, this model is a reasonable division model. With the help of a two-dimensional coordinate system, the model takes individualization vs. collectivization and teacher centered vs. student centered as the dimensions to describe the differences between different educational cultures, as shown in Figure 1 and Figure 2.
Figure 1.
Classification of computer-aided instruction system.
Figure 2.
Optimization of Smith–Regan model.
Media analysis, effect analysis, and other communication studies analyze the macro perspective of text, the use and satisfaction theory, and the agenda-setting theory. Other communication studies analyze the micro perspective and put forward some suggestions for the compilation of Chinese newspapers and textbooks, promote the optimization of the textbooks themselves, and promote the international dissemination of Chinese culture.
4.2. Research Assumptions
The theoretical basis of CAI depends on the theories of many disciplines in the fields of pedagogy, psychology, educational communication analysis, etc. Information theory provides guiding ideology and scientific methods for modern educational technology, cybernetics, and systematology. Logic, philosophy, and social sciences provide a rich theoretical and methodological basis for CAI and guide the theory and practice of CAI.
It is also strongly related to biological science, behavioral science, and management science. Information technology pedagogy, which is intimately tied to these fields, is likewise determined by this. Federated learning with features is another name for vertical federated learning. For instance, users from various types of organizations within the same geographic area overlap [9]. Distinct organizational types or distinct data feature areas serve different business roles for the same user group. Vertical federated learning, which divides data sets by vertical feature dimensions, is based on application scenario data sets, and the data set structure is depicted in Figure 3.
Figure 3.
Structure of vertical federated learning dataset.
Social recognition and the recognition of teachers make it possible to apply the virtual-reality-based CAI system, which will also promote the vigorous development of virtual reality technology. The pluralistic development of teaching mode has led to the pluralistic development of CAI in China. Different CAI models need different types of software support, but “the courseware itself has the specificity of teaching objectives, the integrity of teaching content, the fixity of teaching models and the closeness of teaching structures” and other characteristics, which determine the scope of use in teaching activities that has certain limitations and cannot adapt to flexible and diverse teaching models. In view of this defect, the idea of “integrable ware” and “groupware” should arise. The diversified development of courseware, groupware, and integrable ware is bound to become a trend of the development of computer-assisted instruction. To re-examine the process of foreign students learning Chinese with the relevant theories of communication analysis, it was found that different audiences have different preferences for the choice of media, and the audiences show obvious group character in the process of learning Chinese [4].
5. Case Study
This section describes the test effects and specific intended performance of the system software.
5.1. Testing of System Software
Teachers are very important factors in CAI, and CAI is to meant assist teachers in teaching. However, it is precisely because of the development of technology and the enhancement of computer functions that teachers are at a loss. As a result, there are many problems in CAI. One of the most evident distinctions between CAI and traditional education in terms of functions is that the former is more intuitive, vivid, and has a wider range of applications. Some instructors overstate this advantage’s one-sidedness “for the sake of intuition” and only focus on the depth or novelty of the course materials. However, due to the deep network’s complex structure and numerous super parameters, an excessively long local model training period will significantly decrease the federated learning collaboration’s effectiveness. As illustrated in Figure 4, the user data feature functions of the participating nodes and the feature space of the data collection differ.
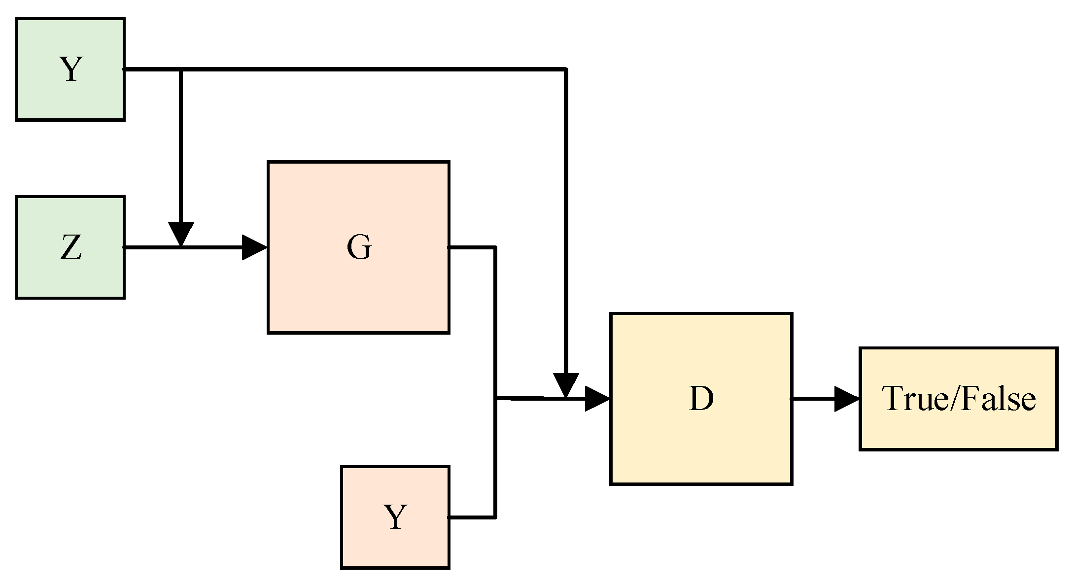
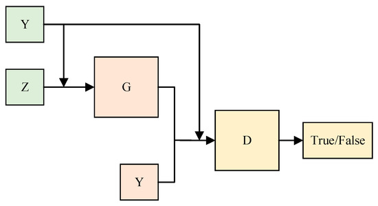
Figure 4.
CGAN structure diagram.
As shown in Figure 4, CGAN feeds additional information (y) to the generator and discriminator, where y may be tag data or other forms of data. Usually, in the generator and discriminator, data x, y, and z will be encoded before being spliced together. AI technology has been further developed and applied in CAI. The method of software engineering has been introduced into the development of CAI systems. With the help of artificial intelligence, some non-computer professional educators can also easily develop computer-aided instruction software by themselves. The Python version used in this experiment was 3.7.2, and the Python version was 1.1.0, as shown in Table 2.
Table 2.
Technical Parameters.
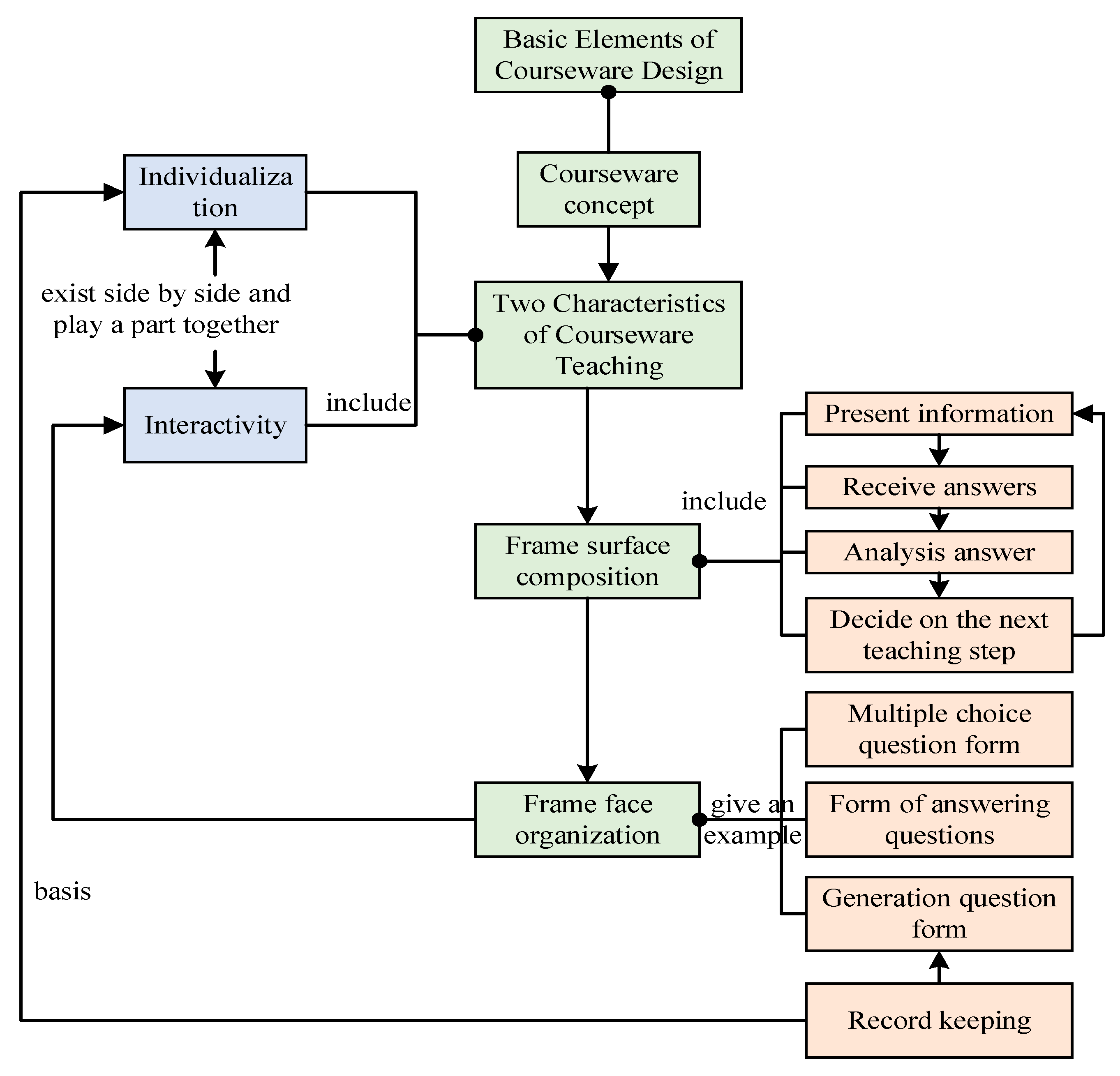
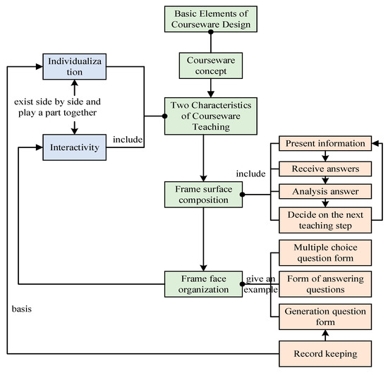
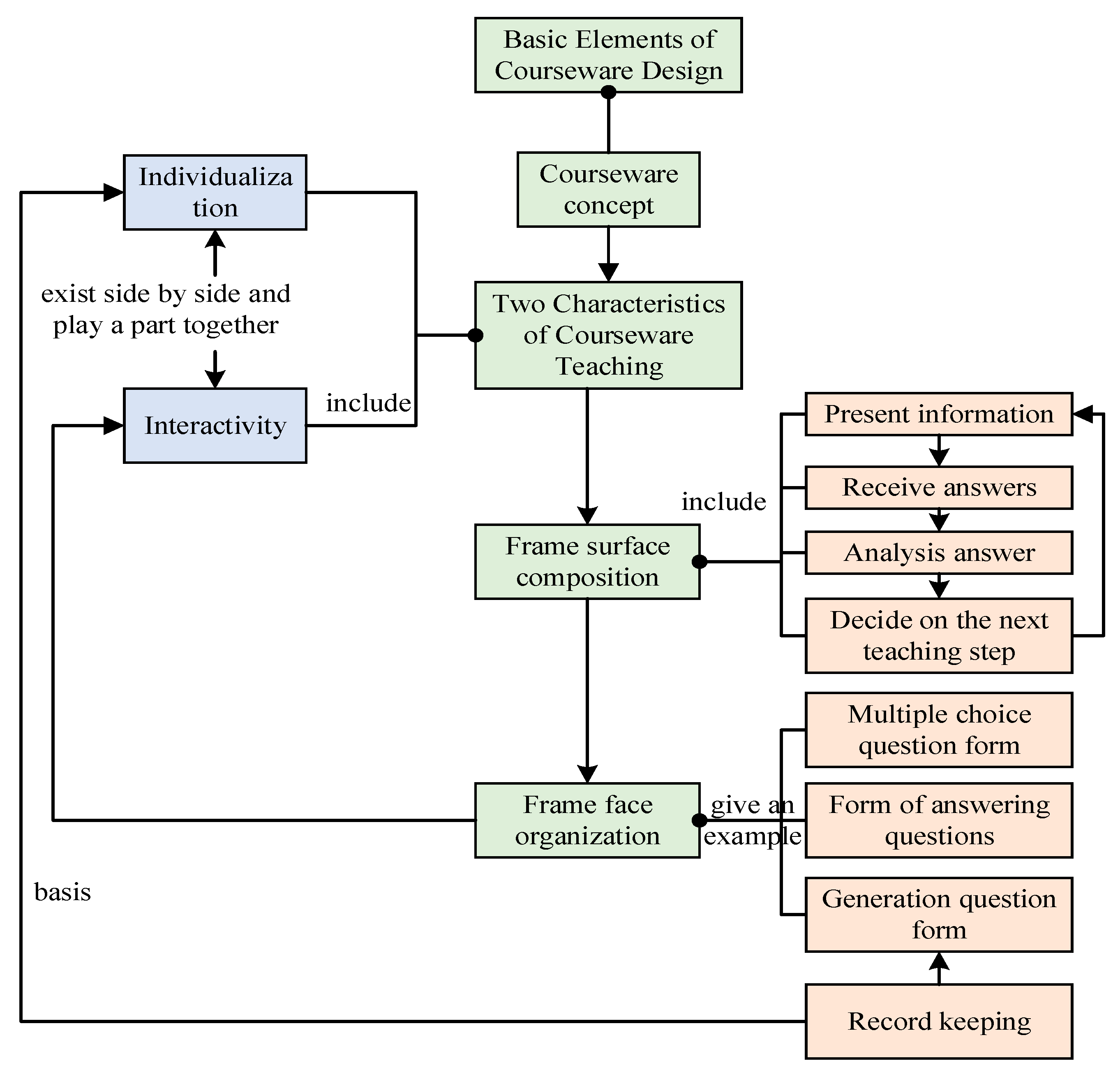
Moreover, there are limitations in the depth and breadth of the research. Most of the research is under the “hat” of communication analysis. The issue with foreign education continues to be the discussion’s actual subject matter. The knowledge of communication analysis is appropriately and subtly integrated into the research of international Chinese education, but there is a true absence of a thorough and systematic comprehension of it. The courseware structure and record keeping in the fundamental elements of the courseware design of the chosen instructional content (CAI) are analyzed by the author using the graphical analysis method, as illustrated in Figure 5.
Figure 5.
Analysis of communication analysis content.
Communication analysis was born in the fourth or fifth decade of the last century. Schramm integrated previous research and research achievements of related disciplines and created a discipline through integration, induction, and revision. So far, communication analysis has developed into a significant academic and theoretical field, and some theoretical contributions have become the critical theoretical underpinnings for comprehending, justifying, and directing many human social actions. To enable students to immediately duplicate the teacher’s model’s output is the main goal of knowledge distillation based on model response. The output of the neural network’s last full connection layer is primarily what is meant by the model response. Typically, the output is also referred to as knowledge or logits. This technique can be applied widely because it is both easy and effective. Figure 6 displays the conceptual diagram of the knowledge distillation framework based on model response.
Figure 6.
Schematic diagram of knowledge distillation based on model response.
We employ the final model as the general teacher to extract the student model’s prior knowledge in order to maintain subclass knowledge. We employ the original model as the superclass teacher to extract superclass knowledge in order to maintain superclass information. The student model may make some duplicate predictions as a result of knowledge drawn from both teacher models. To lessen redundant predictions, a post-processing technique called Top-k prediction limitation is also utilized. Figure 7 depicts the conceptual diagram of the knowledge distillation of teachers. Different network structures and training sets for teachers are possible. Diverse teachers impart diverse knowledge to their students in different ways.
Figure 7.
Schematic diagram of multi-teacher knowledge distillation.
Media is one of the five elements of the communication process and one of the core concepts of communication analysis. Communication is essentially the exchange and communication of information, and information is an abstract object. It must be carried by symbols to become a concrete and perceptible communication content. The symbols carrying information must rely on certain material entities or specific ways to enter the field of communication. The material entities that can load and transmit symbols are media. In the CAI system, the student user function module mainly includes the assignment, learning style test, learning schedule, contact test module, and data download module, according to the measurement level mentioned above. The above is the key use for students, and Figure 8 is the schematic diagram of the student user case.
Figure 8.
Schematic diagram of student user case.
The research conducted from the perspective of communication analysis provides “S teaching”, and the introduction of relevant theories in communication analysis brings a certain theoretical basis for the research in this field. The teacher user function modules in the computer-aided instruction system include student information, management, evaluation of student learning level, updating student learning level, class learning groups, uploading learning materials, assigning homework for students, tracking teaching progress, etc. Figure 9 shows the teacher user use case diagram.
Figure 9.
Schematic diagram of teacher user case.
5.2. Practical Application of the System
The communication analysis model is introduced into the teaching of Chinese newspaper reading course, and the spiral model, fusion model, and other communication analysis models are used to interpret the various stages of Chinese teaching, emphasizing the necessity of the communication analysis model in the teaching of newspaper reading. The computer-aided teaching system, which uses the campus network as the information transmission channel of the system design, computer interactive learning, question answering, and other functions in the computer online auxiliary teaching process is shown in Figure 10.
Figure 10.
Schematic diagram of overall system structure optimization.
The student learning plan created by the teacher, the online classroom and homework, the feedback of the learning effect after the class, the feedback of the learning experience after the class, the exercise, the examination module, etc. are all included in the student user module. Online testing, user administration, announcement management, and resource management are all included in the administrator user module. The system’s organizational structure is depicted in Figure 11.
Figure 11.
Schematic diagram of system functional structure optimization.
Because it allows for the collaborative training of numerous local models while maintaining data privacy, federated learning can distinguish itself from other AI methods and provide a model that is globally optimal. This approach causes local model parameters to become overly noisy, which leads to subpar model performance. Figure 12 and Figure 13 demonstrate the local BLS width network model’s prediction accuracy and the Class A node model’s prediction accuracy both increase. In federated learning, the various nodes correspond to the various customers, which in this case is the students.
Figure 12.
Prediction accuracy of local BLS width network model.
Figure 13.
Prediction accuracy improvement of Class A node model.
The component-based software engineering features are shown in Table 3, which consists of five feature components.
Table 3.
Characteristics of componentized software engineering.
Compared with the local BLS network model, the average accuracy of the vertical width federated learning VBLFS model was significantly improved, as shown in Table 4. Table 4 shows the accuracy in specific loan rates. The true loan success rate of the dataset was 69.2%.
Table 4.
Comparison of model accuracy.
The width network model BLS, the longitudinal width federated learning VBFLS model and the multi-layer perceptron MLP network model were compared. The MLP adopts a three-layer structure, as shown in Table 5.
Table 5.
Comparison of model training time.
Different institutions do not exchange their original data with each other but use intermediate result parameters during interactive model training. Of course, the nodes cannot directly interact with each other, which is a great test for storage space and computing capacity. Moreover, training models in a central server are prone to data leakage, which cannot ensure the security of users’ private data. We should give a correct understanding of CAI and do not use computers to replace those that cannot be replaced by computers, and CAI is not omnipotent. We should know that demonstration methods and experimental methods are commonly used teaching methods in schools. A successful experiment can often stimulate students’ strong interest in learning and ambition to study and explore science and promote the formation of their pioneering spirit. Conventional experiments should be conducted by students themselves. Not everything can be replaced by computer-assisted instruction. For example, the database, teaching plan handouts, computer-interactive learning, question answering, and other functions in the online auxiliary teaching process of secondary vocational computers cannot be replaced. Moreover, through the construction of secondary vocational computer-aided teaching systems, we can expand the functions of such systems and finally realize the comprehensive informatization of secondary vocational computer online-aided teaching systems.
To summarize, the difference between CAI software and other common application software is that its application serves teaching and integrates with the whole teaching process to improve teaching quality and students’ learning efficiency. This determines that the design of CAI software must obey the guidance of modern education theory and conform to the objective teaching laws.
6. Conclusions
There are many different users of the CAI system, which can be studied, improved, and applied in many different industries. This is highly beneficial for ability enhancement and lifelong learning. The system has a wide range of potential applications. This section highlights the important findings on this subject and anticipates the next developments. This essay examined Chinese language instruction abroad from the standpoint of communication analysis. This paper examines the communication mode of media and the interaction angle between media and audience, clarifies communication rules, highlights benefits and drawbacks of various media, and highlights issues that should be taken into consideration when choosing and utilizing media using the media used in the process of international education of Chinese as the research object. The experimental results demonstrate that there is a crucial theoretical foundation for us to create computer-aided software, which serves as a crucial assurance for raising the caliber of such software. On this basis, the model’s accuracy and robustness were increased by 7.34%.
Author Contributions
Conceptualization, Q.H. and J.J.; methodology, Q.H.; software, Q.H.; validation, Q.H., J.J. and W.L.; formal analysis, Q.H.; investigation, Q.H.; resources, Q.H.; data curation, Q.H.; writing—original draft preparation, Q.H.; writing—review and editing, Q.H.; visualization, Q.H.; supervision, Q.H.; project administration, Q.H.; funding acquisition, J.J. All authors have read and agreed to the published version of the manuscript.
Funding
This research was funded by the Guizhou Normal University 2021 Provincial Teaching Content and Curriculum Reform Foundation (grant number 2021047).
Institutional Review Board Statement
Not applicable.
Informed Consent Statement
All authors reviewed the results, approved the final version of the manuscript, and agreed to publish it.
Data Availability Statement
The experimental data used to support the findings of this study are available from the corresponding author upon request.
Acknowledgments
The authors would like to show sincere thanks to those who produced the techniques discussed in this research.
Conflicts of Interest
The authors declare no conflict of interest.
References
- Xiong, Z.; Cai, Z.; Takabi, D.; Li, W. Privacy threat and defense for federated learning with non-iid data in AIoT. IEEE Trans. Ind. Inform. 2021, 18, 1310–1321. [Google Scholar] [CrossRef]
- Pang, J.; Huang, Y.; Xie, Z.; Li, J.; Cai, Z. Collaborative city digital twin for the COVID-19 pandemic: A federated learning solution. Tsinghua Sci. Technol. 2021, 26, 759–771. [Google Scholar] [CrossRef]
- Pang, J.; Huang, Y.; Xie, Z.; Han, Q.; Cai, Z. Realizing the heterogeneity: A self-organized federated learning framework for IoT. IEEE Internet Things J. 2020, 8, 3088–3098. [Google Scholar] [CrossRef]
- Li, D.; Luo, Z.; Cao, B. Blockchain-based federated learning methodologies in smart environments. Clust. Comput. 2022, 25, 2585–2599. [Google Scholar] [CrossRef]
- Liu, D.; Simeone, O. Privacy for free: Wireless federated learning via uncoded transmission with adaptive power control. IEEE J. Sel. Areas Commun. 2020, 39, 170–185. [Google Scholar] [CrossRef]
- Yin, X.; Zhu, Y.; Hu, J. A comprehensive survey of privacy-preserving federated learning: A taxonomy, review, and future directions. ACM Comput. Surv. (CSUR) 2021, 54, 131. [Google Scholar] [CrossRef]
- Zhao, B.; Fan, K.; Yang, K.; Wang, Z.; Li, H.; Yang, Y. Anonymous and privacy-preserving federated learning with industrial big data. IEEE Trans. Ind. Inform. 2021, 17, 6314–6323. [Google Scholar] [CrossRef]
- Zhou, H.; Wu, T.; Sun, K.; Zhang, C. Towards high accuracy pedestrian detection on edge gpus. Sensors 2022, 22, 5980. [Google Scholar] [CrossRef]
- Lim, W.Y.B.; Luong, N.C.; Hoang, D.T.; Jiao, Y.; Liang, Y.C.; Yang, Q.; Miao, C. Federated learning in mobile edge networks: A comprehensive survey. IEEE Commun. Surv. Tutor. 2020, 22, 2031–2063. [Google Scholar] [CrossRef]
- Yang, Q.; Liu, Y.; Cheng, Y.; Kang, Y.; Chen, T.; Yu, H. Federated learning. Synth. Lect. Artif. Intell. Mach. Learn. 2019, 13, 1–207. [Google Scholar]
- Sun, P.; Che, H.; Wang, Z.; Wang, Y.; Wang, T.; Wu, L.; Shao, H. Pain-FL: Personalized privacy-preserving incentive for federated learning. IEEE J. Sel. Areas Commun. 2021, 39, 3805–3820. [Google Scholar] [CrossRef]
- Mohamed, M.S.E.; Chang, W.T.; Tandon, R. Privacy amplification for federated learning via user sampling and wireless aggregation. IEEE J. Sel. Areas Commun. 2021, 39, 3821–3835. [Google Scholar] [CrossRef]
- Ahmed, U.; Srivastava, G.; Lin, J.C.W. A federated learning approach to frequent itemset mining in cyber-physical systems. J. Netw. Syst. Manag. 2021, 29, 42. [Google Scholar] [CrossRef]
- Rieke, N.; Hancox, J.; Li, W.; Milletari, F.; Roth, H.R.; Albarqouni, S.; Cardoso, M.J. The future of digital health with federated learning. NPJ Digit. Med. 2020, 3, 119. [Google Scholar] [CrossRef] [PubMed]
- Hu, R.; Guo, Y.; Li, H.; Pei, Q.; Gong, Y. Personalized federated learning with differential privacy. IEEE Internet Things J. 2020, 7, 9530–9539. [Google Scholar] [CrossRef]
- Li, D.; Han, D.; Weng, T.H.; Zheng, Z.; Li, H.; Liu, H.; Li, K.C. Blockchain for federated learning toward secure distributed machine learning systems: A systemic survey. Soft Comput. 2022, 26, 4423–4440. [Google Scholar] [CrossRef]
- Cheng, K.; Fan, T.; Jin, Y.; Liu, Y.; Chen, T.; Papadopoulos, D.; Yang, Q. Secureboost: A lossless federated learning framework. IEEE Intell. Syst. 2021, 36, 87–98. [Google Scholar] [CrossRef]
- Imteaj, A.; Thakker, U.; Wang, S.; Li, J.; Amini, M.H. A survey on federated learning for resource-constrained iot devices. IEEE Internet Things J. 2021, 9, 1–24. [Google Scholar] [CrossRef]
- Wang, Y.; Su, Z.; Zhang, N.; Benslimane, A. Learning in the air: Secure federated learning for UAV-assisted crowdsensing. IEEE Trans. Netw. Sci. Eng. 2020, 8, 1055–1069. [Google Scholar] [CrossRef]
- Kumar, R.; Khan, A.A.; Kumar, J.; Golilarz, N.A.; Zhang, S.; Ting, Y.; Wang, W. Blockchain-federated-learning and deep learning models for covid-19 detection using ct imaging. IEEE Sens. J. 2021, 21, 16301–16314. [Google Scholar] [CrossRef]
- Yin, L.; Feng, J.; Xun, H.; Sun, Z.; Cheng, X. A privacy-preserving federated learning for multiparty data sharing in social IoTs. IEEE Trans. Netw. Sci. Eng. 2021, 8, 2706–2718. [Google Scholar] [CrossRef]
- Dayan, I.; Roth, H.R.; Zhong, A.; Harouni, A.; Gentili, A.; Abidin, A.Z.; Li, Q. Federated learning for predicting clinical outcomes in patients with COVID-19. Nat. Med. 2021, 27, 1735–1743. [Google Scholar] [CrossRef] [PubMed]
- Yang, Q. Toward responsible ai: An overview of federated learning for user-centered privacy-preserving computing. ACM Trans. Interact. Intell. Syst. (TiiS) 2021, 11, 32. [Google Scholar] [CrossRef]
- Huang, A.; Liu, Y.; Chen, T.; Zhou, Y.; Sun, Q.; Chai, H.; Yang, Q. Starfl: Hybrid federated learning architecture for smart urban computing. ACM Trans. Intell. Syst. Technol. (TIST) 2021, 12, 43. [Google Scholar] [CrossRef]
- Li, J.; Zhang, C.; Zhao, Y.; Qiu, W.; Chen, Q.; Zhang, X. Federated learning-based short-term building energy consumption prediction method for solving the data silos problem. In Building Simulation; Tsinghua University Press: Beijing, China, 2022; Volume 15, pp. 1145–1159. [Google Scholar]
- Yue, M.; Jong, M.S.-Y.; Dai, Y. Pedagogical Design of K-12 Artificial Intelligence Education: A Systematic Review. Sustainability 2022, 14, 15620. [Google Scholar] [CrossRef]
- Massaro, A.; Giannone, D.; Birardi, V.; Galiano, A.M. An Innovative Approach for the Evaluation of the Web Page Impact Combining User Experience and Neural Network Score. Future Internet 2021, 13, 145. [Google Scholar] [CrossRef]
- Yang, B.; Wei, L.; Pu, Z. Measuring and Improving User Experience Through Artificial Intelligence-Aided Design. Front. Psychol. 2020, 11, 595374. [Google Scholar] [CrossRef]
- Massaro, A.; Meuli, G.; Savino, N.; Galiano, A.M. Voice analysis rehabilitation platform based on LSTM algorithm. Int. J. Telemed. Clin. Pract. 2022, 3, 327–340. [Google Scholar] [CrossRef]
- Chaturvedi, I.; Cambria, E.; Welsch, R.E. Teaching Simulations Supported by Artificial Intelligence in the Real World. Educ. Sci. 2023, 13, 187. [Google Scholar] [CrossRef]
- Zhang, C.; Li, M.; Wu, D. Federated Multidomain Learning with Graph Ensemble Autoencoder GMM for Emotion Recognition. IEEE Trans. Intell. Transp. Syst. 2022. early access. [Google Scholar] [CrossRef]
- Pei, Z.; Wang, Y. Analysis of computer aided teaching management system for music appreciation course based on network resources. Comput. Aided Des. Appl. 2021, 19, 1–11. [Google Scholar] [CrossRef]
- Wu, H. Multimedia interaction-based computer-aided translation technology in applied English teaching. Mob. Inf. Syst. 2021, 2021, 5578476. [Google Scholar] [CrossRef]
- Sydow, D.; Morger, A.; Driller, M.; Volkamer, A. TeachOpenCADD: A teaching platform for computer-aided drug design using open source packages and data. J. Cheminformatics 2019, 11, 29. [Google Scholar] [CrossRef] [PubMed]
- Onofrei, G.; Ferry, P. Reusable learning objects: A blended learning tool in teaching computer-aided design to engineering undergraduates. Int. J. Educ. Manag. 2020, 34, 1559–1575. [Google Scholar] [CrossRef]
- Gong, W. An innovative English teaching system based on computer aided technology and corpus management. Int. J. Emerg. Technol. Learn. (Online) 2019, 14, 69. [Google Scholar] [CrossRef]
- Zhao, Z.; Yang, J. Design and Implementation of Computer Aided Physical Education Platform Based on Browser/Server Architecture. Int. J. Emerg. Technol. Learn. 2019, 14, 40. [Google Scholar] [CrossRef]
Disclaimer/Publisher’s Note: The statements, opinions and data contained in all publications are solely those of the individual author(s) and contributor(s) and not of MDPI and/or the editor(s). MDPI and/or the editor(s) disclaim responsibility for any injury to people or property resulting from any ideas, methods, instructions or products referred to in the content. |
© 2023 by the authors. Licensee MDPI, Basel, Switzerland. This article is an open access article distributed under the terms and conditions of the Creative Commons Attribution (CC BY) license (https://creativecommons.org/licenses/by/4.0/).












