Yeast Fermentation for Production of Neutral Distilled Spirits
Abstract
1. Introduction
2. Overview of Neutral Distilled Spirits Production
2.1. What Are “Neutral Distilled Spirits”?
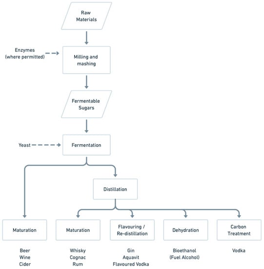
2.2. Process Overview
2.3. Substrates and Wort Preparation for Fermentation
2.4. Fermentation Process Control
2.5. Neutral Spirit Distillation
2.6. Distilling Yeasts: General Characteristics
2.7. Properties of Yeast for Neutral Spirit Production
- Fast utilisation of all available fermentable sugars
- Production of high alcohol yields at the end of fermentation
- Good thermotolerance (e.g., ability to ferment at temperatures as high as 37 °C)
- Non-flocculent behaviour (aggregation of yeast cells into sedimentary clumps)
- Tolerance to osmotic stress (e.g., high-sugar molasses and high-gravity cereal wort)
- Low production of flavour compounds (congeners)
2.8. Yeast Handling/Management
2.9. Alcoholic Fermentation
2.10. Secondary Metabolic Products of Yeast
2.11. Yeast Strain Improvement Strategies
3. Conclusions
Author Contributions
Funding
Data Availability Statement
Acknowledgments
Conflicts of Interest
References
- Pauley, M.; Maskell, D. Mini-review: The role of Saccharomyces cerevisiae in the Production of Gin and Vodka. Beverages 2017, 3, 13. [Google Scholar] [CrossRef]
- Council Regulation (EU) 2019/787 on the Definition, Description, Presentation and Labelling of Spirit Drinks, the Use of the Names of Spirit Drinks in the Presentation and Labelling of Other Foodstuffs, the Protection of Geographical Indications for Spirit Drinks, the Use of Ethyl alcohol and Distillates of Agricultural Origin in Alcoholic Beverages, and Repealing Regulation (EC) No 110/2008′ (2019) Official Journal L130. Available online: https://eur-lex.europa.eu/legal-content/EN/TXT/PDF/?uri=CELEX:32019R0787&rid=6 (accessed on 3 April 2021).
- Aylott, R.I. Gina and Vodka. In Production, Technology and Innovation; Bryce, J.H., Piggot, J.R., Stewart, G.G., Eds.; Nottingham University Press: Nottingham, UK, 2008; pp. 299–303. [Google Scholar]
- Murtagh, J.E. Production of neutral spirits and preparation of gin and vodka. In The Alcohol Textbook: A Reference for the Beverage, Fuel and Industrial Alcohol Industries, 3rd ed.; Jaques, K.A., Lyons, T.P., Kelsall, D.R., Eds.; Nottingham University Press: Nottingham, UK, 1999; pp. 195–210. [Google Scholar]
- Smith, D.T. The Gin Dictionary; Octopus Publishing: London, UK, 2018; ISBN 9781784724894. [Google Scholar]
- Greer, D.; Pfahl, L.; Rieck, J.; Daniels, T.; Garza, O. Comparison of a novel distillation method in a model gin system using liquid/liquid extraction. J. Agric. Food Chem. 2008, 56, 9030–9036. [Google Scholar] [CrossRef]
- Perederii, M.A.; Tsodikov, M.V.; Uvarov, V.I. Purification of aqueous alcohol solutions in two-bed adsorber filters. Solid Fuel Chem. 2011, 45, 34–38. [Google Scholar] [CrossRef]
- Siristova, L.; Prinosilova, S.; Ridellova, K.; Hajslova, J.; Melzoch, K. Changes in quality parameters of vodka filtered through activated charcoal. Czech J. Food Sci. 2012, 30, 474–482. [Google Scholar] [CrossRef]
- Walker, G. Physiology of ethanol-producing yeasts. In The Alcohol Textbook, 6th ed.; Walker, G.M., Abbas, C., Ingledew, W.M., Pilgrim, C., Eds.; Ethanol Technology Institute: Duluth, Georgia, 2017; Chapter 17; pp. 257–271. [Google Scholar]
- Walker, G.M.; Stewart, G.G. Saccharomyces cerevisiae in the Production of Fermented Beverages. Beverages 2016, 2, 30. [Google Scholar] [CrossRef]
- Krishnamoorthy, S.; Manickam, P.; Muthukaruppan, V. Bioprocessing of Cane Molasses to Produce Ethanol and Its Derived Products from South Indian Distillery. In Emerging Eco-Friendly Green Technologies for Wastewater Treatment. Microorganisms for Sustainability; Bharagava, R., Ed.; Springer: Singapore, 2020; Volume 18. [Google Scholar] [CrossRef]
- Walker, G.M. Fuel alcohol: Current production and future challenges. J. Inst. Brew. 2011, 117, 3–22. [Google Scholar] [CrossRef]
- Menezes, A.G.T.; Menezes, E.G.T.; Alves, J.G.L.F.; Rodriguez, L.F.; das Gracas Cardosa, M. Vodka production from potato (Solanum tuberosum L.) using three Saccharomyces cerevisiae isolates. J. Inst. Brew. 2016, 122, 76–83. [Google Scholar] [CrossRef]
- O’Shea, J. Whey alcohol-a viable outlet for whey? In The Alcohol Textbook, 4th ed.; Jacques, K.A., Lyons, T.P., Kelsall, D.R., Eds.; Nottingham University Press: Nottingham, UK, 2003; pp. 65–73. ISBN 1-897676-13-1. [Google Scholar]
- Tomaszewska, M.; Bialonczyk, L. Ethanol production from whey in a bioreactor coupled with direct contact membrane distillation. Catal. Today 2016, 268, 156–163. [Google Scholar] [CrossRef]
- Hughes, P.; Risner, D.; Goddik, L.M. Whey to Vodka. In Whey–Biological Properties and Alternative Uses; Gigli, I., Ed.; Interopen Publications: London, UK, 2019. [Google Scholar] [CrossRef]
- Murray, D.M. Distillation practices for beverage alcohol and impact on flavour. In The Alcohol Textbook, 6th ed.; Walker, G.M., Abbas, C., Ingledew, W.M., Pilgrim, C., Eds.; Ethanol Technology Institute: Duluth, GA, USA, 2017; Chapter 29; pp. 455–469. [Google Scholar]
- Walker, G.M. Yeast Physiology and Biotechnology; J. Wiley & Sons: Chichester, UK; New York, NY, USA, 1998. [Google Scholar]
- Goodall, I.; Fotheringham, R.; Murray, D.; Speers, A.; Walker, G.M. Distilled Spirits. In Future Challenges & New Solutions, Proceedings of the 5th Worldwide Conference on Distilled Spirits, Glasgow, UK, 8–11 September 2014; Context Publishers: Nottingham, UK, 2015; ISBN 9781899043712. [Google Scholar]
- Walker, G.M.; Lappe-Oliveras, P.; Moreno-Terrazas, R.; Kirchmayr, M.; Arellano-Plaza, M.; Gschaedler-Mathis, A. Yeasts associated with the production of distilled beverages. In Yeasts in the Production of Wine; Romano, P., Cianni, M., Fleet, G.H., Eds.; Springer Nature: New York, NY, USA, 2019; pp. 477–512. ISBN 978-1-4939-9780-0. [Google Scholar] [CrossRef]
- Walker, G.; Hill, A. Saccharomyces cerevisiae in the Production of Whisk(e)y. Beverages 2016, 2, 38. [Google Scholar] [CrossRef]
- Walker, G.M.; Bringhurst, T.; Brosnan, J.; Jack, F. Selecting new distilling yeasts for improved fermentation and for sustainability. In Distilled Spirits. Science and Sustainability [Proceedings of the 4th Worldwide Conference on Distilled Spirits, Edinburgh]; Walker, G.M., Goodall, I., Fotheringham, R., Murray, D., Eds.; Nottingham University Press: Nottingham, UK, 2012; pp. 127–136. [Google Scholar]
- Passoth, V.; Blomqvist, J.; Schnurer, J. Dekkera bruxellensis and Lactobacillus vini form a stable ethanol-producing consortium in a commercial alcohol production process. Appl. Environ. Microbiol. 2007, 73, 4354–4356. [Google Scholar] [CrossRef]
- Cheung, A.W.Y.; Brosnan, J.M.; Phister, T.; Smart, K.A. Impact of dried, creamed and cake supply formats on the genetic variation and ethanol tolerance of three Saccharomyces cerevisiae distilling strains. J. Inst. Brew. 2012, 118, 152–162. [Google Scholar] [CrossRef]
- Walker, G.M. Yeast vitality and stress responses: Novel investigative approaches. In Yeast Flocculation, Vitality and Viability. Proceedings of the 2nd International Brewers Symposium; Speers, A., Ed.; ASBC/MBAA Press: St Paul, MN, USA, 2012; pp. 85–95. ISBN 978-0-9787726-4-2. [Google Scholar]
- Walker, G.M.; Hughes, P.S. (Eds.) Distilled Spirits. In New Horizons: Energy, Environment & Enlightenment [Proceedings of the 3rd Worldwide Conference on Distilled Spirits, Edinburgh]; Nottingham University Press: Nottingham, UK, 2010; ISBN 978-1-907284-45-8. [Google Scholar]
- Russell, I.; Stewart, G.G. Whisky Technology, Production and Marketing, 2nd ed.; Academic Press: Cambridge, MA, USA, 2014; ISBN 978-0-12-401735-1. [Google Scholar]
- Plutowska, B.; Biernacka, P.; Wardencki, W. Identification of Volatile Compounds in Raw Spirits of Different Organoleptic Quality. J. Inst. Brew. 2010, 116, 433–439. [Google Scholar] [CrossRef]
- Biernacka, P.; Wardencki, W. Volatile composition of raw spirits of different botanical origin. J. Inst. Brew. 2012, 118, 393–400. [Google Scholar] [CrossRef]
- Walker, G.M.; Walker, R.S.K. Enhancing yeast alcoholic fermentations. Adv. Appl. Microbiol. 2018, 105, 87–129. [Google Scholar] [CrossRef] [PubMed]
- Fernandes, F.D.S.; de Souza, S.; Carneiro, L.M.; Silva, J.P.A.; de Souza, J.V.B.; Batista, J.D.S. Current Ethanol Production Requirements for the Yeast Saccharomyces cerevisiae. Int. J. Microbiol. 2022, 2022, 1–14. [Google Scholar] [CrossRef]
- Ingledew, W.M. Very high gravity (VHG) and associated new technologies for fuel alcohol production. In The Alcohol Textbook, 6th ed.; Walker, G.M., Abbas, C., Ingledew, W.M., Pilgrim, C., Eds.; Ethanol Technology Institute: Duluth, GA, USA, 2017; p. 363e376. ISBN 978-0-692-93088-5. [Google Scholar]
- Argyros, A.D.; Stonehouse, E.A. Yeast strain development for alcohol production. In The Alcohol Textbook, 6th ed.; Walker, G.M., Abbas, C., Ingledew, W.M., Pilgrim, C., Eds.; Ethanol Technology Institute: Duluth, GA, USA, 2017; Chapter 19; pp. 287–297. [Google Scholar]
- Gorgens, J.F.; Bressler, D.C.; van Rensburg, E. Engineering Saccharomyces cerevisiae for direct conversion of raw, uncooked or granular starch to ethanol. Crit. Rev. Biotechnol. 2015, 35, 369–391. [Google Scholar] [CrossRef]
- Nissen, T.L.; Hamann, C.W.; Kielland-Brandt, M.C.; Nielsen, J.; Villadsen, J. Anaerobic and aerobic batch cultivations of Saccharomyces cerevisiae mutants impaired in glycerol synthesis. Yeast 2000, 16, 463–474. [Google Scholar] [CrossRef]
- van Aalst, A.C.; de Valk, S.C.; van Gulik, W.M.; Jansen, M.L.; Pronk, J.T.; Mans, R. Pathway engineering strategies for improved product yield in yeast-based industrial ethanol production. Synth. Syst. Biotechnol. 2022, 7, 554–566. [Google Scholar] [CrossRef]
- Stovicek, V.; Holkenbrink, C.; Borodina, I. CRISPR/Cas system for yeast genome engineering: Advances and applications. FEMS Yeast Res. 2017, 17, fox030. [Google Scholar] [CrossRef]
- Swinnen, S.; Schaerlaekens, K.; Pais, T.; Claesen, J.; Hubmann, G.; Yang, Y.; Demeke, M.; Foulquié-Moreno, M.R.; Goovaerts, A.; Souvereyns, K.; et al. Identification of novel causative genes determining the complex trait of high ethanol tolerance in yeast using pooled-segregant whole-genome sequence analysis. Genome Res. 2012, 22, 975–984. [Google Scholar] [CrossRef]
- Deparis, Q.; Claes, A.; Foulquié-Moreno, M.R.; Thevelein, J.M. Engineering tolerance to industrially relevant stress factors in yeast cell factories. FEMS Yeast Res. 2017, 17. [Google Scholar] [CrossRef]
- Walker, R.S.K.; Pretorius, I.S. Synthetic biology for the engineering of complex wine yeast communities. Nat. Food 2022, 3, 249–254. [Google Scholar] [CrossRef]
- Dymond, J.S.; Richardson, S.M.; Coombes, C.E.; Babatz, T.; Muller, H.; Annaluru, N.; Blake, W.J.; Schwerzmann, J.W.; Dai, J.; Lindstrom, D.L.; et al. Synthetic chromosome arms function in yeast and generate phenotypic diversity by design. Nature 2011, 477, 471–476. [Google Scholar] [CrossRef] [PubMed]
- Luo, Z.; Wang, L.; Wang, Y.; Zhang, W.; Guo, Y.; Shen, Y.; Jiang, L.; Wu, Q.; Zhang, C.; Cai, Y.; et al. Identifying and characterizing SCRaMbLEd synthetic yeast using ReSCuES. Nat. Commun. 2018, 9, 1–10. [Google Scholar] [CrossRef] [PubMed]
- Jia, B.; Wu, Y.; Li, B.-Z.; Mitchell, L.A.; Liu, H.; Pan, S.; Wang, J.; Zhang, H.-R.; Jia, N.; Li, B.; et al. Precise control of SCRaMbLE in synthetic haploid and diploid yeast. Nat. Commun. 2018, 9, 1–13. [Google Scholar] [CrossRef]
- Kutyna, D.R.; Onetto, C.A.; Williams, T.C.; Goold, H.D.; Paulsen, I.T.; Pretorius, I.S.; Johnson, D.L.; Borneman, A.R. Construction of a synthetic Saccharomyces cerevisiae pan-genome neo-chromosome. Nat. Commun. 2022, 13, 1–9. [Google Scholar] [CrossRef]
- Williams, T.C.; Kroukamp, H.; Xu, X.; Wightman, E.L.I.; Llorente, B.; Borneman, A.R.; Carpenter, A.C.; Van Wyk, N.; Espinosa, M.I.; Daniel, E.L.; et al. Laboratory evolution and polyploid SCRaMbLE reveal genomic plasticity to synthetic chromosome defects and rearrangements. bioRxiv 2022. [Google Scholar] [CrossRef]
- Kuijpers, N.G.; Solis-Escalante, D.; Luttik, M.A.; Bisschops, M.M.; Boonekamp, F.J.; van den Broek, M.; Pronk, J.T.; Daran, J.M.; Daran-Lapujade, P. Pathway swapping: Toward modular engineering of essential cellular processes. Proc. Natl. Acad. Sci. USA 2016, 113, 15060e15065. [Google Scholar] [CrossRef]
- Grunert, K.G.; Bredahl, L.; Scholderer, J. Four questions on European consumers’ attitudes toward the use of genetic modification in food production. Innov. Food Sci. Emerg. Technol. 2003, 4, 435–445. [Google Scholar] [CrossRef]
- Frewer, J.; van der Lans, L.A.; Fischer, A.R.H.; Reinders, M.L.; Menozzi, D.; Zhang, X.; van den Berg, L.; Zimmerman, K.L. Public perception of agri-food applications of genetic modification—A systematic review and meta-analysis. Trends Food Sci. Technol. 2013, 30, 142–152. [Google Scholar] [CrossRef]
- Kim, S.R.; Kim, S.-K.; Seo, S.-O.; Park, S.; Shin, J.; Kim, J.-S.; Park, B.-R.; Jin, Y.-S.; Chang, P.-S.; Park, Y.-C. Yeast metabolic engineering for carbon dioxide fixation and its application. Bioresour. Technol. 2021, 346, 126349. [Google Scholar] [CrossRef]
- Van Aalst, A.C.A.; Mans, R.; Pronk, J.T. An engineered non-oxidative glycolytic bypass based on Calvin-cycleenzymes enables anaerobic co-fermentation of glucose and sorbitol by Saccharomyces cerevisiae. Biotechnol. Biofuels Bioprod. 2022, 15, 112. [Google Scholar] [CrossRef] [PubMed]
- Malubhoy, Z.; Bahia, F.M.; de Valk, S.C.; de Hulster, E.; Rendulić, T.; Ortiz, J.P.R.; Xiberras, J.; Klein, M.; Mans, R.; Nevoigt, E. Carbon dioxide fixation via production of succinic acid from glycerol in engineered Saccharomyces cerevisiae. Microb. Cell Factories 2022, 21, 102. [Google Scholar] [CrossRef] [PubMed]
- Guadalupe-Medina, V.; Wisselink, H.W.; Luttik, M.A.; de Hulster, E.; Daran, J.M.; Pronk, J.T.; van Maris, A.J. Carbon dioxide fixation by Calvin cycle enzymes improves ethanol yield in yeast. Biotechnol. Biofuels 2013, 6, 1–12. [Google Scholar] [CrossRef] [PubMed]






| Minimum alcoholic strength | 96.0% |
| Total acidity (grams of acetic acid per hectolitre of 100% vol. alcohol) | 1.5 |
| Esters (grams of ethyl acetate per hectolitre of 100% vol. alcohol) | 1.3 |
| Aldehydes (grams of acetaldehyde per hectolitre of 100% vol. alcohol) | 0.5 |
| Higher alcohols (grams of methyl 2-propanol per hectolitre of 100% vol. alcohol) | 0.5 |
| Methanol (grams per hectolitre of 100% vol. alcohol) | 30 |
| Dry extract (grams per hectolitre of 100% vol. alcohol) | 1.5 |
| Volatile bases containing nitrogen (grams of nitrogen per hectolitre of 100% vol. alcohol) | 0.1 |
| Furfural | Not detectable |
| Media | Fermentable Sugars | Alcohol Product Examples |
|---|---|---|
| Starch hydrolysates (e.g., from maize, wheat) using amylolytic enzymes | Glucose | Grain neutral spirit |
| Barley malt wort | Glucose, maltose, maltotriose | Malt whisky |
| Cereal wort based on barley malt plus un-malted starch from wheat, rye, maize, sorghum, etc. | Glucose, maltose, maltotriose | Scotch grain whisky, Bourbon whiskey, grain neutral spirit (for gin, vodka etc.) |
| Rice hydrolysate (from Koji enzymes) | Glucose | Shōchū, Awamori (Japan) |
| Sorghum (and other grains) hydrolysates | Various, mainly glucose | Baijiu (China) |
| Potato hydrolysate using amylolytic enzymes | Glucose | Aquavit, vodka |
| Coconut flower sap | Glucose, fructose | Arrack (Sri Lanka) |
| Agave | Fructose | Tequila, mescal, bacanora, sotol (Mexico) |
| Sugar cane molasses | Sucrose | Rum |
| Sugar beet molasses | Sucrose | Neutral spirit |
| Sugar cane juice | Sucrose | Cachaça (Brazil), Rhum Agricole |
| Grape must & pomace, fruit juices | Glucose, fructose | Cognac, Armagnac, brandy, grappa, kirsch, tsipouro, slivovitz |
| Cheese whey | Lactose | Gin, vodka, cream liqueurs |
| Compound | New-Make Whisky | Grain Neutral Spirit |
|---|---|---|
| Amyl 3 | 212.4 | <0.1 |
| Isobutanol | 78.0 | <0.2 |
| Amyl 2 | 64.6 | <0.1 |
| Ethyl acetate | 36.9 | <0.2 |
| n-Propanol | 17.4 | <0.1 |
| Acetaldehyde | 11.2 | 0.2 |
| Ethyl palmitate | 7.3 | <0.1 |
| Acetal | 5.6 | <0.1 |
| Methanol | 5.2 | <0.1 |
| Furfural | 3.1 | <0.1 |
| Ethyl caprate | 2.1 | <0.1 |
| Ethyl lactate | 1.2 | <0.2 |
| Ethyl laurate | 1.0 | <0.1 |
| Ethyl caprylate | 0.8 | <0.1 |
| Ethyl palmitoleate | 0.8 | <0.1 |
| n-Butanol | 0.7 | <0.1 |
| Ethyl myristate | 0.4 | <0.1 |
| Isoamyl acetate | 0.4 | <0.1 |
| Ethyl caproate | 0.2 | <0.1 |
| Methyl Acetate | <0.1 | <0.1 |
| Alcohol Type | Yeast Involved | Comments |
|---|---|---|
| Whisky | S. cerevisiae | Scotch whisky producers currently use selected distilling strains of S. cerevisiae in three main formats: cream yeast, pressed (cake), and dried yeast. Malt whisky distilleries traditionally use pressed yeast, but larger grain distillers have now adopted cream yeast. Dried yeasts are not as prevalent as pressed and cream formats in whisky fermentation; however, they are becoming more popular with smaller scale producers due to their shelf-life stability at room temperature. |
| Rum | S. cerevisiae and Schiz. pombe | S. cerevisiae strains in rum fermentation are developed as starter cultures and provide faster fermentation with higher alcohol levels and more fatty acids, but fewer esters, resulting in lighter styles of rum. Schiz. pombe in rum fermentation provides slower fermentation for lower alcohol levels and fewer fatty acids but more esters, resulting in heavier styles of rum with stronger aromas. Growth of Schiz. pombe is favoured by low pH with higher sugar concentrations. |
| Tequila, Mezcal, Bacanora | Natural yeasts in artisanal Agave fermentation | Various yeasts have been isolated from such processes: S. cerevisiae, Kluyveromyces marxianus, Pichia spp., Brettanomyces spp., Rhodotorula spp., etc. [20]. |
| Brandies, Gin, Vodka, etc. | S. cerevisiae | For brandies, cognac, etc., the base wine is produced by pure starter cultures of S. cerevisiae. For gin, vodka, etc., selected distilling strains of S. cerevisiae are used. |
| Cheese whey-derived beverages | K. marxianus | Lactose-fermenting yeast produce ethanol destined for gin, vodka, and cream liqueurs. |
| Yeast Attributes | Malt Whisky Fermentation | Grain Whisky Fermentation | Neutral Spirit Fermentation | Fruit-Based Fermentation |
|---|---|---|---|---|
| Rapid fermentation (e.g., 1–2 days) | 2 | 4 | 4 | 4 |
| Continuous fermentation | 1 | 2 | 2 | 2 |
| Alcohol yield | 2 | 4 | 4 | 4 |
| Acceptable spirit character (congener profile) | 5 | 4 | 2 | 3 |
| Maltotriose utilisation | 4 | 4 | 2 | 1 |
| Less yeast biomass | 2 | 3 | 3 | 2 |
| Stress tolerance: High gravity Temperature Ethanol | 2 3 3 | 4 4 4 | 4 4 4 | 2 4 4 |
| Competitive (vs. bacteria) | 2 | 3 | 4 | 3 |
| Fermentation consistency Yield Flavour Yeast vitality | 3 5 5 | 5 3 5 | 5 2 5 | 5 4 5 |
| Availability as: Cream/liquid yeast Cake yeast Dry yeast Freshly propagated Recycled | 3 3 4 1 1 | 5 1 1 4 1 | 5 2 2 4 3 | 3 3 2 2 1 |
| Yeast Format | % Dry Matter | Shelf Life | Storage Conditions |
|---|---|---|---|
| Cream (Liquid) | ~18% | 9–10 days | <5 °C |
| Cake (Pressed) | 27–33% | 16–30 days | <7 °C |
| Dried | ~96% | 2 years or more | Stable in vacuum packs at room temperature |
| Metabolite Class | General Flavour Characteristics | Examples of Compounds | Taste/Aroma |
|---|---|---|---|
| Higher alcohols | Within certain concentration limits, higher alcohols impart desirable flavour and aromas to fermented beverages, notably in distilled spirits. | n-Propanol Isobutanol Isoamyl alcohol (3-Methylbutan-1-ol) 2-Phenylethanol | Alcoholic Pharmacy Fusel, alcoholic, fruity, banana Rose petals, perfume |
| Esters | These compounds impart fruity and floral flavours and aromas to fermented beverages and distilled spirits. | Ethyl acetate Ethyl butyrate Ethyl caproate Ethyl caprylate Ethyl hexanoate Ethyl lactate Ethyl octanoate Isoamyl acetate | Solvent, acetone Pineapple, banana, mango Apple, aniseed Apple Pineapple, unripe banana Butter, cream Sour apple, apricot Banana, pear, fruity |
| Carbonyl compounds | Above its flavour threshold, this compound can impart a “grassy” or “green apple” flavour. | Acetaldehyde | Green apple |
| Organic acids | These compounds contribute in a beneficial way to the astringency, or “sharpness”, of fermented beverages. The presence of some acids, notably lactic acid, may indicate undesirable bacterial spoilage. | Succinic acid Citric acid Acetic acid Lactic acid | Sour, acidic notes |
| Polyols | Glycerol is produced during normal yeast metabolism or when yeasts are confronted with osmotic stress. Glycerol contributes desirable viscosity to fermented beverages, notably wines. | Glycerol | Contributor to viscosity/mouthfeel in certain beverages |
| Vicinal diketones | Diacetyl in some beers is undesirable, imparting a rancid-butter or “butterscotch” flavour, but levels can be reduced during beer conditioning. Diacetyl is also found in distilled spirits. | Diacetyl Pentane-2,3-dione | Diacetyl has a rancid-butter, butterscotch flavour. Can be a flavour attribute in some spirits (e.g., whiskies) |
| Sulphur compounds | These are important flavour and aroma compounds but, at higher concentration, are generally regarded as undesirable. | Hydrogen sulphide Di-/tri-methyl sulphide Sulphur dioxide Thiols | Rotten eggs, struck match, burnt rubber. Blackcurrant at certain levels. |
| Phenolic compounds | 4-Vinyl guaiacol 4 Ethyl phenol m-Cresol | Spicy, smoky, clove-like, medicinal, peaty |
Disclaimer/Publisher’s Note: The statements, opinions and data contained in all publications are solely those of the individual author(s) and contributor(s) and not of MDPI and/or the editor(s). MDPI and/or the editor(s) disclaim responsibility for any injury to people or property resulting from any ideas, methods, instructions or products referred to in the content. |
© 2023 by the authors. Licensee MDPI, Basel, Switzerland. This article is an open access article distributed under the terms and conditions of the Creative Commons Attribution (CC BY) license (https://creativecommons.org/licenses/by/4.0/).
Share and Cite
Black, K.; Walker, G. Yeast Fermentation for Production of Neutral Distilled Spirits. Appl. Sci. 2023, 13, 4927. https://doi.org/10.3390/app13084927
Black K, Walker G. Yeast Fermentation for Production of Neutral Distilled Spirits. Applied Sciences. 2023; 13(8):4927. https://doi.org/10.3390/app13084927
Chicago/Turabian StyleBlack, Kirsty, and Graeme Walker. 2023. "Yeast Fermentation for Production of Neutral Distilled Spirits" Applied Sciences 13, no. 8: 4927. https://doi.org/10.3390/app13084927
APA StyleBlack, K., & Walker, G. (2023). Yeast Fermentation for Production of Neutral Distilled Spirits. Applied Sciences, 13(8), 4927. https://doi.org/10.3390/app13084927
