A Survey on Search Strategy of Evolutionary Multi-Objective Optimization Algorithms
Abstract
1. Introduction
2. An Overview on Multi-Objective Optimization and Multi-Objective Evolutionary Computation
- Minimize all sub-objective functions.
- Maximize all sub-objective functions.
- Minimize the sub-objective function and maximize other sub-objective functions.
2.1. Multi-Objective Problem
- Identify a set of solutions that are as near in terms of probability to the Pareto optimal domain.
- Identify a set of solutions that are as diverse as possible.
2.2. Multi-Objective Evolutionary Computation Algorithm
- Decomposition-based MOEA algorithms.
- Dominant relationship-based MOEA algorithms.
- Evaluation index-based MOEA algorithms.
2.3. Multi-Objective Chaotic Evolution Algorithm
2.3.1. Chaos and Chaotic Systems
2.3.2. Multi-Objective Chaotic Evolution Algorithm
2.4. Primary Challenges of Multi-Objective Optimization Study
- Most existing algorithms for solving MOP depend on evolutionary computation algorithms, and a new algorithm framework with a powerful search capability needs to be proposed urgently [67].
- An assessment technique that can objectively reflect the algorithm’s benefits and drawbacks, as well as a collection of test cases, is necessary for the evaluation of a multi-objective optimization algorithm. One of the most significant aspects of the research is the choice and design of assessment techniques and test cases.
- Existing multi-objective optimization algorithms have strengths and weaknesses. An algorithm is effective for solving one problem but may be ineffective for solving other problems. Therefore, how to make the advantages and disadvantages of each algorithm complementary is still a problem to be studied [68].
3. Classification of Multi-Objective Evolutionary Algorithms from the View of Search Strategy
3.1. Decomposition-Based MOEA Algorithms
3.1.1. Weighted Summation Approach
3.1.2. MOEA/D Search Strategy
- The Chebyshev sub-problem is defined by the set of weight vectors with reference points z.
- Each sub-problem is assigned an individual, and all individuals form a current evolutionary population P.
- The elite population used to save the Pareto solution is EP.
- The sub-problem neighborhood is , .
3.2. Dominant Relation-Based MOEA Algorithms
3.2.1. Vector Evaluation Genetic Algorithm
3.2.2. Lexicographic Optimization Method
3.2.3. Niched Pareto Genetic Algorithm
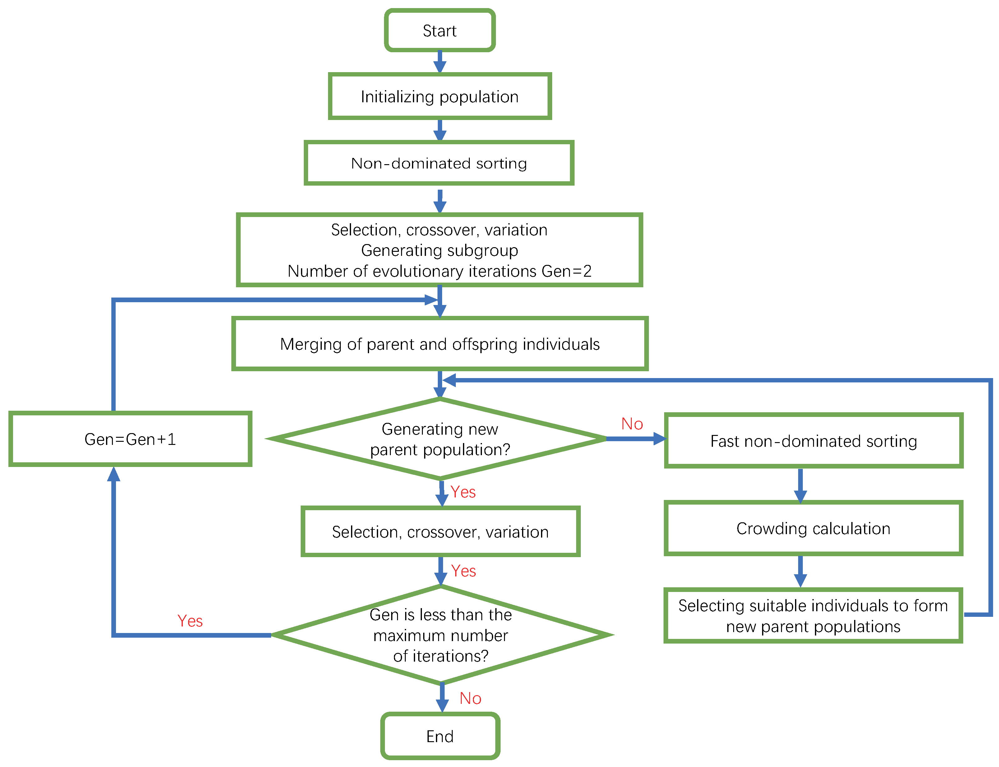
3.2.4. Non-Dominated Sorting Genetic Algorithm II
Fast Non-Dominated Sorting Algorithm
- Select the first individual to be the current individual.
- Compare the current individual’s objectives with all the other individual’s objectives.
- Count the individual accounts that dominate the current individual, which is represented by .
- Set the individuals who satisfy the condition as the first front and temporarily delete them from the generation for the time being.
Adopt Congestion Degree and Congestion Comparison Operator
Elitism
- Create a new population by merging parental and child populations. After that, the new population is sorted non-dominantly, and in this case, the population is divided into six Pareto classes.
- To generate a new parent population, non-dominated individuals having Pareto rank 1 are placed in a new parent collection, and then the individuals with Pareto rank 2 are added to the new parent population, and so on.
- The crowding degree is calculated for all the individuals with rank , if there are fewer individual accounts in the set than before all individuals with rank are added to the new parent set, but individual accounts in the set increase after all individuals with rank are added. All individuals with ranks more than are deleted after these people are ranked according to how crowded they are. Since in this illustration is 2, one must determine the degree of crowding among those with Pareto rank 3 before ranking them and excluding everyone with ranks 4 to 6.
- Place the individuals in rank in the new set of parents one by one in the order ranked in step 2 until individual accounts in the parent set up to and the remaining individuals are eliminated.
3.3. Evaluation Index-Based MOEA Algorithms
3.3.1. S-Metric Selection Based Evaluative Multi-Objective Optimization Algorithm
| Algorithm 1 SMS-EMOA |
|
- The fast non-dominant sorting algorithm is used to calculate the Pareto front of the non-dominant level until cannot be put down in the population G (put the parent generation (N individuals) and the offspring (N individuals) together, then selects the first N better individuals).
- After that, an individual is dropped from the worst ranking. If front contains || > 1 (domination of the individual is greater than an individual, then for s ∈ layer included in the Pareto frontier s) of the individual will be eliminated, minimize it.The △S (s, ) represents the HV of s. The smaller the HV, the smaller the role of this individual should be removed. The point with the worst non-dominant leading edge is selected in each of the two objective functions and ranks them by the original objective function ’s value. We then receive a second sequence that is arranged according to , because none of these points dominates the others. △S (s, ) is calculated as follows in Equation (5). For : = {... s ||}
| Algorithm 2 Reduce(Q) |
|
3.3.2. Indicator-Based Evolution Algorithm
| Algorithm 3 IBEA |
|
3.4. High-Dimensional MOEA
- Degradation of the search capability. As the number of objective dimensions increases, the number of non-dominated individuals in the population increases exponentially, thus reducing the selection pressure of the evolutionary process.
- The number of non-dominated solutions used to cover the entire Pareto front increases exponentially.
- Difficulties in visualizing the optimal solution set.
- The computational overhead for evaluating the distributivity of the solution set increases.
- The efficiency of the recombination operation decreases. In a larger high-dimensional space, the children resulting from the recombination of two distant parents may be far away from the parents, making the ability of the local search of the population weaker. Therefore, designing and implementing algorithms that can efficiently solve high-dimensional multi-objective optimization problems is one of the current and future challenges in the field of evolutionary multi-objective optimization.
4. Evaluation Metrics of MOEA
4.1. Evaluation Settings
4.2. Multi-Objective Optimization Benchmark Problems
- (1)
- All of the functions have two objective functions, . Additionally, the plotted graph is straightforward to grasp because the form and position of the Pareto optimal frontier are known.
- (2)
- The number of decision variables is highly flexible and can be varied as needed.
4.3. Hyper-Volume Indicator
4.4. Inverted Generational Distance Indicator
5. Discussions on Perspective Studies
- (1)
- Ensuring that the population moves toward the real Pareto-optimal front.
- (2)
- Giving the developed solutions a fitness rating and choosing which ones should take part in mating to produce the population of the following generation. Due to the existence of non-comparable individuals, this is a challenging task.
- (3)
- A fairly decentralized trade-off front is achieved by maintaining the diversity of the population and preventing premature convergence. This should be ensured up until the algorithm converges by approaching the Pareto front, as population diversity allows for the retention of potentially efficient solutions.
6. Conclusions and Future Works
- (1)
- Each representative algorithm mentioned in this paper is coded in conjunction with chaotic evolution, and then the results are compared and analyzed under the same experimental conditions, and finally summarized.
- (2)
- The visualization research of chaotic evolutionary algorithms is also one of the most important works in this field [111]. To carry out better visualization research, enough knowledge of the content and core of the algorithm is necessary. Based on this previous research, we can visualize it in order to make it intuitive and easier to understand, disseminate, and communicate. In addition, visual research is also related to the interaction of MOCE for displaying and interacting with users.
- (3)
- Any population-based evolutionary algorithm that does not rely on exploring spatial information can be used as an algorithmic framework for interactive evolutionary computation. Each of the different algorithms has its algorithmic properties. For interactive evolutionary calculations with few evolutionary iterations and limited population size, the algorithm to show high optimization performance is ideal for applications with interactive evolutionary computing [112]. Therefore, one of the directions of our research is to explore the potential of interactive MOCE. In future studies, it would be good to investigate whether the interactive MOCE algorithm would have better optimization capabilities using these search strategies investigated in this paper.
Author Contributions
Funding
Institutional Review Board Statement
Informed Consent Statement
Data Availability Statement
Conflicts of Interest
References
- Coello, C.C. Evolutionary multi-objective optimization: A historical view of the field. IEEE Comput. Intell. Mag. 2006, 1, 28–36. [Google Scholar] [CrossRef]
- Deb, K. Multi-Objective Optimization Using Evolutionary Algorithms: An Introduction. In Multi-Objective Evolutionary Optimisation for Product Design and Manufacturing; Springer: London, UK, 2011; pp. 3–34. [Google Scholar]
- Shao, Y.; Lin, J.C.W.; Srivastava, G.; Guo, D.; Zhang, H.; Yi, H.; Jolfaei, A. Multi-Objective Neural Evolutionary Algorithm for Combinatorial Optimization Problems. IEEE Trans. Neural Netw. Learn. Syst. 2021, 34, 2133–2143. [Google Scholar] [CrossRef] [PubMed]
- Schaffer, J.D. Some Experiments in Machine Learning Using Vector Evaluated Genetic Algorithms; Technical Report; Vanderbilt University: Nashville, TN, USA, 1985. [Google Scholar]
- Srinivas, N.; Deb, K. Multiobjective optimization using nondominated sorting in genetic algorithms. Evol. Comput. 1994, 2, 221–248. [Google Scholar] [CrossRef]
- Fonseca, C.M.; Fleming, P.J. Genetic Algorithms for Multiobjective Optimization: Formulation, Discussion and Generalization. Icga 1993, 93, 416–423. [Google Scholar]
- Horn, J.; Nafpliotis, N.; Goldberg, D.E. A niched Pareto genetic algorithm for multiobjective optimization. In Proceedings of the First IEEE Conference on Evolutionary Computation, Orlando, FL, USA, 27–29 June 1994; pp. 82–87. [Google Scholar]
- Li, Z.; Zou, J.; Yang, S.; Zheng, J. A two-archive algorithm with decomposition and fitness allocation for multi-modal multi-objective optimization. Inform. Sci. 2021, 574, 413–430. [Google Scholar] [CrossRef]
- Zitzler, E.; Thiele, L. An evolutionary algorithm for multiobjective optimization: The strength Pareto approach. TIK Rep. 1998, 43. [Google Scholar] [CrossRef]
- Zitzler, E.; Laumanns, M.; Thiele, L. SPEA2: Improving the strength Pareto evolutionary algorithm. TIK Rep. 2001, 103. [Google Scholar] [CrossRef]
- Knowles, J.D.; Corne, D.W. Approximating the nondominated front using the Pareto archived evolution strategy. Evol. Comput. 2000, 8, 149–172. [Google Scholar] [CrossRef] [PubMed]
- Corne, D.W.; Knowles, J.D.; Oates, M.J. The Pareto envelope-based selection algorithm for multiobjective optimization. In Proceedings of the International Conference on Parallel Problem Solving from Nature, Paris, France, 18–20 September 2000; pp. 839–848. [Google Scholar]
- Corne, D.W.; Jerram, N.R.; Knowles, J.D.; Oates, M.J. PESA-II: Region-based selection in evolutionary multiobjective optimization. In Proceedings of the 3rd Annual Conference on Genetic and Evolutionary Computation, San Francisco, CA, USA, 7–11 July 2001; pp. 283–290. [Google Scholar]
- Erickson, M.; Mayer, A.; Horn, J. The niched Pareto genetic algorithm 2 applied to the design of groundwater remediation systems. In Proceedings of the International Conference on Evolutionary Multi-Criterion Optimization, Zurich, Switzerland, 7–9 March 2001; pp. 681–695. [Google Scholar]
- Coello, C.A.; Pulido, G.T. Multiobjective optimization using a micro-genetic algorithm. In Proceedings of the 3rd Annual Conference on Genetic and Evolutionary Computation, San Francisco, CA, USA, 7–11 July 2001; pp. 274–282. [Google Scholar]
- Deb, K.; Pratap, A.; Agarwal, S.; Meyarivan, T. A fast and elitist multiobjective genetic algorithm: NSGA-II. IEEE Trans. Evol. Comput. 2002, 6, 182–197. [Google Scholar] [CrossRef]
- Fei, Z.; Li, B.; Yang, S.; Xing, C.; Chen, H.; Hanzo, L. A survey of multi-objective optimization in wireless sensor networks: Metrics, algorithms, and open problems. IEEE Commun. Surv. Tutor. 2016, 19, 550–586. [Google Scholar] [CrossRef]
- Coello, C.C.; Lechuga, M.S. MOPSO: A proposal for multiple objective particle swarm optimization. In Proceedings of the 2002 Congress on Evolutionary Computation, CEC’02, Honolulu, HI, USA, 12–17 May 2002; Volume 2, pp. 1051–1056. [Google Scholar]
- Gong, M.; Jiao, L.; Du, H.; Bo, L. Multiobjective immune algorithm with nondominated neighbor-based selection. Evol. Comput. 2008, 16, 225–255. [Google Scholar] [CrossRef] [PubMed]
- Zhang, Q.; Li, H. MOEA/D: A multiobjective evolutionary algorithm based on decomposition. IEEE Trans. Evol. Comput. 2007, 11, 712–731. [Google Scholar] [CrossRef]
- Marler, R.T.; Arora, J.S. Survey of multi-objective optimization methods for engineering. Struct. Multidiscip. Optim. 2004, 26, 369–395. [Google Scholar] [CrossRef]
- Coello Coello, C.A. Evolutionary multi-objective optimization: Some current research trends and topics that remain to be explored. Front. Comput. Sci. Chi. 2009, 3, 18–30. [Google Scholar] [CrossRef]
- Zhou, H.; Qiao, J. Multiobjective optimal control for wastewater treatment process using adaptive MOEA/D. Appl. Intell. 2019, 49, 1098–1126. [Google Scholar] [CrossRef]
- Oliveira, S.R.D.M. Data Transformation for Privacy-Preserving Data Mining; University of Alberta: Edmonton, AB, Canada, 2005. [Google Scholar]
- de la Iglesia, B.; Reynolds, A. The use of meta-heuristic algorithms for data mining. In Proceedings of the 2005 International Conference on Information and Communication Technologies, Karachi, Pakistan, 27–28 August 2005; pp. 34–44. [Google Scholar]
- Chiba, A.; Fukao, T.; Ichikawa, O.; Oshima, M.; Takemoto, M.; Dorrell, D.G. Magnetic Bearings and Bearingless Drives; Elsevier: Amsterdam, The Netherlands, 2005. [Google Scholar]
- Konstantinidis, A.; Charalambous, C.; Zhou, A.; Zhang, Q. Multi-objective mobile agent-based sensor network routing using MOEA/D. In Proceedings of the IEEE Congress on Evolutionary Computation, Barcelona, Spain, 18–23 July 2010; pp. 1–8. [Google Scholar]
- Zhang, Q.; Li, H.; Maringer, D.; Tsang, E. MOEA/D with NBI-style Tchebycheff approach for portfolio management. In Proceedings of the IEEE Congress on Evolutionary Computation, Barcelona, Spain, 18–23 July 2010; pp. 1–8. [Google Scholar]
- Shan, J.; Nagashima, F. Biologically Inspired Spinal locomotion Controller for Humanoid Robot. In Proceedings of the 19th Annual Conference of Robotics Society of Japan, Tokyo, Japan, 18–20 September 2001; pp. 517–518. [Google Scholar]
- Arias-Montano, A.; Coello Coello, C.A.; Mezura-Montes, E. Evolutionary algorithms applied to multi-objective aerodynamic shape optimization. In Computational Optimization, Methods and Algorithms; Springer: Berlin/Heidelberg, Germany, 2011; pp. 211–240. [Google Scholar]
- Yang, Y.; Xu, Y.H.; Li, Q.M.; Liu, F.Y. A multi-object genetic algorithm of QoS routing. J.-China Inst. Commun. 2004, 25, 43–51. [Google Scholar]
- Jourdan, L.; Corne, D.; Savic, D.; Walters, G. Preliminary investigation of the ‘learnable evolution model’ for faster/better multiobjective water systems design. In Proceedings of the Evolutionary Multi-Criterion Optimization: Third International Conference, EMO 2005, Guanajuato, Mexico, 9–11 March 2005; Springer: Berlin/Heidelberg, Germany, 2005; pp. 841–855. [Google Scholar]
- Mariano Romero, C.; Alcocer Yamanaka, V.H.; Morales Manzanares, E.F. Diseño de sistemas hidráulicos bajo criterios de optimización de puntos de pliegue y múltiples criterios. Rev. Ing. Hidrául. Méx. 2005, 20, 31–42. [Google Scholar]
- Zhao, S.; Jiao, L. Multi-objective evolutionary design and knowledge discovery of logic circuits based on an adaptive genetic algorithm. Genet. Program. Evol. Mach. 2006, 7, 195–210. [Google Scholar] [CrossRef]
- Zhu, L.; Zhan, H.; Jing, Y. FGAs-based data association algorithm for multi-sensor multi-target tracking. Chin. J. Aeronaut. 2003, 16, 177–181. [Google Scholar] [CrossRef]
- da Graça Marcos, M.; Machado, J.T.; Azevedo-Perdicoúlis, T.P. A multi-objective approach for the motion planning of redundant manipulators. Appl. Soft Comput. 2012, 12, 589–599. [Google Scholar] [CrossRef]
- Esquivel, G.; Messmacher, M. Sources of Regional (Non) Convergence in Mexico; El Colegio de México y Banco de Mexico: Mexico City, Mexico, 2002. [Google Scholar]
- Matrosov, E.S.; Huskova, I.; Kasprzyk, J.R.; Harou, J.J.; Lambert, C.; Reed, P.M. Many-objective optimization and visual analytics reveal key trade-offs for London’s water supply. J. Hydrol. 2015, 531, 1040–1053. [Google Scholar] [CrossRef]
- Murugeswari, R.; Radhakrishnan, S.; Devaraj, D. A multi-objective evolutionary algorithm based QoS routing in wireless mesh networks. Appl. Soft Comput. 2016, 40, 517–525. [Google Scholar] [CrossRef]
- Konstantinidis, A.; Yang, K. Multi-objective energy-efficient dense deployment in wireless sensor networks using a hybrid problem-specific MOEA/D. Appl. Soft Comput. 2011, 11, 4117–4134. [Google Scholar] [CrossRef]
- Sharma, S.; Kumar, V. A Comprehensive Review on Multi-objective Optimization Techniques: Past, Present and Future. Arch. Comput. Methods Eng. 2022, 29, 5605–5633. [Google Scholar] [CrossRef]
- Mezura-Montes, E.; Reyes-Sierra, M.; Coello, C.A.C. Multi-objective optimization using differential evolution: A survey of the state-of-the-art. Adv. Differ. Evol. 2008, 173–196. [Google Scholar]
- Li, W.; Zhang, T.; Wang, R.; Huang, S.; Liang, J. Multimodal multi-objective optimization: Comparative study of the state-of-the-art. Swarm Evol. Comput. 2023, 77, 101253. [Google Scholar] [CrossRef]
- Li, B.; Li, J.; Tang, K.; Yao, X. Many-objective evolutionary algorithms: A survey. ACM Comput. Surv. (CSUR) 2015, 48, 13. [Google Scholar] [CrossRef]
- Taha, K. Methods that optimize multi-objective problems: A survey and experimental evaluation. IEEE Access 2020, 8, 80855–80878. [Google Scholar] [CrossRef]
- Giagkiozis, I.; Fleming, P.J. Methods for multi-objective optimization: An analysis. Inform. Sci. 2015, 293, 338–350. [Google Scholar] [CrossRef]
- Tian, Y.; Si, L.; Zhang, X.; Cheng, R.; He, C.; Tan, K.C.; Jin, Y. Evolutionary large-scale multi-objective optimization: A survey. ACM Comput. Surv. (CSUR) 2021, 54, 1–34. [Google Scholar] [CrossRef]
- Liu, Q.; Li, X.; Liu, H.; Guo, Z. Multi-objective metaheuristics for discrete optimization problems: A review of the state-of-the-art. Appl. Soft Comput. 2020, 93, 106382. [Google Scholar] [CrossRef]
- Hua, Y.; Liu, Q.; Hao, K.; Jin, Y. A survey of evolutionary algorithms for multi-objective optimization problems with irregular pareto fronts. IEEE/CAA J. Autom. Sin. 2021, 8, 303–318. [Google Scholar] [CrossRef]
- Coello, C.A.C.; Brambila, S.G.; Gamboa, J.F.; Tapia, M.G.C. Multi-Objective Evolutionary Algorithms: Past, Present, and Future. In Black Box Optimization, Machine Learning, and No-Free Lunch Theorems; Springer: Berlin/Heidelberg, Germany, 2021; pp. 137–162. [Google Scholar]
- Yang, X.S. Nature-inspired optimization algorithms: Challenges and open problems. J. Comput. Sci. 2020, 46, 101104. [Google Scholar] [CrossRef]
- Ming, F.; Gong, W.; Yang, Y.; Liao, Z. Constrained multimodal multi-objective optimization: Test problem construction and algorithm design. Swarm Evol. Comput. 2023, 76, 101209. [Google Scholar] [CrossRef]
- Dubinskas, P.; Urbšienė, L. Investment portfolio optimization by applying a genetic algorithm-based approach. Ekonomika 2017, 96, 66–78. [Google Scholar] [CrossRef]
- Jones, D.F.; Mirrazavi, S.K.; Tamiz, M. Multi-objective meta-heuristics: An overview of the current state-of-the-art. Eur. J. Oper. Res. 2002, 137, 1–9. [Google Scholar] [CrossRef]
- Fioriti, D.; Lutzemberger, G.; Poli, D.; Duenas-Martinez, P.; Micangeli, A. Coupling economic multi-objective optimization and multiple design options: A business-oriented approach to size an off-grid hybrid microgrid. Int. J. Electr. Power Energy Syst. 2021, 127, 106686. [Google Scholar] [CrossRef]
- Deng, W.; Zhang, X.; Zhou, Y.; Liu, Y.; Zhou, X.; Chen, H.; Zhao, H. An enhanced fast non-dominated solution sorting genetic algorithm for multi-objective problems. Inform. Sci. 2022, 585, 441–453. [Google Scholar] [CrossRef]
- Gutjahr, W.J.; Pichler, A. Stochastic multi-objective optimization: A survey on non-scalarizing methods. Ann. Oper. Res. 2016, 236, 475–499. [Google Scholar] [CrossRef]
- Toffolo, A.; Benini, E. Genetic diversity as an objective in multi-objective evolutionary algorithms. Evol. Comput. 2003, 11, 151–167. [Google Scholar] [CrossRef]
- Macias-Escobar, T.; Cruz-Reyes, L.; Fraire, H.; Dorronsoro, B. Plane Separation: A method to solve dynamic multi-objective optimization problems with incorporated preferences. Future Gener. Comp. Syst. 2020, 110, 864–875. [Google Scholar] [CrossRef]
- Yu, J.; Wang, Z.; Pei, Y. Cooperative Chaotic Evolution. In Proceedings of the 2021 IEEE Congress on Evolutionary Computation (CEC), Krakow, Poland, 28 June–1 July 2021; pp. 1357–1364. [Google Scholar]
- May, R.M. Simple mathematical models with very complicated dynamics. In The Theory of Chaotic Attractors; Springer: Berlin/Heidelberg, Germany, 2004; pp. 85–93. [Google Scholar]
- Hénon, M. A two-dimensional mapping with a strange attractor. Comm. Math. Phys. 1976, 50, 69–77. [Google Scholar] [CrossRef]
- Yoshida, T.; Mori, H.; Shigematsu, H. Analytic study of chaos of the tent map: Band structures, power spectra, and critical behaviors. J. Stat. Phys. 1983, 31, 279–308. [Google Scholar] [CrossRef]
- Hilborn, R.C. Chaos and Nonlinear Dynamics: An Introduction for Scientists and Engineers; Oxford University Press on Demand: Oxford, UK, 2000. [Google Scholar]
- Pei, Y. Chaotic evolution algorithm with elite strategy in single-objective and multi-objective optimization. In Proceedings of the 2020 IEEE International Conference on Systems, Man, and Cybernetics (SMC), Toronto, ON, Canada, 11–14 October 2020; pp. 579–584. [Google Scholar]
- Pei, Y.; Hao, J. Non-dominated sorting and crowding distance based multi-objective chaotic evolution. In Proceedings of the International Conference on Swarm Intelligence, Fukuoka, Japan, 27 July–1 August 2017; pp. 15–22. [Google Scholar]
- Mashwani, W.K.; Salhi, A. Multiobjective evolutionary algorithm based on multimethod with dynamic resources allocation. Appl. Soft Comput. 2016, 39, 292–309. [Google Scholar] [CrossRef]
- Bossek, J.; Kerschke, P.; Trautmann, H. A multi-objective perspective on performance assessment and automated selection of single-objective optimization algorithms. Appl. Soft Comput. 2020, 88, 105901. [Google Scholar] [CrossRef]
- Marler, R.T.; Arora, J.S. The weighted sum method for multi-objective optimization: New insights. Struct. Multidiscip. Optim. 2010, 41, 853–862. [Google Scholar] [CrossRef]
- Omran, S.M.; El-Behaidy, W.H.; Youssif, A.A. Decomposition based multi-objectives evolutionary algorithms challenges and circumvention. In Proceedings of the Intelligent Computing: Proceedings of the 2020 Computing Conference, London, UK, 16–17 July 2020; Volume 2, pp. 82–93. [Google Scholar]
- Du, K.L.; Swamy, M.N.S. Search and optimization by metaheuristics. In Techniques and Algorithms Inspired by Nature; Springer: Berlin/Heidelberg, Germany, 2016; pp. 1–10. [Google Scholar]
- Qi, Y.; Ma, X.; Liu, F.; Jiao, L.; Sun, J.; Wu, J. MOEA/D with adaptive weight adjustment. Evol. Comput. 2014, 22, 231–264. [Google Scholar] [CrossRef]
- Zhang, Q.; Liu, W.; Li, H. The performance of a new version of MOEA/D on CEC09 unconstrained MOP test instances. In Proceedings of the 2009 IEEE Congress on Evolutionary Computation, Trondheim, Norway, 18–21 May 2009; pp. 203–208. [Google Scholar]
- Nebro, A.J.; Durillo, J.J. A study of the parallelization of the multi-objective metaheuristic MOEA/D. In Proceedings of the International Conference on Learning and Intelligent Optimization, Venice, Italy, 18–22 January 2010; pp. 303–317. [Google Scholar]
- Ishibuchi, H.; Nakashima, Y.; Nojima, Y. Performance evaluation of evolutionary multiobjective optimization algorithms for multiobjective fuzzy genetics-based machine learning. Soft Comput. 2011, 15, 2415–2434. [Google Scholar] [CrossRef]
- Ke, L.; Zhang, Q.; Battiti, R. MOEA/D-ACO: A multiobjective evolutionary algorithm using decomposition and antcolony. IEEE Trans. Cybern. 2013, 43, 1845–1859. [Google Scholar] [CrossRef] [PubMed]
- Giagkiozis, I.; Purshouse, R.C.; Fleming, P.J. An overview of population-based algorithms for multi-objective optimisation. Int. J. Syst. Sci. 2015, 46, 1572–1599. [Google Scholar] [CrossRef]
- Wang, Z.; Sobey, A. A comparative review between Genetic Algorithm use in composite optimisation and the state-of-the-art in evolutionary computation. Compos. Struct. 2020, 233, 111739. [Google Scholar] [CrossRef]
- Garcia-Teruel, A.; DuPont, B.; Forehand, D.I. Hull geometry optimisation of wave energy converters: On the choice of the objective functions and the optimisation formulation. Appl. Energy 2021, 298, 117153. [Google Scholar] [CrossRef]
- Ryu, N.; Min, S. Multiobjective optimization with an adaptive weight determination scheme using the concept of hyperplane. Int. J. Numer. Methods Eng. 2019, 118, 303–319. [Google Scholar] [CrossRef]
- Del Ser, J.; Osaba, E.; Molina, D.; Yang, X.S.; Salcedo-Sanz, S.; Camacho, D.; Das, S.; Suganthan, P.N.; Coello, C.A.C.; Herrera, F. Bio-inspired computation: Where we stand and what’s next. Swarm Evol. Comput. 2019, 48, 220–250. [Google Scholar]
- Bouacha, K.; Terrab, A. Hard turning behavior improvement using NSGA-II and PSO-NN hybrid model. Int. J. Adv. Manuf. Technol. 2016, 86, 3527–3546. [Google Scholar] [CrossRef]
- Verma, S.; Pant, M.; Snasel, V. A comprehensive review on NSGA-II for multi-objective combinatorial optimization problems. IEEE Access 2021, 9, 57757–57791. [Google Scholar] [CrossRef]
- Xue, Y.; Li, M.; Liu, X. Angle-based crowding degree estimation for many-objective optimization. In Proceedings of the International Symposium on Intelligent Data Analysis, Konstanz, Germany, 27–29 April 2020; pp. 574–586. [Google Scholar]
- Zhang, C.; Yang, T. Optimal maintenance planning and resource allocation for wind farms based on non-dominated sorting genetic algorithm-II. Renew. Energy 2021, 164, 1540–1549. [Google Scholar] [CrossRef]
- Coello Coello, C.A. Recent results and open problems in evolutionary multiobjective optimization. In Proceedings of the Theory and Practice of Natural Computing: 6th International Conference, TPNC 2017, Prague, Czech Republic, 18–20 December 2017; Springer: Berlin/Heidelberg, Germany, 2017; pp. 3–21. [Google Scholar]
- Schott, J.R. Fault Tolerant Design Using Single and Multicriteria Genetic Algorithm Optimization. Ph.D. Thesis, Massachusetts Institute of Technology, Cambridge, MA, USA, 1995. [Google Scholar]
- Menchaca-Mendez, A.; Coello Coello, C.A. GD-MOEA: A new multi-objective evolutionary algorithm based on the generational distance indicator. In Proceedings of the International Conference on Evolutionary Multi-Criterion Optimization, Guimaraes, Portugal, 29 March–1 April 2015; pp. 156–170. [Google Scholar]
- Ishibuchi, H.; Masuda, H.; Tanigaki, Y.; Nojima, Y. Modified distance calculation in generational distance and inverted generational distance. In Proceedings of the International Conference on Evolutionary Multi-Criterion Optimization, Guimaraes, Portugal, 29 March–1 April 2015; pp. 110–125. [Google Scholar]
- Beume, N.; Naujoks, B.; Emmerich, M. SMS-EMOA: Multiobjective selection based on dominated hypervolume. Eur. J. Oper. Res. 2007, 181, 1653–1669. [Google Scholar] [CrossRef]
- Zitzler, E.; Künzli, S. Indicator-based selection in multiobjective search. In Proceedings of the International Conference on Parallel Problem Solving From Nature, Birmingham, UK, 18–22 September 2004; pp. 832–842. [Google Scholar]
- Manuel, M.; Kreddig, A.; Conrady, S.; Doan, N.A.V.; Stechele, W. Region of Interest-Based Parameter Optimization for Approximate Image Processing on FPGAs. Int. J. Netw. Comput. 2021, 11, 438–462. [Google Scholar] [CrossRef] [PubMed]
- Coello Coello, C.A.; González Brambila, S.; Figueroa Gamboa, J.; Castillo Tapia, M.G.; Hernández Gómez, R. Evolutionary multiobjective optimization: Open research areas and some challenges lying ahead. Complex Intell. Syst. 2020, 6, 221–236. [Google Scholar] [CrossRef]
- Tian, W.; Heo, Y.; De Wilde, P.; Li, Z.; Yan, D.; Park, C.S.; Feng, X.; Augenbroe, G. A review of uncertainty analysis in building energy assessment. Renew. Sustain. Energy Rev. 2018, 93, 285–301. [Google Scholar] [CrossRef]
- Deb, K.; Mohan, M.; Mishra, S. Evaluating the ε-domination based multi-objective evolutionary algorithm for a quick computation of Pareto-optimal solutions. Evol. Comput. 2005, 13, 501–525. [Google Scholar] [CrossRef] [PubMed]
- Sato, H.; Aguirre, H.E.; Tanaka, K. Self-controlling dominance area of solutions in evolutionary many-objective optimization. In Proceedings of the Simulated Evolution and Learning: 8th International Conference, SEAL 2010, Kanpur, India, 1–4 December 2010; Springer: Berlin/Heidelberg, Germany, 2010; pp. 455–465. [Google Scholar]
- Mkaouer, M.W.; Kessentini, M.; Bechikh, S.; Deb, K.; Ó Cinnéide, M. High dimensional search-based software engineering: Finding tradeoffs among 15 objectives for automating software refactoring using NSGA-III. In Proceedings of the 2014 Annual Conference on Genetic and Evolutionary Computation, Vancouver, BC, Canada, 12–16 July 2014; pp. 1263–1270. [Google Scholar]
- Hughes, E.J. MSOPS-II: A general-purpose many-objective optimiser. In Proceedings of the 2007 IEEE Congress on Evolutionary Computation, Singapore, 25–28 September 2007; pp. 3944–3951. [Google Scholar]
- Bader, J.; Zitzler, E. HypE: An algorithm for fast hypervolume-based many-objective optimization. Evol. Comput. 2011, 19, 45–76. [Google Scholar] [CrossRef]
- Li, M.; Yang, S.; Liu, X. Shift-based density estimation for Pareto-based algorithms in many-objective optimization. IEEE Trans. Evol. Comput. 2013, 18, 348–365. [Google Scholar] [CrossRef]
- Xu, Y.; Wu, Z. Parameter identification of unsaturated seepage model of core rockfill dams using principal component analysis and multi-objective optimization. Structures 2022, 45, 145–162. [Google Scholar] [CrossRef]
- Brockhoff, D.; Zitzler, E. Objective reduction in evolutionary multiobjective optimization: Theory and applications. Evol. Comput. 2009, 17, 135–166. [Google Scholar] [CrossRef]
- Zitzler, E.; Deb, K.; Thiele, L. Comparison of multiobjective evolutionary algorithms: Empirical results. Evol. Comput. 2000, 8, 173–195. [Google Scholar] [CrossRef]
- Ahmad, M.; Alkanhel, R.; El-Shafai, W.; Algarni, A.D.; Abd El-Samie, F.E.; Soliman, N.F. Multi-Objective Evolution of Strong S-Boxes Using Non-Dominated Sorting Genetic Algorithm-II and Chaos for Secure Telemedicine. IEEE Access 2022, 10, 112757–112775. [Google Scholar] [CrossRef]
- Pei, Y. Trends on fitness landscape analysis in evolutionary computation and meta-heuristics. In Frontier Applications of Nature Inspired Computation; Springer: Berlin/Heidelberg, Germany, 2020; pp. 78–99. [Google Scholar]
- Wang, Z.; Pei, Y. A study on multi-objective chaotic evolution algorithms using multiple chaotic systems. In Proceedings of the 2019 IEEE 10th International Conference on Awareness Science and Technology (iCAST), Morioka, Japan, 23–25 October 2019; pp. 1–6. [Google Scholar]
- Katoch, S.; Chauhan, S.S.; Kumar, V. A review on genetic algorithm: Past, present, and future. Multimed. Tools Appl. 2021, 80, 8091–8126. [Google Scholar] [CrossRef] [PubMed]
- Yi, J.H.; Deb, S.; Dong, J.; Alavi, A.H.; Wang, G.G. An improved NSGA-III algorithm with adaptive mutation operator for Big Data optimization problems. Future Gener. Comp. Syst. 2018, 88, 571–585. [Google Scholar] [CrossRef]
- Hundhausen, C.D.; Douglas, S.A.; Stasko, J.T. A meta-study of algorithm visualization effectiveness. J. Vis. Lang. Comput. 2002, 13, 259–290. [Google Scholar] [CrossRef]
- Pei, Y.; Takagi, H. Accelerating IEC and EC searches with elite obtained by dimensionality reduction in regression spaces. Evol. Intell. 2013, 6, 27–40. [Google Scholar] [CrossRef]
- Zelinka, I. A survey on evolutionary algorithms dynamics and its complexity–Mutual relations, past, present and future. Swarm Evol. Comput. 2015, 25, 2–14. [Google Scholar] [CrossRef]
- Lehman, J.; Clune, J.; Misevic, D.; Adami, C.; Altenberg, L.; Beaulieu, J.; Bentley, P.J.; Bernard, S.; Beslon, G.; Bryson, D.M.; et al. The surprising creativity of digital evolution: A collection of anecdotes from the evolutionary computation and artificial life research communities. Artif. Life 2020, 26, 274–306. [Google Scholar] [CrossRef]










| Reference | Subject | Difference |
|---|---|---|
| [42] | A review of algorithms based on differential evolution is presented | These survey papers classify algorithms as independent of the specific techniques they employ. |
| [21] | A review of algorithms based on differential evolution is presented | |
| [43] | An integration and classification of continuous nonlinear multi-objective optimization based on the articulation of preferences. | |
| [44] | A classification of MOEAs based on the key ideas used. | These survey papers classify the algorithms differently according to certain characteristics. |
| [45] | An introduction of a methodology-based taxonomy that classifies multi-optimization methods into hierarchically nested, fine-grained, and specific classes. | |
| [46] | A discussion of Pareto-based methods and a popular class of decomposition methods for multi-objective optimization. | |
| [47] | A comprehensive survey of stat-of-the-art MOEAs for solving large-scale multi-objective optimization problems. | These survey papers are presentations of algorithms depending on the problem being solved. |
| [48] | A review on multi-objective meta-heuristics for multi-objective discrete optimization problems (MODOPs). | |
| [49] | A comprehensive survey of the research on MOPs with irregular Pareto fronts. | |
| [1] | A discussion of some of the most representative algorithms that have been developed, and some of their applications. | These survey papers provide an introduction to the algorithm based on temporal development. |
| [41] | A review of representative algorithms in each category and applications of various multi-objective algorithms in various engineering fields. | |
| [50] | An overview of multi-objective evolutionary algorithms developed in chronological order. |
| Functions | Dimension | Definition | Search Range |
|---|---|---|---|
| ZDT1 | 30 | ||
| ZDT2 | 30 | ||
| ZDT3 | 30 | ||
| ZDT4 | 10 | , , a | |
| ZDT6 | 10 |
Disclaimer/Publisher’s Note: The statements, opinions and data contained in all publications are solely those of the individual author(s) and contributor(s) and not of MDPI and/or the editor(s). MDPI and/or the editor(s) disclaim responsibility for any injury to people or property resulting from any ideas, methods, instructions or products referred to in the content. |
© 2023 by the authors. Licensee MDPI, Basel, Switzerland. This article is an open access article distributed under the terms and conditions of the Creative Commons Attribution (CC BY) license (https://creativecommons.org/licenses/by/4.0/).
Share and Cite
Wang, Z.; Pei, Y.; Li, J. A Survey on Search Strategy of Evolutionary Multi-Objective Optimization Algorithms. Appl. Sci. 2023, 13, 4643. https://doi.org/10.3390/app13074643
Wang Z, Pei Y, Li J. A Survey on Search Strategy of Evolutionary Multi-Objective Optimization Algorithms. Applied Sciences. 2023; 13(7):4643. https://doi.org/10.3390/app13074643
Chicago/Turabian StyleWang, Zitong, Yan Pei, and Jianqiang Li. 2023. "A Survey on Search Strategy of Evolutionary Multi-Objective Optimization Algorithms" Applied Sciences 13, no. 7: 4643. https://doi.org/10.3390/app13074643
APA StyleWang, Z., Pei, Y., & Li, J. (2023). A Survey on Search Strategy of Evolutionary Multi-Objective Optimization Algorithms. Applied Sciences, 13(7), 4643. https://doi.org/10.3390/app13074643

