A Comprehensive Review of Energy Regeneration and Conversion Technologies Based on Mechanical–Electric–Hydraulic Hybrid Energy Storage Systems in Vehicles
Abstract
1. Introduction
2. General Principle and Operation of Hydraulic Energy Regeneration and Conversion Technologies
2.1. General Idea of Hydraulic Energy Regeneration and Conversion Technologies
2.2. Prototype and Design of Hydraulic Energy Regeneration and Conversion Technologies
2.3. Technical Routes and Technical Indicators
3. Investigation Status and Development of Different Kinds of Hydraulic Vehicles
3.1. Passenger Vehicle
3.2. Minibus and Bus
3.3. Commercial Truck
3.4. Special Vehicle
3.4.1. Delivery Truck
3.4.2. Environmental Sanitation Truck
3.4.3. Mining Truck
3.4.4. Other Truck
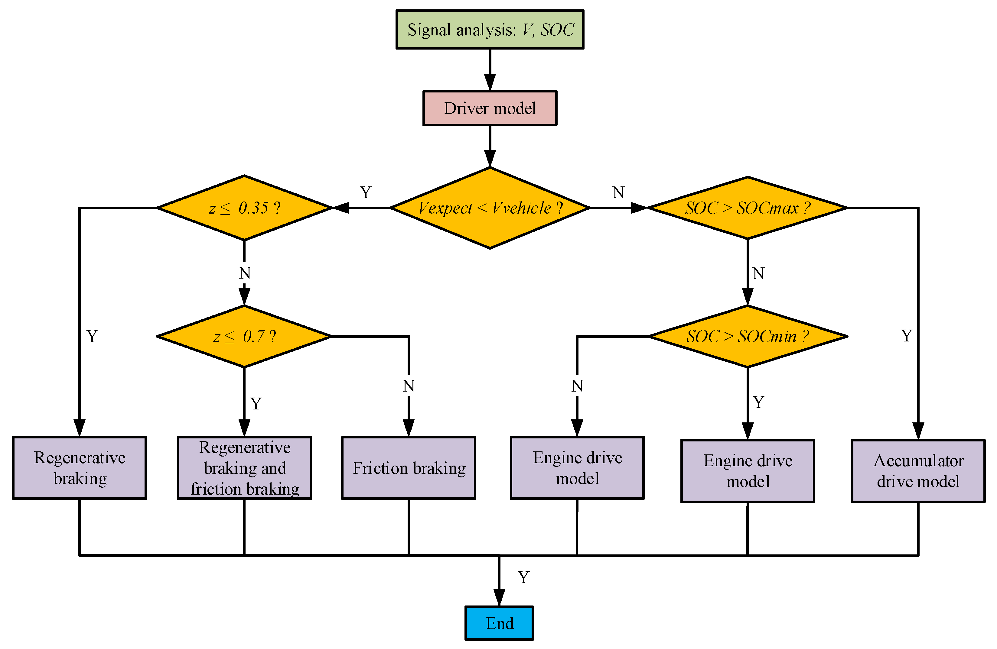
4. Current Research Status of Energy Management Techniques
4.1. Deterministic Rule-Based Control Strategy
4.2. Fuzzy Rule-Based Control Strategy
4.3. Global Optimal Control Strategy
4.4. Real-Time Optimal Control Strategy
5. Future Prospects and Challenges
- (1)
- In view of the general principle and operation of hydraulic energy regeneration and conversion, the intrinsic drive of the dual carbon scheme and electric vehicle technology calls for hydraulic hybrid vehicles to move towards electrification and intelligence. Moreover, innovations in hydraulic-powered energy recovery systems and components will be an important direction for future efforts [96,112,113].
- (2)
- For the different kinds of hydraulic vehicles, current hydraulic hybrid vehicle research is still primarily based on a gasoline or diesel engine as the central power source and the hydraulic accumulator only as the supplemental energy, which only reduces the emission of detrimental gases but does not satisfy the requirements of zero carbon vehicles. However, considering that there is no perfect powertrain, it is not wise to simply choose only one power source. Obviously, different hydraulic vehicles need to be selected due to dual carbon schemes and scenarios. A small-size or load vehicle can use an FC or battery electric system, while a large-size or load vehicle can equip the hydraulic vehicle with an engine, fuel cell or hybrid of them, which will provide a trade-off between the dynamics and economy of the vehicle.
- (3)
- As to energy management techniques, the energy management method is a primary part of mechanical–electric–hydraulic hybrid energy storage system research. Recently, the energy-saving design for hydraulic hybrid vehicles has mainly concentrated on the rule-based control strategy in the application. Although it is relatively easier and more straightforward to control, more energy-saving developments call for more advanced and closer-to-reality control methods. Therefore, the application and research of the intelligent energy control strategy will be the focus of the next phase of hydraulic hybrid vehicle research.
6. Conclusions
Author Contributions
Funding
Institutional Review Board Statement
Informed Consent Statement
Data Availability Statement
Acknowledgments
Conflicts of Interest
References
- Liu, L.; Wang, Y.; Wang, Z.; Li, S.; Li, J.; He, G.; Li, Y.; Liu, Y.; Piao, S.; Gao, Z.; et al. Potential contributions of wind and solar power to China’s carbon neutrality. Resour. Conserv. Recycl. 2022, 180, 106155. [Google Scholar] [CrossRef]
- Luo, Y.; Chen, X.; Fang, F.; Zhang, X.; Guo, N. A trust-enhanced and preference-aware collaborative method for recommending new energy vehicle. Environ. Sci. Pollut. Res. Int. 2021, 28, 7901–7917. [Google Scholar] [CrossRef] [PubMed]
- Kılkış, Ş.; Krajačić, G.; Duić, N.; Rosen, M.A.A. Advances in integration of energy, water and environment systems towards climate neutrality for sustainable development. Energy Convers. Manag. 2020, 225, 113410. [Google Scholar] [CrossRef]
- Zhao, X.; Shang, Y.; Song, M. Industrial structure distortion and urban ecological efficiency from the perspective of green entrepreneurial ecosystems. Socio-Econ. Plan. Sci. 2020, 72, 100757. [Google Scholar] [CrossRef]
- Earth System Science Data. Available online: https://essd.copernicus.org/articles/11/1783/2019/essd-11-1783-2019.pdf (accessed on 1 September 2022).
- Jackson, R.B.; Friedlingstein, P.; Andrew, R.M.; Canadell, J.G.; Le Quéré, C.; Peters, G.P. Persistent fossil fuel growth threatens the Paris Agreement and planetary health. Environ. Res. Lett. 2019, 14, 121001. [Google Scholar] [CrossRef]
- Peters, G.P.; Andrew, R.M.; Canadell, J.G.; Friedlingstein, P.; Jackson, R.B.; Korsbakken, J.I.; Le Quéré, C.; Peregon, A. Carbon dioxide emissions continue to grow amidst slowly emerging climate policies. Nat. Clim. Change 2019, 10, 3–6. [Google Scholar] [CrossRef]
- IEA. Available online: https://www.iea.org/articles/global-co2-emissions-in-2019 (accessed on 1 September 2022).
- IEA. Available online: https://iea.blob.core.windows.net/assets/17fc0c1d-7fff-4ca6-af39-7f6e6f1c33fc/EnhancingChinasETSforCarbonNeutrality_FocusonPowerSector.pdf (accessed on 1 September 2022).
- Le Quéré, C.; Jackson, R.B.; Jones, M.W.; Smith, A.J.P.; Abernethy, S.; Andrew, R.M.; De-Gol, A.J.; Willis, D.R.; Shan, Y.; Canadell, J.G.; et al. Temporary reduction in daily global CO2 emissions during the COVID-19 forced confinement. Nat. Clim. Change 2020, 10, 647–653. [Google Scholar] [CrossRef]
- Mallapaty, S. How China could be carbon neutral by mid-century. Nature 2020, 586, 482–483. [Google Scholar] [CrossRef]
- He, J.; Li, Z.; Zhang, X.; Wang, H.; Dong, W.; Chang, S.; Ou, X.; Guo, S.; Tian, Z.; Gu, A.; et al. Comprehensive report on China’s Long-Term Low-Carbon Development Strategies and Pathways. Chin. J. Popul. Resour. Environ. 2020, 18, 263–295. [Google Scholar] [CrossRef]
- He, J.; Li, Z.; Zhang, X.; Wang, H.; Dong, W.; Du, E.; Chang, S.; Ou, X.; Guo, S.; Tian, Z.; et al. Towards carbon neutrality: A study on China’s long-term low-carbon transition pathways and strategies. Environ. Sci. Ecotechnol. 2022, 9, 100134. [Google Scholar] [CrossRef]
- Solaymani, S. CO2 emissions patterns in 7 top carbon emitter economies: The case of transport sector. Energy 2019, 168, 989–1001. [Google Scholar] [CrossRef]
- Xie, R.; Fang, J.; Liu, C. The effects of transportation infrastructure on urban carbon emissions. Appl. Energy 2017, 196, 199–207. [Google Scholar] [CrossRef]
- Shahzad, U.; Doğan, B.; Sinha, A.; Fareed, Z. Does Export product diversification help to reduce energy demand: Exploring the contextual evidences from the newly industrialized countries. Energy 2021, 214, 118881. [Google Scholar] [CrossRef]
- Xiong, L.; Xia, X.; Lu, Y.; Liu, W.; Gao, L.; Song, S.; Yu, Z. IMU-Based Automated Vehicle Body Sideslip Angle and Attitude Estimation Aided by GNSS Using Parallel Adaptive Kalman Filters. IEEE Trans. Veh. Technol. 2020, 69, 10668–10680. [Google Scholar] [CrossRef]
- Liu, W.; Xia, X.; Xiong, L.; Lu, Y.; Gao, L.; Yu, Z. Automated vehicle sideslip angle estimation considering signal measurement characteristic. IEEE Sens. J. 2021, 21, 21675–21687. [Google Scholar] [CrossRef]
- Liu, W.; Xiong, L.; Xia, X.; Lu, Y.; Gao, L.; Song, S. Vision-aided intelligent vehicle sideslip angle estimation based on a dynamic model. IET Intell. Transp. Syst. 2020, 14, 1183–1189. [Google Scholar] [CrossRef]
- Liu, W.; Hua, M.; Deng, Z.; Huang, Y.; Hu, C.; Song, S.; Gao, L.; Liu, C.; Xiong, L.; Xia, X. A Systematic Survey of Control Techniques and Applications: From Autonomous Vehicles to Connected and Automated Vehicles. arXiv 2023, arXiv:2303.05665. [Google Scholar]
- Xiong, R.; Sun, W.; Yu, Q.; Sun, F. Research progress, challenges and prospects of fault diagnosis on battery system of electric vehicles. Appl. Energy 2020, 279, 115855. [Google Scholar] [CrossRef]
- Hong, J.; Wang, Z.; Yao, Y. Fault prognosis of battery system based on accurate voltage abnormity prognosis using long short-term memory neural networks. Appl. Energy 2019, 251, 113381. [Google Scholar] [CrossRef]
- Wang, X.; Chen, J.; Quan, S.; Wang, Y.-X.; He, H. Hierarchical model predictive control via deep learning vehicle speed predictions for oxygen stoichiometry regulation of fuel cells. Appl. Energy 2020, 276, 115460. [Google Scholar] [CrossRef]
- Guo, H.; Wang, X.; Li, L. State-of-charge-constraint-based energy management strategy of plug-in hybrid electric vehicle with bus route. Energy Convers. Manag. 2019, 199, 111972. [Google Scholar] [CrossRef]
- Bi, J.; Wang, Y.; Zhang, J. A data-based model for driving distance estimation of battery electric logistics vehicles. EURASIP J. Wirel. Commun. Netw. 2018, 2018, 251. [Google Scholar] [CrossRef]
- Andwari, A.M.; Pesiridis, A.; Rajoo, S.; Martinez-Botas, R.; Esfahanian, V. A review of Battery Electric Vehicle technology and readiness levels. Renew. Sustain. Energy Rev. 2017, 78, 414–430. [Google Scholar] [CrossRef]
- Kim, S.; Lee, J.; Lee, C. Does driving range of electric vehicles influence electric vehicle adoption? Sustainability 2017, 9, 1783. [Google Scholar] [CrossRef]
- Li, Q.; Yang, H.; Han, Y.; Li, M.; Chen, W. A state machine strategy based on droop control for an energy management system of PEMFC-battery-supercapacitor hybrid tramway. Int. J. Hydrogen Energy 2016, 41, 16148–16159. [Google Scholar] [CrossRef]
- Hou, S.; Gao, J.; Zhang, Y.; Chen, M.; Shi, J.; Chen, H. A comparison study of battery size optimization and an energy management strategy for FCHEVs based on dynamic programming and convex programming. Int. J. Hydrogen Energy 2020, 45, 21858–21872. [Google Scholar] [CrossRef]
- Kim, N.; Rousseau, A. A Comparative Study of Hydraulic Hybrid Systems for Class 6 Trucks; No. 2013-01-1472; SAE Technical Paper; SAE International: Warrendale, PA, USA, 2013. [Google Scholar]
- Huang, C.J.; Du, M.S.; Tsai, G.L. Comparison of fuel economy between hydraulic hybrids and hybrid electric vehicles. Manuf. Sci. Technol. 2015, 3, 57–65. [Google Scholar] [CrossRef]
- Kim, H.; Yoo, S.; Cho, S.; Yi, K. Hybrid control algorithm for fuel consumption of a compound hybrid excavator. Automation in Construction 2016, 68, 1–10. [Google Scholar] [CrossRef]
- Krithika, V.; Subramani, C. A comprehensive review on choice of hybrid vehicles and power converters, control strategies for hybrid electric vehicles. Int. J. Energy Res. 2018, 42, 1789–1812. [Google Scholar] [CrossRef]
- He, X.; Xiao, G.; Hu, B.; Tan, L.; Tang, H.; He, S.; He, Z. The applications of energy regeneration and conversion technologies based on hydraulic transmission systems: A review. Energy Convers. Manag. 2020, 205, 112413. [Google Scholar] [CrossRef]
- EPA. Available online: https://archive.epa.gov/otaq/technology/web/html/partners-milestones.html (accessed on 1 September 2022).
- Sabri, M.F.M.; Danapalasingam, K.A.; Rahmat, M.F. A review on hybrid electric vehicles architecture and energy management strategies. Renew. Sustain. Energy Rev. 2016, 53, 1433–1442. [Google Scholar] [CrossRef]
- Tran, D.-D.; Vafaeipour, M.; El Baghdadi, M.; Barrero, R.; Van Mierlo, J.; Hegazy, O. Thorough state-of-the-art analysis of electric and hybrid vehicle powertrains: Topologies and integrated energy management strategies. Renew. Sustain. Energy Rev. 2020, 119, 109596. [Google Scholar] [CrossRef]
- Ramakrishnan, R.; Hiremath, S.S.; Singaperumal, M. Theoretical investigations on the effect of system parameters in series hydraulic hybrid system with hydrostatic regenerative braking. J. Mech. Sci. Technol. 2012, 26, 1321–1331. [Google Scholar] [CrossRef]
- Mensing, F.; Li, P.Y. Sizing and Optimal Operation of a Power Split Hydraulic Hybrid Drive Train. In Proceedings of the International Fluid Power Exhibition, Las Vegas, NV, USA, 23–25 March 2011; Volume 2226. [Google Scholar]
- Kamal, E.; Adouane, L. Hierarchical energy optimization strategy and its integrated reliable battery fault management for hybrid hydraulic-electric vehicle. IEEE Trans. Veh. Technol. 2018, 67, 3740–3754. [Google Scholar] [CrossRef]
- Zhou, H.; Xu, Z.; Liu, L.; Liu, D.; Zhang, L. A rule-based energy management strategy based on dynamic programming for hydraulic hybrid vehicles. Math. Probl. Eng. 2018, 2018, 9492026. [Google Scholar]
- Zhang, Z.; Chen, J.; Wu, B. The control strategy of optimal brake energy recovery for a parallel hydraulic hybrid vehicle. Proc. Inst. Mech. Eng. Part D J. Automob. Eng. 2012, 226, 1445–1453. [Google Scholar] [CrossRef]
- Li, H.; Zhu, D.; Shang, L.; Fan, P. Collaborative optimization and energy management of hydraulic hybrid mining trucks. Proc. Inst. Mech. Eng. Part D J. Automob. Eng. 2022, 236, 2773–2791. [Google Scholar]
- Filipi, Z.; Kim, Y.J. Hydraulic hybrid propulsion for heavy vehicles: Combining the simulation and engine-in-the-loop techniques to maximize the fuel economy and emission benefits. Oil Gas. Sci. Tech. Nology-Rev. Del’institut Français Du Pétrole 2010, 65, 155–178. [Google Scholar] [CrossRef]
- Johri, R.; Filipi, Z. Optimal energy management of a series hybrid vehicle with combined fuel economy and low-emission objectives. Proc. Inst. Mech. Eng. Part D J. Automob. Eng. 2014, 228, 1424–1439. [Google Scholar] [CrossRef]
- Midgley, W.J.B.; Cathcart, H.; Cebon, D. Modelling of hydraulic regenerative braking systems for heavy vehicles. Proc. Inst. Mech. Eng. Part D J. Automob. Eng. 2013, 227, 1072–1084. [Google Scholar] [CrossRef]
- Paswan, R.; Das, J.; Kumar, N.; Kumar, A.; Mishra, S.K.; Sujit, K. Simulation study on different energy efficient hydraulic system: An overview. Appl. Mech. Mater. 2014, 592, 2234–2238. [Google Scholar] [CrossRef]
- Hui, S.; Lifu, Y.; Junqing, J. Hydraulic/electric synergy system (HESS) design for heavy hybrid vehicles. Energy 2010, 35, 5328–5335. [Google Scholar] [CrossRef]
- Wasbari, F.; Bakar, R.A.; Gan, L.M.; Tahir, M.M.; Yusof, A.A. A review of compressed-air hybrid technology in vehicle system. Renew. Sustain. Energy Rev. 2017, 67, 935–953. [Google Scholar] [CrossRef]
- Niu, G.; Arribas, A.P.; Salameh, M.; Krishnamurthy, M.; Garcia, J.M. Hybrid energy storage systems in electric vehicle. In Proceedings of the 2015 IEEE Transportation Electrification Conference and Expo (ITEC), Dearborn, MI, USA, 14–17 June 2015. [Google Scholar]
- Macor, A.; Benato, A.; Rossetti, A.; Bettio, Z. Study and simulation of a hydraulic hybrid powertrain. Energy Procedia 2017, 126, 1131–1138. [Google Scholar] [CrossRef]
- Zhang, H.; Wang, F.; Stelson, K.A. Modeling and design of a hydraulic hybrid powertrain for passenger vehicle. In Fluid Power Systems Technology; American Society of Mechanical Engineers: New York, NY, USA, 2017; Volume 58332, p. V001T01A075. [Google Scholar]
- Liu, H.; Jiang, Y.; Li, S. Design and downhill speed control of an electric-hydrostatic hydraulic hybrid powertrain in battery-powered rail vehicles. Energy 2019, 187, 115957. [Google Scholar] [CrossRef]
- Sill, J.; Molla, S.; Ayalew, B. Modelling and control of handling dynamics for a hydrostatically driven vehicle. Int. J. Heavy Veh. Syst. 2011, 18, 322–340. [Google Scholar] [CrossRef]
- Chen, Y.L.; Liu, S.A.; Jiang, J.H.; Shang, T.; Zhang, Y.K.; Wei, W. Dynamic analysis of energy storage unit of the hydraulic hybrid vehicle. Int. J. Automot. Technol. 2013, 14, 101–112. [Google Scholar] [CrossRef]
- He, X.; Liu, H.; He, S.; Hu, B.; Xiao, G. Research on the energy efficiency of energy regeneration systems for a battery-powered hydrostatic vehicle. Energy 2019, 178, 400–418. [Google Scholar] [CrossRef]
- Nguyen, T.; Elahinia, M.; Wang, S. Hydraulic hybrid vehicle vibration isolation control with magnetorheological fluid mounts. Int. J. Veh. Des. 2013, 63, 199–222. [Google Scholar] [CrossRef]
- Kitanovic, M.; Popovic, S.; Miljic, N.; Mrdja, P. Numerical analyses of a hydraulic hybrid powertrain system for a transit bus. Therm. Sci. 2020, 24, 159–170. [Google Scholar] [CrossRef]
- Panchal, S.; Dincer, I.; Agelin-Chaab, M. Thermodynamic analysis of hydraulic braking energy recovery systems for a vehicle. J. Energy Resour. Technol. 2016, 138, 011601. [Google Scholar] [CrossRef]
- Nikolaus, H. Antriebssystem mit hydrostatischer Kraftubertragung Patent-anmeldung. Hydraul. Und Pneum. 1977, 968, 27–39. [Google Scholar]
- Shen, W.; Huang, H.; Pang, Y.; Su, X. Review of the energy saving hydraulic system based on common pressure rail. IEEE Access 2017, 5, 655–669. [Google Scholar] [CrossRef]
- Shen, W.; Jiang, J. Analysis and development of the hydraulic secondary regulation system based on the CPR. In Proceedings of the Proceedings of 2011 International Conference on Fluid Power and Mechatronics, Beijing, China, 17–20 August 2011; pp. 117–122. [Google Scholar]
- Wu, W.; Di, C.; Hu, J. Dynamics of a hydraulic-transformer-controlled hydraulic motor system for automobiles. Proc. Inst. Mech. Eng. Part D J. Automob. Eng. 2016, 230, 229–239. [Google Scholar] [CrossRef]
- Zang, F.Y.; Wang, Y. Performance Research on the Secondary Hydraulic Transmission System Under Variable Pressure Rail. Appl. Mech. Mater. 2014, 602, 1064–1068. [Google Scholar] [CrossRef]
- Zang, F.; Kong, X. Energy-saving research of the bus secondary hydraulic transmission system under variable pressure rail. In 2016 International Conference on Advanced Electronic Science and Technology (AEST 2016); Atlantis Press: Amsterdam, The Netherlands, 2016; pp. 432–437. [Google Scholar]
- Kwon, H.; Sprengel, M.; Ivantysynova, M. Thermal modeling of a hydraulic hybrid vehicle transmission based on thermodynamic analysis. Energy 2016, 116, 650–660. [Google Scholar] [CrossRef]
- Liu, T.; Jiang, J.; Sun, H. Investigation to Simulation of Regenerative Braking for Parallel Hydraulic Hybrid Vehicles. In Proceedings of the 2009 International Conference on Measuring Technology and Mechatronics Automation, Zhangjiajie, China, 11–12 April 2009; pp. 242–245. [Google Scholar]
- Ji, C.; Zhu, Y.; Liang, C.; Liu, X. Simulation study on the operating characteristics of a hybrid hydraulic passenger car with a power split transmission. Veh. Syst. Dyn. 2013, 51, 1518–1532. [Google Scholar] [CrossRef]
- Chen, J.S. Energy efficiency comparison between hydraulic hybrid and hybrid electric vehicles. Energies 2015, 8, 4697–4723. [Google Scholar] [CrossRef]
- Baseley, S.; Ehret, C.; Greif, E.; Kliffken, M.G. Hydraulic Hybrid Systems for Commercial Vehicles; No. 2007-01-4150; SAE Technical Paper; SAE International: Warrendale, PA, USA, 2007. [Google Scholar]
- Ramakrishnan, R.; Hiremath, S.S.; Singaperumal, M. Modeling, simulation and design optimization of a series hydraulic hybrid vehicle. Appl. Mech. Mater. 2014, 541, 727–731. [Google Scholar]
- Mykola, K.; Olegas, P.; Šarūnas, Š. Research on high-pressure hose with repairing fitting and influence on energy parameter of the hydraulic drive. Eksploat. I Niezawodn.-Maint. Reliab. 2022, 24, 25–32. [Google Scholar]
- Ramakrishnan, R.; Hiremath, S.S.; Singaperumal, M. Design strategy for improving the energy efficiency in series hydraulic/electric synergy system. Energy 2014, 67, 422–434. [Google Scholar] [CrossRef]
- Meng, Z.; Zhang, H.; Yang, J.; Zhao, Q. Research on matching of power transmission system of electro-hydraulic hybrid electric vehicle. IOP Conf. Ser. Earth Environ. Sci. 2021, 632, 032007. [Google Scholar] [CrossRef]
- Wu, W.; Hu, J.; Jing, C.; Jiang, Z.; Yuan, S. Investigation of energy efficient hydraulic hybrid propulsion system for automobiles. Energy 2014, 73, 497–505. [Google Scholar] [CrossRef]
- Van de Ven, J.D. Constant pressure hydraulic energy storage through a variable area piston hydraulic accumulator. Appl. Energy 2013, 105, 262–270. [Google Scholar] [CrossRef]
- Deppen, T.O.; Alleyne, A.G.; Stelson, K.A.; Meyer, J.J. Optimal Energy Use in a Light Weight Hydraulic Hybrid Passenger Vehicle. J. Dyn. Sys. Meas. Control 2012, 134, 041009. [Google Scholar] [CrossRef]
- Du, Z.; Cheong, K.L.; Li, P.Y. Energy management strategy for a power-split hydraulic hybrid vehicle based on Lagrange multiplier and its modifications. Proc. Inst. Mech. Eng. Part I J. Syst. Control Eng. 2018, 233, 511–523. [Google Scholar] [CrossRef]
- Hua, M.; Chen, G.; Zhang, B.; Huang, Y. A hierarchical energy efficiency optimization control strategy for distributed drive electric vehicles. Proc. Inst. Mech. Eng. Part D J. Automob. Eng. 2018, 233, 605–621. [Google Scholar] [CrossRef]
- Chen, G.; Hua, M.; Zong, C.; Zhang, B.; Huang, Y. Comprehensive chassis control strategy of FWICpre based on sliding mode control. IET Intell. Transp. Syst. 2019, 13, 703–713. [Google Scholar] [CrossRef]
- Barbosa, T.P.; da Silva, L.A.R.; Pujatti, F.J.P.; Gutiérrez, J.C.H. Hydraulic hybrid passenger vehicle: Fuel savings possibilities. Mech. Based Des. Struct. Mach. 2020, 50, 135–153. [Google Scholar] [CrossRef]
- Barbosa, T.P.; Eckert, J.J.; Roso, V.R.; Pujatti, F.J.P.; da Silva, L.A.R.; Horta Gutiérrez, J.C. Fuel saving and lower pollutants emissions using an ethanol-fueled engine in a hydraulic hybrid passengers vehicle. Energy 2021, 235, 121361. [Google Scholar] [CrossRef]
- Honey, E.; Suh, I.-S. A feasibility study of an electric–hydraulic hybrid powertrain for passenger vehicles. Proc. Inst. Mech. Eng. Part D J. Automob. Eng. 2015, 229, 1894–1906. [Google Scholar] [CrossRef]
- Pawelski, Z.; Wittich, S. Optimisation of operating parameters during the accumulator charging process. Int. J. Veh. Des. 2005, 38, 150–161. [Google Scholar] [CrossRef]
- Liu, G.Q.; Yan, Y.C.; Chen, J.; Xu, F.F. Parameter matching and optimization for a hydraulic power-assistant system. Int. J. Automot. Technol. 2010, 11, 573–580. [Google Scholar] [CrossRef]
- Niu, G.; Shang, F.; Krishnamurthy, M.; Garcia, J.M. Design and Analysis of an Electric Hydraulic Hybrid Powertrain in Electric Vehicles. IEEE Trans. Transp. Electrif. 2017, 3, 48–57. [Google Scholar] [CrossRef]
- Chen, G.; Liu, H. Design and energy utilization of electro-hydrostatic hydraulic hybrid system for battery bus. Proc. Inst. Mech. Eng. Part D J. Automob. Eng. 2020, 235, 759–772. [Google Scholar] [CrossRef]
- Ma, B.; Lin, M.; Chen, Y.; Wang, L.-X. Investigation of energy efficiency for electro-hydraulic composite braking system which is based on the regenerated energy. Adv. Mech. Eng. 2016, 8, 1687814016666449. [Google Scholar] [CrossRef]
- Kamal, E.; Adouane, L. Intelligent Energy Management Strategy Based on Artificial Neural Fuzzy for Hybrid Vehicle. IEEE Trans. Intell. Veh. 2018, 3, 112–125. [Google Scholar] [CrossRef]
- Ouddah, N.; Adouane, L. Hybrid Energy Management Strategy Based on Fuzzy Logic and Optimal Control for Tri-Actuated Powertrain System. IEEE Trans. Veh. Technol. 2019, 68, 5343–5355. [Google Scholar] [CrossRef]
- Filipi, Z.; Louca, L.; Daran, B.; Lin, C.C.; Yildir, U.; Wu, B.; Chapp, R. Combined optimisation of design and power management of the hydraulic hybrid propulsion system for the 6 × 6 medium truck. Int. J. Heavy Veh. Syst. 2004, 11, 372–402. [Google Scholar] [CrossRef]
- Johri, R.; Filipi, Z. Low-cost pathway to ultra efficient city car: Series hydraulic hybrid system with optimized supervisory control. SAE Int. J. Engines 2010, 2, 505–520. [Google Scholar] [CrossRef]
- Hui, S.; Ji-Hai, J.; Xin, W. Torque control strategy for a parallel hydraulic hybrid vehicle. J. Terramech. 2009, 46, 259–265. [Google Scholar] [CrossRef]
- Bender, F.A.; Kaszynski, M.; Sawodny, O. Drive cycle prediction and energy management optimization for hybrid hydraulic vehicles. IEEE Trans. Veh. Technol. 2013, 62, 3581–3592. [Google Scholar] [CrossRef]
- Bravo, R.R.S.; De Negri, V.J.; Oliveira, A.A.M. Design and analysis of a parallel hydraulic–pneumatic regenerative braking system for heavy-duty hybrid vehicles. Appl. Energy 2018, 225, 60–77. [Google Scholar] [CrossRef]
- Bravo, R.R.d.S.; Gama, A.T.d.C.; Oliveira, A.A.M.; De Negri, V.J. Component sizing and sensitivity analysis of design parameters of a hydraulic-pneumatic regenerative braking system for heavy duty vehicles. Energy 2023, 264, 126021. [Google Scholar] [CrossRef]
- Yang, J.; Zhang, T.; Zhang, H.; Hong, J.; Meng, Z. Research on the Starting Acceleration Characteristics of a New Mechanical–Electric–Hydraulic Power Coupling Electric Vehicle. Energies 2020, 13, 6279. [Google Scholar] [CrossRef]
- Yang, J.; Zhang, T.; Hong, J.; Zhang, H.; Zhao, Q.; Meng, Z. Research on driving control strategy and Fuzzy logic optimization of a novel mechatronics-electro-hydraulic power coupling electric vehicle. Energy 2021, 233, 121221. [Google Scholar] [CrossRef]
- Zhou, H.; Xu, Z.; Liu, L.; Liu, D.; Zhang, L. Design and validation of a novel hydraulic hybrid vehicle with wheel motors. Sci. Prog. 2020, 103, 36850419878024. [Google Scholar] [CrossRef]
- Midgley, W.J.B.; Abrahams, D.; Garner, C.P.; Caldwell, N. Modelling and experimental validation of the performance of a digital displacement®® hydraulic hybrid truck. Proc. Inst. Mech. Eng. Part D J. Automob. Eng. 2021, 236, 594–605. [Google Scholar] [CrossRef]
- Caldwell, N. Review of early work on Digital Displacement®® hydrostatic transmission systems. In Fluid Power Systems Technology; American Society of Mechanical Engineers: New York, NY, USA, 2018; Volume 51968, p. V001T01A061. [Google Scholar]
- Niu, G.; Shang, F.; Krishnamurthy, M.; Garcia, J.M. Evaluation and selection of accumulator size in electric-hydraulic hybrid (EH2) powertrain. In Proceedings of the 2016 IEEE Transportation Electrification Conference and Expo (ITEC), Dearborn, MI, USA, 27–29 June 2016; pp. 1–6. [Google Scholar]
- Bender, F.A.; Bosse, T.; Sawodny, O. An investigation on the fuel savings potential of hybrid hydraulic refuse collection vehicles. Waste Manag. 2014, 34, 1577–1583. [Google Scholar] [CrossRef]
- Zhou, S.; Walker, P.; Zhang, N. Parametric design and regenerative braking control of a parallel hydraulic hybrid vehicle. Mech. Mach. Theory 2020, 146, 103714. [Google Scholar] [CrossRef]
- Zhou, S.; Walker, P.D.; Xiao, B.; Zhang, N. Modelling and Vibration Analysis of a Parallel Hydraulic Hybrid Vehicle. IEEE Trans. Veh. Technol. 2020, 69, 10710–10723. [Google Scholar] [CrossRef]
- Zhou, S.; Walker, P.; Tian, Y.; Zhang, N. Mode switching analysis and control for a parallel hydraulic hybrid vehicle. Veh. Syst. Dyn. 2020, 59, 928–948. [Google Scholar] [CrossRef]
- Zhou, S.; Walker, P.; Wu, J.; Zhang, N. Power on gear shift control strategy design for a parallel hydraulic hybrid vehicle. Mech. Syst. Signal Process. 2021, 159, 107798. [Google Scholar] [CrossRef]
- Zhou, S.; Walker, P.; Tian, Y.; Nguyen, C.T.; Zhang, N. Comparison on Energy Economy and Vibration Characteristics of Electric and Hydraulic in-Wheel Drive Vehicles. Energies 2021, 14, 2290. [Google Scholar] [CrossRef]
- Soriano, F.; Moreno-Eguilaz, M.; Alvarez, J.; Riera, J. Topological analysis of powertrains for refuse-collecting vehicles based on real routes–Part I: Hybrid hydraulic powertrain. Int. J. Automot. Technol. 2016, 17, 873–882. [Google Scholar] [CrossRef]
- Soriano, F.; Moreno-Eguilaz, M.; Alvarez, J.; Riera, J. Topological analysis of powertrains for refuse-collecting vehicles based on real routes–Part II: Hybrid electric powertrain. Int. J. Automot. Technol. 2016, 17, 883–894. [Google Scholar] [CrossRef]
- Jin, C.; Yi, T.; Shen, Y.; Khajepour, A.; Meng, Q. Comparative study on the economy of hybrid mining trucks for open-pit mining. IET Intell. Transp. Syst. 2018, 13, 201–208. [Google Scholar] [CrossRef]
- Yi, T.; Ma, F.; Jin, C.; Huang, Y. A novel coupled hydro-pneumatic energy storage system for hybrid mining trucks. Energy 2018, 143, 704–718. [Google Scholar] [CrossRef]
- Liu, H.; Chen, G.; Xie, C.; Li, D.; Wang, J.; Li, S. Research on energy-saving characteristics of battery-powered electric-hydrostatic hydraulic hybrid rail vehicles. Energy 2020, 205, 118079. [Google Scholar] [CrossRef]
- Chen, Y.; Zhang, T.; Zhang, H.; Zhang, Z.; Jia, Q.; Chen, H.; Xu, H.; Zhang, Y. Study on the Effect of Hydraulic Energy Storage on the Performance of Electro-Mechanical-Hydraulic Power-Coupled Electric Vehicles. Electronics 2022, 11, 3344. [Google Scholar] [CrossRef]
- Nie, C.; Shao, Y.; Mechefske, C.K.; Peng, D.; Yang, X. Pipe architecture optimization of the parallel Hydraulic-pneumatic hybrid system using a hydraulic transformer. Energy Convers. Manag. 2022, 266, 115858. [Google Scholar] [CrossRef]
- Hui, S.; Lifu, Y.; Junqing, J.; Yanling, L. Control strategy of hydraulic/electric synergy system in heavy hybrid vehicles. Energy Convers. Manag. 2011, 52, 668–674. [Google Scholar] [CrossRef]
- Liu, T.; Zheng, J.; Su, Y.; Zhao, J. A Study on Control Strategy of Regenerative Braking in the Hydraulic Hybrid Vehicle Based on ECE Regulations. Math. Probl. Eng. 2013, 2013, 208753. [Google Scholar] [CrossRef]
- Zhang, T.; Wang, Q.; He, X.H.; Li, S.S.; Shen, X.M. Power-Following Control Strategy of a Wheel-Drive Hydraulic Hybrid Vehicle. Stroj. Vestn./J. Mech. Eng. 2020, 66, 193–202. [Google Scholar] [CrossRef]
- Kwon, H.; Ivantysynova, M. System Characteristics Analysis for Energy Management of Power-Split Hydraulic Hybrids. Energies 2020, 13, 1837. [Google Scholar] [CrossRef]
- Wen, Q.; Wang, F.; Xu, B.; Sun, Z. Improving the Fuel Efficiency of Compact Wheel Loader with a Series Hydraulic Hybrid Powertrain. IEEE Trans. Veh. Technol. 2020, 69, 10700–10709. [Google Scholar] [CrossRef]
- Sarmiento, M.A.D.; Valdés, L.A.D.P.; Ordoñez, Y.J.R.; Pinilla, C.B.; Diaz, D.C.D. Modeling and simulation of a braking energy regeneration system in hydraulic hybrid vehicles in the Colombian topography. Period. Eng. Nat. Sci. 2021, 9, 755–766. [Google Scholar] [CrossRef]
- Zhao, Q.; Zhang, H.; Xin, Y.; Saleem, S. Research on Control Strategy of Hydraulic Regenerative Braking of Electrohydraulic Hybrid Electric Vehicles. Math. Probl. Eng. 2021, 2021, 5391351. [Google Scholar] [CrossRef]
- Shen, W.; Jiang, J.; Su, X.; Reza Karimi, H. Control strategy analysis of the hydraulic hybrid excavator. J. Frankl. Inst. 2015, 352, 541–561. [Google Scholar] [CrossRef]
- Williams, K.; Ivantysynova, M. Approximate Stochastic Differential Dynamic Programming for Hybrid Vehicle Energy Management. J. Dyn. Syst. Meas. Control 2019, 141, 051003. [Google Scholar] [CrossRef]
- Hwang, H.-Y.; Lan, T.-S.; Chen, J.-S. Optimization and Application for Hydraulic Electric Hybrid Vehicle. Energies 2020, 13, 322. [Google Scholar] [CrossRef]
- Wang, Z.; Jiao, X. Optimization of the powertrain and energy management control parameters of a hybrid hydraulic vehicle based on improved multi-objective particle swarm optimization. Eng. Optim. 2020, 53, 1835–1854. [Google Scholar] [CrossRef]
- Moulik, B.; Prakash, A.; Ganguly, A. Improvement in fuel economy of hybrid hydraulic powertrain by conducting a comparative study of two different optimization strategies. In Proceedings of the 2020 10th International Conference on Cloud Computing, Data Science & Engineering (Confluence), Noida, India, 29–31 January 2020; pp. 828–833. [Google Scholar]
- Deppen, T.O.; Alleyne, A.G.; Meyer, J.J.; Stelson, K.A. Comparative Study of Energy Management Strategies for Hydraulic Hybrids. J. Dyn. Syst. Meas. Control 2015, 137, 041002. [Google Scholar] [CrossRef]
- Wang, Z.; Jiao, X. Hierarchical Model Predictive Control for Hydraulic Hybrid Powertrain of a Construction Vehicle. Appl. Sci. 2020, 10, 745. [Google Scholar] [CrossRef]
- Yang, Y.; Zhong, Z.; Wang, F.; Fu, C.; Liao, J. Real-time energy management strategy for oil-electric-liquid hybrid system based on lowest instantaneous energy consumption cost. Energies 2020, 13, 784. [Google Scholar] [CrossRef]
- Yan, F.; Wang, J.; Du, C.; Hua, M. Multi-Objective Energy Management Strategy for Hybrid Electric Vehicles Based on TD3 with Non-Parametric Reward Function. Energies 2022, 16, 74. [Google Scholar] [CrossRef]
- Chen, H.; Zhang, T.; Zhang, H.; Tian, G.; Liu, R.; Yang, J.; Zhang, Z. Power Parametric Optimization of an Electro-Hydraulic Integrated Drive System for Power-Carrying Vehicles Based on the Taguchi Method. Processes 2022, 10, 867. [Google Scholar] [CrossRef]
- Eckert, J.J.; Barbosa, T.P.; da Silva, S.F.; Silva, F.L.; Silva, L.C.A.; Dedini, F.G. Electric hydraulic hybrid vehicle powertrain design and optimization-based power distribution control to extend driving range and battery life cycle. Energy Convers. Manag. 2022, 252, 115094. [Google Scholar] [CrossRef]
- Eckert, J.J.; Barbosa, T.P.; Silva, F.L.; Roso, V.R.; Silva, L.C.A.; da Silva, L.A.R. Optimum fuzzy logic controller applied to a hybrid hydraulic vehicle to minimize fuel consumption and emissions. Expert. Syst. Appl. 2022, 207, 117903. [Google Scholar] [CrossRef]
- Yang, J.; Liu, B.; Zhang, T.; Hong, J.; Zhang, H. Multi-parameter controlled mechatronics-electro-hydraulic power coupling electric vehicle based on active energy regulation. Energy 2023, 263, 125877. [Google Scholar] [CrossRef]
- Tang, X.; Xie, Y.; Wang, B.; Shi, L.; Wu, X. Energy management strategy for hydraulic hybrid system with compound accumulator based on dynamic programming. Proc. Inst. Mech. Eng. Part D J. Automob. Eng. 2022, 095440702211020. [Google Scholar] [CrossRef]
- Li, L.; Zhang, T.; Hong, J.; Zhang, H.; Yang, J.; Zhang, Z.; Wu, K. Energy management strategy of a novel mechanical–electro–hydraulic power coupling electric vehicle under smooth switching conditions. Energy Rep. 2022, 8, 8002–8016. [Google Scholar] [CrossRef]
- Zhang, Z.; Zhang, T.; Hong, J.; Zhang, H.; Yang, J. Entropy-based torque control strategy of Mechanical–Electric–Hydraulic Power Coupling Vehicles. Control Eng. Pract. 2023, 133, 105437. [Google Scholar] [CrossRef]
- Balali, Y.; Stegen, S. Review of energy storage systems for vehicles based on technology, environmental impacts, and costs. Renew. Sustain. Energy Rev. 2021, 135, 110185. [Google Scholar] [CrossRef]
- Li, L.; Zhang, T.; Sun, B.; Wu, K.; Sun, Z.; Zhang, Z.; Lin, L.; Xu, H. Research on electro-hydraulic ratios for a novel mechanical-electro-hydraulic power coupling electric vehicle. Energy 2023, 270, 126970. [Google Scholar] [CrossRef]
























| Types | Kinds of Vehicle | Structure | Technologies |
|---|---|---|---|
| Passenger vehicle | Car [38] | Series hydraulic hybrid | Braking energy regeneration |
| SUV [39] | Power-split drivetrain | Braking energy regeneration | |
| Minibus and bus | Bus [40] | Series–parallel power split hybrid | Braking energy regeneration |
| Commercial truck | Light commercial vehicle [41] | Series hydraulic hybrid | Braking energy regeneration |
| Heavy trucks [42] | Parallel hydraulic hybrid | Braking energy regeneration | |
| Special vehicle | Mining truck [43] | Parallel hydraulic hybrid | Braking energy regeneration |
| Multi-purpose vehicle [44,45] | Series hydraulic hybrid | Braking energy regeneration | |
| Urban delivery [46] | Series hydraulic hybrid | Braking energy regeneration |
| Item | Series | Parallel | Series–Parallel |
|---|---|---|---|
| Power element number | 1 | ≤2 | ≥2 |
| Hydraulic accumulator | √ | √ | √ |
| Hydraulic actuator | √ | √ | √ |
| Hybrid degree | Light | Medium–full | Medium–full |
| Strengths | High engine efficiency | High technical maturity | Good emission reduction |
| Easy control | Increased transmission efficiency | Increased transmission efficiency | |
| Simple construction | Elevated reliability | Increased engine efficiency | |
| Weaknesses | Inferior efficiency | Complicated management | High cost |
| Inadequate reliability | Inferior efficiency | Complex management | |
| High cost | Finite energy-saving | Complex structure |
| Year | Types | Configuration | Effect or Improvement |
|---|---|---|---|
| 2000 | Passenger vehicle test chassis | Full-series HHV | Uses a small 1.9 L diesel engine. |
| Improves fuel economy without expensive lightweight materials. | |||
| 2003 | Ford F-550 truck | Parallel HHV | Improves energy efficiency by 20–30%. |
| 2004 | SUV | Full-series HHV | Achieves 85% better fuel economy. |
| 2006 | Delivery truck | Full-series HHV | Achieves 60–70% improvement in fuel economy. |
| 2009 | Yard hostler | Series HHV | Improves fuel economy from 50% to over 60%. |
| 2011 | Light-duty vehicles | Series HHV | Increases fuel economy by up to 60% in city. |
| Drives with an overall improvement of 30 to 35%. |
| Types | Recovery Energy Available | Recovery Energy | System Output Energy |
|---|---|---|---|
| HESS | 2.7 | 2.7 | 28.6 |
| SHESS | 4.7 | 4.6 | 30.8 |
| Items | Types of Hybrid Hydraulic Vehicles | ||
|---|---|---|---|
| Light Hybrid | Mild Hybrid | Heavy Hybrid | |
| Degree of hybridization | Battery 11%, accumulator 89% | Battery 19%, accumulator 81% | Battery 47%, accumulator 53% |
| Battery current press | 62.5% | 60.2% | 54.1% |
| Accumulator usage | 72% | 62% | 5% |
| Accumulator loss | High | Mild | Low |
| Hydraulic motor loss | Mild | Low | High |
| Battery saving | Low | Mild | High |
| Vehicle weight | Light | Mild | Heavy |
| No. | Researcher | Method | Recycled Energy | Energy-Saving Technology | Findings |
|---|---|---|---|---|---|
| 1 | Ramakrishnan et al. [38,73]— Series hybrid | Simulation | Braking energy | Match the system parameter and maximize the power output. | Find the factors to enhance energy saving and emission decrease. The output power of the presented object is advanced by 25%. |
| 2 | Wu et al. [75]— Series hybrid | Simulation Experiment | Braking energy | Match the components of hydraulic hybrid. | The hydraulic energy recovery efficiency is greatly affected by overall hydraulic hybrid propulsion system efficiency. |
| 3 | Ji et al. [68]— Series–parallel hybrid | Simulation | Braking energy | Optimize hydraulic hybrid vehicle drivetrains. | The design effectively enhances the working efficient scope of the drive element and the fuel economy is decreased by 16.4%. |
| 4 | Deppen et al. [77]— Series hybrid | HIL experiment | Braking energy | Use the predictive control to improve the energy utilization. | The energy efficiency is 35% prior to the method that optimizes engine efficiency using the additional degrees of freedom. |
| 5 | Liu et al. [85]— Hydraulic power-assist system | Simulation Experiment | Braking energy | Methodology of parameter matching and optimization. | The accumulator capacity and the gear ratio as the top factors influencing fuel economy and dynamic performance, respectively. Acquired a 25% improvement in fuel consumption. |
| 6 | Niu et al. [86]— Parallel hybrid | Simulation Experiment | Braking energy | Adopt hydraulic–electric hybrid vehicles. | The battery discharging stress could be decreased to 70%. The driving scope of the bus could be expanded by half. |
| 7 | Adouane et al. [40,89,90]— Parallel hybrid | Simulation | Braking energy | Design intelligent energy management. | Add an accumulator to improve energy conversation and emission reduction effectively. |
| 8 | Filipi et al. [91]— Parallel hybrid | Simulation | Braking energy | Propose sequential optimization and dynamic programming. | Improve the energy conversation by 32%. |
| 9 | Bravo et al. [95,96]— Hydraulic–pneumatic regenerative system | Simulation Experiment | Braking energy Low slope | Carry out the sizing, system integration and control strategy. | Retrieve 69% of the available energy of a full stop and 14% of a long downhill slope. |
| 10 | Zhou, H et al. [99]— Wheel-driven hydraulic hybrid vehicle | Simulation | Braking energy | Hydraulic hybrid vehicle with four-wheel hydraulic motors. | Indicate accelerating and fuel economy performance is improved by about 36.3% and 35.59%, respectively. |
| 11 | Frank et al. [103]— Parallel hybrid | Simulation | Braking energy | Propose a new hybrid hydraulic powertrain. | It is about a 20% energy-saving improvement. |
| 12 | Liu et al. [53]— Series hybrid | Simulation | Braking energy | Apply the battery-powered electric-hydrostatic in vehicles. | The hydraulic average energy recuperation rate reached 50%. |
| 13 | Yi T et al. [112]— Hydraulic–pneumatic energy storage system | Simulation | Optimized energy storage efficiency | Propose a novel coupled hydro–pneumatic energy storage system. | Enhance by 15.4% and 24.8% compared to those of CAESS and by 83.1% and 92.8% compared to those of HESS, respectively. |
| 14 | Zhou et al. [104]— Parallel hybrid | Simulation | Braking energy | Conduct parametric design and braking control strategy. | Have a great effect on the maximum attainable benefits. |
| 15 | Soriano et al. [109,110]— Series hybrid | Simulation | Braking energy | Propose analysis of powertrains for refuse-collecting vehicles. | Has an energy saving of up to 14% and 11% without and with neural adaptation, respectively. |
| 16 | Jin C et al. [111]— Comparative study | Simulation | Braking energy | Study on the economy of a mining truck of four types. | Show that the relationship between HESS and AHESS is not in competition but complementary. |
| 17 | Liu et al. [113]— EH3 | Simulation | Braking energy | Optimize the EH3. | This novel EH3 has an energy saving of up to 50%. Improve the battery energy consumption by 17.32%. |
| 18 | Chen et al. [114]— Electro–Mechanical–Hydraulic electric vehicles | Simulation | Decelerating and braking energy | Match electro–mechanical–hydraulic coupling parameters. | The accumulator capacity can affect its highest working pressure and the battery SOC. It is confirmed that 35 L is the best volume in the proposed subject. |
| 19 | Nie et al. [115]— Parallel hydraulic–pneumatic hybrid | Simulation | Braking energy | Implant the hydraulic transformer into the system. | The recovery braking torque could range from around 14,434 to 169 Nm and its fluctuation can be decreased by 65.61%. |
| No. | Powertrain Structure | Control Strategy | Major Findings | Ref. |
|---|---|---|---|---|
| 1 | Power-split hydraulic hybrid vehicle | Deterministic rule-based strategy | Improve the fuel economy by over 24%. | [118] |
| 2 | Series hydraulic hybrid vehicle | Rule-based tunable energy management | Has a fuel saving of up to 18.9% in the short loading cycle. | [120] |
| 3 | Parallel hydraulic hybrid vehicle | Control strategy based on fuzzy logic | Yield an energy saving of 15.5% and 22.5% for fixed and variable displacement of the hydraulic elements, respectively. | [121] |
| 4 | Parallel hydraulic electric hybrid vehicle | Global optimization based on the genetic algorithm | Improve the economic performance and energy consumption after genetic algorithm optimization by 36.51% and 43.65%, respectively. | [125] |
| 5 | Series hydraulic hybrid vehicle | Hierarchical model predictive control | Improve by 7.3% and 5.9% in simulation and experiment, respectively. | [129] |
| 6 | Series–parallel hydraulic electric vehicle | Real-time global optimization strategy | Have an energy saving of 32.14% more than original vehicle. | [130] |
| 7 | Parallel hydraulic electric hybrid vehicle | Novel intelligent controller | Make the optimal energy consumption of 3732 kJ, while the SF is 3835 kJ and the OFLC strategy is 3800 kJ. | [89] |
| 8 | Parallel hydraulic electric hybrid | Intelligent robust hierarchical hybrid controller strategy | Optimize the lowest energy consumption of 43,223 kJ, while the HCSF is 51809 kJ and the FBS strategy is 47,115 kJ. | [40] |
| 9 | Parallel hydraulic electric hybrid | Fuzzy logic and optimal control | Achieve energy saving of about 8.7% (UDC) and 7.6% (FTP-75). | [90] |
| 10 | Series–parallel hybrid electric vehicle | Taguchi method optimization | Reduce motor and hydraulic torque. Improve the battery SOC. | [132] |
| 11 | Series–parallel hybrid electric vehicle | Fuzzy logic method | Acquire a 9.57% reduction in the ratio of driveline cost to driving range. | [133] |
| 12 | Series–parallel hybrid vehicle | Optimum fuzzy logic controller | Reduce by 13.07% HC and by 10.55% CO with 35.67% fuel savings. | [134] |
| 13 | Series–parallel hybrid electric vehicle | Rule-based and thinking fuzzy logic optimization strategy | Decrease the energy consumption rate by 24.42%. | [135] |
| 14 | Series–parallel hybrid vehicle | Dynamic programming strategy with improved rules | Save fuel by 11.84% and 5.96% compared to that of traditional contemporary with single and compound accumulators, respectively. | [136] |
| 15 | Series–parallel hybrid electric vehicle | Rule-based dynamic strategy | Reduce the battery power consumption to 85.3%. Boost the energy recuperation rate of the hydraulic accumulator by around 94.3%. | [137] |
| 16 | Series–parallel hybrid electric vehicle | Entropy-based torque strategy | Integrate entropy and Z-score with torque control firstly. | [138] |
Disclaimer/Publisher’s Note: The statements, opinions and data contained in all publications are solely those of the individual author(s) and contributor(s) and not of MDPI and/or the editor(s). MDPI and/or the editor(s) disclaim responsibility for any injury to people or property resulting from any ideas, methods, instructions or products referred to in the content. |
© 2023 by the authors. Licensee MDPI, Basel, Switzerland. This article is an open access article distributed under the terms and conditions of the Creative Commons Attribution (CC BY) license (https://creativecommons.org/licenses/by/4.0/).
Share and Cite
Feng, B.; Xu, H.; Wang, A.; Gao, L.; Bi, Y.; Zhang, X. A Comprehensive Review of Energy Regeneration and Conversion Technologies Based on Mechanical–Electric–Hydraulic Hybrid Energy Storage Systems in Vehicles. Appl. Sci. 2023, 13, 4152. https://doi.org/10.3390/app13074152
Feng B, Xu H, Wang A, Gao L, Bi Y, Zhang X. A Comprehensive Review of Energy Regeneration and Conversion Technologies Based on Mechanical–Electric–Hydraulic Hybrid Energy Storage Systems in Vehicles. Applied Sciences. 2023; 13(7):4152. https://doi.org/10.3390/app13074152
Chicago/Turabian StyleFeng, Bingyin, Huijuan Xu, Aobing Wang, Lijun Gao, Yanjun Bi, and Xin Zhang. 2023. "A Comprehensive Review of Energy Regeneration and Conversion Technologies Based on Mechanical–Electric–Hydraulic Hybrid Energy Storage Systems in Vehicles" Applied Sciences 13, no. 7: 4152. https://doi.org/10.3390/app13074152
APA StyleFeng, B., Xu, H., Wang, A., Gao, L., Bi, Y., & Zhang, X. (2023). A Comprehensive Review of Energy Regeneration and Conversion Technologies Based on Mechanical–Electric–Hydraulic Hybrid Energy Storage Systems in Vehicles. Applied Sciences, 13(7), 4152. https://doi.org/10.3390/app13074152

