Efficient Future Waste Management: A Learning-Based Approach with Deep Neural Networks for Smart System (LADS)
Abstract
1. Introduction
2. Related Work
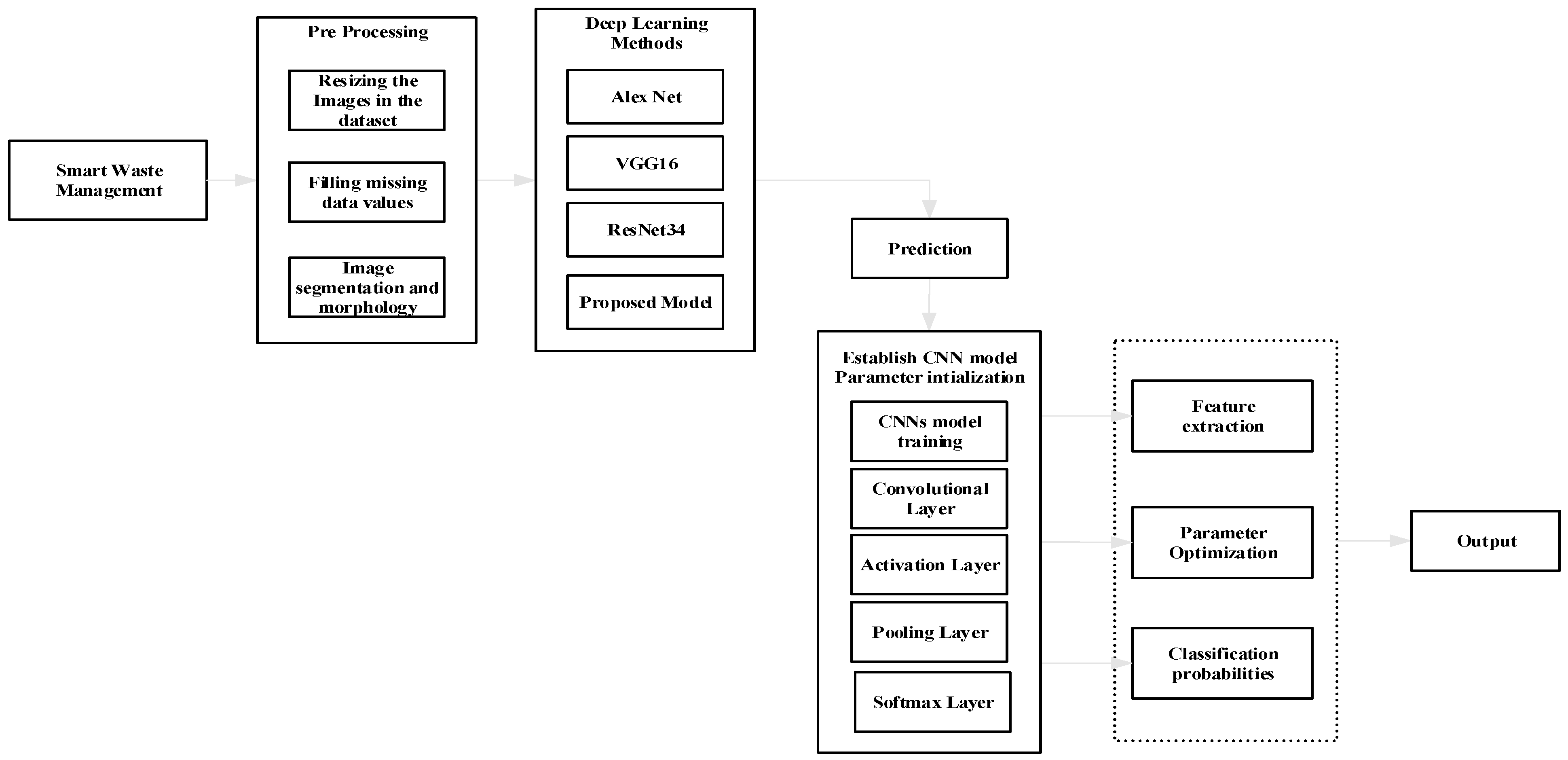
3. The Proposed Method
3.1. Architecture of LADS
Pre-Processing and Data Augmentation
3.2. Machine Learning Methods
3.3. Prediction of Organic and Recyclable
4. Results and Discussion
4.1. Data Selection
4.2. Validation and Accuracy of the Model
5. Conclusions
Author Contributions
Funding
Institutional Review Board Statement
Informed Consent Statement
Data Availability Statement
Conflicts of Interest
References
- Recycling in India: A Market in Transition. 2021. Available online: https://waste-management-world.com/recycling/recycling-in-india-a-market-in-transition/ (accessed on 20 July 2022).
- Recycling Waste Can Generate Crores in Revenue in India. 2022. Available online: https://timesofindia.indiatimes.com/blogs/voices/recycling-waste-can-generate-crores-in-revenue-in-india/ (accessed on 18 August 2022).
- White, G.; Cabrera, C.; Palade, A.; Li, F.; Clarke, S. WasteNet: Waste Classification at the Edge for Smart Bins. arXiv 2020. [Google Scholar] [CrossRef]
- Sidharth, R.; Rohit, P.; Vishagan, S.; Karthika, R.; Ganesan, M. Deep Learning based Smart Garbage Classifier for Effective Waste Management. In Proceedings of the 2020 5th International Conference on Communication and Electronics Systems (ICCES), Coimbatore, India, 10–12 June 2020; pp. 1086–1089. [Google Scholar] [CrossRef]
- Nnamoko, N.; Barrowclough, J.; Procter, J. Solid Waste Image Classification Using Deep Convolutional Neural Network. Infrastructures 2022, 7, 47. [Google Scholar] [CrossRef]
- Yu, Y.; Grammenos, R. Towards artificially intelligent recycling Improving image processing for waste classification. arXiv 2021. [Google Scholar] [CrossRef]
- Liu, J.; Chen, Y.; Wang, X. Factors driving waste sorting in construction projects in China. J. Clean. Prod. 2022, 336, 130397. [Google Scholar] [CrossRef]
- Xie, X.; Xie, B.; Cheng, J.; Chu, Q.; Dooling, T. A simple Monte Carlo method for estimating the chance of a cyclone impact. Nat. Hazards 2021, 107, 2573–2582. [Google Scholar] [CrossRef]
- Lu, S.; Ban, Y.; Zhang, X.; Yang, B.; Yin, L.; Liu, S.; Zheng, W. Adaptive control of time delay teleoperation system with uncertain dynamics. Front. Neurorobot. 2022, 16, 152. [Google Scholar] [CrossRef] [PubMed]
- Lu, H.; Zhang, M.; Xu, X.; Li, Y.; Shen, H.T. Deep Fuzzy Hashing Network for Efficient Image Retrieval. IEEE Trans. Fuzzy Syst. 2021, 29, 166–176. [Google Scholar] [CrossRef]
- Lu, H.; Li, Y.; Chen, M.; Kim, H.; Serikawa, S. Brain Intelligence: Go beyond Artificial Intelligence. Mob. Netw. Appl. 2018, 23, 368–375. [Google Scholar] [CrossRef]
- Lu, H.; Li, Y.; Mu, S.; Wang, D.; Kim, H.; Serikawa, S. Motor Anomaly Detection for Unmanned Aerial Vehicles Using Reinforcement Learning. IEEE Internet Things J. 2018, 5, 2315–2322. [Google Scholar] [CrossRef]
- Chen, Z.; Lu, H.; Tian, S.; Qiu, J.; Kamiya, T.; Serikawa, S.; Xu, L. Construction of a Hierarchical Feature Enhancement Network and Its Application in Fault Recognition. IEEE Trans. Industr. Inform. 2021, 17, 4827–4836. [Google Scholar] [CrossRef]
- Huang, R.; Gu, J.; Sun, X.; Hou, Y.; Uddin, S. A Rapid Recognition Method for Electronic Components Based on the Improved YOLO-V3 Network. Electronics 2019, 8, 825. [Google Scholar] [CrossRef]
- Chou, K.-P.; Prasad, M.; Li, D.-L.; Bharill, N.; Lin, Y.-F.; Hussain, F.; Lin, C.-T.; Lin, W.-C. Automatic Multi-view Action Recognition with Robust Features. Neural Inf. Process. 2017, 10636, 554–563. [Google Scholar]
- Chou, K.-P.; Li, D.-L.; Prasad, M.; Pratama, M.; Su, S.-Y.; Lu, H.; Lin, C.-T.; Lin, W.-C. Robust Facial Alignment for Face Recognition. Neural Inf. Process. 2017, 10636, 497–504. [Google Scholar]
- Meena, M.S.; Singh, P.; Rana, A.; Mery, D.; Prasad, M. A Robust Face Recognition System for One Sample Problem. Image Video Technol. 2019, 11854, 13–26. [Google Scholar]
- Huang, C.-Q.; Jiang, F.; Huang, Q.-H.; Wang, X.-Z.; Han, Z.-M.; Huang, W.-Y. Dual-Graph Attention Convolution Network for 3-D Point Cloud Classification. IEEE Trans. Neural Netw. Learn. Syst. 2022, 10, 1–13. [Google Scholar] [CrossRef]
- Xu, J.; Pan, S.; Sun, P.Z.; Park, S.H.; Guo, K. Human-Factors-in-Driving-Loop: Driver Identification and Verification via a Deep Learning Approach using Psychological Behavioral Data. IEEE Trans. Intell. Transp. Syst. 2023, 24, 3383–3394. [Google Scholar] [CrossRef]
- Xiong, S.; Li, B.; Zhu, S. DCGNN: A single-stage 3D object detection network based on density clustering and graph neural network. Complex Intell. Syst. 2022, 10, 1–10. [Google Scholar] [CrossRef]
- Liu, Y.; Zhang, Z.; Liu, X.; Wang, L.; Xia, X. Efficient image segmentation based on deep learning for mineral image classification. Adv. Powder Technol. 2021, 32, 3885–3903. [Google Scholar] [CrossRef]
- Ban, Y.; Liu, M.; Wu, P.; Yang, B.; Liu, S.; Yin, L.; Zheng, W. Depth Estimation Method for Monocular Camera Defocus Images in Microscopic Scenes. Electronics 2022, 11, 2012. [Google Scholar] [CrossRef]
- Li, Z.; Wang, J.; Huang, J.; Ding, M. Development and research of triangle-filter convolution neural network for fuel reloading optimization of block-type HTGRs. Appl. Soft Comput. 2023, 136, 110126. [Google Scholar] [CrossRef]
- Sung, K.-K.; Poggio, T. Example-based learning for view-based human face detection. IEEE Trans. Pattern Anal. Mach. Intell. 1998, 20, 39–51. [Google Scholar] [CrossRef]
- Wang, Y.; Zhang, X. Autonomous garbage detection for intelligent urban management. MATEC Web Conf. 2018, 232, 1056. [Google Scholar] [CrossRef]
- Prasad, M.; Rajora, S.; Gupta, D.; Daraghmi, Y.A.; Daraghmi, E.; Yadav, P.; Tiwari, P.; Saxena, A. Fusion based En-FEC Transfer Learning Approach for Automobile Parts Recognition System. In Proceedings of the 2018 IEEE Symposium Series on Computational Intelligence (SSCI), Bangalore, India, 18–21 November 2018; pp. 2193–2199. [Google Scholar] [CrossRef]
- Liu, H.; Xu, Y.; Chen, F. Sketch2Photo: Synthesizing photo-realistic images from sketches via global contexts. Eng. Appl. Artif. Intell. 2023, 117, 105608. [Google Scholar] [CrossRef]
- Li, R.; Zhang, H.; Chen, Z.; Yu, N.; Kong, W.; Li, T.; Wang, E.; Wu, X.; Liu, Y. Denoising method of ground-penetrating radar signal based on independent component analysis with multifractal spectrum. Measurement 2022, 192, 110886. [Google Scholar] [CrossRef]
- Geetha, S.; Saha, J.; Dasgupta, I.; Bera, R.; Lawal, I.A.; Kadry, S. Design of Waste Management System Using Ensemble Neural Networks. Designs 2022, 6, 27. [Google Scholar] [CrossRef]
- Kumar, S.; Yadav, D.; Gupta, H.; Verma, O.P.; Ansari, I.A.; Ahn, C.W. A Novel YOLOv3 Algorithm-Based Deep Learning Approach for Waste Segregation: Towards Smart Waste Management. Electronics 2021, 10, 14. [Google Scholar] [CrossRef]
- Longo, E.; Sahin, F.A.; Redondi, A.E.; Bolzan, P.; Bianchini, M.; Maffei, S. A 5G-Enabled Smart Waste Management System for University Campus. Sensors 2021, 21, 8278. [Google Scholar] [CrossRef]
- Jude, A.B.; Singh, D.; Islam, S.; Jameel, M.; Srivastava, S.; Prabha, B.; Kshirsagar, P.R. RETRACTED ARTICLE: An Artificial Intelligence Based Predictive Approach for Smart Waste Management. Wirel. Pers. Commun. 2022, 127, 15–16. [Google Scholar] [CrossRef]
- Cerchecci, M.; Luti, F.; Mecocci, A.; Parrino, S.; Peruzzi, G.; Pozzebon, A. A Low Power IoT Sensor Node Architecture for Waste Management Within Smart Cities Context. Sensors 2018, 18, 1282. [Google Scholar] [CrossRef]
- Wang, L.; Zhu, S.; Evans, S.; Zhang, Z.; Xia, X.; Guo, Y. Automobile recycling for remanufacturing in China: A systematic review on recycling legislations, models and methods. Sustain. Prod. Consum. 2023, 36, 369–385. [Google Scholar] [CrossRef]
- Chu, Y.; Huang, C.; Xie, X.; Tan, B.; Kamal, S.; Xiong, X. Multilayer Hybrid Deep-Learning Method for Waste Classification and Recycling. Comput. Intell. Neurosci. 2018, 2018, 5060857. [Google Scholar] [CrossRef] [PubMed]
- Sheeba, S.; Mohan, A.; Jha, A.K.; Agarwal, B.; Singh, P. Web-Based Trash Segregation Using Deep Learning Algorithm. In ICDSMLA 2021; Springer: Singapore, 2023; pp. 139–147. [Google Scholar]
- Adedeji, O.; Wang, Z. Intelligent Waste Classification System Using Deep Learning Convolutional Neural Network. Procedia Manuf. 2019, 35, 607–612. [Google Scholar] [CrossRef]
- Koganti, S.K.; Purnima, G.; Bhavana, P.; Raghava, Y.V.; Resmi, R. Deep Learning based Automated Waste Segregation System based on degradability. In Proceedings of the 2021 Second International Conference on Electronics and Sustainable Communication Systems (ICESC), Coimbatore, India, 4–6 August 2021; pp. 1953–1956. [Google Scholar] [CrossRef]
- Albawi, S.; Mohammed, T.A.; Al-Zawi, S. Understanding of a convolutional neural network. In Proceedings of the 2017 International Conference on Engineering and Technology (ICET), Antalya, Turkey, 21–23 August 2017; pp. 1–6. [Google Scholar] [CrossRef]
- Phuong, H.N.T.; Jeong, H.; Shin, C. Consideration of Convolutional Neural Networks for Image Processing of Capillaries. In Proceedings of the 2021 International Conference on Artificial Intelligence in Information and Communication (ICAIIC), Jeju Island, Republic of Korea, 13–16 April 2021; pp. 429–434. [Google Scholar] [CrossRef]
- Bayar, B.; Stamm, M.C. A Deep Learning Approach to Universal Image Manipulation Detection Using a New Convolutional Layer. In Proceedings of the 4th ACM Workshop on Information Hiding and Multimedia Security, Vigo, Galicia, Spain, 20–22 June 2016; pp. 5–10. [Google Scholar] [CrossRef]
- Skelton, P.S.; Finn, A.; Brinkworth, R.S. Improving an Optical Flow Estimator Inspired by Insect Biology using Adaptive Genetic Algorithms. In Proceedings of the 2020 IEEE Congress on Evolutionary Computation (CEC), Glasgow, UK, 19–24 July 2020; pp. 1–10. [Google Scholar] [CrossRef]
- Xu, X.; Lin, Z.; Li, X.; Shang, C.; Shen, Q. Multi-objective robust optimization model for MDVRPLS in refined oil distribution. Int. J. Prod. Res. 2022, 60, 6772–6792. [Google Scholar] [CrossRef]
- Puspaningrum, A.P.; Endah, S.N.; Sasongko, P.S.; Kusumaningrum, R.; Ernawan, F. Waste Classification Using Support Vector Machine with SIFT-PCA Feature Extraction. In Proceedings of the 2020 4th International Conference on Informatics and Computational Sciences (ICICoS), Semarang, Indonesia, 10–11 November 2020; pp. 1–6. [Google Scholar] [CrossRef]
- Gao, M.; Qi, D.; Mu, H.; Chen, J. A Transfer Residual Neural Network Based on ResNet-34 for Detection of Wood Knot Defects. Forests 2021, 12, 212. [Google Scholar] [CrossRef]
- Shamin, N.; Fathimal, P.M.; Raghavendran, R.; Prakash, K. Smart Garbage Segregation Management System Using Internet of Things (IoT) Machine Learning (ML). In Proceedings of the 2019 1st International Conference on Innovations in Information and Communication Technology (ICIICT), Chennai, India, 25–26 April 2019; pp. 1–6. [Google Scholar] [CrossRef]
- Pavithra. Smart Trash System: An Application Using ZigBee. Int. J. Innov. Sci. Eng. Technol. 2014, 1. [Google Scholar]
- Chin, L.; Lipton, J.; Yuen, M.C.; Kramer-Bottiglio, R.; Rus, D. Automated Recycling Separation Enabled by Soft Robotic Material Classification. In Proceedings of the 2019 2nd IEEE International Conference on Soft Robotics (RoboSoft), Seoul, Republic of Korea, 14–18 April 2019; pp. 102–107. [Google Scholar] [CrossRef]
- Cheng, E.-J.; Prasad, M.; Puthal, D.; Sharma, N.; Prasad, O.K.; Chin, P.-H.; Lin, C.T.; Blumenstein, M. Deep learning based face recognition with sparse representation classification. In Proceedings of the 24th International Conference on Neural Information Processing (ICONIP), Guangzhou, China, 14–18 November 2017. [Google Scholar]
- Smits, T.; Wevers, M. The agency of computer vision models as optical instruments. Vis. Commun. 2022, 21, 329–349. [Google Scholar] [CrossRef]
- Alom, M.Z.; Taha, T.M.; Yakopcic, C.; Westberg, S.; Sidike, P.; Nasrin, M.S.; Hasan, M.; Van Essen, B.C.; Awwal, A.A.S.; Asari, V.K. A State-of-the-Art Survey on Deep Learning Theory and Architectures. Electronics 2019, 8, 292. [Google Scholar] [CrossRef]
- Complex Real World Image Dataset for Waste Management. Available online: https://github.com/Shighra07/Waste (accessed on 22 December 2022).










| Predicted Class | |||
|---|---|---|---|
| Class = Yes | Class = No | ||
| Actual Class | Class = Yes | True Positive (TP) | False Negative (FN) |
| Class = No | False Positive (FP) | True Negative (TN) | |
| Organic | Recyclable | |
|---|---|---|
| Training Data | 12,565 | 9999 |
| Testing Data | 1401 | 1112 |
| Total | 13,966 | 11,111 |
| Type of Waste | Input Image | ||
|---|---|---|---|
| Organic | ![]() | ![]() | ![]() |
| Recyclable | ![]() | ![]() | ![]() |
| Model (%) | Precision (%) | Recall (%) | Accuracy (%) |
|---|---|---|---|
| AlexNet | 84.4 | 88.8 | 89.3 |
| VGG16 | 86.6 | 90.1 | 91.7 |
| ResNet34 | 93.2 | 92.6 | 93.5 |
| Proposed Method | 88.7 | 94.37 | 94.53 |
| Datasets | Real World Datasets | |||
|---|---|---|---|---|
| No. of Epoch | Time Expended | Accuracy | Time Expended | Accuracy |
| 3 | 722 s 8 s/step | 0.8953 | 623 s 7 s/step | 0.8423 |
| 5 | 690 s 8 s/step | 0.9045 | 890 s 10 s/step | 0.8734 |
| 10 | 2209 s 25 s/step | 0.9392 | 801 s 9 s/step | 0.9407 |
| 20 | 2161 s 24 s/step | 0.9875 | 1869 s 21 s/step | 0.9869 |
| 50 | 2050 s 23 s/step | 0.9496 | 2225 s 25 s/step | 0.9954 |
| Layer (Type) | Output Shape | No. Parameter |
|---|---|---|
| Cov2d (Conv2D) | (None, 222, 222, 32) | 896 |
| Activation (Activation) | (None, 222, 222, 32) | 0 |
| Max_polling2d (Maxpolling2D) | (None, 111, 111, 32) | 0 |
| conv2d_1 (Conv2D) | (None, 109, 109, 64) | 18,496 |
| Activation_1 (Activation) | (None, 109, 109, 64) | 0 |
| Max_polling2d_1 (Maxpolling2D) | (None, 54, 54, 64) | 0 |
| conv2d_2 (Conv2D) | (None, 52, 52, 128) | 73,856 |
| Activation_2 (Activation) | (None, 52, 52, 128) | 0 |
| Max_polling2d_12 (Maxpolling2D) | (None, 26, 26, 128) | 0 |
| Flatten (flatten) | (None, 86,528) | 0 |
| dense | (None, 256) | 22,151,424 |
| Activation_3 (Activation) | (None, 256) | 0 |
| Dropout (Dropout) | (None, 256) | 0 |
| Dense_1 (Dense) | (None, 64) | 16,448 |
| Activation_4 (Activation) | (None, 64) | 0 |
| Dropout_1 (Dropout) | (None, 64) | 0 |
| Dense_2 (Dense) | (None, 2) | 130 |
| Activation_5 (Activation) | (None, 2) | 0 |
| Materials | Precision | Recall |
|---|---|---|
| Organic | 0.90 | 0.93 |
| Recyclable | 0.91 | 0.87 |
Disclaimer/Publisher’s Note: The statements, opinions and data contained in all publications are solely those of the individual author(s) and contributor(s) and not of MDPI and/or the editor(s). MDPI and/or the editor(s) disclaim responsibility for any injury to people or property resulting from any ideas, methods, instructions or products referred to in the content. |
© 2023 by the authors. Licensee MDPI, Basel, Switzerland. This article is an open access article distributed under the terms and conditions of the Creative Commons Attribution (CC BY) license (https://creativecommons.org/licenses/by/4.0/).
Share and Cite
Chauhan, R.; Shighra, S.; Madkhali, H.; Nguyen, L.; Prasad, M. Efficient Future Waste Management: A Learning-Based Approach with Deep Neural Networks for Smart System (LADS). Appl. Sci. 2023, 13, 4140. https://doi.org/10.3390/app13074140
Chauhan R, Shighra S, Madkhali H, Nguyen L, Prasad M. Efficient Future Waste Management: A Learning-Based Approach with Deep Neural Networks for Smart System (LADS). Applied Sciences. 2023; 13(7):4140. https://doi.org/10.3390/app13074140
Chicago/Turabian StyleChauhan, Ritu, Sahil Shighra, Hatim Madkhali, Linh Nguyen, and Mukesh Prasad. 2023. "Efficient Future Waste Management: A Learning-Based Approach with Deep Neural Networks for Smart System (LADS)" Applied Sciences 13, no. 7: 4140. https://doi.org/10.3390/app13074140
APA StyleChauhan, R., Shighra, S., Madkhali, H., Nguyen, L., & Prasad, M. (2023). Efficient Future Waste Management: A Learning-Based Approach with Deep Neural Networks for Smart System (LADS). Applied Sciences, 13(7), 4140. https://doi.org/10.3390/app13074140







