Optimizing a U-Shaped Conveyor Assembly Line Balancing Problem Considering Walking Times between Assembly Tasks
Abstract
1. Introduction
2. Literature Review
3. Integer Programming
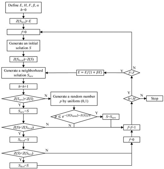
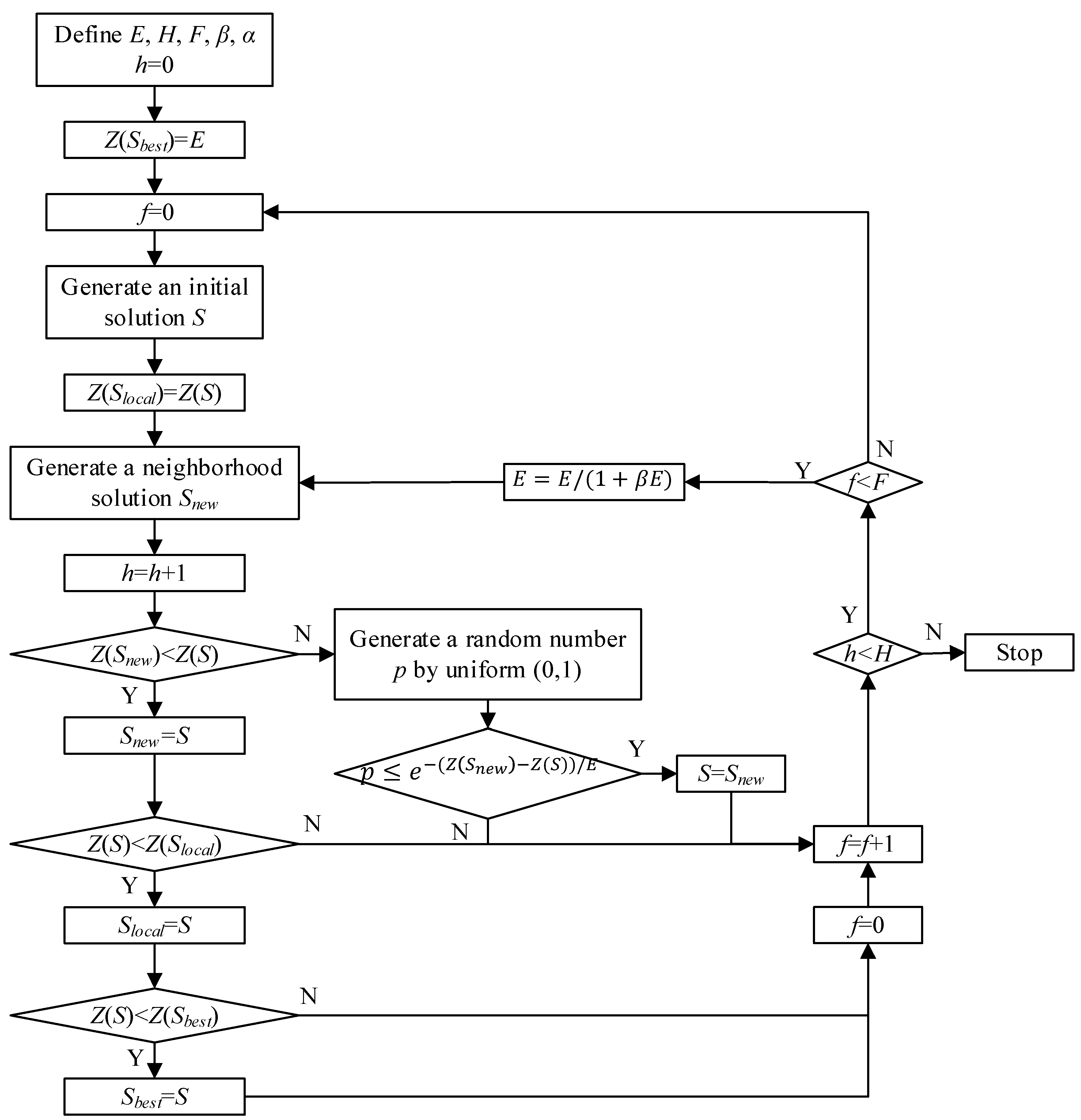
4. Proposed Methodology
4.1. Initial Solution
4.2. Performance Evaluation
4.3. Searching for New Solutions
4.4. Temperature Cooling
5. Experimental Results
6. Conclusions
Author Contributions
Funding
Institutional Review Board Statement
Informed Consent Statement
Data Availability Statement
Conflicts of Interest
References
- Tompkings, J.A.; White, J.A.; Bozer, Y.A.; Tanchoco, J.M.A. Facilities Planning, 4th ed.; John Wiliey and Sons, INC.: Hoboken, NJ, USA, 2010. [Google Scholar]
- Arnold, J.R.T.; Chapman, S.N. Introduction to Materials Management, 5th ed.; Pearson Prentice Hall: Columbus, OH, USA, 2004. [Google Scholar]
- Zhang, S.; Xia, X. Optimal control of operation efficiency of belt conveyor systems. Appl. Energy 2010, 87, 1929–1937. [Google Scholar] [CrossRef]
- Masaki, M.S.; Zhang, L.; Xia, X. A comparative study on the cost-effective belt conveyors for bulk material handling. Energy Procedia 2017, 142, 2754–2760. [Google Scholar] [CrossRef]
- Ponnambalam, S.G.; Aravindan, P.; Mogileeswar Naidu, G. A comparative evaluation of assembly line balancing heuristics. Int. J. Adv. Manuf. Technol. 1999, 15, 577–586. [Google Scholar] [CrossRef]
- Ghosh, S.; Gagnon, R.J. A comprehensive literature review and analysis of the design, balancing and scheduling of assembly lines. Int. J. Prod. Res. 1989, 27, 637–670. [Google Scholar] [CrossRef]
- Li, M.; Tang, Q.; Zheng, Q.; Xia, X.; Floudas, C.A. Rules-based heuristic approach for the U-shaped assembly line balancing problem. Appl. Math. Model. 2017, 48, 423–439. [Google Scholar] [CrossRef]
- Scholl, A.; Becker, C. State-of-the-art exact and heuristic solution procedures for simple assembly line balancing. Eur. J. Oper. Res. 2006, 168, 666–693. [Google Scholar] [CrossRef]
- LINGO User’s Guide; LINDO Systems Inc.: Chicago, IL, USA, 2020.
- Krishnaraj, C.; Anand Jayakumar, A.; Deepa Shri, S. Solving supply chain network optimization models using LINGO. Int. J. Appl. Eng. Res. 2015, 10, 14715–14718. [Google Scholar]
- Hwang, R.K.; Katayama, H. A multi-decision genetic approach for workload balancing of mixed-model U-shaped assembly line systems. Int. J. Prod. Res. 2009, 47, 3797–3822. [Google Scholar] [CrossRef]
- Avikal, S.; Jain, R.; Mishra, P.K.; Yadav, H.C. A heuristic approach for U-shaped assembly line balancing to improve labor productivity. Comput. Ind. Eng. 2013, 64, 895–901. [Google Scholar] [CrossRef]
- Bowman, E.H. Assembly line balancing by linear programming. Oper. Res. 1960, 8, 385–389. [Google Scholar] [CrossRef]
- Kuo, Y.; Liu, C.C. Operator assignment in a labor-intensive manufacturing cell considering inter-cell manpower transfer. Comput. Ind. Eng. 2017, 110, 83–91. [Google Scholar] [CrossRef]
- Kuo, Y.; Chen, Y.P.; Wang, Y.C. Operator assignment with cell loading and product sequencing in labour-intensive assembly cells—A case study of a bicycle assembly company. Int. J. Prod. Res. 2018, 56, 5495–5510. [Google Scholar] [CrossRef]
- Oksuz, M.K.; Buyukozkan, K.; Satoglu, S.I. U-shaped assembly line worker assignment and balancing problem: A mathematical model and two meta-heuristics. Comput. Ind. Eng. 2017, 112, 246–263. [Google Scholar] [CrossRef]
- Gonçalves, J.F.; De Almeida, J.R. A Hybrid Genetic Algorithm for Assembly Line Balancing. J. Heuristics 2002, 8, 629–642. [Google Scholar] [CrossRef]
- Kim, Y.K.; Song, W.S.; Kim, J.H. A mathematical model and a genetic algorithm for two-sided assembly line balancing. Comput. Oper. Res. 2009, 36, 853–865. [Google Scholar] [CrossRef]
- Xiaobo, Z.; Ohno, K. Properties of a sequencing problem for a mixed model assembly line with conveyor stoppages. Eur. J. Oper. Res. 2000, 124, 560–570. [Google Scholar] [CrossRef]
- Zhao, X.; Ohno, K.; Lau, H.S. A balancing problem for mixed model assembly lines with a paced moving conveyor. Nav. Res. Logist. 2004, 51, 446–464. [Google Scholar] [CrossRef]
- Mendes, A.R.; Ramos, A.L.; Simaria, A.S.; Vilarinho, P.M. Combining heuristic procedures and simulation models for balancing a PC camera assembly line. Comput. Ind. Eng. 2005, 49, 413–431. [Google Scholar] [CrossRef]
- Kim, S.; Jeong, B. Product sequencing problem in Mixed-Model Assembly Line to minimize unfinished works. Comput. Ind. Eng. 2007, 53, 206–214. [Google Scholar] [CrossRef]
- Defersha, F.M.; Mohebalizadehgashti, F. Simultaneous balancing, sequencing, and workstation planning for a mixed model manual assembly line using hybrid genetic algorithm. Comput. Ind. Eng. 2018, 119, 370–387. [Google Scholar] [CrossRef]
- Pearce, B.W.; Antani, K.; Mears, L.; Funk, K.; Mayorga, M.E.; Kurz, M.E. An effective integer program for a general assembly line balancing problem with parallel workers and additional assignment restrictions. J. Manuf. Syst. 2019, 50, 180–192. [Google Scholar] [CrossRef]
- Hwang, R.K.; Katayama, H.; Gen, M. U-shaped assembly line balancing problem with genetic algorithm. Int. J. Prod. Res. 2008, 46, 4637–4649. [Google Scholar] [CrossRef]
- Li, Y.; Hu, X.; Tang, X.; Kucukkoc, I. Type-1 U-shaped Assembly Line Balancing under uncertain task time. IFAC Pap. 2019, 52, 992–997. [Google Scholar] [CrossRef]
- Zhang, Z.; Tang, Q.; Li, Z.; Zhang, L. Modelling and optimization of energy-efficient U-shaped robotic assembly line balancing problems. Int. J. Prod. Res. 2019, 57, 5520–5537. [Google Scholar] [CrossRef]
- Zhang, Z.; Tang, Q.; Ruiz, R.; Zhang, L. Ergonomic risk and cycle time minimization for the U-shaped worker assignment assembly line balancing problem: A multi-objective approach. Comput. Oper. Res. 2020, 118, 104905. [Google Scholar] [CrossRef]
- Chantarasamai, K.; Lasunon, O.U. Modified differential evolution algorithm for U-shaped assembly line balancing type 2. Int. J. Intell. Eng. Syst. 2021, 14, 452–462. [Google Scholar] [CrossRef]
- Pınarbasi, M. New chance-constrained models for U-type stochastic assembly line balancing problem. Soft Comput. 2021, 25, 9559–9573. [Google Scholar] [CrossRef]
- Chutima, P.; Khotsaenlee, A. Multi-objective parallel adjacent U-shaped assembly line balancing collaborated by robots and normal and disabled workers. Comput. Oper. Res. 2022, 143, 105775. [Google Scholar] [CrossRef]
- Khorram, M.; Eghtesadifard, M.; Niroomand, S. Hybrid meta-heuristic algorithms for U-shaped assembly line balancing problem with equipment and worker allocations. Soft Comput. 2022, 26, 2241–2258. [Google Scholar] [CrossRef]
- Ohno, K.; Nakade, K. Analysis and optimization of a U-shaped production line. J. Oper. Res. Soc. Jpn. 1997, 40, 90–104. [Google Scholar] [CrossRef]
- Nakade, K.; Ohno, K. An optimal walker allocation problem for a U-shaped production line. Int. J. Prod. Econ. 1999, 60–61, 353–358. [Google Scholar] [CrossRef]
- Shewchuk, J.P. Worker allocation in lean U-shaped production lines. Int. J. Prod. Res. 2008, 46, 3485–3502. [Google Scholar] [CrossRef]
- Kuo, Y.; Yang, T.; Huang, T.L. Optimizing U-shaped production line balancing problem with exchangeable task locations and walking times. Appl. Sci. 2022, 12, 3375. [Google Scholar] [CrossRef]
- Kirkpatrick, S.; Gelatt, C.D., Jr.; Vecchi, M.P. Optimization by simulated annealing. Science 1983, 220, 671–680. [Google Scholar] [CrossRef] [PubMed]
- Johnson, D.S.; Aragon, C.R.; McGeoch, L.A.; Schevon, C. Optimization by simulated annealing: An experimental evaluation: Part I, graph partitioning. Oper. Res. 1989, 37, 865–892. [Google Scholar] [CrossRef]
- Lee, D.H.; Cao, Z.; Meng, Q. Scheduling of two-transtainer systems for loading outbound containers in port container terminals with simulated annealing algorithm. Int. J. Prod. Econ. 2007, 107, 115–124. [Google Scholar] [CrossRef]
- Kuo, Y. Using simulated annealing to minimize fuel consumption for the time –dependent vehicle routing problem. Comput. Ind. Eng. 2010, 59, 157–165. [Google Scholar] [CrossRef]
- Lundy, M.; Mees, A. Convergence of an annealing algorithm. Math. Program. 1986, 34, 111–124. [Google Scholar] [CrossRef]














| No. | Source | Number of Tasks | Total Processing Time | |
|---|---|---|---|---|
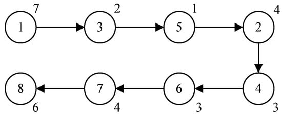
| 1 | Hwang and Katayama (2009) [11] | Figure 3 | 7 | 23.00 |
| 2 | Avikal et al. (2013) [12] | Figure 3 | 7 | 34.00 |
| 3 | Kuo and Liu (2017) [14] | Figure 4 | 7 | 4.07 |
| 4 | Bowman (1960) [13] | Figure 1 | 8 | 75.00 |
| 5 | Kuo and Liu (2017) [14] | Figure 3 | 8 | 3.03 |
| 6 | Kuo et al. (2018) [15] | Figure 1 | 8 | 2.21 |
| 7 | Kuo et al. (2018) [15] | Figure 2 | 8 | 3.80 |
| 8 | Hwang and Katayama (2009) [11] | Figure 1 | 9 | 37.00 |
| 9 | Oksuz et al. (2017) [16] | Figure 1 | 9 | 55.00 |
| 10 | Hwang and Katayama (2009) [11] | Figure 2 | 10 | 41.00 |
| No. | Number of Workstations | ||||||||
|---|---|---|---|---|---|---|---|---|---|
| 2 | 3 | 4 | |||||||
| LINGO | SA | Improvement | LINGO | SA | Improvement | LINGO | SA | Improvement | |
| 1 | 12.9451 | 12.9451 | 0.00% | 9.7334 | 10.0000 | −2.74% | 7.5000 | 7.5000 | 0.00% |
| 2 | 19.7955 | 19.7955 | 0.00% | 13.8362 | 13.8362 | 0.00% | 12.1336 | 12.1336 | 0.00% |
| 3 | 2.2361 | 2.2361 | 0.00% | 1.6778 | 1.7820 | −5.52% | 1.3466 | 1.3466 | 0.00% |
| 4 | 42.9706 | 42.9706 | 0.00% | 29.7622 | 29.5053 | 0.00% | 24.7666 | 24.7666 | 0.00% |
| 5 | 1.7098 | 1.7098 | 0.00% | 1.2375 | 1.2375 | 0.00% | 1.0250 | 1.0250 | 0.00% |
| 6 | 1.2270 | 1.2270 | 0.00% | 0.9132 | 0.9132 | 0.00% | 0.6875 | 0.6875 | 0.00% |
| 7 | 2.1851 | 2.1863 | −0.06% | 1.4465 | 1.4465 | 0.00% | 1.2424 | 1.2424 | 0.00% |
| 8 | 19.9250 | 19.9250 | 0.00% | 14.8620 | 15.0000 | −0.93% | 11.2500 | 11.2500 | 0.00% |
| 9 | 30.8381 | 30.8381 | 0.00% | 21.9413 | 21.9412 | 0.00% | 16.9909 | 16.9909 | 0.00% |
| 10 | 22.1655 | 22.1654 | 0.00% | 16.0250 | 16.0250 | 0.00% | 12.2809 | 12.2809 | 0.00% |
| Average | −0.01% | −0.41% * | 0.00% | ||||||
| No. | Number of Workstations | ||||||||
|---|---|---|---|---|---|---|---|---|---|
| 2 | 3 | 4 | |||||||
| LINGO | SA | Improvement | LINGO | SA | Improvement | LINGO | SA | Improvement | |
| 1 | 13.1430 | 13.1430 | 0.00% | 10.0000 | 10.0000 | 0.00% | 7.5000 | 7.5000 | 0.00% |
| 2 | 20.2993 | 20.2993 | 0.00% | 14.2993 | 14.2993 | 0.00% | 12.4792 | 12.1336 | 0.00% |
| 3 | 2.2856 | 2.2856 | 0.00% | 1.74724 | 1.7875 | −1.43% | 1.3354 | 1.3354 | 0.00% |
| 4 | 43.4900 | 43.4900 | 0.00% | 31.2930 | 31.1691 | 0.00% | 26.6361 | 26.6361 | 0.00% |
| 5 | 1.7707 | 1.7707 | 0.00% | 1.2385 | 1.2375 | 0.00% | 1.0275 | 1.0275 | 0.00% |
| 6 | 1.2802 | 1.2802 | 0.00% | 0.9250 | 0.9250 | 0.00% | 0.7250 | 0.7250 | 0.00% |
| 7 | 2.2163 | 2.2269 | −0.48% | 1.5394 | 1.5394 | 0.00% | 1.3195 | 1.3195 | 0.00% |
| 8 | 20.7750 | 20.7750 | 0.00% | 15.0000 | 15.0000 | 0.00% | 11.9647 | 11.9647 | 0.00% |
| 9 | 32.1847 | 32.1847 | 0.00% | 22.5000 | 22.5000 | 0.00% | 18.2445 | 18.2445 | 0.00% |
| 10 | 23.1543 | 23.1543 | 0.00% | 16.5375 | 16.5375 | 0.00% | 13.1543 | 13.1543 | 0.00% |
| Average | −0.05% | 0.00% * | 0.00% | ||||||
| Parameters | Level 1 | Level 2 |
|---|---|---|
| F | ||
| H | ||
| α | 0.05 | 0.1 |
| β | 0.005 | 0.01 |
| No. | Source | Number of Tasks | Total Processing Time | |
|---|---|---|---|---|
| 1 | Gonçalves and De Almeida (2002) [17] | Figure 1 | 16 | 72 |
| 2 | Kim et al. (2009) [18] | Figure 4a | 16 | 82 |
| 3 | Kim et al. (2009) [18] | Figure 4b | 24 | 140 |
| 4 | Hwang and Katayama (2009) [11] | Figure 13 (model 1) | 29 | 729 |
| 5 | Hwang and Katayama (2009) [11] | Figure 13 (model 2) | 34 | 801 |
| 6 | Hwang and Katayama (2009) [11] | Figure 13 (model 3) | 40 | 1189 |
Disclaimer/Publisher’s Note: The statements, opinions and data contained in all publications are solely those of the individual author(s) and contributor(s) and not of MDPI and/or the editor(s). MDPI and/or the editor(s) disclaim responsibility for any injury to people or property resulting from any ideas, methods, instructions or products referred to in the content. |
© 2023 by the authors. Licensee MDPI, Basel, Switzerland. This article is an open access article distributed under the terms and conditions of the Creative Commons Attribution (CC BY) license (https://creativecommons.org/licenses/by/4.0/).
Share and Cite
Kuo, Y.; Chen, S.-H.; Yang, T.; Hsu, W.-C. Optimizing a U-Shaped Conveyor Assembly Line Balancing Problem Considering Walking Times between Assembly Tasks. Appl. Sci. 2023, 13, 3702. https://doi.org/10.3390/app13063702
Kuo Y, Chen S-H, Yang T, Hsu W-C. Optimizing a U-Shaped Conveyor Assembly Line Balancing Problem Considering Walking Times between Assembly Tasks. Applied Sciences. 2023; 13(6):3702. https://doi.org/10.3390/app13063702
Chicago/Turabian StyleKuo, Yiyo, Ssu-Han Chen, Taho Yang, and Wei-Chen Hsu. 2023. "Optimizing a U-Shaped Conveyor Assembly Line Balancing Problem Considering Walking Times between Assembly Tasks" Applied Sciences 13, no. 6: 3702. https://doi.org/10.3390/app13063702
APA StyleKuo, Y., Chen, S.-H., Yang, T., & Hsu, W.-C. (2023). Optimizing a U-Shaped Conveyor Assembly Line Balancing Problem Considering Walking Times between Assembly Tasks. Applied Sciences, 13(6), 3702. https://doi.org/10.3390/app13063702

