Next Article in Journal
AI4PD—Towards a Standardized Interconnection of Artificial Intelligence Methods with Product Development Processes
Next Article in Special Issue
A Novel Small Target Detection Strategy: Location Feature Extraction in the Case of Self-Knowledge Distillation
Previous Article in Journal
Fracture Resistance Evaluation and Failure Modes Rating Agreement for Two Endocrown Designs: An In Vitro Study
Previous Article in Special Issue
Robust and High-Fidelity 3D Face Reconstruction Using Multiple RGB-D Cameras
 
 
Font Type:
Arial Georgia Verdana
Font Size:
Aa Aa Aa
Line Spacing:
Column Width:
Background:
Article

Analysis of Factors Affecting Purchase of Self-Defense Tools among Women: A Machine Learning Ensemble Approach

by
Rianina D. Borres
1,2,
Ardvin Kester S. Ong
1,*,
Tyrone Wyeth O. Arceno
3,
Allyza R. Padagdag
3,
Wayne Ralph Lee B. Sarsagat
3,
Hershey Reina Mae S. Zuñiga
3 and
Josephine D. German
1
1
School of Industrial Engineering and Engineering Management, Mapúa University, 658 Muralla St., Intramuros, Manila 1002, Philippines
2
School of Graduate Studies, Mapúa University, 658 Muralla St., Intramuros, Manila 1002, Philippines
3
Young Innovators Research Center, Mapúa University, 658 Muralla St., Intramuros, Manila 1002, Philippines
*
Author to whom correspondence should be addressed.
Appl. Sci. 2023, 13(5), 3003; https://doi.org/10.3390/app13053003
Submission received: 31 January 2023 / Revised: 18 February 2023 / Accepted: 24 February 2023 / Published: 26 February 2023
(This article belongs to the Special Issue Advanced Artificial Intelligence Theories and Applications)

Abstract

Street crime is one of the world’s top concerns and a surge in cases has alarmed people, particularly women. Related studies and recent news have provided proof that women are the target for crimes and violence at home, outdoors, and even in the workplace. To guarantee protection, self-defense tools have been developed and sales are on the rise in the market. The current study aimed to determine factors influencing women’s intention to purchase self-defense tools by utilizing the Protection Motivation Theory (PMT) and the Theory of Planned Behavior (TPB). The study applied multiple data analyses, Machine Learning Algorithms (MLAs): Decision Tree (DT), Random Forest Classifier (RFC), and Deep Learning Neural Network (DLNN), to predict purchasing and consumer behavior. A total of 553 Filipino female respondents voluntarily completed a 46-item questionnaire which was distributed online, yielding 22,120 data points. The MLAs output showed that attitude, perceived risk, subjective norm, and perceived behavioral control were the most significant factors influencing women’s intention to purchase self-defense tools. Environment, hazardous surroundings, relatives and peers, and thinking and control, all influenced the women’s intention to buy self-defense tools. The RFC and DLNN analyses proved effective, resulting in 96% and 97.70% accuracy rates, respectively. Finally, the MLA analysis in this research can be expanded and applied to predict and assess factors affecting human behavior in the context of safety.

1. Introduction

The persistent rise in crime, a major safety concern around the world, has been evident and is affecting public safety [1]. The United Nations Office on Drugs and Crimes [2] establishes regional differences in crime rates, recognizing that global trends differ based on levels of economic development, as shown in Figure 1. Figure 1 depicts the percentage changes in several crimes based on the country’s income level. The findings revealed that high-income countries have experienced decreasing trends in violent and property crimes. In contrast, upper-middle-income countries have experienced rising trends in most crimes except homicide, and low- and lower-middle-income countries have experienced a range of trends over the period [2].
The occurrence of crimes that create individual safety concerns was also investigated in the study by Van Dijk et al. [3]. Table 1 shows the prevalence of theft and violence in various parts of the world. The study’s findings revealed that African and Latin American countries had the most significant levels of various sorts of crime in the world from 2006 to 2019, followed by Asian countries [3]. Asian countries experience medium to high levels of common crimes. The Philippines currently remains a country with a high incidence of crime, having an AMCR or average monthly crime rate of 30.76 [4].
Prevalent crimes in the country include theft, accounting for 31% of the total criminal cases, followed by physical injury, robbery, murder, rape, car napping motorcycles, and homicide [5]. According to the study by Mojica et al. [6], the total crime rate in the Philippines has risen since 2013. The total number of crimes reported in the country from January to May 2014 was 17.8% greater than the number reported during the previous year, reaching 289,198. In 2022, there was still a significantly high average crime rate [4]. Over 27,200 criminal occurrences were recorded, 7330 of which originated in the country’s National Capital Region (NCR) [7]. Region IV-A or the CALABARZON region, region 7, region 3, region 11, region 6, region 5, and region 10 also account for a few thousand recorded criminal incidents [7]. With the growing number of crimes, safety has been one of the top concerns in the country [8]. To provide safety assurance among individuals, the availability of safety equipment or self-defense tools is on the rise in the market, which has also been observed in other countries [9].
A variety of gadgets have been explicitly constructed for women to use in times of emergencies, so that they can assure their safety in public in times of vulnerability [10]. Individuals, especially women, are highly encouraged to carry at least one self-defense weapon or tool as a form of protection [11]. Pierre [12] exclaimed that self-defense tools and safety apps would be in high demand as this would help ensure women’s safety in various ways. Tools such as the Safelet, Safety Smart Pendant, and the Sonata Watch ACT can be used to contact a guardian member when in danger and dial 911. Alarm whistles, sound grenades, and ROAR (Athena) will be able to alert passersby in a radius of 100 m by producing a piercing and loud sound.
According to Runyan et al. [9], the most critical functions of a self-defense tool must include three categories: Alarming, Defending/Shielding, and Counterattacking or Immobilizing. The function of the alarming self-defense tool is to create loud sound to alarm other people in the area. Additionally, including alarms in self-defense tools could be combined with a deterrent to give a user a wider window of time to flee and seek assistance. Defending/Shielding, on the other hand, functions differently. This self-defense tool gives the individual a defensive measure to protect them from any attack or threat. In comparison, the functions of Counterattacking/Immobilizing focus on counterattacking to neutralize any threat or attack and possibly leave the aggressor incapacitated. Moreover, these features are highly suggested to be incorporated in wearable devices (e.g., a watch, bracelet, locket, pair of shoes, belt, smartphone app, or purse) or a collection of several wearables [9]. The elaboration of the necessary functions to defend oneself has stimulated the innovation and creation of more safety tools and devices.
The development of self-defense tools to reduce victimization is also observed in the data of White and Rees [13]. They stated that the technological advancement from the development of Rape-aXe would theoretically result in a long-term decrease in rape. However, it is noted that sexual assault can take many different forms; thus, the technology presented would only be helpful in some cases. The study suggested that self-defense methods such as weaponization or martial arts would be more effective in a broader range of sexual offenses. Such methods would reduce women’s vulnerability to assaults as they grow more confident in their ability to resist attacks, preventing the assault from occurring [14].
In line with that, Gidycz and Dardis [15] explained that self-defense for women focuses primarily on female body strength, especially in the hip and leg muscles, emphasizing lower body strength rather than upper body strength, as opposed to traditional martial arts techniques. The study showed that when women use a gun, knife, or other weapons, there was a 91% decrease in the odds of the rape being completed, while there was an 85% decrease when women used other physical resistance strategies. In addition, Strybel and Kumar [16] also presented how most individuals had not been trained to use pepper spray to defend themselves effectively. Hence, they concluded that self-defense training was necessary to meet the needs of women with particular beliefs and a history of abuse. This finding was comparable to the discoveries of Runyan et al. [9] who found that as women fear crime more, they practice self-protection in various ways, often by carrying weapons. However, there is currently no theoretical support for understanding how and why people choose to utilize protective measures [17]. There are also no studies available on behavioral intents to purchase self-defense tools, particularly in the Philippines.
To measure the intention among individuals, different behavioral theories can be used to assess decision-making processes—focusing on behavior related to health and safety. One of the theories that could be used is the popular Theory of Planned Behavior (TPB); the TPB is a decision-making model that includes attitude, subjective norms, and perception of behavioral control. It predicts what option an individual has the strongest behavioral disposition for, which in turn is the option chosen with the most intention [18]. This theory is an extension of the theory of reasoned action (TRA) by Ajzen and Fishbein in 1975 and 1980 [19]. It states that the main factor in the TPB is the individual’s intention to perform a certain behavior. Moreover, the intention is defined as motivational factors that influence behavior—how willing a person is and how much effort they intend to exert to fulfill the behavior.
Multiple studies have supported and extended the TPB, including the study of Wang and Ritchie [20] Where it was found that due to the antecedents of the TPB, managers’ intention to undertake crisis planning was heightened. To fully plan for a crisis, managers opt to go to workshops to learn about crisis planning and even avail consultation meetings with professionals to gather their opinions to ensure the safety of everyone. Moreover, Skurka et al. [21] expounded on how the TPB can amplify the intention of students to prepare for campus threats in the perception of danger. It was mentioned that partaking in emergency response training is highly encouraged to respond when campus threats strike efficiently. Moreover, it was found that investing in the implementation of informed emergency preparedness messages can help minimize perceived danger on school grounds.
In accordance with the scope of the study, the safety concerns when it comes to the perception of an individual should also be covered. One theory that could be used is the Protection Motivation Theory (PMT); the PMT is a framework developed by Rogers in 1975 to understand the impact of fear appeals [22]. Rogers [23] stated that there are three components of protection motivation: (1) noxiousness/severity of threat, (2) probability of event occurrence, (3) efficacy of recommended response. However, Maddux and Rogers [24] noted self-efficacy expectancy as a fourth component of the theory as it also directly influenced intentions while interacting with other variables of the theory. Subsequent research has typically used PMT as a framework to develop and evaluate persuasive communications or as a model to predict health behaviors.
Although frequently applied to health-related behavior, this theory was also applied in other areas, such as protective actions taken in response to threats of danger (e.g., natural disasters, criminal victimization). Clubb and Hinkle [17] discussed how the PMT showed how knowledge of dangers raised concerns about criminal victimization, resulting in the use of protective measures as a coping response. It states that for individuals to protect themselves and their property, they decide to use protective measures to make them feel safer. These protective measures vary from weapons (e.g., guns, knives, pepper sprays) to physical abilities (e.g., martial arts or any self-defense classes). Similarly, the study of Cates et al. [25] found that understanding the threat risk and its severity affected their coping measures. Therefore, many individuals more prone to criminalization feel the need to purchase and carry self-protection devices such as mace and pepper spray.
This study aimed to classify the factors affecting the purchasing intention of self-defense tools analyzed using a machine learning algorithm. Specifically, factors under the TPB, such as perceived behavioral control, subjective norm, and attitude, were analyzed with other factors, perceived risk, self-efficacy, and perceived security under the PMT. The nonlinear relationship of purchasing intention factors was simultaneously analyzed, similar to the study of German et al. [26] and Ong et al. [27,28]. The results of this study would be most relevant to entrepreneurs as they would determine why an individual may purchase their self-defense goods. Knowing the consumers’ perception towards the said products may help entrepreneurs to market their product more effectively and innovate it to suit the consumers’ needs. Consequently, this would lead to more innovative self-defense tools or modified safety measures for criminal threats.

2. Related Studies and Conceptual Framework

2.1. Machine Learning Algorithm

Multivariate analysis, including Structural Equation Modeling (SEM), has been widely used in related studies regarding purchase intention. However, machine learning algorithms have been considered because of the limitations of SEM and the current trend in consumer behavior and purchase intent [27,29,30]. Fan et al. [31] stated that mediating factors in the framework is one disadvantage of SEM because it hinders the causal effects of other latent variables. Variables have a high likelihood of becoming insignificant when mediating factors are present. Furthermore, Woody [32] noted that the latent variable would have a low to nonexistent effect the farther it is from the dependent variable. Because of this, the comparison and expansion of SEM have been considered in numerous consumer behavior studies. For instance, the study of Yuduang et al. [33] considered consumer behavior when using MorChana as a contact tracing tool. In response to the SEM limitation, Ong et al. [27] enhanced it using several machine learning algorithms (MLA), including decision trees, random forest classifiers, and artificial neural networks. Likewise, Chuenyindee et al. [34] used SEM to examine the Thai Chana contact tracing application and was also extended by Ong et al. [28]. It was seen from both studies how MLAs can be utilized to determine likely significant factors affecting intended outcomes compared to SEM.
Given the availability of substantial data and a complicated marketing environment that is becoming progressively difficult to predict, machine learning in marketing is emerging as a significant trend [35]. Wu et al. [36] mentioned that large enterprises such as Siri, Apple, Google, Facebook, and Microsoft all employ MLAs to analyze consumers’ shopping behavior. This is because MLAs are all typically used for pattern recognition [27]. However, research is limited in online consumer conversion due to the availability of big data despite the high potential for machine learning applications in this area [35,37]. Consequently, recent research has tried to and overcome the circumstances of these difficulties and has applied several algorithms such as Neural Networks (e.g., Deep Learning) in different consumer behavior fields [38,39].
Deep learning refers to neural networks with sophisticated multilayers which contain two or more hidden layers that can process information more deeply [40,41]. This artificial intelligence is a subset of machine learning algorithms modeled after the human nervous system [42]. According to Vasilev et al. [43], deep learning neural networks have great computational power. This is because the model may mitigate the effects of data category imbalances on its efficiency as it delves deeper into the data [44]. However, that the calculation involved in developing the neural network provides great complexity is one of its disadvantages. The different parameters such as the activation functions for both output and hidden layers are identified through varied trial and error, providing output of accuracy for determination of best combination. The Blackbox feature of neural networks provides its complication, but thorough optimization would result to great output and pattern recognition. As part of the advantages of deep learning, its analysis involving several steps of optimization in the hidden layer reduces the computational errors, leading to better output and accuracy rates [27,33,34]. In addition, it was explained that better recognition of significant latent variables, accuracy rate compared to other analysis, and reliability with faster iteration, is seen when deep learning is used [33].
Furthermore, numerous researchers have included deep learning to examine human behavior, specifically consumer behavior. Zhang et al. [44] utilized this prediction model to assess consumer buying behavior and propose models derived from deep learning. This is comparable to Sun et al. [45], who also applied deep learning to evaluate and model customer preferences to improve customer relationship management. The research adopted deep learning to enable catering businesses to be more productive and prevent waste. Although alternative models exist, LeChun et al. [46] and Janiesch et al. [47] highlighted how deep learning benefits domains with massive amounts of data and outperforms shallow machine learning techniques in most applications.
Another tool that has been utilized is the Random Forest Classifier (RFC). It comprises a decision tree and a Bagging algorithm [48]. Compared with alternative methods, the RFC tool has fewer errors and higher accuracy, making it suitable for solving problems without preceding knowledge [49]. Chen et al. [48] also highlighted its difference and advantages compared to the basic decision tree and provided justification on its usage. Valecha et al. [50] utilized three machine-learning techniques to predict the customer’s behavior, which gave good accuracy. Their study used the k-nearest neighbor algorithm, which resulted in 68% accuracy, the logistics regression algorithm which resulted in 55% accuracy, and the RFC algorithm, which resulted in 94% accuracy. Based on the results, the RFC algorithm provided the best accuracy in predicting the probability of an individual purchasing a specific product [51]. Therefore, among other classification tools, the RFC algorithm was considered due to its prominent results. An advantage of the RFC algorithm is the higher accuracy rate and better result output compared to other tools. However, Yuduang et al. [33] explained that the RFC algorithm has disadvantages in terms of coding as the user dictates all the parameters needed to be used, data processing, and data arrangement. With that, it has heavy preparation requirements for analysts. In addition, the interpretation would be dependent on the arrangement made by the analyst. With more effort spent on the analysis and interpretation, the RFC tool would still provide better output compared to other classification tools [27].
In addition, Lindner et al. [49] expounded how the number of decision trees (DTs) in the RFC model is the key to the result of the model, as the number of DTs is directly proportional to the performance of the RFC algorithm. With that, it was concluded that the RFC algorithm is the best model for predicting consumer behavior, having an accuracy of 94.3% with 19 decision trees in total. Furthermore, Suhanda et al. [52] showed that the results and predictions of the RFC algorithm with a 96% accuracy rate. This concluded that customer activity has the strongest influence, causing customer retention implying that consumers’ behavior influenced their purchase intention. Thus, employing different MLAs to determine factors affecting consumer behavior has become viable in recent studies.

2.2. Conceptual Framework

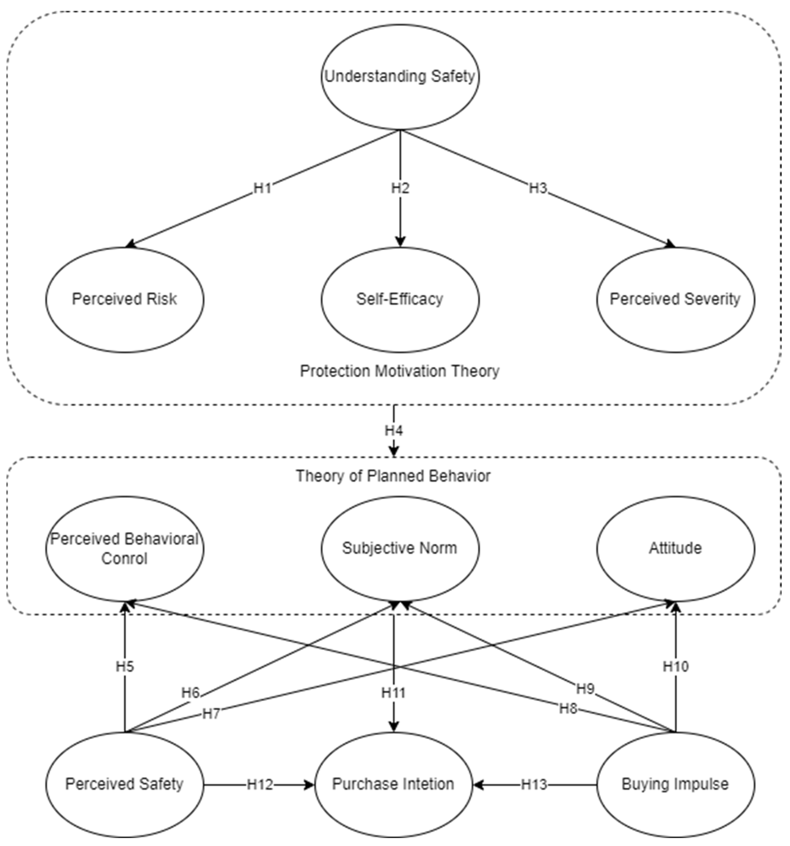
The conceptual framework utilized in this study is shown in Figure 2 It showcases the integration of the Theory of Planned Behavior (TPB) and Protection Motivation Theory (PMT) along with external factors, namely perceived safety and buying impulse. The PMT factors (understanding safety, perceived risk, self-efficacy, and perceived severity) and TPB factors (perceived behavioral control, subjective norm, and attitude) are separated by broken lines in the figure. The PMT and TPB theories are treated as two parts, as it has been found that the PMT affects the TPB [53,54,55,56]. In total, thirteen hypotheses were created to assess the factors influencing the intention of women to purchase self-defense tools; each was analyzed simultaneously using MLA (i.e., DT, RFC, and Deep Learning analyses).
Protection Motivation Theory (PMT) generally states that knowledge affects threat (e.g., perceived risk and perceived severity) and coping appraisal (e.g., self-efficacy). This theory is proven in numerous research papers [57,58,59], including that of Veeravalli et al. [60]. They stated that risk perception and self-efficacy involve the judgment of the stakeholder by estimating how much they have and can do to prevent such damage. Poussin et al. [61] expounded on how understanding safety can affect perceived risk and severity. It was seen that respondents would prepare positively or negatively based on the risk and severity of a certain calamity, similar to Chuenyindee et al. [34]. Bullough et al. [62] presented that perceived risk and other antecedents, such as perceived severity and self-efficacy, can affect one’s behavior from their understanding, implying that it results in an individual’s intention to create preventive measures, similar to Gumasing et al. [58]. This is proven by Cahyanto et al. [63] who noted that threat appraisal directly influences avoidance in the circumstances. Therefore, it was hypothesized that:
H1. 
Understanding Safety is a significant factor affecting Perceived Risk influencing Purchase Intention.
H2. 
Understanding Safety is a significant factor affecting Self-Efficacy influencing Purchase Intention.
H3. 
Understanding Safety is a significant factor affecting Perceived Severity influencing Purchase Intention.
The most frequently cited theory for human behavior is the Theory of Planned Behavior (TPB). It presumes that behavior is predicted by behavioral intention forecasted by three components, namely, perceived control behavior, subjective norm, and attitude [53,56]. In the paper of German et al. [53], it was stated that the PMT affects the TPB. It stated that the precedents of PMT affected the TPB (e.g., perceived behavioral control, subjective norm, and attitude), which in turn, affected the respondents’ intention to prepare for an emergency. Ong et al. [54] expressed that perceived severity affected both perceived behavioral control and attitude, which was a key factor affecting the respondents’ intention to prepare for a futuristic threat event. Moreover, Shi et al. [55] explained how self-efficacy affected the domains of TPB and found to have a direct positive influence on the intention for adoption behavior. Considering this, it was hypothesized that:
H4. 
Protection Motivation Theory is a significant factor affecting the Theory of Planned Behavior influencing Purchase Intention.
Perceived Safety, defined as generalized judgments about the physical environment is connected to the TPB [64]. That statement has been proven multiple times and noted in various studies, including Rezaei et al. [65]. It was stated that the involvement of safety affects a farmer’s attitude which was determined to be a reliable predictor for them to engage in risky practices. Furthermore, it was noted that risk perception affected perceived behavioral control implying that an individual can take precautions based on their perceived safety. Other than that, Maichum et al. [66] explained how perceived safety can affect attitude. The paper stated that if consumers are aware of contemporary issues, they are more likely to have a positive attitude towards products promoting the prevention of such issues. Asare [67] justified how perceived safety affects the theory of planned behavior. It showed that perceived safety in the use of condoms made teenagers affected their attitude towards it, commenting that it is an effective way to prevent STDs and unwanted pregnancies; consequently, becoming the norm whenever engaging in sexual activities. Therefore, it was hypothesized that:
H5. 
Perceived Safety is a significant factor affecting Perceived Behavioral Control influencing Purchase Intention.
H6. 
Perceived Safety is a significant factor affecting Subjective Norm influencing Purchase Intention.
H7. 
Perceived Safety is a significant factor affecting Attitude influencing Purchase Intention.
Buying impulse refers to the sudden, strong, and irresistible urge to purchase, frequently without any prior thought [68]. According to Rodrigues et al. [69], compulsive buying influences sociodemographic, emotional, sensory, genetic, psychological, social, and cultural factors implying that it may influence the TPB domains. This is further explained by the paper of Naybezade et al. [70], which stated that the TPB associates these customers in forms of impulsive or unplanned purchases. Moreover, Zahari et al. [71] found that panic buying became an issue in which a change of policy was needed triggering a change in consumer behavior. This change in consumer behavior affected their intention to purchase. Hence, it was hypothesized that:
H8. 
Buying Impulse is a significant factor affecting Perceived Behavioral Control influencing Purchase Intention.
H9. 
Buying Impulse is a significant factor affecting Subjective Norm influencing Purchase Intention.
H10. 
Buying Impulse is a significant factor affecting Attitude influencing Purchase Intention.
Purchase intention is the term used to describe a customer’s desire to purchase a particular good or service [72]. According to the TPB, consumer purchases are affected by the individual’s attitudes, group influences, and perceived control [73]. In the study of Joshi and Rahman [74], it was found that perceived behavioral control positively affected a consumer’s intention and actual purchase of a specific product. It was stated that consumers are more likely to purchase green products due to their control over their actions. Moreover, Alqasa et al. [75] expressed that attitude and subjective norms affected one’s intention of use. It was discovered that subjective norm effectively predicts behavioral intention and is significantly and positively correlated with behavioral intention. Therefore, it was hypothesized that:
H11. 
The Theory of Planned Behavior has a significant direct effect on Purchase Intention.
Safety perceptions have been found to influence purchase intentions for a wide range of products and services [76]. In the study of Zhang et al. [77], they acknowledged that the customers’ high safety awareness for products had become a massive factor that increased purchase intention. Montoro et al. [78] supports the study which discovered that drivers who are highly aware of road issues place a high priority on the safety of a vehicle when intending to purchase one. In addition, it was concluded that the perceived safety of a product was a significant predictor of the intention to use and purchase vehicles. Moon et al. [79] also highlighted that the customers’ response is highly impacted by safety. It was observed that safety directly affects their willingness to spend more and repurchase, positively influencing purchasing intentions. Thus, it was hypothesized that:
H12. 
Perceived Safety is a significant factor influencing Purchase Intention.
The impulse buying habits of consumers or abrupt purchases have been proven to have a substantial impact on their purchase intentions [80]. Chan et al. [81] established a significant correlation between the two variables: impulse-buying behavior and the intention to buy. The findings are similar to those of Chen et al. [82], who discussed the same factors. The study also found that impulse buying positively affected consumer purchase intentions. The study of Thamizhvanan and Xavier [83] elaborated on the concept, further explaining that the stronger the buying impulse orientation a person has, the greater the online purchase intention. This is why online businesses focus on attracting customers’ attention, raising their purchasing impulses, and eventually increase their purchase intentions. Hence, it was hypothesized that:
H13. 
Buying Impulse is a significant factor affecting Purchase Intention.

3. Methodology

3.1. Participants

In this study, we conducted an online survey of Filipino women ages 14 and above. The method used for acquiring respondents was a non-probability sampling method, specifically convenience sampling due to strict protocols resulting from the COVID-19 pandemic. To obtain the desired number of respondents, this study chose to use convenience and snowball sampling. A total of 553 Filipino respondents were collected, providing 22,120 data points for forecasting factors influencing women’s intention to purchase self-defense items. Females of ages ranging from 14 and above provided the data obtained in Table 2; 47.92% were aged 14–18, and 35.80% were 19–25. The majority also came from the National Capital Region, NCR, comprising 54.25%, while 28.21% came from region IV-A and 11.39% from region III. Moreover, 62.21% travelled less than 2 h a day, and 31.83% travelled 2–4 h a day on average. Among the respondents, 77.76% earned less than 15,000 pesos monthly, 11.57% earned 15,000–30,000 pesos, and the rest earned more.
Before using the MLA, data pre-processing was completed. At first, SPSS 25 software was used to check for missing data; there were no missing data. Furthermore, non-significant indications with a p-value greater than 0.05 were removed from the data using correlation analysis for the data preprocessing stage [33]. Additionally, only variables higher than 0.20 were taken into the MLA enhancement. Of the 40 indicators, SE2 was the only indicator removed. Hence, 39 indicators were considered significant according to the correlation analysis.
Data aggregation was carried out to represent the input variables for the MLA. The unobserved variables of the latent factors taken into consideration in this study were represented by indicators in the questionnaire. Ten latent variables (U, PR, SE, PV, BC, SN, A, PF, PI, and BI) were analyzed for the MLA using Jupyter Notebook 6.3 simultaneously. After data normalization, various MLAs, including decision trees (DTs), random forest classifiers (RFC), and deep learning neural network, were implemented to predict the variables influencing the intention of women to purchase self-defense tools.

3.2. Questionnaire

The constructs used are shown in Table 3 which were adapted from several literature sources. Variables derived from the PMT and the TPB frameworks along with external sources were used; each consisted of four questions, resulting to a total of 40 items. The data were collected through an online survey utilizing a 5-point Likert Scale with 1 as strongly disagree and 5 as strongly agree.

3.3. Decision Tree

A tree-based categorization method like DTs was used to predict components from a group of independent variables [93]. Consumers’ buying intention was considered the study’s independent variable and the intended result of the DT. According to Snehil and Goel [94], a DT comprises a parent node that branches out to the child or leaf nodes, followed by the root node for classification using the input data, which is the test attribute. Gini and Entropy are two indexes used to measure DT results. The DT model’s Gini index, which measures the child nodes’ impurity, was calculated using Equation (1). The homogeneity of the child nodes in the DT is maximized by the Gini index [93] and it is stated that the Gini impurity measures the frequency of any dataset element being incorrectly classified when randomly tagged.
G i n i t = 1 j p j | t 2
Additionally, Equation (2) was used to determine the Entropy index. The Entropy index was used to determine the ideal hierarchical DT structure, similarly to the Gini index. The outcome would show which input data could forecast human behavior [95]. The benefit of using a DT as an MLA tool is that no assumptions are required when data is fed into the machine [95].
E n t r o p y t = j p ( j | t ) l o g p ( j | t )
Topîrceanu and Grosseck [96] stated that DTs are classified tools under MLA. It classifies significant latent variables that result in a choice impacting the dependent variable by considering the relationships between variables (shown as tree branches). Furthermore, Topîrceanu and Grosseck [96] also stated that DTs are employed in human behavior to build a prediction model for every value a target variable takes into account. To develop a model for various classes (dependent factor), Harwati and Sudiya [97] discussed how DTs as a classification tool might create a predictive model in many fields, including healthcare, human factors, manufacturing, and many more. Moreover, Milani et al. [95] demonstrated how DTs might be utilized to categorize factors that influence human behavior. This has been considered as one of the powerful strategies that may be efficiently used for nonlinear datasets. Decision trees could be used because this study uses a nonlinear dataset to assess human characteristics and behavior.
Along with configuring the Gini and Entropy indexes with Random and Best splitters, multiple training and testing ratios were used in the DT classification process. The optimization took into account the training-to-testing ratios of 40:60, 50:50, 60:40, 70:30, 80:20, and 90:10. Additionally, the tree depth was taken into account between 4 and 7. To optimize the model development, accuracies of the tree generation was considered for 100 runs per combination to assess the consistency of the generated trees.

3.4. Random Forest Classifier

As this study aimed to utilize a machine learning algorithm with high accuracy, the Random Forest Classifier (RFC) was implemented, following the study of Chen et al. [48]. Chen et al. [48] indicated that the RFC as a type of DT can produce higher accuracy because it determines the best tree output every iteration process. It was determined that using the RFC was best as it aims to search for the best and most optimum tree resulting in a high accuracy rate [49,57]. The RFC was utilized while taking into consideration various parameters such as the combinations of the criterion (Gini and Entropy), splitter (best or random), training and testing ratios (40:60, 50:50, 60:40, 70:30, 80:20, 90:10), and tree depth (4, 5, 6, 7). Using Jupyter Notebook 6.3 software, 100 runs per combination resulted in a total of 9600 iteration for 100 runs of every combination. Following the study of Ong et al. [57], the RFC and Deep Learning Neural Network were used in this study.

3.5. Deep Learning Neural Network

Due to their ability to examine and quantify multiple perceptions, deep learning neural networks are known as the best model for forecasting factors or recognizing patterns [57,98]. Fintz et al. [99] expanded on deep learning models’ ability to provide insights into cognitive processes such as human behavior. It also can decipher relationships from nonlinear model frameworks [57]. According to the study, the model’s capacity to capture recurring patterns in data allows it to be deployed as a tool for understanding predictable human behavior [98,99]. Incorporating deep learning into this study would reinforce the tree algorithm findings and help predict and classify the most influential factors impacting women’s intention to acquire self-defense tools.
Deep learning neural network preprocessing considered data cleaning using correlation analysis, comparable to the set conditions with random forest classifier. Following data normalization, various activation functions for the hidden layer, including swish, relu, and tanh [57,100] and the output layer, sigmoid [101] were considered. The optimizers, Adam, SDG, and RMSProp were also considered [33,57]. Moreover, 10 runs per combination with 150 epochs was conducted for the feed-forward deep learning neural network process [102].

4. Results

4.1. Decision

The resulting decision trees were based on the average accuracy obtained. Following the suggestion of German et al. [26] and Chen et al. [48], if the resulting accuracy was below 60%, then it would be better to consider the decision tree with the random forest classifier. Presented in Table 4 are the summarized average accuracies of the basic decision tree. Depth 4 out of all other depths was considered as this output presented the most consistent results as evident with the 0.00 standard deviation, and this depth had the highest accuracy compared to the others. Gini and best as the parameters showed the highest accuracy overall. However, this study was able to prove that the basic decision tree produced low accuracy rates, which cannot be used as a classification model [27].

4.2. Random Forest Classifier

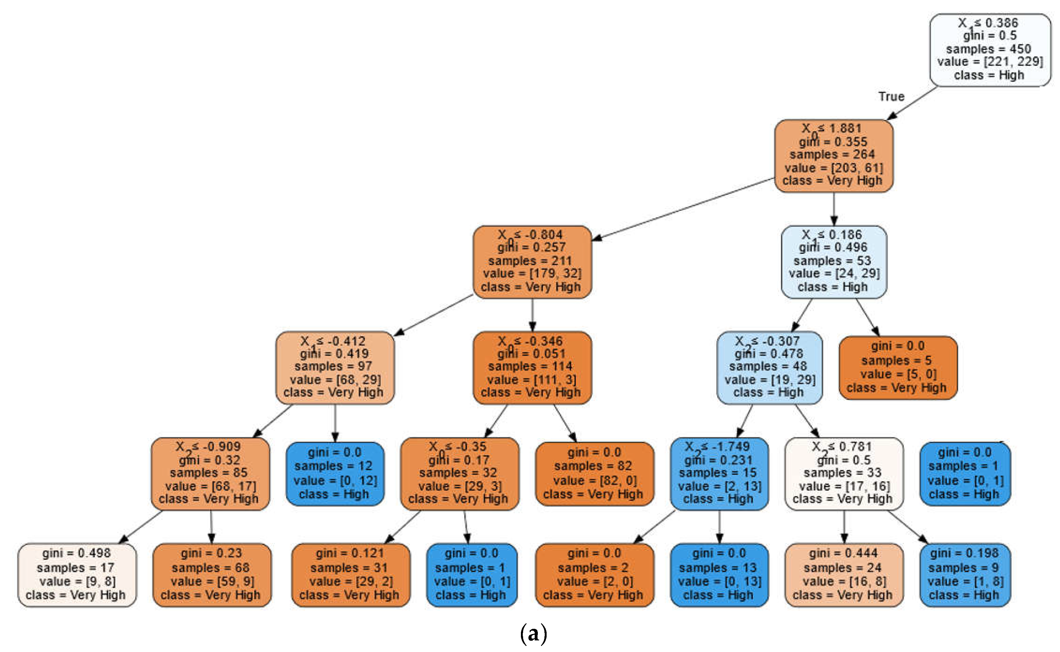
Chen et al. [48] showed that random forest along with other MLAs would create an optimum model for classification of significant factors. With that, this study considered the resulting random forest classifier tree as the optimum tree, seen in Table 5. Specifically, the 96% result from gini and best (similar to the basic decision tree) at 90:10 training and testing ratio showed the highest accuracy with consistent output (standard deviation = 0.00), for which, the generated optimum tree is presented in Figure 3.
The resulting tree (Figure 3) presents that Perceived Risk (X1) dictates the purchasing intention of safety tools among women. As the parent node, this will consider attitude (X0) as the child node with value less than or equal to 1.881 if parameters are satisfied and 0.123 otherwise. Following the tree diagram, satisfying the first child node will lead to X0, X1, and then subjective norm (X2). If the result is less than or equal to −0.909, this will present very high purchasing intention of safety tools. If the conditions of the first child node are not satisfied, X1 and X2 will be considered with values less than or equal to −1.749. This means that a positive purchasing intention will be evident if people have a heightened perception of risk and are influenced by the people around them.
Satisfying the second child node, X0 (≤0.123), X1 will be considered leading to high purchasing intentions. Otherwise, X2 and perceived behavioral control (X3) will be considered which will lead to very high purchasing intentions of safety tools. This result indicates that aside from a person’s attitude, their own control would be positive if they perceive risk to be available. Moreover, if the second child node is not satisfied, X2 and X3 will be considered with high purchasing intentions. Otherwise, X1 and X0 will be considered leading to very high purchasing intentions.
Overall, the latent variables such as attitude and perceived risk would promote a very high purchasing intention. On the other hand, subjective norm and perceived behavioral control will only lead to a high purchasing intention. Which means that the higher the risk, the higher other people will promote the purchasing of safety tools with positive response by the woman with their own behavioral control and positive attitude in purchasing.

4.3. Deep Learning Neural Network

To support the findings, the deep learning neural network was considered in this study. Presented in Table 6 are the summarized data from the deep learning neural network with the optimum model run using swish as the activation function for the hidden layers, sigmoid as activation function for the output layer, and adam as the optimizer. It was seen that a high accuracy result was evident at 80:20 training and testing ratio, run at 200 epochs.
It could be deduced that the highly significant factors are similar to the random forest classifier output. Moreover, the results of the other latent variables were also closely related—indicating that these are significant as well. Figure 4 represents the optimum deep learning neural network model with 3 hidden layers, respective nodes of 60, 60, and 20 nodes respectively output the highest accuracy. For the classification model, a 97.70% accuracy was obtained which represents all significant factors as the input nodes and behavioral intentions as the output node.
Figure 5 presents the training and validation loss rate of the deep learning neural network run. It could be posited that no under(over)-fitting was seen as the graphical output is close to each other. Ong [27] indicated that underfitting will be evident if one line is way below the other. On the other hand, overfitting will be evident if the other result is way high in the graphical output.

4.4. Validation

Testing the results, we assessed the importance score using SPSS 25 software for the analysis of significant factors. Presented in Table 7 are the normalized score of importance which predicted similar findings. The most important factor was Attitude among women which was followed by Perceived Risk, Subjective Norm, and Perceived Behavioral Control. Setting a threshold of 90% for the normalized score of importance, similar findings could be posited from the MLAs. For the succeeding factors, Self-Efficacy, followed by Perceived Vulnerability, Understanding of Safety, Buying Impulse, and Perceived Safety significantly affected purchasing intentions. A relatively high significance was seen among later latent variables, but the named factors still scored higher which posits that PMT and TPB factors prompted the influential factors affecting purchasing intention of self-defense tools among women.
Furthermore, the MLAs were tested for accuracy rates and output using the Taylor Diagram. With this analysis, the correlation, root mean square error, and standard deviations were related with a threshold of 90%, 20%, and 1.00 as acceptable results [26,27]. Presented in Figure 6 is the Taylor Diagram which presents acceptable results appealing to the threshold set by related studies. In addition, the basic decision tree output was not considered because the resulting value was 0.00 which indicates that it was not a reliable classification model. Low significances were seen on factors such as buying impulse and perceived safety as their correlation results were below 90% but were still significant as their standard deviations were less than 1.

5. Discussion

From the three machine learning algorithms used to predict the variables influencing purchase intention, only the RFC and DLNN algorithms were accepted. The accuracy garnered from the Decision Tree was below 60%, which was considered a low accuracy rate making it not a desirable classification model [27]. In contrast, the RFC algorithm resulted in a 96% accuracy, while the DLNN algorithm generated a 97.70% accuracy. Studies by German et al. [26] and Gumasing et al. [30] justified that the accuracy results determined by the RFC and DLNN algorithms are enough to determine the factors affecting the purchase intention of women for self-defense. The normalized score of importance showed that attitude (A), perceived risk (PR), subjective norms (SN), and perceived behavioral control (PBC) were the highly significant factors. These were followed by self-efficacy (SE), perceived severity (PV), understanding safety (U), buying impulse (BI), and perceived safety (PF), which were all deemed to be significant.
The two most significant factors affecting purchase intentions were attitude (100%) and perceived risk (97.9%). The indicators presented how women’s anxiousness about the risk of danger and unfamiliarity of the places they are going was a factor that would make them purchase self-defense tools, thinking that it was both worth it and their responsibility. With over 27,200 reported crimes in the Philippines, safety has been and still is a concern in the country [7]. In addition, Kamalul Ariffin [103] established how knowledge of such danger increases one’s risk perception, which influences their attitude. This is in line with the study of Sánchez-Cañizares et al. [104], which expounded that individuals are willing to make certain preparations to lessen the risk of a threat. Aligning those findings to our results, it was seen that women’s perception of risk changed their attitude, as they wanted to be safer on the streets. In doing so, these influenced them to have the intention to purchase self-defense tools to lessen their risk of danger.
Following those factors are the third and fourth most significant factors, subjective norms (93.9%) and perceived behavioral control (90.4%). From the constructs, women are encouraged by their friends and family to carry a self-defense tool, believing it will benefit them by increasing their safety. According to a study by Arli et al. [105], individuals under higher social pressure to do certain actions are more willing to do so, which impacts their decision-making. However, Aitken et al. [106] mentioned how positive subjective norms influence purchase intention if the mediating factors and perceived behavioral control, are also high. Nonetheless, the study of Harjadi and Gunardi [107] proved that subjective norms and perceived behavioral control strongly influence one’s intention to purchase. Therefore, it can be implied that peers, their awareness, and choice highly influence a persons’ intention to purchase self-defense tools. A positive influence both on other people and one’s own control affects womens’ intention for safety tool purchase.
According to the results, self-efficacy (88%) is significant in influencing purchase intention as women think they are easy targets for street crimes, so they have a safety plan for dealing with them. This is justified by the studies of Li et al. [108], which have indicated that self-efficacy behaves as a mediator in the link between perceived control and purchase intention. Additionally, Yıldırım and Güler [109] concluded that self-efficacy has a significant positive correlation with preventive behaviors. Considering those studies, it can be implied that women believe that self-defense is needed. Therefore, they will engage in preventive behaviors, which can lead to the intention to purchase self-defense tools. Their own perception of danger influenced them, especially in locations that are commonly utilized for travelling alone, seen from the Philippine demographic results [1].
In addition, perceived severity (86.4%) and understanding safety (85.9%) were significant factors influencing purchase intention toward self-defense tools. It is explained that women are aware of the dangers in their surroundings and believe they are vulnerable to such threats. It could be posited how knowledge affects one’s perception of severity which is associated with the intention of an individual to indulge in preventive measures [110]. Performing preventive measures is one protective behavior that can be one’s coping response to threat appraisal [111]. This is in line with the statement of Wu and Lau [112], which disclosed how threat appraisal affects avoidance in the circumstance. Hence, women who fully understand the severity of the dangers around them execute protective behavior to avoid such threats. Purchasing self-defense tools is an example of protective behavior influencing their purchase intention towards such equipment.
Buying impulse (83.2%) is the second least significant factor affecting purchase intention. The constructs suggest that women buy self-defense tools impulsively, regardless of price, as they are effective and provide them with peace of mind. That is why in the study of Wu and Klahm [113], women were found to take more precautionary measures and strategies compared to men. They were also most likely to own firearms or other weapons for self-defense, especially when faced with violent and dangerous environments [114]. With those findings, it could be implied that women would splurge more to ensure their safety. Moreover, Thamizhvanan and Xavier [83] asserted that the higher buying impulse tendency women have has substantially impacted their purchase intention. In accordance with this study, safety influences women’s drive to purchase more self-defense tools to protect themselves.
Finally, perceived safety (83%) was shown to be the least significant compared to other factors. The indicators demonstrated that women believe they will encounter fewer crimes if they purchase and carry a self-defense item. Additionally, they feel more confident traveling alone and avoid dangerous circumstances if they bypass suspicious alleyways. From changing routes home to lowering social presence to using headsets to feel unnoticeable, women globally are becoming more aware of safety [115]. Hence, self-defense tools, a strategic product that provides people with a certainty of protection, impact a person’s willingness to purchase more, which is highlighted by the study of Moon et al. [79]. Similarly, Sembada and Koay [116] established how perceived security on social media shops affected the location of where to purchase items and their intention to purchase from them. Although the external factors of the framework are the least significant, they nonetheless influence purchase intention as the believed safety assurance and the inclination of people to spend on effective self-defense tools increase women’s overall purchase intentions.

5.1. Research Contribution

Based on the output of this study, there are several key takeaway messages. First, the objective to assess factors influencing buying behavior was determined and the reasons for which were discussed. A separate section on the practical implications were presented in the succeeding section. Second, the implication for the theoretical framework used to holistically measure the health and safety related behavior was evident in the integration of the TPB and the PMT frameworks. This study achieved the basis for analysis of factors affecting safety tool purchase for self-protection. Specific discussion on the theoretical implications is presented. Lastly, the study achieved high accuracy rates and a low standard deviation among the MLA considered. It has contributed to the field of consumer behavior with MLA application by providing insight on the use of the tool in health and safety, in relation to human behavior and purchasing intentions. Due to potential overuse, complexity, and discussed advantages and disadvantages, only the RFC and DLNN algorithms were considered in this study. No comparison was made among the different MLAs and will be recommended for future research and study extension. Further limitations and future research discussions were explained.

5.2. Theoretical Implication

According to the results, both the PMT and the TPB can be used to holistically assess a person’s protective behavior regarding perceptions of safety and intentions. The study showed how individuals’ conceptualizations and coping strategies influenced the proactive pursuit of their safety impulses. The merging of the two theory frameworks would cover both an individual’s behavior and protective behavior. Recent health studies have used the PMT and the TPB; one such study was carried out by Prasetyo et al. [85], in which they used the PMT and the TPB to assess variables influencing Filipinos’ perceptions of the efficacy of COVID-19 preventative strategies during the ECQ in Luzon. Studies about natural disasters have also used the PMT and the TPB; one example is the study of Ong et al. [54], who used the PMT and the TPB intending to prepare for The Big One earthquake in the Philippines and might potentially be used to assess other types of natural catastrophes globally. However, studies on safety tools have yet to be found integrating the PMT and the TPB. Therefore, the association between the PMT and the TPB has a favorable result and can be applied in other safety-related and human-protective studies, even in other countries.

5.3. Practical and Managerial Implications

The findings of this study have demonstrated the importance of self-defense tools in women’s safety by determining factors that affect their purchase intentions. The results have proved that it is essential for people to become knowledgeable of their safety and surrounding and practice bringing defensive equipment daily. Along with the safety concerns, companies could take advantage of the components, attitude, perceived risk, self-efficacy, and perceived vulnerability to increase their sales. It is suggested that companies dealing with safety devices, or safety in general, develop commercials, advertisements, and marketing strategies that revolve around these factors as they highly influence a customer’s purchase. One could create an advertisement showcasing the country’s dangers and how safety tools could help. Knowing what factors stimulate the purchases of women, especially considering the growing number of crimes, can help various industries to develop more appealing promotions. Moreover, companies should refine current safety tools to include safety features. Suggestions such as GPS tracking, alarms, and counter-attacking tools may be included aligned with the development of technology. This way, the products would entice customers, not just women, increasing their sales. In accordance, promotion highlighting the risk and dangers of surroundings, especially alone, may be considered. To which, association with a person’s desire to purchase safety tools (i.e., a certain product the company provides) may be considered—providing marketing strategies with friends and families included in the advertisement may influence the self-efficacy of an individual. This may eventually lead to a positive effect on purchasing intention among women for purchasing safety tools.

5.4. Limitations and Future Research

Despite the promising results presented, several limitations are still considered. First, only theoretical latent variables were considered for the protective behavioral measures. It is suggested that interviews may be conducted to provide insights on what type and how the respondents would attempt to use the safety tools. These aspects would help provide a more holistic measurement with a qualitative and quantitative mix method approach. Second, the types of safety tools were not considered or specified in this study. Drawing from those inputs may present how women would tend to protect themselves. Developers and marketers may consider that in manufacturing better and innovative safety tools. Finally, several studies have attempted to measure behavioral intentions using MLAs with multivariate tools such as structural equation modeling. An extended study using other methodology or tools may help in the holistic assessment of women purchasing intentions. Moreover, other MLAs such as clustering of demographic factors may provide insight of segregation of safety tools, usage, and ability for coping and threat appraisals may be considered.

6. Conclusions

The absence of studies discussing the intention of women to purchase safety tools was filled in this research as a gap. As the country is explicitly experiencing high crime rates targeted toward women, this study was deemed important. Protection Motivation Theory (PMT) and the Theory of Planned Behavior (TPB) were used as the main instrument as they are widely used by researchers depicting danger and risks, such as disaster preparation and prevention. The study considered 553 valid survey responses from Filipino women throughout the country. Along with the two theories, two other variables were used in measuring women’s intention to purchase self-defense tools. In total, the variables considered were: (1) understanding safety, (2) perceived risk, (3) self-efficacy, (4) perceived severity, (5) perceived behavioral control, (6) subjective norm, (7) attitude, (8) perceived safety, (9) buying impulse, and (10) purchase intention.
This study obtained accurate results from both the RFC and DLNN algorithms. The RFC algorithm showed an accuracy rate of 96.00%, and the DLNN algorithm showed an accuracy rate of 97.70%, demonstrating that both could predict key factors impacting women’s intention to purchase self-defense tools. Utilizing the RFC algorithm rather than DTs can provide a higher accuracy rate and result. Moreover, the DLNN algorithm can generate numerous accurate predictions. For this reason, using MLA techniques in this study to forecast human consumer behavior was highly beneficial. Therefore, the RFC and DLNN algorithms could be used to discover the variables influencing women’s purchasing intentions and even other consumer-based studies. This is because the results highlighted the most significant factor contributing to women purchasing more self-defense items out of the nine factors.
According to the study’s significant findings, the most contributing factors influencing women’s intentions to buy self-defense tools were attitude, perceived risk, subjective norm, and perceived behavioral control. These elements demonstrated that the environment, the hazards surrounding them, other individuals around them, and their thinking and control all influenced the women’s intention to buy self-defense tools. The study used both the PMT and TPB frameworks to completely evaluate a person’s protective behavior in terms of intents and perceptions of safety. The two frameworks could be combined to assess individual conduct and protective behaviors. The algorithms employed in this study aid in identifying the elements that influence women’s self-defense tool purchases. It was deemed necessary to consider the MLAs such as DT, RFC, and DLNN algorithms to support antecedent factors of women’s intentions to purchase self-defense equipment to confirm the efficiency of the techniques used. The MLA technique utilized in this study can be applied and expanded upon in other safety-related studies.

Author Contributions

Conceptualization, R.D.B., A.K.S.O., T.W.O.A., A.R.P., W.R.L.B.S., H.R.M.S.Z. and J.D.G.; methodology, R.D.B., T.W.O.A., A.R.P., W.R.L.B.S. and H.R.M.S.Z.; software, R.D.B., A.K.S.O., T.W.O.A., A.R.P., W.R.L.B.S. and H.R.M.S.Z.; validation, R.D.B., A.K.S.O. and J.D.G.; formal analysis, R.D.B., A.K.S.O., T.W.O.A., A.R.P., W.R.L.B.S., H.R.M.S.Z. and J.D.G.; investigation, R.D.B., A.K.S.O., T.W.O.A., A.R.P., W.R.L.B.S. and H.R.M.S.Z.; resources, R.D.B., A.K.S.O., T.W.O.A., A.R.P., W.R.L.B.S. and H.R.M.S.Z.; data curation, A.K.S.O., T.W.O.A., A.R.P., W.R.L.B.S. and H.R.M.S.Z.; writing—original draft preparation, R.D.B., T.W.O.A., A.R.P., W.R.L.B.S. and H.R.M.S.Z.; writing—review and editing, R.D.B., A.K.S.O., T.W.O.A., A.R.P., W.R.L.B.S., H.R.M.S.Z. and J.D.G.; visualization, R.D.B., A.K.S.O. and J.D.G.; supervision, R.D.B., A.K.S.O. and J.D.G.; project administration, R.D.B., A.K.S.O. and J.D.G.; funding acquisition, R.D.B., A.K.S.O. and J.D.G. All authors have read and agreed to the published version of the manuscript.

Funding

This research was funded by Mapua University Directed Research for Innovation and Value Enhancement (DRIVE).

Institutional Review Board Statement

This study was approved by Mapua University Research Ethics Committees (FM-RC-23-01-01).

Informed Consent Statement

Informed consent was obtained from all subjects involved in this study (FM-RC-23-02-01).

Data Availability Statement

The data presented in this study are available on request from the corresponding author.

Acknowledgments

The authors would like to thank all the respondents who answered our online questionnaire. We would also like to thank our friends for their contributions in the distribution of the questionnaire.

Conflicts of Interest

The authors declare no conflict of interest.

References

  1. Wang, H.; Kifer, D.; Graif, C.; Li, Z. Crime rate inference with big data. In Proceedings of the 22nd ACM SIGKDD International Conference on Knowledge Discovery and Data Mining, San Francisco, CA, USA, 13–17 August 2016. [Google Scholar]
  2. United Nations Office on Drugs and Crimes State of Crime and Criminal Justice Worldwide. Available online: http://undocs.org/A/CONF.222/4 (accessed on 26 January 2023).
  3. Van Dijk, J.; Nieuwbeerta, P.; Joudo Larsen, J. Global crime patterns: An analysis of survey data from 166 countries around the world, 2006–2019. J. Quant. Criminol. 2021, 38, 793–827. [Google Scholar] [CrossRef]
  4. Philippine National Police Crime statistics. Available online: https://didm.pnp.gov.ph/index.php/23-sidebar/96-crime-statistics (accessed on 26 January 2023).
  5. Statista Research Department Philippines: Share of Most Prevalent Crimes by Type. Available online: https://www.statista.com/statistics/1171034/philippines-share-of-most-prevalent-crimes-by-type/ (accessed on 26 January 2023).
  6. Mojica, V.J.; Choi, A.; Leong, R.N.; Co, F. Spatial analysis of violent crimes in Metro Manila, Philippines. Int. J. Comp. Appl. Crim. Justice 2017, 43, 29–47. [Google Scholar] [CrossRef]
  7. Statista Research Department Philippines: Number of Crimes by Region 2022. Available online: https://www.statista.com/statistics/1166607/philippines-number-of-crimes-by-region (accessed on 26 January 2023).
  8. Grand View Research. Self Defense Products Market Size, Share: Industry Report, 2019–2025. Available online: https://www.grandviewresearch.com/industry-analysis/self-defense-products-market (accessed on 26 January 2023).
  9. Runyan, C.W.; Casteel, C.; Moracco, K.E.; Coyne-Beasley, T. US women’s choices of strategies to protect themselves from violence. Inj. Prev. 2007, 13, 270–275. [Google Scholar] [CrossRef] [PubMed]
  10. Logan, T.K.; Walker, R. The Gender Safety Gap: Examining the impact of victimization history, perceived risk, and personal control. J. Interpers. Violence 2017, 36, 603–631. [Google Scholar] [CrossRef]
  11. Agarkhed, J.; Rathi, A.; Maheshwari; Begum, F. Women self defense device. In Proceedings of the 2020 IEEE Bangalore Humanitarian Technology Conference (B-HTC), Vijiyapur, India, 8–10 October 2020. [Google Scholar]
  12. Pierre, J.M. The psychology of guns: Risk, fear, and motivated reasoning. Palgrave Commun. 2019, 5, 159. [Google Scholar] [CrossRef]
  13. White, D.; Rees, G. Self-defense or undermining the self? exploring the possibilities and limitations of a novel anti-rape technology. Violence Against Women 2014, 20, 360–368. [Google Scholar] [CrossRef]
  14. Hollander, J.A. Does self-defense training prevent sexual violence against women? Violence Against Women 2014, 20, 252–269. [Google Scholar] [CrossRef]
  15. Gidycz, C.A.; Dardis, C.M. Feminist self-defense and resistance training for college students. Trauma Violence Abus. 2014, 15, 322–333. [Google Scholar] [CrossRef]
  16. Strybel, D.; Kumar, A.R. Civilian Pepper Spray for self defense: Understanding user perception and impact of design on User Performance. Int. J. Ind. Ergon. 2020, 80, 103059. [Google Scholar] [CrossRef]
  17. Clubb, A.C.; Hinkle, J.C. Protection motivation theory as a theoretical framework for understanding the use of protective measures. Crim. Justice Stud. 2015, 28, 336–355. [Google Scholar] [CrossRef]
  18. Ajzen, I. The theory of planned behavior: Frequently asked questions. Hum. Behav. Emerg. Technol. 2020, 2, 314–324. [Google Scholar] [CrossRef]
  19. Ajzen, I. The theory of planned behavior. Organ. Behav. Hum. Decis. Process. 1991, 50, 179–211. [Google Scholar] [CrossRef]
  20. Wang, J.; Ritchie, B.W. Understanding Accommodation Managers’ Crisis Planning Intention: An application of the theory of planned behaviour. Tour. Manag. 2012, 33, 1057–1067. [Google Scholar] [CrossRef]
  21. Skurka, C.; Quick, B.L.; Reynolds-Tylus, T.; Short, T.; Bryan, A.L. An evaluation of a college campus emergency preparedness intervention. J. Saf. Res. 2018, 65, 67–72. [Google Scholar] [CrossRef] [PubMed]
  22. Conner, M.; Norman, P. Predicting long-term healthy eating behaviour: Understanding the role of cognitive and affective attitudes. Psychol. Health 2020, 36, 1165–1181. [Google Scholar] [CrossRef]
  23. Rogers, R.W. A protection motivation theory of fear appeals and Attitude change1. J. Psychol. 1975, 91, 93–114. [Google Scholar] [CrossRef]
  24. Maddux, J.E.; Rogers, R.W. Protection motivation and self-efficacy: A revised theory of fear appeals and attitude change. J. Exp. Soc. Psychol. 1983, 19, 469–479. [Google Scholar] [CrossRef]
  25. Cates, J.A.; Dian, D.A.; Schnepf, G.W. Use of protection motivation theory to assess fear of crime in rural areas. Psychol. Crime Law 2003, 9, 225–236. [Google Scholar] [CrossRef]
  26. German, J.D.; Ong, A.K.; Perwira Redi, A.A.; Robas, K.P. Predicting factors affecting the intention to use a 3PL during the COVID-19 pandemic: A machine learning ensemble approach. Heliyon 2022, 8, e11382. [Google Scholar] [CrossRef]
  27. Ong, A.K. A machine learning ensemble approach for predicting factors affecting STEM students’ future intention to enroll in chemistry-related courses. Sustainability 2022, 14, 16041. [Google Scholar] [CrossRef]
  28. Ong, A.K.; Chuenyindee, T.; Prasetyo, Y.T.; Nadlifatin, R.; Persada, S.F.; Gumasing, M.J.; German, J.D.; Robas, K.P.; Young, M.N.; Sittiwatethanasiri, T. Utilization of random forest and deep learning neural network for predicting factors affecting perceived usability of a COVID-19 contact tracing mobile application in Thailand “Thaichana”. Int. J. Environ. Res. Public Health 2022, 19, 6111. [Google Scholar] [CrossRef]
  29. Yuduang, N.; Ong, A.K.; Prasetyo, Y.T.; Chuenyindee, T.; Kusonwattana, P.; Limpasart, W.; Sittiwatethanasiri, T.; Gumasing, M.J.; German, J.D.; Nadlifatin, R. Factors influencing the perceived effectiveness of COVID-19 risk assessment mobile application “Morchana” in Thailand: Utaut2 approach. Int. J. Environ. Res. Public Health 2022, 19, 5643. [Google Scholar] [CrossRef]
  30. Gumasing, M.J.; Prasetyo, Y.T.; Ong, A.K.; Nadlifatin, R. Determination of factors affecting the response efficacy of Filipinos under Typhoon Conson 2021 (jolina): An extended protection motivation theory approach. Int. J. Disaster Risk Reduct. 2022, 70, 102759. [Google Scholar] [CrossRef]
  31. Fan, Y.; Chen, J.; Shirkey, G.; John, R.; Wu, S.R.; Park, H.; Shao, C. Applications of structural equation modeling (SEM) in Ecological Studies: An updated review. Ecol. Process. 2016, 5, 19. [Google Scholar] [CrossRef]
  32. Woody, E. An SEM perspective on evaluating mediation: What every clinical researcher needs to know. J. Exp. Psychopathol. 2011, 2, 210–251. [Google Scholar] [CrossRef]
  33. Yuduang, N.; Ong, A.K.; Vista, N.B.; Prasetyo, Y.T.; Nadlifatin, R.; Persada, S.F.; Gumasing, M.J.; German, J.D.; Robas, K.P.; Chuenyindee, T.; et al. Utilizing structural equation modeling–artificial neural network hybrid approach in determining factors affecting perceived usability of mobile mental health application in the Philippines. Int. J. Environ. Res. Public Health 2022, 19, 6732. [Google Scholar] [CrossRef]
  34. Chuenyindee, T.; Ong, A.K.; Prasetyo, Y.T.; Persada, S.F.; Nadlifatin, R.; Sittiwatethanasiri, T. Factors affecting the perceived usability of the COVID-19 contact-tracing application “Thai chana” during the early COVID-19 omicron period. Int. J. Environ. Res. Public Health 2022, 19, 4383. [Google Scholar] [CrossRef]
  35. Lee, J.; Jung, O.; Lee, Y.; Kim, O.; Park, C. A comparison and interpretation of machine learning algorithm for the prediction of online purchase conversion. J. Theor. Appl. Electron. Commer. Res. 2021, 16, 1472–1491. [Google Scholar] [CrossRef]
  36. Wu, X.; Zhang, L.; Tian, S.; Wu, L. Scenario based e-commerce recommendation algorithm based on customer interest in internet of things environment. Electron. Commer. Res. 2019, 21, 689–705. [Google Scholar] [CrossRef]
  37. Cui, D.; Curry, D. Prediction in marketing using the support vector machine. Mark. Sci. 2005, 24, 595–615. [Google Scholar] [CrossRef]
  38. German, J.D.; Redi, A.A.; Ong, A.K.; Prasetyo, Y.T.; Sumera, V.L. Predicting factors affecting preparedness of volcanic eruption for a sustainable community: A case study in the Philippines. Sustainability 2022, 14, 11329. [Google Scholar] [CrossRef]
  39. Gumasing, M.J.; Prasetyo, Y.T.; Ong, A.K.; Nadlifatin, R.; Persada, S.F. Determining factors affecting the perceived preparedness of super typhoon: Three broad domains of Ergonomics Approach. Sustainability 2022, 14, 12202. [Google Scholar] [CrossRef]
  40. Abiodun, O.I.; Jantan, A.; Omolara, A.E.; Dada, K.V.; Mohamed, N.A.E.; Arshad, H. State-of-the-art in Artificial Neural Network Applications: A survey. Heliyon 2018, 4, e00938. [Google Scholar] [CrossRef] [PubMed]
  41. Ong, A.K.; Prasetyo, Y.T.; Velasco, K.E.; Abad, E.D.; Buencille, A.L.; Estorninos, E.M.; Cahigas, M.M.; Chuenyindee, T.; Persada, S.F.; Nadlifatin, R.; et al. Utilization of random forest classifier and artificial neural network for predicting the acceptance of reopening decommissioned nuclear power plant. Ann. Nucl. Energy 2022, 175, 109188. [Google Scholar] [CrossRef]
  42. Luceri, L.; Braun, T.; Giordano, S. Analyzing and inferring human real-life behavior through online social networks with social influence Deep Learning. Appl. Netw. Sci. 2019, 4, 34. [Google Scholar] [CrossRef]
  43. Vasilev, I.; Slater, D.; Spacagna, G.; Roelants, P.; Zocca, V. Python Deep Learning: Exploring Deep Learning Techniques and Neural Network Architectures with Pytorch, Keras, and Tensorflow; Packt Publishing: Birmingham, UK, 2019. [Google Scholar]
  44. Zhang, Y.; Wang, A.; Hu, W. Deep learning-based Consumer Behavior Analysis and Application Research. Wirel. Commun. Mob. Comput. 2022, 2022, 4268982. [Google Scholar] [CrossRef]
  45. Sun, Q.; Feng, X.; Zhao, S.; Cao, H.; Li, S.; Yao, Y. Deep learning based customer preferences analysis in Industry 4.0 Environment. Mob. Netw. Appl. 2021, 26, 2329–2340. [Google Scholar] [CrossRef]
  46. LeCun, Y.; Bengio, Y.; Hinton, G. Deep learning. Nature 2015, 521, 436–444. [Google Scholar] [CrossRef]
  47. Janiesch, C.; Zschech, P.; Heinrich, K. Machine learning and deep learning. Electron. Mark. 2021, 31, 685–695. [Google Scholar] [CrossRef]
  48. Chen, J.; Li, Q.; Wang, H.; Deng, M. A machine learning ensemble approach based on Random Forest and radial basis function neural network for risk evaluation of Regional Flood Disaster: A case study of the yangtze river delta, China. Int. J. Environ. Res. Public Health 2019, 17, 49. [Google Scholar] [CrossRef]
  49. Lindner, C.; Bromiley, P.A.; Ionita, M.C.; Cootes, T.F. Robust and accurate shape model matching using random forest regression-voting. IEEE Trans. Pattern Anal. Mach. Intell. 2015, 37, 1862–1874. [Google Scholar] [CrossRef]
  50. Valecha, H.; Varma, A.; Khare, I.; Sachdeva, A.; Goyal, M. Prediction of consumer behaviour using random forest algorithm. In Proceedings of the 2018 5th IEEE Uttar Pradesh Section International Conference on Electrical, Electronics and Computer Engineering (UPCON), Gorakhpur, India, 2–4 November 2018. [Google Scholar]
  51. Joshi, R.; Gupte, R.; Saravanan, P. A random forest approach for predicting online buying behavior of Indian customers. Theor. Econ. Lett. 2018, 08, 448–475. [Google Scholar] [CrossRef]
  52. Suhanda, Y.; Nurlaela, L.; Kurniati, I.; Dharmalau, A.; Rosita, I. Predictive analysis of customer retention using the Random Forest algorithm. TIERS Inf. Technol. J. 2022, 3, 35–47. [Google Scholar] [CrossRef]
  53. German, J.D.; Redi, A.A.; Prasetyo, Y.T.; Persada, S.F.; Ong, A.K.; Young, M.N.; Nadlifatin, R. Choosing a package carrier during COVID-19 pandemic: An integration of pro-environmental planned behavior (PEPB) theory and Service Quality (SERVQUAL). J. Clean. Prod. 2022, 346, 131123. [Google Scholar] [CrossRef]
  54. Ong, A.K.; Prasetyo, Y.T.; Lagura, F.C.; Ramos, R.N.; Sigua, K.M.; Villas, J.A.; Young, M.N.; Diaz, J.F.; Persada, S.F.; Redi, A.A. Factors affecting intention to prepare for mitigation of “The big one” earthquake in the Philippines: Integrating protection motivation theory and extended theory of planned behavior. Int. J. Disaster Risk Reduct. 2021, 63, 102467. [Google Scholar] [CrossRef]
  55. Shi, H.; Wang, S.; Zhao, D. Exploring urban resident’s vehicular PM2.5 reduction behavior intention: An application of the extended theory of planned behavior. J. Clean. Prod. 2017, 147, 603–613. [Google Scholar] [CrossRef]
  56. Sussman, R.; Gifford, R. Causality in the theory of planned behavior. Personal. Soc. Psychol. Bull. 2018, 45, 920–933. [Google Scholar] [CrossRef]
  57. Ong, A.K.; Prasetyo, Y.T.; Yuduang, N.; Nadlifatin, R.; Persada, S.F.; Robas, K.P.; Chuenyindee, T.; Buaphiban, T. Utilization of random forest classifier and artificial neural network for predicting factors influencing the perceived usability of COVID-19 contact tracing “Morchana” in Thailand. Int. J. Environ. Res. Public Health 2022, 19, 7979. [Google Scholar] [CrossRef]
  58. Gumasing, M.J.; Prasetyo, Y.T.; Persada, S.F.; Ong, A.K.; Young, M.N.; Nadlifatin, R.; Redi, A.A. Using online grocery applications during the COVID-19 pandemic: Their relationship with open innovation. J. Open Innov. Technol. Mark. Complex. 2022, 8, 93. [Google Scholar] [CrossRef]
  59. Kurata, Y.B.; Prasetyo, Y.T.; Ong, A.K.; Cahigas, M.M.; Robas, K.P.; Nadlifatin, R.; Persada, S.F.; Chuenyindee, T.; Thana, K. Predicting factors influencing intention to donate for Super Typhoon Odette victims: A structural equation model forest classifier approach. Int. J. Disaster Risk Reduct. 2022, 81, 103287. [Google Scholar] [CrossRef]
  60. Veeravalli, S.G.; Chereni, S.; Sliuzas, R.V.; Flacke, J.; Maarseveen, M. Factors influencing flood damage mitigation among micro and small businesses in Kampala, Uganda. Int. J. Disaster Risk Reduct. 2022, 82, 103315. [Google Scholar] [CrossRef]
  61. Poussin, J.K.; Botzen, W.J.W.; Aerts, J.C.J.H. Factors of influence on flood damage mitigation behaviour by households. Environ. Sci. Policy 2014, 40, 69–77. [Google Scholar] [CrossRef]
  62. Bullough, A.; Renko, M.; Myatt, T. Danger zone entrepreneurs: The importance of resilience and self–efficacy for entrepreneurial intentions. Entrep. Theory Pract. 2014, 38, 473–499. [Google Scholar] [CrossRef]
  63. Cahyanto, I.; Wiblishauser, M.; Pennington-Gray, L.; Schroeder, A. The dynamics of travel avoidance: The case of ebola in the U.S. Tour. Manag. Perspect. 2016, 20, 195–203. [Google Scholar] [CrossRef]
  64. Sarma, P.K. Farmer behavior towards pesticide use for reduction production risk: A theory of planned behavior. Clean. Circ. Bioeconomy 2022, 1, 100002. [Google Scholar] [CrossRef]
  65. Rezaei, R.; Mianaji, S.; Ganjloo, A. Factors affecting farmers’ intention to engage in on-farm food safety practices in Iran: Extending the theory of planned behavior. J. Rural Stud. 2018, 60, 152–166. [Google Scholar] [CrossRef]
  66. Maichum, K.; Parichatnon, S.; Peng, K.-C. Application of the extended theory of planned behavior model to investigate purchase intention of green products among Thai consumers. Sustainability 2016, 8, 1077. [Google Scholar] [CrossRef]
  67. Asare, M. Using the Theory of Planned Behavior to Determine the Condom Use Behavior among College Students. Available online: https://www.ncbi.nlm.nih.gov/pmc/articles/PMC4621079/ (accessed on 21 January 2023).
  68. Mohan, G.; Sivakumaran, B.; Sharma, P. Impact of store environment on impulse buying behavior. Eur. J. Mark. 2013, 47, 1711–1732. [Google Scholar] [CrossRef]
  69. Rodrigues, R.I.; Lopes, P.; Varela, M. Factors affecting impulse buying behavior of consumers. Front. Psychol. 2021, 12, 697080. [Google Scholar] [CrossRef]
  70. Naybezade, S.; Maghsoudi, A.; Savbieh, S.; Jafarian, H.; Adibiniya, E.; Zarei, M. The Role of Advertising on the Buying Behavior Consumers Toward of Date Oil Seed with Using TPB. Available online: https://www.jbarbiomed.com/index.php/home/article/view/173 (accessed on 23 January 2023).
  71. Zahari, N.H.M.; Azmi, N.N.N.; Hussin, S.N.A.; Kamar-Bodian, W. Factors Affecting Panic Buying Which Lead to Impulse Buying among Consumers in Malaysia during Second Phase of MCO in 2021. Available online: https://myjms.mohe.gov.my/index.php/ijbec/article/view/17724 (accessed on 23 January 2023).
  72. Shahid, Z.; Hussain, T.; Zafar, F. The impact of Brand Awareness on the consumers’ purchase intention. J. Account. Mark. 2017, 06, 34–38. [Google Scholar] [CrossRef]
  73. Kurata, Y.B.; Prasetyo, Y.T.; Ong, A.K.; Nadlifatin, R.; Chuenyindee, T. Factors affecting perceived effectiveness of typhoon vamco (Ulysses) flood disaster response among Filipinos in Luzon, Philippines: An integration of protection motivation theory and extended theory of planned behavior. Int. J. Disaster Risk Reduct. 2022, 67, 102670. [Google Scholar] [CrossRef]
  74. Joshi, Y.; Rahman, Z. Factors affecting green purchase behaviour and future research directions. Int. Strateg. Manag. Rev. 2015, 3, 128–143. [Google Scholar] [CrossRef]
  75. Alqasa, K.M.; Isa, F.M.; Othman, S.N.; Zolait, A.H. The impact of students’ attitude and subjective norm on the behavioural intention to use services of Banking System. Int. J. Bus. Inf. Syst. 2014, 15, 105. [Google Scholar] [CrossRef]
  76. Zhang, J.; Luximon, Y.; Song, Y. The role of consumers’ perceived security, perceived control, interface design features, and conscientiousness in continuous use of mobile payment services. Sustainability 2019, 11, 6843. [Google Scholar] [CrossRef]
  77. Zhang, B.; Fu, Z.; Huang, J.; Wang, J.; Xu, S.; Zhang, L. Consumers’ perceptions, purchase intention, and willingness to pay a premium price for safe vegetables: A case study of beijing, China. J. Clean. Prod. 2018, 197, 1498–1507. [Google Scholar] [CrossRef]
  78. Montoro, L.; Useche, S.A.; Alonso, F.; Lijarcio, I.; Bosó-Seguí, P.; Martí-Belda, A. Perceived safety and attributed value as predictors of the intention to use autonomous vehicles: A national study with Spanish drivers. Saf. Sci. 2019, 120, 865–876. [Google Scholar] [CrossRef]
  79. Moon, H.; Yoon, H.J.; Han, H. The effect of airport atmospherics on satisfaction and behavioral intentions: Testing the moderating role of perceived safety. J. Travel Tour. Mark. 2016, 34, 749–763. [Google Scholar] [CrossRef]
  80. Huang, L.-T. Flow and social capital theory in online impulse buying. J. Bus. Res. 2016, 69, 2277–2283. [Google Scholar] [CrossRef]
  81. Chan, T.K.H.; Cheung, C.M.K.; Lee, Z.W.Y. The state of online impulse-buying research: A literature analysis. Inf. Manag. 2017, 54, 204–217. [Google Scholar] [CrossRef]
  82. Chen, C.-Y.; Huarng, K.-H.; González, V.I. How creative cute characters affect purchase intention. J. Bus. Res. 2022, 142, 211–220. [Google Scholar] [CrossRef]
  83. Thamizhvanan, A.; Xavier, M.J. Determinants of customers’ online purchase intention: An empirical study in India. J. Indian Bus. Res. 2013, 5, 17–32. [Google Scholar] [CrossRef]
  84. Kurata, Y.B.; Prasetyo, Y.T.; Ong, A.K.; Nadlifatin, R.; Persada, S.F.; Chuenyindee, T.; Cahigas, M.M. Determining factors affecting preparedness beliefs among Filipinos on Taal Volcano eruption in Luzon, Philippines. Int. J. Disaster Risk Reduct. 2022, 76, 103035. [Google Scholar] [CrossRef]
  85. Prasetyo, Y.T.; Castillo, A.M.; Salonga, L.J.; Sia, J.A.; Seneta, J.A. Factors affecting perceived effectiveness of COVID-19 prevention measures among Filipinos during enhanced community quarantine in Luzon, Philippines: Integrating Protection Motivation Theory and extended theory of planned behavior. Int. J. Infect. Dis. 2020, 99, 312–323. [Google Scholar] [CrossRef] [PubMed]
  86. Katz-Navon, T.; Naveh, E.; Stern, Z. Safety self-efficacy and Safety Performance. Int. J. Health Care Qual. Assur. 2007, 20, 572–584. [Google Scholar] [CrossRef] [PubMed]
  87. Ataei, P.; Gholamrezai, S.; Movahedi, R.; Aliabadi, V. An analysis of farmers’ intention to use green pesticides: The application of the extended theory of planned behavior and health belief model. J. Rural Stud. 2021, 81, 374–384. [Google Scholar] [CrossRef]
  88. Kahlor, L.A.; Wang, W.; Olson, H.C.; Li, X.; Markman, A.B. Public perceptions and information seeking intentions related to seismicity in five Texas communities. Int. J. Disaster Risk Reduct. 2019, 37, 101147. [Google Scholar] [CrossRef]
  89. Vinnell, L.J.; Wallis, A.; Becker, J.S.; Johnston, D.M. Evaluating the shakeout drill in Aotearoa/New Zealand: Effects on knowledge, attitudes, and behaviour. Int. J. Disaster Risk Reduct. 2020, 48, 101721. [Google Scholar] [CrossRef]
  90. Aboelmaged, M. E-waste recycling behaviour: An integration of recycling habits into the theory of planned behaviour. J. Clean. Prod. 2021, 278, 124182. [Google Scholar] [CrossRef]
  91. Hajli, N. Social Commerce Constructs and consumer’s intention to buy. Int. J. Inf. Manag. 2015, 35, 183–191. [Google Scholar] [CrossRef]
  92. Ali, M.A.-B.; Zubairi, S.A. Impact of demographic factors on impulse buying behavior: A study of consumer behavior in supermarkets of Karachi. Eur. J. Bus. Manag. Res. 2020, 5, 1–7. [Google Scholar] [CrossRef]
  93. Yang, W.; Zhou, S. Using decision tree analysis to identify the determinants of residents’ CO2 emissions from different types of trips: A case study of guangzhou, China. J. Clean. Prod. 2020, 277, 124071. [Google Scholar] [CrossRef]
  94. Snehil; Goel, R. Flood damage analysis using machine learning techniques. Procedia Comput. Sci. 2020, 173, 78–85. [Google Scholar] [CrossRef]
  95. Milani, L.; Grumi, S.; Camisasca, E.; Miragoli, S.; Traficante, D.; Di Blasio, P. Familial risk and protective factors affecting CPS Professionals’ Child Removal Decision: A decision tree analysis study. Child. Youth Serv. Rev. 2020, 109, 104687. [Google Scholar] [CrossRef]
  96. Topîrceanu, A.; Grosseck, G. Decision tree learning used for the classification of student archetypes in online courses. Procedia Comput. Sci. 2017, 112, 51–60. [Google Scholar] [CrossRef]
  97. Harwati; Sudiya, A. Application of decision tree approach to student selection model-A case study. IOP Conf. Ser. Mater. Sci. Eng. 2016, 105, 012014. [Google Scholar] [CrossRef]
  98. Daube, C.; Xu, T.; Zhan, J.; Webb, A.; Ince, R.A.A.; Garrod, O.G.B.; Schyns, P.G. Grounding deep neural network predictions of human categorization behavior in understandable functional features: The case of Face Identity. Patterns 2021, 2, 100348. [Google Scholar] [CrossRef]
  99. Fintz, M.; Osadchy, M.; Hertz, U. Using deep learning to predict human decisions and using cognitive models to explain deep learning models. Sci. Rep. 2022, 12, 4736. [Google Scholar] [CrossRef]
  100. Zhong, M.; Yan, Z. Data-driven soliton mappings for integrable fractional nonlinear wave equations via deep learning with Fourier neural operator. Chaos Solitons Fractals 2022, 165, 112787. [Google Scholar] [CrossRef]
  101. Vijayakumar, K.; Kadam, V.J.; Sharma, S.K. Breast cancer diagnosis using multiple activation deep neural network. Concurr. Eng. 2021, 29, 275–284. [Google Scholar] [CrossRef]
  102. Pradhan, B.; Lee, S. Landslide susceptibility assessment and Factor Effect Analysis: Backpropagation artificial neural networks and their comparison with Frequency Ratio and bivariate logistic regression modelling. Environ. Model. Softw. 2010, 25, 747–759. [Google Scholar] [CrossRef]
  103. Kamalul Ariffin, S.; Mohan, T.; Goh, Y.-N. Influence of consumers’ perceived risk on consumers’ online purchase intention. J. Res. Interact. Mark. 2018, 12, 309–327. [Google Scholar] [CrossRef]
  104. Sánchez-Cañizares, S.M.; Cabeza-Ramírez, L.J.; Muñoz-Fernández, G.; Fuentes-García, F.J. Impact of the perceived risk from covid-19 on intention to travel. Curr. Issues Tour. 2020, 24, 970–984. [Google Scholar] [CrossRef]
  105. Arli, D.; Tan, L.P.; Tjiptono, F.; Yang, L. Exploring consumers’ purchase intention towards Green Products in an emerging market: The role of consumers’ perceived readiness. Int. J. Consum. Stud. 2018, 42, 389–401. [Google Scholar] [CrossRef]
  106. Aitken, R.; Watkins, L.; Williams, J.; Kean, A. The positive role of labelling on consumers’ perceived behavioural control and intention to purchase Organic Food. J. Clean. Prod. 2020, 255, 120334. [Google Scholar] [CrossRef]
  107. Harjadi, D.; Gunardi, A. Factors affecting eco-friendly purchase intention: Subjective norms and ecological consciousness as moderators. Cogent Bus. Manag. 2022, 9, 2148334. [Google Scholar] [CrossRef]
  108. Li, Y.; Xu, Z.; Xu, F. Perceived control and purchase intention in online shopping: The mediating role of self-efficacy. Soc. Behav. Personal. Int. J. 2018, 46, 99–105. [Google Scholar] [CrossRef]
  109. Yıldırım, M.; Güler, A. Covid-19 severity, self-efficacy, knowledge, preventive behaviors, and mental health in Turkey. Death Stud. 2020, 46, 979–986. [Google Scholar] [CrossRef]
  110. Griffin, B.; Conner, M.; Norman, P. Applying an extended protection motivation theory to predict COVID-19 vaccination intentions and uptake in 50–64 year olds in the UK. Soc. Sci. Med. 2022, 298, 114819. [Google Scholar] [CrossRef]
  111. Siddiqui, S.; Qamar, A.H. Risk perception and protective behavior in the context of covid-19: A qualitative exploration. Asian Bioeth. Rev. 2021, 13, 401–420. [Google Scholar] [CrossRef]
  112. Wu, A.Q.; Lau, V.M.-C. Covid-19-induced negative emotions and the impacts on personal values and travel behaviors: A threat appraisal perspective. J. Hosp. Tour. Manag. 2022, 51, 143–155. [Google Scholar] [CrossRef]
  113. Wu, Y.; Klahm, C. Self-protection, routine activities, and victimization: Studying Arab Americans in Metro-Detroit. Violence Vict. 2019, 34, 1030–1048. [Google Scholar] [CrossRef]
  114. Lynch, K.R.; Jackson, D.B.; Chanmugam, A. Sticking to their guns: Examining firearm-related protective actions among intimate partner violence victims. Sociol. Inq. 2021, 92, 792–813. [Google Scholar] [CrossRef]
  115. Vera-Gray, F.; Kelly, L. Contested gendered space: Public sexual harassment and women’s safety work. Int. J. Comp. Appl. Crim. Justice 2020, 44, 265–275. [Google Scholar] [CrossRef]
  116. Sembada, A.Y.; Koay, K.Y. How perceived behavioral control affects trust to purchase in social media stores. J. Bus. Res. 2021, 130, 574–582. [Google Scholar] [CrossRef]
Figure 1. Percentage change in various types of crime, by levels of income of countries, 2003–2013.
Figure 1. Percentage change in various types of crime, by levels of income of countries, 2003–2013.
Applsci 13 03003 g001
Figure 2. Conceptual Framework.
Figure 2. Conceptual Framework.
Applsci 13 03003 g002
Figure 3. (a). Optimum Tree with Random Forest Classifier (True side). (b). Optimum Tree with Random Forest Classifier (False side).
Figure 3. (a). Optimum Tree with Random Forest Classifier (True side). (b). Optimum Tree with Random Forest Classifier (False side).
Applsci 13 03003 g003aApplsci 13 03003 g003b
Figure 4. Deep Learning Neural Network Model.
Figure 4. Deep Learning Neural Network Model.
Applsci 13 03003 g004
Figure 5. Training and Validation Loss Rate.
Figure 5. Training and Validation Loss Rate.
Applsci 13 03003 g005
Figure 6. Taylor Diagram.
Figure 6. Taylor Diagram.
Applsci 13 03003 g006
Table 1. Prevalence of theft, violence (assault/mugging) and theft and/or violence in Africa, Asia, Europe, America, and Oceania (Data: GWP 2006–2019).
Table 1. Prevalence of theft, violence (assault/mugging) and theft and/or violence in Africa, Asia, Europe, America, and Oceania (Data: GWP 2006–2019).
RegionTheft in PercentageViolence in PercentageTheft/Violence in Percentage
2006–20102011–20142015–20192006–20192006–20102011–20142015–20192006–20192006–20102011–20142015–20192006–2019
Africa22252625124131334153937
Asia1112101142541581515
Europe1112911433416101214
Latin America201920201312101133302931
North America131413142-2215-1616
Oceania151412143-2218-1516
Total151716167107723262323
Table 2. Respondent demographics (n = 553).
Table 2. Respondent demographics (n = 553).
CategoryCharacteristicsNumberPercentage
Age14–1826547.92
19–2519835.80
26–30234.16
31–38152.71
39–45173.07
46–5071.27
51 and above285.06
LocationRegion I30.54
Region II50.90
Region III6311.39
Region IV-A15628.21
MIMAROPA20.36
Region V10.18
Region VI81.45
Region VII61.08
Region VIII20.36
Region X20.36
Region XI30.54
Region XIII10.18
NCR30054.25
BARMM10.18
Average Travel Time in Hours Per DayLess than 2 h34462.21
2–4 h17631.83
4–6 h213.80
6–8 h71.27
More than 8 h50.90
Monthly Salary/AllowanceLess than 15,00043077.76
15,000–30,0006411.57
30,001–45,000244.34
45,001–60,000132.35
60,001–75,00040.72
More than 75,000183.25
Type of ResidenceRural12923.33
Urban42476.67
Do you have Life InsuranceYes17531.65
No37868.35
Table 3. The variables and constructs.
Table 3. The variables and constructs.
Latent VariableCodeConstructReference
Understanding SafetyU1I aware of the different crimes timely in my recent locations[84]
U2I understand the dangers of wandering alone in my location
U3I am aware of locations prone to street danger[54]
U4I am aware that the people around me may be dangerous
Perceived RiskPR1I believe that not carrying a safety weapon can increase my risk to crimes
PR2I think that I am at risk of danger while alone in the streets[85]
PR3Based on recent events, venues of my frequent visits may be prone to crimes[54]
PR4The risks are higher if I go to places that I do not recognize
Self-EfficacySE1I believe that I can be an easy target in street crimes
SE2I believe that I can properly protect myself from danger
SE3I believe that bringing self-defense tools can make me safer[86]
SE4I have a safety plan on how to deal with street crimes[58]
Perceived SeverityPV1I believe that recent crimes can result to great danger and even death[54]
PV2I believe that recent crime happenings are a severe threat to one’s safety in the streets[87]
PV3I believe that women are more in risk to street dangers than men
PV4I find that street crime hinders my safety wandering alone outside
Perceived Behavioral ControlBC1I believe that carrying a self-defense tool is a benefit
BC2I know how to search risks that are timely in my frequent locations[88]
BC3I believe that buying a self-defense tool is entirely up to me[54]
BC4I believe I can increase safety measures if I have a self-defense tool
Subjective NormSN1I feel responsible to carry self-defense tools in order to protect myself[54]
SN2Most of the people I know believe that carrying tools is helpful to protect oneself[88]
SN3My family encourage me to carry a self-defense tool[54]
SN4My female friends always carry a self-defense tool[54]
AttitudeA1I think that buying self-defense tools is worth it[89]
A2I worry about the effects of not carrying a self-defense tool
A3I feel anxious whenever I hear news about threats in the streets
A4I think that buying self-defense tools is a responsibility[90]
Perceived SafetyPF1I believe that my risk in street crimes will lower when carrying a self-defense tool
PF2I feel confident to wander alone in the street with a weapon
PF3I think that I can completely avoid street crimes with a self-defense tool[58]
PF4I believe that if I avoid suspicious alleyways, I will be safe
Purchase IntentionPI1I intent to buy self-defense tools[88]
PI2I intent to seek buyer reviews/experience about self-defense tools[88]
PI3I am more likely to buy self-defense tools because they are timely essentials[91]
PI4I am more likely to purchase self-defense tools due to the current events[91]
Buying ImpulseBI1Buying a self-defense tool will benefit my peace of mind[92]
BI2I do not mind the price of self-defense tools[92]
BI3The efficiency of the self-defense tools is critical for me
BI4I suddenly want to purchase self-defense tools that I did not plan on purchasing[92]
Table 4. Decision Tree Summarized Results.
Table 4. Decision Tree Summarized Results.
Category60:4070:3080:2090:10
Random
Gini53.3853.7656.0555.11
Standard Deviation2.7433.1283.4084.671
Entropy53.8553.2455.9954.27
Standard Deviation2.8492.9073.9705.250
Best
Gini55.7956.0057.0052.00
Standard Deviation0.4120.0000.0000.000
Entropy53.3155.0053.0059.12
Standard Deviation0.7510.0000.0000.997
Table 5. Random Forest Classifier Summarized Results.
Table 5. Random Forest Classifier Summarized Results.
Category60:4070:3080:2090:10
Random
Gini82.1280.0482.6483.54
Standard Deviation5.5234.6797.1567.446
Entropy82.7679.6484.1684.82
Standard Deviation4.3746.4055.5785.858
Best
Gini88.7784.0492.4996.00
Standard Deviation0.9251.0040.5020.000
Entropy83.3985.0589.4592.00
Standard Deviation1.2250.7250.4990.000
Table 6. Summarized Result for Deep Learning Neural Network.
Table 6. Summarized Result for Deep Learning Neural Network.
FactorAverage TrainingStandard DeviationAverage TestingStandard Deviation
PR94.611.47597.630.397
SN95.735.16297.396.651
PBC90.055.83692.534.187
SE87.473.39390.377.402
PV86.980.35888.114.963
A80.691.17884.213.918
U76.731.25480.601.254
BI75.243.58778.385.196
PF74.031.28777.754.064
Table 7. Normalized Score of Importance.
Table 7. Normalized Score of Importance.
FactorImportanceNormalized Importance
A0.179100%
PR0.17597.9%
SN0.16893.9%
PBC0.16190.4%
SE0.15788.0%
PV0.15486.4%
U0.15385.9%
BI0.14983.2%
PF0.14883.0%
Disclaimer/Publisher’s Note: The statements, opinions and data contained in all publications are solely those of the individual author(s) and contributor(s) and not of MDPI and/or the editor(s). MDPI and/or the editor(s) disclaim responsibility for any injury to people or property resulting from any ideas, methods, instructions or products referred to in the content.

Share and Cite

MDPI and ACS Style

Borres, R.D.; Ong, A.K.S.; Arceno, T.W.O.; Padagdag, A.R.; Sarsagat, W.R.L.B.; Zuñiga, H.R.M.S.; German, J.D. Analysis of Factors Affecting Purchase of Self-Defense Tools among Women: A Machine Learning Ensemble Approach. Appl. Sci. 2023, 13, 3003. https://doi.org/10.3390/app13053003

AMA Style

Borres RD, Ong AKS, Arceno TWO, Padagdag AR, Sarsagat WRLB, Zuñiga HRMS, German JD. Analysis of Factors Affecting Purchase of Self-Defense Tools among Women: A Machine Learning Ensemble Approach. Applied Sciences. 2023; 13(5):3003. https://doi.org/10.3390/app13053003

Chicago/Turabian Style

Borres, Rianina D., Ardvin Kester S. Ong, Tyrone Wyeth O. Arceno, Allyza R. Padagdag, Wayne Ralph Lee B. Sarsagat, Hershey Reina Mae S. Zuñiga, and Josephine D. German. 2023. "Analysis of Factors Affecting Purchase of Self-Defense Tools among Women: A Machine Learning Ensemble Approach" Applied Sciences 13, no. 5: 3003. https://doi.org/10.3390/app13053003

APA Style

Borres, R. D., Ong, A. K. S., Arceno, T. W. O., Padagdag, A. R., Sarsagat, W. R. L. B., Zuñiga, H. R. M. S., & German, J. D. (2023). Analysis of Factors Affecting Purchase of Self-Defense Tools among Women: A Machine Learning Ensemble Approach. Applied Sciences, 13(5), 3003. https://doi.org/10.3390/app13053003

Note that from the first issue of 2016, this journal uses article numbers instead of page numbers. See further details here.

Article Metrics

Back to TopTop