A Low-Cost Sensorized Vehicle for In-Field Crop Phenotyping
Abstract
1. Introduction
2. Materials and Methods
2.1. Mechanical Components
2.1.1. Chassis
2.1.2. Central Body: Place for Measuring Instruments and Crossbar for Track Adjustment
2.1.3. Battery Pack Box—BMS
2.1.4. Brake System
2.2. Electronic Components
2.2.1. Electric Motorization
2.2.2. Battery Box
2.2.3. Electronic Driver with Microcontroller
2.2.4. Guide Screen for Frontal Vision in FPV
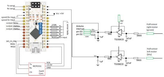
2.3. Electronic Schemes
2.4. Phenomobile Multispectral Camera and Operation
3. Field Acquisition and Results
4. Discussion
5. Conclusions
Author Contributions
Funding
Institutional Review Board Statement
Informed Consent Statement
Data Availability Statement
Conflicts of Interest
References
- Fiorani, F.; Schurr, U. Future scenarios for plant phenotyping. Annu. Rev. Plant Biol 2013, 64, 267–291. [Google Scholar] [CrossRef] [PubMed]
- Li, L.; Zhang, Q.; Huang, D. A review of imaging techniques for plant phenotyping. Sensors 2014, 14, 20078–20111. [Google Scholar] [CrossRef] [PubMed]
- Costa, C.; Schurr, U.; Loreto, F.; Menesatti, P.; Carpentier, S. Plant phenotyping research trends, a science mapping approach. Front. Plant Sci. 2019, 9, 1933. [Google Scholar] [CrossRef] [PubMed]
- Pieruschka, R.; Schurr, U. Plant phenotyping: Past, present, and future. Plant Phenomics 2019, 2019, 1–6. [Google Scholar] [CrossRef]
- Menzel, M.I.; Tittmann, S.; Buehler, J.; Preis, S.; Wolters, N.; Jahnke, S.; Walter, A.; Chlubek, A.; Leon, A.; Hermes, N. Non-invasive determination of plant biomass with microwave resonators. Plant Cell Environ. 2009, 32, 368–379. [Google Scholar] [CrossRef]
- Bauriegel, E.; Giebel, A.; Herppich, W.B. Hyperspectral and chlorophyll fluorescence imaging to analyse the impact of fusarium culmorum on the photosynthetic integrity of infected wheat ears. Sensors 2011, 11, 3765–3779. [Google Scholar] [CrossRef]
- Rao, N.K.S.; Laxman, R.H. Phenotyping Horticultural Crops for Abiotic Stress Tolerance. In Climate-Resilient Horticulture: Adaptation and Mitigation Strategies; Singh, H.C.P., Rao, N.K.S., Shivashankara, K.S., Eds.; Springer: Berlin/Heidelberg, Germany, 2013; pp. 147–157. [Google Scholar]
- Prashar, A.; Jones, H.G. Infra-red thermography as a high-throughput tool for field phenotyping. Agronomy 2014, 4, 397–417. [Google Scholar] [CrossRef]
- Shafiekhani, A.; Kadam, S.; Fritschi, F.B.; DeSouza, G.N. Vinobot and vinoculer: Two robotic platforms for high-throughput field phenotyping. Sensors 2017, 17, 214. [Google Scholar] [CrossRef] [PubMed]
- Fernández-Novales, J.; Saiz-Rubio, V.; Barrio, I.; Rovira-Más, F.; Cuenca-Cuenca, A.; Santos Alves, F.; Valente, J.; Tardaguila, J.; Diago, M.P. Monitoring and Mapping Vineyard Water Status Using Non-Invasive Technologies by a Ground Robot. Remote Sensing 2021, 13, 2830. [Google Scholar] [CrossRef]
- Zaman-Allah, M.; Vergara, O.; Araus, J.L.; Tarekegne, A.; Magorokosho, C.; Zarco-Tejada, P.J.; Hornero, A.; Albà, A.H.; Das, B.; Craufurd, P.; et al. Unmanned aerial platform-based multi-spectral imaging for field phenotyping of maize. Plant Methods 2015, 11, 35. [Google Scholar] [CrossRef] [PubMed]
- Chawade, A.; van Ham, J.; Blomquist, H.; Bagge, O.; Alexandersson, E.; Ortiz, R. High-Throughput Field-Phenotyping Tools for Plant Breeding and Precision Agriculture. Agronomy 2019, 9, 258. [Google Scholar] [CrossRef]
- Kumar, D.; Kushwaha, S.; Delvento, C.; Liatukas, Ž.; Vivekanand, V.; Svensson, J.T.; Henriksson, T.; Brazauskas, G.; Chawade, A. Affordable Phenotyping of Winter Wheat under Field and Controlled Conditions for Drought Tolerance. Agronomy 2020, 10, 882. [Google Scholar] [CrossRef]
- Koc, A.; Odilbekov, F.; Alamrani, M.; Henriksson, T.; Chawade, A. Predicting yellow rust in wheat breeding trials by proximal phenotyping and machine learning. Plant Methods 2022, 18, 30. [Google Scholar] [CrossRef] [PubMed]
- Khan, Z.; Rahimi-Eichi, V.; Haefele, S.; Garnett, T.; Miklavcic, S.J. Estimation of vegetation indices for high-throughput phenotyping of wheat using aerial imaging. Plant Methods 2018, 14, 20. [Google Scholar] [CrossRef]
- Araus, J.L.; Buchaillot, M.L.; Kefauver, S.C. High Throughput Field Phenotyping. In Wheat Improvement; Reynolds, M.P., Braun, H.J., Eds.; Springer: Cham, Switzerland, 2022; pp. 495–512. [Google Scholar]
- Available online: http://agricoltura.regione.emilia-romagna.it/produzioni-agroalimentari/temi/bio-agro-climambiente/agricoltura-integrata/disciplinari-produzione-integrata-vegetale/Collezione-dpi/2019/orticole-2019 (accessed on 9 December 2021).
- Pallottino, F.; Figorilli, S.; Cecchini, C.; Costa, C. Light drones for basic in-field phenotyping and precision farming applications: RGB tools based on image analysis. Crop Breed. Genet. Improv. Methods 2021, 2264, 269–278. [Google Scholar]
- Xu, R.; Li, C. A review of high-throughput field phenotyping systems: Focusing on ground robots. Plant Phenomics 2022, 2022, 1–20. [Google Scholar] [CrossRef] [PubMed]
- Wu, W. The Generalized Difference Vegetation Index (GDVI) for Dryland Characterization. Remote Sensing 2014, 6, 1211–1233. [Google Scholar] [CrossRef]
















| Sensor | CWL (nm) | BW (nm) | Color |
|---|---|---|---|
| S1 | 443 | 20 | Violet |
| S2 | 490 | 65 | Blue |
| S3 | 560 | 35 | Green |
| S4 | 665 | 30 | Red |
| S5 | 705 | 15 | Red Edge 1 |
| S6 | 740 | 15 | Red Edge 2 |
| S7 | 783 | 20 | NIR 1 |
| S8 | 842 | 115 | NIR 2 |
| S9 | 865 | 20 | NIR 3 |
Disclaimer/Publisher’s Note: The statements, opinions and data contained in all publications are solely those of the individual author(s) and contributor(s) and not of MDPI and/or the editor(s). MDPI and/or the editor(s) disclaim responsibility for any injury to people or property resulting from any ideas, methods, instructions or products referred to in the content. |
© 2023 by the authors. Licensee MDPI, Basel, Switzerland. This article is an open access article distributed under the terms and conditions of the Creative Commons Attribution (CC BY) license (https://creativecommons.org/licenses/by/4.0/).
Share and Cite
Antonucci, F.; Costa, C.; Figorilli, S.; Ortenzi, L.; Manganiello, R.; Santangelo, E.; Gierz, Ł.; Pallottino, F. A Low-Cost Sensorized Vehicle for In-Field Crop Phenotyping. Appl. Sci. 2023, 13, 2436. https://doi.org/10.3390/app13042436
Antonucci F, Costa C, Figorilli S, Ortenzi L, Manganiello R, Santangelo E, Gierz Ł, Pallottino F. A Low-Cost Sensorized Vehicle for In-Field Crop Phenotyping. Applied Sciences. 2023; 13(4):2436. https://doi.org/10.3390/app13042436
Chicago/Turabian StyleAntonucci, Francesca, Corrado Costa, Simone Figorilli, Luciano Ortenzi, Rossella Manganiello, Enrico Santangelo, Łukasz Gierz, and Federico Pallottino. 2023. "A Low-Cost Sensorized Vehicle for In-Field Crop Phenotyping" Applied Sciences 13, no. 4: 2436. https://doi.org/10.3390/app13042436
APA StyleAntonucci, F., Costa, C., Figorilli, S., Ortenzi, L., Manganiello, R., Santangelo, E., Gierz, Ł., & Pallottino, F. (2023). A Low-Cost Sensorized Vehicle for In-Field Crop Phenotyping. Applied Sciences, 13(4), 2436. https://doi.org/10.3390/app13042436

