Adaptive Backstepping Axial Position Tracking Control of Autonomous Undersea Vehicles with Deferred Output Constraint
Abstract
:1. Introduction
- (i)
- The deferred output constraint in adaptive control design is implemented by constructing the auxiliary reference signal. Meanwhile, this construction is also beneficial to improve the smoothness of control input in the early stage of system operation.
- (ii)
- Both the state feedback control scheme and output feedback control scheme are developed for AUVs with deferred output constraints.
- (iii)
- By using the proposed control scheme, all the signals in closed loop are proved to be bounded, and better asymptotic tracking performance is achieved.
2. Problem Formulation
3. Construction of Auxiliary Reference Signal
4. State Feedback Control Design
4.1. Backstepping Control Design
4.2. Stability Analysis
5. Output Feedback Control Design
- (1)
- The proposed control scheme may be used in the cases that velocity signals are unmeasurable. Therefore, the applicable scope is extended.
- (2)
- By incorporating the initial rectification technique into the barrier backstepping design, deferred output constraint adaptive control scheme is developed. So the robustness and safety of AUV systems have been improved.
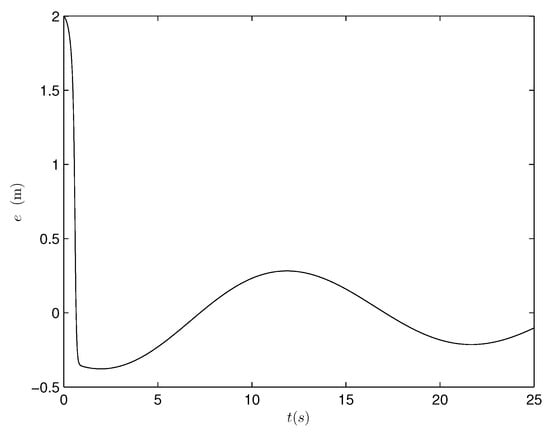
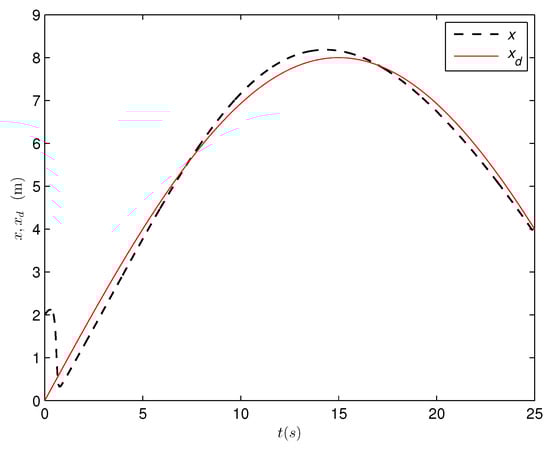
6. Numerical Simulation
7. Conclusions
Author Contributions
Funding
Institutional Review Board Statement
Informed Consent Statement
Data Availability Statement
Conflicts of Interest
References
- Carlucho, I.; De, P.M.; Wang, S.; Petillot, Y.; Acosta, G.G. Adaptive low-level control of autonomous underwater vehicles using deep reinforcement learning. Robot. Auton. Syst. 2018, 107, 71–86. [Google Scholar] [CrossRef]
- Liu, Q.; Huang, R.N.; Chen, Y.; Li, J.P.; Zhao, D.L. Intelligent Sliding Mode Control for Underwater Vehicle. Appl. Electron. Tech. 2017, 43, 117–121. [Google Scholar]
- Wang, X.; Xu, B.; Guo, Y. Fuzzy Logic System-Based Robust Adaptive Control of AUV with Target Tracking. Int. J. Fuzzy Syst. 2022, 1–9. [Google Scholar] [CrossRef]
- Cui, R.; Yang, C.; Li, Y.; Sharma, S. Adaptive neural network control of AUVs with control input nonlinearities using reinforcement learning. IEEE Trans. Syst. Man Cybern. Syst. 2017, 47, 1019–1029. [Google Scholar] [CrossRef]
- Hammad, M.M.; Elshenawy, A.K.; El Singaby, M.I. Trajectory following and stabilization control of fully actuated AUV using inverse kinematics and self-tuning fuzzy PID. PLoS ONE 2017, 12, e0179611. [Google Scholar] [CrossRef]
- Wei, H.; Shen, C.; Shi, Y. Distributed Lyapunov-based model predictive formation tracking control for autonomous underwater vehicles subject to disturbances. IEEE Trans. Syst. Man Cybern. Syst. 2019, 51, 5198–5208. [Google Scholar] [CrossRef]
- Marco, D.B.; Martins, A.; Healey, A.J. Surge motion parameter identification for the NPS Phoenix AUV. In Proceedings of the IARP-1st International Workshop on Autonomous Underwater Vehicles for Shallow Water and Coastal Environment, Lafayette, LA, USA, 17–19 February 1998. [Google Scholar]
- Kumarawadu, S.; Kumara, K.J.C. On the speed control for automated surface vessel operation. In Proceedings of the Third International Conference on Information and Automation for Sustainability, Melbourne, Australia, 4–6 December 2007. [Google Scholar]
- Herlambang, T.; Nurhadi, H. Design of a sliding pid controller for the surge and roll motion control of unusaits auv. Int. J. Comput. Sci. Appl. Math. 2017, 3, 61–64. [Google Scholar] [CrossRef]
- Fossen, T.I. Guidance and Control of Ocean Vehicles. University of Trondheim, 1st ed.; John Wiley & Sons: Chichester, UK, 1999. [Google Scholar]
- Smallwood, D.A.; Whitcomb, L.L. Model-based dynamic positioning of underwater robotic vehicles: Theory and experiment. IEEE J. Ocean. Eng. 2004, 29, 169–186. [Google Scholar] [CrossRef]
- Riedel, J.S. Shallow water station keeping of an autonomous underwater vehicle: The experimental results of a disturbance compensation controller. In Proceedings of the OCEANS 2000 MTS/IEEE Conference and Exhibition, Providence, RI, USA, 11–14 September 2000. [Google Scholar]
- Gao, J.; Xu, D.M.; Li, J.; Weisheng, Y.; Fubin, Z. Adaptive Backstepping Sliding Mode Control for Surge Motion of an Au-tonomous Underwater Vehicle. J. Northwestern Polytech. Univ. 2007, 25, 552–555. [Google Scholar]
- Yu, Y.F.; Yan, Q.Z.; Cai, J.P. Initial correction adaptive back stepping control method for axial motion of underwater vehicles. Fire Control Command Control 2019, 44, 115–119. [Google Scholar]
- Li, X.; Huang, R.N.; Ding, N. Adaptive Backstepping Control of Autonomous Undersea Vehicle with Input Limitation. J. Unmanned Undersea Syst. 2019, 27, 624–628. [Google Scholar]
- Li, S.; Wang, X.; Zhang, L. Finite-time output feedback tracking control for autonomous underwater vehicles. IEEE J. Ocean. Eng. 2014, 40, 727–751. [Google Scholar] [CrossRef]
- Wang, Y.; Chai, T.; Zhang, Y. State observer-based adaptive fuzzy output-feedback control for a class of uncertain nonlinear systems. Inf. Sci. 2010, 180, 5029–5040. [Google Scholar] [CrossRef]
- Chen, W.; Saif, M. Output feedback controller design for a class of MIMO nonlinear systems using high-order sliding-mode differentiators with application to a laboratory 3-D crane. IEEE Trans. Ind. Electron. 2008, 55, 3985–3997. [Google Scholar] [CrossRef]
- Chen, M.; Ge, S.S. Adaptive neural output feedback control of uncertain nonlinear systems with unknown hysteresis using disturbance observer. IEEE Trans. Ind. Electron. 2015, 62, 7706–7716. [Google Scholar] [CrossRef]
- Pisano, A.; Usai, E. Output-feedback control of an underwater vehicle prototype by higher-order sliding modes. Automatica 2004, 40, 1525–1531. [Google Scholar] [CrossRef]
- Refsnes, J.E.; Sorensen, A.J.; Pettersen, K.Y. Model-based output feedback control of slender-body underactuated AUVs: Theory and experiments. IEEE Trans. Control Syst. Technol. 2008, 16, 930–946. [Google Scholar] [CrossRef]
- Liu, S.; Wang, D.; Poh, E. Nonlinear output feedback tracking control for AUVs in shallow wave disturbance condition. Int. J. Control 2008, 81, 1806–1823. [Google Scholar] [CrossRef]
- Zhang, L.; Qi, X.; Pang, Y.; Jiang, D. Adaptive output feedback control for trajectory tracking of AUV in wave disturbance condition. Int. J. Wavelets Multiresolution Inf. Process. 2013, 11, 1350027. [Google Scholar] [CrossRef]
- Zhang, L.J.; Qi, X.; Pang, Y.J. Adaptive output feedback control based on DRFNN for AUV. Ocean Eng. 2009, 36, 716–722. [Google Scholar] [CrossRef]
- Bravo, J.M.; Alamo, T.; Camacho, E.F. Robust MPC of constrained discrete-time nonlinear systems based on approximated reachable sets. Automatica 2006, 42, 1745–1751. [Google Scholar] [CrossRef]
- Bemporad, A. Reference governor for constrained nonlinear systems. IEEE Trans. Autom. Control 1998, 43, 415–419. [Google Scholar] [CrossRef]
- Tee, K.P.; Ge, S.S.; Tay, E.H. Barrier Lyapunov functions for the control of output-constrained nonlinear systems. Automatica 2009, 45, 918–927. [Google Scholar] [CrossRef]
- Jin, X. Iterative learning control for non-repetitive trajectory tracking of robot manipulators with joint position constraints and actuator faults. Int. J. Adapt. Control Signal Process. 2017, 31, 859–875. [Google Scholar] [CrossRef]
- Song, Y.D.; Zhou, S. Tracking control of uncertain nonlinear systems with deferred asymmetric time-varying full state constraints. Automatica 2018, 98, 314–322. [Google Scholar] [CrossRef]
- Liu, L.; Gao, T.; Liu, Y.J.; Tong, S.; Chen, C.P.; Ma, L. Time-varying IBLFs-based adaptive control of uncertain nonlinear systems with full state constraints. Automatica 2021, 129, 109595. [Google Scholar] [CrossRef]
- Hou, Y.; Wang, H.; Wei, Y.; Iu, H.H.C.; Fernando, T. Robust adaptive finite-time tracking control for Intervention-AUV with input saturation and output constraints using high-order control barrier function. Ocean Eng. 2023, 268, 113219. [Google Scholar] [CrossRef]
- Wang, C.; Lin, Y. Decentralized adaptive tracking control for a class of interconnected nonlinear time-varying systems. Automatica 2015, 54, 16–24. [Google Scholar] [CrossRef]
- Wang, X.; Liu, J. Differentiator Design and Application—Signal Filtering and Differentiation, 1st ed.; Publishing House of Electronics Industry: Beijing, China, 2010. [Google Scholar]
- Chen, Q.; Ren, X.; Na, J.; Zheng, D. Adaptive robust finite-time neural control of uncertain PMSM servo system with nonlinear dead zone. Neural Comput. Appl. 2017, 28, 3725–3736. [Google Scholar] [CrossRef]
- Prestero, T. Verification of a Six-Degree of Freedom Simulation Model for the REMUS Autonomous Underwater Vehicle. In Proceedings of the Unmanned Untethered Submersible Technology 2001, Durham, NH, USA, August 2001. [Google Scholar]









Disclaimer/Publisher’s Note: The statements, opinions and data contained in all publications are solely those of the individual author(s) and contributor(s) and not of MDPI and/or the editor(s). MDPI and/or the editor(s) disclaim responsibility for any injury to people or property resulting from any ideas, methods, instructions or products referred to in the content. |
© 2023 by the authors. Licensee MDPI, Basel, Switzerland. This article is an open access article distributed under the terms and conditions of the Creative Commons Attribution (CC BY) license (https://creativecommons.org/licenses/by/4.0/).
Share and Cite
Zhang, Y.; Xu, O. Adaptive Backstepping Axial Position Tracking Control of Autonomous Undersea Vehicles with Deferred Output Constraint. Appl. Sci. 2023, 13, 2219. https://doi.org/10.3390/app13042219
Zhang Y, Xu O. Adaptive Backstepping Axial Position Tracking Control of Autonomous Undersea Vehicles with Deferred Output Constraint. Applied Sciences. 2023; 13(4):2219. https://doi.org/10.3390/app13042219
Chicago/Turabian StyleZhang, Yuntao, and Ouguan Xu. 2023. "Adaptive Backstepping Axial Position Tracking Control of Autonomous Undersea Vehicles with Deferred Output Constraint" Applied Sciences 13, no. 4: 2219. https://doi.org/10.3390/app13042219
APA StyleZhang, Y., & Xu, O. (2023). Adaptive Backstepping Axial Position Tracking Control of Autonomous Undersea Vehicles with Deferred Output Constraint. Applied Sciences, 13(4), 2219. https://doi.org/10.3390/app13042219
