Decision Framework for Predictive Maintenance Method Selection
Abstract
1. Introduction
2. Problem Exploration
2.1. Problem 1—Difficulties in Identifying and Selecting Methods for Predictive Maintenance
2.2. Problem 2—No Proper Fit between the Ambition Level and the Available Data
2.3. Problem 3—Financial Justification for a Specific Maintenance Approach Is Not Clear
3. Design of the Framework Elements
3.1. Element 1: Classification of the Available Predictive Maintenance Approaches
- I.
- Experience-based predictions of failure times are based on knowledge and previous experience outside (e.g., OEM) or within the company. Sometimes they are supported by limited or scattered data. Predictions are based on expert judgement (e.g., facilitated by failure mode, effect and criticality analysis (FMECA) techniques). These methods estimate the life of an average component operating under historically average conditions.
- II.
- Reliability Statistics prediction techniques are based on historical (failure) records of comparable equipment without considering component-specific (usage) differences. This approach accurately describes population-wide failure probabilities. Examples are the reliability engineering or survival analysis [28] approaches and the analyses using fault trees, Markov chains or other stochastic processes [26,27]. These methods also estimate the life of an average component operating under historically average conditions.
- III.
- Stressor-based predictions are based on historical records supplemented with stressor data, e.g., temperature, humidity or speed, to include environmental and operational variabilities and give results in terms of the expected lifetime of an average system in a specific environment. Examples of this type of method are the hazard or failure rate models from reliability handbooks that contain multiplication factors for certain covariates or stressors. Predictions are typically based on collected data from build-in tests or operating history under different conditions, but the effect of stressors can also be derived from expert knowledge or (simple) physical models [23].
- IV.
- Degradation-based predictions are based on the extrapolation of a general path of a degradation measure to a predetermined failure threshold. By measuring symptoms of incipient failure, e.g., rises in temperature or vibration, the system can be diagnosed. The prognosis is inferred from sensor readings, i.e., is always based on measurements, e.g., from a condition monitoring or structural health monitoring system. The prediction starts from the current state of degradation and results in an expected remaining lifetime of a specific (individual) system in a specific environment.
- V.
- Model-based predictions give the expected remaining lifetime of a specific (individual) system under specified conditions. Two types of model-based approaches can be followed:
- A.
- Physical model-based: The prognostic parameter is calculated using a physical model of the degradation mechanism based on direct sensing of the loads or usage that govern the critical failure mechanisms of individual components.
- B.
- Data model-based: The prognostic parameter is calculated or inferred using data analytics that uses sensed variations in loads, usage data, process data or condition/health monitoring data as input. The algorithms aim to derive patterns or relations in the data or try to detect anomalies by comparing them to historical data.
3.2. Element 2A: Definition of the Ambition Level
- Is it required to predict the lifetime of individual assets?
- -
- If not, only a generic prediction can be made for a fleet or group of assets;
- -
- If individual predictions are required, also monitoring of individual assets is required.
- Should variations in the usage of the assets be included?
- -
- If not included, maintenance will be based on calendar time;
- -
- Typical variations to be included are operating hours, driven kilometres, start/stops;
- -
- If variations are to be included, they must be monitored or registered during operation.
- Should variations in environmental conditions be included?
- -
- If not included, maintenance will be based on average conditions;
- -
- Operation at other conditions may yield accelerated degradation;
- -
- If variations are to be included, they must be monitored or registered during operation.
- Do future conditions differ from current or historical conditions?
- -
- If there is no difference, an extrapolation of a general trend can be made;
- -
- Otherwise, these variabilities have to be included in the prediction using a model.
3.3. Element 2B: Definition of the Data Types
3.4. Element 2C: Mapping Data Inputs and Ambition Levels to the Five Maintenance Approaches
3.5. Element 3: Business Case
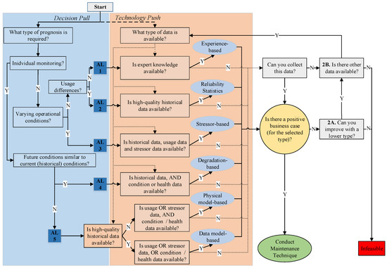
4. Framework for the Maintenance Method Selection
5. Evaluation of the Proposed Framework
5.1. Case Study Method
5.2. Case 1: Electrical Components of a Naval Vessel
5.3. Case 2: Nuclear Reactor
5.4. Case 3: Engine Condition Trend Monitoring for a Military Transport Aircraft
5.5. Case 4: Predicting Rolling Stock Maintenance
6. Conclusions
- Difficulty in distinguishing between the available maintenance methods;
- Mismatch between the ambition level and the required data;
- Difficulty in showing the added value of a certain maintenance approach.
Author Contributions
Funding
Institutional Review Board Statement
Informed Consent Statement
Data Availability Statement
Acknowledgments
Conflicts of Interest
References
- Hashemian, H.M.; Bean, W.C. State-of-the-art predictive maintenance techniques. IEEE Trans. Instrum. Meas. 2011, 60, 3480–3492. [Google Scholar] [CrossRef]
- Scott, M.J.; Verhagen, W.J.C.; Bieber, M.T.; Marzocca, P. A Systematic Literature Review of Predictive Maintenance for Defence Fixed-Wing Aircraft Sustainment and Operations. Sensors 2022, 22, 7070. [Google Scholar] [CrossRef] [PubMed]
- Ton, B.; Basten, R.; Bolte, J.; Braaksma, J.; Di Bucchianico, A.; Van De Calseyde, P.; Grooteman, F.; Heskes, T.; Jansen, N.; Teeuw, W.; et al. PrimaVera—Synergising Predictive Maintenance. Appl. Sci. 2020, 10, 8348. [Google Scholar] [CrossRef]
- Waeyenbergh, G.; Pintelon, L. A framework for maintenance concept development. Int. J. Prod. Econ. 2002, 77, 299–313. [Google Scholar] [CrossRef]
- Tiboni, M.; Remino, C.; Bussola, R.; Amici, C. A Review on Vibration-Based Condition Monitoring of Rotating Machinery. Appl. Sci. 2022, 12, 972. [Google Scholar] [CrossRef]
- Lee, J.; Bagheri, B.; Kao, H.-A. A cyber-physical systems architecture for industry 4.0-based manufacturing systems. Manuf. Lett. 2015, 3, 18–23. [Google Scholar] [CrossRef]
- Achouch, M.; Dimitrova, M.; Ziane, K.; Sattarpanah Karganroudi, S.; Dhouib, R.; Ibrahim, H.; Adda, M. On Predictive Maintenance in Industry 4.0: Overview, Models, and Challenges. Appl. Sci. 2022, 12, 8081. [Google Scholar]
- Grubic, T.; Redding, L.; Baines, T.; Julien, D. The adoption and use of diagnostic and prognostic technology within UK-based manufacturers. Proc. Inst. Mech. Eng. Part B J. Eng. Manuf. 2011, 225, 1457–1470. [Google Scholar] [CrossRef]
- Tiddens, W.; Braaksma, A.; Tinga, T. The Adoption of Prognostic Technologies in Maintenance Decision Making: A Multiple Case Study. Procedia CIRP 2015, 38, 171–176. [Google Scholar] [CrossRef]
- Tiddens, W.; Braaksma, J.; Tinga, T. Exploring predictive maintenance applications in industry. J. Qual. Maint. Eng. 2022, 28, 68–85. [Google Scholar] [CrossRef]
- Carnero, M.C. Selection of diagnostic techniques and instrumentation in a predictive maintenance program. A case study. Decis. Support Syst. 2005, 38, 539–555. [Google Scholar] [CrossRef]
- Tiddens, W.W.; Braaksma, A.J.J.; Tinga, T. Selecting Suitable Candidates for Predictive Maintenance. Int. J. Progn. Health Manag. 2018, 9, 1–14. [Google Scholar] [CrossRef]
- Arena, S.; Florian, E.; Zennaro, I.; Orrù, P.; Sgarbossa, F. A novel decision support system for managing predictive maintenance strategies based on machine learning approaches. Saf. Sci. 2022, 146, 105529. [Google Scholar] [CrossRef]
- Aremu, O.O.; Cody, R.A.; Hyland-Wood, D.; McAree, P.R. A relative entropy based feature selection framework for asset data in predictive maintenance. Comput. Ind. Eng. 2020, 145, 106536. [Google Scholar] [CrossRef]
- Calabrese, F.; Regattieri, A.; Bortolini, M.; Galizia, F.G. Data-Driven Fault Detection and Diagnosis: Challenges and Opportunities in Real-World Scenarios. Appl. Sci. 2022, 12, 9212. [Google Scholar] [CrossRef]
- Holmström, J.; Ketokivi, M.; Hameri, A.-P. Bridging practice and theory: A design science approach. Decis. Sci. 2009, 40, 65–87. [Google Scholar] [CrossRef]
- Shafiee, M. Maintenance strategy selection problem: An MCDM overview. J. Qual. Maint. Eng. 2015, 21, 378–402. [Google Scholar] [CrossRef]
- Goossens, A.J.; Basten, R.J. Exploring maintenance policy selection using the Analytic Hierarchy Process: An application for naval ships. Reliab. Eng. Syst. Saf. 2015, 142, 31–41. [Google Scholar] [CrossRef]
- Moubray, J. RCM II, Reliability-Centred Maintenance; Industrial Press Inc.: New York, NY, USA, 1997; Volume 440. [Google Scholar]
- de Jonge, B.; Teunter, R.; Tinga, T. The influence of practical factors on the benefits of condition-based maintenance over time-based maintenance. Reliab. Eng. Syst. Saf. 2017, 158, 21–30. [Google Scholar] [CrossRef]
- Kim, J.; Ahn, Y.; Yeo, H. A comparative study of time-based maintenance and condition-based maintenance for optimal choice of maintenance policy. Struct. Infrastruct. Eng. 2016, 12, 1525–1536. [Google Scholar] [CrossRef]
- Sikorska, J.; Hodkiewicz, M.; Ma, L. Prognostic modelling options for remaining useful life estimation by industry. Mech. Syst. Signal Process. 2011, 25, 1803–1836. [Google Scholar] [CrossRef]
- Tinga, T.; Wubben, F.; Tiddens, W.; Wortmann, J.; Gaalman, G. Dynamic Maintenance based on Functional Usage Profiles. J. Qual. Maint. Eng. 2021, 27, 21–42. [Google Scholar] [CrossRef]
- Carnero, M.C. An evaluation system of the setting up of predictive maintenance programmes. Reliab. Eng. Syst. Saf. 2006, 91, 945–963. [Google Scholar] [CrossRef]
- Wagner, C.; Hellingrath, B. Supporting the implementation of predictive maintenance—A process reference model. Int. J. Progn. Health Manag. 2021, 12, 1–17. [Google Scholar]
- Van Noortwijk, J. A survey of the application of gamma processes in maintenance. Reliab. Eng. Syst. Saf. 2009, 94, 2–21. [Google Scholar] [CrossRef]
- Zio, E.; Broggi, M.; Golea, L.R.; Pedroni, N. Failure and reliability predictions by infinite impulse response locally recurrent neural networks. Chem. Eng. Trans. 2012, 26, 1–6. [Google Scholar]
- Singpurwalla, N.D. Survival in dynamic environments. Stat. Sci. 1995, 10, 86–103. [Google Scholar] [CrossRef]
- Nguyen, K.T.; Fouladirad, M.; Grall, A. Model selection for degradation modeling and prognosis with health monitoring data. Reliab. Eng. Syst. Saf. 2018, 169, 105–116. [Google Scholar] [CrossRef]
- Sandborn, P.A.; Wilkinson, C. A maintenance planning and business case development model for the application of prognostics and health management (PHM) to electronic systems. Microelectron. Reliab. 2007, 47, 1889–1901. [Google Scholar] [CrossRef]
- Haddad, G.; Sandborn, P.A.; Pecht, M. Using maintenance options to maximize the benefits of prognostics for wind farms. Wind. Energy 2014, 17, 775–791. [Google Scholar] [CrossRef]
- Coble, J.B.; Hines, J.W. Prognostic Algorithm Categorization with PHM Challenge Application. In Proceedings of the International Conference on Prognostics and Health Management, Denver, CO, USA, 6–9 October 2008. [Google Scholar]
- Dibsdale, C. Holistic Prognostics. In Through-Life Engineering Services; Rajkumar, R., Redding, L., Eds.; Springer: New York, NY, USA, 2015; pp. 71–82. [Google Scholar]
- Tinga, T. Application of physical failure models to enable usage and load based maintenance. Reliab. Eng. Syst. Saf. 2010, 95, 1061–1075. [Google Scholar] [CrossRef]
- Fortune, J.; White, D. Framing of project critical success factors by a systems model. Int. J. Proj. Manag. 2006, 24, 53–65. [Google Scholar] [CrossRef]
- Tiddens, W.W.; Tinga, T.; Braaksma, A.J.J.; Brouwer, O. The Business Case for Condition-Based Maintenance: A Hybrid (Non-) Financial Approach in Safety and Reliability—Theory and Applications; Cepin, M., Bris, R., Eds.; Taylor & Francis Group, London: Portoroz, Slovenia, 2017; pp. 821–829. [Google Scholar]
- Eisenhardt, K.M.; Graebner, M.E. Theory building from cases: Opportunities and challenges. Acad. Manag. J. 2007, 50, 25–32. [Google Scholar] [CrossRef]
- Yin, R.K. Case Study Research: Design And Methods, 4th ed.; Applied Social Research Methods Series; Sage Publications, Inc.: New York, NY, USA, 2009. [Google Scholar]
- de Mesquita Guimarães, D.M.Q.R. Implementation of an Engine Condition Trend Monitoring (ECTM) Program in a Part M Organization: Pratt & Whitney PT6A-67D Engine. Ph.D. Thesis, University of Beira Interior, Covilhã, Portugal, 2015. [Google Scholar]





| Type | Level of Detail in Maintenance Decision Making |
|---|---|
| AL 1 | Insight into future behaviour of the asset or fleet, considering static conditions |
| AL 2 | Insight into future behaviour of the asset or fleet, considering differences in usage |
| AL 3 | Insight into future behaviour of the asset or fleet, considering differences in usage and environmental conditions |
| AL 4 | Insight into real-time deterioration of the individual asset and extrapolation to the future under constant conditions |
| AL 5 | Insight into real-time deterioration of the individual asset and extrapolation to the future under largely varying conditions |
| Type of Data | Description |
|---|---|
| Historical data | These data can be gathered from technical knowledge, inspections and historical records of failures or costs. Low-quality historical data only contain the main parameters (e.g., time to failure). High-quality historical data also include information on historical usage, loads (including environmental stressors) or condition/health per group of systems (fraction of fleet, i.e., a specific unit or type). Historical data are collected by manual registration, e.g., logbooks or databases, instead of detailed monitoring. |
| Usage monitoring | The process of acquiring operational data, e.g., operating hours, mileage, or tons produced and/or process control data (e.g., supervisory control and data acquisition: SCADA). This preferably includes environmental data, e.g., measurements of temperature and moisture. |
| Load monitoring | The process of acquiring loading data, e.g., temperature, vibration, humidity, strain or electrical current [34]. |
| Health or condition monitoring | The process of acquiring signs of degradation or imminent failure, e.g., vibrations, acoustics, temperatures, wear depths or data from oil analyses (all denoted condition monitoring) or data extracted from the measured (dynamic) system response to identify the presence and magnitude of damage in a system, denoted as structural health monitoring. |
| Step in Framework | Result and Explanation |
|---|---|
| Starting point | Decision pull—ambition to optimise maintenance intervals |
| Ambition level |
|
| Types of data available |
|
| Match ambition level—data? | No—AL3 also requires data on the operational environment (stressors) |
| Can these data be collected? | Possible—Install sensors or collect more environmental data by hand |
| Positive business case? | No—Too costly and time-consuming due to variety of equipment types |
| Improve with a lower AL? | Yes—Experience-based techniques will also improve the current maintenance plans |
| Other data available? | Yes—Expert knowledge is available |
| Positive business case? | Yes—No major investments required (knowledge is available, organising FMECA studies for critical equipment is expected to improve maintenance) |
| MM selection | Advice: Apply an experience-based maintenance method. This method will not satisfy original ambition level, but with available data and expertise, it is expected to contribute to the maintenance program. |
| Step in Framework | Result and Explanation |
|---|---|
| Starting point | Decision Pull—Ambition to understand deterioration of reactor core (also required by safety regulations) |
| Ambition level |
|
| Types of data available |
|
| Match ambition level—data? | Yes—AL 5 requires data on the usage or loads and data on the condition or health, which are available |
| Positive business case? | Yes—Possible impacts on safety create enough urgency for a maintenance approach giving insight into future conditions of the reactor |
| MM selection | Advise: Apply a model-based approach by using a physical model This approach satisfies the originally set ambition level |
| Step in Framework | Result and Explanation |
|---|---|
| Starting point | Decision Pull—aim to reduce maintenance costs by applying CBM |
| Types of data available |
|
| Ambition level |
|
| Match ambition level—data? | Yes—AL 4 requires condition monitoring data (available)Data required for physical model-based approach (AL5) are also available |
| Positive business case? | Yes—Financial justification conducted [36]: total lifecycle costs of ECTM lower than corrective or fixed-interval preventive maintenance |
| MM selection | Advice: Apply a degradation-based maintenance method Organisation will further develop ECTM, set ambition level is satisfied |
| Step in Framework | Result and Explanation |
|---|---|
| Starting point | Technology Push—ambition to use available data to enable prognostics |
| Ambition level |
|
| Types of data available |
|
| Match ambition level—data? | Yes—AL4 requires condition monitoring data (available) and high-quality historical data (available) |
| Positive business case? | Yes—Only minor investments required to check usability of data, high potential gain (expected extension of many maintenance intervals, reduced costs) |
| MM selection | Advice: Apply a degradation-based maintenance approach. This will satisfy the set ambition level |
Disclaimer/Publisher’s Note: The statements, opinions and data contained in all publications are solely those of the individual author(s) and contributor(s) and not of MDPI and/or the editor(s). MDPI and/or the editor(s) disclaim responsibility for any injury to people or property resulting from any ideas, methods, instructions or products referred to in the content. |
© 2023 by the authors. Licensee MDPI, Basel, Switzerland. This article is an open access article distributed under the terms and conditions of the Creative Commons Attribution (CC BY) license (https://creativecommons.org/licenses/by/4.0/).
Share and Cite
Tiddens, W.; Braaksma, J.; Tinga, T. Decision Framework for Predictive Maintenance Method Selection. Appl. Sci. 2023, 13, 2021. https://doi.org/10.3390/app13032021
Tiddens W, Braaksma J, Tinga T. Decision Framework for Predictive Maintenance Method Selection. Applied Sciences. 2023; 13(3):2021. https://doi.org/10.3390/app13032021
Chicago/Turabian StyleTiddens, Wieger, Jan Braaksma, and Tiedo Tinga. 2023. "Decision Framework for Predictive Maintenance Method Selection" Applied Sciences 13, no. 3: 2021. https://doi.org/10.3390/app13032021
APA StyleTiddens, W., Braaksma, J., & Tinga, T. (2023). Decision Framework for Predictive Maintenance Method Selection. Applied Sciences, 13(3), 2021. https://doi.org/10.3390/app13032021

