A Systematic Literature Review of Autonomous and Connected Vehicles in Traffic Management
Abstract
1. Introduction
1.1. Prior Research
1.2. Research Goal
1.3. Contribution and Layout
- Through early November 2022, 140 critical papers on connected and autonomous vehicle traffic management were discovered. This work can be a foundation for future, more in-depth scientific studies in this area.
- Then, 100 significant studies were selected that adhered to our criteria for the quality evaluation stage. When compared to other research of a similar sort, these investigations can offer valuable data.
- Then, the data from 100 research were carefully analyzed, and data were obtained to pinpoint concepts and problems related to designs for AV and CV traffic control methods.
- In this regard, this study provides a meta-analysis of traffic management techniques and goals to enhance intelligent transportation systems and emerging technologies.
- In addition to researching different methods for directing CAVs traffic at junctions, it is crucial to compare and evaluate how well each method achieves its objectives in order to spot any shortcomings and help the researchers for the gap in this field.
- At the end, the study describes the constraints and offers suggestions to help further study in this field.
2. Research Methodology
2.1. Primary Studies Selection
(“AV” OR “autonomous vehicle” OR “self-driven” OR “driverless vehicle” + “interchange” OR “intersection” OR “roundabout” + “urban” OR “suburban” OR “rural” + “congestion” OR “capacity” OR “safety” OR “management” OR “detection”)
2.2. Inclusion and Exclusion Criteria
2.3. Selection Results
2.4. Quality Assesment
2.5. Data Extraction
2.6. Data Analysis
2.6.1. Publication Overtime
2.6.2. Substantial Keyword Distribution
3. Research Analysis
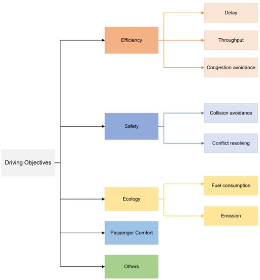
3.1. Driving Objectives Perspective
3.2. Traffic Management Methodologies Consisiting of Primary Goals
3.2.1. Efficiency
3.2.2. Safety
3.2.3. Safety and Efficiency
3.2.4. Efficiency and Ecology
3.2.5. Ecology, Passenger Comfort, and Safety
3.2.6. Efficiency, Safety, and Ecology
3.2.7. Efficiency, Safety, and Passenger Comfort
3.2.8. Efficiency, Safety, Ecology, and Passenger Comfort
3.2.9. Other: Data Sharing
4. Discussion
5. Conclusions
- A comprehensive review of 315 publications that were published between 2012 and 2022 was given in this study. In the end, this research examined 100 studies on traffic management, including AVs and CVs at junctions, interchanges, and roundabouts that had passed the quality evaluation. According to statistics on the number of research papers published on this subject each year from 2018 to 2022, additional research is anticipated in 2023–2024, particularly in machine learning techniques.
- The primary goal of this literature review was to describe the most recent publications in the field of connected and autonomous vehicles to understand current traffic management techniques and identify difficulties and limitations. The study addressed three research questions, as per the analytical discussions. The approach recommended by [107] generated the maximum performance for the techniques described in this research out of all the articles considered in this evaluation. However, Due to the inability of human-driven cars to rationally communicate and cooperate with other road users, mixed traffic at unsignalized intersections may be difficult to evaluate in such a technique. Rule-based approaches made up 34% of the papers chosen, followed by optimization techniques at 39%, hybrid methodologies at 13%, and 14% of the publications that were chosen employed ML techniques.
- The study assessed the behavior of the recommended approaches associated with effectiveness, safety, environmental effects, and passenger ease, and the study’s findings were published. Investigators utilized numerical testing, math, simulators, mathematics, numerical testing, and other techniques in 95% of the selected articles to support their theories, whereas 5% used toy vehicles, actual automobiles, or field tests. It is recommended that AI-based traffic management structures may minimize some of the issues said by optimizing the data collection method. This may include learning traffic characteristics and human behaviors, projecting traffic attributes, and creating more effective traffic-management decisions. The recommended approaches should be more extensively assessed to cope with sensor variation, since car manufacturers install various sensor types with varying features and quality to collect data.
- Finally, RQ3 was addressed by discussing the primary research’s remaining shortcomings and gaps while considering various factors, such as methodology and validation environment. In total, 90% of research has focused on pure AVs, in contrast to the reality, which will soon involve a combination of human-driven automobiles, AVs, pedestrians, and bicycles.
Funding
Institutional Review Board Statement
Informed Consent Statement
Data Availability Statement
Conflicts of Interest
Abbreviations
| ITS | Intelligent Transportation System |
| AV | Autonomous Vehicles |
| CV | Connected Vehicles |
| HV | Hybrid Vehicle |
| CAV | Connected And Autonomous Vehicles |
| SAE | Society Of Automotive Engineers |
| ACC | Adoptive Cruise Control |
| TPACC | Three-Traffic-Phase Adaptive Cruise Control |
| CACC | Cooperative Adaptive Cruise Control |
| SLR | Systematic Literature Review |
| IEEE | Institute Of Electrical and Electronics Engineers |
| IT | Information Technologies |
| V2V | Vehicle-To-Vehicle |
| V2I | Vehicle To Infrastructure |
| I2V | Infrastructure-To-Vehicle |
| GPS | Global Positioning System |
| LiDAR | Light Detection and Ranging |
| TdPN | Temporal Delay Petri Net Based |
| RTD | Resistance Temperature Detector |
| FCFS | First Come, First Served (Technique) |
| SRTF | Shortest-Remaining-Time-First |
| MARL | Multi-Agent Reinforcement Learning |
| ACVAS | Advanced Cooperative Vehicle-Actuator System |
| LCS | Lane Control Signals |
| VSL | Variable Speed Limits |
| SUMO | Simulation Of Urban Mobility |
| MPV | Model Predictive Control |
| ALADIN | Augmented Lagrangian-Based Alternating Direction Inexact Newton |
| TTC | Time To Collision |
| MIQP | Mixed-Integer Quadratic Programming |
| CISP | Customized Synchronous Intersection Protocol |
| BRIP | Ballroom Intersection Protocol |
| AReBIC | Autonomous Reservation-Based Intersection Control |
| RL | Reinforcement Learning |
| RAAL | The Reserve Advance, Act Later |
| KNN | K-Nearest Neighbors |
| CS | Collision-Set |
| CARA | Collision-Aware Resource Allocation |
| QoS | Quality Of Service |
| TP-AIM | Trajectory Planning for Autonomous Intersection Management |
| DCL-AIM | Decentralized Coordination Learning of Autonomous Intersection Management |
| VLC | Visible Light Communication |
| SICL | Signal-Head-Free Intersection Control Logic |
| CIC | Cooperative Intersection Control |
| SIoV | Social Internet of Vehicles |
| ENN | Elman Neural Network |
| SAA | Sparrow Search Algorithm |
| IoV | Internet of Vehicles |
| OP | Outage Probability |
References
- Alam, K.; Saini, M. Toward Social Internet of Vehicles: Concept, Architecture, and Applications. 2015. Available online: https://ieeexplore.ieee.org/abstract/document/7067363/ (accessed on 21 December 2022).
- Rezapur-Shahkolai, F.; Afshari, M.; Doosti-Irani, A.; Bashirian, S.; Maleki, S. Interventions to Prevent Road Traffic Injuries among Pedestrians: A Systematic Review; Taylor & Francis: Abingdon, UK, 2022. [Google Scholar] [CrossRef]
- Wang, Q.; Leng, S.; Fu, H.; Zhang, Y. An IEEE 802.11p-based multichannel MAC scheme with channel coordination for vehicular Ad hoc networks. IEEE Trans. Intell. Transp. Syst. 2012, 13, 449–458. [Google Scholar] [CrossRef]
- Zhou, H.; Chen, X.; He, S.; Chen, J.; Wu, J. DRAIM: A Novel Delay-Constraint and Reverse Auction-Based Incentive Mechanism for WiFi Offloading. IEEE J. Sel. Areas Commun. 2020, 38, 711–722. [Google Scholar] [CrossRef]
- Zhou, H.; Chen, X.; He, S.; Zhu, C.; Leung, V.C.M. Freshness-Aware Seed Selection for Offloading Cellular Traffic through Opportunistic Mobile Networks. IEEE Trans. Wirel. Commun. 2020, 19, 2658–2669. [Google Scholar] [CrossRef]
- Fakirah, M.; Leng, S.; Chen, X.; Zhou, J. Visible light communication-based traffic control of autonomous vehicles at multi-lane roundabouts. EURASIP J. Wirel. Commun. Netw. 2020, 2020, 1–14. [Google Scholar] [CrossRef]
- Barbaresso, J.; Cordahi, G.; Garcia, D.; Hill, C.; Jendzejec, A.; Wright, K.; Hamilton, B.A. USDOT’s Intelligent Transportation Systems (ITS) ITS Strategic Plan, 2015–2019. May 2014. Available online: https://ntl.bts.gov/ntl/public-access (accessed on 21 December 2022).
- Martin-Gasulla, M. Traffic Management with Autonomous and Connected Vehicles at Single-Lane Roundabouts. Available online: https://www.sciencedirect.com/science/article/pii/S0968090X21000024 (accessed on 21 December 2022).
- Jabbar, R.; Dhib, E.; Ben Said, A.; Krichen, M.; Fetais, N.; Zaidan, E.; Barkaoui, K. Blockchain Technology for Intelligent Transportation Systems: A Systematic Literature Review. IEEE Access 2022, 10, 20995–21031. [Google Scholar] [CrossRef]
- Rahmati, Y.; Talebpour, A. Towards a collaborative connected, automated driving environment: A game theory based decision framework for unprotected left turn maneuvers. In Proceedings of the IEEE Intelligent Vehicles Symposium, Los Angeles, LA, USA, 11–14 June 2017; pp. 1316–1321. [Google Scholar] [CrossRef]
- Kerner, B.S. Effect of autonomous driving on traffic breakdown in mixed traffic flow: A comparison of classical ACC with three-traffic-phase-ACC (TPACC). Phys. A Stat. Mech. Appl. 2021, 562, 125315. [Google Scholar] [CrossRef]
- Dey, K.C.; Yan, L.; Wang, X.; Wang, Y.; Shen, H.; Chowdhury, M.; Yu, L.; Qiu, C.; Soundararaj, V. A Review of Communication, Driver Characteristics, and Controls Aspects of Cooperative Adaptive Cruise Control (CACC). IEEE Trans. Intell. Transp. Syst. 2016, 17, 491–509. [Google Scholar] [CrossRef]
- Kuutti, S.; Fallah, S.; Katsaros, K.; Dianati, M.; Mccullough, F.; Mouzakitis, A. A Survey of the State-of-the-Art Localization Techniques and Their Potentials for Autonomous Vehicle Applications. IEEE Internet Things J. 2018, 5, 829–846. [Google Scholar] [CrossRef]
- Onishi, H. A Survey: Why and How Automated Vehicles Should Communicate to Other Road-Users. In Proceedings of the IEEE Vehicular Technology Conference, Chicago, IL, USA, 27–30 August 2018. [Google Scholar] [CrossRef]
- Li, L.; Wen, D.; Yao, D. A survey of traffic control with vehicular communications. IEEE Trans. Intell. Transp. Syst. 2014, 15, 425–432. [Google Scholar] [CrossRef]
- Chen, L.; Englund, C. Cooperative Intersection Management: A Survey. IEEE Trans. Intell. Transp. Syst. 2016, 17, 570–586. [Google Scholar] [CrossRef]
- Silva, Ó.; Cordera, R.; González-González, E.; Nogués, S. Environmental impacts of autonomous vehicles: A review of the scientific literature. Sci. Total Environ. 2022, 830, 154615. [Google Scholar] [CrossRef] [PubMed]
- Rios-Torres, J.; Malikopoulos, A.A. A Survey on the Coordination of Connected and Automated Vehicles at Intersections and Merging at Highway On-Ramps. IEEE Trans. Intell. Transp. Syst. 2017, 18, 1066–1077. [Google Scholar] [CrossRef]
- Taylor, P.J.; Dargahi, T.; Dehghantanha, A.; Parizi, R.M.; Choo, K.K.R. A systematic literature review of blockchain cyber security. Digit. Commun. Netw. 2020, 6, 147–156. [Google Scholar] [CrossRef]
- Kitchenham, B.; Brereton, O.P.; Budgen, D.; Turner, M.; Bailey, J.; Linkman, S. Systematic literature reviews in software engineering—A systematic literature review. Inf. Softw. Technol. 2009, 51, 7–15. [Google Scholar] [CrossRef]
- Wohlin, C. Guidelines for snowballing in systematic literature studies and a replication in software engineering. In Proceedings of the ACM International Conference Proceeding Series, London, UK, 11–14 December 2014. [Google Scholar] [CrossRef]
- Hosseini, S.; Turhan, B.; Gunarathna, D. A systematic literature review and meta-analysis on cross project defect prediction. IEEE Trans. Softw. Eng. 2019, 45, 111–147. [Google Scholar] [CrossRef]
- Wuthishuwong, C.; Traechtler, A. Consensus-based local information coordination for the networked control of the autonomous intersection management. Complex. Intell. Syst. 2016, 3, 17–32. [Google Scholar] [CrossRef]
- Wu, J.; Abbas-Turki, A.; El Moudni, A. Cooperative driving: An ant colony system for autonomous intersection management. Appl. Intell. 2012, 37, 207–222. [Google Scholar] [CrossRef]
- De Campos, G.R.; Falcone, P.; Sjoberg, J. Autonomous cooperative driving: A velocity-based negotiation approach for intersection crossing. In Proceedings of the 16th International IEEE Conference on Intelligent Transportation Systems (ITSC 2013), The Hague, The Netherlands, 6–9 October 2013; pp. 1456–1461. [Google Scholar] [CrossRef]
- Lu, Q.; Kim, K.D. Autonomous and connected intersection crossing traffic management using discrete-time occupancies trajectory. Appl. Intell. 2019, 49, 1621–1635. [Google Scholar] [CrossRef]
- Chai, L.; Cai, B.; Shangguan, W.; Wang, J. Connected and autonomous vehicles coordinating method at intersection utilizing preassigned slots. In Proceedings of the 2017 IEEE 20th International Conference on Intelligent Transportation Systems (ITSC), Yokohama, Japan, 16–19 October 2017; pp. 1–6. [Google Scholar] [CrossRef]
- De Campos, G.R.; Falcone, P.; Hult, R.; Wymeersch, H.; Sjöberg, J. Traffic Coordination at Road Intersections: Autonomous Decision-Making Algorithms Using Model-Based Heuristics. IEEE Intell. Transp. Syst. Mag. 2017, 9, 8–21. [Google Scholar] [CrossRef]
- Zhang, K.; Yang, A.; Su, H.; de La Fortelle, A.; Wu, X. Unified modeling and design of reservation-based cooperation mechanisms for intelligent vehicles. In Proceedings of the 2016 IEEE 19th International Conference on Intelligent Transportation Systems (ITSC), Rio de Janeiro, Brazil, 1–4 November 2016; pp. 1192–1199. [Google Scholar] [CrossRef]
- Aloufi, N.; Chatterjee, A. Autonomous Vehicle Scheduling at Intersections Based on Production Line Technique. In Proceedings of the IEEE Vehicular Technology Conference, Chicago, IL, USA, 27–30 August 2018. [Google Scholar] [CrossRef]
- Du, G.; Zou, Y.; Zhang, X.; Dong, G.; Yin, X. Heuristic Reinforcement Learning Based Overtaking Decision for an Autonomous Vehicle. IFAC-Pap. 2021, 54, 59–66. [Google Scholar] [CrossRef]
- Lak, H.J.; Gholamhosseinian, A.; Seitz, J. Distributed Vehicular Communication Protocols for Autonomous Intersection Management. Procedia Comput. Sci. 2022, 201, 150–157. [Google Scholar] [CrossRef]
- Kamal, M.A.S.; Imura, J.I.; Hayakawa, T.; Ohata, A.; Aihara, K. A vehicle-intersection coordination scheme for smooth flows of traffic without using traffic lights. IEEE Trans. Intell. Transp. Syst. 2015, 16, 1136–1147. [Google Scholar] [CrossRef]
- Bashiri, M.; Jafarzadeh, H.; Fleming, C.H. PAIM: Platoon-based Autonomous Intersection Management. In Proceedings of the 2018 21st International Conference on Intelligent Transportation Systems (ITSC), Maui, HI, USA, 4–7 November 2018; pp. 374–380. [Google Scholar] [CrossRef]
- Zhao, Y.; Yao, S.; Shao, H.; Abdelzaher, T. CoDrive: Cooperative driving scheme for vehicles in urban signalized intersections. In Proceedings of the 9th ACM/IEEE International Conference on Cyber-Physical Systems, ICCPS 2018, Porto, Portugal, 11–13 April 2018; pp. 308–319. [Google Scholar] [CrossRef]
- Vrbanić, F.; Ivanjko, E.; Kušić, K.; Čakija, D. Variable Speed Limit and Ramp Metering for Mixed Traffic Flows: A Review and Open Questions. Appl. Sci. 2021, 11, 2574. [Google Scholar] [CrossRef]
- Perronnet, F.; Abbas-Turki, A.; el Moudni, A. Vehicle routing through deadlock-free policy for cooperative traffic control in a network of intersections: Reservation and congestion. In Proceedings of the 17th IEEE International Conference on Intelligent Transportation Systems, ITSC, Qingdao, China, 8–11 October 2014; pp. 2233–2238. [Google Scholar] [CrossRef]
- Ma, Y.; Zhu, J. Left-turn conflict identification at signal intersections based on vehicle trajectory reconstruction under real-time communication conditions. Accid Anal. Prev. 2021, 150, 105933. [Google Scholar] [CrossRef] [PubMed]
- Vrbanić, F.; Ivanjko, E.; Mandžuka, S.; Miletić, M. Reinforcement learning based variable speed limit control for mixed traffic flows. In Proceedings of the 2021 29th Mediterranean Conference on Control and Automation (MED), Puglia, Italy, 21–25 June 2021; pp. 560–565. [Google Scholar] [CrossRef]
- Vrbanić, F.; Tišljarić, L.; Majstorović, Ž.; Ivanjko, E. Reinforcement learning based variable speed limit control for mixed traffic flows using speed transition matrices for state estimation. In Proceedings of the 2022 30th Mediterranean Conference on Control and Automation (MED), Athens, Greece, 28 June–1 July 2022; pp. 1093–1098. [Google Scholar] [CrossRef]
- Bitsch, G.; Schweitzer, F. Selection of optimal machine learning algorithm for autonomous guided vehicle’s control in a smart manufacturing environment. Procedia CIRP 2022, 107, 1409–1414. [Google Scholar] [CrossRef]
- Mihály, A.; Farkas, Z.; Zsuzsanna, B.; Gáspár, P. Performance Analysis of Model Predictive Intersection Control for Autonomous Vehicles. IFAC-Pap. 2021, 54, 240–245. [Google Scholar] [CrossRef]
- Fayazi, S.A.; Vahidi, A.; Luckow, A. Optimal scheduling of autonomous vehicle arrivals at intelligent intersections via MILP. In Proceedings of the American Control Conference, Seattle, WA, USA, 24–26 May 2017; pp. 4920–4925. [Google Scholar] [CrossRef]
- Xie, X.F.; Wang, Z.J. SIV-DSS: Smart In-Vehicle Decision Support System for driving at signalized intersections with V2I communication. Transp. Res. Part C Emerg. Technol. 2018, 90, 181–197. [Google Scholar] [CrossRef]
- Mirheli, A.; Tajalli, M.; Hajibabai, L.; Hajbabaie, A. A consensus-based distributed trajectory control in a signal-free intersection. Transp. Res. Part C Emerg. Technol. 2019, 100, 161–176. [Google Scholar] [CrossRef]
- Vrbanić, F.; Miletić, M.; Tišljarić, L.; Ivanjko, E. Influence of Variable Speed Limit Control on Fuel and Electric Energy Consumption, and Exhaust Gas Emissions in Mixed Traffic Flows. Sustainability 2022, 14, 932. [Google Scholar] [CrossRef]
- Yamashita, T.; Kurumatani, K.; Izumi, K.; Nakashima, H. Smooth traffic flow with a cooperative car navigation system. In Proceedings of the International Conference on Autonomous Agents, Bologna, Italy, 6–11 July 2005; pp. 613–620. [Google Scholar] [CrossRef]
- Zhang, Y.; Malikopoulos, A.A.; Cassandras, C.G. Decentralized optimal control for connected automated vehicles at intersections including left and right turns. In Proceedings of the 2017 IEEE 56th Annual Conference on Decision and Control, CDC 2017, Melbourne, Australia, 12–15 December 2017; pp. 4428–4433. [Google Scholar] [CrossRef]
- Ding, H.; Pan, H.; Bai, H.; Zheng, X.; Chen, J.; Zhang, W. Driving strategy of connected and autonomous vehicles based on multiple preceding vehicles state estimation in mixed vehicular traffic. Phys. A Stat. Mech. Its Appl. 2022, 596, 127154. [Google Scholar] [CrossRef]
- Ding, J.; Xu, H.; Hu, J.; Zhang, Y. Centralized cooperative intersection control under automated vehicle environment. In Proceedings of the 2017 IEEE Intelligent Vehicles Symposium (IV), Los Angeles, CA, USA, 11–14 June 2017; pp. 972–977. [Google Scholar] [CrossRef]
- Yan, F.; Dridi, M.; El Moudni, A. An autonomous vehicle sequencing problem at intersections: A genetic algorithm approach. Int. J. Appl. Math. Comput. Sci. 2013, 23, 183–200. [Google Scholar] [CrossRef]
- ShangGuan, W.; Yu, J.; Cai, B.; Wang, J. Research on Unsigned Intersection Control Method Based on Cooperative Vehicle Infrastructure System. Available online: https://ieeexplore.ieee.org/abstract/document/8243937/ (accessed on 21 December 2022).
- Elhenawy, M.; Elbery, A.A.; Hassan, A.A.; Rakha, H.A. An Intersection Game-Theory-Based Traffic Control Algorithm in a Connected Vehicle Environment. In Proceedings of the 2015 IEEE 18th International Conference on Intelligent Transportation Systems, Gran Canaria, Spain, 15–18 September 2015; pp. 343–347. [Google Scholar] [CrossRef]
- Chen, B.; Sun, D.; Zhou, J.; Wong, W.; Ding, Z. A Future Intelligent Traffic System with Mixed Autonomous Vehicles and Human-Driven Vehicles. 2020. Available online: https://www.sciencedirect.com/science/article/pii/S0020025520300736 (accessed on 21 December 2022).
- Sala, M.; Soriguera, F. Capacity of a freeway lane with platoons of autonomous vehicles mixed with regular traffic. Transp. Res. Part B Methodol. 2021, 147, 116–131. [Google Scholar] [CrossRef]
- Li, S.; Shu, K.; Chen, C.; Cao, D. Planning and Decision-making for Connected Autonomous Vehicles at Road Intersections: A Review. Chin. J. Mech. Eng. 2021, 34, 133. [Google Scholar] [CrossRef]
- Gokasar, I.; Timurogullari, A.; Deveci, M.; Garg, H. SWSCAV: Real-time traffic management using connected autonomous vehicles. ISA Trans. 2022, in press. [Google Scholar] [CrossRef]
- Lu, G.; Li, L.; Wang, Y.; Zhang, R.; Bao, Z.; Chen, H. A rule based control algorithm of connected vehicles in uncontrolled intersection. In Proceedings of the 2014 17th IEEE International Conference on Intelligent Transportation Systems, ITSC 2014, Qingdao, China, 8–11 October 2014; pp. 115–120. [Google Scholar] [CrossRef]
- Riegger, L.; Carlander, M.; Lidander, N.; Murgovski, N.; Sjöberg, J. Centralized MPC for autonomous intersection crossing. In Proceedings of the 2016 IEEE 19th International Conference on Intelligent Transportation Systems (ITSC), Rio de Janeiro, Brazil, 1–4 November 2016; pp. 1372–1377. [Google Scholar] [CrossRef]
- Jiang, Y.; Zanon, M.; Hult, R.; Houska, B. Distributed Algorithm for Optimal Vehicle Coordination at Traffic Intersections. IFAC 2017, 50, 11577–11582. [Google Scholar] [CrossRef]
- Németh, B.; Gáspár, P. Design of learning-based control with guarantees for autonomous vehicles in intersections. IFAC-Pap. 2021, 54, 210–215. [Google Scholar] [CrossRef]
- Khan, R.R.; Hanif, A.; Ahmed, Q. Cooperative Navigation Strategy for Connected Autonomous Vehicle Operating at Smart Intersection. IFAC-Pap. 2022, 55, 279–284. [Google Scholar] [CrossRef]
- Lamouik, I.; Yahyaouy, A.; Sabri, M.A. Smart multi-agent traffic coordinator for autonomous vehicles at intersections. In Proceedings of the 3rd International Conference on Advanced Technologies for Signal and Image Processing, ATSIP 2017, Fez, Morocco, 22–24 May 2017. [Google Scholar] [CrossRef]
- Soto, I.; Calderon, M.; Amador, O.; Urueña, M. A survey on road safety and traffic efficiency vehicular applications based on C-V2X technologies. Veh. Commun. 2022, 33, 100428. [Google Scholar] [CrossRef]
- Gregoire, J.; Frazzoli, E. Hybrid centralized/distributed autonomous intersection control: Using a job scheduler as a planner and inheriting its efficiency guarantees. In Proceedings of the 2016 IEEE 55th Conference on Decision and Control, CDC 2016, Las Vegas, NV, USA, 12–14 December 2016; pp. 2549–2554. [Google Scholar] [CrossRef]
- Mo, Y.; Wang, M.; Zhang, T.; Zhang, Q. Autonomous Cooperative Vehicle Coordination at Road Intersections. J. Commun. Inf. Netw. 2022, 4, 78–87. [Google Scholar] [CrossRef]
- Wang, M.; Zhang, T.; Gao, L.; Zhang, Q. High throughput dynamic vehicle coordination for intersection ground traffic. In Proceedings of the IEEE Vehicular Technology Conference, Chicago, IL, USA, 27–30 August 2018. [Google Scholar] [CrossRef]
- González, C.L.; Pulido, J.J.; Alberola, J.M.; Julian, V.; Niño, L.F. Autonomous Distributed Intersection Management for Emergency Vehicles at Intersections. Commun. Comput. Inf. Sci. 2021, 1472, 261–269. [Google Scholar] [CrossRef]
- Xu, Y.; Zhou, H.; Qian, B.; Wu, H.; Zhang, Z.; Shen, X.S. When Automated Vehicles Meet Non-Signalized Intersections: A Collision-Free Scheduling Solution. In Proceedings of the 2018 IEEE/CIC International Conference on Communications in China, ICCC 2018, Beijing, China, 16–18 August 2018; pp. 709–713. [Google Scholar] [CrossRef]
- Wang, Z.; Wu, G.; Hao, P.; Barth, M.J. Cluster-wise cooperative eco-approach and departure application along signalized arterials. In Proceedings of the 2017 IEEE 20th International Conference on Intelligent Transportation Systems (ITSC), Yokohama, Japan, 16–19 October 2017; pp. 145–150. [Google Scholar] [CrossRef]
- Hacıoğlu, F. Power Consumption Based Multi Agent Intersection Management Method. 2017. Available online: https://ieeexplore.ieee.org/abstract/document/8266343/ (accessed on 21 December 2022).
- Medina, A.I.M.; van de Wouw, N.; Nijmeijer, H. Cooperative Intersection Control Based on Virtual Platooning. IEEE Trans. Intell. Transp. Syst. 2018, 19, 1727–1740. [Google Scholar] [CrossRef]
- Bichiou, Y.; Rakha, H.A. Developing an Optimal Intersection Control System for Automated Connected Vehicles. IEEE Trans. Intell. Transp. Syst. 2019, 20, 1908–1916. [Google Scholar] [CrossRef]
- Zhao, L.; Malikopoulos, A.; Rios-Torres, J. Optimal Control of Connected and Automated Vehicles at Roundabouts: An Investigation in a Mixed-Traffic Environment. IFAC-Pap. 2018, 51, 73–78. [Google Scholar] [CrossRef]
- Krajewski, R.; Themann, P.; Eckstein, L. Decoupled cooperative trajectory optimization for connected highly automated vehicles at urban intersections. In Proceedings of the 2016 IEEE Intelligent Vehicles Symposium (IV), Gotenburg, Sweden, 19–22 June 2016; pp. 741–746. [Google Scholar] [CrossRef]
- Mladenovic, M.N.; Abbas, M.M. Self-organizing control framework for driverless vehicles. In Proceedings of the 16th International IEEE Conference on Intelligent Transportation Systems (ITSC 2013), The Hague, The Netherlands, 6–9 October 2013; pp. 2076–2081. [Google Scholar] [CrossRef]
- Xu, L.; Zhou, X.; Khan, M.A.; Li, X.; Menon, V.G.; Yu, X. Communication Quality Prediction for Internet of Vehicle (IoV) Networks: An Elman Approach. IEEE Trans. Intell. Transp. Syst. 2022, 23, 19644–19654. [Google Scholar] [CrossRef]
- Cao, Z.; Guo, H.; Zhang, J.; Niyato, D.; Fastenrath, U. Improving the efficiency of stochastic vehicle routing: A partial lagrange multiplier method. IEEE Trans. Veh. Technol. 2016, 65, 3993–4005. [Google Scholar] [CrossRef]
- Deveci, M.; Pamucar, D.; Gokasar, I. Fuzzy Power Heronian function based CoCoSo method for the advantage prioritization of autonomous vehicles in real-time traffic management. Sustain. Cities Soc. 2021, 69, 102846. [Google Scholar] [CrossRef]
- Cao, Z.; Guo, H.; Zhang, J. A Multiagent-Based Approach for Vehicle Routing by Considering Both Arriving on Time and Total Travel Time. ACM Trans. Intell. Syst. Technol. 2017, 9, 8847. [Google Scholar] [CrossRef]
- Jiang, S.; Zhang, J.; Ong, Y.-S. A Pheromone-Based Traffic Management Model for Vehicle Re-Routing and Traffic Light Control (Extended Abstract). Available online: www.ifaamas.org (accessed on 21 December 2022).
- Yu, C.; Tan, G.; Yu, Y. Make driver agent more reserved: An AIM-based incremental data synchronization policy. In Proceedings of the IEEE 9th International Conference on Mobile Ad-Hoc and Sensor Networks, MSN, Dalian, China, 11–13 December 2013; pp. 198–205. [Google Scholar] [CrossRef]
- Zhang, K.; De La Fortelle, A.; Zhang, D.; Wu, X. Analysis and Modeled Design of One State-Driven Autonomous Passing-Through Algorithm for Driverless Vehicles at Intersections. 2013. Available online: https://ieeexplore.ieee.org/abstract/document/6755295/ (accessed on 21 December 2022).
- Zhang, K.; Yang, A.; Su, H.; de La Fortelle, A.; Miao, K.; Yao, Y. Service-Oriented Cooperation Models and Mechanisms for Heterogeneous Driverless Vehicles at Continuous Static Critical Sections. 2016. Available online: https://ieeexplore.ieee.org/abstract/document/7725527/ (accessed on 21 December 2022).
- Andert, E.; Khayatian, M.; Shrivastava, A. Crossroads: Time-sensitive autonomous intersection management technique. In Proceedings of the 54th Annual Design Automation Conference, Austin, TX, USA, 18–22 June 2017. [Google Scholar] [CrossRef]
- Wei, X.; Tan, G.; Ding, N. Batch-light: An adaptive intelligent intersection control policy for autonomous vehicles. In Proceedings of the 2014 IEEE International Conference on Progress in Informatics and Computing, Shanghai, China, 16–18 May 2014; pp. 98–103. Available online: https://ieeexplore.ieee.org/abstract/document/6728285/ (accessed on 21 December 2022).
- Shivam, S.; Wardi, Y.; Egerstedt, M.; Kanellopoulos, A.; Vamvoudakis, K.G. Intersection-Traffic Control of Autonomous Vehicles using Newton-Raphson Flows and Barrier Functions. 2020. Available online: https://www.sciencedirect.com/science/article/pii/S2405896320303086 (accessed on 21 December 2022).
- Wang, J.; Lv, W.; Jiang, Y.; Qin, S.; Li, J. A multi-agent based cellular automata model for intersection traffic control simulation. Phys. A Stat. Mech. Its Appl. 2021, 584, 126356. [Google Scholar] [CrossRef]
- Zhou, W.; Chen, D.; Yan, J.; Li, Z.; Yin, H.; Ge, W. Multi-agent reinforcement learning for cooperative lane changing of connected and autonomous vehicles in mixed traffic. Auton. Intell. Syst. 2022, 2, 1–11. [Google Scholar] [CrossRef]
- Miglani, A.; Kumar, N. Deep learning models for traffic flow prediction in autonomous vehicles: A review, solutions, and challenges. Veh. Commun. 2019, 20, 100184. [Google Scholar] [CrossRef]
- Ma, M.; Li, Z. A time-independent trajectory optimization approach for connected and autonomous vehicles under reservation-based intersection control. Transp. Res. Interdiscip. Perspect. 2021, 9, 100312. [Google Scholar] [CrossRef]
- Belkhouche, F. Control of autonomous vehicles at an unsignalized intersection. In Proceedings of the American Control Conference, Seattle, WA, USA, 24–26 May 2017; pp. 1340–1345. [Google Scholar] [CrossRef]
- Altché, F.; Qian, X.; de La Fortelle, A. Least restrictive and minimally deviating supervisor for safe semi-Autonomous driving at an intersection: An MIQP approach. In Proceedings of the 2016 IEEE 19th International Conference on Intelligent Transportation Systems (ITSC), Rio de Janeiro, Brazil, 1–4 November 2016; pp. 2520–2526. [Google Scholar] [CrossRef]
- Patil, S.; Raju, N.; Arkatkar, S.S.; Easa, S. Modeling vehicle collision instincts over road midblock using deep learning. J. Intell. Transp. Syst. 2021, 2021, 1–15. [Google Scholar] [CrossRef]
- Aoki, S.; Rajkumar, R. A configurable synchronous intersection protocol for self-driving vehicles. In Proceedings of the RTCSA 2017—23rd IEEE International Conference on Embedded and Real-Time Computing Systems and Applications, Hsinchu, Taiwan, 16–18 August 2017. [Google Scholar] [CrossRef]
- Savic, V.; Schiller, E.M.; Papatriantafilou, M. Distributed algorithm for collision avoidance at road intersections in the presence of communication failures. In Proceedings of the 2017 IEEE Intelligent Vehicles Symposium (IV), Los Angeles, CA, USA, 11–14 June 2017; pp. 1005–1012. [Google Scholar] [CrossRef]
- Chang, Y.; Edara, P. AReBIC: Autonomous reservation-based intersection control for emergency evacuation. In Proceedings of the 2017 IEEE Intelligent Vehicles Symposium (IV), Los Angeles, CA, USA, 11–14 June 2017; pp. 1887–1892. [Google Scholar] [CrossRef]
- Haseeb, K.; Rehman, A.; Saba, T.; Bahaj, S.A.; Wang, H.; Song, H. Efficient and trusted autonomous vehicle routing protocol for 6G networks with computational intelligence. ISA Trans. 2022, in press. [Google Scholar] [CrossRef] [PubMed]
- Zheng, B.; Lin, C.W.; Liang, H.; Shiraishi, S.; Li, W.; Zhu, Q. Delay-Aware design, analysis and verification of intelligent intersection management. In Proceedings of the 2017 IEEE International Conference on Smart Computing, SMARTCOMP 2017, Hong Kong, China, 29–31 May 2017. [Google Scholar] [CrossRef]
- Chouhan, A.P.; Banda, G. Autonomous intersection management: A heuristic approach. IEEE Access 2018, 6, 53287–53295. [Google Scholar] [CrossRef]
- Creemers, F.; Medina, A.I.M.; Lefeber, E.; van de Wouw, N. Design of a supervisory controller for Cooperative Intersection Control using Model Predictive Control. IFAC-Pap. 2018, 51, 74–79. [Google Scholar] [CrossRef]
- Liu, C.; Lin, C.W.; Shiraishi, S.; Tomizuka, M. Distributed Conflict Resolution for Connected Autonomous Vehicles. IEEE Trans. Intell. Veh. 2018, 3, 18–29. [Google Scholar] [CrossRef]
- Lu, Q.; Kim, K.D. A mixed integer programming approach for autonomous and connected intersection crossing traffic control. In Proceedings of the IEEE Vehicular Technology Conference, Chicago, IL, USA, 27–30 August 2018. [Google Scholar] [CrossRef]
- Steinmetz, E.; Hult, R.; Zou, Z.; Emardson, R.; Brännström, F.; Falcone, P.; Wymeersch, H. Collision-aware communication for intersection management of automated vehicles. IEEE Access 2018, 6, 77359–77371. [Google Scholar] [CrossRef]
- Wei, H.; Mashayekhy, L.; Papineau, J. Intersection management for connected autonomous vehicles: A game theoretic framework. In Proceedings of the 2018 21st International Conference on Intelligent Transportation Systems (ITSC), Maui, HI, USA, 4–7 November 2018; pp. 583–588. [Google Scholar] [CrossRef]
- Cruz-Piris, L.; Lopez-Carmona, M.A.; Marsa-Maestre, I. Automated Optimization of Intersections Using a Genetic Algorithm. IEEE Access 2019, 7, 15452–15468. [Google Scholar] [CrossRef]
- Liu, B.; Shi, Q.; Song, Z.; el Kamel, A. Trajectory planning for autonomous intersection management of connected vehicles. Simul. Model. Pract. Theory 2019, 90, 16–30. [Google Scholar] [CrossRef]
- Wu, Y.; Chen, H.; Zhu, F. DCL-AIM: Decentralized coordination learning of autonomous intersection management for connected and automated vehicles. Transp. Res. Part C Emerg. Technol. 2019, 103, 246–260. [Google Scholar] [CrossRef]
- He, Z.; Zheng, L.; Lu, L.; Guan, W. Erasing Lane Changes from Roads: A Design of Future Road Intersections. IEEE Trans. Intell. Veh. 2018, 3, 173–184. [Google Scholar] [CrossRef]
- Liu, Y.; Gao, Y.; Zhang, Q.; Ding, D.; Zhao, D. Multi-task safe reinforcement learning for navigating intersections in dense traffic. J. Frankl. Inst. 2022, in press. [Google Scholar] [CrossRef]
- Xu, B.; Ban, X.J.; Bian, Y.; Wang, J.; Li, K. V2I based cooperation between traffic signal and approaching automated vehicles. In Proceedings of the IEEE Intelligent Vehicles Symposium, Los Angeles, LA, USA, 11–14 June 2017; pp. 1658–1664. [Google Scholar] [CrossRef]
- Gholamhosseinian, A.; Seitz, J. A Comprehensive Survey on Cooperative Intersection Management for Heterogeneous Connected Vehicles. IEEE Access 2022, 10, 7937–7972. [Google Scholar] [CrossRef]
- Mirheli, A.; Hajibabai, L.; Hajbabaie, A. Development of a signal-free intersection control logic in a fully connected and autonomous vehicle environment. In Proceedings of the Transportation Research Board 97th Annual Meeting, Wahington, DC, USA, 7–11 January 2018. [Google Scholar]
- Malikopoulos, A.A.; Cassandras, C.G.; Zhang, Y.J. A decentralized energy-optimal control framework for connected automated vehicles at signal-free intersections. Automatica 2018, 93, 244–256. [Google Scholar] [CrossRef]
- Philip, B.V.; Alpcan, T.; Jin, J.; Palaniswami, M. Distributed Real-Time IoT for Autonomous Vehicles. IEEE Trans. Ind. Inf. 2019, 15, 1131–1140. [Google Scholar] [CrossRef]
- Xu, B.; Ban, X.J.; Bian, Y.; Li, W.; Wang, J.; Li, S.E.; Li, K. Cooperative Method of Traffic Signal Optimization and Speed Control of Connected Vehicles at Isolated Intersections. IEEE Trans. Intell. Transp. Syst. 2019, 20, 1390–1403. [Google Scholar] [CrossRef]
- Dai, P.; Liu, K.; Zhuge, Q.; Sha, E.H.M.; Lee, V.C.S.; Son, S.H. Quality-of-Experience-Oriented Autonomous Intersection Control in Vehicular Networks. IEEE Trans. Intell. Transp. Syst. 2016, 17, 1956–1967. [Google Scholar] [CrossRef]
- Roopa, M.S.; Siddiq, S.A.; Buyya, R.; Venugopal, K.R.; Iyengar, S.S.; Patnaik, L.M. DTCMS: Dynamic traffic congestion management in Social Internet of Vehicles (SIoV). Internet Things 2021, 16, 100311. [Google Scholar] [CrossRef]







| RQ1: What driving objectives did traffic management studies consider while using AVs? |
| RQ2: What traffic management techniques have been suggested to handle the possible issues brought on by AVs? |
| RQ3: What concerns and issues in traffic management techniques still need to be resolved? |
| Online Scientific Database | URL Address |
|---|---|
| Science Direct | https://www.sciencedirect.com/ (accessed on 10 November 2022) |
| IEEE Xplore Digital Library | http://ieeexplore.ieee.org/ (accessed on 11 November 2022) |
| Springer | https://link.springer.com/ (accessed on 14 Novmber 2022) |
| Scopus | https://www.elsevier.com/solutions/scopus (accessed on 18 Novmeber 2022) |
| Web of Science | https://www.webofscience.com/ (accessed on 16 Novemeber 2022) |
| Inclusion Criteria | Exclusion Criteria |
|---|---|
| The manuscript presents analytical information about the application and study goals. | Papers that merely assess and contrast the effectiveness of existing approaches. |
| Journal articles that have undergone peer review. | Papers focus solely on the management problem posed by purely human-driven vehicles. |
| Journal articles examining connected and autonomous automobiles. | Technical reports or official government papers |
| Non-English articles |
| Reference | Driving Objectives | Adopted Methodology | |||
|---|---|---|---|---|---|
| Efficiency | Safety | Ecology | Passenger Comfort | ||
| [11,24] | ✓ | ✗ | ✗ | ✗ | Hybrid |
| [25] | ✗ | ✓ | ✗ | ✗ | Hybrid |
| [26,27,28,29,30,31,32] | ✓ | ✓ | ✗ | ✗ | Hybrid |
| [33] | ✓ | ✗ | ✓ | ✗ | Hybrid |
| [34,35] | ✓ | ✓ | ✓ | ✗ | Hybrid |
| [36] | ✓ | ✓ | ✗ | ✓ | Hybrid |
| [37,38,39,40,41,42] | ✓ | ✗ | ✗ | ✗ | Machine Learning |
| [43] | ✗ | ✓ | ✗ | ✗ | Machine Learning |
| [44,45,46] | ✓ | ✓ | ✗ | ✗ | Machine Learning |
| [47] | ✓ | ✓ | ✓ | ✓ | Machine Learning |
| [48] | ✓ | ✗ | ✓ | ✗ | Machine Learning |
| [49,50] | ✓ | ✓ | ✗ | ✓ | Machine Learning |
| [51,52,53,54,55,56,57] | ✓ | ✗ | ✗ | ✗ | Optimization |
| [58,59,60,61] | ✗ | ✓ | ✗ | ✗ | Optimization |
| [7,62,63,64,65,66,67,68,69] | ✓ | ✓ | ✗ | ✗ | Optimization |
| [70] | ✓ | ✗ | ✓ | ✗ | Optimization |
| [33] | ✗ | ✓ | ✓ | ✓ | Optimization |
| [71,72,73,74,75,76] | ✓ | ✓ | ✓ | ✗ | Optimization |
| [36,77] | ✓ | ✓ | ✗ | ✓ | Optimization |
| [47,50,78,78,79,80,81,82] | ✓ | ✓ | ✓ | ✓ | Optimization |
| [83,84,85,86,87,88,89,90] | ✓ | ✗ | ✗ | ✗ | Rule-Based |
Disclaimer/Publisher’s Note: The statements, opinions and data contained in all publications are solely those of the individual author(s) and contributor(s) and not of MDPI and/or the editor(s). MDPI and/or the editor(s) disclaim responsibility for any injury to people or property resulting from any ideas, methods, instructions or products referred to in the content. |
© 2023 by the author. Licensee MDPI, Basel, Switzerland. This article is an open access article distributed under the terms and conditions of the Creative Commons Attribution (CC BY) license (https://creativecommons.org/licenses/by/4.0/).
Share and Cite
Alanazi, F. A Systematic Literature Review of Autonomous and Connected Vehicles in Traffic Management. Appl. Sci. 2023, 13, 1789. https://doi.org/10.3390/app13031789
Alanazi F. A Systematic Literature Review of Autonomous and Connected Vehicles in Traffic Management. Applied Sciences. 2023; 13(3):1789. https://doi.org/10.3390/app13031789
Chicago/Turabian StyleAlanazi, Fayez. 2023. "A Systematic Literature Review of Autonomous and Connected Vehicles in Traffic Management" Applied Sciences 13, no. 3: 1789. https://doi.org/10.3390/app13031789
APA StyleAlanazi, F. (2023). A Systematic Literature Review of Autonomous and Connected Vehicles in Traffic Management. Applied Sciences, 13(3), 1789. https://doi.org/10.3390/app13031789

