Several Tree-Based Solutions for Predicting Flyrock Distance Due to Mine Blasting
Abstract
1. Introduction
2. Model’s Background
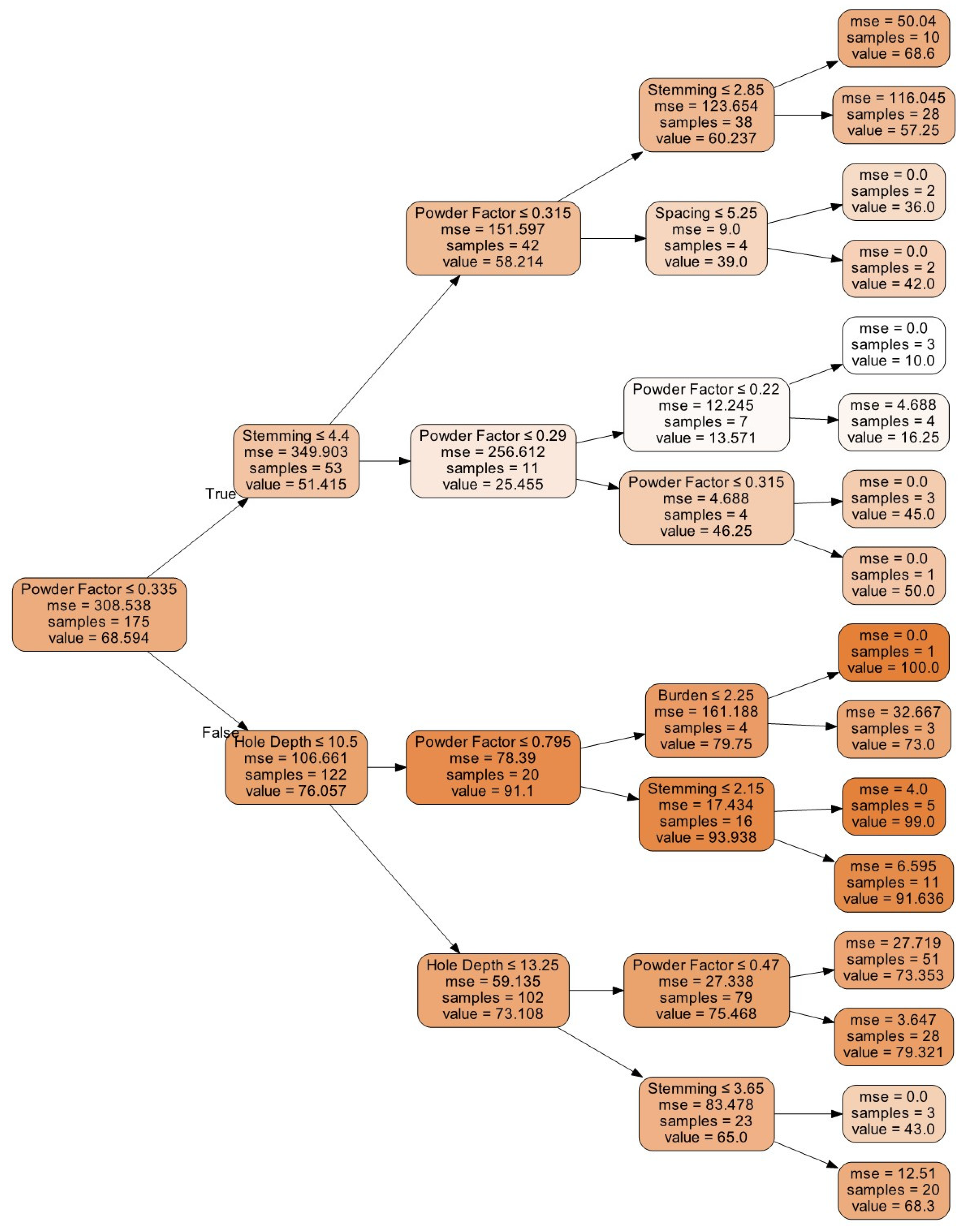
2.1. DT Model
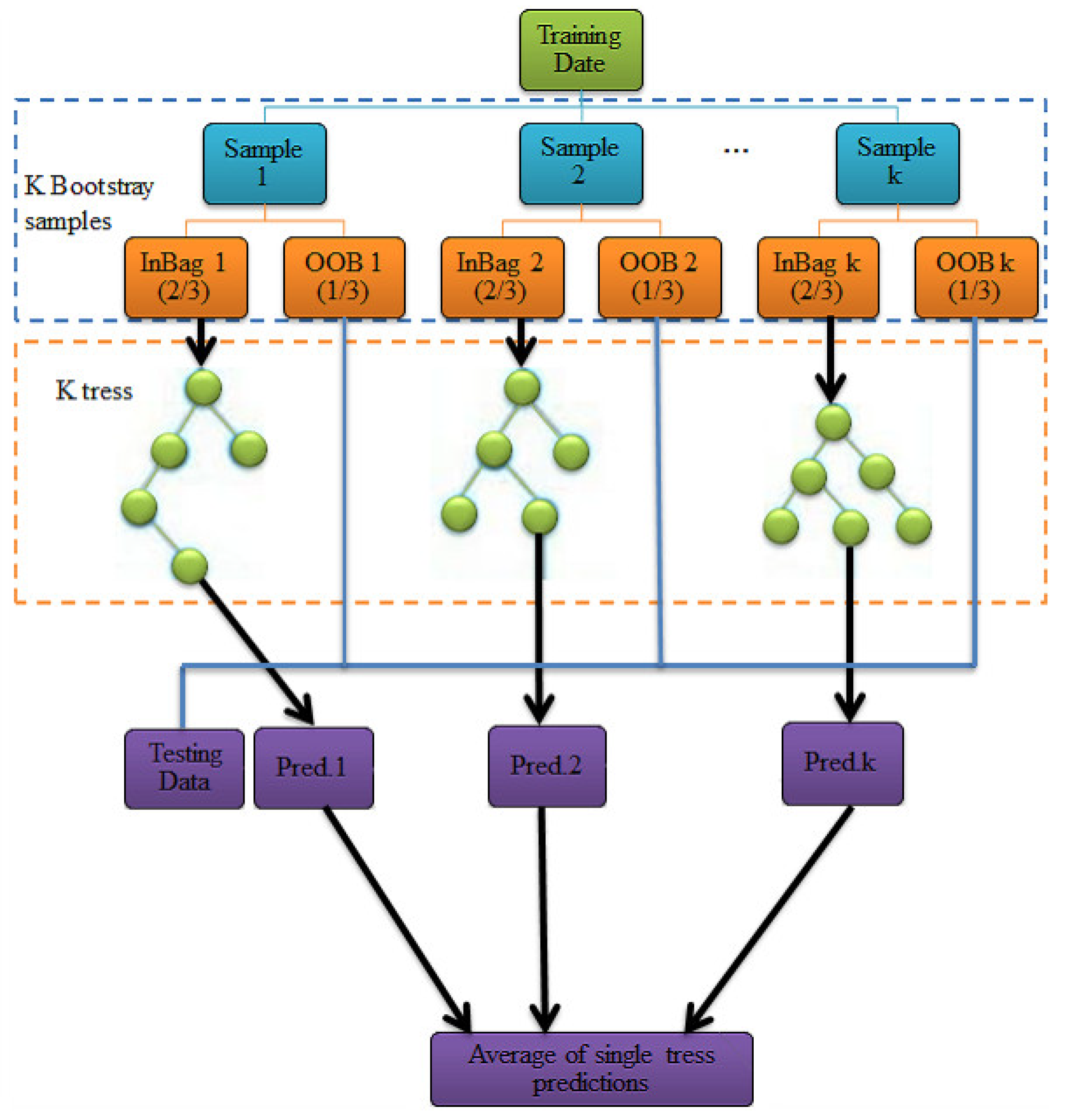
2.2. RF Model
2.3. XGboost Model
- Parallel processing of XGBoost causes the high scalability and generation of billions of examples using the lowest resource consumption, which allows it to be effective in classification and high-level pre-processing data problems.
- XGBoost can be programmed using a broad scope of languages, e.g., Java, Python, R, and C++.
- XGBoost is less likely to overtrain because it makes strong learners by combining weak learners. This makes XGBoost more accurate at making predictions.
- XGBoost can effectively handle the missing data.
- Cross-validation can be done using the training data, and there is no need for extra cross-validation packages.
- To reach the highest performance of XGBoost, several model choices are needed. To avoid overfitting or to develop too complex models, XGBoost must tune the parameters. XGBoost is susceptible to learning noises or random fluctuations, and overfitting happens when these types of data are considered meaningful to XGBoost.
- Some internal parameters of XGBoost that should be regulated to avoid overfitting include iteration number, which is the number of trees that were fitted in the model; the maximum depth, which shows the maximum number of splits; an increase in this parameter increases the overfitting probability; subsample that shows the percentage of the dataset which are selected for training; learning rate which modifies the weights and impact of each tree to improve the performance of model; colsample_bytree is the ratio of subsample columns in tree construction; lambda and alpha that make regularization on weights and increase in these parameters make the model more conservative [73].
2.4. AdaBoost Model
2.5. Performance Indices
3. Case Study
3.1. Mine Description
3.2. Collected Dataset
4. Modeling Procedure
4.1. DT
4.2. RF
4.3. XGBoost
4.4. AdaBoost
5. Results and Discussion
6. Conclusions
Author Contributions
Funding
Institutional Review Board Statement
Informed Consent Statement
Data Availability Statement
Acknowledgments
Conflicts of Interest
References
- Bhandari, S. Engineering Rock Blasting Operations; A.A. Balkema: Rotterdam, The Netherlands, 1997; 388p. [Google Scholar]
- Yari, M.; Bagherpour, R.; Jamali, S. Development of an evaluation system for blasting patterns to provide efficient production. J. Intell. Manuf. 2017, 28, 975–984. [Google Scholar] [CrossRef]
- Harandizadeh, H.; Armaghani, D.J. Prediction of air-overpressure induced by blasting using an ANFIS-PNN model optimized by GA. Appl. Soft Comput. 2020, 99, 106904. [Google Scholar] [CrossRef]
- Murlidhar, B.R.; Nguyen, H.; Rostami, J.; Bui, X.; Armaghani, D.J.; Ragam, P.; Mohamad, E.T. Prediction of flyrock distance induced by mine blasting using a novel Harris Hawks optimization-based multi-layer perceptron neural network. J. Rock Mech. Geotech. Eng. 2021, 13, 1413–1427. [Google Scholar] [CrossRef]
- Monjezi, M.; Amiri, H.; Farrokhi, A.; Goshtasbi, K. Prediction of rock fragmentation due to blasting in Sarcheshmeh copper mine using artificial neural networks. Geotech. Geol. Eng. 2010, 28, 423–430. [Google Scholar] [CrossRef]
- Monjezi, M.; Amini Khoshalan, H.; Yazdian Varjani, A. Optimization of open pit blast parameters using genetic algorithm. Int. J. Rock Mech. Min. Sci. 2011, 48, 864–869. [Google Scholar] [CrossRef]
- Chen, L.; Asteris, P.G.; Tsoukalas, M.Z.; Armaghani, D.J.; Ulrikh, D.V.; Yari, M. Forecast of Airblast Vibrations Induced by Blasting Using Support Vector Regression Optimized by the Grasshopper Optimization (SVR-GO) Technique. Appl. Sci. 2022, 12, 9805. [Google Scholar] [CrossRef]
- Bajpayee, T.; Verakis, H.; Lobb, T. An analysis and prevention of flyrock accidents in surface blasting operations. In Proceedings of the Annual Conference on Explosives and Blasting Technique, New Orleans, LA, USA, 1–4 February 2004; ISEE: Herndon, VA, USA, 2004; Volume 2, pp. 401–410. [Google Scholar]
- Yari, M.; Monjezi, M.; Bagherpour, R.; Jamali, S. Developing a mathematical assessment model for blasting patterns management: Sungun copper mine. J. Central South Univ. 2014, 21, 4344–4351. [Google Scholar] [CrossRef]
- Yari, M.; Monjezi, M.; Bagherpour, R. Selecting the most suitable blasting pattern using AHP-TOPSIS method: Sungun copper mine. J. Min. Sci. 2013, 49, 967–975. [Google Scholar] [CrossRef]
- Armaghani, D.; Mohamad, E.; Hajihassani, M. Evaluation and prediction of flyrock resulting from blasting operations using empirical and computational methods. Eng. Comput. 2016, 32, 109–121. [Google Scholar] [CrossRef]
- Langefors, U.; Kihlström, B. The Modern Technique of Rock Blasting; Wiley: New York, NY, UDA, 1963. [Google Scholar]
- Monjezi, M.; Bahrami, A.; Varjani, A.Y.; Sayadi, A.R. Prediction and controlling of flyrock in blasting operation using artificial neural network. Arab. J. Geosci. 2011, 4, 421–425. [Google Scholar] [CrossRef]
- Rezaei, M.; Monjezi, M.; Varjani, A. Development of a fuzzy model to predict flyrock in surface mining. Saf. Sci. 2011, 49, 298–305. [Google Scholar] [CrossRef]
- Raina, A.K.; Chakraborty, A.K.; Ramulu, M.; Sahu, P.B.; Haldar, A.; Choudhury, P.B. Flyrock prediction and control in opencast mines: A critical appraisal. Min. Eng. J. 2004, 6, 10–20. [Google Scholar]
- Lundborg, N.; Persson, N.; Ladegaard-Pedersen, A. Keeping the lid on flyrock in open-pit blasting. Eng. Min. J. 1975, 176, 95–100. [Google Scholar]
- Olofsson, S. Applied Explosives Technology for Construction and Mining; Applex Publisher: Arla, France, 1990. [Google Scholar]
- Trivedi, R.; Singh, T.; Raina, A. Prediction of blast-induced flyrock in Indian limestone mines using neural networks. J. Rock Mech. Geotech. Eng. 2014, 6, 447–454. [Google Scholar] [CrossRef]
- Hustrulid, W.A. Blasting Principles for Open Pit Mining: General Design Concepts; Balkema: Boca Raton, FL, USA, 1999; ISBN 9054104589. [Google Scholar]
- Monjezi, M.; Dehghan, J.A.H.; Samimi, N.F. Application of TOPSIS method in controlling fly rock in blasting operations. In Proceedings of the 7-th International Multidisciplinary Scientific GeoConference SGEM 2007, Albena, Bulgaria, 11–15 June 2007; p. 41. [Google Scholar]
- Raina, A.K.; Chakraborty, A.K.; Choudhury, P.B.; Sinha, A. Flyrock danger zone demarcation in opencast mines: A risk based approach. Bull. Eng. Geol. Environ. 2011, 70, 163–172. [Google Scholar] [CrossRef]
- Armaghani, D.J.; Mahdiyar, A.; Hasanipanah, M.; Faradonbeh, R.S.; Khandelwal, M.; Amnieh, H.B. Risk Assessment and Prediction of Flyrock Distance by Combined Multiple Regression Analysis and Monte Carlo Simulation of Quarry Blasting. Rock Mech. Rock Eng. 2016, 49, 1–11. [Google Scholar] [CrossRef]
- Monjezi, M.; Dehghani, H.; Shakeri, J.; Mehrdanesh, A. Optimization of prediction of flyrock using linear multivariate regression (LMR) and gene expression programming (GEP)—Topal Novin mine, Iran. Arab. J. Geosci. 2021, 14, 1–12. [Google Scholar] [CrossRef]
- Faradonbeh, R.S.; Armaghani, D.J.; Monjezi, M. Development of a new model for predicting flyrock distance in quarry blasting: A genetic programming technique. Bull. Eng. Geol. Environ. 2016, 75, 993–1006. [Google Scholar] [CrossRef]
- Jahed Armaghani, D.; Hajihassani, M.; Monjezi, M.; Mohamad, E.T.; Marto, A.; Moghaddam, M.R. Application of two intelligent systems in predicting environmental impacts of quarry blasting. Arab. J. Geosci. 2015, 8, 9647–9665. [Google Scholar] [CrossRef]
- Yari, M.; Bagherpour, R.; Jamali, S.; Shamsi, R. Development of a novel flyrock distance prediction model using BPNN for providing blasting operation safety. Neural Comput. Appl. 2016, 27, 699–706. [Google Scholar] [CrossRef]
- Ghasemi, E.; Amini, H.; Ataei, M.; Khalokakaei, R. Application of artificial intelligence techniques for predicting the flyrock distance caused by blasting operation. Arab. J. Geosci. 2014, 7, 193–202. [Google Scholar] [CrossRef]
- Faradonbeh, R.S.; Armaghani, D.J.; Monjezi, M.; Mohamad, E.T. Genetic programming and gene expression programming for flyrock assessment due to mine blasting. Int. J. Rock Mech. Min. Sci. 2016, 88, 254–264. [Google Scholar] [CrossRef]
- Manoj, K.; Monjezi, M. Prediction of flyrock in open pit blasting operation using machine learning method. Int. J. Min. Sci. Technol. 2013, 23, 313–316. [Google Scholar] [CrossRef]
- Murlidhar, B.R.; Kumar, D.; Jahed Armaghani, D.; Mohamad, E.T.; Roy, B.; Pham, B.T. A Novel Intelligent ELM-BBO Technique for Predicting Distance of Mine Blasting-Induced Flyrock. Nat. Resour. Res. 2020, 29, 4103–4120. [Google Scholar] [CrossRef]
- Monjezi, M.; Khoshalan, H.A.; Varjani, A.Y. Prediction of flyrock and backbreak in open pit blasting operation: A neuro-genetic approach. Arab. J. Geosci. 2012, 5, 441–448. [Google Scholar] [CrossRef]
- Saghatforoush, A.; Monjezi, M.; Faradonbeh, R.S.; Armaghani, D.J. Combination of neural network and ant colony optimization algorithms for prediction and optimization of flyrock and back-break induced by blasting. Eng. Comput. 2016, 32, 255–266. [Google Scholar] [CrossRef]
- Armaghani, D.J.; Koopialipoor, M.; Bahri, M.; Hasanipanah, M.; Tahir, M.M. A SVR-GWO technique to minimize flyrock distance resulting from blasting. Bull. Eng. Geol. Environ. 2020, 79, 643715. [Google Scholar] [CrossRef]
- Marto, A.; Hajihassani, M.; Jahed Armaghani, D.; Tonnizam Mohamad, E.; Makhtar, A.M. A novel approach for blast-induced flyrock prediction based on imperialist competitive algorithm and artificial neural network. Sci. World J. 2014, 2014, 1–11. [Google Scholar] [CrossRef]
- Asteris, P.G.; Lourenço, P.B.; Roussis, P.C.; Adami, C.E.; Armaghani, D.J.; Cavaleri, L.; Chalioris, C.E.; Hajihassani, M.; Lemonis, M.E.; Mohammed, A.S. Revealing the nature of metakaolin-based concrete materials using artificial intelligence techniques. Constr. Build. Mater. 2022, 322, 126500. [Google Scholar] [CrossRef]
- Mahmood, W.; Mohammed, A.S.; Asteris, P.G.; Kurda, R.; Armaghani, D.J. Modeling Flexural and Compressive Strengths Behaviour of Cement-Grouted Sands Modified with Water Reducer Polymer. Appl. Sci. 2022, 12, 1016. [Google Scholar] [CrossRef]
- Yang, H.; Song, K.; Zhou, J. Automated Recognition Model of Geomechanical Information Based on Operational Data of Tunneling Boring Machines. Rock Mech. Rock Eng. 2022, 55, 1499–1516. [Google Scholar] [CrossRef]
- Yang, H.; Wang, Z.; Song, K. A new hybrid grey wolf optimizer-feature weighted-multiple kernel-support vector regression technique to predict TBM performance. Eng. Comput. 2020, 38, 2469–2485. [Google Scholar] [CrossRef]
- Asteris, P.G.; Mamou, A.; Ferentinou, M.; Tran, T.-T.; Zhou, J. Predicting clay compressibility using a novel Manta ray foraging optimization-based extreme learning machine model. Transp. Geotech. 2022, 37, 100861. [Google Scholar] [CrossRef]
- Hamzehkolaei, N.S.; Alizamir, M. Performance Evaluation of Machine Learning Algorithms for Seismic Retrofit Cost Estimation using Structural Parameters. J. Soft Comput. Civ. Eng. 2021, 5, 32–57. [Google Scholar] [CrossRef]
- Ghanizadeh, A.R.; Heidarabadizadeh, N.; Heravi, F. Gaussian Process Regression (GPR) for Auto-Estimation of Resilient Modulus of Stabilized Base Materials. J. Soft Comput. Civ. Eng. 2021, 5, 80–94. [Google Scholar] [CrossRef]
- Armaghani, D.J.; Asteris, P.G.; Fatemi, S.A.; Hasanipanah, M.; Tarinejad, R.; Rashid, A.S.A.; Huynh, V. Van On the Use of Neuro-Swarm System to Forecast the Pile Settlement. Appl. Sci. 2020, 10, 1904. [Google Scholar] [CrossRef]
- Ikram, R.M.A.; Ewees, A.A.; Parmar, K.S.; Yaseen, Z.M.; Shahid, S.; Kisi, O. The viability of extended marine predators algorithm-based artificial neural networks for streamflow prediction. Appl. Soft Comput. 2022, 131, 109739. [Google Scholar] [CrossRef]
- Ikram, R.M.A.; Dai, H.-L.; Chargari, M.M.; Al-Bahrani, M.; Mamlooki, M. Prediction of the FRP reinforced concrete beam shear capacity by using ELM-CRFOA. Measurement 2022, 205, 112230. [Google Scholar] [CrossRef]
- Ikram, R.M.A.; Jaafari, A.; Milan, S.G.; Kisi, O.; Heddam, S.; Zounemat-Kermani, M. Hybridized Adaptive Neuro-Fuzzy Inference System with Metaheuristic Algorithms for Modeling Monthly Pan Evaporation. Water 2022, 14, 3549. [Google Scholar] [CrossRef]
- Adnan, R.M.; Dai, H.-L.; Mostafa, R.R.; Islam, A.R.M.T.; Kisi, O.; Heddam, S.; Zounemat-Kermani, M. Modelling groundwater level fluctuations by ELM merged advanced metaheuristic algorithms using hydroclimatic data. Geocarto Int. 2022, 38, 1–39. [Google Scholar] [CrossRef]
- Asteris, P.G.; Mamou, A.; Hajihassani, M.; Hasanipanah, M.; Koopialipoor, M.; Le, T.-T.; Kardani, N.; Armaghani, D.J. Soft computing based closed form equations correlating L and N-type Schmidt hammer rebound numbers of rocks. Transp. Geotech. 2021, 29, 100588. [Google Scholar] [CrossRef]
- Ikram, R.M.A.; Goliatt, L.; Kisi, O.; Trajkovic, S.; Shahid, S. Covariance Matrix Adaptation Evolution Strategy for Improving Machine Learning Approaches in Streamflow Prediction. Mathematics 2022, 10, 2971. [Google Scholar] [CrossRef]
- Armaghani, D.J.; Harandizadeh, H.; Momeni, E.; Maizir, H.; Zhou, J. An optimized system of GMDH-ANFIS predictive model by ICA for estimating pile bearing capacity. Artif. Intell. Rev. 2021, 55, 2313–2350. [Google Scholar] [CrossRef]
- Parsajoo, M.; Armaghani, D.J.; Mohammed, A.S.; Khari, M.; Jahandari, S. Tensile strength prediction of rock material using non-destructive tests: A comparative intelligent study. Transp. Geotech. 2021, 31, 100652. [Google Scholar] [CrossRef]
- Cavaleri, L.; Barkhordari, M.S.; Repapis, C.C.; Armaghani, D.J.; Ulrikh, D.V.; Asteris, P.G. Convolution-based ensemble learning algorithms to estimate the bond strength of the corroded reinforced concrete. Constr. Build. Mater. 2022, 359, 129504. [Google Scholar] [CrossRef]
- Barkhordari, M.S.; Armaghani, D.J.; Asteris, P.G. Structural Damage Identification Using Ensemble Deep Convolutional Neural Network Models. Comput. Model. Eng. Sci. 2022, 134, 835–855. [Google Scholar] [CrossRef]
- Skentou, A.D.; Bardhan, A.; Mamou, A.; Lemonis, M.E.; Kumar, G.; Samui, P.; Armaghani, D.J.; Asteris, P.G. Closed-Form Equation for Estimating Unconfined Compressive Strength of Granite from Three Non-destructive Tests Using Soft Computing Models. Rock Mech. Rock Eng. 2022. [Google Scholar] [CrossRef]
- Koopialipoor, M.; Asteris, P.G.; Mohammed, A.S.; Alexakis, D.E.; Mamou, A.; Armaghani, D.J. Introducing stacking machine learning approaches for the prediction of rock deformation. Transp. Geotech. 2022, 34, 100756. [Google Scholar] [CrossRef]
- Ikram, R.M.A.; Dai, H.-L.; Ewees, A.A.; Shiri, J.; Kisi, O.; Zounemat-Kermani, M. Application of improved version of multi verse optimizer algorithm for modeling solar radiation. Energy Rep. 2022, 8, 12063–12080. [Google Scholar] [CrossRef]
- Wang, H.; Zhang, L.; Yin, K.; Luo, H.; Li, J. Landslide identification using machine learning. Geosci. Front. 2021, 12, 351–364. [Google Scholar] [CrossRef]
- Liu, Z.; Armaghani, D.J.; Fakharian, P.; Li, D.; Ulrikh, D.V.; Orekhova, N.N.; Khedher, K.M. Rock Strength Estimation Using Several Tree-Based ML Techniques. C. Model. Eng. Sci. 2022, 1–26, 021165. [Google Scholar] [CrossRef]
- He, B.; Armaghani, D.J.; Lai, S.H. Assessment of tunnel blasting-induced overbreak: A novel metaheuristic-based random forest approach. Tunn. Undergr. Space Technol. 2023, 133, 104979. [Google Scholar] [CrossRef]
- Tan, W.Y.; Lai, S.H.; Teo, F.Y.; Armaghani, D.J.; Pavitra, K.; El-Shafie, A. Three Steps towards Better Forecasting for Streamflow Deep Learning. Appl. Sci. 2022, 12, 12567. [Google Scholar] [CrossRef]
- Pham, B.T.; Nguyen, M.D.; Nguyen-Thoi, T.; Ho, L.S.; Koopialipoor, M.; Quoc, N.K.; Armaghani, D.J.; Van Le, H. A novel approach for classification of soils based on laboratory tests using Adaboost, Tree and ANN modeling. Transp. Geotech. 2020, 27, 100508. [Google Scholar] [CrossRef]
- Liang, M.; Mohamad, E.T.; Faradonbeh, R.S.; Jahed Armaghani, D.; Ghoraba, S. Rock strength assessment based on regression tree technique. Eng. Comput. 2016, 32, 343–354. [Google Scholar] [CrossRef]
- Huat, C.Y.; Moosavi, S.M.H.; Mohammed, A.S.; Armaghani, D.J.; Ulrikh, D.V.; Monjezi, M.; Hin Lai, S. Factors Influencing Pile Friction Bearing Capacity: Proposing a Novel Procedure Based on Gradient Boosted Tree Technique. Sustainability 2021, 13, 11862. [Google Scholar] [CrossRef]
- Asteris, P.G.; Rizal, F.I.M.; Koopialipoor, M.; Roussis, P.C.; Ferentinou, M.; Armaghani, D.J.; Gordan, B. Slope Stability Classification under Seismic Conditions Using Several Tree-Based Intelligent Techniques. Appl. Sci. 2022, 12, 1753. [Google Scholar] [CrossRef]
- Hasanipanah, M.; Faradonbeh, R.S.; Amnieh, H.B.; Armaghani, D.J.; Monjezi, M. Forecasting blast-induced ground vibration developing a CART model. Eng. Comput. 2017, 33, 307–316. [Google Scholar] [CrossRef]
- Samaie, M.; Ranjbarnia, M.; Zare Naghadehi, M. Prediction of the Rock Brittleness Index Using Nonlinear Multivariable Regression and the CART Regression Tree. J. Civ. Environ. Eng. 2018, 48, 33–40. [Google Scholar]
- Breiman, L. Random forests. Mach. Learn. 2001, 45, 5–32. [Google Scholar] [CrossRef]
- Zhou, J.; Asteris, P.G.; Armaghani, D.J.; Pham, B.T. Prediction of ground vibration induced by blasting operations through the use of the Bayesian Network and random forest models. Soil Dyn. Earthq. Eng. 2020, 139, 106390. [Google Scholar] [CrossRef]
- Probst, P.; Wright, M.N.; Boulesteix, A. Hyperparameters and tuning strategies for random forest. Wiley Interdiscip. Rev. Data Min. Knowl. Discov. 2019, 9, e1301. [Google Scholar] [CrossRef]
- Witten, I.H.; Frank, E. Data mining: Practical machine learning tools and techniques with Java implementations. ACM SIGMOD Rec. 2002, 31, 76–77. [Google Scholar] [CrossRef]
- Resende, P.A.A.; Drummond, A.C. A survey of random forest based methods for intrusion detection systems. ACM Comput. Surv. 2018, 51, 1–36. [Google Scholar] [CrossRef]
- Pedregosa, F.; Varoquaux, G.; Gramfort, A.; Michel, V.; Thirion, B.; Grisel, O.; Blondel, M.; Prettenhofer, P.; Weiss, R.; Dubourg, V. Scikit-learn: Machine learning in Python. J. Mach. Learn. Res. 2011, 12, 2825–2830. [Google Scholar]
- Kuhn, M.; Johnson, K. Applied Predictive Modeling; Springer: Berlin/Heidelberg, Germany, 2013; Volume 26. [Google Scholar]
- Chen, T.; Guestrin, C. XGBoost: A scalable tree boosting system. In Proceedings of the 22nd ACM SIGKDD International Conference on Knowledge Discovery and Data Mining, San Francisco, CA, USA, 13–17 August 2016; ACM: New York, NY, USA, 2016; Volume 10, pp. 785–794. [Google Scholar]
- Zhang, W.; Zhang, R.; Wu, C.; Goh, A.T.C.; Lacasse, S.; Liu, Z.; Liu, H. State-of-the-art review of soft computing applications in underground excavations. Geosci. Front. 2020, 11, 1095–1106. [Google Scholar] [CrossRef]
- Zhou, J.; Qiu, Y.; Armaghani, D.J.; Zhang, W.; Li, C.; Zhu, S.; Tarinejad, R. Predicting TBM penetration rate in hard rock condition: A comparative study among six XGB-based metaheuristic techniques. Geosci. Front. 2020, 12, 101091. [Google Scholar] [CrossRef]
- Dhaliwal, S.S.; Nahid, A.-A.; Abbas, R. Effective intrusion detection system using XGBoost. Information 2018, 9, 149. [Google Scholar] [CrossRef]
- Freund, Y.; Schapire, R.E. A decision-theoretic generalization of on-line learning and an application to boosting. J. Comput. Syst. Sci. 1997, 55, 119–139. [Google Scholar] [CrossRef]
- Rätsch, G.; Onoda, T.; Müller, K.-R. Soft margins for AdaBoost. Mach. Learn. 2001, 42, 287–320. [Google Scholar] [CrossRef]
- Naghadehi, M.Z.; Samaei, M.; Ranjbarnia, M.; Nourani, V. State-of-the-art predictive modeling of TBM performance in changing geological conditions through gene expression programming. Measurement 2018, 126, 46–57. [Google Scholar] [CrossRef]
- Armaghani, D.J.; Yagiz, S.; Mohamad, E.T.; Zhou, J. Prediction of TBM performance in fresh through weathered granite using empirical and statistical approaches. Tunn. Undergr. Space Technol. 2021, 118, 104183. [Google Scholar] [CrossRef]
- Ghanizadeh, A.R.; Ghanizadeh, A.; Asteris, P.G.; Fakharian, P.; Armaghani, D.J. Developing Bearing Capacity Model for Geogrid-Reinforced Stone Columns Improved Soft Clay utilizing MARS-EBS Hybrid Method. Transp. Geotech. 2022, 38, 100906. [Google Scholar] [CrossRef]
- Ghanizadeh, A.R.; Delaram, A.; Fakharian, P.; Armaghani, D.J. Developing Predictive Models of Collapse Settlement and Coefficient of Stress Release of Sandy-Gravel Soil via Evolutionary Polynomial Regression. Appl. Sci. 2022, 12, 9986. [Google Scholar] [CrossRef]
- Naderpour, H.; Rafiean, A.H.; Fakharian, P. Compressive strength prediction of environmentally friendly concrete using artificial neural networks. J. Build. Eng. 2018, 16, 213–219. [Google Scholar] [CrossRef]
- Rezazadeh Eidgahee, D.; Jahangir, H.; Solatifar, N.; Fakharian, P.; Rezaeemanesh, M. Data-driven estimation models of asphalt mixtures dynamic modulus using ANN, GP and combinatorial GMDH approaches. Neural Comput. Appl. 2022, 34, 17289–17314. [Google Scholar] [CrossRef]
- Ghasemi, E.; Sari, M.; Ataei, M. Development of an empirical model for predicting the effects of controllable blasting parameters on flyrock distance in surface mines. Int. J. Rock Mech. Min. Sci. 2012, 52, 163–170. [Google Scholar] [CrossRef]
- Sari, M.; Ghasemi, E.; Ataei, M. Stochastic modeling approach for the evaluation of backbreak due to blasting operations in open pit mines. Rock Mech. Rock Eng. 2014, 47, 771–783. [Google Scholar] [CrossRef]
- Gokhale, B.V. Rotary Drilling and Blasting in Large Surface Mines; CRC Press: Boca Raton, FL, USA, 2010; ISBN 0203841395. [Google Scholar]
- Kecojevic, V.; Radomsky, M. Flyrock phenomena and area security in blasting-related accidents. Saf. Sci. 2005, 43, 739–750. [Google Scholar] [CrossRef]
- Konya CJ, W.E. Surface Blast Design; Prentice Hall: Englewood Cliffs, NJ, USA, 1990. [Google Scholar]
- Friedman, J.H. Greedy function approximation: A gradient boosting machine. Ann. Stat. 2001, 2, 1189–1232. [Google Scholar] [CrossRef]
- Friedman, J.H. Stochastic gradient boosting. Comput. Stat. Data Anal. 2002, 38, 367–378. [Google Scholar] [CrossRef]
- Hastie, T.; Tibshirani, R.; Friedman, J. The Elements of Statistical Learning: Data Mining, inference, and Prediction; Springer Science & Business Media: Berlin/Heidelberg, Germany, 2009; ISBN 0387848584. [Google Scholar]
- Samaei, M.; Ranjbarnia, M.; Nourani, V.; Zare Naghadehi, M. Performance prediction of tunnel boring machine through developing high accuracy equations: A case study in adverse geological condition. Meas. J. Int. Meas. Confed. 2020, 152, 107244. [Google Scholar] [CrossRef]
- Lunetta, K.L.; Hayward, L.B.; Segal, J.; Van Eerdewegh, P. Screening large-scale association study data: Exploiting interactions using random forests. BMC Genet. 2004, 5, 32. [Google Scholar] [CrossRef] [PubMed]
- Vinayak, R.K.; Gilad-Bachrach, R. Dart: Dropouts meet multiple additive regression trees. In Proceedings of the Artificial Intelligence and Statistics, PMLR, San Diego, CA, USA, 9–12 May 2015; pp. 489–497. [Google Scholar]
- Hastie, T.; Rosset, S.; Zhu, J.; Zou, H. Multi-class adaboost. Stat. Interface 2009, 2, 349–360. [Google Scholar] [CrossRef]
- Zorlu, K.; Gokceoglu, C.; Ocakoglu, F.; Nefeslioglu, H.A.; Acikalin, S. Prediction of uniaxial compressive strength of sandstones using petrography-based models. Eng. Geol. 2008, 96, 141–158. [Google Scholar] [CrossRef]
- Dehghani, H.; Pourzafar, M.; Zadeh, M. Prediction and minimization of blast-induced flyrock using gene expression programming and cuckoo optimization algorithm. Environ. Earth Sci. 2021, 80, 12. [Google Scholar] [CrossRef]
- Jamei, M.; Hasanipanah, M.; Karbasi, M.; Ahmadianfar, I.; Taherifar, S. Prediction of flyrock induced by mine blasting using a novel kernel-based extreme learning machine. J. Rock Mech. Geotech. Eng. 2021, 13, 1438–1451. [Google Scholar] [CrossRef]
- Fattahi, H.; Hasanipanah, M. An integrated approach of ANFIS-grasshopper optimization algorithm to approximate flyrock distance in mine blasting. Eng. Comput. 2021, 1, 2619–2631. [Google Scholar] [CrossRef]
- Guo, H.; Zhou, J.; Koopialipoor, M.; Armaghani, D.J.; Tahir, M. Deep neural network and whale optimization algorithm to assess flyrock induced by blasting. Eng. Comput. 2021, 37, 173–186. [Google Scholar] [CrossRef]
- Hasanipanah, M.; Amnieh, H.B. A fuzzy rule-based approach to address uncertainty in risk assessment and prediction of blast-induced Flyrock in a quarry. Nat. Resour. Res. 2020, 29, 669–689. [Google Scholar] [CrossRef]
- Lu, X.; Hasanipanah, M.; Brindhadevi, K.; Amnieh, H.B.; Khalafi, S. ORELM: A novel machine learning approach for prediction of flyrock in mine blasting. Nat. Resour. Res. 2020, 29, 641–654. [Google Scholar] [CrossRef]
- Nikafshan Rad, H.; Bakhshayeshi, I.; Wan Jusoh, W.A.; Tahir, M.M.; Foong, L.K. Prediction of Flyrock in Mine Blasting: A New Computational Intelligence Approach. Nat. Resour. Res. 2020, 29, 609–623. [Google Scholar] [CrossRef]
- Rad, H.; Hasanipanah, M.; Rezaei, M.; Eghlim, A. Developing a least squares support vector machine for estimating the blast-induced flyrock. Eng. Comput. 2018, 34, 709–717. [Google Scholar] [CrossRef]
- Murlidhar, B.R.; Armaghani, D.J.; Mohamad, E.T. Intelligence Prediction of Some Selected Environmental Issues of Blasting: A Review. Open Constr. Build. Technol. J. 2020, 14, 298–308. [Google Scholar] [CrossRef]
- Armaghani, D.J.; Hajihassani, M.; Mohamad, E.T.; Marto, A.; Noorani, S.A. Blasting-induced flyrock and ground vibration prediction through an expert artificial neural network based on particle swarm optimization. Arab. J. Geosci. 2014, 7, 5383–5396. [Google Scholar] [CrossRef]












| 1. | Assessing weight coefficient to each dataset. |
| 2. | Choosing weak learner Y (it can be CART, RF, etc) and start to train the weak learner with weight coefficient |
| 3. | For m = 1, …, m: (m = number of trials) while Accompanied with minimizing the weight of errors, try to fit hm(x) with training data and redistribute the weights using the below equation: where is a normalizing coefficient Compute probability values: the sign of gives the classification, and || a measure of classification “confidence”. Calculate Update the distribution |
| 4. | Generate new classifier: |
| Geological/Geometrical Properties | Value |
|---|---|
| Geological reserve of the deposit | 796 MT |
| Proved reserve | 410 MT |
| Average grade | 0.67% |
| Height of the working benches | 12.5 m |
| Slope of the working benches | 68′ |
| Angle of the overall pit slope | 37′ |
| Width of the ramp | 30 m |
| Slope of the ramp | 5′ |
| Age of the mine | about 32 years |
| Overall stripping ratio (W/O) | 1.7 |
| Category | Parameter | Unit | Min | Max | Avg | Median | St Deviation |
|---|---|---|---|---|---|---|---|
| Input | Hole Depth | m | 10 | 14 | 12.31 | 12.5 | 1.18 |
| Spacing | m | 2 | 6.5 | 4.53 | 4.50 | 0.90 | |
| Burden | m | 2 | 5 | 3.69 | 4 | 0.82 | |
| Stemming | m | 1.8 | 4.5 | 3.66 | 4 | 0.76 | |
| Powder Factor | kg/m3 | 0.2 | 0.93 | 0.46 | 0.4 | 0.20 | |
| Output | Flyrock | m | 10 | 100 | 68.68 | 73.5 | 17.42 |
| Number | Hole Depth (m) | Spacing (m) | Burden (m) | Stemming (m) | Powder Factor (kg/m3) | Flyrock (m) |
|---|---|---|---|---|---|---|
| 1 | 13.5 | 5.5 | 5 | 4.5 | 0.23 | 15 |
| 2 | 13 | 5 | 4 | 4.1 | 0.33 | 36 |
| 3 | 12 | 4 | 3 | 3.6 | 0.24 | 48 |
| 4 | 10 | 3 | 2.5 | 2.3 | 0.20 | 59 |
| 5 | 13.4 | 5.5 | 4 | 4.3 | 0.31 | 65 |
| 6 | 14 | 6.5 | 5 | 4.5 | 0.90 | 70 |
| 7 | 11.5 | 4 | 3 | 3 | 0.34 | 73 |
| 8 | 12.1 | 4.5 | 3.5 | 3.8 | 0.40 | 75 |
| 9 | 11 | 3 | 2.5 | 2.4 | 0.82 | 87 |
| 10 | 10 | 3.5 | 2.5 | 2.4 | 0.93 | 95 |
| Parameter | Range | Value |
|---|---|---|
| criterion | [MSE, friedman_mse, poisson] | MSE |
| Minimum sample split | [2, 3, 4, 5, 6] | 2 |
| max depth | [2, 3, 4, 5, 6, 7, 8, 9, 10] | 4 |
| Minimum samples leaf | [1–] | 1 |
| Parameter | Range | Value |
|---|---|---|
| Criterion | [Entropy, Gini] | Entropy |
| Estimators number | [50, 100, 200, 300] | 200 |
| Bootstrap | [True, False] | True |
| Max depth | [3, 4, 5, 6, 7] | 4 |
| Max features | [sqrt, log2] | Sqrt |
| OOB score | [True, False] | True |
| Parameter | Range | Value |
|---|---|---|
| learning rate (eta) | [0.1, 0.2, 0.3, 0.5, 1, 1.5, 2, 3] | 0.3 |
| number of estimators | [50, 100, 200, 300] | 100 |
| max depth | [2, 3, 4, 5, 6] | 3 |
| gamma | [0.0001, 0.001, 0.01, 0.1,0.5, 1] | 0.001 |
| min child weight | [0.2, 0.5, 0.8, 0.9, 1, 1.5, 2] | 0.9 |
| max delta step | [0.2, 0.5, 0.8, 0.9, 1, 1.5, 2] | 0.9 |
| booster | [gbtree, gblinear, DART] | DART |
| Feature | Range | Value |
|---|---|---|
| Weak learner algorithm | Random Forest, Decision Tree | Random Forest Classifier |
| Tree depth | [2, 3, 4, 5, 6] | 3 |
| Algorithm | SAMME, SAMME.R | SAMME |
| criterion | Entropy, Gini | Entropy |
| Number of estimators | [50, 100, 200, 300] | 100 |
| Learning rate | [0.5, 1, 1.5, 2] | 1.0 |
| R2 | RMSE | VAF | A10 | Final Rank | ||||||
|---|---|---|---|---|---|---|---|---|---|---|
| Model Name | Train | Test | Train | Test | Train | Test | Train | Test | ||
| AdaBoost | 0.99 | 0.98 | 1.47 | 2.66 | 99.56 | 98.87 | 0.98 | 0.98 | ||
| Rank score | 4 | 4 | 4 | 4 | 4 | 4 | 4 | 4 | 32 | |
| XGBoost | 0.97 | 0.92 | 2.91 | 4.85 | 97.33 | 91.99 | 0.97 | 0.94 | ||
| Rank score | 3 | 3 | 3 | 3 | 3 | 3 | 3 | 3 | 24 | |
| RF | 0.93 | 0.91 | 4.32 | 4.86 | 92.96 | 92.12 | 0.96 | 0.91 | ||
| Rank score | 2 | 2 | 2 | 2 | 2 | 2 | 2 | 2 | 16 | |
| DT | 0.89 | 0.84 | 5.72 | 6.58 | 89.39 | 84.81 | 0.89 | 0.84 | ||
| Rank score | 1 | 1 | 1 | 1 | 1 | 1 | 1 | 1 | 8 | |
Disclaimer/Publisher’s Note: The statements, opinions and data contained in all publications are solely those of the individual author(s) and contributor(s) and not of MDPI and/or the editor(s). MDPI and/or the editor(s) disclaim responsibility for any injury to people or property resulting from any ideas, methods, instructions or products referred to in the content. |
© 2023 by the authors. Licensee MDPI, Basel, Switzerland. This article is an open access article distributed under the terms and conditions of the Creative Commons Attribution (CC BY) license (https://creativecommons.org/licenses/by/4.0/).
Share and Cite
Yari, M.; Armaghani, D.J.; Maraveas, C.; Ejlali, A.N.; Mohamad, E.T.; Asteris, P.G. Several Tree-Based Solutions for Predicting Flyrock Distance Due to Mine Blasting. Appl. Sci. 2023, 13, 1345. https://doi.org/10.3390/app13031345
Yari M, Armaghani DJ, Maraveas C, Ejlali AN, Mohamad ET, Asteris PG. Several Tree-Based Solutions for Predicting Flyrock Distance Due to Mine Blasting. Applied Sciences. 2023; 13(3):1345. https://doi.org/10.3390/app13031345
Chicago/Turabian StyleYari, Mojtaba, Danial Jahed Armaghani, Chrysanthos Maraveas, Alireza Nouri Ejlali, Edy Tonnizam Mohamad, and Panagiotis G. Asteris. 2023. "Several Tree-Based Solutions for Predicting Flyrock Distance Due to Mine Blasting" Applied Sciences 13, no. 3: 1345. https://doi.org/10.3390/app13031345
APA StyleYari, M., Armaghani, D. J., Maraveas, C., Ejlali, A. N., Mohamad, E. T., & Asteris, P. G. (2023). Several Tree-Based Solutions for Predicting Flyrock Distance Due to Mine Blasting. Applied Sciences, 13(3), 1345. https://doi.org/10.3390/app13031345

