Adaptive Optimal Control of UAV Brake Based on Parameter Estimation
Abstract
1. Introduction
- (1)
- A parameter-updating law driven by parameter estimation error is designed for UAV braking systems with unknown parameters. The contradiction between system robustness and parameter convergence is solved, and the tracking error and estimation error converge simultaneously.
- (2)
- The performance index function about the error and input of the UAV braking system is established. The adaptive dynamic programming based on a single critic NN is adopted to solve the function so that the control energy consumption, dynamic tracking error, and filtering error in the braking process are optimized comprehensively.
2. Dynamic Model
Braking Dynamics of UAV
- Online estimation of unknown parameters of UAV braking system to ensure convergence.
- When , tracking errors converge quickly and steady-state tracking errors remain within a small range.
- The system control input and filtering error meet the performance function.
3. Adaptive Optimal Control Design with Guaranteed Parameter Estimation
3.1. Filter Design
3.2. Adaptive Control with Finite-Time Parameter Estimation
3.3. Optimal Control Auxiliary Item Design
4. Stability and Convergence Analysis
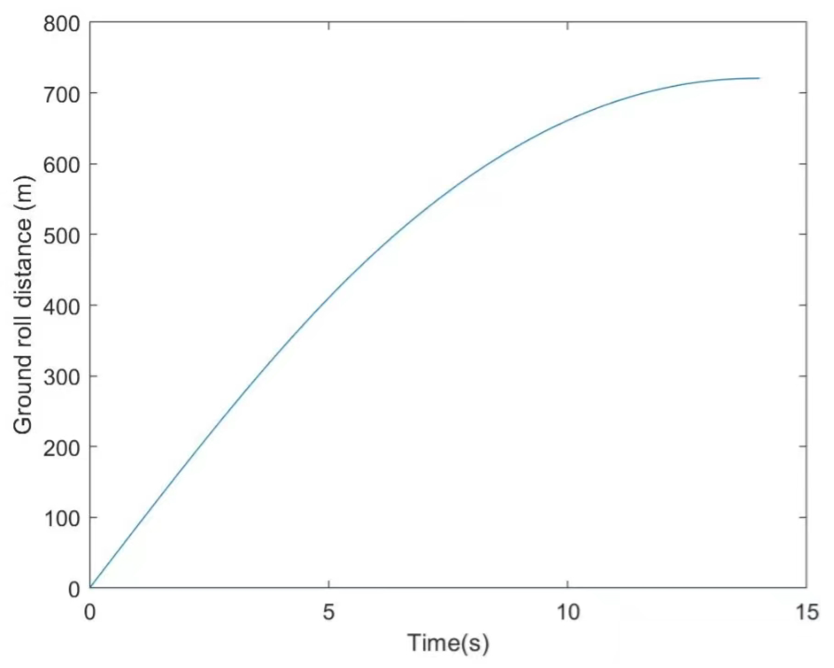
5. Simulations
6. Conclusions
Author Contributions
Funding
Institutional Review Board Statement
Informed Consent Statement
Data Availability Statement
Conflicts of Interest
References
- Hoseinnezhad, R.; Bab-Hadiashar, A. Efficient Antilock Braking by Direct Maximization of Tire–Road Frictions. IEEE Trans. Ind. Electron. 2011, 58, 3593–3600. [Google Scholar] [CrossRef]
- Peng, Z.; Jiang, Y.; Wang, J. Event-Triggered Dynamic Surface Control of an Underactuated Autonomous Surface Vehicle for Target Enclosing. IEEE Trans. Ind. Electron. 2021, 68, 3402–3412. [Google Scholar] [CrossRef]
- Hu, J.; Zheng, M. Disturbance observer-based control with adaptive neural network for unknown nonlinear system. Meas. Control 2022, 56, 287–294. [Google Scholar] [CrossRef]
- Dinçmen, E.; Güvenç, B.A.; Acarman, T. Extremum-Seeking Control of ABS Braking in Road Vehicles with Lateral Force Improvement. IEEE Trans. Control Syst. Technol. 2014, 22, 230–237. [Google Scholar] [CrossRef]
- Capra, D.; Galvagno, E.; Ondrak, V.; van Leeuwen, B.; Vigliani, A. An ABS control logic based on wheel force measurement. Veh. Syst. Dyn. 2012, 50, 1779–1796. [Google Scholar] [CrossRef][Green Version]
- Pasillas-Lépine, W. Hybrid modeling and limit cycle analysis for a class of five-phase anti-lock brake algorithms. Veh. Syst. Dyn. 2006, 44, 173–188. [Google Scholar] [CrossRef]
- Zhang, Y.X.; Lin, C.P. Backstepping Adaptive Neural Network Control for Electric Braking Systems of Aircrafts. Algorithms 2019, 12, 215. [Google Scholar] [CrossRef]
- Chen, H.; Zhang, X.; Xu, Y. Modeling, Simulation, and Experiment of Switched Reluctance Ocean Current Generator System. Adv. Mech. Eng. 2013, 5, 261241. [Google Scholar] [CrossRef]
- Yi, J.; Alvarez, L.; Horowitz, R. Adaptive emergency braking control with underestimation of friction coefficient. IEEE Trans. Control. Syst. Technol. 2002, 10, 381–392. [Google Scholar] [CrossRef]
- Braghin, F.; Cheli, F.; Sabbioni, E. Environmental effects on Pacejka’s scaling factors. Veh. Syst. Dyn. 2006, 44, 547–568. [Google Scholar] [CrossRef]
- Jiao, Z.; Liu, X.; Shang, Y.; Huang, C. An integrated self-energized brake system for aircrafts based on a switching valve control. Aerosp. Sci. Technol. 2017, 60, 20–30. [Google Scholar] [CrossRef]
- Xu, B.; Yang, D.; Shi, Z.; Pan, Y.; Chen, B.; Sun, F. Online Recorded Data-Based Composite Neural Control of Strict-Feedback Systems with Application to Hypersonic Flight Dynamics. IEEE Trans. Neural Netw. Learn. Syst. 2018, 29, 3839–3849. [Google Scholar] [CrossRef]
- Gao, H.; He, W.; Zhou, C.; Sun, C. Neural Network Control of a Two-Link Flexible Robotic Manipulator Using Assumed Mode Method. IEEE Trans. Ind. Inform. 2019, 15, 755–765. [Google Scholar] [CrossRef]
- Wang, S.; Yu, H.; Yu, J.; Na, J.; Ren, X. Neural-Network-Based Adaptive Funnel Control for Servo Mechanisms with Unknown Dead-Zone. IEEE Trans. Cybern. 2020, 50, 1383–1394. [Google Scholar] [CrossRef]
- Liu, Y.J.; Tong, S.; Chen, C.L.P. Adaptive Fuzzy Control via Observer Design for Uncertain Nonlinear Systems with Unmodeled Dynamics. IEEE Trans. Fuzzy Syst. 2013, 21, 275–288. [Google Scholar] [CrossRef]
- Tong, S.; Zhang, L.; Li, Y. Observed-Based Adaptive Fuzzy Decentralized Tracking Control for Switched Uncertain Nonlinear Large-Scale Systems With Dead Zones. IEEE Trans. Syst. Man Cybern. Syst. 2016, 46, 37–47. [Google Scholar] [CrossRef]
- Li, Z.; Xiao, S.; Ge, S.S.; Su, H. Constrained Multilegged Robot System Modeling and Fuzzy Control with Uncertain Kinematics and Dynamics Incorporating Foot Force Optimization. IEEE Trans. Syst. Man Cybern. Syst. 2016, 46, 1–15. [Google Scholar] [CrossRef]
- Xia, D.; Wang, L.; Chai, T. Neural-Network-Friction Compensation-Based Energy Swing-Up Control of Pendubot. IEEE Trans. Ind. Electron. 2014, 61, 1411–1423. [Google Scholar] [CrossRef]
- Sastry, S.; Bodson, M. Adaptive Control: Stability, Convergence and Robustness. J. Acoust. Soc. Am. 1990, 88, 588–589. [Google Scholar] [CrossRef]
- Narendra, K.S.; Annaswamy, A.M.J.P.H. Stable Adaptive Systems; Prentice Hall: Hoboken, NJ, USA, 1989. [Google Scholar]
- Ioannou, P.; Sun, J. Robust Adaptive Control; PTR Prentice-Hall: Upper Saddle River, NJ, USA, 1995. [Google Scholar]
- Na, J.; Herrmann, G.; Ren, X.; Mahyuddin, M.N.; Barber, P. Robust adaptive finite-time parameter estimation and control of nonlinear systems. In Proceedings of the 2011 IEEE International Symposium on Intelligent Control, Denver, CO, USA, 28–30 September 2011; pp. 1014–1019. [Google Scholar] [CrossRef]
- Yang, X.; Liu, D.; Wang, D. Reinforcement learning for adaptive optimal control of unknown continuous-time nonlinear systems with input constraints. Int. J. Control 2013, 87, 553–566. [Google Scholar] [CrossRef]
- Liu, D.; Wang, D.; Wang, F.Y.; Li, H.; Yang, X. Neural-Network-Based Online HJB Solution for Optimal Robust Guaranteed Cost Control of Continuous-Time Uncertain Nonlinear Systems. IEEE Trans. Cybern. 2014, 44, 2834–2847. [Google Scholar] [CrossRef]
- Peng, Z.; Luo, R.; Hu, J.; Shi, K.; Nguang, S.K.; Ghosh, B.K. Optimal Tracking Control of Nonlinear Multiagent Systems Using Internal Reinforce Q-Learning. IEEE Trans. Neural Netw. Learn. Syst. 2022, 33, 4043–4055. [Google Scholar] [CrossRef] [PubMed]
- Peng, Z.; Zhao, Y.; Hu, J.; Luo, R.; Ghosh, B.; Nguang, S. Input-Output Data-Based Output Antisynchronization Control of Multi-Agent Systems Using Reinforcement Learning Approach. IEEE Trans. Ind. Inform. 2021, 17, 7359–7367. [Google Scholar] [CrossRef]
- Ding, L.; Li, S.; Gao, H.; Liu, Y.J.; Huang, L.; Deng, Z. Adaptive Neural Network-Based Finite-Time Online Optimal Tracking Control of the Nonlinear System With Dead Zone. IEEE Trans. Cybern. 2021, 51, 382–392. [Google Scholar] [CrossRef] [PubMed]
- Allwright, J. A lower bound for the solution of the algebraic Riccati equation of optimal control and a geometric convergence rate for the Kleinman algorithm. IEEE Trans. Autom. Control 1980, 25, 826–829. [Google Scholar] [CrossRef]
- Jiang, H.; Zhang, H.; Xie, X.; Han, J. Neural-network-based learning algorithms for cooperative games of discrete-time multi-player systems with control constraints via adaptive dynamic programming. Neurocomputing 2019, 344, 13–19. [Google Scholar] [CrossRef]
- Lewis, F.L.; Vrabie, D. Reinforcement learning and adaptive dynamic programming for feedback control. IEEE Circuits Syst. Mag. 2009, 9, 32–50. [Google Scholar] [CrossRef]
- Na, J.; Herrmann, G. Online Adaptive Approximate Optimal Tracking Control with Simplified Dual Approximation Structure for Continuous-time Unknown Nonlinear Systems. IEEE/CAA J. Autom. Sin. 2014, 1, 412–422. [Google Scholar]
- Dong, H.; Zhao, X.; Luo, B. Optimal Tracking Control for Uncertain Nonlinear Systems with Prescribed Performance via Critic-Only ADP. IEEE Trans. Syst. Man Cybern. Syst. 2022, 52, 561–573. [Google Scholar] [CrossRef]
- Xian, B.; Dawson, D.M.; De Queiroz, M.S.; Chen, J. A continuous asymptotic tracking control strategy for uncertain multi-input nonlinear systems. In Proceedings of the 2003 IEEE International Symposium on Intelligent Control, Houston, TX, USA, 5–8 October 2003; pp. 52–57. [Google Scholar] [CrossRef]
- Shuzhi, S.G.; Hang, C.C.; Woon, L.C. Adaptive neural network control of robot manipulators in task space. IEEE Trans. Ind. Electron. 1997, 44, 746–752. [Google Scholar] [CrossRef]
- Chen, X.; Dai, Z.; Lin, H.; Qiu, Y.; Liang, X. Asymmetric Barrier Lyapunov Function-Based Wheel Slip Control for Antilock Braking System. Int. J. Aerosp. Eng. 2015, 2015, 917807. [Google Scholar] [CrossRef]
- Wang, S.; Na, J. Parameter Estimation and Adaptive Control for Servo Mechanisms With Friction Compensation. IEEE Trans. Ind. Inform. 2020, 16, 6816–6825. [Google Scholar] [CrossRef]
- Sharma, N.; Bhasin, S.; Wang, Q.; Dixon, W.E. RISE-Based Adaptive Control of a Control Affine Uncertain Nonlinear System With Unknown State Delays. IEEE Trans. Autom. Control 2012, 57, 255–259. [Google Scholar] [CrossRef]
- Bellman, R. On the Theory of Dynamic Programming. Proc. Natl. Acad. Sci. USA 1952, 38 8, 716–719. [Google Scholar] [CrossRef]
- Makkar, C.; Hu, G.; Sawyer, W.G.; Dixon, W.E. Lyapunov-Based Tracking Control in the Presence of Uncertain Nonlinear Parameterizable Friction. IEEE Trans. Autom. Control 2007, 52, 1988–1994. [Google Scholar] [CrossRef]









| Name | Description | Value |
|---|---|---|
| Weight of the UAV | 5000 kg | |
| Longitudinal velocity | - | |
| Wheel speed | - | |
| Aerodynamic drag | - | |
| n | Number of brake wheels | 2 |
| The binding force | - | |
| Brake disc stiffness coefficient | N/m | |
| Ball screw travel | 0.008 m | |
| Main wheel support force | - | |
| Coefficient of static friction | - | |
| Motor torque constant | 0.4 Nm/A | |
| Viscous damping coefficient | 0.02 Nm/rad | |
| Moment of wheel | 0.95 | |
| R | Effective radius of main wheel | 0.3 m |
| J | Motor moment of inertia | |
| Braking torque and pressure conversion coefficient | ||
| Friction coefficient of axle | 0.01 Nm/rad | |
| The pressure acting on the brake disc | - |
Disclaimer/Publisher’s Note: The statements, opinions and data contained in all publications are solely those of the individual author(s) and contributor(s) and not of MDPI and/or the editor(s). MDPI and/or the editor(s) disclaim responsibility for any injury to people or property resulting from any ideas, methods, instructions or products referred to in the content. |
© 2023 by the authors. Licensee MDPI, Basel, Switzerland. This article is an open access article distributed under the terms and conditions of the Creative Commons Attribution (CC BY) license (https://creativecommons.org/licenses/by/4.0/).
Share and Cite
Lv, H.; Liu, Q.; Wan, Y.; Gao, X.; Li, F.; Liu, Z. Adaptive Optimal Control of UAV Brake Based on Parameter Estimation. Appl. Sci. 2023, 13, 11888. https://doi.org/10.3390/app132111888
Lv H, Liu Q, Wan Y, Gao X, Li F, Liu Z. Adaptive Optimal Control of UAV Brake Based on Parameter Estimation. Applied Sciences. 2023; 13(21):11888. https://doi.org/10.3390/app132111888
Chicago/Turabian StyleLv, Hao, Qinrui Liu, Yu Wan, Xuehui Gao, Feng Li, and Zhen Liu. 2023. "Adaptive Optimal Control of UAV Brake Based on Parameter Estimation" Applied Sciences 13, no. 21: 11888. https://doi.org/10.3390/app132111888
APA StyleLv, H., Liu, Q., Wan, Y., Gao, X., Li, F., & Liu, Z. (2023). Adaptive Optimal Control of UAV Brake Based on Parameter Estimation. Applied Sciences, 13(21), 11888. https://doi.org/10.3390/app132111888

