IGBT Overvoltage Protection Based on Dynamic Voltage Feedback and Active Clamping
Abstract
1. Introduction
2. Analysis of IGBT Turn-Off Voltage Spike
3. Overvoltage Suppression Circuit Combining an Active Clamp and Dynamic Feedback
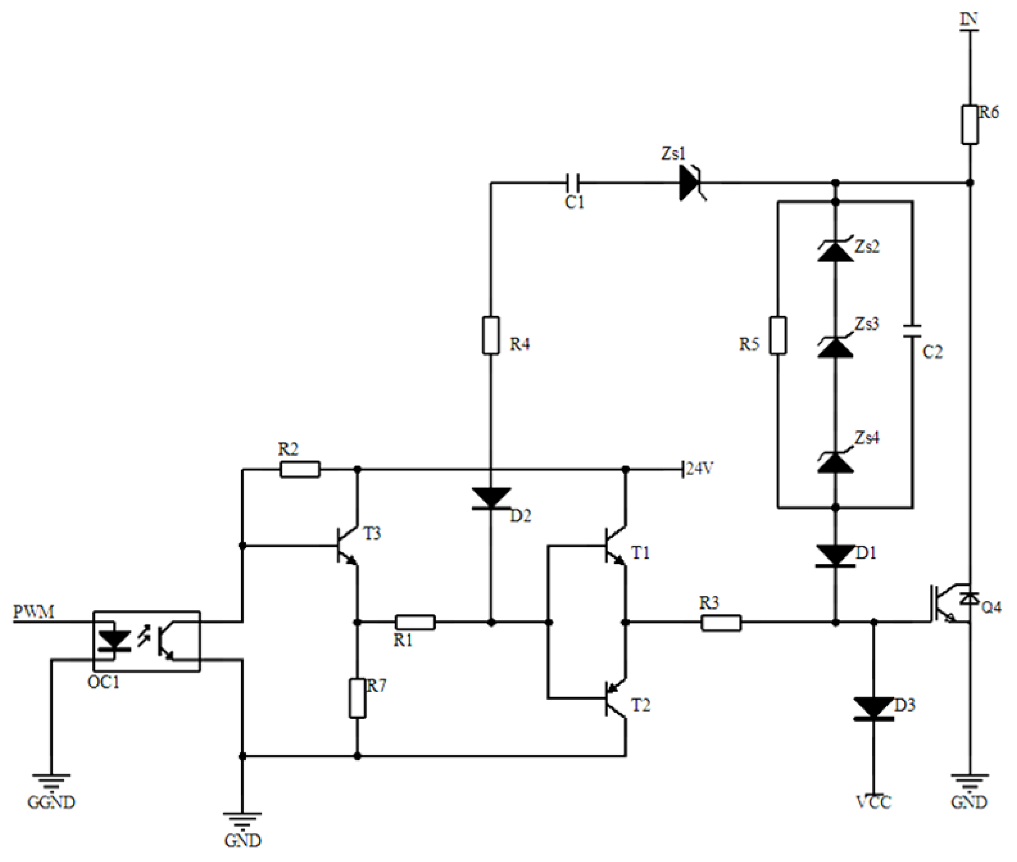
3.1. Circuit Design
3.2. Turn Off Voltage Spike Suppression Process
4. Parameter Influence of the Dynamic Voltage Feedback Circuit
4.1. Impact Mechanism Analysis
4.2. Impact Mechanism Analysis
4.3. Impact Mechanism Analysis
5. Experimental Analysis
5.1. Influence of Capacitance on the Performance of a Dynamic Voltage Feedback Circuit
5.2. Effect of Resistors on the Performance of Dynamic Voltage Feedback Circuits
5.3. Effect of UZS1 on the Performance of the Dynamic Voltage Feedback Circuit
6. Conclusions
- (1)
- Aiming at the problem of off-voltage spikes in IGBT applications, a voltage spike suppression circuit combining dynamic voltage feedback and an active clamp is proposed. The voltage rise rate of the IGBT is fed back by the capacitor to solve the problem of feedback signal delay in the circuit. Combined with the active clamp circuit, the voltage spike is suppressed to ensure safe and reliable operation of the IGBT.
- (2)
- Research and analysis show that adjusting and in the dynamic voltage feedback circuit can clearly suppress the off-voltage spike.
- (3)
- The experimental results show that by increasing the value of and decreasing the value of , the signal fed back to the IGBT gate by the dynamic voltage feedback circuit is increased to reduce the voltage rise rate and the turn-off voltage peak of the IGBT during the turn-off process. Changing cannot reduce the off-voltage spike of the IGBT.
Author Contributions
Funding
Institutional Review Board Statement
Informed Consent Statement
Data Availability Statement
Conflicts of Interest
References
- Singh, M.D. Power Electronics; Tata McGraw-Hill Education: New York, NY, USA, 2008. [Google Scholar]
- Engelmann, G.; Lüdecke, C.; Bündgen, D.; De Doncker, R.W.; Lu, X.; Xu, Z.; Zou, K. Experimental analysis of the switching behavior of an IGBT using a three-stage gate driver. In Proceedings of the IEEE 8th International Symposium on Power Electronics for Distributed Generation Systems, Florianopolis, Brazil, 17–20 April 2017; pp. 1–8. [Google Scholar]
- Zhou, Y.; Chen, L.; Yang, S.; Xu, F.; Khorshed, A. A low cost gate driver with dynamic turn-off transient control for HEV/EV traction inverter application. In Proceedings of the IEEE Applied Power Electronics Conference and Exposition, Tampa, FL, USA, 26–30 March 2017; pp. 3200–3204. [Google Scholar]
- Alam, M.; Kumar, K.; Dutta, V.J. Comparative efficiency analysis for silicon, silicon carbide MOSFETs and IGBT device for DC–DC boost converter. SN Appl. Sci. 2019, 1, 1700. [Google Scholar] [CrossRef]
- Yang, X.; Lei, L. Mechanism analysis of IGBT turn-on process. J. Phys. Conf. Ser. 2019, 1237, 032074. [Google Scholar] [CrossRef]
- Tiwari, A.; Antoniou, M.; Trajkovic, T.; Dai, T.; Gammon, P.M.; Udrea, F. Transient Performance of >10 kV SiC IGBT with an Optimized Retrograde p-Well. In Unspecified; Materials Science Forum; Trans Tech Publications Ltd.: Bäch, Switzerland, 2020; Volume 1004, pp. 917–922. [Google Scholar]
- Yang, X.; Yuan, Y.; Long, Z.; Goncalves, J.; Palmer, P.R. Robust stability analysis of active voltage control for high-power IGBT switching by Kharitonov’s theorem. IEEE Trans. Power Electron. 2015, 31, 2584–2595. [Google Scholar] [CrossRef]
- Ning, P.; Yuan, T.; Kang, Y.; Han, C.; Li, L. Review of Si IGBT and SiC MOSFET based on hybrid switch. Chin. J. Electr. Eng. 2019, 5, 20–29. [Google Scholar] [CrossRef]
- Erickson, R.W.; Maksimovic, D. Fundamentals of Power Electronics; Springer Science & Business Media: Berlin/Heidelberg, Germany, 2007. [Google Scholar]
- Kasiran, A.N.; Ponniran, A.; Bakar, A.A.; Yatim, M.H.; Noor, M.K.R.; Jumadril, J.N. Implementation of Resonant and Passive Lossless Snubber Circuits for DC-DC Boost Converter. Int. J. Eng. Technol. 2018, 7, 246–252. [Google Scholar] [CrossRef]
- Abdalgader, I.A.S.; Kivrak, S.; Özer, T. Power Performance Comparison of SiC-IGBT and Si-IGBT Switches in a Three-Phase Inverter for Aircraft Applications. Micromachines 2022, 13, 313. [Google Scholar] [CrossRef] [PubMed]
- Zhu, Y.; Xiao, M.; Su, X.; Yang, G.; Lu, K.; Wu, Z. Modeling of conduction and switching losses for IGBT and FWD based on SVPWM in automobile electric drives. Appl. Sci. 2020, 10, 4539. [Google Scholar] [CrossRef]
- Jin, R.; Cui, L.; Gong, C.; Wu, Y. Simulation Study on High-Voltage IGBT Turn-Off with Polysilicon Distributed Gate Resistance Effect; Atlantis Press: Amsterdam, The Netherlands, 2019; pp. 82–85. [Google Scholar]
- Panneerselvam, S.; Srinivasan, B. Switching loss analysis of IGBT and MOSFET in single phase PWM inverter fed from photovoltaic energy sources for smart cities. Int. J. Syst. Assur. Eng. Manag. 2022, 13, 718–726. [Google Scholar] [CrossRef]
- Vijayalakshmi, A. Improved Trans-Z-source inverter based dynamic voltage restorer. Aust. J. Electr. Electron. Eng. 2022, 19, 22–30. [Google Scholar] [CrossRef]
- Shu, L.; Zhang, J.; Peng, F.; Chen, Z. Active current source IGBT gate drive with closed-loop di/dt and dv/dt control. IEEE Trans. Power Electron. 2016, 32, 3787–3796. [Google Scholar] [CrossRef]
- He, Y.; Luo, H.; Qin, R.; Luo, X.; Yao, Y.; Wen, G.; Xiao, Q.; Tan, C. A split-gate trench IGBT with low Miller capacitance and dV/dt noise. J. Comput. Electron. 2021, 20, 568–574. [Google Scholar] [CrossRef]
- Ghorbani, H.; Sala, V.; Paredes Camacho, A.; Romeral Martinez, J.L. A Simple Closed-Loop Active Gate Voltage Driver for Controlling diC/dt and dvCE/dt in IGBTs. Electronics 2019, 8, 144. [Google Scholar] [CrossRef]
- Mannen, T.; Wada, K.; Obara, H.; Miyazaki, K.; Takamiya, M.; Sakurai, T. Active gate control for switching waveform shaping irrespective of the circuit stray inductance in a practical full-bridge IGBT inverter. In Proceedings of the IEEE Applied Power Electronics Conference and Exposition, San Antonio, TX, USA, 4–8 March 2018; pp. 3108–3113. [Google Scholar]
- Krishna, D.; Agarwal, V. Active gate control of series connected IGBTs using positive current feedback technique. IEEE Trans. Circuits Syst. II Express Briefs 2005, 52, 261–265. [Google Scholar] [CrossRef]
- Bortis, D.; Biela, J.; Kolar, J.W. Active gate control for current balancing of parallel-connected IGBT modules in solid-state modulators. IEEE Trans. Plasma Sci. 2008, 36, 2632–2637. [Google Scholar] [CrossRef]
- Zarghani, M.; Mohsenzade, S.; Kaboli, S. A series stacked IGBT switch based on a concentrated clamp mode snubber for pulsed power applications. IEEE Trans. Power Electron. 2019, 34, 9573–9584. [Google Scholar] [CrossRef]
- Deng, G.; Ma, Z.; Luo, X.; Xie, X.; Li, C.; Ng, W.T. A Novel IGBT With Voltage-Clamping for Turn-on Overshoot Suppression Under Hard-Switching. IEEE Trans. Electron Devices 2021, 68, 5326–5329. [Google Scholar] [CrossRef]

















| Time | Regular Constant | Dynamic Voltage Feedback Parameters | Result |
|---|---|---|---|
| ∼ | None | Turn-off delay | |
| ∼ | None | d/dt | |
| ∼ | d/dt | d/dt | |
| ∼ | d/dt | d/dt |
| - | ||||
|---|---|---|---|---|
| 100 pF | 100 Ω | 100 V | 550 ns | 382 V |
| 500 pF | 100 Ω | 100 V | 1080 ns | 346 V |
| - | ||||
|---|---|---|---|---|
| 100 pF | 10 Ω | 100 V | 2200 ns | 368 V |
| - | ||||
|---|---|---|---|---|
| 100 pF | 100 Ω | 60 V | 740 ns | 386 V |
Disclaimer/Publisher’s Note: The statements, opinions and data contained in all publications are solely those of the individual author(s) and contributor(s) and not of MDPI and/or the editor(s). MDPI and/or the editor(s) disclaim responsibility for any injury to people or property resulting from any ideas, methods, instructions or products referred to in the content. |
© 2023 by the authors. Licensee MDPI, Basel, Switzerland. This article is an open access article distributed under the terms and conditions of the Creative Commons Attribution (CC BY) license (https://creativecommons.org/licenses/by/4.0/).
Share and Cite
Chen, M.; Xiong, Z.; Zhang, Y.; Zhu, E.; Zhao, Y.; Ma, Z. IGBT Overvoltage Protection Based on Dynamic Voltage Feedback and Active Clamping. Appl. Sci. 2023, 13, 795. https://doi.org/10.3390/app13020795
Chen M, Xiong Z, Zhang Y, Zhu E, Zhao Y, Ma Z. IGBT Overvoltage Protection Based on Dynamic Voltage Feedback and Active Clamping. Applied Sciences. 2023; 13(2):795. https://doi.org/10.3390/app13020795
Chicago/Turabian StyleChen, Mingfang, Zhichao Xiong, Yongxia Zhang, Enxiao Zhu, Yuying Zhao, and Zunbo Ma. 2023. "IGBT Overvoltage Protection Based on Dynamic Voltage Feedback and Active Clamping" Applied Sciences 13, no. 2: 795. https://doi.org/10.3390/app13020795
APA StyleChen, M., Xiong, Z., Zhang, Y., Zhu, E., Zhao, Y., & Ma, Z. (2023). IGBT Overvoltage Protection Based on Dynamic Voltage Feedback and Active Clamping. Applied Sciences, 13(2), 795. https://doi.org/10.3390/app13020795

