Next Article in Journal
Application of Machine Vision Technology in Citrus Production
Previous Article in Journal
Theoretical Investigation of the Influence of Different Heavy Metal Oxides Modifiers on ZnO-Bi2O3-B2O3-SiO2’s Photon- and Neutron-Shielding Capabilities Using the Monte Carlo Method
 
 
Font Type:
Arial Georgia Verdana
Font Size:
Aa Aa Aa
Line Spacing:
Column Width:
Background:
Article

Developing an I4.0 Cyber-Physical System to Enhance Efficiency and Competitiveness in Manufacturing

School of Engineering, College of STEM, RMIT University, Melbourne 3000, Australia
*
Author to whom correspondence should be addressed.
Appl. Sci. 2023, 13(16), 9333; https://doi.org/10.3390/app13169333
Submission received: 21 July 2023 / Revised: 14 August 2023 / Accepted: 16 August 2023 / Published: 17 August 2023
(This article belongs to the Section Applied Industrial Technologies)

Abstract

:
Industry 4.0 (I4.0) grants businesses in the manufacturing sector significant benefits in terms of productivity and efficiency; however, industries must strive to reach a level of technological readiness and acquire the necessary expertise to implement and integrate I4.0 technologies to enhance their processes. This paper presents a framework designed to provide guidance to businesses within the manufacturing industry to improve efficiency and productivity. The framework was developed and refined in collaboration with a leading cold-chain insulated packaging manufacturer based in Melbourne, Australia. The proposed framework was designed and implemented utilising off-the-shelf sensing, processing, and visualisation components, which can be integrated into existing machinery, thereby achieving a cost-effective retrofit. Experimental results showed that a system developed using the proposed framework can accurately measure material consumption in terms of length. The system provides the building blocks for the manufacturer to avoid downtime by preventing the machine from running out of raw materials.

1. Introduction

The adoption of Industry 4.0 (I4.0) technologies and digital transformation could be a lengthy continuous process that constantly evolves and adapts to changes in business models and culture [1]. However, businesses also realise the immense potential that I4.0 advancements can offer. There is a requirement for a foundational understanding of I4.0 technologies and significant efforts in making I4.0 systems compatible with existing components and processes [2,3]. I4.0 emphasises the transparency of information and communication between integral processes and key components in a system [4,5]. These components can be machines, tools, humans, and processes alike. Leveraging the advancements made in sensing technology and visualisation techniques, businesses can gain deeper insights into their existing facilities, shedding light on areas of improvement. In light of the manufacturing industry, to further optimise manufacturing processes and in turn increase profit margins, businesses are actively exploring and evaluating emerging I4.0 technologies. This proactive approach is driven by the desire to enhance their competitiveness in the market by improving their processes, reducing machine downtime, and cutting waste [6]. The aim of this paper is to develop an integrative framework that guides and prepares businesses in the manufacturing sector to effectively adopt I4.0 technologies within their existing systems and processes. The primary objectives are: (1) to address the existing barriers that hinder the adoption of these technologies, and (2) to provide a practical approach to overcome them. By focusing on improving efficiency and productivity, we aim to enable businesses to fully harness the potential benefits offered by I4.0 technologies.
Through collaboration with a cold-chain insulated packaging manufacturer situated in Melbourne, Australia, we gathered real-world insights and industry-specific challenges, allowing us to tailor the framework to the needs of this specific sector. The manufacturer in collaboration specialises in producing foam and bubble wrap packaging solutions and has established itself as a dominant player in the industry. The manufacturer realised that with increasing globalisation and volatile market conditions, they have to continuously improve their manufacturing processes to maintain a competitive advantage. An initial assessment revealed that their assembly lines lacked an effective approach to capturing data that reflects progress, productivity, and efficiency. The manufacturing processes involved in producing paper, plastic, and non-woven fabric bags or envelopes often required unwinding processes to release layers of raw materials and feed them into the machines. Once inside the machines, rollers played a crucial role in creating the required tension and conveying the materials towards the folding, welding, and cutting mechanisms. However, it was found that the material loading process predominantly relied on manual labour and consumed a significant amount of time. It necessitated a complete shutdown of the machine, loading a new roll of material on the unwinder, and manually feeding the materials through the tension rollers, all of which contributed significantly to the cumulative inefficiencies of the system. Interestingly, the process can be significantly shortened by concatenating the new roll of material to the end of the current roll and thus allowing operators to skip the process of feeding the materials through the tension rollers.
Therefore, to streamline and optimise the existing manufacturing process, we explored the possibility of concatenating the new material to the existing one, while ensuring continuous monitoring of materials and issuing timely refill warnings to avoid prolonged downtime. To devise a robust, practical, and cost-effective solution, in Section 2, we conducted a review of relevant literature to gain insights and determine the most effective path forward. The proposed integrative framework is presented in Section 3 to address the industry-specific challenges and improve the overall manufacturing process, benefiting both the project collaborator and other similar businesses. A physical prototype was developed to evaluate the performance of a system utilising the proposed framework. The results are presented in Section 5 and further discussed in Section 6. Finally, concluding remarks are provided in Section 7.

2. Literature Review

2.1. I4.0 Integration for Industrial Processes

According to Vuksanović et al. [4], the adoption of I4.0 technologies and the increasing level of automation in the industry can help to reduce production times and greatly increase the efficiency of the processes involved. They argued that this adoption represents a transformative shift that can turn conventional factories into smart factories. In their study, they defined I4.0 as the integration of digital devices in smart factories, which enables seamless communication and relevant information exchange between various processes, such as raw materials, finished products, tools, machinery, or humans. The authors emphasised that it is crucial for industries to embrace and implement the principles of I4.0 in order to survive in the demanding and dynamic market environment. By fostering flexibility and ensuring the efficient use of resources, industries can effectively respond to market fluctuations and demands. They also suggested that in order to achieve this desired flexibility, it is crucial to implement a combination of hardware and software solutions for the real-time evaluation of data.
In [7], Mueller et al. addressed a crucial aspect of implementing I4.0 by examining the discrepancy observed in its practical and academic implementations. Their study emphasised the need to understand the varying levels of implementation across different countries. To address this, they proposed a framework tailored to specific industry applications. The architecture of the proposed framework was categorised into four main pillars, namely (1) manufacturing process, (2) devices, (3) software, and (4) engineering. By investigating these categories, Mueller et al. were able to develop frameworks and prototypes that facilitate the implementation and advancement of I4.0. They used a thorough process to realise the necessary critical areas of monitoring and tracking relevant physical parameters. The insights gained from their research served as the basis for creating specific frameworks to help conventional factories to transition towards smart factories, which are equipped to navigate global competition, adapt to shrinking product lifecycles, and embrace disruptive technologies. While the potential of I4.0 is widely recognised, the literature also points out challenges and limitations, such as the complexity of migration [8], data ownership and security concerns [9], and the need for compatible communication technologies [10]. Ortiz et al., in [8], further pointed out that the transition to I4.0 is complex and requires a strategic plan and guidance, particularly for businesses, which may lack the resources or expertise to implement I4.0 technologies independently. In [11], Collenani et al. also highlighted that for highly customisable small-bath production scenarios, which are often the applications for I4.0 technologies, new methods and tools are needed for evaluating production quality.

2.2. Cyber-Physical Systems

A series of studies highlighted the growing presence of cyber-physical systems (CPSs) in the context of I4.0. In [12,13], Monostori et al. conducted comprehensive analyses of how CPSs and cyber-physical production systems (CPPSs) evolve with developments in manufacturing, science, and technology. These systems have emerged as key enablers of faster, more efficient, and optimised industrial processes. In [14], Gómez et al. suggested that the components that make up the CPS were the very components enabling the technological revolution. Their study aimed to develop a smart sensor using readily available and cost-effective resources that can help the industry. Smart sensors were identified as playing a major role in advancing I4.0 capability, with a focus on their functionality in the decision-making process. Gómez et al. demonstrated the construction of a smart sensor system that utilised a single-board computer (SBC), a sensing unit, and wireless communication modules. The smart sensor system was designed to monitor the energy consumption of industrial machinery. The system also had the capability of visually presenting the relevant information in a coherent manner, remotely and in real time, using a dedicated web server.
Similarly, Ferdoush and Li, in [15], discussed the continuous development of CPS, particularly the use of wireless sensor technologies, as an integral component of the CPS. They focused on the use of inexpensive and readily available components to develop a scalable product that offered relevant, real-time monitoring of data to help make better-informed decisions. Their proposed product used basic sensors, open-source software packages, and readily available micro-controller units (MCUs) with the capacity to create a wireless sensor network at an exceptionally low cost. The product was deemed compact and easy to use as well as to maintain. Ferdoush and Li further suggested the possibility of integrating other sensing modules relevant to various industries’ needs, showcasing the customisation capabilities of their system.
In a broader context, Leccese et al., in [16], presented the utilisation of CPS at the city level. Their study focused on the design of a system comprising simple microprocessors, a sensor network, and necessary wireless communication enabling components to allow full control of streetlights in a smart city. Similar to other literature, Leccese et al. demonstrated that these systems can be very easily created and developed thanks to the abundance of key enabling technologies at low cost, facilitated by the advent of the fourth industrial revolution. These systems also have the ability to present all the relevant information gathered from the sensors in close to real time. Lecesse et al. highlighted that the availability and cost-effective approach to developing a CPS can enable teaching of the smart city paradigm and transform a system as vast and complex as city lighting into an extremely efficient system that can cut down costs when compared to traditional systems.
According to Tilbury in [17], CPSs are characterised by blurred boundaries between computing, networking, and physical components. This integration has revolutionised the manufacturing industry, moving beyond the traditional electromechanical relay systems. The pervasive adoption of computing and networking technologies across various industries has led to significant advancements. Tilbury asserted that the combination of these systems and increasing the level of automation at all levels results in enhanced productivity, improved quality and reduced costs. Tilbury acknowledged the shift from mass production to mass customisation, recognising the importance of adapting to the market’s needs. Moreover, the author highlighted the growing awareness and importance of sustainability in industrial processes, and hence, suggested the important steps of leveraging the Internet of Things (IoT), employing CPS, implementing hierarchical structures for the efficient handling of high-volume data, and integrating computing and networking technologies to enable seamless interconnectivity.
In [18], Melicher et al. presented a short survey on the concept of CPS and its evolution in the advent of the fourth industrial revolution. According to their definition, CPS represented a combination of physical components that are collectively responsible for data collection, processing, and distribution, while maintaining seamless interconnectivity to facilitate the free flow of relevant information. Melicher et al. highlighted the integration of CPS with high-performing software and customised user interfaces into the digital network, which has introduced another dimension to this piece of technology. This advancement has significantly enhanced the performance of the previous generations of CPSs, which were limited to identification technologies or a simple combination of sensors and actuators with limited functionality. The latest generation of CPS exhibits the capabilities of storing, analysing, and processing data at exceptionally high levels and can be equipped with as many sensors and actuators as required. Melicher et al. further added that all the previous industrial revolutions were solely triggered by technical innovations, but the fourth industrial revolution was a result of a series of technical innovations and the demand of the global population for cost-effective, efficient, and flexible solutions.
The existing body of literature presents a wide range of insights, approaches, and perspectives on the integration of I4.0 technologies in industrial processes, particularly in the context of manufacturing and unwinding processes. Notably, a plausible solution to the problem was the development of a CPS framework with three main properties, namely (1) the use of smart sensors, (2) real-time data processing, and (3) data visualisation, which align perfectly with the four I4.0 base technologies: (1) IoT, (2) cloud computing, (3) big data, and (4) analytics, as mentioned in [19].
  • The use of smart sensors/devices: The role of sensors and IoT devices is frequently highlighted in the literature as the backbone of I4.0 [5,8,20,21]. They help bridge the gap between the physical and digital worlds by capturing real-world data and converting them into digital information for further processing and decision-making. Here, the emphasis is on devices and technologies that can capture and/or generate data for I4.0 applications, including the technologies covered in [22].
  • Real-time data processing: Manufacturers could leverage the massive amount of data generated by IoT devices and smart sensors to drive real-time decisions by identifying any inefficiency in the process and allowing for immediate corrective actions [6,23,24]. For example, real-time processing paired with remote monitoring systems could offer operators the ability to monitor equipment status from anywhere, aiding efficiency and potentially reducing downtime [8].
  • Data visualisation: The potential of using interactive dashboards for visualising and interpreting data is presented by Mould et al. in [25]. Although their research was conducted in a healthcare context, the concept can be translated to manufacturing settings to improve decision-making and process efficiency. The data that were collected and processed in real time should be presented in a clear and articulated manner, using any interface necessary.
In summary, the above review of the literature revealed several knowledge challenges in effectively leveraging I4.0 technologies within their systems and processes. These challenges include:
  • Lack of specific frameworks: there is a need for more specific frameworks tailored to the unique requirements and challenges faced by businesses. Existing literature often provides high-level insights without providing detailed guidelines for implementation.
  • Needs and constraints: there is a need to shift the focus towards the specific needs and constraints of the company involved, considering their resource limitations, organisational structures, and operational complexities. As highlighted in [26], introducing I4.0 technologies without investing in other intangible resources could lead to underperforming outcomes.
  • Insufficient emphasis on stakeholder engagement: there is a lack of comprehensive guidance on how to effectively engage stakeholders throughout the implementation process, in particular, in understanding the cost of the system and staff upskilling, and the risk of not adopting the technology as stated in [27]. Clear strategies are required for involving key stakeholders, understanding their expectations, and addressing their concerns.
  • Integration challenges: there has been limited exploration of the practical challenges and considerations involved in this integration process. Businesses often face difficulties in integrating new technologies with their legacy systems, requiring guidance on best practices and strategies. To receive the maximum benefit of I4.0 technologies, as mentioned in [28], changes in organisational practices are often required to be implemented in parallel.
  • Scalability and customisation: there is a lack of specific guidelines on how to tailor these technologies to suit the unique needs and capabilities of smaller businesses. Frameworks that address scalability, customisation, and flexibility in a practical and applicable manner are needed.
  • Implementation support: there is a need for more detailed guidance on how to provide the necessary training and support to successfully adopt and utilise I4.0 technologies. This includes considerations for the development of skills, knowledge transfer, and ongoing support mechanisms.

3. Materials and Methods

In the context of research, the industry collaborator’s assembly lines and built-in control systems presented the typical challenges businesses might face when transitioning towards I4.0. The framework provides guidelines to develop a reliable and accurate system for monitoring the amount of material on the bubble wrap, tape, and label rolls. The system designed based on the proposed framework can track and monitor material usage, issue warnings on low inventory levels, and provide effective ways to document machine downtime. The associated data dashboard can visualise critical data, which will enable operators to make well-informed production decisions in a timely manner.

3.1. The Proposed Integrative Cyber-Physical-System Framework

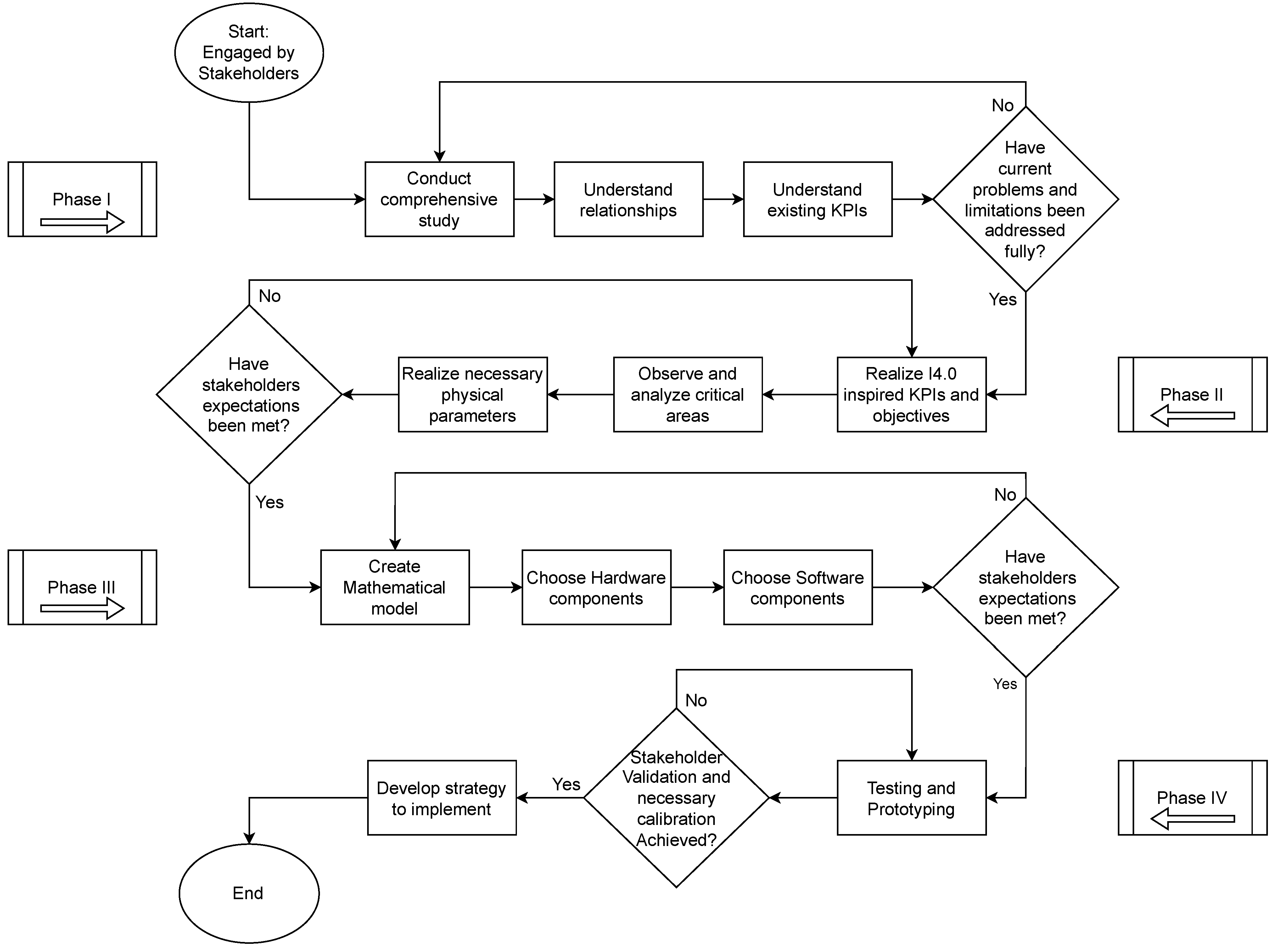
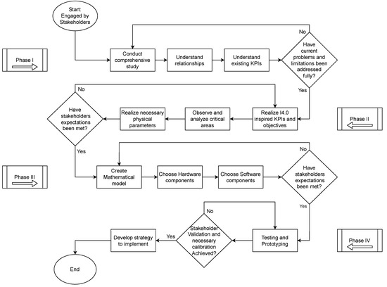
The proposed framework is presented phase-by-phase in the following sections. A flow diagram that visualises the overarching process of utilising the framework for businesses in manufacturing is shown in Figure 1.

3.1.1. Phase I—Understand the Existing System

The process begins by engaging with the stakeholders. This is essential to understanding expectations, requirements, and necessary resources for successfully implementing a CPS. These initial discussions include defining dashboard requirements, exploring constraints and limitations in system integration, security requirements, potential disruptions to current working conditions, and identifying the necessary capital, people, knowledge, training, and support needed. Phase I focuses on understanding the limitations of the current system and any problems or objectives defined by the stakeholders. After realising suitable objectives, the next step is to conduct a comprehensive study of the everyday working conditions in the facility. It requires developing a well-rounded understanding of the type of work, processes, and components involved. This includes work roles, processes, machinery, workflows, tools, and the general layout of the facility. Once the components are identified, the next step is to observe and understand the relationships between these components. These components can be classified as inputs, outputs, processes, and outcomes that can affect productivity. Inputs can be categorised as labour, raw materials, and energy, whereas products, waste, productivity, and downtime are considered to be outputs. Production, maintenance, and quality control are the processes, while revenue, customer satisfaction, and environmental impact are considered to be outcomes. When a solid understanding of these components is built and the relationship between them is revealed, the next step is to understand the existing key performance indicators (KPIs) utilised by the facility to assess its progress. This information further builds on the understanding while signifying the processes, outcomes, inputs, and outputs prioritised by the stakeholders or managers at the facility. The holistic understanding of the facility is then critiqued and run by the stakeholders to ensure that the true potential the facility can offer is recognised. Additionally, analysing previously recorded data, if available, is also a great opportunity to further enhance the understanding of the running operations at the facility.

3.1.2. Phase II—Identify Necessary Changes

Phase II of the framework encourages adopting new objectives and goals to further optimise the performance of the facility. The advent of I4.0 is consistently improving efficiency and productivity, irrespective of the importance, scale, or duration of a task at the facility. Based on knowledge acquired in Phase I, weaknesses and limitations are mitigated with changes in this phase to make the processes more efficient. New KPIs, which are normally suggested by the plant managers, can then be defined and captured to increase efficiency and/or improve the quality of the product. The next step is to identify critical control points in the facility that can directly affect the new goals/KPIs. Identifying the critical control points and being able to monitor the physical parameters enables the potential to provide a pivotal understanding of the processes involved. Using the production line layout acquired in Phase I, together with physical parameters captured in Phase II, the optimal sensor types and their ideal installation locations can be determined. Stakeholders should be well informed about all the decisions and the corresponding justifications in this phase, to ensure that relevant KPIs can be captured without causing disruptions to day-to-day businesses.

3.1.3. Phase III—Customise the CPS

The customised CPS should have relevant sensing technologies, the ability to process and store data, and the capability of presenting key data effectively and efficiently. Factors like the data sampling frequencies, data representation formats, data volume, data processing power, data retention period, network connectivity, communication interfaces, etc., all play a crucial role in choosing the necessary hardware for the CPS. The next important step is to choose suitable software that can implement the logical flow or model by acquiring the sensor readings, processing them, and presenting relevant information. Once again, stakeholders should be well informed about the design and the corresponding rationales, such that they are fully aware of any potential vendor lock-in issues and the overhead cost of operating and maintaining the CPS.

3.1.4. Phase IV—Test and Validate the Prototype/Release Version of the CPS

This final phase of the framework corresponds to the thorough testing of the integrated CPS. It is ideally tested in scenarios similar to its actual use case. Rigorous testing is conducted, and the large volume of data acquired from the test cases is used to evaluate the accuracy and precision of the system. These test results, along with any necessary calibration, sensor performance reviews, and the overall working of the CPS, are presented to the stakeholders for them to understand the capabilities and limitations of the system. Stakeholders then close the loop by critiquing the system, determining whether it can achieve the intended goals, and thus initiating the next iteration if required.

4. Case Study—A Cold-Chain Insulated Packaging Manufacturing Process

This section presents a case study of implementing, testing, and validating the framework with a cold-chain insulated packaging manufacturer. The assembly line consists of three material rolls: bubble wrap, tape, and branding label, all of which unwind at constant rates and are fed into an insulated bag-making machine. The process involves halving the bubble wrap, lining it with tape and labels, and heat sealing it into specified dimensions. However, the manual replacement of these material rolls significantly increases the operation times and contributes to prolonged machine downtime and material waste. The timing of roll replacement is critical; premature replacement leads to unnecessary waste, while late replacement results in faulty products and extra time in reloading the materials across all the tension bars within the machine. To address these issues, our proposed framework began with a thorough assessment of the current state of the assembly line, identifying key physical parameters that need to be measured. The goal was to develop a CPS incorporating relevant sensing technology that can alert personnel precisely when a roll is about to deplete, minimising waste and downtime. In addition, the framework emphasised the importance of data management. By monitoring relevant information, the company can make data-driven decisions to enhance productivity and efficiency in its packaging manufacturing processes.

4.1. Material Consumption Estimation

The CPS needs to estimate the time for any one of the raw materials, i.e., bubble wrap, tape, and branding label, to be almost depleted, and then issue a warning to the human operator at the right time.
Figure 2 provides an overview of the estimation problem. The radius of the core r core is a known constant. The radius of the roll r roll ( t ) is the function of time t and its value at the beginning of the process, i.e., r roll ( 0 ) is given. The height of a single layer of the materials h and the feed rate v of the material are assumed to be unknown constants. The estimation process involves estimating h based on r roll ( t ) and v measured from sensors. Then, the remaining length of material on the roll l remain is estimated based on t, v, and r roll ( t ) . The time for the material to be completely depleted is then estimated based on v and l remain . Details on the approximation are elaborated as follows.
Suppose a roll of material has been fed into the machine with a constant rate of v for τ amount of time; therefore, the radius of the roll has been changed from r roll ( t ) to r roll ( t + τ ) , where r roll ( t + τ ) r roll ( t ) . The change in the cross-sectional area (CSA) of the roll, Δ A roll _ CSA , is expressed as
Δ A roll _ CSA = π [ r roll 2 ( t ) r roll 2 ( t + τ ) ]
To ease understanding, an illustration of Δ A roll _ CSA and its relationships to other parameters is provided in Figure 3.
With the length of material l being fed into the machine approximated as v τ , the height of a single layer of material, h, can be estimated as
h Δ A roll _ CSA v τ = π [ r roll 2 ( t ) r roll 2 ( t + τ ) ] v τ
The estimation of h allows the system to continuously monitor the variations in material thickness throughout the process and reduce human interventions in measuring and entering that manually.
With r roll ( t ) and r core , the average length of material l avg to be unwound from the roll per revolution is expressed as
l avg = 2 π ( r roll ( t ) + r core ) 2 .
Using h, r roll ( t ) , and r core , the number of layers on the roll can be approximated as
n layer r roll ( t ) r core h .
Therefore, l remain can be approximated as
l remain n layer l avg .
An illustration of this approach is shown in Figure 4. Apparently, this approximation is overestimated as it assumes a constant radius for each layer, an even thickness of the material, and no air gaps between layers on the roll. However, the benefit of such an approach is its simplicity in implementation and low demand for computational power.

4.2. Sensors

According to the estimation approaches introduced in Section 4.1, the key physical parameters that need to be captured are r roll ( t ) and v. Optical solutions were sought for capturing both parameters to avoid any physical contact with the materials that could disrupt the alignment of the materials and their feed rates. For r roll ( t ) , a depth sensor based on the time-of-flight principle was chosen, while for v, an optical flow sensor (OFS) was selected.
Figure 5 demonstrates how to derive r roll from the readings of the depth sensor. The distance d ( t ) is the depth reading from the sensor at time t to the surface of the material roll. Because r core is given, and the distance d depleted between the sensor and the core when the roll is fully depleted is also known, r roll ( t ) can be measured as
r roll ( t ) = d depleted d ( t ) + r core .
The depth sensor chosen for this project is the URM14 ultrasonic sensor from DFRobot. The URM14 uses ultrasonic waves to measure the distance between itself and the surface off which the waves reflect. The adoption of ultrasonic waves allows it to deliver readings with millimetre-grade accuracy for measurements ranging from 10 cm up to 150 cm, with a deviation of 0.1% as stated by the manufacturer. It has an RS-485 interface and operates using the Modbus communication protocol. Modbus is a widely used communication protocol in the context of industrial automation due to its ease of use, simplicity, cost-effectiveness, and reliability.
The Modbus protocol adopts a simple master–slave architecture where the master, in this case, an SBC, initiates the data retrieval process by sending a request message to the slave device, i.e., the URM14 sensor. The sensor has been configured to continuously capture depth data and store them on its onboard register memory. The request message carries a specific Modbus function code and memory address to instruct the sensor on where to retrieve the requested data from its memory. The sensor then returns the depth data as a response message back to the SBC.
Figure 6 further demonstrates the setup of the OFS on top of the unwound material with a translational displacement. The sensor returns the amount of displacement over two timestamps, which is used for deriving v.
The optical-flow sensor chosen for this project is the PMW3901 from Pimoroni. The PMW3901 was originally designed for drone navigation. Drones utilise this sensor to attain their relative locations while hovering in the air and avoid drifting. The sensor uses a camera to track the motion of objects and surfaces relative to the camera itself. It has a field of vision of 42 degrees, a frame rate of 121 FPS, and can capture motions up to 7.4 rad/s. According to its manufacturer, its operating range is from 80 mm to infinity. It uses the serial peripheral interface (SPI), which is a synchronous serial communication interface that transmits data synchronously with a clock signal. It also has a master–slave configuration enabling communication between a master, i.e., an SBC, and single or multiple slave devices, i.e., sensors. It is a protocol that uses only a single byte or word for data transmission, avoiding all addressing and handshake mechanisms. This makes it efficient for transmitting small chunks of data quickly. It is very commonly used to connect sensors and MCUs, and hence, can easily be connected to a range of embedded systems.

4.3. Processing Unit

Once the sensors have been chosen, a processing unit is required to handle the data capturing and computation tasks. The processing unit should have adequate processing power and compatible communication interfaces, i.e., Modbus and SPI. The three commonly adopted solutions are MCUs (e.g., Arduino), programmable logic controllers (PLCs), and SBCs (e.g., Raspberry Pi (RPi)). SBC solutions are generally more expensive than their MCU alternatives but much cheaper than their PLC counterparts. In return, SBC solutions provide high flexibility in utilising multiple programming languages, which is crucial as there is often a lack of standardisation in programming language when it comes to the software development kits provided by the sensors’ manufacturers. Of the three, RPi was chosen for this project as it has adequate processing power with expandable memory storage. The Raspberry Pi also has different network connectivity options and multiple input and output interfaces to connect to a variety of sensors with customised protocols, which can greatly simplify the implementation and deployment process.

4.4. Software

The software selected for this project is Node-RED. It is an open-source, low-code, flow-based visual programming language with a large supportive community. It has the ability to use a variety of different programming languages, including JavaScript and Python, within the software to interface with different sensors via various protocols. This programming software makes it simple to utilise existing sensor development kits and thus greatly shortens the software development phase. Additionally, this software is integrated with dashboarding capabilities. A wide range of graphical representation techniques can be used to display information in real time to present relevant data in a coherent, clean, and quick manner. An architecture overview of the proposed system, from hardware to software, is shown in Figure 7.

5. Results

In this section, information on the setup of the evaluation environment and the corresponding results and analyses will be presented. In the proposed framework, this process is to allow stakeholders to fully understand the capabilities of the system, collect their feedback, make final adjustments, and fine-tune if needed.

5.1. Evaluation Environment

The evaluation environment was constructed as shown in Figure 8. In this setup, the URM14 sensor was mounted at a distance horizontally pointing toward the centre of a roll of material, while the PMW3901 was installed with the camera facing downward, scanning the material moving underneath. Paper towel was adopted as the material to be unwound, which is a good representation of a challenging scenario in which the material to be monitored is both thin and has a rough surface. In each evaluation, a paper towel was unwound from the drum in the top right corner onto the drum in the bottom left corner of Figure 8. Its actual length was measured physically. The URM14 and PMW3901 were calibrated to minimise their error. The URM14 and PMW3901 readings were collected periodically while the roll was being unwound, and these readings were used for estimating the length of material remaining on the roll.

5.2. Estimation Accuracy

Two experiments, with different lengths of materials, were conducted to evaluate the estimation accuracy of the prototype. The OFS was configured to continuously monitor the feed rate of the material. To reduce the loading of the SBC, the OFS will only trigger the depth sensor to sample d ( t ) every time 800 mm of material has passed through it. Based on both readings, l remain can be estimated using the expressions in Section 4.1. The estimated values of the remaining materials on the rolls and the corresponding ground truth values (tape measurement) are shown in Figure 9. Both experiments show that the estimated values align nicely with the ground truth values.

6. Discussion

In the proposed design, both sensors are essential, as the optical-flow sensor can only tell the feed rate and estimate the amount of material being consumed. It cannot estimate the amount of material left on the roll. In contrast, the depth sensor can estimate the amount of material left on the roll, but without the feed rate, it cannot estimate when it would run out and issue the warning at an appropriate time.
When comparing the two sensors, the depth sensor can consistently provide highly accurate readings. As shown in Figure 10, when measuring the distance between the depth sensor and a roll of material, even with the curved surface, the majority of the readings landed within ±1 mm of the ground-truth value. In practice, such fluctuations can be alleviated by adopting a moving average filter.
In contrast, it was observed that readings from the optical-flow sensor could be impacted significantly by the distance between the sensor and the material passing underneath it. In the system integration process, experiments were conducted with the sensor placed at 40 mm, 50 mm, and 60 mm from the material, respectively. In each test, the material underneath the sensor had a translational displacement of 10 cm. The test was repeated 10 times for each distance to obtain averaged values. The results are presented in Figure 11. By performing linear interpolation, it can be found that the optimum distance is 54.3 mm from the sensor. This adjustment process is essential for the system to compensate for variations of sensors in their manufacturing processes.
After the adjustment process, another test was conducted to compare the distance data measured by the optical-flow sensor against the ground truth. The corresponding result is shown in Figure 12. While an offset was observed, raw readings from the sensor d raw have a linear relationship with the ground truth, which can be compensated by finding the slope, i.e., 1.1458, and the y-intercept of the line, i.e., −22.008, such that the sensing reading after calibration, d calibrated , is expressed as
d calibrated = 1.1458 d raw 22.008

7. Conclusions

It is important to maintain close collaborative relationships with stakeholders throughout the process to identify and understand their specific challenges and requirements. Through active engagement and consultation with stakeholders, our research team was not only able to clearly identify their perspectives, expectations, and problems, but also ensure that the developed framework aligned with the unique requirements and constraints faced by businesses. Moreover, regular communication and feedback sessions with stakeholders throughout the research process allowed for the research team to continuously improve and refine the framework, making it more relevant, practical, and effective for their contexts.
Furthermore, the framework provided guidance on best practices and strategies for smooth integration, considering the potential limitations and complexities faced by businesses in manufacturing during the process. It offered insights into how businesses can effectively leverage their legacy systems while incorporating I4.0 technologies, such as the selection of suitable sensors, processing units, interfacing software, test and calibration to ensure successful implementation.
We have considered the scalability and customisation concerns by utilising off-the-shelf sensors and open-source software, thereby avoiding vendor lock-in issues. With off-the-shelf sensors, the research ensured that businesses have access to readily available and affordable sensor options. These sensors can be easily procured from various suppliers, offering flexibility and scalability in the implementation of I4.0 technologies. Businesses can choose sensors that best suit their specific needs and requirements, without being limited to a single vendor or proprietary system. The research adopted open-source software, specifically Node-RED, to promote flexibility and cost-effectiveness. This choice enabled businesses the liberty to modify and adapt the software according to their specific processes and needs.
One of the primary areas of focus within the research was the integration of computing, networking, and physical elements, which are fundamental to the concept of CPS. Sensors were used to monitor and gather relevant physical parameters for processing. These data served as the foundation for decision-making and optimisation processes within the CPS, enabling businesses to enhance efficiency, productivity, and quality in their operations. The outcome, as discussed in [29], would lead to convergence between technology and manufacturing industries, leading to a new business landscape.
It is crucial to acknowledge that the framework developed in this study was based on the specific context of a cold-chain insulated packaging manufacturer, and hence, it may require adaptation to suit different industry sectors or organisational structures. Future research could explore further refinements and extensions of the framework to accommodate diverse business environments. Additionally, ongoing monitoring and evaluation of the framework’s implementation in real-world settings will be valuable to assess its effectiveness and identify areas for improvement.
While the implementation of the prototype and the potential economic benefits, such as reducing material costs and downtime, have been considered, our current study had limitations in conducting a thorough cost-benefit analysis. Therefore, understanding the financial impact and how practical it is to adopt this technology in the manufacturing sector is deemed highly important and requires a detailed examination in future research.

Author Contributions

Conceptualisation, F.J., T.Y.P. and C.-T.C.; methodology, F.J., T.Y.P. and C.-T.C.; software, F.J. and C.-T.C.; validation, F.J. and C.-T.C.; formal analysis, F.J., T.Y.P. and C.-T.C.; resources, T.Y.P. and C.-T.C.; writing—original draft preparation, F.J. and T.Y.P.; writing—review and editing, F.J., T.Y.P. and C.-T.C.; visualisation, F.J.; supervision, T.Y.P. and C.-T.C.; project administration, T.Y.P. and C.-T.C. All authors have read and agreed to the published version of the manuscript.

Funding

This research received no external funding.

Institutional Review Board Statement

Not applicable.

Informed Consent Statement

Not applicable.

Data Availability Statement

Not applicable.

Conflicts of Interest

The authors declare no conflict of interest.

Abbreviations

The following abbreviations are used in this manuscript:
CPSCyber-physical system
CPPSCyber-physical production system
CSACross-sectional area
I4.0Industry 4.0
IoTInternet of Things
KPIKey performance indicator
MCUMicro-controller unit
OFSOptical flow sensor
PLCProgrammable logic controller
RPiRaspberry Pi
SBCSingle-board computer
SPISerial peripheral interface

References

  1. Warner, K.S.; Wäger, M. Building dynamic capabilities for digital transformation: An ongoing process of strategic renewal. Long Range Plan. 2019, 52, 326–349. [Google Scholar] [CrossRef]
  2. Dalenogare, L.S.; Benitez, G.B.; Ayala, N.F.; Frank, A.G. The expected contribution of Industry 4.0 technologies for industrial performance. Int. J. Prod. Econ. 2018, 204, 383–394. [Google Scholar] [CrossRef]
  3. Bilgen, H. A global comparison methodology to determine critical requirements for achieving industry 4.0. Technol. Forecast. Soc. Chang. 2021, 172, 121036. [Google Scholar] [CrossRef]
  4. Vuksanović, D.; Ugarak, J.; Korčok, D. Industry 4.0: The Future Concepts and New Visions of Factory of the Future Development. In Proceedings of the International Scientific Conference—Sinteza 2016; Belgrade, Serbia, 22 April 2016, pp. 293–298. [CrossRef]
  5. Carvalho, N.G.P.; Cazarini, E.W.; Carvalho, N.G.P.; Cazarini, E.W. Industry 4.0—What Is It? In Industry 4.0: Current Status and Future Trends; IntechOpen: London, UK, 2020. [Google Scholar] [CrossRef]
  6. Rüßmann, M.; Lorenz, M.; Gerbert, P.; Waldner, M.; Justus, J.; Engel, P.; Harnisch, M. Industry 4.0: The Future of Productivity and Growth in Manufacturing. Boston Consult. Group 2015, 9, 54–89. [Google Scholar]
  7. Mueller, E.; Chen, X.L.; Riedel, R. Challenges and Requirements for the Application of Industry 4.0: A Special Insight with the Usage of Cyber-Physical System. Chin. J. Mech. Eng. 2017, 30, 1050–1057. [Google Scholar] [CrossRef]
  8. Ortiz, J.H.; Marroquin, W.G.; Cifuentes, L.Z.; Ortiz, J.H.; Marroquin, W.G.; Cifuentes, L.Z. Industry 4.0: Current Status and Future Trends; IntechOpen: London, UK, 2020. [Google Scholar] [CrossRef]
  9. Schütze, A.; Helwig, N.; Schneider, T. Sensors 4.0—Smart sensors and measurement technology enable Industry 4.0. J. Sens. Sens. Syst. 2018, 7, 359–371. [Google Scholar] [CrossRef]
  10. Peraković, D.; Periša, M.; Sente, R.E. Information and Communication Technologies Within Industry 4.0 Concept. In Advances in Design, Simulation and Manufacturing; Ivanov, V., Rong, Y., Trojanowska, J., Venus, J., Liaposhchenko, O., Zajac, J., Pavlenko, I., Edl, M., Perakovic, D., Eds.; Lecture Notes in Mechanical Engineering; Springer: Cham, Switzerland, 2019; pp. 127–134. [Google Scholar] [CrossRef]
  11. Colledani, M.; Tolio, T.; Fischer, A.; Iung, B.; Lanza, G.; Schmitt, R.; Váncza, J. Design and management of manufacturing systems for production quality. CIRP Ann. 2014, 63, 773–796. [Google Scholar] [CrossRef]
  12. Monostori, L. Cyber-physical production systems: Roots from manufacturing science and technology. at-Automatisierungstechnik 2015, 63, 766–776. [Google Scholar] [CrossRef]
  13. Monostori, L.; Kádár, B.; Bauernhansl, T.; Kondoh, S.; Kumara, S.; Reinhart, G.; Sauer, O.; Schuh, G.; Sihn, W.; Ueda, K. Cyber-physical systems in manufacturing. CIRP Ann. 2016, 65, 621–641. [Google Scholar] [CrossRef]
  14. Gómez, A.; Cuiñas, D.; Catalá, P.; Xin, L.; Li, W.; Conway, S.; Lack, D. Use of Single Board Computers as Smart Sensors in the Manufacturing Industry. Procedia Eng. 2015, 132, 153–159. [Google Scholar] [CrossRef]
  15. Ferdoush, S.; Li, X. Wireless Sensor Network System Design Using Raspberry Pi and Arduino for Environmental Monitoring Applications. Procedia Comput. Sci. 2014, 34, 103–110. [Google Scholar] [CrossRef]
  16. Leccese, F.; Cagnetti, M.; Trinca, D. A Smart City Application: A Fully Controlled Street Lighting Isle Based on Raspberry-Pi Card, a ZigBee Sensor Network and WiMAX. Sensors 2014, 14, 24408–24424. [Google Scholar] [CrossRef] [PubMed]
  17. Tilbury, D.M. Cyber-Physical Manufacturing Systems. Annu. Rev. Control. Robot. Auton. Syst. 2019, 2, 427–443. [Google Scholar] [CrossRef]
  18. Melicher, M.; Šišmišová, D.; Vachálek, J.; Belavý, C. A Cyber-Physical Systems Paper Survey About the Concept, Architecture and Challenges for the Deployment within the Concept of Industry 4.0. Res. Pap. Fac. Mater. Sci. Technol. Slovak Univ. Technol. 2019, 27, 49–54. [Google Scholar] [CrossRef]
  19. Frank, A.G.; Dalenogare, L.S.; Ayala, N.F. Industry 4.0 technologies: Implementation patterns in manufacturing companies. Int. J. Prod. Econ. 2019, 210, 15–26. [Google Scholar] [CrossRef]
  20. McKnight, M. IOT, Industry 4.0, Industrial IOT… Why connected devices are the future of design. KnE Eng. 2017, 2, 197. [Google Scholar] [CrossRef]
  21. Javaid, M.; Haleem, A.; Pratap Singh, R.; Rab, S.; Suman, R. Significance of sensors for industry 4.0: Roles, capabilities, and applications. Sens. Int. 2021, 2, 100110. [Google Scholar] [CrossRef]
  22. Chiarello, F.; Trivelli, L.; Bonaccorsi, A.; Fantoni, G. Extracting and mapping industry 4.0 technologies using wikipedia. Comput. Ind. 2018, 100, 244–257. [Google Scholar] [CrossRef]
  23. Caricato, P.; Grieco, A. An Application of Industry 4.0 to the Production of Packaging Films. Procedia Manuf. 2017, 11, 949–956. [Google Scholar] [CrossRef]
  24. Ghaleb, M.; Zolfagharinia, H.; Taghipour, S. Real-time production scheduling in the Industry-4.0 context: Addressing uncertainties in job arrivals and machine breakdowns. Comput. Oper. Res. 2020, 123, 105031. [Google Scholar] [CrossRef]
  25. Mould, D.R.; Upton, R.N.; Wojciechowski, J. Dashboard Systems: Implementing Pharmacometrics from Bench to Bedside. AAPS J. 2014, 16, 925–937. [Google Scholar] [CrossRef]
  26. Szalavetz, A. Digitalisation-induced performance improvement: Don’t take it for granted! Acta Oeconomica 2022, 72, 457–475. [Google Scholar] [CrossRef]
  27. Büchi, G.; Cugno, M.; Castagnoli, R. Smart factory performance and Industry 4.0. Technol. Forecast. Soc. Chang. 2020, 150, 119790. [Google Scholar] [CrossRef]
  28. Culot, G.; Nassimbeni, G.; Orzes, G.; Sartor, M. Behind the definition of Industry 4.0: Analysis and open questions. Int. J. Prod. Econ. 2020, 226, 107617. [Google Scholar] [CrossRef]
  29. Szalavetz, A. The digitalisation of manufacturing and blurring industry boundaries. CIRP J. Manuf. Sci. Technol. 2022, 37, 332–343. [Google Scholar] [CrossRef]
Figure 1. The flow diagram of the proposed integrative cyber-physical-system framework businesses to adopt I4.0 technologies.
Figure 1. The flow diagram of the proposed integrative cyber-physical-system framework businesses to adopt I4.0 technologies.
Applsci 13 09333 g001
Figure 2. An overview of the material unwinding process.
Figure 2. An overview of the material unwinding process.
Applsci 13 09333 g002
Figure 3. An illustration of the cross-sectional area of the roll. The cross-hatched area indicates the amount of material being fed into the machine, the area filled with concentric dotted circles indicates the remaining materials on the roll, and the shaded area indicates the core of the roll.
Figure 3. An illustration of the cross-sectional area of the roll. The cross-hatched area indicates the amount of material being fed into the machine, the area filled with concentric dotted circles indicates the remaining materials on the roll, and the shaded area indicates the core of the roll.
Applsci 13 09333 g003
Figure 4. An illustration of using the cross-sectional area of the roll to approximate the length of material remaining on it.
Figure 4. An illustration of using the cross-sectional area of the roll to approximate the length of material remaining on it.
Applsci 13 09333 g004
Figure 5. An illustration of the setup of the depth sensor.
Figure 5. An illustration of the setup of the depth sensor.
Applsci 13 09333 g005
Figure 6. An illustration of the setup of the optical flow sensor.
Figure 6. An illustration of the setup of the optical flow sensor.
Applsci 13 09333 g006
Figure 7. An architecture overview of the proposed system.
Figure 7. An architecture overview of the proposed system.
Applsci 13 09333 g007
Figure 8. An illustration of the evaluation environment and a picture of the physical setup.
Figure 8. An illustration of the evaluation environment and a picture of the physical setup.
Applsci 13 09333 g008
Figure 9. Estimated values of remaining materials on the rolls and the corresponding ground truth values.
Figure 9. Estimated values of remaining materials on the rolls and the corresponding ground truth values.
Applsci 13 09333 g009
Figure 10. Data collected in the evaluation process of the depth sensor.
Figure 10. Data collected in the evaluation process of the depth sensor.
Applsci 13 09333 g010
Figure 11. Data collected in the calibration process of the optical-flow sensor.
Figure 11. Data collected in the calibration process of the optical-flow sensor.
Applsci 13 09333 g011
Figure 12. Optical-flow sensor measurements vs. ground truth distance.
Figure 12. Optical-flow sensor measurements vs. ground truth distance.
Applsci 13 09333 g012
Disclaimer/Publisher’s Note: The statements, opinions and data contained in all publications are solely those of the individual author(s) and contributor(s) and not of MDPI and/or the editor(s). MDPI and/or the editor(s) disclaim responsibility for any injury to people or property resulting from any ideas, methods, instructions or products referred to in the content.

Share and Cite

MDPI and ACS Style

Jamil, F.; Pang, T.Y.; Cheng, C.-T. Developing an I4.0 Cyber-Physical System to Enhance Efficiency and Competitiveness in Manufacturing. Appl. Sci. 2023, 13, 9333. https://doi.org/10.3390/app13169333

AMA Style

Jamil F, Pang TY, Cheng C-T. Developing an I4.0 Cyber-Physical System to Enhance Efficiency and Competitiveness in Manufacturing. Applied Sciences. 2023; 13(16):9333. https://doi.org/10.3390/app13169333

Chicago/Turabian Style

Jamil, Fraz, Toh Yen Pang, and Chi-Tsun Cheng. 2023. "Developing an I4.0 Cyber-Physical System to Enhance Efficiency and Competitiveness in Manufacturing" Applied Sciences 13, no. 16: 9333. https://doi.org/10.3390/app13169333

APA Style

Jamil, F., Pang, T. Y., & Cheng, C.-T. (2023). Developing an I4.0 Cyber-Physical System to Enhance Efficiency and Competitiveness in Manufacturing. Applied Sciences, 13(16), 9333. https://doi.org/10.3390/app13169333

Note that from the first issue of 2016, this journal uses article numbers instead of page numbers. See further details here.

Article Metrics

Back to TopTop