An Efficient and Secure Cryptographic Algorithm Using Elliptic Curves and Max-Plus Algebra-Based Wavelet Transform
Abstract
1. Introduction
2. Preliminaries
2.1. Elliptic Curve (EC)
2.2. Max-Plus Algebra-Based Wavelet Transforms (MP Wavelets)
3. Proposed Scheme
3.1. Encryption Algorithm
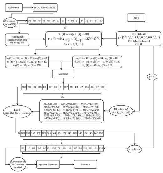
3.2. Decryption Algorithm
4. Simulation Experiments: Security Analysis and Comparison
4.1. Correlation Analysis
4.2. Computation Time
4.3. Encryption Quality Analysis
4.4. Entropy Analysis
4.5. NIST Tests Analysis
4.6. Key Sensitivity Analysis
4.7. Plaintext Sensitivity Analysis
4.8. Key Space Analysis
4.9. Ciphertext-Only Attack
4.10. Known-Plaintext Attack
4.11. Chosen-Plaintext Attack
4.12. Chosen-Ciphertext Attack
4.13. Comparative Analysis of Cryptographic Attacks
5. Conclusions
- Our results indicate that the designed scheme offers a high level of security, while maintaining reasonable computational efficiency, making it well suited for secure text communication in various contexts, including sensitive government communications, financial transactions, and personal messaging.
- The designed encryption scheme is currently limited to text data, but it could be advantageous to broaden its application to include other types of data, such as images, audios, and videos.
- Moreover, the results obtained by the proposed encryption scheme are not fully optimized. It would be useful to apply an optimization algorithm to attain an optimal level of security.
Author Contributions
Funding
Data Availability Statement
Conflicts of Interest
References
- Zhu, S.; Zhu, C. Security Analysis and Improvement of an Image Encryption Cryptosystem Based on Bit Plane Extraction and Multi Chaos. Entropy 2021, 23, 505. [Google Scholar] [CrossRef]
- Haider, T.; Azam, N.A.; Hayat, U. A Novel Image Encryption Scheme Based on ABC Algorithm and Elliptic Curves. Arab. J. Sci. Eng. 2022, 1–21. [Google Scholar] [CrossRef]
- Elkandoz, M.T.; Alexan, W. Image Encryption Based on a Combination of Multiple Chaotic Maps. Multimed. Tools Appl. 2022, 81, 25497–25518. [Google Scholar] [CrossRef]
- Wu, R.; Gao, S.; Wang, X.; Liu, S.; Li, Q.; Erkan, U.; Tang, X. AEA-NCS: An Audio Encryption Algorithm Based on a Nested Chaotic System. Chaos Solitons Fractals 2022, 165, 112770. [Google Scholar] [CrossRef]
- Gao, S.; Wu, R.; Wang, X.; Liu, J.; Li, Q.; Wang, C.; Tang, X. Asynchronous Updating Boolean Network Encryption Algorithm. IEEE Trans. Circuits Syst. Video Technol. 2023. [Google Scholar] [CrossRef]
- Xu, J.; Zhao, C.; Mou, J. A 3D Image Encryption Algorithm Based on the Chaotic System and the Image Segmentation. IEEE Access 2020, 8, 145995–146005. [Google Scholar] [CrossRef]
- Gao, S.; Wu, R.; Wang, X.; Liu, J.; Li, Q.; Tang, X. EFR-CSTP: Encryption for Face Recognition Based on the Chaos and Semi-Tensor Product Theory. Inf. Sci. 2023, 621, 766–781. [Google Scholar] [CrossRef]
- Gao, S.; Wu, R.; Wang, X.; Wang, J.; Li, Q.; Wang, C.; Tang, X. A 3D Model Encryption Scheme Based on a Cascaded Chaotic System. Signal Process. 2023, 202, 108745. [Google Scholar] [CrossRef]
- Liu, J.; Zhou, J. Cryptography and Network Security: Principles and Practice; Pearson Education: London, UK, 2017. [Google Scholar]
- Bodkhe, D.; Panchal, S. Use of Sumudu Transform in Cryptography. Bull. Marathwada Math. Soc. 2015, 16, 1–6. [Google Scholar]
- Sedeeg, A.K.H.; Abdelrahim Mahgoub, M.M.; Saif Saeed, M.A. An Application of the New Integral Aboodh Transform in Cryptography. Pure Appl. Math. J. 2016, 5, 151–154. [Google Scholar] [CrossRef]
- Kharde, U.D. An Application of the Elzaki Transform in Cryptography. J. Adv. Res. Appl. Sci. 2017, 4, 86–89. [Google Scholar]
- Kumar, P.S.; Vasuki, S. An Application of MAHGOUB Transform in Cryptography. Adv. Theor. Appl. Math. 2018, 13, 91–99. [Google Scholar]
- Subiono, J.C.; Cahyono, J.; Adzkiya, D.; Davvaz, B. A Cryptographic Algorithm using Wavelet Transforms over Max-Plus Algebra. J. King Saud Univ.-Comput. Inf. Sci. 2022, 34, 627–635. [Google Scholar] [CrossRef]
- Mehmood, A.; Farid, G.; Javed, R.; Ahsan, M.K. A New Mathematical Exponential Cryptology Algorithm by using Natural Transformation. Int. J. Math. Anal. 2020, 14, 187–193. [Google Scholar] [CrossRef]
- Idowu, A.E.; Saheed, A.; Adekola, O.R.; Omofa, F.E. An Application of Integral Transform Based Method in Cryptograph. Asian J. Pure Appl. Math. 2021, 3, 13–18. [Google Scholar]
- Mansour, E.A.; Kuffi, E.A.; Mehdi, S.A. Applying Complex SEE Transformation in Cryptography. MJPS 2021, 8. [Google Scholar] [CrossRef]
- Mansour, E.A.; Kuffi, E.A.; Mehdi, S.A. Applying SEE Integral Transform in Cryptography. IEEE Trans. Circuits Syst. Video Technol. 2023, in press.
- Tedmori, S.; Al-Najdawi, N. Image Cryptographic Algorithm Based on the Haar Wavelet Transform. Inf. Sci. 2014, 269, 21–34. [Google Scholar] [CrossRef]
- Goswami, D.; Rahman, N.; Biswas, J.; Koul, A.; Tamang, R.L.; Bhattacharjee, D.A. A Discrete Wavelet Transform Based Cryptographic Algorithm. Int. J. Comput. Sci. Netw. Secur. 2011, 11, 178–182. [Google Scholar]
- Shankar, K.; Elhoseny, M. An Optimal Haar Wavelet with Light Weight Cryptography Based Secret Data Hiding on Digital Images in Wireless Sensor Networks. In Secure Image Transmission in Wireless Sensor Network (WSN) Applications; Springer: Berlin/Heidelberg, Germany, 2019; pp. 65–81. [Google Scholar]
- Sivasankari, A.; Krishnaveni, S. Optimal Wavelet Coefficients Based Steganography for Image Security with Secret Sharing Cryptography Model. In Cybersecurity and Secure Information Systems; Springer: Berlin/Heidelberg, Germany, 2019; pp. 67–85. [Google Scholar]
- Nobuhara, H.; Trieu, D.B.K.; Maruyama, T.; Bede, B. Max-Plus Algebra-Based Wavelet Transforms and their FPGA Implementation for Image Coding. Inf. Sci. 2010, 180, 3232–3247. [Google Scholar] [CrossRef]
- Kannoth, S.; Sateesh Kumar, H.C. Multi-Image Enhancement Technique using Max-Plus Algebra-Based Morphological Wavelet Transform. In Proceedings of the Advances in Signal Processing and Intelligent Recognition Systems: 4th International Symposium SIRS 2018, Bangalore, India, 19–22 September 2018; Revised Selected Papers 4. Springer: Berlin/Heidelberg, Germany, 2019; pp. 421–432. [Google Scholar]
- Qu, M. Sec 2: Recommended Elliptic Curve Domain Parameters; Tech. Rep. SEC2-Ver-0.6; Certicom Res.: Mississauga, ON, Canada, 1999. [Google Scholar]
- Ullah, I.; Azam, N.A.; Hayat, U. Efficient and Secure Substitution Box and Random Number Generators over Mordell Elliptic Curves. J. Inf. Secur. Appl. 2021, 56, 102619. [Google Scholar] [CrossRef]
- Murtaza, G.; Azam, N.A.; Hayat, U. Designing an Efficient and Highly Dynamic Substitution-Box Generator for Block Ciphers Based on Finite Elliptic Curves. Secur. Commun. Netw. 2021, 2021, 3367521. [Google Scholar] [CrossRef]
- Khan, M.A.M.; Azam, N.A.; Hayat, U.; Kamarulhaili, H. A Novel Deterministic Substitution Box Generator over Elliptic Curves for Real-Time Applications. J. King Saud-Univ. Comput. Inf. Sci. 2023, 35, 219–236. [Google Scholar] [CrossRef]
- Azam, N.A.; Hayat, U.; Ayub, M. A Substitution Box Generator, its Analysis, and Applications in Image Encryption. Signal Process. 2021, 187, 108144. [Google Scholar] [CrossRef]
- Hayat, U.; Azam, N.A.; Gallegos-Ruiz, H.R.; Naz, S.; Batool, L. A Truly Dynamic Substitution Box Generator for Block Ciphers Based on Elliptic Curves over Finite Rings. Arab. J. Sci. Eng. 2021, 46, 8887–8899. [Google Scholar] [CrossRef]
- Azam, N.A.; Zhu, J.; Hayat, U.; Shurbevski, A. Towards Provably Secure Asymmetric Image Encryption Schemes. Inf. Sci. 2023, 631, 164–184. [Google Scholar] [CrossRef]
- Azam, N.A.; Murtaza, G.; Hayat, U. A Novel Image Encryption Scheme Based on Elliptic Curves and Coupled Map Lattices. Optik 2023, 274, 170517. [Google Scholar] [CrossRef]
- Azhar, S.; Azam, N.A.; Hayat, U. Text Encryption Using Pell Sequence and Elliptic Curves with Provable Security. Comput. Cont. 2022, 71, 4972–4989. [Google Scholar] [CrossRef]
- Washington, L.C. Elliptic Curves: Number Theory and Cryptography; Chapman and Hall/CRC: Boca Raton, FL, USA, 2008. [Google Scholar]
- Silverman, J.H. The Arithmetic of Elliptic Curves; Springer: Berlin/Heidelberg, Germany, 2009; Volume 106. [Google Scholar]
- Baccelli, F.; Cohen, G.; Olsder, G.J.; Quadrat, J.P. Synchronization and Linearity: An Algebra for Discrete Event Systems; Wiley: Hoboken, NJ, USA, 1992. [Google Scholar]
- Lauter, K. The Advantages of Elliptic Curve Cryptography for Wireless Security. IEEE Wirel. Commun. 2004, 11, 62–67. [Google Scholar] [CrossRef]
- Rihartanto, R.; Utomo, D.S.B.; Februariyanti, H.; Susanto, A.; Khafidhah, W. Bit-Based Cube Rotation for Text Encryption. Int. J. Electr. Comput. Eng. 2023, 13, 709. [Google Scholar] [CrossRef]
- Muchsin, H.N.N.; Sari, D.E.; Setiadi, D.R.I.M.; Rachmawanto, E.H. Text Encryption using Extended Bit Circular Shift Csipher. In Proceedings of the 2019 Fourth International Conference on Informatics and Computing (ICIC), Semarang, Indonesia, 16–17 October 2019; IEEE: Piscataway, NJ, USA, 2019; pp. 8138–8143. [Google Scholar]
- Chandra, S.; Mandal, B.; Alam, S.S.; Bhattacharyya, S. Content Based Double Encryption Algorithm using Symmetric Key Cryptography. Procedia Comput. Sci. 2015, 57, 1228–1234. [Google Scholar] [CrossRef]
- Singh, L.D.; Singh, K.M. Implementation of Text Encryption using Elliptic Curve Cryptography. Procedia Comput. Sci. 2015, 54, 73–82. [Google Scholar] [CrossRef]
- Murillo-Escobar, M.; Abundiz-Pérez, F.; Cruz-Hernández, C.; López-Gutiérrez, R. A Novel Symmetric Text Encryption Algorithm Based on Logistic Map. In Proceedings of the International Conference on Communications, Signal Processing and Computers, Guilin, China, 5–8 August 2014; Volume 4953. [Google Scholar]
- Vigila, S.M.C.; Muneeswaran, K. Implementation of Text Based Cryptosystem using Elliptic Curve Cryptography. In Proceedings of the 2009 First International Conference on Advanced Computing, Chennai, India, 13–15 December 2009; pp. 82–85. [Google Scholar]
- Mohammed, S.D.; Hasan, T.M. Cryptosystems using an Improving Hiding Technique Based on Latin Square and Magic Square. Indones. J. Electr. Eng. Comput. Sci. 2020, 20, 510–520. [Google Scholar] [CrossRef]
- Arul, J.; Venkatesulu, M. Encryption Quality and Performance Analysis of GKSBC Algorithm. J. Inf. Eng. Appl. 2012, 2, 26–34. [Google Scholar]
- Shannon, C.E. A Mathematical Theory of Communication. Bell Syst. Tech. J. 1948, 27, 379–423. [Google Scholar] [CrossRef]
- Rukhin, A.; Soto, J.; Nechvatal, J.; Smid, M.; Barker, E. A Statistical Test Suite for Random and Pseudorandom Number Generators for Cryptographic Applications; Technical report; Booz-Allen and Hamilton Inc.: McLean, VA, USA, 2001. [Google Scholar]
- Mishra, M.; Mankar, V.H. Hybrid Message-Embedded Cipher using Logistic Map. arXiv 2012, arXiv:1209.2582. [Google Scholar] [CrossRef]
- Seyedzadeh, S.M.; Norouzi, B.; Mosavi, M.R.; Mirzakuchaki, S. A Novel Color Image Encryption Algorithm Based on Spatial Permutation and Quantum Chaotic Map. Nonlinear Dyn. 2015, 81, 511–529. [Google Scholar] [CrossRef]
- Biryukov, A. Encyclopedia of Cryptography and Security; Springer: Berlin/Heidelberg, Germany, 2011. [Google Scholar]





| Number of Characters in P | R | (%) | Plaintext Sensitivity | ||
|---|---|---|---|---|---|
| 30 | 0.0515 | 90.00 | 3.5232 | 4.2817 | 100.000 |
| 300 | 0.0774 | 77.33 | 4.8759 | 5.6367 | 99.3333 |
| 999 | 0.0244 | 76.18 | 4.4759 | 5.4658 | 98.6987 |
| 3000 | 0.0012 | 81.20 | 4.5578 | 5.5356 | 98.5333 |
| 5995 | 0.0021 | 82.60 | 4.5573 | 5.5114 | 98.8490 |
| 1 Plaintext | Scheme | R | (%) | Plaintext Sensitivity | ||
|---|---|---|---|---|---|---|
| Proposed | 0.0697 | 100.000 | 2.2516 | 2.5850 | 100.000 | |
| Ref. [14] | −0.3189 | 83.3333 | 2.2516 | 2.2516 | 16.6667 | |
| Ref. [18] | 0.3904 | 66.6667 | 2.2516 | 2.5850 | 16.6667 | |
| Ref. [17] | 0.3904 | 66.6667 | 2.2516 | 2.5850 | 16.6667 | |
| Ref. [16] | 0.3904 | 66.6667 | 2.2516 | 2.5850 | 16.6667 | |
| Ref. [15] | −0.5354 | 66.6667 | 2.2516 | 2.2516 | 16.6667 | |
| Ref. [13] | −0.2580 | 83.3333 | 2.2516 | 2.2516 | 16.6667 | |
| Ref. [12] | 0.3904 | 66.6667 | 2.2516 | 2.5850 | 16.6667 | |
| Ref. [11] | 0.3904 | 66.6667 | 2.2516 | 2.5850 | 16.6667 | |
| Ref. [10] | −0.3907 | 100.000 | 2.2516 | 2.2516 | 16.6667 | |
| Proposed | −0.0299 | 100.000 | 3.0850 | 3.4183 | 91.666 | |
| Ref. [14] | −0.4538 | 91.6667 | 3.0850 | 2.9183 | 8.3333 | |
| Ref. [18] | 0.0095 | 66.6667 | 3.0850 | 2.7516 | 8.3333 | |
| Ref. [17] | 0.0095 | 66.6667 | 3.0850 | 2.7516 | 8.3333 | |
| Ref. [16] | 0.0095 | 66.6667 | 3.0850 | 2.7516 | 8.3333 | |
| Ref. [15] | 0.1844 | 66.6667 | 3.0850 | 2.9183 | 8.3333 | |
| Ref. [13] | −0.0996 | 91.6667 | 3.0850 | 2.8554 | 8.3333 | |
| Ref. [12] | 0.0095 | 66.6667 | 3.0850 | 2.7516 | 8.3333 | |
| Ref. [11] | 0.0095 | 66.6667 | 3.0850 | 2.7516 | 8.3333 | |
| Ref. [10] | 0.2418 | 66.6667 | 3.0850 | 3.0221 | 8.3333 | |
| Proposed | −0.2979 | 93.3333 | 3.9484 | 4.2817 | 96.666 | |
| Ref. [14] | −0.0588 | 86.6667 | 3.9484 | 3.8314 | 6.6667 | |
| Ref. [18] | 0.3411 | 63.3333 | 3.9484 | 3.0159 | 3.3333 | |
| Ref. [17] | 0.3411 | 63.3333 | 3.9484 | 3.0159 | 3.3333 | |
| Ref. [16] | 0.3411 | 63.3333 | 3.9484 | 3.0159 | 3.3333 | |
| Ref. [15] | 0.6242 | 43.3333 | 3.9484 | 3.7069 | 3.3333 | |
| Ref. [13] | 0.0223 | 66.6667 | 3.9484 | 3.0799 | 3.3333 | |
| Ref. [12] | 0.3411 | 63.3333 | 3.9484 | 3.0159 | 3.3333 | |
| Ref. [11] | 0.3411 | 63.3333 | 3.9484 | 3.0159 | 3.3333 | |
| Ref. [10] | 0.3588 | 60.0000 | 3.9484 | 2.8115 | 3.3333 |
| Number of Characters in P | Time (Seconds) | |
|---|---|---|
| Encryption | Decryption | |
| 30 | 0.0254 | 0.0256 |
| 300 | 0.0294 | 0.0432 |
| 999 | 0.0320 | 0.0956 |
| 3000 | 0.0372 | 0.2050 |
| 5995 | 0.0472 | 0.3860 |
| Scheme | Number of Characters in P | Time (Seconds) | |
|---|---|---|---|
| Encryption | Decryption | ||
| Proposed | 1126 | 0.0272 | 0.0926 |
| Ref. [14] | 999 | 0.2650 | 0.3590 |
| Ref. [41] | 409 | 0.0930 | 0.1400 |
| Ref. [42] | 1126 | 0.1400 | 0.1090 |
| Ref. [43] | 409 | 1.9500 | 0.8300 |
| Test Name | Proportion | Results |
|---|---|---|
| Frequency (monobit) | Pass | |
| Frequency (block) | Pass | |
| Longest run | Pass | |
| Rank | Pass | |
| Non-overlapping template | Pass | |
| Overlapping template | Pass | |
| Universal | Pass | |
| Linear complexity | Pass | |
| Serial | Fail | |
| Cumulative sums 1 | Fail | |
| Cumulative sums 2 | Pass |
| Key Sensitivity | |||
|---|---|---|---|
| Plaintext → Applied Sciences | |||
| Original key → , | |||
| Original ciphertext C → $FOU-O5aJB3TI3Q2 | |||
| Modified key | Modified ciphertext | ||
| p | G | ||
| 227 | (193, 60) | dd*F>*TG‘caj4a6, | |
| 239 | (206, 48) | A@BHhBlO!%9GG9$F | |
| 227 | (203, 22) | !!Q“wQ$QbZI$6IAt | |
| Scheme | Key Space | Key Sensitivity | Ciphertext Only Attack | Known-Plaintext Attack |
|---|---|---|---|---|
| Proposed | Pass | Pass | Pass | Pass |
| Ref. [38] | Fail | Fail | Fail | Fail |
| Ref. [14] | Pass | Pass | Pass | Fail |
| Ref. [44] | Fail | Pass | Fail | Fail |
| Ref. [39] | Fail | Pass | Fail | Fail |
| Ref. [40] | Fail | Fail | Fail | Fail |
Disclaimer/Publisher’s Note: The statements, opinions and data contained in all publications are solely those of the individual author(s) and contributor(s) and not of MDPI and/or the editor(s). MDPI and/or the editor(s) disclaim responsibility for any injury to people or property resulting from any ideas, methods, instructions or products referred to in the content. |
© 2023 by the authors. Licensee MDPI, Basel, Switzerland. This article is an open access article distributed under the terms and conditions of the Creative Commons Attribution (CC BY) license (https://creativecommons.org/licenses/by/4.0/).
Share and Cite
Sattar, K.A.; Haider, T.; Hayat, U.; Bustamante, M.D. An Efficient and Secure Cryptographic Algorithm Using Elliptic Curves and Max-Plus Algebra-Based Wavelet Transform. Appl. Sci. 2023, 13, 8385. https://doi.org/10.3390/app13148385
Sattar KA, Haider T, Hayat U, Bustamante MD. An Efficient and Secure Cryptographic Algorithm Using Elliptic Curves and Max-Plus Algebra-Based Wavelet Transform. Applied Sciences. 2023; 13(14):8385. https://doi.org/10.3390/app13148385
Chicago/Turabian StyleSattar, Kanza Abdul, Takreem Haider, Umar Hayat, and Miguel D. Bustamante. 2023. "An Efficient and Secure Cryptographic Algorithm Using Elliptic Curves and Max-Plus Algebra-Based Wavelet Transform" Applied Sciences 13, no. 14: 8385. https://doi.org/10.3390/app13148385
APA StyleSattar, K. A., Haider, T., Hayat, U., & Bustamante, M. D. (2023). An Efficient and Secure Cryptographic Algorithm Using Elliptic Curves and Max-Plus Algebra-Based Wavelet Transform. Applied Sciences, 13(14), 8385. https://doi.org/10.3390/app13148385

