Detection of Human Visceral Leishmaniasis Parasites in Microscopy Images from Bone Marrow Parasitological Examination
Abstract
1. Introduction
2. Related Works
3. Materials and Methods
3.1. Image Acquisition
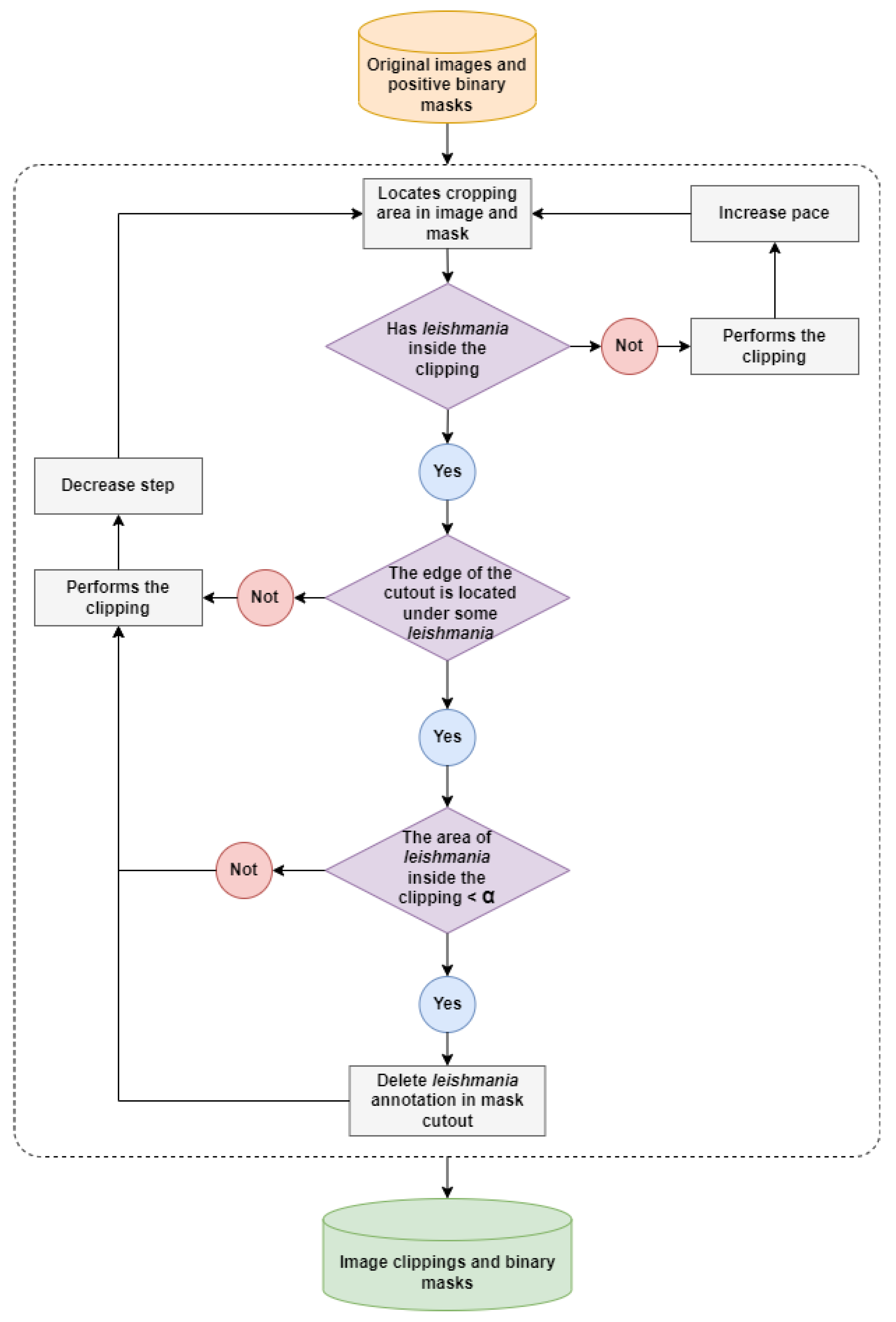
3.2. Pre-Processing
3.3. Division of Clippings into Training, Validation and Testing
3.4. Data Augmentation and Sample Balancing
3.5. Model for Segmentation of Amastigotes
4. Results and Discussions
4.1. Comparison of Segmentation Results with State-of-the-Art Works
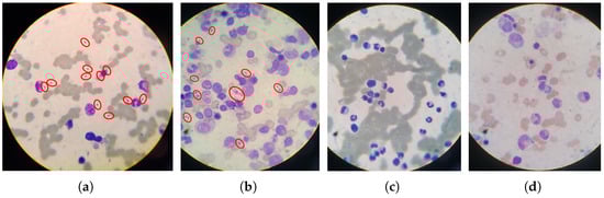
4.2. Visual Results of the Segmentation
5. Conclusions
Author Contributions
Funding
Institutional Review Board Statement
Informed Consent Statement
Data Availability Statement
Acknowledgments
Conflicts of Interest
References
- World Health Organization. Leishmaniasis. Available online: https://www.who.int/news-room/fact-sheets/detail/leishmaniasis (accessed on 30 April 2023).
- Pan American Helth Organization. Visceral Leishmaniasis. Available online: https://www.paho.org/en/topics/leishmaniasis/visceral-leishmaniasis (accessed on 2 July 2023).
- World Health Organization. Number of Cases of Cutaneous Leishmaniasis Reported. Available online: https://www.who.int/data/gho/data/indicators/indicator-details/GHO/number-of-cases-of-cutaneous-leishmaniasis-reported (accessed on 30 April 2023).
- World Health Organization. Number of Cases of Visceral Leishmaniasis Reported. Available online: https://www.who.int/data/gho/data/indicators/indicator-details/GHO/number-of-cases-of-visceral-leishmaniasis-reported (accessed on 30 April 2023).
- Pan American Helth Organization. Leishmaniasis. Available online: https://www.paho.org/en/topics/leishmaniasis (accessed on 19 June 2023).
- Kumar, A.; Pandey, S.C.; Samant, M. DNA-based microarray studies in visceral leishmaniasis: Identification of biomarkers for diagnostic, prognostic and drug target for treatment. Acta Trop. 2020, 208, 105512. [Google Scholar] [CrossRef] [PubMed]
- Cunha, R.C.; Andreotti, R.; Cominetti, M.C.; Silva, E.A. Detection of Leishmania infantum in Lutzomyia longipalpis captured in Campo Grande, MS. SciELO Brasil 2014, 23, 269–273. [Google Scholar] [CrossRef]
- Antoine, J.C.; Prina, E.; Courret, N.; Lang, T. Leishmania spp.: On the interactions they establish with antigen-presenting cells of their mammalian hosts. Adv. Parasitol. 2004, 58, 1–68. [Google Scholar] [PubMed]
- Kumar, R.; Nylén, S. Immunobiology of visceral leishmaniasis. Front. Immunol. 2012, 3, 251. [Google Scholar] [CrossRef]
- Silva, L.A.; Romero, H.D.; Nascentes, G.A.N.; Costa, R.T.; Rodrigues, V.; Prata, A. Antileishmania immunological tests for asymptomatic subjects living in a visceral leishmaniasis-endemic area in Brazil. Am. J. Trop. Med. Hyg. 2011, 84, 261. [Google Scholar] [CrossRef] [PubMed]
- Silva, J.M.; Zacarias, D.A.; Figueirêdo, L.C.D.; Soares, M.R.A.; Ishikawa, E.A.; Costa, D.L.; Costa, C.H. BOne marrow parasite burden among patients with new world kala-azar is associated with disease severity. Am. J. Trop. Med. Hyg. 2014, 90, 621–626. [Google Scholar] [CrossRef]
- Neves, J.; Castro, H.; Tomás, A.; Coimbra, M.; Proença, H. Detection and separation of overlapping cells based on contour concavity for Leishmania images. Cytom. Part A 2014, 85, 491–500. [Google Scholar] [CrossRef]
- e Silva, R.R.V.; de Araujo, F.H.D.; dos Santos, L.M.R.; Veras, R.M.S.; de Medeiros, F.N.S. Optic disc detection in retinal images using algorithms committee with weighted voting. IEEE Lat. Am. Trans. 2016, 14, 2446–2454. [Google Scholar] [CrossRef]
- Silva, R.R.; Araujo, F.H.; Ushizima, D.M.; Bianchi, A.G.; Carneiro, C.M.; Medeiros, F.N. Radial feature descriptors for cell classification and recommendation. J. Vis. Commun. Image Represent. 2019, 62, 105–116. [Google Scholar] [CrossRef]
- Carvalho, E.D.; Filho, A.O.; Silva, R.R.; Araújo, F.H.; Diniz, J.O.; Silva, A.C.; Paiva, A.C.; Gattass, M. Breast cancer diagnosis from histopathological images using textural features and CBIR. Artif. Intell. Med. 2020, 105, 101845. [Google Scholar] [CrossRef]
- Gonçalves, C.; Andrade, N.; Borges, A.; Rodrigues, A.; Veras, R.; Aguiar, B.; Silva, R. Automatic detection of Visceral Leishmaniasis in humans using Deep Learning. Signal Image Video Process. 2023, 2023, 1–7. [Google Scholar] [CrossRef]
- Górriz, M.; Aparicio, A.; Raventós, B.; Vilaplana, V.; Sayrol, E.; López-Codina, D. Leishmaniasis Parasite Segmentation and Classification Using Deep Learning. In Proceedings of the Articulated Motion and Deformable Objects, Palma de Mallorca, Spain, 12–13 July 2018; Perales, F.J., Kittler, J., Eds.; Springer International Publishing: Cham, Switzerland, 2018; pp. 53–62. [Google Scholar]
- Nogueira, P.A. Determining Leishmania Infection Levels by Automatic Analysis of Microscopy Images. Master’s Thesis, Department of Computer Science, University of Porto, Porto, Portugal, 2011. [Google Scholar]
- Otsu, N. A threshold selection method from gray-level histograms. IEEE Trans. Syst. Man Cybern. 1979, 9, 62–66. [Google Scholar] [CrossRef]
- Tien, D.; Nickolls, P. A combined statistical and rule-based classifier. In Images of the Twenty-First Century. Proceedings of the Annual International Engineering in Medicine and Biology Society, Seattle, WA, USA , 9–12 November 1989; IEEE: Piscataway, NJ, USA, 1989; Volume 6, p. 1829. [Google Scholar]
- Hearst, M.; Dumais, S.; Osuna, E.; Platt, J.; Scholkopf, B. Support vector machines. IEEE Intell. Syst. Their Appl. 1998, 13, 18–28. [Google Scholar] [CrossRef]
- Nogueira, P.A.; Teófilo, L.F. Automatic Analysis of Leishmania Infected Microscopy Images via Gaussian Mixture Models. In Proceedings of the Advances in Artificial Intelligence—SBIA 2012, Curitiba, Brazil, 20–25 October 2012; Barros, L.N., Finger, M., Pozo, A.T., Gimenénez-Lugo, G.A., Castilho, M., Eds.; Springer: Berlin/Heidelberg, Germany, 2012; pp. 82–91. [Google Scholar]
- Nogueira, P.A.; Teófilo, L.F. A Probabilistic Approach to Organic Component Detection in Leishmania Infected Microscopy Images. In Proceedings of the Artificial Intelligence Applications and Innovations, Halkidiki, Greece, 27–30 September 2012; Iliadis, L., Maglogiannis, I., Papadopoulos, H., Eds.; Springer: Berlin/Heidelberg, Germany, 2012; pp. 1–10. [Google Scholar]
- Reynolds, D.A. Gaussian mixture models. Encycl. Biom. 2009, 741, 659–663. [Google Scholar]
- Neves, J.C.; Castro, H.; Proença, H.; Coimbra, M. Automatic Annotation of Leishmania Infections in Fluorescence Microscopy Images. In Proceedings of the Image Analysis and Recognition, Aveiro, Portugal, 26–28 June 2013; Kamel, M., Campilho, A., Eds.; Springer: Berlin/Heidelberg, Germany, 2013; pp. 613–620. [Google Scholar]
- Jipkate, B.R.; Gohokar, V. A comparative analysis of fuzzy c-means clustering and k means clustering algorithms. Int. J. Comput. Eng. Res. 2012, 2, 737–739. [Google Scholar]
- Lindeberg, T. Scale-Space Theory in Computer Vision; Kluwer Academic Publishers: Dordrecht, The Netherlands, 1994. [Google Scholar]
- Leal, P.; Ferro, L.; Marques, M.; Romão, S.; Cruz, T.; Tomá, A.M.; Castro, H.; Quelhas, P. Automatic Assessment of Leishmania Infection Indexes on In Vitro Macrophage Cell Cultures. In Proceedings of the Image Analysis and Recognition, Aveiro, Portugal, 25–27 June 2012; Campilho, A., Kamel, M., Eds.; Springer: Berlin/Heidelberg, Germany, 2012; pp. 432–439. [Google Scholar]
- Ouertani, F.; Amiri, H.; Bettaib, J.; Yazidi, R.; Ben Salah, A. Adaptive automatic segmentation of leishmaniasis parasite in indirect immunofluorescence images. In Proceedings of the 2014 36th Annual International Conference of the IEEE Engineering in Medicine and Biology Society, Chicago, IL, USA, 26–30 August 2014; pp. 4731–4734. [Google Scholar]
- Ouertani, F.; Amiri, H.; Bettaib, J.; Yazidi, R.; Ben Salah, A. Hybrid segmentation of fluorescent leschmania-infected images using a watersched and combined region merging based method. In Proceedings of the 2016 38th Annual International Conference of the IEEE Engineering in Medicine and Biology Society (EMBC), Orlando, FL, USA, 16–20 August 2016; pp. 3910–3913. [Google Scholar]
- Haris, K.; Efstratiadis, S.; Maglaveras, N.; Katsaggelos, A. Hybrid image segmentation using watersheds and fast region merging. IEEE Trans. Image Process. 1998, 7, 1684–1699. [Google Scholar] [CrossRef] [PubMed]
- Gomes-Alves, A.G.; Maia, A.F.; Cruz, T.; Castro, H.; Tomás, A.M. Development of an automated image analysis protocol for quantification of intracellular forms of Leishmania spp. PLoS ONE 2018, 13, e0201747. [Google Scholar] [CrossRef]
- Ronneberger, O.; Fischer, P.; Brox, T. U-Net: Convolutional Networks for Biomedical Image Segmentation. In Proceedings of the Medical Image Computing and Computer-Assisted Intervention—MICCAI 2015, Munich, Germany, 5–9 October 2015; Navab, N., Hornegger, J., Wells, W.M., Frangi, A.F., Eds.; Springer International Publishing: Cham, Switzerland, 2015; pp. 234–241. [Google Scholar]
- Moraes, C.B.; Alcântara, L.M. Quantification of Parasite Loads by Automated Microscopic Image Analysis. In Leishmania; Humana Press: New York, NY, USA, 2019; pp. 279–288. [Google Scholar]
- Salazar, J.; Vera, M.; Huérfano, Y.; Vera, M.I.; Gelvez-Almeida, E.; Valbuena, O. Semi-automatic detection of the evolutionary forms of visceral leishmaniasis in microscopic blood smears. J. Phys. Conf. Ser. 2019, 1386, 012135. [Google Scholar] [CrossRef]
- Adams, R.; Bischof, L. Seeded region growing. IEEE Trans. Pattern Anal. Mach. Intell. 1994, 16, 641–647. [Google Scholar] [CrossRef]
- Farahi, M.; Rabbani, H.; Talebi, A. Automatic boundary extraction of leishman bodies in bone marrow samples from patients with visceral leishmaniasis. J. Isfahan Med. Sch. 2014, 32, 726–739. [Google Scholar]
- Coelho, G.; Galvão Filho, A.R.; Viana-de Carvalho, R.; Teodoro-Laureano, G.; Almeida-da Silveira, S.; Eleutério-da Silva, C.; Pereira, R.M.P.; Soares, A.d.S.; Soares, T.W.d.L.; Gomes-da Silva, A.; et al. Microscopic Image Segmentation to Quantification of Leishmania Infection in Macrophages. Front. J. Soc. Technol. Environ. Sci. 2020, 9, 488–498. [Google Scholar] [CrossRef]
- Haralick, R.M.; Sternberg, S.R.; Zhuang, X. Image Analysis Using Mathematical Morphology. IEEE Trans. Pattern Anal. Mach. Intell. 1987, PAMI-9, 532–550. [Google Scholar] [CrossRef] [PubMed]
- Vieira, P.; Sousa, O.; Magalhães, D.; Rabêlo, R.; Silva, R. Detecting pulmonary diseases using deep features in X-ray images. Pattern Recognit. 2021, 119, 108081. [Google Scholar] [CrossRef]
- Buslaev, A.; Iglovikov, V.I.; Khvedchenya, E.; Parinov, A.; Druzhinin, M.; Kalinin, A.A. Albumentations: Fast and Flexible Image Augmentations. Information 2020, 11, 125. [Google Scholar] [CrossRef]
- Ojeda-Pat, A.; Martin-Gonzalez, A.; Soberanis-Mukul, R. Convolutional neural network U-Net for Trypanosoma cruzi segmentation. In Proceedings of the International Symposium on Intelligent Computing Systems, Sharjah, United Arab Emirates, 18–19 March 2020; Springer: Berlin/Heidelberg, Germany, 2020; pp. 118–131. [Google Scholar]
- Alharbi, A.H.; Aravinda, C.; Lin, M.; Venugopala, P.; Reddicherla, P.; Shah, M.A. Segmentation and classification of white blood cells using the unet. Contrast Media Mol. Imaging 2022, 2022, 5913905. [Google Scholar] [CrossRef] [PubMed]
- Müller, D.; Soto-Rey, I.; Kramer, F. Towards a guideline for evaluation metrics in medical image segmentation. BMC Res. Notes 2022, 15, 210. [Google Scholar] [CrossRef]
- Russell, B.C.; Torralba, A.; Murphy, K.P.; Freeman, W.T. LabelMe: A database and web-based tool for image annotation. Int. J. Comput. Vis. 2008, 77, 157–173. [Google Scholar] [CrossRef]










| Hyper-Parameter | Value | Tested Options |
|---|---|---|
| Dimensions of the clippings | 96 × 96 | [96 × 96, 128 × 128, 256 × 256, 512 × 512] |
| Step between clippings with the presence of amastigotes | 12 pixels | [8, 12, 16, 32] |
| Step between clippings with absence of amastigotes | 96 pixels | [96, 128, 256] |
| Minimum area of Leishmania inside the clipping () | 50% | [40%, 50%] |
| Color model for the clippings | RGB | [LUV, LAB, RGB] |
| Total | Positive | Negative | |
|---|---|---|---|
| Training (70%) | 43,897 | 5802 | 38,095 |
| Validation (10%) | 3700 | 335 | 3365 |
| Test (20%) | 6884 | 711 | 6173 |
| Total | 54,481 | 6848 | 47,633 |
| Total | Positive | Negative | Technique Used | |
|---|---|---|---|---|
| Training (70%) | 76,190 | 38,095 | 38,095 | Oversample in the positive class |
| Validation (10%) | 670 | 335 | 335 | Undersample in the negative class |
| Test (20%) | 6884 | 711 | 6173 | Not applied |
| Total | 83,744 | 39,141 | 44,603 | - |
| Hyper-Parameter | Best Value of Hyper-Parameter | Values of Tested Hyper-Parameters |
|---|---|---|
| Input dimensions | 96 × 96 | [96 × 96, 128 × 128, 256 × 256, 512 × 512] |
| Dropout | 0.1 | [0.1, 0.2] |
| Activation function in the output layer | Sigmoid | - |
| Optimizer | Adam | - |
| Total training epochs | 100 | - |
| Initial learning rate | 0.001 | [0.001, 0.0001, 0.00001] |
| Minimum learning rate | 0.000001 | [0.00001, 0.000001] |
| Learning rate reduction factor | 0.1 | - |
| Patience to reduce learning rate | 5 epochs | [3, 5] |
| Patience to stop learning | 10 epochs | [10, 12] |
| Initial filters of the model | 64 | [32, 64] |
| Loss function | Dice loss | [Dice loss, Binary Crossentropy] |
| Batch Size | 6 | [6, 16, 32] |
| Dimensions | U-Net Filters | DA Brightness | Color | Dice | IoU | Acc | Prec | Sen | Spe | AUC |
|---|---|---|---|---|---|---|---|---|---|---|
| 512 × 512 | 32 | - | RGB | 0.631 | 0.461 | 0.999 | 0.663 | 0.601 | 0.999 | 0.800 |
| 256 × 256 | 32 | - | RGB | 0.726 | 0.569 | 0.993 | 0.849 | 0.634 | 0.998 | 0.816 |
| 256 × 256 | 64 | - | RGB | 0.742 | 0.589 | 0.993 | 0.851 | 0.657 | 0.998 | 0.828 |
| 128 × 128 | 32 | - | RGB | 0.726 | 0.661 | 0.991 | 0.864 | 0.644 | 0.998 | 0.821 |
| 128 × 128 | 32 | - | LUV | 0.674 | 0.608 | 0.991 | 0.853 | 0.704 | 0.998 | 0.850 |
| 128 × 128 | 64 | - | RGB | 0.762 | 0.694 | 0.991 | 0.860 | 0.665 | 0.998 | 0.832 |
| 128 × 128 | 64 | - | LUV | 0.772 | 0.706 | 0.991 | 0.862 | 0.657 | 0.998 | 0.828 |
| 128 × 128 | 64 | - | LAB | 0.749 | 0.598 | 0.991 | 0.856 | 0.665 | 0.998 | 0.831 |
| 128 × 128 | 64 | 0.1 | RGB | 0.782 | 0.715 | 0.992 | 0.821 | 0.738 | 0.997 | 0.867 |
| 128 × 128 | 64 | 0.2 | RGB | 0.734 | 0.670 | 0.990 | 0.859 | 0.609 | 0.998 | 0.803 |
| 96 × 96 | 32 | 0.1 | LUV | 0.645 | 0.591 | 0.989 | 0.797 | 0.757 | 0.995 | 0.876 |
| 96 × 96 | 32 | 0.1 | RGB | 0.703 | 0.650 | 0.988 | 0.826 | 0.748 | 0.995 | 0.871 |
| 96 × 96 | 64 | 0.1 | RGB | 0.804 | 0.752 | 0.991 | 0.815 | 0.722 | 0.996 | 0.859 |
| Method | Number of Images | Dice | IoU | Acc | Prec | Sen | Spe | AUC |
|---|---|---|---|---|---|---|---|---|
| Nogueira (2011) [18] | 794 | - | - | 0.943 | - | - | - | - |
| Nogueira and Teófilo (2012) [22] | 794 | - | - | 0.943 | - | - | - | - |
| Nogueira and Teófilo (2012) [23] | 794 | - | - | 0.949 | - | - | - | - |
| Neves (2013) [25] | 10 | - | - | - | 0.868 | 0.871 | - | - |
| Neves (2014) [12] | 44 | - | - | - | 0.815 | 0.876 | - | - |
| Ouertani (2014) [29] | 40 | - | - | 0.304 | 0.855 | 0.266 | - | - |
| Ouertani (2016) [30] | 40 | - | - | 0.700 | - | - | - | - |
| Górriz (2018) [17] | 45 | 0.777 | - | - | 0.757 | 0.823 | - | - |
| Salazar (2019) [35] | 45 | 0.850 | - | - | - | - | - | - |
| Coelho (2020) [38] | - | - | - | 0.950 | - | - | - | - |
| Proposed method | 78 39,141 (PC) 44,603 (NC) | 0.804 | 0.752 | 0.991 | 0.815 | 0.722 | 0.996 | 0.859 |
Disclaimer/Publisher’s Note: The statements, opinions and data contained in all publications are solely those of the individual author(s) and contributor(s) and not of MDPI and/or the editor(s). MDPI and/or the editor(s) disclaim responsibility for any injury to people or property resulting from any ideas, methods, instructions or products referred to in the content. |
© 2023 by the authors. Licensee MDPI, Basel, Switzerland. This article is an open access article distributed under the terms and conditions of the Creative Commons Attribution (CC BY) license (https://creativecommons.org/licenses/by/4.0/).
Share and Cite
Gonçalves, C.; Borges, A.; Dias, V.; Marques, J.; Aguiar, B.; Costa, C.; Silva, R. Detection of Human Visceral Leishmaniasis Parasites in Microscopy Images from Bone Marrow Parasitological Examination. Appl. Sci. 2023, 13, 8076. https://doi.org/10.3390/app13148076
Gonçalves C, Borges A, Dias V, Marques J, Aguiar B, Costa C, Silva R. Detection of Human Visceral Leishmaniasis Parasites in Microscopy Images from Bone Marrow Parasitological Examination. Applied Sciences. 2023; 13(14):8076. https://doi.org/10.3390/app13148076
Chicago/Turabian StyleGonçalves, Clésio, Armando Borges, Viviane Dias, Júlio Marques, Bruno Aguiar, Carlos Costa, and Romuere Silva. 2023. "Detection of Human Visceral Leishmaniasis Parasites in Microscopy Images from Bone Marrow Parasitological Examination" Applied Sciences 13, no. 14: 8076. https://doi.org/10.3390/app13148076
APA StyleGonçalves, C., Borges, A., Dias, V., Marques, J., Aguiar, B., Costa, C., & Silva, R. (2023). Detection of Human Visceral Leishmaniasis Parasites in Microscopy Images from Bone Marrow Parasitological Examination. Applied Sciences, 13(14), 8076. https://doi.org/10.3390/app13148076

