Next Article in Journal
Formation of Rational Sets of Machines for Excavation Work in Urban Areas
Previous Article in Journal
An Ensemble Transfer Learning Model for Detecting Stego Images
 
 
Font Type:
Arial Georgia Verdana
Font Size:
Aa Aa Aa
Line Spacing:
Column Width:
Background:
Article

State of the Art of Lean Six Sigma and Its Implementation in Chemical Manufacturing Industry Using a Bibliometric Perspective

by
Francisco José Alarcón
1,2,*,
Mónica Calero
2,*,
Salvador Pérez-Huertas
2 and
María Ángeles Martín-Lara
2
1
Trichodex S.L., 41703 Dos Hermanas, Spain
2
Department of Chemical Engineering, Faculty of Science, University of Granada, 18071 Granada, Spain
*
Authors to whom correspondence should be addressed.
Appl. Sci. 2023, 13(12), 7022; https://doi.org/10.3390/app13127022
Submission received: 29 April 2023 / Revised: 6 June 2023 / Accepted: 9 June 2023 / Published: 11 June 2023

Abstract

In recent years, the application of Lean models in manufacturing processes has received significant attention due to the successful implementation of relatively simple measures to eliminate or reduce waste. Similarly, Six Sigma has attracted the interest of the industry for reducing production costs through statistical methods and data analysis tools. The combination of both techniques constitutes a powerful management model known as Lean Six Sigma (LSS), whose application has been unevenly spread across the different services and industrial sectors. Despite the multiple studies conducted on the use of LSS methodologies in manufacturing processes, few studies have focused on its direct application in chemical manufacturing are less numerous. Consequently, many chemical companies still face major challenges in implementing the LSS model. This study explores the state of the art, current trends, and perspectives of Lean and Six Sigma integration in the chemical manufacturing sector. For this purpose, a bibliometric analysis was conducted covering topics from the implementation of the LSS on a global scale, i.e., non-manufacturing and manufacturing environments, to its application in the manufacturing of chemical products. The literature search was carried out in the Scopus and Web of Science databases using a different sequence of terms. The findings of this study revealed the most important contributions in terms of publications, authors, countries, and institutions over the past two decades. Additionally, avenues for future research are discussed.

1. Introduction

Current market globalization drives business organizations to establish mechanisms that enhance their competitiveness by developing and implementing more efficient organizational and production techniques. Furthermore, maintaining customer satisfaction by meeting expectations necessitates a constant evolution in management techniques. Therefore, an increasing number of companies are looking to adopt business strategies that will enable them to remain competitive in the market, achieve optimal performance, provide the best possible service to customers, and strive for continuous improvement. The Lean manufacturing (LM) model is a concept adopted to remove waste and processes that do not contribute to customer satisfaction or add value to the final product or service. In recent years, this manufacturing philosophy has been consolidated as the driving force behind an efficient production process and is universally recognized and valued for its significant advantages [1]. It focuses on the management of points that use more resources than necessary, whether material, human, or time, which increases the effectiveness of the company [2]. The precursor to the LM model is found in the just in time (JIT) production system, whose origin dates back to the 1950s at the Toyota automobile company and is based on producing only what is demanded and when the customer requests it [3]. Although John F. Krafcik introduced the term Lean production in 1988 based on JIT [4], the current concept given to LM by Womack et al. [5] compares the Toyota Production System (TPS) with the American mass one and is defined as a process of change guided by a set of principles and practices that would undertake continuous improvement. One of the fundamental principles is called “Toyota’s seven wastes”, which recognizes eight types of waste that do not add value to customers, i.e., overproduction, waiting, transportation, overprocessing, excess inventory, unnecessary movements, defects, and underutilized talent [6]. Generally considered as a methodology, it should be noted that some authors such as Liker [7] go one step further and suggest that LM is a work philosophy that reduces the time elapsed from the customer’s order to the shipment, removing possible waste sources during the production flow. On the other hand, Cooper [8] offers a more critical view and refers to Lean as a competitive system based on the assumption that the advantage of a product over its competitors is not sustainable over time.
At the same time, Motorola Inc. successfully implemented the Six Sigma (SS) model in the mid-1980s, in an effort to enhance the quality level by consistently reducing variability within manufacturing operations. SS can be defined as a systematic method for strategically improving processes and developing new products or services through the application of statistical tools and techniques to minimize defects that may reach the final consumer. It aims to reduce process variation and improve process control. The origins of SS can be attributed to Bill Smith (1929–1993), who initially developed a concept based on quality management principles. However, under the leadership of Jack Welch at General Electric (GE) in the early 1990s, SS evolved into a globally adopted management approach, becoming a widely recognized and implemented methodology [9]. Under this definition, this methodology has been demonstrated to be an effective tool for improving productivity and quality in a wide range of production processes, and has consequently generated favorable impacts from an economic point of view [10,11]. In short, while SS emphasizes variation and defects/failures, LM emphasizes speed and waste.
In the early 2000s, several organizations attempted the simultaneous adoption of both methodologies. The integration of LM and SS, known as lean Six Sigma Manufacturing (LSSM), offers a powerful strategy that provides better results in any discipline over individual one [6]. Devane [12] showed that a strategy based only on the application of SS would overlook three benefits that LM would bring, i.e., inventory reduction, processing speed and short-term economic benefits, owing to the time required for learning the methodology, data collection, analysis and application of techniques. LSSM drives process improvement, increasing processing speed and ensuring high-quality outputs, to meet customer satisfaction [13]. Since customer satisfaction is directly related to the profit obtained by the organization [14], the implementation of the LSSM methodology can be considered a part of the business strategy. Currently, the LSSM has become the leading strategy for business improvement and has been effectively implemented across a wide range of businesses. An increasing number of studies indicate that LSSM has substantially contributed to the success of numerous companies in different sectors worldwide. For instance, Bailey et al. [15] reported the successful convergence of LM and SS in an aerospace company. The implementation of LSSM reduced waste inventory, production and labor costs, resulting in a substantial increase in sales from USD 30 to 205 million per year. Franchetti et al. [16] proposed an LSSM approach with a specific focus on value stream analysis for a local manufacturing company in Ohio (USA). The case study demonstrated how this company can substantially reduce costs by USD 0.6 million per year. Ruben et al. [17] adopted an LSS framework that incorporates environmental considerations to simultaneously reduce defects and minimize environmental impacts in an Indian automotive manufacturing company. Deployment of the LSSM framework reduced the internal defects from 16,000 to 6000 ppm and the environmental impacts from 42 to 33 Pt. The LSSM has also been successfully implemented in a wide variety of sectors such as electrical [18,19], casting [20,21], construction [22,23], food engineering [24,25], education [26], communications [27], energy [28], healthcare [29], even government services [30], and many other. [31,32,33]. However, despite its proven effectiveness, there are still numerous potential sectors suitable for LSSM implementation that, for a variety of reasons, have not yet adopted these business strategies or are progressing very slowly.
One such example is the chemical sector, particularly chemical manufacturing. It is noteworthy that the influence of LSSM on the production of chemicals is not prominent. Indeed, the literature shows that research on the implementation of LSSM in the chemical sector is very limited, especially when compared to the extensive studies focused on non-chemical sectors. Therefore, this sector has yet to fully explore and harness the benefits of LSSM. This assessment raises the following research questions:
  • What is the trend and actual situation of LSS applied to manufacturing chemicals?
  • What are the motivations or factors driving the adoption of LSS in the chemical manufacturing sector?
  • What factors contribute to the limited adoption of LSS by chemical manufacturing companies?
  • What is the future research direction for chemical manufacturing companies after the LSSM implantation?
According to the U.S. Bureau of Labor Statistics, the number of establishments in chemical manufacturing was 23,177 at the end of 2022 in the USA [34], representing 8% of all manufacturing facilities, while the European Chemical Industry Council registered more than 61,000 chemical companies in Europe [35], which means 2.3% of its total. Given the current situation in the international market and the extensive use of chemical products in multiple fields such as food, energy, health, agriculture, etc., the chemical manufacturing sector represents a clear example of customer service. Additionally, chemical industry processes are often complex, involving multiple variables, significant volumes of hazardous materials, stringent safety regulations, energy consumption, and waste generation. Consequently, the chemical manufacturing sector is a promising candidate for application of LSSM business strategies. This reflects the opportunity for further expansion and application of the LSSM in chemical industries to unlock its benefits and drive continuous improvements, which still remain unexplored for most of them. Therefore, this study highlights and supports the potential for broader implementation and exploration of LSSM in chemical manufacturing companies by emphasizing the current motivations, barriers, challenges, and applications. Additionally, this study uses bibliometric approaches to provide a comprehensive overview of the current state of LSS adoption in chemical manufacturing companies compared with its implementation in other environments.

2. Methodology

The analysis of the publication trend of scientific articles has become the standard unit that allows the quality of the knowledge-generating process and its impact on the scientific environment to be qualified. In this way, it is feasible to evaluate the state of the art and prospects of the topic under investigation [36]. Bibliometric studies are based on statistical analyses of specific data collected from the review of databases, focusing on publication indicators such as articles, authors, citations, keywords, etc., which are susceptible to analysis [37]. Recently, researchers from multiple disciplines have extensively adopted bibliographic methodologies that combine bibliometric analysis and systematic literature reviews to describe the development of a concept in their research areas [38,39,40]. Particularly, bibliometric analysis has gained remarkable popularity within the domain of business research, including business strategy [41], marketing [42], management [43], human resources [44], etc. This popularity can be attributed to the valuable information that can be extracted from these types of studies, e.g., extension of research activity, publication output, collaboration patterns, dissemination of knowledge, etc., as well as its potential to uncover emerging trends, handling a huge volume of unstructured scientific data, or the cross-disciplinary pollination of data science to business research [45].
The first integration of LM and SS methodologies was in the late 1980s; however, it was the publication of the book Lean Six Sigma: Combining Six Sigma Quality with Lean Speed by George (2002), which significantly raised the appeal of LSS as a combined framework for organizations [46]. Thus, the present bibliometric analysis and literature review covers the period from 2002 to 2022 in order to understand the evolution of LSSM over this time. Initially, the searches were carried out in two of the most relevant databases: Scopus (Elsevier) and Web of Science core collection (Clarivate). To follow the current trend and state of LSS applied to the manufacturing of chemicals, it is crucial to begin with a global perspective and progressively deepen in more specific concepts. Thus, the search was mainly organized into three categories: (i) the implementation of LSS in any sector (manufacturing and non-manufacturing environments); (ii) LSS implementation in manufacturing companies; and (iii) LSS adopted in the manufacturing of chemicals. In this regard, the following sequence of terms was used to search the article titles, abstracts and keywords: “Lean Six Sigma”, “Lean Six Sigma Manufacturing”, “Lean Six Sigma Manufacturing Chemicals” and “Lean Six Sigma Manufacturing Chemical Industry” (Figure 1).
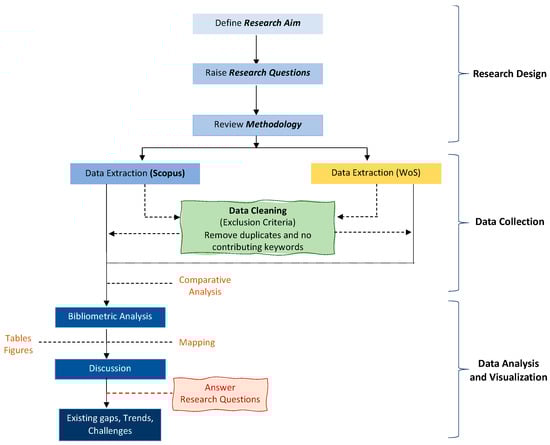
The study excluded certain types of articles, such as editorial notes, reports, prefaces, theses, conference articles, and working papers, and included those that were published in peer-reviewed academic journals. Additionally, there was no language restriction. These exclusions ensured a focused and rigorous analysis of the relevant literature. Following this scrutiny, abstracts of the collected articles were further analyzed for the LSSM adoption framework, factors contributing to its success or failure and case studies on LSS applied to the manufacturing of chemicals. Finally, a thorough analysis of these studies was carried out. Based on the search results, Scopus was selected as the database for this study. The methodology is illustrated in Figure 2.
A bibliometric software, i.e., VOSviewer (developed by Nees Jan van Eck and Ludo Waltman from the Centre for Science and Technology Studies [47]), was employed for bibliometric mapping. Different graph-based maps were constructed to visualize bibliometric networks that include journals, researchers and publications based on citation, bibliographic linkage, co-citation and co-authorship relationships. Moreover, graph-based maps were constructed to visualize co-occurrence networks of crucial terms extracted from a corpus of scientific literature. Such networks provide a comprehensive understanding of the interrelationships among the key concepts and themes discussed in the literature.

3. Results

As mentioned above, a global perspective of LSS implantation is first given to then progressively deepen the research into more specific aspects. This enables a comprehensive understanding of LSS in a broader context before narrowing down to its application within the manufacturing chemical industry.

3.1. Brief Overview of Current LSS Publications

3.1.1. Subjects Area

The search results using the Scopus database are presented in Table 1. As can be seen, the non-manufacturing sector involves the highest percentage of LSS application, accounting for over 65% of the total. Interestingly, the chemical manufacturing companies that have implemented LSS hardly represent 4% of the total number of manufacturing companies that have deployed these methodologies. This percentage is even lower if the term industry is added to the search. This indicates that the implementation of LSS in the chemical manufacturing sector has not been fully explored.
Table 2 shows the share of total articles classified by the top ten subject areas. A preliminary analysis of the results shows a wide variety of research areas on LSS methodology, highlighting those related to the management, business, engineering, and health sectors. This search did not generate any results sorted by sectors, such as production or manufacturing. As expected from the results of Table 1, the field of chemistry is not within the top ten research areas of LSS publications (Table 2).

3.1.2. Articles by Country

Table 3 shows the number and proportion of publications by the top ten contributing countries. LSS has been extensively studied in its origin country (USA), reaching more than one-third of the total number of publications between 2002 and 2022, followed by India with 20.7%. Both countries accounted for the majority of publications on this topic. Of the ten countries, four were from Europe, with a ratio of 27.5%. The substantial number of publications originating from the USA and India underscores their role as leaders in the field and their contribution to the global body of knowledge on the topic.

3.1.3. Keywords

For comparative purposes, it is interesting to have an overview of the keywords employed to classify the reviewed works. Table 4 shows the ranking of the top ten relevant key terms used by the authors.
From the data collected in Table 4, a graph-based map was elaborated using VOS Viewer tool (Figure 3). It indicates the frequency of occurrence of each term, number of connections to other terms, and strength of these connections based on the frequency of their occurrence. The proximity between nodes, which indicates the simultaneous appearance in multiple published articles, and the thickness of the links are directly related to their strength [47]. To provide a more representative picture, each term must be mentioned at least 30 times to be involved in mapping. Furthermore, irrelevant terms such as “article” or “human”, which do not add value to the search, were excluded. Finally, a total of 64 from 6521 keywords remained for mapping.
The frequency analysis shows the most relevant keywords as well as the co-occurrence patterns found in the publications on this topic. As seen, all are grouped into three cluster: red, green and blue. The green cluster includes words such as total quality management, quality improvement, organization and management, whereas the red one includes lean production, six sigma, work simplification and process monitoring, among others. The blue cluster is the smallest and gathers words such as lean six sigma, lean or process improvement. From the analysis of these clusters, it can be deduced that there are three main pillars that define LSS research: (i) the red pillar, which is headed by the term Six Sigma, is mainly focused on management; (ii) the green pillar, led by total quality management, focuses on quality; and (iii) the blue pillar, which is driven by Lean Six Sigma, is related to the analysis. The multitude of connections between clusters indicates the mutual dependence of these pillars. It should be noted that the largest cluster is related to management, followed closely by the quality cluster. As expected, there are no notable references to the manufacture of chemicals or any of their permutations among the main keywords, and consequently, no nodes related to the chemical sector appear in the map.

3.2. Lean Six Sigma Manufacturing

In this section, the current state of LSSM methodology is presented. Considering the application of LSS in manufacturing processes, the number of publications found in the Scopus database decreases from 1572 to 547.

3.2.1. Annual Articles

An increasing number of companies are adopting LSSM methodologies, and interest in developing this strategy in production environments is growing sharply. This is notorious for the 250 studies that have been published during the last five years, representing approximately 48% of the total number of articles published during the studied period (Figure 4).
In a dynamic and ever-changing environment where efficiency is becoming increasingly important, the adoption of systems based on the Internet of Things (IoT), artificial intelligence (AI), big data, Industry 4.0 and supply chain management (SCM) requires in-depth analysis to aim for zero defects in processes [48]. Thus, manufacturing production sectors have significantly supported the application and development of these techniques, driven by the need for cost reduction to remain competitive in the globalized market [49]. Additionally, the pursuit of energy savings, waste reduction and material cost optimization, along with initiatives such as Horizon 2030 (Global Nature Foundation), has increased interest in exploring new management proposals in activities that were traditionally resistant to such models or simply did not consider the possibility of changing their production systems [50].

3.2.2. Articles by Source, Author, Research Areas and Countries

To establish a comprehensive framework to support further studies on LSS applied to the manufacturing of chemicals, studies dealing with LSSM and published in the past two decades have been categorized by journals, authors, research areas and countries (Table 5, Table 6, Table 7 and Table 8). This classification provides a structured overview of the existing literature and facilitates a deeper understanding of the current state of LSSM.
The data reveal that India has emerged as the major contributor to LSSM implementation, followed closely by the USA and the UK. This indicates a shift in the top position between the USA and India compared with LSS adoption in global terms. It is interesting to note that one author (Antony, J) stands out from other authors in the field. His work accounts for approximately one-third of the total contributions of the top ten authors. Furthermore, most of the studies were published in the International Journal of Lean Six Sigma, with the International Journal of Six Sigma and Competitive Advantages being a close second in terms of publication frequency, indicating the prominence of these journals in disseminating research related to LSSM. Concerning the subject area, the top ten research areas were also quite similar when comparing LSS and LSSM. For instance, the three most researched areas are the same and in the same order (business, management and accounting, engineering, and decision sciences) for both methodologies. Interestingly, chemical engineering replaces nursing in the top ten LSSM subject areas, indicating a specific focus on chemical engineering-related applications and considerations in the context of LSS in manufacturing. This shift suggests that there is distinct emphasis on applying LSS methodologies and principles, specifically in the field of chemical engineering. However, despite this emphasis, the number of publications in the field of chemical engineering represents a small fraction, accounting for approximately 2% of the total published works. This suggests that while there is recognition of the potential applications of LSSM in the chemical engineering domain, there is still ample room for further research and exploration in this area.

3.2.3. Keywords

Table 9 presents a compilation of the top 10 keywords, which have been used more than 30 times, out of a total of 2455 keywords obtained from the LSSM search conducted in the Scopus database. The relationships between these keywords are shown in Figure 5. As in the previous case, the VOS Viewer tool was employed for data mapping.
In this case, the graph-based map is simpler than that obtained for the LSS. The lower number of links and keyword repetitions contributed to this appreciation. The main observation is that the key terms are fully associated with issues directly related to manufacturing processes, such as work simplification and manufacture, among others. The keywords organization and management and quality improvement, which were in the top ten LSS keywords, were indeed replaced by manufacture and DMAIC. Again, all data are grouped into three clusters: red, green and blue; however, their distributions are different. The green cluster includes words such as lean production, process engineering, manufacture, and work simplification. The red one includes lean, lean six sigma and six sigma, among others. The blue cluster is smaller and includes words such as lean manufacturing and total quality management. The red area is related to lean tools, whereas the green and blue are related to production processes and quality, respectively. Despite the potential relevance of these subjects in chemical manufacturing and the production of chemicals, it is intriguing to observe that there are no specific references to them within the analyzed articles. This observation suggests a research gap and indicates a potential area for future exploration and investigation within the context of LSS in chemical manufacturing.

3.3. LSS Adoption in the Manufacturing of Chemicals

As seen, the area delimited by LSSM covers similar sectors and follows a publication trend comparable to that of LSS. In this section, a special focus on the application of LSS in the chemical manufacturing industry is given. Chemical manufacturing holds great potential for the adoption of these methodologies. The widespread use of chemical products across multiple fields represents a clear example of customer service, making this sector a promising candidate for the implementation of LSSM. Nevertheless, the search carried out on this topic shows a dramatic decrease in the number of research papers compared to other manufacturing sectors (Figure 6). This suggests that the application of the LSSM techniques in this sector has not yet been widely developed.
By searching LSSMCh in the Scopus database, the results hardly offered 22 scientific papers published between 2002 and 2022. This clearly means that the research and development of LSS methodology applied to the chemical manufacturing environment is in a very early stage. Table 10 shows the year of publication, citations, and the most important contributions of all works published on this topic. In short, 18 articles deal with sustainable development, 9 with innovation and infrastructure and 9 are related to nuclear facilities; it should also be noted that the most productive country is the USA (12 articles), followed by Malaysia (2 articles).
The publication trend in the field of LSS applied to the manufacturing of chemicals does not show a positive trajectory. The first study on this topic was published in 2006, and there have been fluctuations in the number of studies over the years. The years 2011 and 2013 recorded the highest number of publications, with five and four studies, respectively. However, in the last six years, only four works have been published, three of which were published in 2020 and one in the last year. This indicates low adoption and limited development of LSS methodologies in the chemical manufacturing sector. Furthermore, it is notable that only half of the published works received more than 10 citations, suggesting a relatively low impact of these studies within the research community. Despite the promising results reported by other authors in different sectors and the clear advantages that this sector may gain from its adoption (Table 10), it remains intriguing why the implementation of LSS in the chemical industry is not popular. This indicates the need for further exploration and investigation to understand the barriers, challenges, and factors influencing the adoption of LSS methodologies in this specific field.

4. Discussion

This study explores the state of the art, current trends, and perspectives of LM and SS integration in the context of the chemical manufacturing sector. For this purpose, a bibliometric analysis was conducted covering from the implementation of the LSS on a global scale, i.e., non-manufacturing and manufacturing environments, to its application in the manufacturing of chemical products. The main results of this study in response to the research questions are summarized below. The barriers, challenges, and future avenues for the potential implementation of LSS in the manufacturing of chemicals are also addressed.
R.Q. 1.
—What is the trend and actual situation of LSS applied to manufacturing chemicals?
To examine the current trend and state of LSS applied to the manufacturing of chemicals, it was essential to first analyze LSS adoption in all environments and then assess its role within this specific context. The results indicate that the application of LSS has gained significant interest and recognition within the research community since its origin in the early 2000s. Particularly, the implementation of LSS in the manufacturing sector is steadily growing, with approximately 50% of the total publications on this topic published within the last five years (see Figure 5). However, its implementation in the manufacturing of chemicals does not follow this positive tendency. In fact, the publication trend on this topic is negative, with four publications in the last five years and only one in the last year. Additionally, the contribution is quite low in comparison to the adoption of LSS in other manufacturing sectors (see Figure 6). This comparatively low volume of publications, along with the negative publication trend, emphasizes the need for further research to explore new opportunities and revitalize interest and engagement in LSS within the chemical manufacturing domain. This was the motivation for conducting the present research.
R.Q. 2.
—What are the motivations or factors driving the adoption of LSS in the chemical manufacturing sector?
Several factors drive the adoption of LSS in the chemical manufacturing sector. These drivers have been identified from the analysis of 22 studies on this topic (Table 10). Some of the key drivers highlighted in these papers include the following:
Cost reduction: LSS implementation led to significant cost savings [51,52,59,61,66,69].
Quality improvement: LSS enhanced product and service quality and customer satisfaction [55,57,70].
Cycle time reduction: LSS helped streamline processes, eliminate non-value-added activities, and optimize workflows [61,69].
Increased production capacity: LSS techniques optimized resource utilization, eliminated bottlenecks, and enhanced workforce productivity [51,58,59,69,70].
Regulatory compliance and risk mitigation: These companies operate in a heavily regulated environment, subject to stringent safety and environmental standards. LSS has provided structured approaches and tools to streamline processes and ensure compliance with regulatory requirements. Additionally, LSS methodologies have helped identify and address potential risks and vulnerabilities within manufacturing processes [36,38,42,44,46,47,48,49].
Sustainability and environmental management: The chemical industry is increasingly focusing on sustainable practices and minimizing its environmental footprint. LSS offers techniques for waste reduction, energy efficiency, and sustainable process design, aligning with the industry’s sustainability goals [52,53,54,63].
Continuous learning and innovation: LSS encourages a culture of continuous learning, problem-solving, and innovation. Chemical manufacturers adopting LSS embrace a mindset of ongoing improvement and foster a culture of employee involvement and engagement in driving innovation and process enhancement [32,56,57,70].
Other factors have also been observed in the implementation of LSS in the chemical manufacturing sector (see Table 10 above). Waste identification and employee morale are some examples.
R.Q. 3.
—What factors contribute to the limited adoption of LSS by chemical manufacturing companies?
Firstly, the lack of technical knowledge or insufficient understanding of LSS is probably the main barrier to its implementation. It requires a certain level of expertise and familiarity with the methodologies, tools, and techniques associated with LSS. This is even more vital in the manufacturing of chemical products, where complex processes and strict regulatory requirements are involved. The low implementation also contributes to scarce industry collaboration as well as limited expertise on LSS in the chemical industry, resulting in a shortage of professionals with expertise in this specific field. Another important factor is the lack of well-defined guidelines or framework describing a clear and suitable adoption of LSS within this specific sector. According to Kumar et al. [72], practitioners need clear guidance on which strategy should be applied first, i.e., L or SS, and which tools should be used, especially during the initial stages of LSS implementation. In this regard, several authors have emphasized the need to standardize LSS curricula to enhance learning in companies [73,74]. There are also other contributing factors, such as a lack of understanding of the benefits, lack of leadership, employee resistance, or issues related to time consumption, which arise from the previous ones and could be potentially resolved by effectively tackling the main barriers.
R.Q. 4.
—What is the future research direction for the chemical manufacturing companies after the LSSM implantation?
The barriers and factors mentioned above can serve as a basis for future research on this topic. For instance, there is a real need to define a systematic framework that guides companies to a suitable adoption and get the most out of these methodologies within the chemical manufacturing sector. Standardizing the LSS curriculum would ensure that the knowledge and skills acquired by learners in different organizations are consistent and comparable. The latter will also encourage collaboration and facilitate the transferability of LSS skills across different sectors and organizations. Additionally, due to the lack of empirical studies published on this topic, research on LSS practices in this sector represents an excellent opportunity for future research. Last but not least, the existence of counterintuitive or simply the non-existence of scenarios that need to be considered require the development of simulation models that consider multiple variables, their interactions, and variability [75]. The creation of simulation and optimization-based systems based on the application of LSS techniques in chemical manufacturing processes represents a novel and important challenge, as well as an advance in the way of minimizing the waste generated and the search for reliability.

5. Conclusions

The globalization of markets has led to a paradigm change in the search for customer satisfaction, optimizing the benefits obtained by reducing everything that is considered wasteful in the process. In order to remain competitive in a sustainable manner, companies require management models that can gather comprehensive process information and possess predictive capabilities. Over the last 20 years, the LSS model has been successfully developed through the combination of Lean tools and statistical data processing with Six Sigma. This provides a broad range of possibilities for comprehensive management, with the aim of improving operational performance and enhancing customer satisfaction. This study explored the state of the art, current trends, and perspectives of Lean and Six Sigma integration in the context of the chemical manufacturing sector. A bibliometric analysis was provided covering topics from the implementation of the LSS on a global scale to its adoption in chemical manufacturing facilities. The results indicate that the application of LSS has gained significant interest and recognition since its origin in the early 2000s. Moreover, the implementation of LSS in the manufacturing sector is steadily growing, with approximately 50% of the total publications on this topic having been published within the last five years. In contrast, its implementation in the manufacturing of chemicals follows the opposite tendency, with four works published in the last five years, only one of which was in the last year. Despite the reported promising results and clear advantages that this sector may obtain from LSS adoption, the implementation of LSS in the chemical industry is not popular. This clearly indicates that the research and development of LSS methodology applied to the chemical manufacturing environment is in a very early stage. Therefore, further research is required to strengthen the interest and engagement of LSS within the chemical manufacturing domain. In this regard, conducting case studies on LSS implementation in this context is highly desirable. Last but not least, since the lack of technical knowledge and insufficient understanding of these models are probably the main barriers to implementing them in this sector, efforts must be made to establish a well-defined and segment-specific framework. This will facilitate the transfer of this body of knowledge to other sectors and provide guidance for understanding how LSS practices can be successfully implemented and promoted in chemical manufacturing companies.

Author Contributions

Conceptualization, M.Á.M.-L. and M.C.; methodology, F.J.A.; software, F.J.A.; validation, M.C., F.J.A. and M.Á.M.-L.; formal analysis, and investigation, F.J.A.; writing—original draft preparation, F.J.A.; writing—review and editing, F.J.A., M.C. and M.Á.M.-L. and S.P.-H.; supervision, M.Á.M.-L. and S.P.-H.; project administration, M.Á.M.-L. and M.C.; funding acquisition, M.C. All authors have read and agreed to the published version of the manuscript.

Funding

This research was funded by the Industrial PhD Program P37B-2021 (University of Granada). S.P.-H. is funded by a “Juan de la Cierva” Fellowship (FJC2021-048044-I, MCIN/AEI/10.13039/501100011033 and the EU Next Generation EU/PRTR Program).

Institutional Review Board Statement

Not applicable.

Informed Consent Statement

Not applicable.

Data Availability Statement

Not applicable.

Conflicts of Interest

The authors declare no conflict of interest.

References

  1. Bhamu, J.; Singh Sangwan, K. Lean manufacturing: Literature review and research issues. Int. J. Oper. Prod. Manag. 2014, 34, 876–940. [Google Scholar] [CrossRef]
  2. Shah, R.; Ward, P.T. Defining and developing measures of lean production. J. Oper. Manag. 2007, 25, 785–805. [Google Scholar] [CrossRef]
  3. Sordan, J.E.; Oprime, P.C.; Pimienta, M.L.; Chiabert, P.; Lombardi, F. Lean Six Sigma in manufacturing process: A bibliometric study and research agenda. Total Qual. Manag. 2020, 32, 381–399. [Google Scholar] [CrossRef]
  4. Krafcik, J.F. Triumph of the Lean Production System. Sloan Manag. Rev. 1998, 30, 40–52. [Google Scholar]
  5. Womack, J.; Jones, D.; Roos, D. The Machine That Changed the World; Rawson Associates: New York, NY, USA, 1990. [Google Scholar]
  6. Allen, D.K.; Laure, P. Exploiting lean six-sigma quality tools to improve test and other processes. In Proceedings of the 2006 IEEE Autotestcon, Anaheim, CA, USA, 18–21 September 2006; IEEE Xplore: Piscataway, NJ, USA, 2006. [Google Scholar] [CrossRef]
  7. Liker, J.K. Becoming Lean; Liker, J.K., Ed.; Productivity Press: Portland, OR, USA, 1996. [Google Scholar]
  8. Cooper, R. Lean enterprises and the confrontation strategy. Acad. Manag. Perspect. 1996, 10, 28–39. [Google Scholar] [CrossRef]
  9. Thawani, S. Six Sigma—Strategy for Organizational Excellence. Total Qual. Manag. Bus. Excell. 2004, 15, 655–664. [Google Scholar] [CrossRef]
  10. Linderman, K.; Schroeder, R.G.; Zaheer, S.; Choo, A.S. Six Sigma: A goal-theoretical perspective. J. Oper. Manag. 2003, 21, 193–203. [Google Scholar] [CrossRef]
  11. Harry, M.; Schroeder, R. Six Sigma: The Breakthrough Management Strategy Revolutionising the World’s Top Corporations, 1st ed.; Currency Publishers: New York, NY, USA, 2000. [Google Scholar]
  12. Devane, T. Integrating Lean Six Sigma and High-Performance Organizations: Leading the Charge toward Dramatic, Rapid, and Sustainable Improvement; John Wiley & Sons: Pfeiffer, NJ, USA, 2004. [Google Scholar]
  13. Albliwi, S.A.; Antony, J.; Lim, S.A.H. A systematic review of lean six sigma for the manufacturing industry. Bus. Process Manag. J. 2015, 21, 665–691. [Google Scholar] [CrossRef]
  14. Pyzdek, T.; Keller, P. The Six Sigma Handbook; McGraw-Hill: New York, NY, USA, 2010. [Google Scholar]
  15. Akbulut-Bailey, A.Y.; Motwani, J.; Smedley, E.M. When Lean and Six Sigma converge: A case study of a successful implementation of Lean Six Sigma at an aerospace company. Int. J. Technol. Manag. 2012, 57, 18–32. [Google Scholar] [CrossRef]
  16. Franchetti, M.; Yanik, M. Continuous improvement and value stream analysis through the lean DMAIC Six Sigma approach: A manufacturing case study from Ohio, USA. Int. J.Six Sigma Comp. Adv. 2011, 6, 278–300. [Google Scholar] [CrossRef]
  17. Ben Ruben, R.; Vinodh, S.; Asokan, P. Implementation of Lean Six Sigma framework with environmental considerations in an Indian automotive component manufacturing firm: A case study. Prod. Plan. Control 2017, 28, 1193–1211. [Google Scholar] [CrossRef]
  18. Hung, H.; Wu, T.; Sung, M. Application of six sigma in the Tft-Lcd industry: A case study. Int. J. Organ. Innov. 2011, 4, 74–94. [Google Scholar]
  19. Vinodh, S.; Kumar, S.V.; Vimal, K.E.K. Implementing lean sigma in an Indian rotary switches manufacturing organisation. Prod. Plan. Control 2014, 25, 288–302. [Google Scholar] [CrossRef]
  20. Gijo, E.V.; Bhat, S.; Jnanesh, N.A. Application of six sigma methodology in a small-scale foundry industry. Int. J. Lean Six Sigma 2014, 5, 193–211. [Google Scholar] [CrossRef]
  21. Kumar, S.; Satsangi, P.S.; Prajapati, D.R. Improvement of sigma level of a foundry: A case study. TQM J. 2013, 25, 29–43. [Google Scholar] [CrossRef]
  22. Anderson, N.C.; Kovach, J.V. Reducing welding defects in turnaround projects: A lean six sigma case study. Qual. Eng. 2014, 26, 168–181. [Google Scholar] [CrossRef]
  23. Johnson, J.A.; Gitlow, H.; Widener, S.; Popovich, E. Designing new housing at the university of Miami: A ‘six sigma’© DMADV/DFSS case study. Qual. Eng. 2006, 18, 299–323. [Google Scholar] [CrossRef]
  24. Dora, M.; Kumar, M.; Gellynck, X. Determinants and barriers to lean implementation in food-processing SMEs—A multiple case analysis. Prod. Plan. Control 2016, 27, 1–23. [Google Scholar] [CrossRef]
  25. Powell, D.; Lundeby, S.; Chabada, L.; Dreyer, H. Lean six sigma and environmental sustainability: The case of a Norwegian dairy producer. Int. J. Lean Six Sigma 2017, 8, 53–64. [Google Scholar] [CrossRef]
  26. Thomas, A.; Antony, J.; Haven-Tang, C.; Francis, M.; Fisher, R. Implementing lean six sigma into curriculum design and delivery—A case study in higher education. Int. J. Product. Perform. Manag. 2017, 66, 577–597. [Google Scholar] [CrossRef]
  27. Laureani, A.; Antony, J.; Douglas, A. Lean six sigma in a call centre: A case study. Int. J. Product. Perform. Manag. 2010, 59, 757–768. [Google Scholar] [CrossRef]
  28. Wen, X.; Cao, H.; Hon, B.; Chen, E.; Li, H. Energy value mapping: A novel lean method to integrate energy efficiency into production management. Energy 2021, 217, 119353. [Google Scholar] [CrossRef]
  29. El-Banna, M. Patient discharge time improvement by using the six sigma approach: A case study. Qual. Eng. 2013, 25, 401–417. [Google Scholar] [CrossRef]
  30. Furterer, S.L.; Elshennawy, A.K. Implementation of TQM and lean six sigma tools in local government a framework and a case study. Total Qual. Manag. Bus. Excell. 2005, 16, 1179–1191. [Google Scholar] [CrossRef]
  31. Raja, V.; Raju, R. A systematic literature review of Lean Six Sigma in different industries. Int. J. Lean Six Sigma 2016, 7, 430–466. [Google Scholar] [CrossRef]
  32. Muganyi, P.; Madanhire, I.M.; Mbohwa, E. Business survival and market performance through Lean Six Sigma in the chemical manufacturing industry. Int. J. Lean Six Sigma 2019, 10, 566–600. [Google Scholar] [CrossRef]
  33. Amjad, M.S.; Rafique, M.Z.; Khan, M.A. Leveraging optimized and cleaner production through industry 4.0. Sustain. Prod. Consum. 2021, 26, 859–871. [Google Scholar] [CrossRef]
  34. U.S. Bureau of Labor Statistics. 2022; Industries at a Glance. Chemical Manufacturing: NAICS 325. Available online: https://www.bls.gov/iag/tgs/iag325.htm#workplace_trends (accessed on 2 May 2023).
  35. European Chemical Industry Council. Landscape of the European Chemical Industry. 2022. Available online: https://cefic.org/a-pillar-of-the-european-economy/landscape-of-the-european-chemical-industry/?utm_campaign=Landscape (accessed on 2 May 2023).
  36. Van Eck, N.J. Methodological Advances in Bibliometric Mapping of Science. Ph.D. Thesis, Erasmus University Rotterdam, Rotterdam, The Netherlands, 2011. [Google Scholar]
  37. Rueda-Clausen, C.F.; Villa-Roel, C.; Rueda-Clausen, C.E. Indicadores bibliométricos: Origen, aplicación, contradicción y nuevas propuestas. MedUNAB 2005, 8, 29–36. [Google Scholar]
  38. Masitoh, P.N.A.; Latifah, S.; Saregar, A.; Aziz, A.; Jamaluddin, W. Bibliometric analysis of physics problem solving. J. Phys. Conf. Ser. 2021, 1796, 012009. [Google Scholar] [CrossRef]
  39. Santi, K.; Sholeh, S.M.; Alatas, F.; Rahmayanti, H.; Ichsan, I.Z.; Rahman, M.M. STEAM in environment and science education: Analysis and bibliometric mapping of the research literature (2013–2020). J. Phys. Conf. Ser. 2021, 1796, 012097. [Google Scholar] [CrossRef]
  40. Agbo, F.J.; Sanusi, I.T.; Oyelere, S.S.; Suhonen, J. Application of virtual reality in computer science education: A systemic review based on bibliometric and content analysis methods. Educ. Sci. 2021, 11, 142. [Google Scholar] [CrossRef]
  41. Kumar, S.; Sureka, R.; Lim, W.M.; Kumar Mangla, S.; Goyal, N. What do we know about business strategy and environmental research? Insights Bus. Strategy Environ. Bus. Strategy Environ. 2021, 30, 3454–3469. [Google Scholar] [CrossRef]
  42. Donthu, N.; Kumar, S.; Pattnaik, D.; Lim, W.M. A bibliometric retrospection of marketing from the lens of psychology: Insights from Psychology & Marketing. Psychol. Mark. 2021, 38, 834–865. [Google Scholar]
  43. Ellegaard, O.; Wallin, J.A. The bibliometric analysis of scholarly production: How great is the impact? Scientometrics 2015, 105, 1809–1831. [Google Scholar] [CrossRef]
  44. Andersen, N. Mapping the expatriate literature: A bibliometric review of the field from 1998 to 2017 and identification of current research fronts. Int. J. Hum. Res. Manag. 2021, 32, 4687–4724. [Google Scholar] [CrossRef]
  45. Donthu, N.; Kumar, S.; Mukherjee, D.; Pandey, N.; Lim, W.M. How to conduct a bibliometric analysis: An overview and guidelines. J. Bus. Res. 2021, 133, 285–296. [Google Scholar] [CrossRef]
  46. George, M.L. Lean Six Sigma: Combining Six Sigma Quality with Lean Speed; McGraw-Hill: New York, NY, USA, 2002. [Google Scholar]
  47. Van Eck, N.J.; Waltman, L. VOS Viewer Manual. VOS Viewer. Visualizing Scientific Landscapes. 2017. Available online: https://www.vosviewer.com (accessed on 5 May 2023).
  48. Kumar, P.; Singh, D.; Bhamu, J. Development and validation of DMAIC based framework for process improvement: A case study of Indian manufacturing organization. Int. J. Qual. Reliab. Manag. 2021, 38, 1964–1991. [Google Scholar] [CrossRef]
  49. Hardy, D.L.; Kundu, S.; Latif, M. Productivity and process performance in a manual trimming cell exploiting Lean Six Sigma (LSS) DMAIC—A case study in laminated panel production. Int. J. Qual. Reliab. Manag. 2021, 38, 1861–1879. [Google Scholar] [CrossRef]
  50. Powell, D.; Magnanini, M.C.; Colledani, M.; Myklebust, O. Advancing zero defect manufacturing: A state-of-the-art perspective and future research directions. Comput. Ind. 2022, 136, 103596. [Google Scholar] [CrossRef]
  51. Ishak, A.; Mohamad, E.; Arep, H.; Linarti, U.; Larasti, A. Application of Lean Six Sigma for enhancing performance in the poultry wastewater treatment. J. Adv. Manuf. Technol. 2022, 16, 53–66. [Google Scholar]
  52. Gholami, H.; Jamil, N.; Mat Saman, M.Z.; Streimikiene, D.; Sharif, S.; Zakuan, N. The application of Green Lean Six Sigma. Bus. Estrategy Environ. 2021, 30, 1913–1931. [Google Scholar] [CrossRef]
  53. Belhadi, A.; Kamble, S.S.; Gunasekaran, A.; Zkik, K.; Touriki, F.E. A big data analytics-driven lean six sigma framework for enhanced green performance: A case study of chemical company. Prod. Plan. Control 2021, in press. [Google Scholar] [CrossRef]
  54. Cournoyer, M.E.; Lawton, C.M.; Apodaca, M.; Bustamante, R.A.; Armijo, M.A. Investigation of injury data at a detonator facility. J. Chem. Health Saf. 2016, 23, 4–9. [Google Scholar] [CrossRef]
  55. Boltić, Z.; Jovanović, M.; Petrović, S.; Božanić, V.; Mihajlović, M. Continuous improvement concepts as a link between quality assurance and implementation of cleaner production—Case study in the generic pharmaceutical industry. Chem. Ind. Chem. Eng. Q. 2016, 22, 55–64. [Google Scholar] [CrossRef]
  56. Cournover, M.E.; Merhege, J.F.; Costa, D.A.; Art, B.M.; Gubernatis, D.C. Investigation of criticality safety control infraction data at a nuclear facility. J. Chem. Health Saf. 2015, 22, 8–13. [Google Scholar] [CrossRef]
  57. Demchuk, L.; Baitsar, R. Combined usage of Theory of Constraints, Lean and Six Sigma in quality assurance of manufacturing processes. Key Eng. Mater. 2015, 637, 21–26. [Google Scholar] [CrossRef]
  58. Bispo de Santna Junior, M.; de Toledo, J.C.; Lizarelli, F.L.; Oprime, P.C. DMAIC method application for improving new product development process: A case study in a chemical company. Espacios 2014, 35, 1–17. [Google Scholar]
  59. Fauss, B.; Munukutla, L.V.; Main, L.; Polesky, G.; Kannan, A.M. Optimizing the DSSC fabrication process using lean six sigma. J. Mar. Biol. Assoc. UK 2013, 1537, mrss13-1537. [Google Scholar] [CrossRef]
  60. Cournoyer, M.E.; García, F.D.; Cash, L.J.; George, G.L. Investigation of radiation protection observation data at a nuclear facility. J. Chem. Health Saf. 2013, 20, 20–24. [Google Scholar] [CrossRef]
  61. Cournoyer, M.E.; Nobile, A.O.; Williams, G.M.; Monsalve-Jones, R.A.; Renner, C.M.; Geroge, G.L. Application of lean six sigma business practices to an Air Purifying Respirator process. J. Chem. Health Saf. 2013, 20, 34–39. [Google Scholar] [CrossRef]
  62. Cournoyer, M.E.; García, V.E.; Sandoval, A.N.; Peabody, M.C.; Schreiber, S. A behavior-based observation program’s contribution to a nuclear facility operational safety. J. Chem. Health Saf. 2013, 20, 23–29. [Google Scholar] [CrossRef]
  63. Rezquellah, W.; García-Montoya, E.; Pérez-Lozano, P.; Suñé-Negre, J.M.; Miñarro, M.; Ticó, J.R. GMPs for the 21st century and cleaning validation. Eur. J. Parenter. Pharm. Sci. 2011, 16, 78–83. [Google Scholar]
  64. Cournoyer, M.E.; García, V.E.; Gallegos, U.F.; Wilburn, D.W. Investigation of injury/illness data at a nuclear facility. J. Chem. Health Saf. 2011, 18, 17–25. [Google Scholar] [CrossRef]
  65. Cournyer, M.E.; Renner, C.M.; Lee, M.B.; Kleinsteuber, J.F.; Trujillo, C.M.; Krieger, E.W.; Kowalczyk, C.L. Lean Six Sigma tools, Part III: Input metrics for a Glovebox Glove Integrity Program. J. Chem. Health Saf. 2011, 18, 31–40. [Google Scholar] [CrossRef]
  66. Cournyer, M.E.; Renner, C.M.; Kowalczyk, C.L. Lean Six Sigma Tools for a Glovebox Glove Integrity Program. J. Chem. Health Saf. 2011, 18, 13–21. [Google Scholar] [CrossRef]
  67. Cournyer, M.E.; Renner, C.M.; Lee, R.J.; Trujillo, C.M.; Krieger, E.W.; Kowalczyk, C.L. Lean Six Sigma tools for a Glovebox Glove Integrity Program. Part II: Output metrics. J. Chem. Health Saf. 2011, 18, 22–30. [Google Scholar] [CrossRef]
  68. Mcmahon, T. Manufacturing matters—More than ever. Chem. Eng. Prog. 2009, 105, 19. [Google Scholar]
  69. Allen, M.; Wigglesworth, M.J. Innovation leading the way: Application of lean manufacturing to sample management. J. Biomol. Screen. 2009, 14, 515–522. [Google Scholar] [CrossRef]
  70. Adkins, M. Operational excellence begins here. Chem. Eng. 2007, 114, 52–55. [Google Scholar]
  71. Can, U.S. Chemical makers still compete? Chem. Process. 2006, 69, 18–23. [Google Scholar]
  72. Kumar, M.; Antony, J.; Singh, R.K.; Tiwari, M.K.; Perry, D. Implementing the Lean SixSigma framework in an Indian SME: A case study. Prod. Plan. Control 2006, 17, 407–423. [Google Scholar] [CrossRef]
  73. Breyfogle, F.W.I. II Beyond troubleshooting. ASQ Six Sigma Forum Mag. 2008, 8, 27–31. [Google Scholar]
  74. Hilton, R.J.; Sohal, A. A conceptual model for the successful deployment ofLean Six Sigma. Int. J. Qual. Reliab. Manag. 2012, 29, 54–70. [Google Scholar] [CrossRef]
  75. Goienetxea Uriarte, A. Bringing Together Lean, Simulation and Optimization. Defining a Framework to Support Decision-Making in System Design and Improvement. Ph.D. Thesis, University of Skövde, Skövde, Sweden, 2019. [Google Scholar]
Figure 1. Scientific publications between 2002 and 2022 as a function of the database employed.
Figure 1. Scientific publications between 2002 and 2022 as a function of the database employed.
Applsci 13 07022 g001
Figure 2. Methodology followed for the study.
Figure 2. Methodology followed for the study.
Applsci 13 07022 g002
Figure 3. Keyword concurrency LSS analysis. Groups of repeated keywords are shown in the same color (clusters).
Figure 3. Keyword concurrency LSS analysis. Groups of repeated keywords are shown in the same color (clusters).
Applsci 13 07022 g003
Figure 4. Scientific publications on LSSM by year.
Figure 4. Scientific publications on LSSM by year.
Applsci 13 07022 g004
Figure 5. Network visualization of keywords cited in LSSM more than 30 times. Groups of repeated keywords are shown in the same color (clusters).
Figure 5. Network visualization of keywords cited in LSSM more than 30 times. Groups of repeated keywords are shown in the same color (clusters).
Applsci 13 07022 g005
Figure 6. Number of published articles between 2002 and 2022 on the application of LSS in manufacturing and non-manufacturing environments (left), and on the top ten subject areas of LSSM adoption (right).
Figure 6. Number of published articles between 2002 and 2022 on the application of LSS in manufacturing and non-manufacturing environments (left), and on the top ten subject areas of LSSM adoption (right).
Applsci 13 07022 g006
Table 1. Scientific publications between 2002 and 2022; Scopus database.
Table 1. Scientific publications between 2002 and 2022; Scopus database.
Search TermArticles
Lean Six Sigma1572
Lean Six Sigma Manufacturing547
Lean Six Sigma Manufacturing Chemicals22
Lean Six Sigma Manufacturing Chemical Industry7
Table 2. Top ten research areas of LSS articles.
Table 2. Top ten research areas of LSS articles.
Subject AreaItems Including% From Total Articles
Business, Management and Accounting81030.1
Engineering66124.5
Decision Sciences36713.7
Medicine30111.1
Computer Science1736.4
Social Sciences1104.0
Nursing1033.8
Environmental Science712.6
Materials Science552.0
Energy431.6
Table 3. Main contributions made by country.
Table 3. Main contributions made by country.
CountryArticles%
United States48138.9
India25620.7
United Kingdom18715.1
Netherlands604.8
Brazil544.3
Ireland514.1
Italy433.5
Malaysia423.4
United Arab Emirates332.7
Canada322.6
Table 4. Top ten keywords and key terms used in LSS ranking of published articles.
Table 4. Top ten keywords and key terms used in LSS ranking of published articles.
KeywordsQuantityTotal Link Strength
Six Sigma6182182
Lean Six Sigma6021664
Total Quality Management2841089
Lean249808
Work Simplification2441211
Lean Production2281142
Process Engineering1951004
Quality Improvement187768
Process monitoring1821096
Organization and Management141635
Table 5. Top ten journals collecting LSSM.
Table 5. Top ten journals collecting LSSM.
Source TitleArticles
International Journal of Lean Six Sigma39
International Journal of Six Sigma and Competitive Advantage33
TQM Journal24
International Journal of Quality and Reliability Management21
Production Planning and Control17
International Journal of Productivity and Quality Management11
Journal of Cleaner Production 11
Total Quality Management and Business Excellence11
Journal of Chemical Health and Safety10
International Journal of Productivity and Performance Management9
Table 6. Top ten authors collecting LSSM.
Table 6. Top ten authors collecting LSSM.
Source TitleArticles
Antony, J.41
Vinodh, S.11
Cournoyer, M.E.10
Kumar, M.10
Sony, M.10
Sunder M. V.8
Devadasan, S.R.8
Rathi, R.8
Chiarini, A. 7
Desai, T.N.7
Table 7. Top ten subject areas collecting LSSM.
Table 7. Top ten subject areas collecting LSSM.
Subject AreaArticles
Business, Management and Accounting320
Engineering300
Decision Sciences141
Computer Science76
Social Sciences34
Environmental Science28
Medicine28
Chemical Engineering 28
Materials Science26
Energy21
Table 8. Top ten countries collecting LSSM.
Table 8. Top ten countries collecting LSSM.
CountryArticles
India151
United States131
United Kingdom80
Malaysia23
Brazil22
Ireland15
Italy14
United Arab Emirates13
Indonesia9
Australia8
Table 9. List of the ten most frequently used key terms on LSSM.
Table 9. List of the ten most frequently used key terms on LSSM.
KeywordsQuantityTotal Link Strength
Six Sigma260739
Lean Six Sigma187439
Work Simplification105475
Lean Manufacturing107245
Lean Production97423
Process Engineering86377
Process Monitoring79416
Lean79201
Manufacture59258
DMAIC58125
Table 10. Literature on the LSS application in the manufacturing of chemicals.
Table 10. Literature on the LSS application in the manufacturing of chemicals.
Ref.YearCit.Findings
[51]20220A monthly reduction of 15.3% in chemical consumption and process capacity enhancement.
[52]202135Reduction in the chemicals (28%) and energy (21%) consumption in the system.
[53]202111Environmental capacity enhancement and achieving a higher level of green process performance.
[32]201913Demonstrated the effectiveness and relevance of LSS as a strategic tool for business survival in a chemical manufacturing company in South Africa.
[54]20161Chemical exposure and slip/trip/fall cases decreased. Reduction in illness and injuries.
[55]20168A proposition to successfully implement the LSSM in the pharmaceutical industry for the improvement in quality management and cleaner production.
[56]20152Potential improvement in criticality safety operation safety at a nuclear facility. Reduction in administrative and engineered requirements and mitigating human error factors.
[57]201511To improve competitiveness and quality by the integration of the theory of constraints and LSS in the manufacturing of chemicals.
[58]20140Enhancement of the performance of the product development process.
[59]20130Reduction in the production time by up to 54%, elimination of all critical defects, increase in product performance from 17 to 90%.
[60]20133To ensure radiation exposures remain significantly below regulatory limits, minimize contamination events, and avoid uncontrolled releases (National Laboratory Plutonium (Los Alamos, NM, USA)).
[61]201316Increase effectiveness in the air purifying respirator process, removing events, reducing costs, and decreasing cycle time.
[62]20131To improve safety awareness and minimize accidents, illnesses, and injuries.
[63]20110A mini-review of different methodologies for cleaning validation, including the adoption of LSSM among others.
[64]20114A substantial reduction in ergonomic injuries, particularly those related to glovebox operations, e.g., laceration, etc.
[65]201118Improvement in operational safety by the potential reduction in glovebox glove events.
[66]201120Enhancement of efficiency, cost-effectiveness and formalization of glovebox operations by reducing inefficiencies and wastes.
[67]201115Operational safety improvement. Reduction in ergonomic injuries and minimization of excessive exposure to radiological sources related to breaches and failures in glovebox operations.
[68]20090Improvement in manufacturing performance and cost saving.
[69]20099Elimination of unnecessary steps, enhancing the efficiency of the production process, decreasing cycles times, resource saving.
[70]20073A proposal to optimize people, assets, and processes. Operation efficiency improvement.
[71]20060A strategic tool for business survival; maximizing process flows and removing wasteful activities.
Disclaimer/Publisher’s Note: The statements, opinions and data contained in all publications are solely those of the individual author(s) and contributor(s) and not of MDPI and/or the editor(s). MDPI and/or the editor(s) disclaim responsibility for any injury to people or property resulting from any ideas, methods, instructions or products referred to in the content.

Share and Cite

MDPI and ACS Style

Alarcón, F.J.; Calero, M.; Pérez-Huertas, S.; Martín-Lara, M.Á. State of the Art of Lean Six Sigma and Its Implementation in Chemical Manufacturing Industry Using a Bibliometric Perspective. Appl. Sci. 2023, 13, 7022. https://doi.org/10.3390/app13127022

AMA Style

Alarcón FJ, Calero M, Pérez-Huertas S, Martín-Lara MÁ. State of the Art of Lean Six Sigma and Its Implementation in Chemical Manufacturing Industry Using a Bibliometric Perspective. Applied Sciences. 2023; 13(12):7022. https://doi.org/10.3390/app13127022

Chicago/Turabian Style

Alarcón, Francisco José, Mónica Calero, Salvador Pérez-Huertas, and María Ángeles Martín-Lara. 2023. "State of the Art of Lean Six Sigma and Its Implementation in Chemical Manufacturing Industry Using a Bibliometric Perspective" Applied Sciences 13, no. 12: 7022. https://doi.org/10.3390/app13127022

APA Style

Alarcón, F. J., Calero, M., Pérez-Huertas, S., & Martín-Lara, M. Á. (2023). State of the Art of Lean Six Sigma and Its Implementation in Chemical Manufacturing Industry Using a Bibliometric Perspective. Applied Sciences, 13(12), 7022. https://doi.org/10.3390/app13127022

Note that from the first issue of 2016, this journal uses article numbers instead of page numbers. See further details here.

Article Metrics

Back to TopTop