Optimal Solution of Environmental Economic Dispatch Problems Using QPGPSO-ω
Abstract
1. Introduction
1.1. Background and Motivation
1.2. Literature Review
1.3. Research Focus
- Validation of the QPGPSO-ω methodology for solving only RES-based EDs with resource variability.
- Validation of the QPGPSO-ω methodology for solving regional load sharing dispatch.
- Utilization of QPGPSO-ω to solve the CEED problem for ten-unit TPPs, which is a significant challenge in power systems due to various constraints, such as VPL effects and losses.
1.4. Paper Organization
2. Mathematical Formulations
2.1. Objective Function
2.2. Formulations for the Consideration of Resource Variability
2.3. Regional Load Sharing Dispatch (RLSD)
2.4. Combined Emissions Economic Dispatch (CEED)
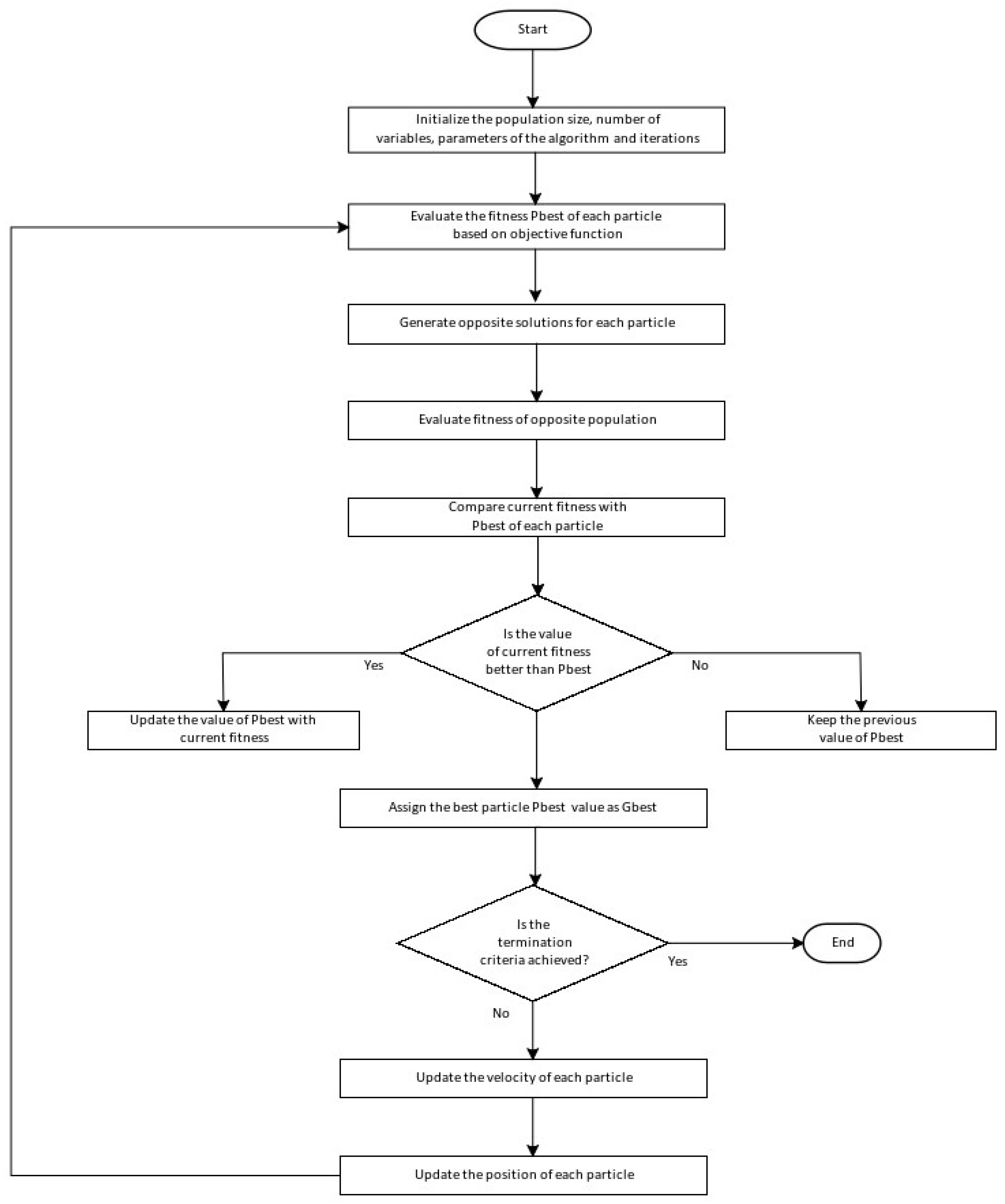
3. Description of the Proposed Algorithm
3.1. Overview of GPSO-ω
3.2. Overview of QPGPSO-ω
- In GPSO-ω, the velocity and position of each particle are updated based on the global best solution found to date by the entire swarm. On the other hand, in QPGPSO-ω, the velocity and position of each particle are updated based on the quasi-best solution found by a subset of particles, called the quasi-population, randomly selected from the entire swarm.
- The quasi-population is updated in each iteration by selecting the best particles from the entire swarm.
- In QPGPSO-ω, the velocity update includes three components:
- The inertia component that helps the particle maintain its previous velocity.
- The cognitive component that encourages the particle to move towards its personal best solution.
- The social component that causes the particle to move towards the quasi-best solution found by the quasi-population.
- By using a subset of particles to update the velocity and position of each particle, QPGPSO-ω reduces the computational cost and enhances the exploration capability of the algorithm.
- Moreover, by incorporating the quasi best solution found by the quasi population, QPGPSO-ω is able to avoid premature convergence and achieve better solutions in terms of cost and emissions.
| Algorithm 1. QPGPSO-ω Pseudocode |
| Initialize N, d-dimensional velocity vectors , and solutions within the specified range of the search space. |
| Initialize iteration j = 0 |
| for 1st iteration do initialize = end for |
| for i = 1:N do |
| Calculate the initial fitness of each particle |
| corresponding to end for |
| for j = 1:maxiter do |
| Compute |
| Update and |
| Calculate the opposite number and generate corresponding quasi-opposite population |
| Update |
| Update |
| Update |
| Update corresponding to |
| end for Print best solution and best fitness |
4. Results and Discussion
- Only RES-based EDPs solved through QPGPSO-ω (15 units);
- Only RES-based EDPs with time-varying loads solved through QPGPSO-ω (hourly variation);
- Only RES-based EDPs with MAED/RLSD solved through QPGPSO-ω;
- TPPs of ten units with CEED, losses, and VPL solved through QPGPSO-ω.
4.1. Case 1 of Only RESs without Constraints
4.2. Case 2 of Only RESs with Resource Variability
4.3. Case 3 of RESs with RLSD
4.4. Case 4 of Ten Thermal Units (CEED + VPL + Losses)
5. Conclusions
Author Contributions
Funding
Institutional Review Board Statement
Informed Consent Statement
Data Availability Statement
Conflicts of Interest
References
- Fossil Fuel and Other Nonrenewable Material Depletion. Available online: https://edepot.wur.nl/558072#:~:text=Fossil%20fuel%20depletion%20is%20the,inputs%2C%20such%20as%20mineral%20fertilizer (accessed on 20 February 2023).
- Consequences of Depletion of Natural Resources. Available online: https://www.theworldcounts.com/stories/consequences-of-depletion-of-natural-resources (accessed on 2 March 2023).
- Wu, Z.; Luo, G.; Yang, Z.; Guo, Y.; Li, K.; Xue, Y. A Comprehensive Review on Deep Learning Approaches in Wind Forecasting Applications. CAAI Trans. Intell. Technol. 2022, 7, 129–143. [Google Scholar] [CrossRef]
- Zheng, J.; Du, J.; Wang, B.; Klemeš, J.J.; Liao, Q.; Liang, Y. A Hybrid Framework for Forecasting Power Generation of Multiple Renewable Energy Sources. Renew. Sustain. Energy Rev. 2023, 172, 113046. [Google Scholar] [CrossRef]
- Yan, R.; Lin, Y.; Yu, N.; Wu, Y. A Low-Carbon Economic Dispatch Model for Electricity Market with Wind Power Based on Improved Ant-Lion Optimization Algorithm. CAAI Trans. Intell. Technol. 2023, 8, 29–39. [Google Scholar] [CrossRef]
- Ela, E.; O’Malley, M. Studying the Variability and Uncertainty Impacts of Variable Generation at Multiple Timescales. IEEE Trans. Power Syst. 2012, 27, 1324–1333. [Google Scholar] [CrossRef]
- Widén, J.; Carpman, N.; Castellucci, V.; Lingfors, D.; Olauson, J.; Remouit, F.; Bergkvist, M.; Grabbe, M.; Waters, R. Variability Assessment and Forecasting of Renewables: A Review for Solar, Wind, Wave and Tidal Resources. Renew. Sustain. Energy Rev. 2015, 44, 356–375. [Google Scholar] [CrossRef]
- Wind Energy and Solar|Installed GW Capacity—Worldwide and by Country. Available online: http://www.fi-powerweb.com/Renewable-Energy.html (accessed on 6 October 2020).
- WBA Global Bioenergy Statistics 2018. Available online: https://worldbioenergy.org/uploads/181203%20WBA%20GBS%202018_hq.pdf (accessed on 6 October 2020).
- Milligan, M.; Kirby, B. Calculating Wind Integration Costs: Separating Wind Energy Value from Integration Cost Impacts; NREL/TP-550-46275; National Renewable Energy Laboratory: Golden, CO, USA, 2009. [CrossRef]
- Ghafoor, A.; Rehman, T.U.; Munir, A.; Ahmad, M.; Iqbal, M. Current Status and Overview of Renewable Energy Potential in Pakistan for Continuous Energy Sustainability. Renew. Sustain. Energy Rev. 2016, 60, 1332–1342. [Google Scholar] [CrossRef]
- Shami, S.H.; Ahmad, J.; Zafar, R.; Haris, M.; Bashir, S. Evaluating Wind Energy Potential in Pakistan’s Three Provinces, with Proposal for Integration into National Power Grid. Renew. Sustain. Energy Rev. 2016, 53, 408–421. [Google Scholar] [CrossRef]
- Ashfaq, A.; Ianakiev, A. Features of Fully Integrated Renewable Energy Atlas for Pakistan; Wind, Solar and Cooling. Renew. Sustain. Energy Rev. 2018, 97, 14–27. [Google Scholar] [CrossRef]
- Latif, M.H.; Aslam, A.; Mahmood, T. Prospects and implementation of solar energy potential in Pakistan: Based on hybrid grid station employing incremental conductance technique. In Proceedings of the 3rd International Electrical Engineering Conference (IEEC 2018), Karachi, Pakistan, 25–27 October 2018. [Google Scholar]
- Naqvi, S.R.; Jamshaid, S.; Naqvi, M.; Farooq, W.; Niazi, M.B.K.; Aman, Z.; Zubair, M.; Ali, M.; Shahbaz, M.; Inayat, A.; et al. Potential of Biomass for Bioenergy in Pakistan Based on Present Case and Future Perspectives. Renew. Sustain. Energy Rev. 2018, 81, 1247–1258. [Google Scholar] [CrossRef]
- Khan, M.T.; Khan, I.A.; Yasmeen, S.; Nizamani, G.S.; Afghan, S. Sugarcane Biofuels and Bioenergy Production in Pakistan: Current Scenario, Potential, and Future Avenues. In Sugarcane Biofuels: Status, Potential, and Prospects of the Sweet Crop to Fuel the World; Khan, M.T., Khan, I.A., Eds.; Springer International Publishing: Cham, Switzerland, 2019; pp. 175–202. [Google Scholar] [CrossRef]
- Kamran, M. Current Status and Future Success of Renewable Energy in Pakistan. Renew. Sustain. Energy Rev. 2018, 82, 609–617. [Google Scholar] [CrossRef]
- Wind Current Status. Available online: http://www.aedb.org/ae-technologies/wind-power/wind-current-status (accessed on 1 November 2020).
- Solar Current Status. Available online: http://www.aedb.org/ae-technologies/solar-power/solar-current-status (accessed on 1 November 2020).
- Current Status. Available online: http://www.aedb.org/ae-technologies/biomass-waste-to-energy/current-status (accessed on 1 November 2020).
- Chap2. Available online: http://home.iitk.ac.in/~saikatc/EE632_files/chap2.pdf (accessed on 20 January 2023).
- Li, X.; Fang, L.; Lu, Z.; Zhang, J.; Zhao, H. A Line Flow Granular Computing Approach for Economic Dispatch with Line Constraints. IEEE Trans. Power Syst. 2017, 32, 4832–4842. [Google Scholar] [CrossRef]
- Jayabarathi, T.; Raghunathan, T.; Adarsh, B.R.; Suganthan, P.N. Economic Dispatch Using Hybrid Grey Wolf Optimizer. Energy 2016, 111, 630–641. [Google Scholar] [CrossRef]
- Gaing, Z.-L. Particle Swarm Optimization to Solving the Economic Dispatch Considering the Generator Constraints. IEEE Trans. Power Syst. 2003, 18, 1187–1195. [Google Scholar] [CrossRef]
- Qin, Q.; Cheng, S.; Chu, X.; Lei, X.; Shi, Y. Solving Non-Convex/Non-Smooth Economic Load Dispatch Problems via an Enhanced Particle Swarm Optimization. Appl. Soft Comput. 2017, 59, 229–242. [Google Scholar] [CrossRef]
- Al Bahrani, L.T.; Patra, J.C. Orthogonal PSO Algorithm for Economic Dispatch of Thermal Generating Units under Various Power Constraints in Smart Power Grid. Appl. Soft Comput. 2017, 58, 401–426. [Google Scholar] [CrossRef]
- Walters, D.C.; Sheble, G.B. Genetic Algorithm Solution of Economic Dispatch with Valve Point Loading. IEEE Trans. Power Syst. 1993, 8, 1325–1332. [Google Scholar] [CrossRef]
- Chiang, C.-L. Improved Genetic Algorithm for Power Economic Dispatch of Units with Valve-Point Effects and Multiple Fuels. IEEE Trans. Power Syst. 2005, 20, 1690–1699. [Google Scholar] [CrossRef]
- Basu, M. Artificial Bee Colony Optimization for Multi-area Economic Dispatch. Int. J. Electr. Power Energy Syst. 2013, 49, 181–187. [Google Scholar] [CrossRef]
- Sen, T.; Mathur, H.D. A New Approach to Solve Economic Dispatch Problem Using a Hybrid ACO–ABC–HS Optimization Algorithm. Int. J. Electr. Power Energy Syst. 2016, 78, 735–744. [Google Scholar] [CrossRef]
- Victoire, T.A.A.; Jeyakumar, A.E. Hybrid PSO–SQP for Economic Dispatch with Valve-Point Effect. Electr. Power Syst. Res. 2004, 71, 51–59. [Google Scholar] [CrossRef]
- Abbas, G.; Gu, J.; Farooq, U.; Asad, M.U.; El-Hawary, M. Solution of an Economic Dispatch Problem Through Particle Swarm Optimization: A Detailed Survey—Part I. IEEE Access 2017, 5, 15105–15141. [Google Scholar] [CrossRef]
- Abbas, G.; Gu, J.; Farooq, U.; Raza, A.; Asad, M.U.; El-Hawary, M.E. Solution of an Economic Dispatch Problem Through Particle Swarm Optimization: A Detailed Survey—Part II. IEEE Access 2017, 5, 24426–24445. [Google Scholar] [CrossRef]
- Ellahi, M.; Abbas, G.; Khan, I.; Koola, P.M.; Nasir, M.; Raza, A.; Farooq, U. Recent Approaches of Forecasting and Optimal Economic Dispatch to Overcome Intermittency of Wind and Photovoltaic (PV) Systems: A Review. Energies 2019, 12, 4392. [Google Scholar] [CrossRef]
- Liang, H.; Liu, Y.; Shen, Y.; Li, F.; Man, Y. A Hybrid Bat Algorithm for Economic Dispatch with Random Wind Power. IEEE Trans. Power Syst. 2018, 33, 5052–5061. [Google Scholar] [CrossRef]
- Al-Betar, M.A.; Awadallah, M.A. Island Bat Algorithm for Optimization. Expert Syst. Appl. 2018, 107, 126–145. [Google Scholar] [CrossRef]
- Adarsh, B.R.; Raghunathan, T.; Jayabarathi, T.; Yang, X.-S. Economic Dispatch using Chaotic Bat Algorithm. Energy 2016, 96, 666–675. [Google Scholar] [CrossRef]
- Global CO2 Emissions Rebounded to Their Highest Level in History in 2021. Available online: https://www.iea.org/news/global-co2-emissions-rebounded-to-their-highest-level-in-history-in-2021 (accessed on 15 January 2023).
- Global Energy Review: CO2 Emissions in 2021. Available online: https://iea.blob.core.windows.net/assets/c3086240-732b-4f6a-89d7-db01be018f5e/GlobalEnergyReviewCO2Emissionsin2021.pdf (accessed on 4 December 2022).
- Mohamed, M.; Marei, M.I.; Mariam; Sameh, A.; Attia, M.A. An Adaptive Load Frequency Control for Power Systems with Renewable Energy Sources. Energies 2022, 15, 573. [Google Scholar]
- Mu, C.; Wang, K.; Ma, S.; Chong, Z.; Ni, Z. Adaptive Composite Frequency Control of Power Systems using Reinforcement Learning. CAAI Trans. Intell. Technol. 2022, 7, 671–684. [Google Scholar] [CrossRef]
- Haes, A.H.; Hamedani-Golshan, M.-E.; Zamani, R.; Heydarian-Forushani, E.; Siano, P. Challenges and Opportunities of Load Frequency Control in Conventional, Modern And Future Smart Power Systems: A Comprehensive Revie. Energies 2018, 11, 2497. [Google Scholar]
- Li, M.; Hou, J.; Niu, Y.; Liu, J. Economic Dispatch of Wind-Thermal Power System by using Aggregated Output Characteristics of Virtual Power Plants. In Proceedings of the 2016 12th IEEE International Conference on Control and Automation (ICCA), Kathmandu, Nepal, 1–3 June 2016. [Google Scholar] [CrossRef]
- Tyagi, N.; Dubey, H.M.; Pandit, M. Economic Load Dispatch of Wind-Solar-Thermal System using Backtracking Search Algorithm. Int. J. Eng. Sci. Technol. 2016, 8, 16–21. [Google Scholar] [CrossRef]
- Basu, M. Squirrel Search Algorithm for Multi-Region Combined Heat and Power Economic Dispatch Incorporating Renewable Energy Sources. Energy 2019, 182, 296–305. [Google Scholar] [CrossRef]
- Lai, C.S.; Jia, Y.; Xu, Z.; Lai, L.L.; Li, X.; Cao, J.; McCulloch, M.D. Levelized Cost of Electricity for Photovoltaic/Biogas Power Plant Hybrid System with Electrical Energy Storage Degradation Costs. Energy Convers. Manag. 2017, 153, 34–47. [Google Scholar] [CrossRef]
- Munawer, M.E. Human Health and Environmental Impacts of Coal Combustion and Post-Combustion Wastes. J. Sustain. Min. 2018, 17, 87–96. [Google Scholar] [CrossRef]
- Abido, M.A. Environmental/Economic Power Dispatch using Multi-objective Evolutionary Algorithms. IEEE Trans. Power Syst. 2003, 18, 1529–1537. [Google Scholar] [CrossRef]
- Zhang, R.; Zhou, J.; Mo, L.; Ouyang, S.; Liao, X. Economic Environmental Dispatch using an Enhanced Multi-Objective Cultural Algorithm. Electr. Power Syst. Res. 2013, 99, 18–29. [Google Scholar] [CrossRef]
- Pandit, N.; Tripathi, A.; Tapaswi, S.; Pandit, M. An Improved Bacterial Foraging Algorithm for Combined Static/Dynamic Environmental Economic Dispatch. Appl. Soft Comput. 2012, 12, 3500–3513. [Google Scholar] [CrossRef]
- Hussien, A.; Kamel, S.; Ebeed, M. Solution of Economic and Environmental Dispatch with Valve Point Effect using Moth Swarm Algorithm. In Proceedings of the 2017 Nineteenth International Middle East Power Systems Conference (MEPCON), Cairo, Egypt, 19–21 December 2017; pp. 941–946. [Google Scholar] [CrossRef]
- Xin-gang, Z.; Ji, L.; Jin, M.; Ying, Z. An Improved Quantum Particle Swarm Optimization Algorithm for Environmental Economic Dispatch. Expert Syst. Appl. 2020, 152, 113370. [Google Scholar] [CrossRef]
- Salaria, U.A.; Menhas, M.I.; Manzoor, S. Quasi Oppositional Population Based Global Particle Swarm Optimizer with Inertial Weights (QPGPSO-W) for Solving Economic Load Dispatch Problem. IEEE Access 2021, 9, 134081–134095. [Google Scholar] [CrossRef]
- Ellahi, M.; Abbas, G. A Hybrid Metaheuristic Approach for the Solution of Renewables-Incorporated Economic Dispatch Problems. IEEE Access 2020, 8, 127608–127621. [Google Scholar] [CrossRef]
- Hetzer, J.; Yu, D.C.; Bhattarai, K. An Economic Dispatch Model Incorporating Wind Power. IEEE Trans. Energy Convers. 2008, 23, 603–611. [Google Scholar] [CrossRef]
- Liang, R.-H.; Liao, J.-H. A Fuzzy-Optimization Approach for Generation Scheduling With Wind and Solar Energy Systems. IEEE Trans. Power Syst. 2007, 22, 1665–1674. [Google Scholar] [CrossRef]
- Sigarchian, S.G.; Paleta, R.; Malmquist, A.; Pina, A. Feasibility Study of using a Biogas Engine as Backup in a Decentralized Hybrid (PV/Wind/Battery) Power Generation System—Case Study Kenya. Energy 2015, 90, 1830–1841. [Google Scholar] [CrossRef]
- Shoults, R.R.; Chang, S.K.; Helmick, S.; Grady, W.M. A Practical Approach to Unit Commitment, Economic Dispatch and Savings Allocation for Multiple-Area Pool Operation with Import/Export Constraints. IEEE Trans. Power Appar. Syst. 1980, PAS-99, 625–635. [Google Scholar] [CrossRef]
- Shi, Y.; Eberhart, R. A Modified Particle Swarm Optimizer. In 1998 IEEE International Conference on Evolutionary Computation Proceedings, Proceedings of the IEEE World Congress on Computational Intelligence (Cat. No.98TH8360), Anchorage, AK, USA, 4–9 May 1998; pp. 69–73. [CrossRef]
- García-Gonzalo, E.; Fernández-Martínez, J.L. A Brief Historical Review of Particle Swarm Optimization (PSO). J. Bioinforma. Intell. Control 2012, 1, 3–16. [Google Scholar] [CrossRef]
- Tizhoosh, H.R. Opposition-Based Learning: A New Scheme for Machine Intelligence. In Proceedings of the International Conference on Computational Intelligence for Modelling, Control and Automation and International Conference on Intelligent Agents, Web Technologies and Internet Commerce (CIMCA-IAWTIC’06), Vienna, Austria, 28–30 November 2005; Volume 1, pp. 695–701. [Google Scholar] [CrossRef]
- Nama, S.; Saha, A.K. An Ensemble Symbiosis Organisms Search Algorithm and its Application to Real World Problems. Decis. Sci. Lett. 2018, 7, 103–118. [Google Scholar] [CrossRef]
- Symbolic Math Toolbox—MATLAB. Available online: https://www.mathworks.com/products/symbolic.html (accessed on 2 September 2020).
- Jhimpir Monthly Climate Averages. Available online: https://www.worldweatheronline.com/jhimpir-weather/sindh/pk.aspx (accessed on 2 December 2020).
- World Weather Online. Available online: https://www.worldweatheronline.com/ (accessed on 2 December 2020).
- Ellahi, M.; Abbas, G.; Satrya, G.B.; Usman, M.R.; Gu, J. A Modified Hybrid Particle Swarm Optimization with Bat Algorithm Parameter Inspired Acceleration Coefficients for Solving Eco-Friendly and Economic Dispatch Problems. IEEE Access 2021, 9, 82169–82187. [Google Scholar] [CrossRef]
- Refai, A.; Ebeed, M.; Kamel, S. Combined Economic and Emission Dispatch Analysis using Lightning Attachment Procedure Optimizer. In Proceedings of the 2019 21st International Middle East Power Systems Conference (MEPCON), Cairo, Egypt, 17–19 December 2019; pp. 748–753. [Google Scholar] [CrossRef]
- Ebeed, M.; Refai, A.; Kamel, S. Solving Combined Economic and Emission Dispatch Problem using the Slime Mould Algorithm. In Proceedings of the 2021 International Conference on Science & Contemporary Technologies (ICSCT), Dhaka, Bangladesh, 5–7 August 2021. [Google Scholar] [CrossRef]
- Modiri-delshad, M.; Rahim, N.A. Multi-objective Backtracking Search Algorithm for Economic Emission Dispatch Problem. Appl. Soft Comput. J. 2016, 40, 479–494. [Google Scholar] [CrossRef]
- Reddy, Y.V.K.; Reddy, M.D. Intelligent Systems and Applications in Engineering Solution of Multi Objective Environmental Economic Dispatch by Grey Wolf Optimization Algorithm. Int. J. Intell. Syst. Appl. Eng. 2019, 7, 34–41. [Google Scholar] [CrossRef]






| No. | Parameter | Range | Value |
|---|---|---|---|
| 1 | C1, C2 | [1.5–3] | 2.5 |
| 2 | Uniform pdf (probability density function), r | [0–1] | 0.5 |
| Regional Distribution | Project | Capacity (MW) | Area | Irradiance/Rated Velocity |
|---|---|---|---|---|
| Region 1 | M/S R.Y.K Mills Limited | 30 | Rahim Yar Khan | NA |
| M/S Hamza-Sugar Mills Limited | 15 | Rahim Yar Khan | ||
| M/S J.D.W Sugar-Mills (Unit II) | 26.4 | Rahim Yar Khan | ||
| M/S Cheniot-Power Limited | 62.4 | Rahim Yar Khan | ||
| Region 2 | Harrapa Solar (private) Limited | 18 | Sahiwal | Rad min = 150 Rad max = 1000 P.V Mean = 5.2 P.V Std. Dev. = 0.6 P.V Reserve = 3 P.V Over est. = 1.5 P.V direct cost = 1.6 |
| Adam-jee Power-Generation (private) Limited. | 10 | Noorsar, Bahawalnagr | ||
| Asia-Petroleum Limited. | 30 | Noorsar, Bahawalnagr | ||
| M/S Safe Solar Power (private) Limited | 10.3 | Bahawalnagr | ||
| Asia-Petroleum Limited. | 30 | Bahawalnagr | ||
| Region 3 | Three Gorgeous Wind-Farm (private) Limited | 49.5 | Jhimpir | Vcut-in = 05 m/s Vcut-out = 25 m/s Overestimation = 5 Underestimation = 1 Kp factor = 1 |
| Sapphire Wind-Power Company Limited | 52.8 | Jhimpir | ||
| FFC Energy Limited | 49.5 | Jhimpir | ||
| Zorla Energi Pakistan (private) Limited | 56.4 | Jhimpir | ||
| Yunus Energy Limited | 50 | Jhimpir | ||
| Metro Power Co., Limited | 50 | Jhimpir |
| RES | QPGPSO-ω (MW) | QPGPSO-ω (USD) | HPSO_BA (MW) | HPSO_BA Cost (USD) | MHPSO_BAAC (MW) | MHPSO_BAAC Cost (USD) | MHPSO_BAAC_χ (MW) | MHPSO_BAAC_χ Cost (USD) |
|---|---|---|---|---|---|---|---|---|
| P1 | 26.35 | 1168.798 | 23.715 | 1169.7981 | 26.35 | 1168.798 | 26.35 | 1168.7981 |
| P2 | 62.4 | 2734.124 | 62.4 | 2739.1242 | 62.4 | 2734.124 | 62.4 | 2734.1242 |
| P3 | 30 | 1355.04 | 30 | 1358.04 | 30 | 1355.04 | 30 | 1355.04 |
| P4 | 15 | 1050.702 | 15 | 1056.7025 | 15 | 1050.7025 | 15 | 1050.7025 |
| P5 | 7.1176 | 54.9 | 7.29 | 54.9 | 9 | 54.9 | 8.9617 | 54.9 |
| P6 | 1.4425 | 30.5 | 8 | 30.9 | 0.4289 | 30.5 | 4.9123 | 30.5 |
| P7 | 15 | 91.5 | 15 | 91.8 | 15 | 91.5 | 15 | 91.5 |
| P8 | 4.9421 | 31.3589 | 3.2018 | 31.8589 | 5.0209 | 31.3589 | 3.4607 | 31.3589 |
| P9 | 15 | 91.5 | 15 | 91.8 | 15 | 91.5 | 15 | 91.5 |
| P10 | 13.86 | 227.7 | 12.471 | 227.7 | 12.474 | 227.7 | 8.8787 | 227.7 |
| P11 | 15.792 | 259.44 | 14.0002 | 259.44 | 14.4174 | 259.44 | 15.2875 | 259.44 |
| P12 | 13.86 | 227.7 | 11.4819 | 227.7 | 13.86 | 227.7 | 13.3501 | 227.7 |
| P13 | 13.915 | 242.88 | 14.784 | 242.88 | 13.9812 | 242.88 | 14.784 | 242.88 |
| P14 | 11.4 | 230 | 14 | 230 | 14 | 230 | 14 | 230 |
| P15 | 14 | 230 | 14 | 230 | 14 | 230 | 14 | 230 |
| PTotal | 260 | 8026.1429 | 260 | 8046.1438 | 260 | 8026.1435 | 260 | 8026.1438 |
| Period (h) | Power Demand (MW) | Solar Irradiance (W/m2) | Wind Speed (m/s) |
|---|---|---|---|
| 00–01 | 200 | 000 | 8.7 |
| 01–02 | 195 | 000 | 8.5 |
| 02–03 | 190 | 000 | 8.4 |
| 03–04 | 180 | 000 | 8.3 |
| 04–05 | 185 | 000 | 8.2 |
| 05–06 | 190 | 100 | 8.1 |
| 06–07 | 200 | 150 | 8.0 |
| 07–08 | 210 | 200 | 7.9 |
| 08–09 | 215 | 250 | 7.5 |
| 09–10 | 220 | 325 | 7.1 |
| 10–11 | 225 | 360 | 7.3 |
| 11–12 | 230 | 400 | 7.1 |
| 12–13 | 235 | 450 | 6.7 |
| 13–14 | 242 | 510 | 6.8 |
| 14–15 | 249 | 600 | 6.7 |
| 15–16 | 260 | 660 | 6.9 |
| 16–17 | 250 | 525 | 7.1 |
| 17–18 | 246 | 400 | 7.4 |
| 18–19 | 243 | 290 | 7.6 |
| 19–20 | 245 | 200 | 7.8 |
| 20–21 | 231 | 000 | 8 |
| 21–22 | 225 | 000 | 8.3 |
| 22–23 | 216 | 000 | 8.5 |
| 23–00 | 205 | 000 | 8.7 |
| Time Period Hours (h) | QPGPSO-ω | HPSOBA | MHPSO-BAAC | MHPSO-BAAC-χ | ||||
|---|---|---|---|---|---|---|---|---|
| (MW) | (USD) | (MW) | (USD) | (MW) | (USD) | (MW) | (USD) | |
| 00–01 | 200 | 8029.8 | 200 | 8030 | 200.2 | 8030 | 202.15 | 8030 |
| 01–02 | 195.7 | 8060 | 195.7 | 8060.78 | 195.87 | 8060.8 | 196.04 | 8060.8 |
| 02–03 | 190.51 | 8076 | 190.51 | 8076.2 | 193.07 | 8076.2 | 190.47 | 8076.2 |
| 03–04 | 181.14 | 8075.9 | 181.14 | 8076.2 | 185.3 | 8076.2 | 181.61 | 8076.2 |
| 04–05 | 193.97 | 8090.8 | 193.97 | 8091.6 | 190.4 | 8091.6 | 187.57 | 8091.6 |
| 05–06 | 190.64 | 8093.5 | 190.64 | 8094 | 195.3 | 8093.8 | 190.16 | 8094 |
| 06–07 | 204.84 | 8094.3 | 204.84 | 8095.1 | 203.5 | 8095 | 201.03 | 8095.1 |
| 07–08 | 212.20 | 8095.1 | 212.20 | 8096.2 | 212.14 | 8092.6 | 210.4 | 8096.2 |
| 08–09 | 217.31 | 8143.3 | 217.31 | 8143.6 | 220.25 | 8143.6 | 215.07 | 8143.6 |
| 09–10 | 221.28 | 8175.8 | 221.28 | 8176.2 | 220.14 | 8176.1 | 221.02 | 8176.2 |
| 10–11 | 226.51 | 8142.9 | 226.51 | 8143.1 | 225.26 | 8143 | 226.55 | 8143.1 |
| 11–12 | 227.12 | 8162.5 | 227.12 | 8162.5 | 230.67 | 8162.5 | 223.72 | 8162.5 |
| 12–13 | 226.11 | 8171.4 | 226.11 | 8171.9 | 232.7 | 8179.1 | 230.52 | 8179.1 |
| 13–14 | 230.32 | 8177.1 | 230.32 | 8177.4 | 232.75 | 8176.7 | 229.30 | 8177.4 |
| 14–15 | 228.27 | 8159.4 | 228.27 | 8159.4 | 231.42 | 8158.8 | 238.72 | 8160 |
| 15–16 | 245.38 | 8119.2 | 245.38 | 8119.2 | 248.31 | 8119.2 | 248.68 | 8119.2 |
| 16–17 | 237.42 | 8119 | 237.42 | 8119.2 | 243.54 | 8119.15 | 242.79 | 8119.2 |
| 17–18 | 229.4 | 8115.8 | 229.4 | 8116.3 | 242.37 | 8116.2 | 238.16 | 8116.2 |
| 18–19 | 226.45 | 8116.3 | 226.45 | 8116.8 | 229.76 | 8116.7 | 234.43 | 8116.43 |
| 19–20 | 231.65 | 8111.2 | 231.65 | 8111.6 | 230.62 | 8111.5 | 229.78 | 8111.6 |
| 20–21 | 219.35 | 8137.3 | 219.35 | 8137.8 | 224.57 | 8137.8 | 224.55 | 8137.8 |
| 21–22 | 225.48 | 8091.3 | 225.48 | 8091.6 | 225 | 8091.6 | 225.11 | 8091.6 |
| 22–23 | 216.13 | 8060 | 216.13 | 8060.8 | 217.76 | 8060.7 | 216.30 | 8060.8 |
| 23–00 | 207.06 | 8030 | 207.06 | 8030 | 205.92 | 8030 | 205.12 | 8030 |
| Power Values of the Biofuel, Wind, and PV Sources | ||||||||||||
|---|---|---|---|---|---|---|---|---|---|---|---|---|
| PG and PC | Biofuel | Wind | PV | All RESs | ||||||||
| MW | USD | MW | USD | MW | USD | BF (MW) | BF (USD) | W (MW) | W (USD) | PV (MW) | PV (USD) | |
| P1 | 26.15 | 26.35 | 18.92 | 157.4 | 14 | 42.37 | 26.15 | 26.5 | 28.92 | 158.4 | 14 | 42.7 |
| P2 | 62.4 | 62.4 | 26.55 | 180 | 8.933 | 23.54 | 62.4 | 62.4 | 26.55 | 180.9 | 8.933 | 23.4 |
| P3 | 29 | 30 | 27.72 | 157.4 | 22.2 | 70.62 | 29 | 30 | 29.72 | 158 | 12.2 | 70.2 |
| P4 | 13.5 | 14 | 23.54 | 167.96 | 6.847 | 23.20 | 13.5 | 14 | 28.54 | 168.9 | 6.87 | 24.20 |
| P5 | - | - | 27.99 | 159 | 22.2 | 70.62 | - | - | 27.99 | 158 | 18.2 | 70.2 |
| P6 | - | - | 27 | 158 | - | - | - | - | 27.9 | 159 | - | - |
| PT | 131.05 | - | 151.72 | - | 74.18 | - | 131.05 | - | 169.62 | - | 60.2 | - |
| CT | - | 132.75 | - | 979.76 | - | 230.35 | - | 132.9 | - | 983.2 | - | 230.7 |
| PD | 130 | 150 | 80 | 130 | 150 | 80 | ||||||
| Pavailable | 1.05 | 1.72 | −5.82 | 0.87 | ||||||||
| PD overall | 360 | 360.87@ 1346.8 | ||||||||||
| Methods | Generated Power (MW) | Min. Cost (USD) |
|---|---|---|
| HPSOBA [66] | 361.977 | 1351.344 |
| MHPSO-BAAC [66] | 360.139 | 1350.448 |
| MHPSO-BAAC-χ [66] | 360.567 | 1350.344 |
| QPGPSO-ω | 360.870 | 1346.800 |
| Plant No. | QPGPSO-ω (MW) | QPGPSO-ω ($) | QPGPSO-ω (lb) |
|---|---|---|---|
| P1 | 55 | 3645.188 | 307.474 |
| P2 | 80 | 4837.056 | 332.4252 |
| P3 | 94.1025 | 5460.377 | 302.58 |
| P4 | 111.10 | 6752.469 | 314.458 |
| P5 | 81.09 | 4897.367 | 57.87 |
| P6 | 82.215 | 5158.461 | 60.396 |
| P7 | 300 | 15,936.28 | 466.1098 |
| P8 | 340 | 18,034.35 | 655.8089 |
| P9 | 470 | 23,455.1 | 905.7544 |
| P10 | 470 | 23,356.94 | 902.882 |
| PT | 2083.5 | - | - |
| CT | - | 111,533.59 | - |
| Ploss | 83.402 | - | - |
| E (lb) | - | - | 4305.76 |
| PPF | 25.903 | - | - |
| Methods | Min. Cost (USD) | Average Cost (USD) | E (lb) | CPU Time (s) |
|---|---|---|---|---|
| EMOCA [49] | 113,444.8500 | - | 4113.9800 | 2.90 |
| MSA [51] | 113,350.0000 | - | 4102.4000 | |
| QPSO [53] | 119,005.3000 | 121,621.7500 | 4041.9171 | - |
| GQPSO [53] | 112,429.7444 | 113,102.4627 | 4032.9320 | - |
| LAPO [67] | 113,412.3500 | - | 4115.5730 | 3.109 |
| SMA [68] | 113,490.0000 | - | 4108.6000 | - |
| PDE [68] | 113,510.0000 | - | 4111.4000 | 4.23 |
| ABC-PSO [68] | 113,420.0000 | - | 4120.1000 | - |
| MODE [68] | 113,484.0000 | - | 4124.9000 | 3.82 |
| NSGAII [68] | 113,539.0000 | - | 4130.2000 | 6.02 |
| SPEA-2 [68] | 113,520.0000 | - | 4109.1000 | 7.53 |
| BSA-WSM [69] | 112,559.8061 | - | 4223.7248 | - |
| GWO [70] | 111,729.4238 | - | 4247.5200 | - |
| MHPSO-BAAC [66] | 106,278.0500 | 109,728.0500 | 4318.8900 | 2.242 |
| MHPSO-BAAC-χ [66] | 106,236.1500 | 109,632.1500 | 4310.9500 | 2.362 |
| QPGPSO-ω | 111,533.5900 | 111,649.8210 | 4305.7600 | 2.358 |
Disclaimer/Publisher’s Note: The statements, opinions and data contained in all publications are solely those of the individual author(s) and contributor(s) and not of MDPI and/or the editor(s). MDPI and/or the editor(s) disclaim responsibility for any injury to people or property resulting from any ideas, methods, instructions or products referred to in the content. |
© 2023 by the authors. Licensee MDPI, Basel, Switzerland. This article is an open access article distributed under the terms and conditions of the Creative Commons Attribution (CC BY) license (https://creativecommons.org/licenses/by/4.0/).
Share and Cite
Salaria, U.A.; Menhas, M.I.; Manzoor, S.; Butt, F.M.; Ellahi, M.; Ali, N.; Zhassulan, O.; Mohamed, H.G. Optimal Solution of Environmental Economic Dispatch Problems Using QPGPSO-ω. Appl. Sci. 2023, 13, 6867. https://doi.org/10.3390/app13126867
Salaria UA, Menhas MI, Manzoor S, Butt FM, Ellahi M, Ali N, Zhassulan O, Mohamed HG. Optimal Solution of Environmental Economic Dispatch Problems Using QPGPSO-ω. Applied Sciences. 2023; 13(12):6867. https://doi.org/10.3390/app13126867
Chicago/Turabian StyleSalaria, Umair Ahmad, Muhammad Ilyas Menhas, Sohaib Manzoor, Faisal Mehmood Butt, Manzoor Ellahi, Nouman Ali, Orazbekov Zhassulan, and Heba G. Mohamed. 2023. "Optimal Solution of Environmental Economic Dispatch Problems Using QPGPSO-ω" Applied Sciences 13, no. 12: 6867. https://doi.org/10.3390/app13126867
APA StyleSalaria, U. A., Menhas, M. I., Manzoor, S., Butt, F. M., Ellahi, M., Ali, N., Zhassulan, O., & Mohamed, H. G. (2023). Optimal Solution of Environmental Economic Dispatch Problems Using QPGPSO-ω. Applied Sciences, 13(12), 6867. https://doi.org/10.3390/app13126867

