Error Correction and Reanalysis of the Vibration Analysis of a Piezoelectric Ultrasonic Atomizer to Control Atomization Rate
Abstract
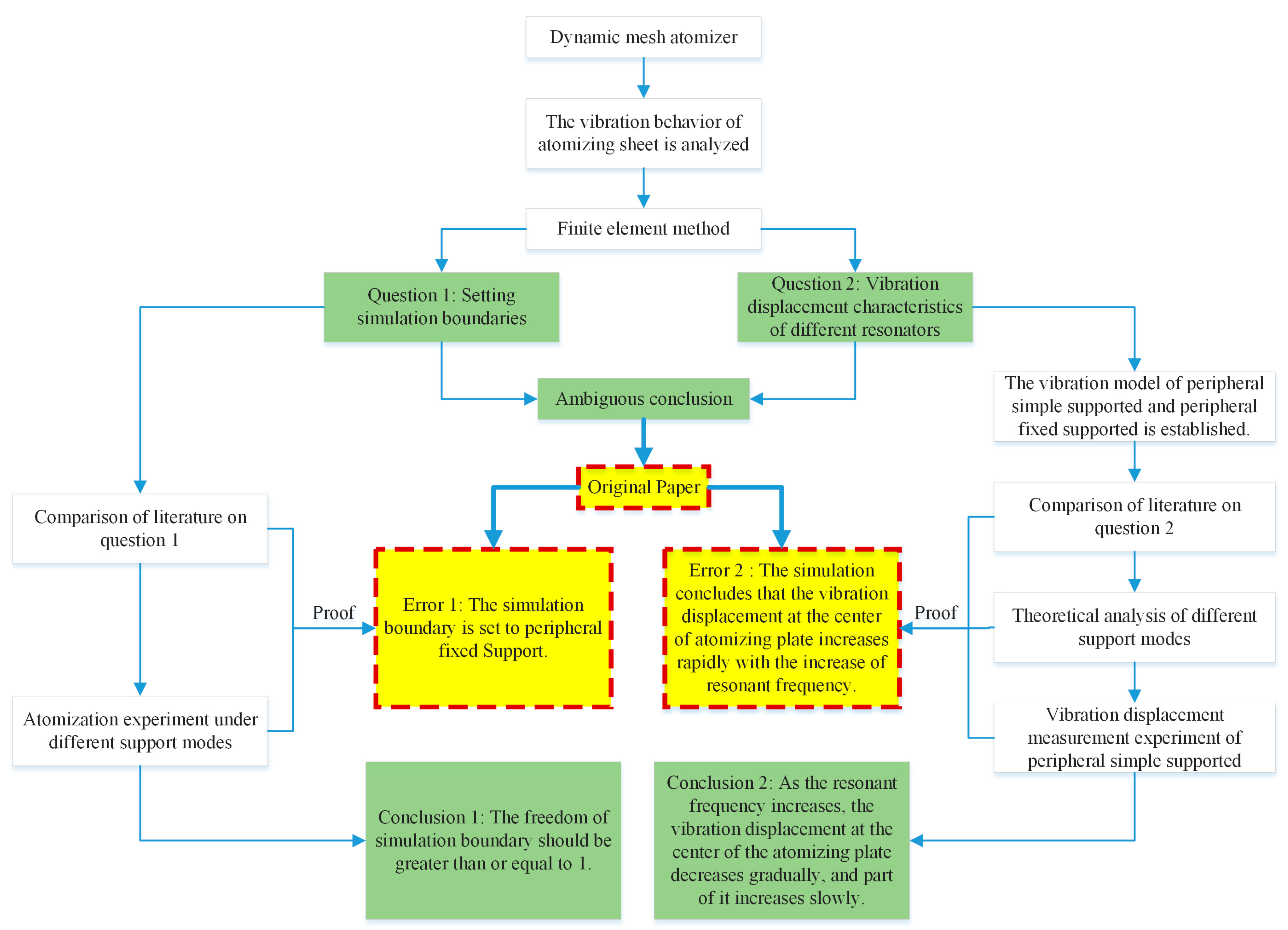
1. Introduction
2. Structure of the Dynamic Mesh Atomizer and the Theoretical Model of the Atomizing Sheet
2.1. Structure
2.2. Theoretical Model of the Atomizing Sheet
2.2.1. Atomization Theory of the Dynamic Cone Angle
2.2.2. Vibration Analysis of the Atomizing Sheet
- Natural vibration of the circular thin plate
- Forced vibration displacement response of the circular thin plate
3. Setting of the Boundary Conditions
3.1. Boundary Setting in the Original Paper
3.2. The Boundary Setting in the Actual Support Mode
3.2.1. Boundary Conditions in the Literature
3.2.2. Atomization Experiments of Different Boundary Conditions
4. Vibration Displacement of the Atomizing Sheet
4.1. Vibration Displacement of the Atomizing Sheet in the Original Paper
4.2. Vibration Displacement of the Atomizing Sheet in the Existing Theory
4.2.1. Conclusions in the Literature
- 1.
- The harmonic response at the center point of the atomizing sheet was analyzed by Jiang et al. using FE software [30]. According to the data provided in Reference [30], the harmonic response curves of the center point within the range of four resonant frequencies are drawn, as shown in Figure 14. The peak frequencies of curves corresponding to Figure 14a–d are 29.5, 70.8, 118.4, and 152.2 kHz and the amplitudes correspond to 145, 87, 39, and 12 μm, respectively. The amplitude decreases as the frequency increases.
- 2.
- The vibration characteristics of the atomizer were measured by Cai et al. using a POLYTEC PSV-300F laser vibrator [32]. According to the data provided in Reference [32], the vibration velocity of the atomizing sheet at 5–200 kHz was plotted. The vibration modes at different resonance points were marked in the figure, as shown in Figure 15. From the figure, with the increase in the resonant frequency, the vibration modes of the atomizing sheet become increasingly complex, whereas the vibration velocity decreases gradually at first, increases gradually after 50 kHz, and decreases gradually after 100 kHz. The change in the vibration amplitude is basically consistent with the vibration velocity. In this paper, the irregular fluctuation in the atomizing sheet amplitude was due to the presence of the nodal diameter in the vibration mode.
- 3.
- The velocity and amplitude curves of the atomizing sheet were obtained by Yan et al. using a Polytech PSV-300F-B laser vibrometer [23]. The frequency sweep curves of vibration velocity and vibration amplitude, the vibration modes of the resonance points, and the atomization rates at the resonance points are shown in Figure 16. The amplitude can achieve peaks at all resonant frequencies, especially the maximum amplitude at 15.9 kHz, but it then decreases with the increase in the frequency.
4.2.2. Vibration Theory of the Atomizing Sheet
4.2.3. Vibration Displacement Experiment on the Atomizing Sheet
5. Conclusions
- In the simulation of the vibration displacement of the micro-porous piezoelectric atomizing sheet, the support mode of the atomizing sheet was set as peripheral fixed support.
- In the simulation results of the vibration displacement, with the increase in the number of nodal circles, the maximum displacement increased at a rate of 77.12%, and even reached 221.05%.
- In the simulation, the support mode of the piezoelectric micro-tapered aperture atomizing sheet should ensure that the degree of freedom is greater than or equal to 1, namely, peripheral freedom or peripheral simply supported, and the latter is more consistent with the actual situation.
- The vibration displacement of the atomizing sheet is related to the mode. When the mode only has the nodal circle, the maximum displacement is larger than the other modes. Moreover, with the increase in the number of nodal circles, the maximum displacement has a small increase, about 0.27% under the condition of peripheral fixed support and about 0.98% under the condition of peripheral simply supported.
Author Contributions
Funding
Institutional Review Board Statement
Informed Consent Statement
Data Availability Statement
Conflicts of Interest
Nomenclature
| Displacement | |
| Thickness | |
| Density | |
| Elastic modulus | |
| Poisson’s ratio | |
| Modal stiffness | |
| Excitation frequency | |
| Phase angle | |
| Initial conditions | |
| Constants | |
| Exciting force | |
| Modal damping | |
| Bending moment | |
| Natural frequency constant | |
| The natural frequencies of different modes | |
| Mode function | |
| Polar coordinates | |
| Bending stiffness | |
| Radius | |
| Radius | |
| Radius | |
| Mass | |
| Relative damping coefficient | |
| Mode function | |
| Polar coordinates | |
| Bessel function | |
| Subscript | |
| Number of node diameters | |
| Number of node circles | |
| Concentric circles | |
| Sector |
References
- Ghazanfari, T.; Elhissi, A.M.A.; Ding, Z.; Taylor, K.M.G. The influence of fluid physicochemical properties on vibrating-mesh nebulization. Int. J. Pharm. 2007, 339, 103–111. [Google Scholar] [CrossRef]
- Pan, C.T.; Shiea, J.; Shen, S.C. Fabrication of an integrated piezo-electric micro-nebulizer for biochemical sample analysis. J. MicroMech. MicroEng. 2007, 17, 659–669. [Google Scholar] [CrossRef]
- Ari, A.; Atalay, O.T.; Harwood, R.; Sheard, M.M.; Aljamhan, E.A.; Fink, J.B. Influence of Nebulizer Type, Position, and Bias Flow on Aerosol Drug Delivery in Simulated Pediatric and Adult Lung Models during Mechanical Ventilation. Respir. Care 2010, 55, 845–851. [Google Scholar]
- Pritchard, J.N.; Hatley, R.H.M.; Denyer, J.; von Hollen, D. Mesh nebulizers have become the first choice for new nebulized pharmaceutical drug developments. Ther. Deliv. 2018, 9, 121–136. [Google Scholar] [CrossRef]
- Ari, A.; Harwood, R.; Sheard, M.; Alquaimi, M.M.; Alhamad, B.; Fink, J.B. Quantifying Aerosol Delivery in Simulated Spontaneously Breathing Patients with Tracheostomy Using Different Humidification Systems with or without Exhaled Humidity. Respir. Care 2016, 61, 600–606. [Google Scholar] [CrossRef]
- Chen, H.; Cheng, W.L.; Peng, Y.H.; Zhang, W.W.; Jiang, L.J. Experimental study on optimal spray parameters of piezoelectric atomizer based spray cooling. Int. J. Heat Mass Transf. 2016, 103, 57–65. [Google Scholar] [CrossRef]
- He, W.; Luo, Z.B.; Deng, X.; Xia, Z.X. A novel spray cooling device based on a dual synthetic jet actuator integrated with a piezoelectric atomizer. Heat Mass Transf. 2020, 56, 1551–1563. [Google Scholar] [CrossRef]
- Law, J.; Kong, K.W.; Chan, H.Y.; Sun, W.; Li, W.J.; Chau, E.B.F.; Chan, G.K.M. Atomization of High-Viscosity Fluids for Aromatherapy Using Micro-heaters for Heterogeneous Bubble Nucleation. Sci. Rep. 2017, 7, 40289. [Google Scholar] [CrossRef]
- Waghule, T.; Singhvi, G.; Dubey, S.K.; Pandey, M.M.; Gupta, G.; Singh, M.; Dua, K. Microneedles: A smart approach and increasing potential for transdermal drug delivery system. Biomed. Pharmacother. 2019, 109, 1249–1258. [Google Scholar] [CrossRef]
- Olszewski, O.Z.; MacLoughlin, R.; Blake, A.; O’Neill, M.; Mathewson, A.; Jackson, N. A silicon-based MEMS vibrating mesh nebulizer for inhaled drug delivery. Procedia Eng. 2016, 168, 1521–1524. [Google Scholar] [CrossRef]
- Maehara, N.; Ueha, S.; Mori, E. Influence of the vibrating system of a multipinhole-plate ultrasonic nebulizer on its performance. Rev. Sci. Instrum. 1986, 57, 2870–2876. [Google Scholar] [CrossRef]
- Toda, K.; Akimura, Y. An ultrasonic atomizing device using coupled-mode vibration. Rev. Sci. Instrum. 1994, 65, 3276–3278. [Google Scholar] [CrossRef]
- Toda, K.; Ishii, J. Operation performance of self-oscillation ultrasonic vibrating device for liquid atomization. Jpn. J. Appl. Phys. 1995, 34, 5332–5334. [Google Scholar] [CrossRef]
- Percin, G.; Khuri-Yakub, B.T. Piezoelectrically actuated flextensional micromachined ultrasound droplet ejectors. IEEE Trans. Ultrason. Ferroelectr. Freq. Control 2002, 49, 756–766. [Google Scholar] [CrossRef]
- Percin, G.; Khuri-Yakub, B.T. Micromachined droplet ejector arrays for controlled ink-jet printing and deposition. Rev. Sci. Instrum. 2002, 73, 2193–2196. [Google Scholar] [CrossRef]
- Percin, G.; Khuri-Yakub, B.T. Piezoelectric droplet ejector for ink-jet printing of fluids and solid particles. Rev. Sci. Instrum. 2003, 74, 1120–1127. [Google Scholar] [CrossRef]
- Percin, G.; Levin, L.; KhuriYakub, B.T. Piezoelectrically actuated transducer and droplet ejector. In Proceedings of the IEEE Ultrasonic Symposium, San Antonio, TX, USA, 3–6 November 1996. [Google Scholar]
- Percin, G.; Lundgren, T.S.; Khuri-Yakub, B.T. Controlled ink-jet printing and deposition of organic polymers and solid particles. Appl. Phys. Lett. 1999, 74, 1498. [Google Scholar] [CrossRef]
- Shen, S.C. A new cymbal-shaped high power microactuator for nebulizer application. Microelectron. Eng. 2010, 87, 89–97. [Google Scholar] [CrossRef]
- Jiang, F.; Zhang, J.-H. Experimental research on ultrasonic atomization performance. In Proceedings of the Symposium on Piezoelectricity, Acoustic Waves, and Device Applications (SPAWDA), Beijing, China, 30 October–2 November 2014; pp. 150–153. [Google Scholar]
- Cai, Y.; Zhang, J.; Zhu, C.; Huang, J.; Jiang, F. Theoretical Calculations and Experimental Verification for the Pumping Effect Caused by the Dynamic Micro-tapered Angle. Chin. J. Mech. Eng. 2016, 29, 615–623. [Google Scholar] [CrossRef]
- Yan, Q.; Sun, W.; Zhang, J. Study on the Influencing Factors of the Atomization Rate in a Piezoceramic Vibrating Mesh Atomizer. Appl. Sci. Basel 2020, 10, 2422. [Google Scholar] [CrossRef]
- Yan, Q.; Zhang, J.; Huang, J.; Wang, Y. The Effect of Vibration Characteristics on the Atomization Rate in a Micro-Tapered Aperture Atomizer. Sensors 2018, 18, 934. [Google Scholar] [CrossRef]
- Zhang, J.; Yan, Q.; Huang, J.; Wu, C. Experimental Verification of the Pumping Effect Caused by the Micro-Tapered Hole in a Piezoelectric Atomizer. Sensors 2018, 18, 2311. [Google Scholar] [CrossRef]
- Fossat, P.; Ichchou, M.; Bareille, O. Analytical model of the dynamic behavior of a vibrating mesh nebulizer for optimal atomization efficiency. Sens. Actuators A-Phys. 2022, 343, 113646. [Google Scholar] [CrossRef]
- Sharma, P.; Jackson, N. Vibration analysis of MEMS vibrating mesh atomizer. J. MicroMech. MicroEng. 2022, 32, 065007. [Google Scholar] [CrossRef]
- Guerra-Bravo, E.; Lee, H.-J.; Baltazar, A.; Loh, K.J. Vibration Analysis of a Piezoelectric Ultrasonic Atomizer to Control Atomization Rate. Appl. Sci. 2021, 11, 8350. [Google Scholar] [CrossRef]
- Zhang, J.-H.; Yan, Q.; Sun, W. Advances in Piezoelectric Atomizers. Trans. Nanjing Univ. Aeronaut. Astronaut. 2020, 37, 54–69. [Google Scholar]
- Zhao, C. Fundamentals of Vibration for Ultrasonic Motors. In Ultrasonic Motors: Technologies and Applications; Springer: Berlin/Heidelberg, Germany, 2010; pp. 76–117. [Google Scholar] [CrossRef]
- Jiang, F. Research on the Piezoelectric Ultrasonic Nebulizer. Master’s Thesis, Nanjing University of Aeronautics and Astronautics, Nanjing, China, 2014. [Google Scholar]
- Yan, Q. Research on Atomization Mechanism and Influencing Factors of Piezoelectric Micro-tapered Apertures. Ph.D. Thesis, Nanjing University of Aeronautics and Astronautics, Nanjing, China, 2019. [Google Scholar]
- Cai, Y. The Principle and Cooling Application of the Atomizer with Vibrating Micro Tapered Apertures. Ph.D. Thesis, Nanjing University of Aeronautics and Astronautics, Nanjing, China, 2015. [Google Scholar]





















| Radius a (mm) | Thickness h (mm) | Density ρ (kg/m3) | Young’s Modulus | Poisson’s Ratio μ |
|---|---|---|---|---|
| 8.14 | 0.05 | 0.3 |
Disclaimer/Publisher’s Note: The statements, opinions and data contained in all publications are solely those of the individual author(s) and contributor(s) and not of MDPI and/or the editor(s). MDPI and/or the editor(s) disclaim responsibility for any injury to people or property resulting from any ideas, methods, instructions or products referred to in the content. |
© 2023 by the authors. Licensee MDPI, Basel, Switzerland. This article is an open access article distributed under the terms and conditions of the Creative Commons Attribution (CC BY) license (https://creativecommons.org/licenses/by/4.0/).
Share and Cite
Zhang, F.; Chen, B.-C.; Gui, Z.-Z.; Zhang, J.-H.; Huang, X.; Liang, J.-L.; Zeng, Y.-H.; Tan, T.; Xie, T.; Wen, Y.-X.; et al. Error Correction and Reanalysis of the Vibration Analysis of a Piezoelectric Ultrasonic Atomizer to Control Atomization Rate. Appl. Sci. 2023, 13, 6293. https://doi.org/10.3390/app13106293
Zhang F, Chen B-C, Gui Z-Z, Zhang J-H, Huang X, Liang J-L, Zeng Y-H, Tan T, Xie T, Wen Y-X, et al. Error Correction and Reanalysis of the Vibration Analysis of a Piezoelectric Ultrasonic Atomizer to Control Atomization Rate. Applied Sciences. 2023; 13(10):6293. https://doi.org/10.3390/app13106293
Chicago/Turabian StyleZhang, Fan, Bo-Chuan Chen, Zhen-Zhen Gui, Jian-Hui Zhang, Xi Huang, Jia-Li Liang, Yao-Hua Zeng, Tian Tan, Tang Xie, Yu-Xin Wen, and et al. 2023. "Error Correction and Reanalysis of the Vibration Analysis of a Piezoelectric Ultrasonic Atomizer to Control Atomization Rate" Applied Sciences 13, no. 10: 6293. https://doi.org/10.3390/app13106293
APA StyleZhang, F., Chen, B.-C., Gui, Z.-Z., Zhang, J.-H., Huang, X., Liang, J.-L., Zeng, Y.-H., Tan, T., Xie, T., Wen, Y.-X., & Wang, J.-L. (2023). Error Correction and Reanalysis of the Vibration Analysis of a Piezoelectric Ultrasonic Atomizer to Control Atomization Rate. Applied Sciences, 13(10), 6293. https://doi.org/10.3390/app13106293

