Geo-Accumulation Index of Manganese in Soils Due to Flooding in Boac and Mogpog Rivers, Marinduque, Philippines with Mining Disaster Exposure
Abstract
:1. Introduction
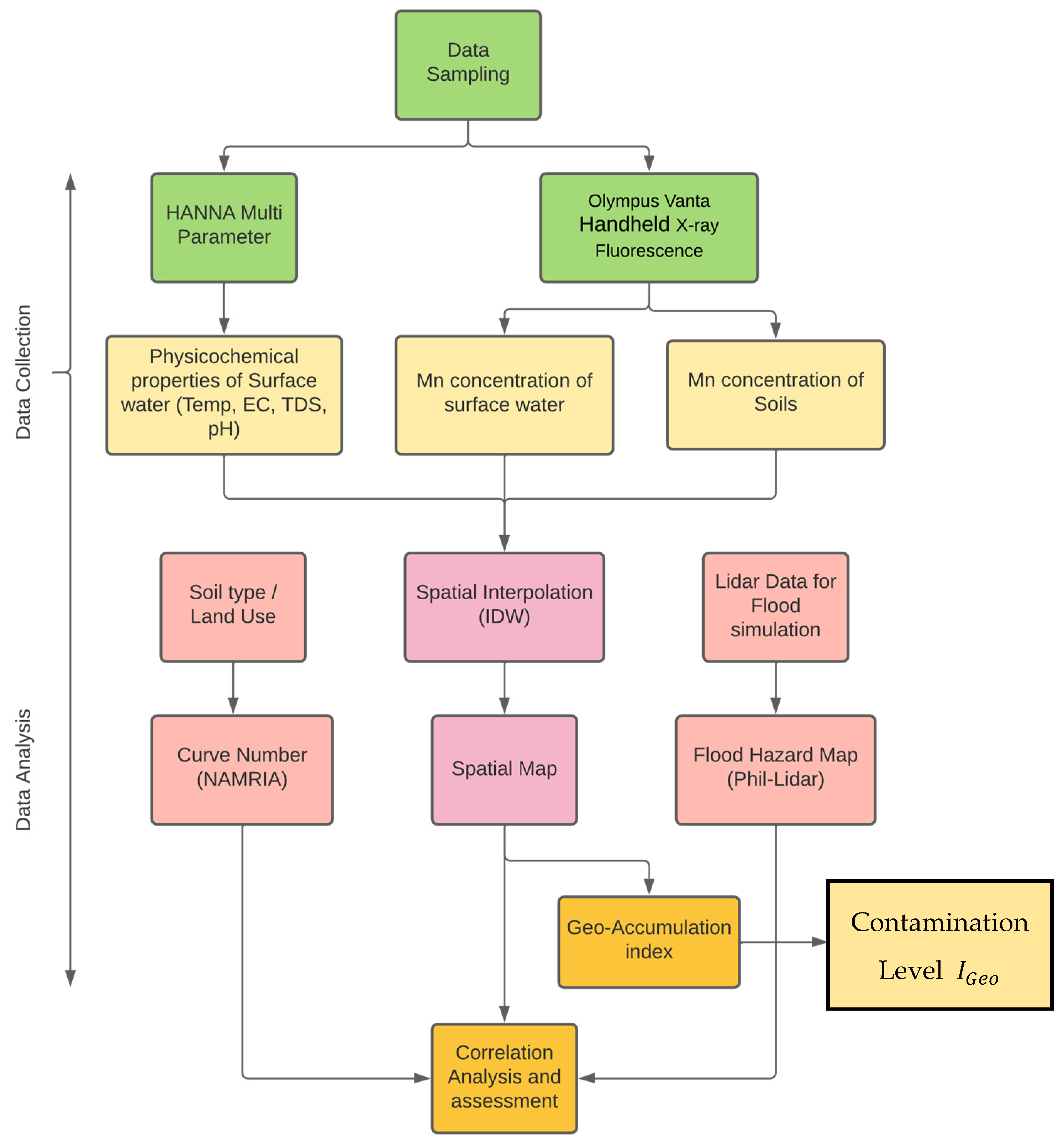
2. Materials and Methods
2.1. The Study Area
2.2. Sampling, Collection, and Storage of Surface Water and Soil Samples
2.3. Flood Hazard Mapping and Analysis
2.4. Heavy Metal Detection and Testing
2.5. Spatial Interpolation, Analysis, and Flood Hazard Map
2.6. Correlation Analysis
2.7. Muller’s Geo-Accumulation Index
3. Results
3.1. Flood Hazard Map
3.2. Interpolation of Spatial Data
3.3. Spatial Analysis Using Grids and Zonal Statistics
3.4. Physicochemical Properties of Surface Water
3.5. Curve Number
3.6. Manganese Concentration in Surface Water
3.7. Manganese Content of Soils
3.8. Data Correlation
3.9. Geo-Accumulation Index
4. Discussion
5. Conclusions
Author Contributions
Funding
Data Availability Statement
Acknowledgments
Conflicts of Interest
Appendix A







References
- Agence France-Presse. The Deadliest Natural Disasters in the Philippines. Available online: https://newsinfo.inquirer.net/507589/the-deadliest-natural-disasters-in-the-philippines (accessed on 11 January 2022).
- PAGASA. Tropical Cyclone Information. 2022. Available online: https://www.pagasa.dost.gov.ph/climate/tropicalcyclone-information (accessed on 11 January 2022).
- PSA. Damages Due to Natural Extreme Events and Disasters. 2022. Available online: https://psa.gov.ph/content/damages-due-natural-extreme-events-and-disasters-amounted-php-463-billion (accessed on 11 January 2022).
- Monjardin, C.E.; Cabundocan, C.; Ignacio, C.; Tesnado, C.J. Impact of climate change on the frequency and severity of floods in the Pasig-Marikina river basin. In Proceedings of the 2019 International Conference on Water Resource and Environmental Engineering (ICWREE2019), Singapore, 22–23 August 2019; EDP Sciences: Les Ulis, France, 2019; Volume 117, p. 00005. [Google Scholar]
- PhilAtlas Marinduque. Available online: https://www.philatlas.com/luzon/mimaropa/marinduque.html (accessed on 11 January 2022).
- Ruby Dumps Rains in Marinduque; Boac River, Mogpog River Swell. Available online: https://newsinfo.inquirer.net/655977/ruby-dumps-rains-in-marinduque-Boac-river-Mogpog-river-swell (accessed on 11 January 2022).
- Lidar Surveys and Floodplain Mapping of Boac River. Available online: https://dream.upd.edu.ph/assets/Publications/LiDAR-Technical-Reports/UPLB/LiDAR-Surveys-and-Flood-Mapping-of-Boac-River.pdf (accessed on 13 January 2022).
- Loudon, A.G. Marcopper porphyry copper deposit, Philippines. Econ. Geol. 1976, 71, 721–732. [Google Scholar] [CrossRef]
- Bennagen, M.E. Estimation of environmental damages from mining pollution: The Marinduque island mining accident. In EEPSEA Research Report rr1998111; Economy and Environment Program for Southeast Asia (EEPSEA): Los Baños, Philippines, 1998. [Google Scholar]
- The Marcopper Disaster: A Tragedy That Continues in People’s Veins. Available online: https://miningwatch.ca/news/2019/4/3/marcopper-disaster-tragedy-continues-people-s-veins (accessed on 11 January 2022).
- Igarashi, T.; Herrera, P.S.; Uchiyama, H.; Miyamae, H.; Iyatomi, N.; Hashimoto, K.; Tabelin, C.B. The two-step neutralization ferrite-formation process for sustainable acid mine drainage treatment: Removal of copper, zinc and arsenic, and the influence of coexisting ions on ferritization. Sci. Total Environ. 2020, 715, 136877. [Google Scholar] [CrossRef]
- Tabelin, C.B.; Corpuz, R.D.; Igarashi, T.; Villacorte-Tabelin, M.; Alorro, R.D.; Yoo, K.; Raval, S.; Ito, M.; Hiroyoshi, N. Acid mine drainage formation and arsenic mobility under strongly acidic conditions: Importance of soluble phases, iron oxyhydroxides/oxides and nature of oxidation layer on pyrite. J. Hazard. Mater. 2020, 399, 122844. [Google Scholar] [CrossRef] [PubMed]
- Tomiyama, S.; Igarashi, T.; Tabelin, C.B.; Tangviroon, P.; Ii, H. Modeling of the groundwater flow system in excavated areas of an abandoned mine. J. Contam. Hydrol. 2020, 230, 103617. [Google Scholar] [CrossRef] [PubMed]
- David, C. Heavy metal concentrations in marine sediments impacted by a mine-tailings spill, Marinduque Island, Philippines. Environ. Geol. 2002, 42, 955–965. [Google Scholar]
- David, C.P. Heavy metal concentrations in growth bands of corals: A record of mine tailings input through time (Marinduque Island, Philippines). Mar. Pollut. Bull. 2003, 46, 187–196. [Google Scholar] [CrossRef]
- David, C.P.C.; Plumlee, G.S. Comparison of dissolved copper concentration trends in two rivers receiving ARD from an inactive copper mine (Marinduque Island, Philippines). In Proceedings of the 7th International Conference on Acid Rock Drainage (ICARD), St. Louis, MO, USA, 26–30 March 2006; pp. 26–30. [Google Scholar]
- Senoro, D.B.; de Jesus, K.L.M.; Yanuaria, C.A.; Bonifacio, P.B.; Manuel, M.T.; Wang, B.N.; Kao, C.C.; Wu, T.N.; Ney, F.P.; Natal, P. Rapid site assessment in a small island of the Philippines contaminated with mine tailings using ground and areal technique: The environmental quality after twenty years. In IOP Conferences Series: Earth and Environmental Science; IOP Publishing: Bristol, UK, 2019; Volume 351, p. 012022. [Google Scholar]
- Millaleo, R.; Reyes-Diaz, M.; Ivanov, A.G.; Mora, M.L.; Alberdi, M. Manganese as essential and toxic element for plants: Transport, accumulation and resistance mechanisms. J. Soil Sci. Plant Nutr. 2010, 10, 470–481. [Google Scholar] [CrossRef] [Green Version]
- Alejandro, S.; Holler, S.; Meier, B.; Peiter, E. Manganese in plants: From acquisition to subcellular allocation. Front. Plant Sci. 2020, 11, 300. [Google Scholar] [CrossRef] [Green Version]
- Park, I.; Tabelin, C.B.; Jeon, S.; Li, X.; Seno, K.; Ito, M.; Hiroyoshi, N.A. Review of recent strategies for acid mine drainage prevention and mine tailings recycling. Chemosphere 2019, 219, 588–606. [Google Scholar] [CrossRef]
- Aronson, J.K. (Ed.) Meyler’s Side Effects of Drugs: The International Encyclopedia of Adverse Drug Reactions and Interactions; Elsevier: Amsterdam, The Netherlands, 2015. [Google Scholar]
- Fuchida, S.; Tajima, S.; Nishimura, T.; Tokoro, C. Kinetic modeling and mechanisms of manganese removal from alkaline mine water using a pilot scale column reactor. Minerals 2022, 12, 99. [Google Scholar] [CrossRef]
- Senoro, D.B.; Bonifacio, P.B.; Mascareñas, D.R.; Tabelin, C.B.; Ney, F.P.; Lamac, M.R.L.; Tan, F.J. Spatial distribution of agricultural yields with elevated metal concentration of the island exposed to acid mine drainage. J. Degrad. Min. Lands Manag. 2020, 8, 2551–2558. [Google Scholar] [CrossRef]
- Agarin, C.J.M.; Mascareñas, D.R.; Nolos, R.; Chan, E.; Senoro, D.B. Transition metals in freshwater crustaceans, tilapia, and inland water: Hazardous to the population of the small island province. Toxics 2021, 9, 71. [Google Scholar] [CrossRef] [PubMed]
- Nolos, R.C.; Agarin, C.J.M.; Domino, M.Y.R.; Bonifacio, P.B.; Chan, E.B.; Mascareñas, D.R.; Senoro, D.B. Health Risks due to metal concentrations in soil and vegetables from the six municipalities of the Island Province in the Philippines. Int. J. Environ. Res. Public Health 2022, 19, 1587. [Google Scholar] [CrossRef]
- WBG (World Bank Group). Minerals for Climate Action: The Mineral Intensity of the Clean Energy Transition. 2020. Available online: http://pubdocs.worldbank.org/en/961711588875536384/Minerals-for-Climate-Action-The-Mineral-Intensity-of-the-Clean-Energy-Transition.pdf (accessed on 30 September 2020).
- Han, I.; Whitworth, K.W.; Christensen, B.; Afshar, M.; Han, H.A.; Rammah, A.; Oluwadario, T.; Symanski, E. Heavy metal pollution of soils and risk assessment in Houston, Texas following Hurricane Harvey. Environ. Pollut. 2021, 296, 118717. [Google Scholar] [CrossRef] [PubMed]
- Ciesielczuk, T.; Kusza, G.; Poluszynska, J.; Kochanowska, K. Pollution of flooded arable soils with heavy metals and polycyclic aromatic hydrocarbons (PAHs). Water Air Soil Pollut. 2014, 225, 2145. [Google Scholar] [CrossRef] [PubMed] [Green Version]
- Marrugo-Negrete, J.; Pinedo-Hernandez, J.; Combatt, E.M.; Bravo, A.G.; Diez, S. Flood-induced metal contamination in the topsoil of floodplain agricultural soils: A case-study in Colombia. Land Degrad. Dev. 2019, 30, 2139–2149. [Google Scholar] [CrossRef]
- Ponting, J.; Kelly, T.J.; Verhoef, A.; Watts, M.J.; Sizmur, T. The impact of increased flooding occurrence on the mobility of potentially toxic elements in floodplain soil–A review. Sci. Total Environ. 2021, 754, 142040. [Google Scholar] [CrossRef]
- Antoniadis, V.; McKinley, J.D. Measuring heavy metal migration rates in a low-permeability soil. Environ. Chem. Lett. 2003, 1, 103–106. [Google Scholar] [CrossRef]
- Tabelin, C.B.; Silwamba, M.; Paglinawan, F.C.; Mondejar, A.J.S.; Duc, H.G.; Resabal, V.J.; Opiso, E.M.; Igarashi, T.; Tomiyama, S.; Ito, M.; et al. Solid-phase partitioning and release-retention mechanisms of copper, lead, zinc and arsenic in soils impacted by artisanal and small-scale gold mining (ASGM) activities. Chemosphere 2020, 260, 127574. [Google Scholar] [CrossRef]
- Muller, G. Schwermetalle in den sediments des Rheins-Veran-derngen seitt. Umschan 1979, 79, 778–783. [Google Scholar]
- Liu, Z.; Meng, R.; Hong, Q.; Yan, Q.; Liu, Y.; Wang, H.; Chen, T. Evaluation of heavy metals pollution in surface sediments using an improved geo-accumulation index method. J. Agro-Environ. Sci. 2019, 38, 2157–2164. [Google Scholar]
- Kyszczarz, S.; Blonska, E.; Lasota, J. The application of the geo-accumulation index and geostatistical methods to the assessment of forest soil contamination with heavy metals in the Babia Góra National Park (Poland). Arch. Environ. Prot. 2020, 46, 69–79. [Google Scholar]
- Liu, L.; Li, W.; Song, W.; Guo, M. Remediation techniques for heavy metal-contaminated soils: Principles and applicability. Sci. Total Environ. 2018, 633, 206–219. [Google Scholar] [CrossRef] [PubMed]
- Yang, W.; Zhao, Y.; Wang, D.; Wu, H.; Lin, A.; He, L. Using principal components analysis and IDW interpolation to deter-mine spatial and temporal changes of surface water quality of Xin’anjiang River in Huangshan, China. Int. J. Environ. Res. Public Health 2020, 17, 2942. [Google Scholar] [CrossRef] [PubMed]
- Ma, H.H.; Yu, T.; Yang, Z.F.; Hou, Q.Y.; Zeng, Q.L.; Wang, R. Spatial interpolation methods and pollution assessment of heavy metals of soil in typical areas. Huan Jing Ke Xue Huanjing Kexue 2018, 39, 4684–4693. [Google Scholar] [PubMed]
- Chen, T.; Chang, Q.; Liu, J.; Clevers, J.G.P.W.; Kooistra, L. Identification of soil heavy metal sources and improvement in spatial mapping based on soil spectral information: A case study in northwest China. Sci. Total Environ. 2016, 565, 155–164. [Google Scholar] [CrossRef] [PubMed]
- Ma, Z.; Chen, K.; Li, Z.; Bi, J.; Huang, L. Heavy metals in soils and road dusts in the mining areas of Western Suzhou, China: A preliminary identification of contaminated sites. J. Soils Sediments 2016, 16, 204–214. [Google Scholar] [CrossRef]
- Salvacion, A.R. Mapping land limitations for agricultural land use planning using fuzzy logic approach: A case study for Marinduque Island, Philippines. GeoJournal 2021, 86, 915–925. [Google Scholar] [CrossRef]
- Miningwatch in the News. Available online: https://miningwatch.ca/news/2019/4/3/marcopper-mine-spill-and-unending-wait-justice (accessed on 15 January 2022).
- Surface Water Sampling Operating Procedure by US EPA. Available online: https://www.epa.gov/sites/default/files/2017-07/documents/surface_water_sampling201_af.r4.pdf (accessed on 15 January 2022).
- Soil Sampling Operating Procedure by US EPA. Available online: https://www.epa.gov/sites/default/files/2015-06/documents/Soil-Sampling.pdf (accessed on 15 January 2022).
- Nkwunonwo, U.C.; Whitworth, M.; Baily, B. A review of the current status of flood modelling for urban flood risk management in the developing countries. Sci. Afr. 2020, 7, e00269. [Google Scholar] [CrossRef]
- Yan, K.; Di Baldassarre, G.; Solomatine, D.P.; Schumann, G.J.P. A review of low-cost space-borne data for flood modelling: Topography, flood extent and water level. Hydrol. Process. 2015, 29, 3368–3387. [Google Scholar] [CrossRef]
- Monjardin, C.E.F.; Transfiguracion, K.M.; Mangunay, J.P.J.; Paguia, K.M.; Uy, F.A.A.; Tan, F.J. Determination of river water level triggering flood in Manghinao River in Bauan, Batangas, Philippines. J. Mech. Eng. 2021, 18, 181–192. [Google Scholar]
- Carter, J.; Schmid, K.; Waters, K.; Betzhold, L.; Hadley, B.; Mataosky, R.; Halleran, J. An Introduction to LiDAR Technology, Data, and Applications; NOAA Coastal Services Center: Charleston, SC, USA, 2012; Volume 2. [Google Scholar]
- Reutebuch, S.E.; McGaughey, R.J.; Andersen, H.E.; Carson, W.W. Accuracy of a high-resolution lidar terrain model under a conifer forest canopy. Can. J. Remote Sens. 2003, 29, 527–535. [Google Scholar] [CrossRef]
- Melquiades, F.L.; Appoloni, C. Application of XRF and field portable XRF for environmental analysis. J. Radioanal. Nucl. Chem. 2004, 262, 533–541. [Google Scholar] [CrossRef]
- Zhou, S.; Yuan, Z.; Cheng, Q.; Zhang, Z.; Yang, J. Rapid in situ determination of heavy metal concentrations in polluted water via portable XRF: Using Cu and Pb as example. Environ. Pollut. 2018, 243, 1325–1333. [Google Scholar] [CrossRef] [PubMed]
- Wu, C.M.; Tsai, H.T.; Yang, K.H.; Wen, J.C. How reliable is X-ray fluorescence (XRF) measurement for different metals in soil contamination? Environ. Forensics 2012, 13, 110–121. [Google Scholar] [CrossRef]
- Kim, S.M.; Choi, Y. Mapping heavy metal concentrations in Beach Sands using GIS and Portable XRF data. J. Mar. Sci. Eng. 2019, 7, 42. [Google Scholar] [CrossRef] [Green Version]
- Sikora, A.L.; Maguire, L.W.; Nairn, R.W.; Knox, R.C. A comparison of XRFS and ICP-OES methods for soil trace metal analyses in a mining impacted agricultural watershed. Environ. Monit. Assess. 2021, 193, 490. [Google Scholar] [CrossRef]
- Li, J.; Heap, A.D. Spatial interpolation methods applied in the environmental sciences: A review. Environ. Model. Softw. 2014, 53, 173–189. [Google Scholar] [CrossRef]
- De Jesus, K.L.M.; Senoro, D.B.; Dela Cruz, J.C.; Chan, E.B. A hybrid neural network—Particle swarm optimization informed spatial interpolation technique for groundwater quality mapping in a Small Island Province of the Philippines. Toxics 2021, 9, 273. [Google Scholar] [CrossRef]
- Mitas, L.; Mitasova, H. Spatial interpolation. In Geographical Information Systems: Principles, Techniques, Management and Applications; Wiley: Hoboken, NJ, USA, 1999; Volume 1. [Google Scholar]
- Lu, G.Y.; Wong, D.W. An adaptive inverse-distance weighting spatial interpolation technique. Comput. Geosci. 2008, 34, 1044–1055. [Google Scholar] [CrossRef]
- Noori, M.J.; Hassan, H.H.; Mustafa, Y.T. Spatial estimation of rainfall distribution and its classification in Duhok governorate using GIS. J. Water Resour. Prot. 2014, 6, 2. [Google Scholar] [CrossRef] [Green Version]
- Schober, P.; Boer, C.; Schwarte, L.A. Correlation coefficients: Appropriate use and interpretation. Anesth. Analg. 2018, 126, 1763–1768. [Google Scholar] [CrossRef]
- Fuhrimann, S.; Mol, H.G.; Dias, J.; Dalvie, M.A.; Roosli, M.; Degrendele, C.; Figueiredo, D.M.; Huss, A.; Portengen, L.; Vermeulen, R. Quantitative assessment of multiple pesticides in silicone wristbands of children/guardian pairs living in agricultural areas in South Africa. Sci. Total Environ. 2022, 812, 152330. [Google Scholar] [CrossRef] [PubMed]
- Dirk, R.A.E.S. Frequency Analysis of Rainfall Data; College on Soil Physics—30th Anniversary (1983–2013); The Abdus Salam International Centre for Theoretical Physica: Trieste, Italy, 2013; pp. 210–244. [Google Scholar]
- Weng, Q. An evaluation of spatial interpolation accuracy of elevation data. In Progress in Spatial Data Handling; Springer: Berlin/Heidelberg, Germany, 2006; pp. 805–824. [Google Scholar]
- Xu, Y.; Wang, L.; Fu, C.; Kosmyna, T. A fishnet-constrained land use mix index derived from remotely sensed data. Ann. GIS 2017, 23, 303–313. [Google Scholar] [CrossRef] [Green Version]
- Ramsdale, J.D.; Balme, M.R.; Conway, S.J.; Gallagher, C.; van Gasselt, S.A.; Hauber, E.; Orgel, C.; Sejourne, A.; Skinner, J.A.; Costard, F.; et al. Grid-based mapping: A method for rapidly determining the spatial distributions of small features over very large areas. Planet. Space Sci. 2017, 140, 49–61. [Google Scholar] [CrossRef] [Green Version]
- HECRAS Manual Infiltration Methods. Total Dissolved Solids in Drinking Water. Available online: https://www.who.int/water_sanitation_health/dwq/chemicals/tds.pdf (accessed on 20 January 2022).
- Bansode, A.; Patil, K.A. Estimation of runoff by using SCS curve number method and arc GIS. Int. J. Sci. Eng. Res. 2014, 5, 1283–1287. [Google Scholar]
- Arao, T.; Ishikawa, S.; Murakami, M.; Abe, K.; Maejima, Y.; Makino, T. Heavy metal contamination of agricultural soil and countermeasures in Japan. Paddy Water Environ. 2010, 8, 247–257. [Google Scholar] [CrossRef]
- Howe, P.; Malcolm, H.; Dobson, S. Manganese and Its Compounds: Environmental Aspects; World Health Organization: London, UK, 2004. [Google Scholar]
- Li, J.; Jia, Y.; Dong, R.; Huang, R.; Liu, P.; Li, X.; Wang, Z.; Liu, G.; Chen, Z. Advances in the mechanisms of plant tolerance to manganese toxicity. Int. J. Mol. Sci. 2019, 20, 5096. [Google Scholar] [CrossRef] [PubMed] [Green Version]
- Lan, S.; Wang, X.; Xiang, Q.; Yin, H.; Tan, W.; Qiu, G.; Liu, F.; Zhang, J.; Feng, X. Mechanisms of Mn (II) catalytic oxidation on ferrihydrite surfaces and the formation of manganese (oxyhydr) oxides. Geochim. Cosmochim. Acta 2017, 211, 79–96. [Google Scholar] [CrossRef]









| Parameter | Max | Min | Mean | SD | PNSDW 2017 Guideline Value | WHO Guidelines |
|---|---|---|---|---|---|---|
| Temperature | 34.5 | 27.4 | 31.2 | 0.972 | n/a | n/a |
| pH | 8.05 | 5.70 | 7.20 | 0.364 | 6.5–8.5 | 6.5–9.2 |
| EC (μS/cm) | 2430 | 424 | 763 | 187.780 | n/a | 1500 |
| TDS (mg/L) | 1360 | 216 | 390 | 112.526 | 600 | 1200 |
| EC | TDS | pH | Temp. | Mn SW | CN | FH | Mn Soil | |
|---|---|---|---|---|---|---|---|---|
| EC | 1 | 0.983 ** | −0.524 ** | 0.206 ** | 0.258 ** | 0.199 ** | −0.216 ** | 0.196 ** |
| TDS | 1 | −0.471 ** | 0.223 ** | 0.231 ** | 0.191 ** | −0.186 ** | 0.186 ** | |
| pH | 1 | −0.107 ** | −0.704 ** | −0.278 ** | 0.195 ** | −0.438 ** | ||
| Temp. | 1 | −0.073 | 0.319 ** | −0.148 ** | −0.300 ** | |||
| Mn SW | 1 | 0.153 ** | −0.155 ** | 0.381 ** | ||||
| CN | 1 | −0.213 ** | 0.142 ** | |||||
| FH | 1 | 0.458 ** | ||||||
| Mn Soil | 1 |
Publisher’s Note: MDPI stays neutral with regard to jurisdictional claims in published maps and institutional affiliations. |
© 2022 by the authors. Licensee MDPI, Basel, Switzerland. This article is an open access article distributed under the terms and conditions of the Creative Commons Attribution (CC BY) license (https://creativecommons.org/licenses/by/4.0/).
Share and Cite
Monjardin, C.E.F.; Senoro, D.B.; Magbanlac, J.J.M.; de Jesus, K.L.M.; Tabelin, C.B.; Natal, P.M. Geo-Accumulation Index of Manganese in Soils Due to Flooding in Boac and Mogpog Rivers, Marinduque, Philippines with Mining Disaster Exposure. Appl. Sci. 2022, 12, 3527. https://doi.org/10.3390/app12073527
Monjardin CEF, Senoro DB, Magbanlac JJM, de Jesus KLM, Tabelin CB, Natal PM. Geo-Accumulation Index of Manganese in Soils Due to Flooding in Boac and Mogpog Rivers, Marinduque, Philippines with Mining Disaster Exposure. Applied Sciences. 2022; 12(7):3527. https://doi.org/10.3390/app12073527
Chicago/Turabian StyleMonjardin, Cris Edward F., Delia B. Senoro, Jeffersen James M. Magbanlac, Kevin Lawrence M. de Jesus, Carlito B. Tabelin, and Pablito M. Natal. 2022. "Geo-Accumulation Index of Manganese in Soils Due to Flooding in Boac and Mogpog Rivers, Marinduque, Philippines with Mining Disaster Exposure" Applied Sciences 12, no. 7: 3527. https://doi.org/10.3390/app12073527
APA StyleMonjardin, C. E. F., Senoro, D. B., Magbanlac, J. J. M., de Jesus, K. L. M., Tabelin, C. B., & Natal, P. M. (2022). Geo-Accumulation Index of Manganese in Soils Due to Flooding in Boac and Mogpog Rivers, Marinduque, Philippines with Mining Disaster Exposure. Applied Sciences, 12(7), 3527. https://doi.org/10.3390/app12073527

