Spider Taylor-ChOA: Optimized Deep Learning Based Sentiment Classification for Review Rating Prediction
Abstract
:1. Introduction
- Spider Taylor-ChOA-based RMDL is employed for classifying the sentiment. The training of RMDL is done using the proposed spider Taylor-ChOA, which is obtained by combining the SMO and Taylor-ChOA.
- Spider Taylor-ChOA-based HAN is employed for predicting the review rating. The training of HAN is done using the proposed spider Taylor-ChOA, which is obtained by combining the SMO and Taylor-ChOA.
- We conduct extensive experiments on different datasets, and the experiment results show that the proposed method outperforms state-of-the-art methods for review rating prediction tasks.
2. Related Work
- The SC-based technique concentrates on extracting the content of the review and has the ability to combine user- and product-based features, but it fails to capture adequate interactions among them, expressed in a sparse matrix as collaborative filtering (CF) [16].
- To capture sufficient interactions, the review rating prediction platform with deep model is adapted. Here, the person that considers reviews assists in the rating prediction, with high star ratings being good reviews, but the user’s rating star-level information is complex to understand and analyze [18].
- To ease the understanding, the deep model is utilized, wherein the reviews are given in texts. The huge elevation in the count of review texts in various internet services, such as social media, adds huge confusion and leads to an information overload issue [17].
- To minimize the overload issue, the recent technique in recommender systems was controlled to attain enhanced efficiency by considering reviews to predict the rating. However, this technique faces difficulty when inferring the sentiment [19].
- To deal with sentiments, the most contemporary method adapted is deep neural networks [24] in matrix factorization. It shows good outcomes, but it mostly utilizes DNN for user–product interaction but is not suitable for review rating prediction.
3. Proposed Method
3.1. Data Acquisition
3.2. Features Extraction
3.3. Configuration of a Feature Vector
3.4. Sentiment Classification
3.5. Training of RMDL Using Proposed Spider Taylor-ChOA
| Algorithm 1: Pseudo code of proposed spider Taylor-ChOA |
|
Input: Spider monkey population F Output: Best solution Begin Initialize population in a random manner Evaluate error using Equation (25) Choose local and global leaders using greedy selection techniques. While (termination criterion is not satisfied) do Produce new position for all group members with local leader using Equation (26) Produce new position for all group members with global leader using Equation (43) Re-evaluate error using Equation (25) Apply greedy selection technique and choose the best one Evaluate the probability of each member Generate new position of all group member Update global position and local position of leader If the local group leader does not update the position, then redirect all members using Equation (44). If a global leader does not update his position, then divide the group into small groups. End while Return End |
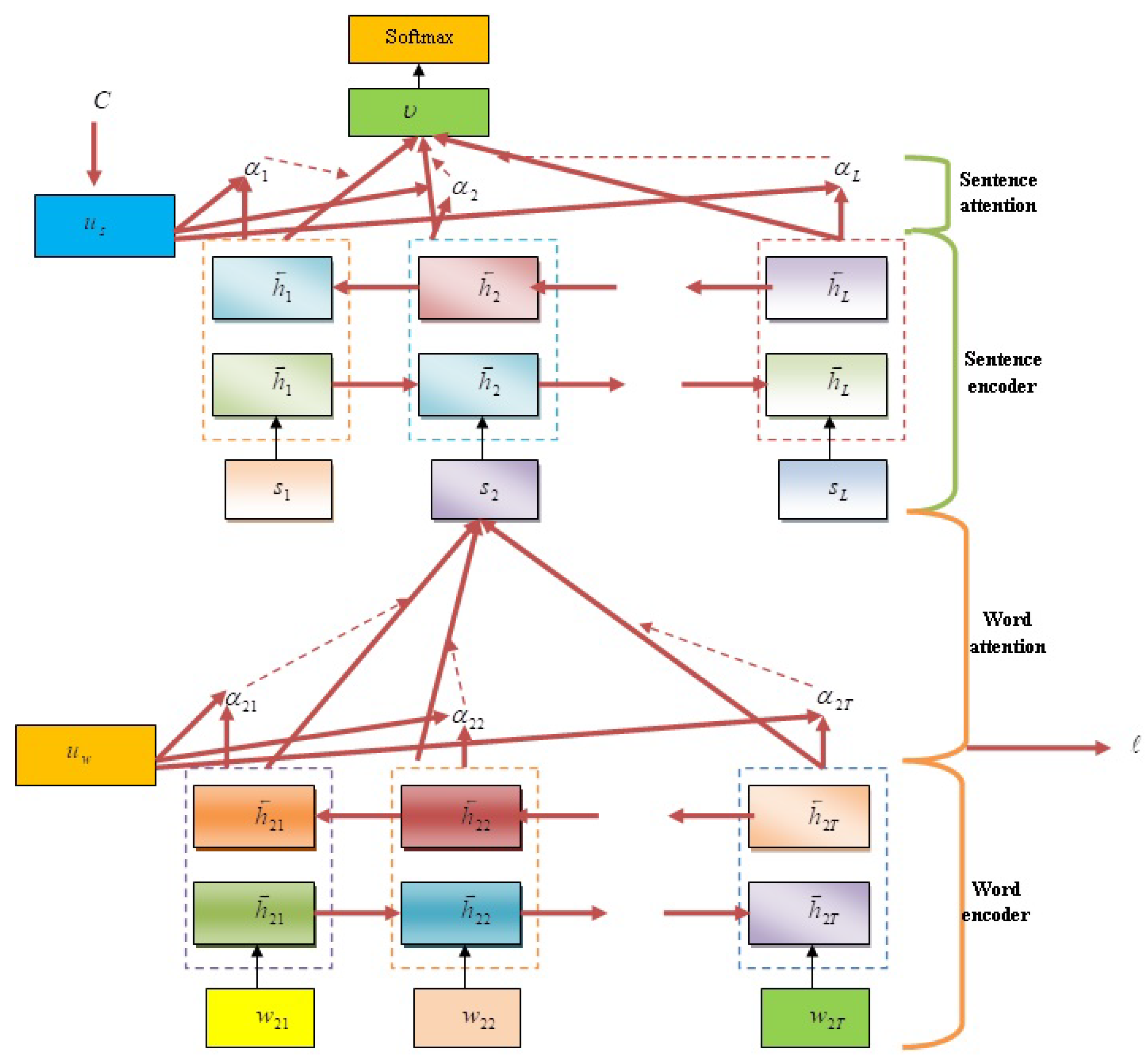
3.6. Review Rating Prediction
4. Systems Implementation and Evaluation
4.1. Description of Datasets
4.2. Experimental Setup
4.3. Evaluation Metrics
4.4. Baseline Methods
5. Results and Discussion
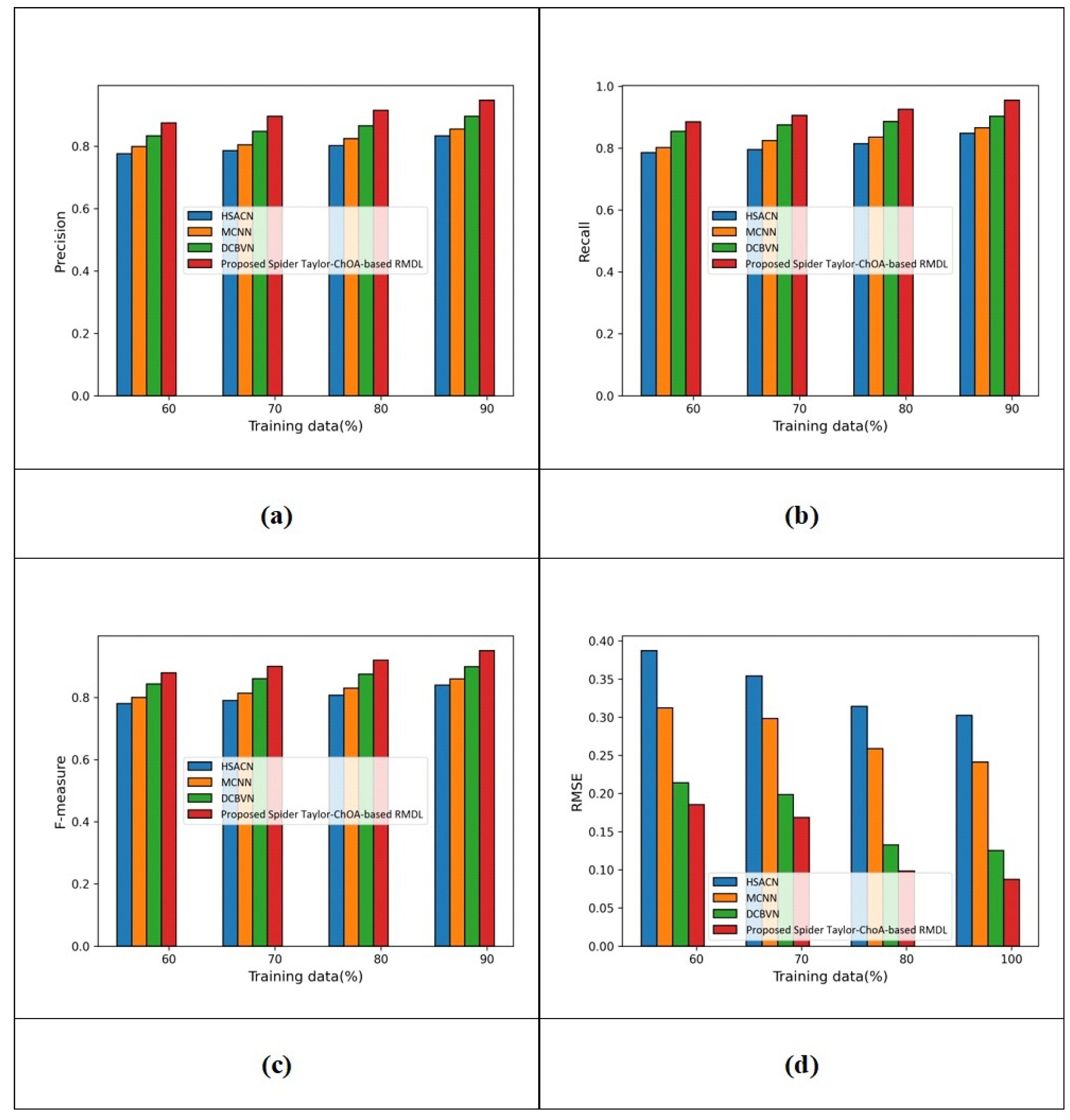
5.1. Performance Evaluation Based on Sentiment Classification
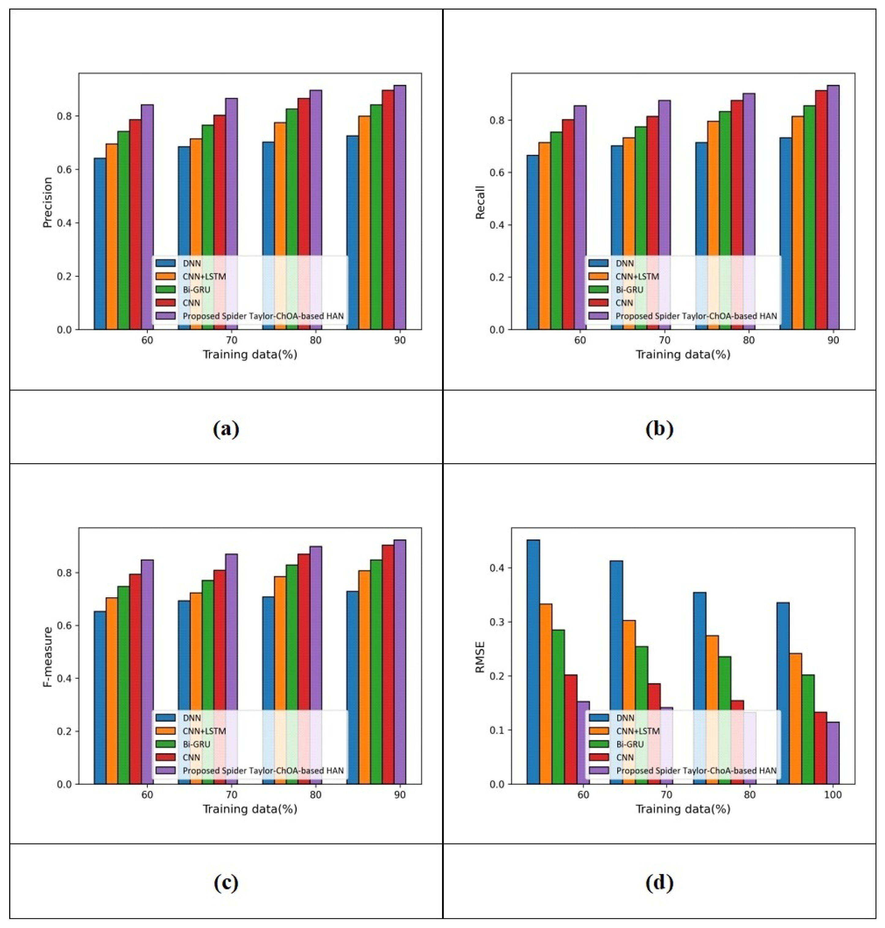
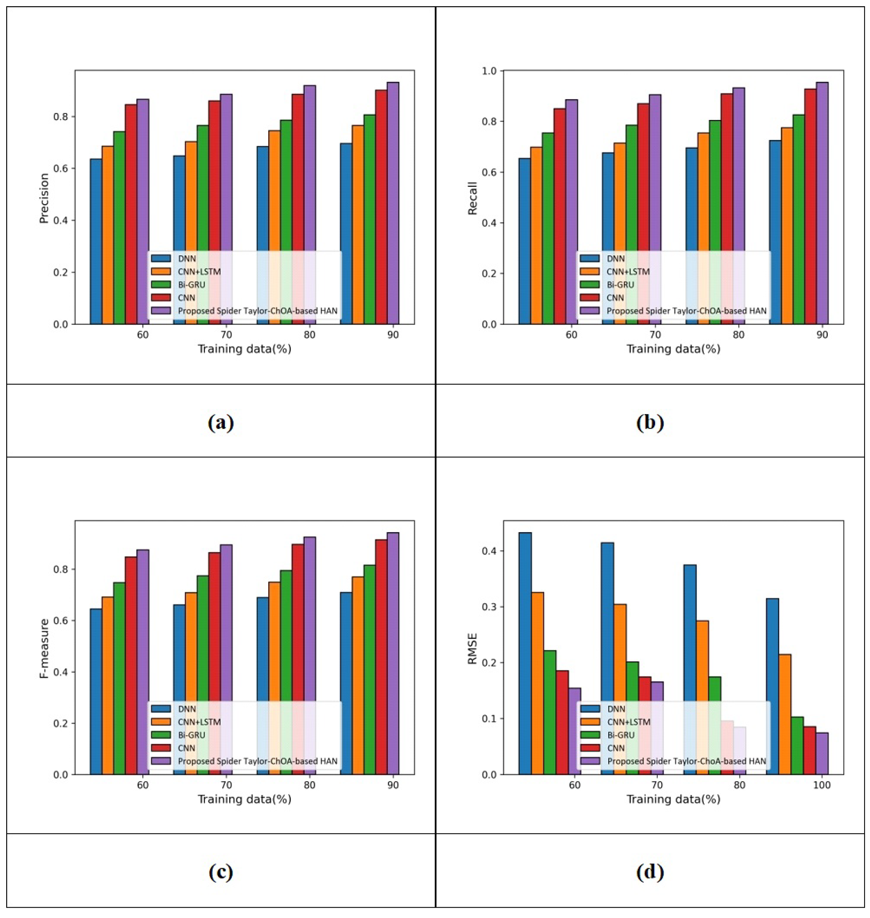
5.2. Performance Evaluation Based on Review Rating Prediction
5.3. Comparative Discussion
6. Conclusions and Future Work
Author Contributions
Funding
Data Availability Statement
Acknowledgments
Conflicts of Interest
Abbreviations
| ChOA | Chimp Optimization Algorithm. |
| CNN | Convolutional Neural Network. |
| DCBVN | Demand-aware Collaborative Bayesian Variational Network. |
| DNN | Deep Neural Networks. |
| GRU | Gated Recurrent Unit. |
| HAN | Hierarchical Attention Network. |
| LSTM | Long Short-Term Memory. |
| NLP | Natural Language Processing. |
| RMDL | Random Multimodal Deep Learning. |
| SMO | Spider Monkey Optimization. |
References
- Khurana, D.; Koli, A.; Khatter, K.; Singh, S. Natural language processing: State of the art, current trends and challenges. arXiv 2017, arXiv:1708.05148. [Google Scholar]
- Rajput, A. Natural language processing, sentiment analysis, and clinical analytics. In Innovation in Health Informatics; Elsevier: Amsterdam, The Netherlands, 2020; pp. 79–97. [Google Scholar]
- Yıldırım, E.; Çetin, F.S.; Eryiğit, G.; Temel, T. The impact of NLP on Turkish sentiment analysis. Türkiye Bilişim Vakfı Bilgi. Bilim. Ve Mühendisliği Derg. 2015, 7, 43–51. [Google Scholar]
- Mukherjee, S.; Basu, G.; Joshi, S. Incorporating author preference in sentiment rating prediction of reviews. In Proceedings of the 22nd International Conference on World Wide Web, Rio de Janeiro, Brazil, 13–17 May 2013; pp. 47–48. [Google Scholar]
- De Albornoz, J.C.; Plaza, L.; Gervás, P.; Díaz, A. A joint model of feature mining and sentiment analysis for product review rating. In European Conference on Information Retrieval; Springer: Berlin/Heidelberg, Germany, 2011; pp. 55–66. [Google Scholar]
- Jin, Z.; Li, Q.; Zeng, D.D.; Zhan, Y.; Liu, R.; Wang, L.; Ma, H. Jointly modeling review content and aspect ratings for review rating prediction. In Proceedings of the 39th International ACM SIGIR Conference on Research and Development in Information Retrieval, Pisa, Italy, 17–21 July 2016; pp. 893–896. [Google Scholar]
- Tang, D.; Qin, B.; Liu, T.; Yang, Y. User modeling with neural network for review rating prediction. In Proceedings of the Twenty-Fourth International Joint Conference on Artificial Intelligence, Buenos Aires, Argentina, 25–31 July 2015. [Google Scholar]
- Tang, D.; Qin, B.; Liu, T. Learning semantic representations of users and products for document level sentiment classification. In Proceedings of the 53rd Annual Meeting of the Association for Computational Linguistics and the 7th International Joint Conference on Natural Language Processing (Volume 1: Long Papers), Beijing, China, 26–31 July 2015; pp. 1014–1023. [Google Scholar]
- Dou, Z.Y. Capturing user and product information for document level sentiment analysis with deep memory network. In Proceedings of the 2017 Conference on Empirical Methods in Natural Language Processing, Copenhagen, Denmark, 9–11 September 2017; pp. 521–526. [Google Scholar]
- Li, F.; Liu, N.N.; Jin, H.; Zhao, K.; Yang, Q.; Zhu, X. Incorporating reviewer and product information for review rating prediction. In Proceedings of the Twenty-Second International Joint Conference on Artificial Intelligence, Barcelona, Spain, 16–22 July 2011. [Google Scholar]
- He, X.; Liao, L.; Zhang, H.; Nie, L.; Hu, X.; Chua, T.S. Neural collaborative filtering. In Proceedings of the 26th International Conference on World Wide Web, Perth, Australia, 3–7 April 2017; pp. 173–182. [Google Scholar]
- Zainuddin, N.; Selamat, A.; Ibrahim, R. Hybrid sentiment classification on twitter aspect-based sentiment analysis. Appl. Intell. 2018, 48, 1218–1232. [Google Scholar] [CrossRef]
- Kalaivani, P.; Shunmuganathan, K. Feature reduction based on genetic algorithm and hybrid model for opinion mining. Sci. Program. 2015, 2015, 961454. [Google Scholar] [CrossRef]
- Hernández-Hernández, J.L.; Hernández-Hernández, M.; Sabzi, S.; Paredes-Valverde, M.A.; Penna, A.F. A Byte Pattern Based Method for File Compression. In International Conference on Technologies and Innovation; Springer: Berlin/Heidelberg, Germany, 2019; pp. 122–134. [Google Scholar]
- Lai, S.; Xu, L.; Liu, K.; Zhao, J. Recurrent convolutional neural networks for text classification. In Proceedings of the Twenty-Ninth AAAI Conference on Artificial Intelligence, Austin, TX, USA, 25–30 January 2015. [Google Scholar]
- Feng, S.; Song, K.; Wang, D.; Gao, W.; Zhang, Y. InterSentiment: Combining deep neural models on interaction and sentiment for review rating prediction. Int. J. Mach. Learn. Cybern. 2021, 12, 477–488. [Google Scholar] [CrossRef]
- Zheng, T.; Wu, F.; Law, R.; Qiu, Q.; Wu, R. Identifying unreliable online hospitality reviews with biased user-given ratings: A deep learning forecasting approach. Int. J. Hosp. Manag. 2021, 92, 102658. [Google Scholar] [CrossRef]
- Ahmed, B.H.; Ghabayen, A.S. Review rating prediction framework using deep learning. J. Ambient. Intell. Humaniz. Comput. 2020, 1–10. [Google Scholar] [CrossRef]
- Sadiq, S.; Umer, M.; Ullah, S.; Mirjalili, S.; Rupapara, V.; Nappi, M. Discrepancy detection between actual user reviews and numeric ratings of Google App store using deep learning. Expert Syst. Appl. 2021, 181, 115111. [Google Scholar] [CrossRef]
- Chambua, J.; Niu, Z. Review text based rating prediction approaches: Preference knowledge learning, representation and utilization. Artif. Intell. Rev. 2021, 54, 1171–1200. [Google Scholar] [CrossRef]
- Shrestha, N.; Nasoz, F. Deep learning sentiment analysis of amazon.com reviews and ratings. arXiv 2019, arXiv:1904.04096. [Google Scholar] [CrossRef]
- Bu, J.; Ren, L.; Zheng, S.; Yang, Y.; Wang, J.; Zhang, F.; Wu, W. ASAP: A Chinese Review Dataset Towards Aspect Category Sentiment Analysis and Rating Prediction. arXiv 2021, arXiv:2103.06605. [Google Scholar]
- Zhang, K.; Qian, H.; Liu, Q.; Zhang, Z.; Zhou, J.; Ma, J.; Chen, E. SIFN: A Sentiment-aware Interactive Fusion Network for Review-based Item Recommendation. In Proceedings of the 30th ACM International Conference on Information & Knowledge Management, Online, Australia, 1–5 November 2021; pp. 3627–3631. [Google Scholar]
- Pan, D.; Yuan, J.; Li, L.; Sheng, D. Deep neural network-based classification model for Sentiment Analysis. In Proceedings of the 2019 6th International Conference on Behavioral, Economic and Socio-Cultural Computing (BESC), Beijing, China, 28–30 October 2019; pp. 1–4. [Google Scholar]
- Kowsari, K.; Heidarysafa, M.; Brown, D.E.; Meimandi, K.J.; Barnes, L.E. Rmdl: Random multimodel deep learning for classification. In Proceedings of the 2nd International Conference on Information System and Data Mining, Lakeland, FL, USA, 9–11 April 2018; pp. 19–28. [Google Scholar]
- Bansal, J.C.; Sharma, H.; Jadon, S.S.; Clerc, M. Spider monkey optimization algorithm for numerical optimization. Memetic Comput. 2014, 6, 31–47. [Google Scholar] [CrossRef]
- Yang, Z.; Yang, D.; Dyer, C.; He, X.; Smola, A.; Hovy, E. Hierarchical attention networks for document classification. In Proceedings of the 2016 Conference of the North American Chapter of the Association for Computational Linguistics: Human Language Technologies, San Diego, CA, USA, 12–17 June 2016; pp. 1480–1489. [Google Scholar]
- Ohana, B.; Tierney, B. Sentiment classification of reviews using SentiWordNet. ComTech 2016, 7, 285–294. [Google Scholar]
- Christian, H.; Agus, M.P.; Suhartono, D. Single document automatic text summarization using term frequency-inverse document frequency (TF-IDF). ComTech Comput. Math. Eng. Appl. 2016, 7, 285–294. [Google Scholar] [CrossRef]
- Chen, H.; Sun, M.; Tu, C.; Lin, Y.; Liu, Z. Neural sentiment classification with user and product attention. In Proceedings of the 2016 Conference on Empirical Methods in Natural Language Processing, Austin, TX, USA, 1–5 November 2016; pp. 1650–1659. [Google Scholar]
- Zeng, H.; Ai, Q. A Hierarchical Self-attentive Convolution Network for Review Modeling in Recommendation Systems. arXiv 2020, arXiv:2011.13436. [Google Scholar]
- Da’u, A.; Salim, N.; Rabiu, I.; Osman, A. Recommendation system exploiting aspect-based opinion mining with deep learning method. Inf. Sci. 2020, 512, 1279–1292. [Google Scholar]
- Wang, C.; Zhu, H.; Zhu, C.; Zhang, X.; Chen, E.; Xiong, H. Personalized Employee Training Course Recommendation with Career Development Awareness. In Proceedings of the Web Conference 2020, Taipei, Taiwan, 20–24 April 2020; pp. 1648–1659. [Google Scholar]









| Cap | Emo | Hash | Elong | Positive | Negative | Punj | Numerical | No. of Sent. |
|---|---|---|---|---|---|---|---|---|
| 116 | 10 | 36 | 0 | 13 | 116 | 10 | 36 | 0 |
| 137 | 8 | 42 | 0 | 3 | 137 | 8 | 42 | 0 |
| 160 | 10 | 42 | 2 | 12 | 160 | 10 | 42 | 2 |
| 172 | 11 | 33 | 5 | 7 | 172 | 11 | 33 | 5 |
| 109 | 10 | 19 | 0 | 8 | 109 | 10 | 19 | 0 |
| 17 | 3 | 4 | 0 | 6 | 17 | 3 | 4 | 0 |
| 115 | 9 | 25 | 0 | 1 | 115 | 9 | 25 | 0 |
| 145 | 6 | 67 | 5 | 7 | 145 | 6 | 67 | 5 |
| 365 | 18 | 103 | 6 | 8 | 365 | 18 | 103 | 6 |
| 120 | 11 | 41 | 0 | 13 | 120 | 11 | 41 | 0 |
| Features | TF-IDF | |||||||
| 0 | 0 | 0 | 0 | 0 | 0 | 0 | 0 | 0.090 |
| 0 | 0 | 0 | 0 | 0 | 0 | 0 | 0 | 0 |
| 0 | 0 | 0 | 0 | 0 | 0 | 0 | 0 | 0 |
| 0 | 0 | 0 | 0.037 | 0 | 0.074 | 0 | 0.044 | 0 |
| 0 | 0 | 0 | 0 | 0 | 0 | 0 | 0 | 0 |
| 0 | 0 | 0 | 0.037 | 0 | 0.074 | 0 | 0.044 | 0 |
| 0 | 0 | 0 | 0 | 0.073 | 0 | 0 | 0 | 0 |
| 0 | 0 | 0 | 0 | 0 | 0 | 0 | 0 | 0 |
| 0 | 0 | 0 | 0.111 | 0 | 0 | 0 | 0 | 0 |
| Datasets | Metrics | HSACN | MCNN | DCBVN | Proposed Method |
|---|---|---|---|---|---|
| IMDB | Precision | 0.852 | 0.874 | 0.905 | 0.941 |
| Recall | 0.865 | 0.885 | 0.914 | 0.965 | |
| F-measure | 0.859 | 0.880 | 0.910 | 0.953 | |
| RMSE | 0.39559 | 0.221 | 0.141 | 0.097 | |
| Yelp 2013 | Precision | 0.825 | 0.841 | 0.885 | 0.933 |
| Recall | 0.833 | 0.865 | 0.895 | 0.941 | |
| F-measure | 0.829 | 0.853 | 0.890 | 0.937 | |
| RMSE | 0.335 | 0.298 | 0.214 | 0.193 | |
| Yelp 2014 | Precision | 0.833 | 0.854 | 0.895 | 0.947 |
| Recall | 0.848 | 0.865 | 0.903 | 0.955 | |
| F-measure | 0.840 | 0.860 | 0.899 | 0.951 | |
| RMSE | 0.859 | 0.880 | 0.910 | 0.953 |
| Datasets | Metrics | DNN | CNN+LSTM | Bi-GRU | CNN | Proposed Method |
|---|---|---|---|---|---|---|
| IMDB | Precision | 0.695 | 0.765 | 0.805 | 0.901 | 0.931 |
| Recall | 0.724 | 0.775 | 0.825 | 0.928 | 0.954 | |
| F-measure | 0.709 | 0.770 | 0.815 | 0.914 | 0.943 | |
| RMSE | 0.314 | 0.214 | 0.102 | 0.085 | 0.075 | |
| Yelp 2013 | Precision | 0.741 | 0.765 | 0.799 | 0.895 | 0.925 |
| Recall | 0.769 | 0.804 | 0.841 | 0.901 | 0.935 | |
| F-measure | 0.755 | 0.784 | 0.819 | 0.898 | 0.930 | |
| RMSE | 0.315 | 0.275 | 0.235 | 0.175 | 0.112 | |
| Yelp 2014 | Precision | 0.725 | 0.799 | 0.841 | 0.895 | 0.914 |
| Recall | 0.733 | 0.814 | 0.854 | 0.912 | 0.933 | |
| F-measure | 0.729 | 0.806 | 0.848 | 0.904 | 0.923 | |
| RMSE | 0.335 | 0.241 | 0.201 | 0.133 | 0.114 |
| Methods | IMDB | Yelp 2013 | Yelp 2014 | |||
|---|---|---|---|---|---|---|
| ACC | RMSE | ACC | RMSE | ACC | RMSE | |
| Trigram+UPF | 0.404 | 1.764 | 0.570 | 0.803 | 0.576 | 0.789 |
| TextFeature UPF | 0.402 | 1.774 | 0.561 | 1.822 | 0.579 | 0.791 |
| JMARS | N/A | 1.773 | N/A | 0.985 | N/A | 0.999 |
| UPNN (CNN) | 0.435 | 1.602 | 0.596 | 0.784 | 0.608 | 0.764 |
| UPNN (NSC) | 0.471 | 1.443 | 0.631 | 0.702 | N/A | N/A |
| NSC+UPA | 0.533 | 1.281 | 0.650 | 0.692 | 0.667 | 0.654 |
| HSACN | 0.852 | – | 0.825 | – | 0.833 | – |
| MCNN | 0.874 | – | 0.841 | – | 0.854 | – |
| DCBVN | 0.905 | – | 0.885 | – | 0.895 | – |
| Proposed Method | 0.941 | – | 0.933 | – | 0.947 | – |
Publisher’s Note: MDPI stays neutral with regard to jurisdictional claims in published maps and institutional affiliations. |
© 2022 by the authors. Licensee MDPI, Basel, Switzerland. This article is an open access article distributed under the terms and conditions of the Creative Commons Attribution (CC BY) license (https://creativecommons.org/licenses/by/4.0/).
Share and Cite
Banbhrani, S.K.; Xu, B.; Lin, H.; Sajnani, D.K. Spider Taylor-ChOA: Optimized Deep Learning Based Sentiment Classification for Review Rating Prediction. Appl. Sci. 2022, 12, 3211. https://doi.org/10.3390/app12073211
Banbhrani SK, Xu B, Lin H, Sajnani DK. Spider Taylor-ChOA: Optimized Deep Learning Based Sentiment Classification for Review Rating Prediction. Applied Sciences. 2022; 12(7):3211. https://doi.org/10.3390/app12073211
Chicago/Turabian StyleBanbhrani, Santosh Kumar, Bo Xu, Hongfei Lin, and Dileep Kumar Sajnani. 2022. "Spider Taylor-ChOA: Optimized Deep Learning Based Sentiment Classification for Review Rating Prediction" Applied Sciences 12, no. 7: 3211. https://doi.org/10.3390/app12073211
APA StyleBanbhrani, S. K., Xu, B., Lin, H., & Sajnani, D. K. (2022). Spider Taylor-ChOA: Optimized Deep Learning Based Sentiment Classification for Review Rating Prediction. Applied Sciences, 12(7), 3211. https://doi.org/10.3390/app12073211

