Breast Cancer Survival Analysis Model
Abstract
:1. Introduction
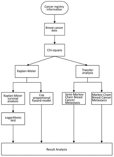
2. Materials and Methods
2.1. Breast Cancer Data
2.2. Chi-Square Test
2.3. Kaplan–Meier Survival Analysis
2.4. Logarithmic Test
2.5. Cox Proportional Risk Model
2.6. Markov Chain BC Metastasis Model
2.7. Half-Markov Chain
3. Results
- 1
- Basic Model: the basic model does not contain any covariates. Its main purpose was to generate time-dependent risk rates between stages based on the database data that were to be used as transition rates from one state to another in the simulation model. Four univariate models were developed for each covariate (i.e., surgical treatment, radiotherapy, chemotherapy, and hormonal treatment). Each conversion was checked using Wald (H0: βij = 0; H1: βij ≠ 0) [15]. We then evaluated whether all of the significant covariate parameters (p < 0.05) from each univariate model were significant and selected the significant model from multiple univariate models and merge them into a multivariate model.
- 2
- Multivariate model: all significant covariates selected in the previous step were included in a multivariate model. Therefore, the covariate vector is specific to the transformation to pass the Wald test H0: βij = 0; H1: βij ≠ 0). Examining each covariate parameter, the parameter (p < 0.05) was considered to be a noteworthy factor that significantly affected the particular transformation.
3.1. Case Description
3.1.1. Kaplan–Meier Survival Analysis
Diagnosis Age
BC Morphology
Graded Differentiation of BC
Surgical Treatment
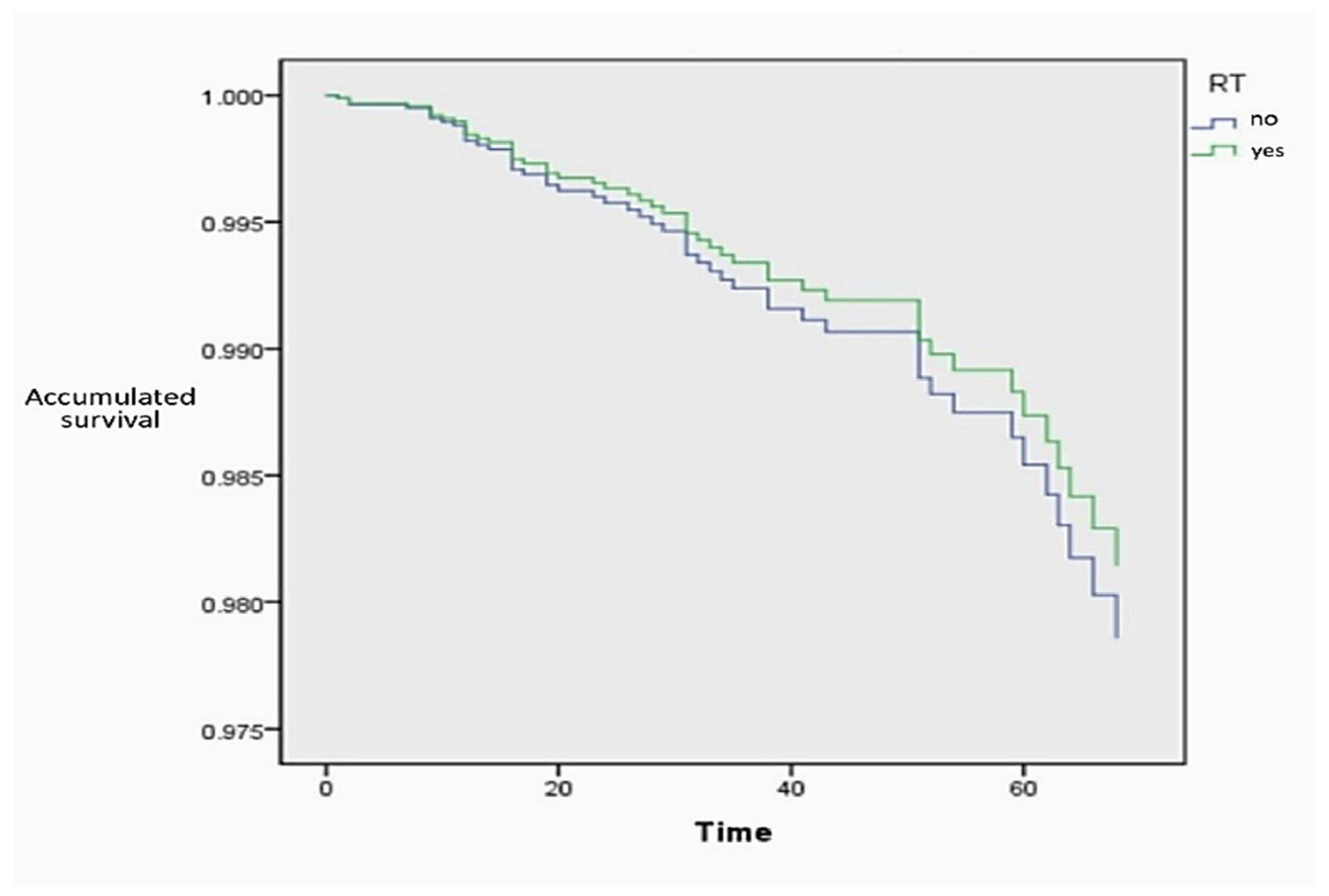
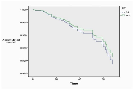
Radiation Therapy
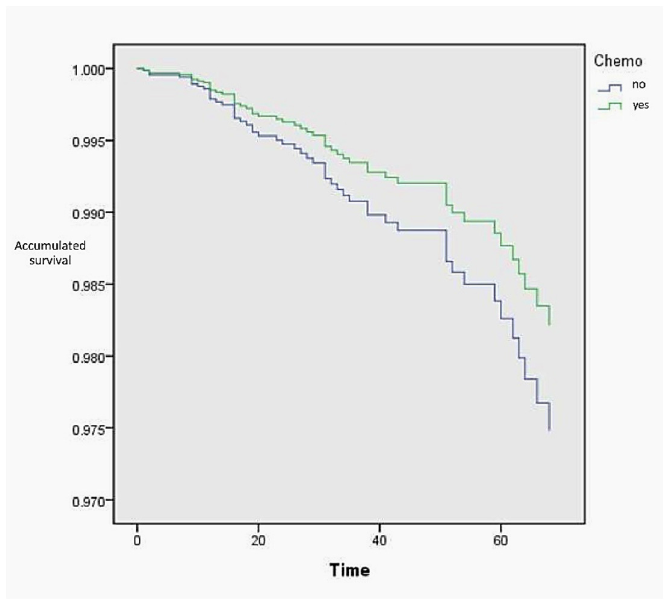
Chemotherapy
Hormone Therapy
Estrogen Hormone Receptor Test
Progesterone Receptor Test
3.1.2. Cox Proportional Hazard Model
Cox analysis of Surgical Treatment
Cox Analysis of Radiotherapy
Cox Analysis of Chemotherapy
Cox Analysis of Hormone Therapy
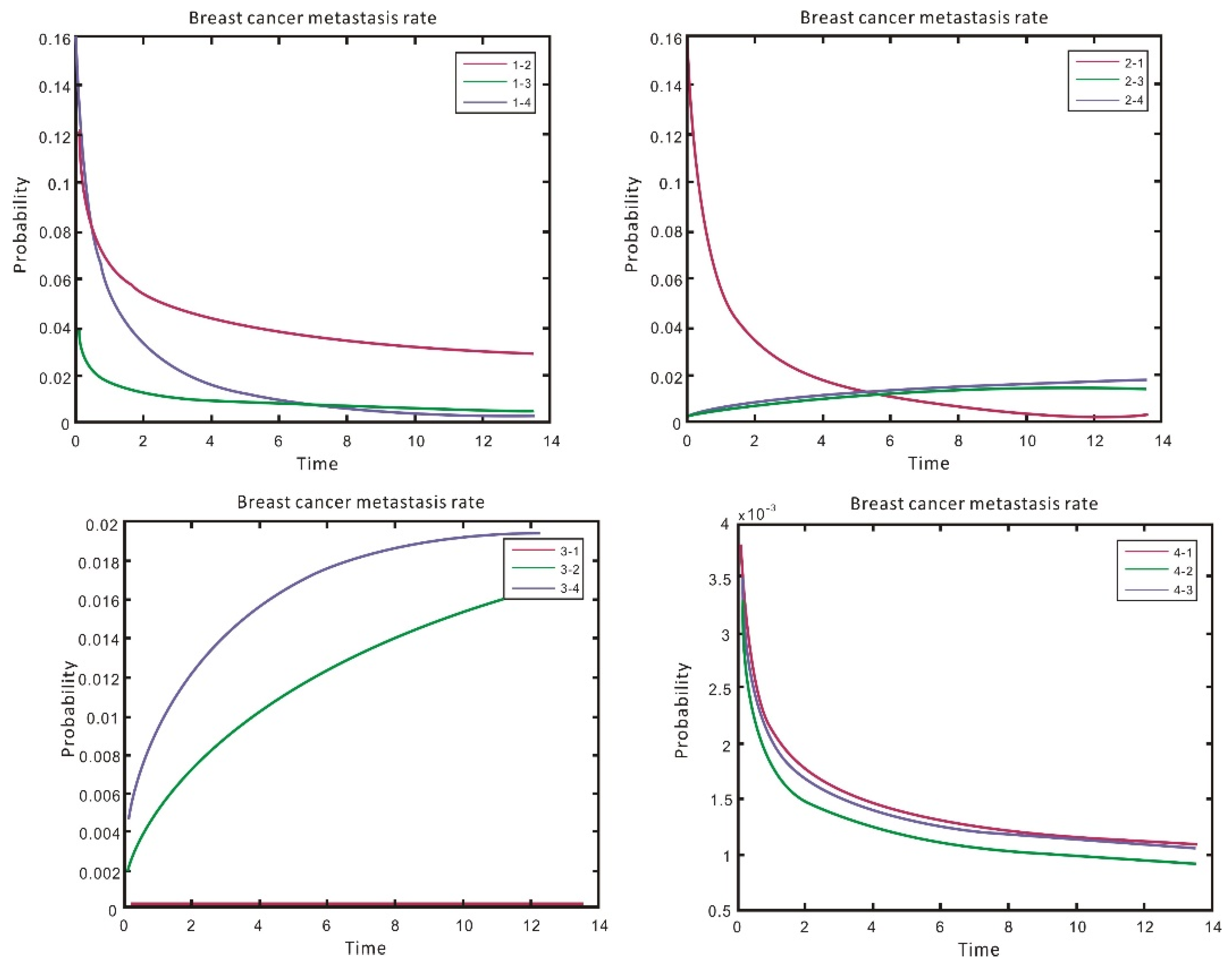
3.1.3. Markov Chain
4. Discussion
SemiMarkov Chain
5. Conclusions
Author Contributions
Funding
Institutional Review Board Statement
Informed Consent Statement
Data Availability Statement
Acknowledgments
Conflicts of Interest
References
- Ginsburg, O.; Bray, F.; Coleman, M.P.; Vanderpuye, V.; Eniu, A.; Kotha, S.R.; Sarker, M.; Huong, T.T.; Allemani, C.; Dvaladze, A.; et al. The global burden of women’s cancers: A grand challenge in global health. Lancet 2017, 389, 847–860. [Google Scholar] [CrossRef]
- Kori, S. An Overview: Several Causes of Breast Cancer. Epidemiology Int. J. 2018, 2. [Google Scholar] [CrossRef]
- Taiwan Health and Welfare Report. 2017. Available online: https://www.mohw.gov.tw/lp-137-2.html (accessed on 19 July 2021).
- Kuo, C.-N.; Liao, Y.-M.; Kuo, L.-N.; Tsai, H.-J.; Chang, W.-C.; Yen, Y. Cancers in Taiwan: Practical insight from epidemiology, treatments, biomarkers, and cost. J. Formos. Med Assoc. 2019, 119, 1731–1741. [Google Scholar] [CrossRef] [PubMed]
- Ali-Gombe, M.; Mustaph, M.I.; Folasire, A.; Ntekim, A.; Campbell, O.B. Pattern of survival of breast cancer patients in a tertiary hospital in south west Nigeria. Ecancermedicalscience 2021, 15, 1192. [Google Scholar] [CrossRef] [PubMed]
- Tesfay, B.; Getinet, T.; Derso, E.A. Survival analysis of Time to Death of Breast Cancer Patients: In case of Ayder Comprehensive Specialized Hospital Tigray, Ethiopia. Cogent Med. 2021, 8, 1908648. [Google Scholar] [CrossRef]
- Hayashi, Y.; Nakano, S. Use of a Recursive-Rule eXtraction algorithm with J48graft to achieve highly accurate and concise rule extraction from a large breast cancer dataset. Informatics Med. Unlocked 2015, 1, 9–16. [Google Scholar] [CrossRef] [Green Version]
- Nguyen, D.; Yu, J.; Reinhold, W.C.; Yang, S.X. Association of Independent Prognostic Factors and Treatment Modality with Survival and Recurrence Outcomes in Breast Cancer. JAMA Netw. Open 2020, 3, e207213. [Google Scholar] [CrossRef] [PubMed]
- Rink, M.; Kluth, L.A.; Shariat, S.F.; Fisch, M.; Dahlem, R.; Dahm, P. Kaplan-Meier-Analysen in der urologischen Praxis. Der Urol. 2013, 52, 838–841. [Google Scholar] [CrossRef] [PubMed]
- Liu, X. The Cox Proportional Hazard Regression Model and Advances. In Survival Analysis; John Wiley & Sons, Ltd.: Hoboken, NJ, USA, 2012; pp. 144–200. [Google Scholar] [CrossRef]
- Plackett, R.L. Karl Pearson and the Chi-Squared Test. Int. Stat. Rev. 1983, 51, 59. [Google Scholar] [CrossRef]
- Ayu, M.A.; Ismail, S.A.; Matin, A.F.A.; Mantoro, T. A Comparison Study of Classifier Algorithms for Mobile-phone’s Accelerometer Based Activity Recognition. Procedia Eng. 2012, 41, 224–229. [Google Scholar] [CrossRef] [Green Version]
- Król, A.; Saint-Pierre, P. SemiMarkov: AnRPackage for Parametric Estimation in Multi-State Semi-Markov Models. J. Stat. Softw. 2015, 66, 1–16. [Google Scholar] [CrossRef]
- Foucher, Y.; Mathieu, E.; Saint-Pierre, P.; Durand, J.-F.; Daurès, J.-P. A Semi-Markov Model Based on Generalized Weibull Distribution with an Illustration for HIV Disease. Biom. J. 2005, 47, 825–833. [Google Scholar] [CrossRef] [PubMed]
- Wald Test—An Overview | ScienceDirect Topics. Available online: https://www.sciencedirect.com/topics/mathematics/wald-test (accessed on 30 August 2021).
- Downloading IBM SPSS Statistics 22. 2021. Available online: https://www.ibm.com/support/pages/downloading-ibm-spss-statistics-22 (accessed on 30 August 2021).
- Gordon, N.H. Socioeconomic factors and breast cancer in black and white Americans. Cancer Metastasis Rev. 2003, 22, 55–65. [Google Scholar] [CrossRef] [PubMed]
- Rezaianzadeh, A.; Peacock, J.; Reidpath, D.; Talei, A.; Hosseini, S.V.; Mehrabani, D. Survival analysis of 1148 women diagnosed with breast cancer in Southern Iran. BMC Cancer 2009, 9, 168. [Google Scholar] [CrossRef] [PubMed] [Green Version]
- Guerra, M.R.; E Silva, G.A.; Nogueira, M.C.; Leite, I.C.G.; Oliveira, R.D.V.C.D.; Cintra, J.R.D.; Bustamante-Teixeira, M.T. Breast cancer survival and health inequalities. BMC Cancer 2015, 31, 1673–1684. [Google Scholar] [CrossRef] [Green Version]
- Ferraz, R.D.O.; Moreira-Filho, D.D.C. Survival analysis of women with breast cancer: Competitive risk models. Ciência Saúde Coletiva 2017, 22, 3743–3754. [Google Scholar] [CrossRef] [PubMed]
- Farida, Y.; Maulida, E.A.; Desinaini, L.N.; Utami, W.D.; Yuliati, D. Breast Cancer Survival Analysis Using Cox Proportional Hazard Regression and Kaplan Meier Method. JTAM J. Teori Dan Apl. Mat. 2021, 5, 340–358. [Google Scholar] [CrossRef]









| Variables | Value (%) | Variables | Value (%) |
|---|---|---|---|
| Gender | Behavior code | ||
| Male | 6 (0.3%) | Carcinoma in situ | 340 (16.3%) |
| Female | 2083 (99.7%) | invasive Carcinoma | 1749 (83.7%) |
| Age | Graded differentiation | ||
| >45 years | 1644 (78.7%) | Well differentiated | 257 (12.3%) |
| <45 years | 445 (21.3%) | moderate differentiation | 844 (40.4%) |
| Poor differentiation | 775 (37.1%) | ||
| Unknown | 213 (10.2%) | ||
| Clinical Stage | Pathological stage combination | ||
| 0 | 315 (15.1%) | 0 | 343 (16.4%) |
| 1 | 464 (22.2%) | 1 | 432 (20.7%) |
| 1A | 371 (17.8%) | 1A | 323 (15.0%) |
| 2A | 640 (30.6%) | 2A | 500 (23.9%) |
| 2B | 160 (7.7%) | 2B | 201 (9.6%) |
| 3A | 64 (3.1%) | 3A | 159 (7.6%) |
| 3B | 26 (1.2%) | 3B | 15 (0.7%) |
| 3C | 13 (0.6%) | 3C | 79 (3.8%) |
| 4 | 36 (1.7%) | 4 | 37 (1.8%) |
| Surgical Treatment | Radiotherapy | ||
| No | 52 (2.5%) | No | 1040 (49.8%) |
| Yes | 2037 (97.5%) | Yes | 1027 (49.2%) |
| Chemotherapy | Hormone Therapy | ||
| No | 908 (43.5%) | No | 578 (27.7%) |
| Yes | 1179 (56.4%) | Yes | 1506 (72.1%) |
| unknown | 2 (0.1%) | unknown | 5 (0.2%) |
| Estrogen Receptor Test (ERA) | Progesterone Receptor Test (PRA) | ||
| (−) Negative | 532 (25.5%) | (−) Negative | 488 (23.4%) |
| (+) low positive | 222 (10.5%) | (+) low positive | 480 (23.0%) |
| (+) medium Positive | 297 (14.2%) | (+) medium Positive | 365 (17.5%) |
| (+) High Positive | 829 (39.7%) | (+) High Positive | 542 (25.9%) |
| (+) Positive unknown | 13 (0.6%) | (+) Positive unknown | 16 (0.8%) |
| Non-breast cancer patient | 184 (8.8%) | Non-breast cancer patient | 185 (8.8%) |
| Condition unknown or undetected | 12 (0.6%) | Condition unknown or undetected | 13 (0.6%) |
| Survival rate | |||
| Died | 53 (2.5%) | ||
| Survived | 2036 (97.5%) |
| Classification | Total Number | Number of Deaths | Average Months of Survival | Standard Error |
|---|---|---|---|---|
| (−) Negative | 532 | 31 | 82.512 | 0.951 |
| (+) low positive | 222 | 4 | 85.463 | 0.759 |
| (+) medium positive | 297 | 5 | 84.532 | 1.533 |
| (+) high positive | 829 | 9 | 86.703 | 0.432 |
| (+) positives unknown | 13 | 1 | 80.000 | 2.806 |
| Classification | Total Number | Number of Deaths | Average Months of Survival | Standard Error |
|---|---|---|---|---|
| (−) Negative | 488 | 24 | 82.606 | 1.075 |
| (+) low positive | 480 | 12 | 85.280 | 0.795 |
| (+) medium positive | 365 | 6 | 83.186 | 0.757 |
| (+) high positive | 542 | 7 | 86.690 | 0.491 |
| (+) positives unknown | 16 | 1 | 81.000 | 1.915 |
| Treatment | Significance | Risk Ratio | 95% Confidence Interval of Risk Ratio | |
|---|---|---|---|---|
| Lower Limit | Upper Limit | |||
| Surgical treatment | 0.004 * | 1.650 | 0.584 | 4.665 |
| Radiotherapy | 0.002 * | 1.155 | 0.584 | 4.665 |
| Chemotherapy | 0.000 * | 1.415 | 0.633 | 3.162 |
| Hormone therapy | 0.000 * | 3.656 | 2.051 | 6.515 |
| (a) Number of Individuals with Breast Cancer in the First Year | |||||||
| First Year | Stage 0 | Stage 1 | Stage 2 | Stage 3 | Stage 4 | Deaths | Total |
| Stage 0 | 25 | 7 | 1 | 0 | 0 | 0 | 33 |
| Stage 1 | 27 | 121 | 30 | 3 | 0 | 1 | 182 |
| Stage 2 | 9 | 33 | 113 | 29 | 0 | 3 | 187 |
| Stage 3 | 1 | 3 | 4 | 7 | 1 | 4 | 20 |
| Stage 4 | 0 | 0 | 0 | 0 | 8 | 5 | 13 |
| Deaths | 0 | 0 | 0 | 0 | 0 | 0 | 0 |
| (b) Total Metastases of Breast Cancer in the First Year | |||||||
| First Year | Stage 0 | Stage 1 | Stage 2 | Stage 3 | Stage 4 | Deaths | |
| Stage 0 | 0.758 | 0.212 | 0.030 | 0.000 | 0.000 | 0.000 | |
| Stage 1 | 0.148 | 0.665 | 0.165 | 0.016 | 0.000 | 0.005 | |
| Stage 2 | 0.048 | 0.176 | 0.604 | 0.155 | 0.000 | 0.016 | |
| Stage 3 | 0.050 | 0.150 | 0.200 | 0.350 | 0.050 | 0.200 | |
| Stage 4 | 0.000 | 0.000 | 0.000 | 0.000 | 0.615 | 0.385 | |
| Deaths | 0.000 | 0.000 | 0.000 | 0.000 | 0.000 | 1.000 | |
| Second Year | Stage 0 | Stage 1 | Stage 2 | Stage 3 | Stage 4 | Deaths | Total |
|---|---|---|---|---|---|---|---|
| Stage 0 | 69 | 10 | 2 | 0 | 0 | 0 | 81 |
| Stage 1 | 9 | 130 | 44 | 14 | 0 | 1 | 198 |
| Stage 2 | 3 | 27 | 86 | 40 | 0 | 4 | 160 |
| Stage 3 | 0 | 0 | 7 | 23 | 0 | 6 | 36 |
| Stage 4 | 0 | 0 | 0 | 0 | 5 | 2 | 7 |
| Deaths | 0 | 0 | 0 | 0 | 0 | 0 | 0 |
| Second Year | Stage 0 | Stage 1 | Stage 2 | Stage 3 | Stage 4 | Deaths |
|---|---|---|---|---|---|---|
| Stage 0 | 0.852 | 0.123 | 0.025 | 0.000 | 0.000 | 0.000 |
| Stage 1 | 0.045 | 0.657 | 0.222 | 0.071 | 0.000 | 0.005 |
| Stage 2 | 0.019 | 0.169 | 0.538 | 0.250 | 0.000 | 0.025 |
| Stage 3 | 0.000 | 0.000 | 0.194 | 0.639 | 0.000 | 0.167 |
| Stage 4 | 0.000 | 0.000 | 0.000 | 0.000 | 0.714 | 0.286 |
| Deaths | 0.000 | 0.000 | 0.000 | 0.000 | 0.000 | 1.000 |
| (a) Number of Individuals with Breast Cancer in the Third Year | |||||||
| Third Year | Stage 0 | Stage 1 | Stage 2 | Stage 3 | Stage 4 | Deaths | Total |
| Stage 0 | 41 | 19 | 0 | 0 | 0 | 1 | 61 |
| Stage 1 | 2 | 69 | 27 | 6 | 0 | 1 | 105 |
| Stage 2 | 5 | 14 | 61 | 26 | 0 | 4 | 110 |
| Stage 3 | 2 | 1 | 4 | 4 | 0 | 2 | 13 |
| Stage 4 | 0 | 0 | 0 | 0 | 6 | 3 | 9 |
| (b) Total Metastases of Breast Cancer in the Third Year | |||||||
| Third Year | Stage 0 | Stage 1 | Stage 2 | Stage 3 | Stage 4 | Deaths | |
| Stage 0 | 0.672 | 0.311 | 0.000 | 0.000 | 0.000 | 0.016 | |
| Stage 1 | 0.019 | 0.657 | 0.257 | 0.057 | 0.000 | 0.010 | |
| Stage 2 | 0.045 | 0.127 | 0.555 | 0.236 | 0.000 | 0.036 | |
| Stage 3 | 0.154 | 0.077 | 0.308 | 0.308 | 0.000 | 0.154 | |
| Stage 4 | 0.000 | 0.000 | 0.000 | 0.000 | 0.667 | 0.333 | |
| Deaths | 0.000 | 0.000 | 0.000 | 0.000 | 0.000 | 1.000 | |
| (a) Number of People with Breast Cancer in the Fourth Year | |||||||
| Fourth Year | Stage 0 | Stage 1 | Stage 2 | Stage 3 | Stage 4 | Deaths | Total |
| Stage 0 | 42 | 6 | 2 | 0 | 0 | 0 | 50 |
| Stage 1 | 6 | 77 | 26 | 6 | 0 | 1 | 116 |
| Stage 2 | 3 | 19 | 58 | 20 | 0 | 1 | 101 |
| Stage 3 | 0 | 2 | 4 | 4 | 0 | 1 | 11 |
| Stage 4 | 0 | 0 | 0 | 0 | 1 | 1 | 2 |
| Deaths | 0 | 0 | 0 | 0 | 0 | 0 | 0 |
| (b) Total Metastases of Breast Cancer in the Fourth Year | |||||||
| Fourth Year | Stage 0 | Stage 1 | Stage 2 | Stage 3 | Stage 4 | Deaths | |
| Stage 0 | 0.840 | 0.120 | 0.040 | 0.000 | 0.000 | 0.000 | |
| Stage 1 | 0.052 | 0.664 | 0.224 | 0.052 | 0.000 | 0.009 | |
| Stage 2 | 0.030 | 0.188 | 0.574 | 0.198 | 0.000 | 0.010 | |
| Stage 3 | 0.000 | 0.182 | 0.364 | 0.364 | 0.000 | 0.091 | |
| Stage 4 | 0.000 | 0.000 | 0.000 | 0.000 | 0.500 | 0.500 | |
| Deaths | 0.000 | 0.000 | 0.000 | 0.000 | 0.000 | 1.000 | |
| (a) Number of Breast Cancer Patients in the Fifth Year | |||||||
| Fifth Year | Stage 0 | Stage 1 | Stage 2 | Stage 3 | Stage 4 | Deaths | Total |
| Stage 0 | 25 | 2 | 1 | 0 | 0 | 0 | 28 |
| Stage 1 | 6 | 81 | 18 | 4 | 0 | 1 | 110 |
| Stage 2 | 5 | 17 | 59 | 10 | 0 | 1 | 92 |
| Stage 3 | 0 | 0 | 1 | 4 | 0 | 4 | 9 |
| Stage 4 | 0 | 0 | 0 | 0 | 3 | 1 | 4 |
| (b) Total Metastases of Breast Cancer in the Fifth Year | |||||||
| Fifth Year | Stage 0 | Stage 1 | Stage 2 | Stage 3 | Stage 4 | Deaths | |
| Stage 0 | 0.893 | 0.071 | 0.03 | 0.000 | 0.000 | 0.001 | |
| Stage 1 | 0.055 | 0.736 | 0.164 | 0.036 | 0.000 | 0.009 | |
| Stage 2 | 0.054 | 0.185 | 0.641 | 0.109 | 0.000 | 0.011 | |
| Stage 3 | 0.000 | 0.000 | 0.111 | 0.444 | 0.000 | 0.444 | |
| Stage 4 | 0.000 | 0.000 | 0.000 | 0.000 | 0.750 | 0.250 | |
| Deaths | 0.000 | 0.000 | 0.000 | 0.000 | 0.000 | 1.000 | |
| Stage | Five-Year Survival Rate (Department of Health) | Five-Year Survival Rate (No Time Difference in Transition Matrix) | Five-Year Survival Rate (Time Difference in Transition Matrix) |
|---|---|---|---|
| Stage 0 | 97.7% | 99.6% | 85.2% |
| Stage 1 | 95.2% | 93.9% | 96.0% |
| Stage 2 | 92.3% | 91.2% | 37.3% |
| Stage 3 | 89.7% | 85.3% | 85.4% |
| Stage 4 | 25.7% | 25.3% | 18.8% |
| (a) Comparison of Actual and Predicted Survival Rates | ||||||
| Stage | Actual Survival Rate | Predicted Survival Rate | ||||
| Stage 0 | 99.9% | 99.6% | ||||
| Stage 1 | 99.1% | 93.9% | ||||
| Stage 2 | 98.9% | 91.2% | ||||
| Stage 3 | 55.6% | 85.3% | ||||
| Stage 4 | 75.0% | 25.3% | ||||
| (b) Five Years of Actual and Predicted Survival Rates | ||||||
| Fifth Year Forecast | Stage 0 | Stage 1 | Stage 2 | Stage 3 | Stage 4 | Deaths |
| Stage 0 | 0.635 | 0.172 | 0.125 | 0.064 | 0 | 0.004 |
| Stage 1 | 0.216 | 0.213 | 0.301 | 0.209 | 0 | 0.061 |
| Stage 2 | 0.164 | 0.251 | 0.203 | 0.294 | 0 | 0.088 |
| Stage 3 | 0.1673 | 0.191 | 0.271 | 0.222 | 0.002 | 0.147 |
| Stage 4 | 0 | 0 | 0 | 0 | 0.254 | 0.746 |
| Deaths | 0 | 0 | 0 | 0 | 0 | 1.000 |
| Transition State | Surgical Treatment | Radiotherapy | Chemotherapy | Hormonal Therapy | ||||
|---|---|---|---|---|---|---|---|---|
| Parameters | p Value | Parameters | p Value | Parameters | p Value | Parameters | p Value | |
| 1→2 | −1.691 | <0.001 * | 0.117 | 0.0769 | −7.176 | <0.001 * | 0.109 | 0.1253 |
| 1→3 | −2.237 | <0.001 * | −1.487 | <0.001 * | −1.745 | <0.001 * | −1.278 | <0.001 * |
| 1→4 | −3.216 | <0.001 * | −0.244 | <0.001 * | −3.294 | <0.001 * | −3.964 | <0.001 * |
| 2→1 | 2.892 | <0.001 * | −1.084 | <0.001 * | −8.965 | 0.0014 * | 0.008 | 0.543 |
| 2→3 | 3.762 | <0.001 * | 1.632 | <0.001 * | 9.44 | 0.639 | 0.305 | 0.259 |
| 2→4 | −2.493 | 0.1463 | −1.830 | <0.001 * | −8.51 | 0.920 | 1.075 | 0.427 |
| 3→1 | −1.254 | <0.001 * | −1.500 | <0.001 * | −5.52 | 0.020 * | −0.891 | 0.0012 * |
| 3→2 | −0.246 | 0.466 | 3.728 | <0.001 * | 2.495 | 0.032 * | 0.305 | 0.3897 |
| 3→4 | −3.237 | 0.0037 * | −2.79 | <0.001 * | −2.872 | 0.654 | −2.054 | 0.0288 * |
| 4→1 | −5.495 | <0.001 * | −6.071 | <0.001 * | −1.003 | <0.001 * | 6.568 | <0.001 * |
| 4→2 | −2.650 | 0.949 | −8.503 | <0.001 * | −8.75 | 0.075 | 7.075 | <0.001 * |
| 4→3 | 1.810 | 0.2694 | 12.253 | <0.001 * | −1.29 | <0.001 * | 2.400 | 0.124 |
| Covariate | Transition State | Parameters β | Relative Risk | p Value |
|---|---|---|---|---|
| Surgical treatment | 1→2 | −1.47 | 0.230 | <0.001 * |
| Surgical treatment | 1→3 | −2.40 | 0.091 | <0.001 * |
| Surgical treatment | 1→4 | −2.74 | 0.065 | <0.001 * |
| Surgical treatment | 2→1 | −4.22 | 0.015 | <0.001 * |
| Surgical treatment | 2→3 | −3.105 | 0.045 | <0.001 * |
| Surgical treatment | 2→4 | −2.46 | 0.085 | <0.001 * |
| Surgical treatment | 3→1 | −1.33 | 0.264 | <0.001 * |
| Chemotherapy | 1→2 | −0.44 | 0.644 | 0.007 |
| Chemotherapy | 3→2 | 0.23 | 1.259 | 0.495 |
| Chemotherapy | 4→3 | −3.97 | 0.019 | 0.021 |
| Hormonal therapy | 1→3 | 0.811 | 2.250 | 0.0177 |
| Hormonal therapy | 1→4 | −1.10 | 0.333 | 0.021 |
| Hormonal therapy | 3→4 | −1.62 | 0.198 | <0.001 * |
| Radiotherapy | 1→2 | −0.421 | 0.656 | 0.0393 |
| Radiotherapy | 1→3 | −1.10 | 0.333 | 0.0439 |
| Radiotherapy | 2→3 | 0.571 | 1.770 | <0.001 * |
| Radiotherapy | 2→4 | −0.562 | 0.570 | <0.001 * |
| Radiotherapy | 3→2 | 0.824 | 2.280 | <0.001 * |
Publisher’s Note: MDPI stays neutral with regard to jurisdictional claims in published maps and institutional affiliations. |
© 2022 by the authors. Licensee MDPI, Basel, Switzerland. This article is an open access article distributed under the terms and conditions of the Creative Commons Attribution (CC BY) license (https://creativecommons.org/licenses/by/4.0/).
Share and Cite
Lin, R.-H.; Lin, C.-S.; Chuang, C.-L.; Kujabi, B.K.; Chen, Y.-C. Breast Cancer Survival Analysis Model. Appl. Sci. 2022, 12, 1971. https://doi.org/10.3390/app12041971
Lin R-H, Lin C-S, Chuang C-L, Kujabi BK, Chen Y-C. Breast Cancer Survival Analysis Model. Applied Sciences. 2022; 12(4):1971. https://doi.org/10.3390/app12041971
Chicago/Turabian StyleLin, Rong-Ho, Ching-Shun Lin, Chun-Ling Chuang, Benjamin Kofi Kujabi, and Yen-Chen Chen. 2022. "Breast Cancer Survival Analysis Model" Applied Sciences 12, no. 4: 1971. https://doi.org/10.3390/app12041971
APA StyleLin, R.-H., Lin, C.-S., Chuang, C.-L., Kujabi, B. K., & Chen, Y.-C. (2022). Breast Cancer Survival Analysis Model. Applied Sciences, 12(4), 1971. https://doi.org/10.3390/app12041971
