Exploring the Online Gamified Learning Intentions of College Students: A Technology-Learning Behavior Acceptance Model
Abstract
1. Introduction
2. Literature Review
2.1. Gamification
2.2. Technology Acceptance Model (TAM)
2.3. TAM in Gamification
2.4. Gamification in Online Learning
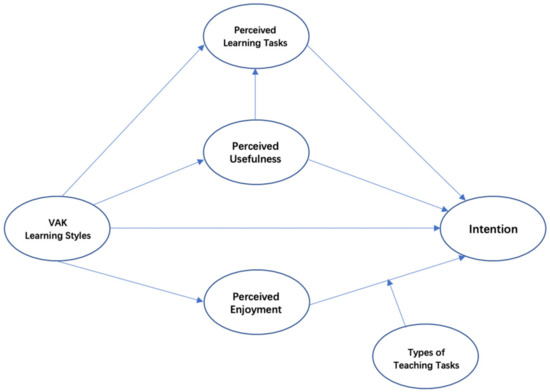
3. Research Model and Hypotheses
3.1. Perceived Learning Tasks
3.2. Perceived Usefulness
3.3. Perceived Enjoyment
3.4. Visual, Auditory, and Kinaesthetic (VAK) Learning Styles
3.5. Types of Teaching Tasks
4. Methodology
4.1. Instrument and Participants
4.2. Data Collection and Analysis
5. Results
5.1. Descriptive Statistics
5.2. Evaluating the Reflective Measurement Model
5.3. Evaluating the Structural Model and Hypotheses
6. Discussion
| Hypothesis | Supported (Y)/ Not Supported (N) | Finding(s) | 
|---|---|---|
| H2 | Y | Perceived usefulness and perceived enjoyment are important factors that influence students’ participation in online gamified classrooms. Teachers should use the characteristics of game elements to design effective classroom activities that enhance the enjoyment and effectiveness of online learning. | 
| H4 | Y | |
| H5c | Y | Student differences should be taken into account, but even among students with different learning styles, willingness to participate in online gamified classes is indirectly influenced by perceived usefulness and enjoyment. | 
| H5d | Y | |
| H3 | Y | Gamification teaching has both the static characteristics of technology and the dynamic components of teaching. Therefore, we propose the “Technology-Learning Behavior Acceptance Model (T-LBAM)” in Figure 3 based on the results of our study, which will be discussed in detail in the next section. | 
| H6 | N | College students are at a high level of cognitive development, and changes in instructional format do not disproportionately affect their participation in gamified classrooms. | 

7. Conclusions
7.1. Theoretical Implication
7.2. Educational Recommendation
7.3. Limitations and Further Research
Author Contributions
Funding
Institutional Review Board Statement
Informed Consent Statement
Data Availability Statement
Acknowledgments
Conflicts of Interest
References
- Barrot, J.S.; Llenares, I.I.; Del Rosario, L.S. Students’ online learning challenges during the pandemic and how they cope with them: The case of the Philippines. Educ. Inf. Technol. 2021, 26, 7321–7338. [Google Scholar] [CrossRef]
- Küsel, J.; Martin, F.; Markic, S. University students’ readiness for using digital media and online learning—Comparison between Germany and the USA. Educ. Sci. 2020, 10, 313. [Google Scholar] [CrossRef]
- Chiu, T.K.; Lin, T.J.; Lonka, K. Motivating online learning: The challenges of COVID-19 and beyond. Asia-Pac. Educ. Res. 2021, 30, 187–190. [Google Scholar] [CrossRef]
- Plump, C.M.; LaRosa, J. Using Kahoot! in the classroom to create engagement and active learning: A game-based technology solution for eLearning novices. Manag. Educ. 2017, 2, 151–158. [Google Scholar] [CrossRef]
- Dicheva, D.; Dichev, C.; Agre, G.; Angelova, G. Gamification in education: A systematic mapping study. J. Educ. Technol. Soc. 2015, 18, 75–88. [Google Scholar] [CrossRef]
- Dorneles, S.O.; Francisco, R.; Barbosa, D.N.F.; Barbosa, J.L.V. Context Awareness in Recognition of Affective States: A Systematic Mapping of the Literature. Int. J. Hum.-Comput. Int. 2022, 1–19. [Google Scholar] [CrossRef]
- Kasurinen, J.; Knutas, A. Publication trends in gamification: A systematic mapping study. Comput. Sci. Rev. 2018, 27, 33–44. [Google Scholar] [CrossRef]
- Dalmina, L.; Barbosa, J.L.V.; Vianna, H.D. A systematic mapping study of gamification models oriented to motivational characteristics. Behav. Inf. Technol. 2019, 38, 1167–1184. [Google Scholar] [CrossRef]
- Deterding, S.; Dixon, D.; Khaled, R.; Nacke, L. From game design elements to gamefulness: Defining “gamification”. In Proceedings of the 15th International Academic MindTrek Conference: Envisioning Future Media Environments, Tampere, Finland, 28–30 September 2011; pp. 9–15. [Google Scholar] [CrossRef]
- Tsay, C.H.H.; Kofinas, A.; Luo, J. Enhancing student learning experience with technology-mediated gamification: An empirical study. Comput. Educ. 2018, 121, 1–17. [Google Scholar] [CrossRef]
- Alabbasi, D. Exploring Teachers’ Perspectives towards Using Gamification Techniques in Online Learning. Turk. J. Educ. Tech. 2018, 17, 34–45. [Google Scholar]
- Ariffin, M.M.; Oxley, A.; Sulaiman, S. Evaluating game-based learning effectiveness in higher education. Procedia-Soc. Behav. Sci. 2014, 123, 20–27. [Google Scholar] [CrossRef][Green Version]
- Huotari, K.; Hamari, J. Defining gamification: A service marketing perspective. In Proceedings of the 16th International Academic MindTrek Conference, Tampere, Finland, 17–22 October 2012. [Google Scholar] [CrossRef]
- Koivisto, J.; Hamari, J. Demographic differences in perceived benefits from gamification. Comput. Hum. Behav. 2014, 35, 179–188. [Google Scholar] [CrossRef]
- Hamari, J.; Lehdonvirta, V. Game design as marketing: How game mechanics create demand for virtual goods. Int. J. Bus. Sci. Appl. Manag. 2010, 5, 14–29. [Google Scholar]
- Wilson, D.; Calongne, C.; Henderson, B. Gamification challenges and a case study in online learning. Online Learn. J. 2015, 4, 84–102. [Google Scholar] [CrossRef]
- Davis, F.D. Perceived usefulness, perceived ease of use, and user acceptance of information technology. MIS Quart. 1989, 13, 319–340. [Google Scholar] [CrossRef]
- Essel, D.D.; Wilson, O.A. Factors affecting university students’ use of Moodle: An empirical study based on TAM. Int. J. Inf. Commun. Technol. Educ. 2017, 13, 14–26. [Google Scholar] [CrossRef]
- Goh, W.W.; Hong, J.L.; Gunawan, W. Exploring students’ perceptions of learning management system: An empirical study based on TAM. In Proceedings of the 2013 IEEE International Conference on Teaching, Assessment and Learning for Engineering (TALE), Bali, Indonesia, 26–29 August 2013; pp. 367–372. [Google Scholar] [CrossRef]
- Marangunić, N.; Granić, A. Technology acceptance model: A literature review from 1986 to 2013. Univ. Access Inf. Soc. 2015, 14, 81–95. [Google Scholar] [CrossRef]
- Saadé, R.G.; Kira, D. The emotional state of technology acceptance. Issues Inf. Sci. Inf. Technol. 2006, 3, 529–539. [Google Scholar]
- Gefen, D.; Karahanna, E.; Straub, D.W. Trust and TAM in online shopping: An integrated model. MIS Quart. 2003, 27, 51–90. [Google Scholar] [CrossRef]
- King, W.R.; He, J. A meta-analysis of the technology acceptance model. Inf. Manag. 2006, 43, 740–755. [Google Scholar] [CrossRef]
- El-Sayad, G.; Md Saad, N.H.; Thurasamy, R. How higher education students in Egypt perceived online learning engagement and satisfaction during the COVID-19 pandemic. Comput. Educ. J. 2021, 8, 527–550. [Google Scholar] [CrossRef]
- Sailer, M.; Homner, L. The gamification of learning: A meta-analysis. Educ. Psychol. Rev. 2020, 32, 77–112. [Google Scholar] [CrossRef]
- Hamari, J.; Koivisto, J.; Sarsa, H. Does gamification work?—A literature review of empirical studies on gamification. In Proceedings of the 2014 47th Hawaii International Conference on System Sciences, Waikoloa, HI, USA, 6–9 January 2014; pp. 3025–3034. [Google Scholar] [CrossRef]
- Alshammari, M.; Anane, R.; Hendley, R.J. Design and usability evaluation of adaptive e-learning systems based on learner knowledge and learning style. In Proceedings of the IFIP Conference on Human-Computer Interaction, Bamberg, Germany, 14–18 September 2015; pp. 584–591. [Google Scholar] [CrossRef]
- Bourgonjon, J.; Valcke, M.; Soetaert, R.; Schellens, T. Students’ perceptions about the use of video games in the classroom. Comput. Educ. 2010, 54, 1145–1156. [Google Scholar] [CrossRef]
- Guerola-Navarro, V.; Gil-Gomez, H.; Oltra-Badenes, R.; Sendra-García, J. Customer relationship management and its impact on innovation: A literature review. J. Bus Res. 2021, 129, 83–87. [Google Scholar] [CrossRef]
- Park, S.; Kim, S. Is sustainable online learning possible with gamification?—The effect of gamified online learning on student learning. Sustainability 2021, 13, 4267. [Google Scholar] [CrossRef]
- Van Dinther, M.; Dochy, F.; Segers, M. Factors affecting students’ self-efficacy in higher education. Educ. Res. Rev. 2011, 6, 95–108. [Google Scholar] [CrossRef]
- Van der Heijden, H. User acceptance of hedonic information systems. MIS Quart. 2004, 28, 695–704. [Google Scholar] [CrossRef]
- Goštautaitė, D.; Sakalauskas, L. Multi-Label Classification and Explanation Methods for Students’ Learning Style Prediction and Interpretation. Appl. Sci. 2022, 12, 5396. [Google Scholar] [CrossRef]
- Gagné, M.; Deci, E.L. Self-determination theory and work motivation. J. Organ. Behav. 2005, 26, 331–362. [Google Scholar] [CrossRef]
- Lee, J.; Song, H.D.; Hong, A.J. Exploring factors, and indicators for measuring students’ sustainable engagement in e-learning. Sustainability 2019, 11, 985. [Google Scholar] [CrossRef]
- Karahanna, E.; Straub, D.W. The psychological origins of perceived usefulness and ease-of-use. Inf. Manag. 1999, 35, 237–250. [Google Scholar] [CrossRef]
- Isaac, O.; Aldholay, A.; Abdullah, Z.; Ramayah, T. Online learning usage within Yemeni higher education: The role of compatibility and task-technology fit as mediating variables in the IS success model. Comput. Educ. 2019, 136, 113–129. [Google Scholar] [CrossRef]
- Pashler, H.; McDaniel, M.; Rohrer, D.; Bjork, R. Learning styles: Concepts and evidence. Psychol. Sci. Public Interest 2008, 9, 105–119. [Google Scholar] [CrossRef]
- Bovermann, K.; Bastiaens, T.J. Towards a motivational design? Connecting gamification user types and online learning activities. Int. J. Technol. Enhanc. Learn. 2020, 15, 1. [Google Scholar] [CrossRef]
- Surjono, H.D. The design of adaptive e-learning system based on student’s learning styles. Int. J. Comput. Sci. Inf. Technol. 2011, 2, 2350–2353. [Google Scholar]
- Willis, S. Literature review on the use of VAK learning strategies. STeP J. 2017, 4, 90–94. [Google Scholar]
- Chang, C.C.; Yan, C.F.; Tseng, J.S. Perceived convenience in an extended technology acceptance model: Mobile technology and English learning for college students. Australas. J. Educ. Technol. 2012, 28, 809–826. [Google Scholar] [CrossRef]
- Mohammadi, H. Investigating users’ perspectives on e-learning: An integration of TAM and IS success model. Comput. Hum. Behav. 2015, 45, 359–374. [Google Scholar] [CrossRef]
- Guo, Z.; Xiao, L.; Van Toorn, C.; Lai, Y.; Seo, C. Promoting online learners’ continuance intention: An integrated flow framework. Inf. Manag. 2016, 53, 279–295. [Google Scholar] [CrossRef]
- Hair, J.F.; Risher, J.J.; Sarstedt, M.; Ringle, C.M. When to Use and How to Report the Results of PLS-SEM. Eur. Bus. Rev. 2019, 31, 2–24. [Google Scholar] [CrossRef]
- Fornell, C.; Larcker, D.F. Evaluating structural equation models with unobservable variables and measurement error. J. Mark. Res. 1981, 18, 39–50. [Google Scholar] [CrossRef]
- Chin, W.W. The partial least squares approach to structural equation modeling. In Modern Methods for Business Research; Marcoulides, G.A., Ed.; Lawrence Erlbaum Associates: Mahwah, NJ, USA, 1998; pp. 1295–1336. [Google Scholar]
- Cassel, C.M.; Hackl, P. On measurement of intangible assets: A study of robustness of partial least squares. Total Qual. Manag. 2000, 11, 897–907. [Google Scholar] [CrossRef]
- Stone, M. Cross-validatory choice and assessment of statistical predictions. J. R. Stat. Soc. Ser. B Methodol 1974, 36, 111–133. [Google Scholar] [CrossRef]
- Hair Jr, J.F.; Sarstedt, M.; Hopkins, L.; Kuppelwieser, V.G. Partial least squares structural equation modeling (PLS-SEM): An emerging tool in business research. Eur. Bus. Rev. 2014, 26, 106–121. [Google Scholar] [CrossRef]
- Nitzl, C.; Roldan, J.L.; Cepeda, G. Mediation analysis in partial least squares path modeling: Helping researchers discuss more sophisticated models. Ind. Manag. Data Syst. 2016, 116, 1849–1864. [Google Scholar] [CrossRef]
- Fan, K.K.; Xiao, P.W.; Su, C. The effects of learning styles and meaningful learning on the learning achievement of gamification health education curriculum. Eurasia J. Math. Sci. Technol. Educ. 2015, 11, 1211–1229. [Google Scholar] [CrossRef]
- Gilakjani, A.P. A match or mismatch between learning styles of the learners and teaching styles of the teachers. Int. J. Mod. Educ. Comput. Sci. 2012, 4, 51. [Google Scholar] [CrossRef]
- Wang, Y.; Dong, C.; Zhang, X. Improving MOOC learning performance in China: An analysis of factors from the TAM and TPB. Comput. Appl. Eng. Educ. 2020, 28, 1421–1433. [Google Scholar] [CrossRef]
- Ajzen, I. Perceived behavioral control, self-efficacy, locus of control, and the theory of planned behavior1. J. Appl. Soc. Psychol. 2002, 32, 665–683. [Google Scholar] [CrossRef]
- Mayer, R.E.; Massa, L.J. Three facets of visual and verbal learners: Cognitive ability, cognitive style, and learning preference. J. Educ. Psychol. 2003, 95, 833. [Google Scholar] [CrossRef]
- Caponetto, I.; Earp, J.; Ott, M. Gamification and education: A literature review. In European Conference on Games Based Learning; Academic Conferences International Limited: Berlin, Germany, 2014; Volume 1, p. 50. [Google Scholar]
- Cohen, A.M. The gamification of education. Futurist 2011, 45, 16. [Google Scholar]
- Pintrich, P.R. A conceptual framework for assessing motivation and self-regulated learning in college students. Educ. Psychol. Rev. 2004, 16, 385–407. [Google Scholar] [CrossRef]
- Hertzog, C.; Kramer, A.F.; Wilson, R.S.; Lindenberger, U. Enrichment effects on adult cognitive development: Can the functional capacity of older adults be preserved and enhanced? Psychol. Sci. Public Interest 2008, 9, 1–65. [Google Scholar] [CrossRef] [PubMed]
- Abdullah, F.; Ward, R.; Ahmed, E. Investigating the influence of the most commonly used external variables of TAM on students’ Perceived Ease of Use (PEOU) and Perceived Usefulness (PU) of e-portfolios. Comput. Hum. Behav. 2016, 63, 75–90. [Google Scholar] [CrossRef]
- Alsawaier, R.S. The effect of gamification on motivation and engagement. Int. J. Inf. Learn. Technol. 2018, 35, 56–79. [Google Scholar] [CrossRef]
- Xu, J.; Lio, A.; Dhaliwal, H.; Andrei, S.; Balakrishnan, S.; Nagani, U.; Samadder, S. Psychological interventions of virtual gamification within academic intrinsic motivation: A systematic review. J. Affect. Disord. 2021, 293, 444–465. [Google Scholar] [CrossRef]
- Doumanis, I.; Economou, D.; Sim, G.R.; Porter, S. The impact of multimodal collaborative virtual environments on learning: A gamified online debate. Comput. Educ. 2019, 130, 121–138. [Google Scholar] [CrossRef]
- Saleem, A.N.; Noori, N.M.; Ozdamli, F. Gamification Applications in E-learning: A Literature Review. Tech. Know Learn 2022, 27, 139–159. [Google Scholar] [CrossRef]
- Buckley, P.; Doyle, E. Gamification and student motivation. Interact. Learn. Environ. 2016, 24, 1162–1175. [Google Scholar] [CrossRef]
- Ferri, F.; Grifoni, P.; Guzzo, T. Online Learning and Emergency Remote Teaching: Opportunities and Challenges in Emergency Situations. Societies 2020, 10, 86. [Google Scholar] [CrossRef]
- Noor, N.M.; Aini, M.; Hamizan, N.I. Video Based Learning Embedded with Cognitive Load Theory: Visual, Auditory, And Kinaesthetic Learners’ Perspectives. In Proceedings of the 2014 International Conference on Teaching and Learning in Computing and Engineering, Kuching, Malaysia, 11–13 April 2014; pp. 58–63. [Google Scholar] [CrossRef]


| Categories | Related Studied Papers | Conclusions or Limitations Reached | The Progress of This Study | 
|---|---|---|---|
| Gamification | [11] | Gamification can enhance user experience. | Exploring students’ behavioral intentions after integrating gamified instruction with online learning. | 
| [14] | Gamification works better in the short term to attract users. | ||
| [15] | Whether gamification can stimulate long-term motivation to use is yet to be studied | ||
| [16] | In the offline classroom, gamification can create a relaxed learning atmosphere for students | ||
| Technology Acceptance Model (TAM) | [17] | The Technology Acceptance Model (TAM) is proposed | Based on TAM, the original variables were adjusted to the actual research problem, and new external variables were added (to be discussed in detail in the next section). | 
| [18] | “Perceived usefulness” was the most important predictor. | ||
| [19] | “Perceived usefulness” and “perceived ease of use” directly influence people’s attitudes toward new technologies. | ||
| [20,21,22] | Due to the different fields of study, other variables are added to TAM (i.e., self-efficacy). | ||
| [24] | TAM is suitable as a theoretical basis for exploring students’ behavioral intentions toward online learning. | ||
| TAM in gamification | [25] | Gamification can be seen as a “technology”. | The distinction between dynamic and static technology models is considered when constructing the theoretical model. | 
| [27] | Students who participate in gamified e-learning systems have higher levels of learning engagement. | ||
| [28] | Learning experiences could influence students’ acceptance of video games in the classroom. | ||
| Gamification in online learning | [10] | Other individual factors such as students’ learning experiences can affect their performance in the gamified classroom. | Due to the existence of individual differences, the same gamified learning activities may have different effects on different students; this paper considers students’ learning styles. | 
| [11] | The competitive nature of the game mechanics may cause students to experience learning anxiety and thus inhibit their motivation to learn. | ||
| [26] | Future research will need to include learners from different cultural backgrounds and learning styles. | ||
| [32] | The ability to maintain continuous learning motivation needs to be further studied. | 
| Categories | Frequencies | Percentages (%) | |
|---|---|---|---|
| Gender | Male | 285 | 46.3 | 
| Female | 331 | 53.7 | |
| School Location | Macao | 382 | 62.1 | 
| Guangdong | 234 | 38.0 | |
| Place of Student Source | Macao | 131 | 21.3 | 
| Guangdong | 165 | 26.8 | |
| Others | 320 | 51.9 | |
| Grade | Freshman | 166 | 26.9 | 
| Sophomore | 119 | 19.3 | |
| Junior | 106 | 17.2 | |
| Senior | 55 | 8.9 | |
| Others | 170 | 27.6 | |
| Major | Humanities and Social Science | 347 | 56.3 | 
| Language | 36 | 5.8 | |
| Arts | 23 | 3.7 | |
| Education | 30 | 4.9 | |
| Public Administration | 48 | 7.8 | |
| Law | 76 | 12.3 | |
| Medicine | 4 | 0.6 | |
| Science and Technology | 28 | 4.5 | |
| Others | 24 | 3.9 | 
| Constructs | Indicators | Factor Loadings | Cronbach’s Alpha | Composite Reliability (rho_A) | AVE | 
|---|---|---|---|---|---|
| Vak-LS | Vak-LS1 | 0.882 | 0.870 | 0.874 | 0.794 | 
| Vak-LS2 | 0.920 | ||||
| Vak-LS3 | 0.870 | ||||
| PT | PT1 | 0.858 | 0.924 | 0.927 | 0.816 | 
| PT2 | 0.930 | ||||
| PT3 | 0.912 | ||||
| PT4 | 0.912 | ||||
| PU | PU1 | 0.915 | 0.936 | 0.937 | 0.840 | 
| PU2 | 0.928 | ||||
| PU3 | 0.940 | ||||
| PU4 | 0.881 | ||||
| PE | PE1 | 0.931 | 0.930 | 0.933 | 0.828 | 
| PE2 | 0.854 | ||||
| PE3 | 0.926 | ||||
| PE4 | 0.927 | ||||
| TTT | TTT1 | 0.934 | 0.920 | 0.921 | 0.863 | 
| TTT2 | 0.935 | ||||
| TTT3 | 0.917 | ||||
| INT | INT1 | 0.937 | 0.938 | 0.939 | 0.890 | 
| INT2 | 0.939 | ||||
| INT3 | 0.954 | 
| INT | PE | PLT | PU | Vak-LS | |
|---|---|---|---|---|---|
| INT | 0.943 | ||||
| PE | 0.871 | 0.91 | |||
| PLT | 0.807 | 0.795 | 0.903 | ||
| PU | 0.848 | 0.846 | 0.878 | 0.916 | |
| Vak-LS | 0.631 | 0.623 | 0.761 | 0.684 | 0.891 | 
| INT | PE | PLT | PU | Vak-LS | TTT | |
|---|---|---|---|---|---|---|
| INT1 | 0.937 | 0.828 | 0.776 | 0.812 | 0.641 | 0.851 | 
| INT2 | 0.939 | 0.811 | 0.728 | 0.775 | 0.551 | 0.779 | 
| INT3 | 0.954 | 0.826 | 0.779 | 0.811 | 0.591 | 0.824 | 
| PE1 | 0.817 | 0.931 | 0.739 | 0.798 | 0.595 | 0.786 | 
| PE2 | 0.721 | 0.854 | 0.691 | 0.728 | 0.511 | 0.737 | 
| PE3 | 0.803 | 0.926 | 0.711 | 0.765 | 0.569 | 0.770 | 
| PE4 | 0.824 | 0.927 | 0.748 | 0.787 | 0.590 | 0.791 | 
| PLT1 | 0.650 | 0.633 | 0.858 | 0.713 | 0.696 | 0.585 | 
| PLT2 | 0.772 | 0.766 | 0.930 | 0.823 | 0.693 | 0.733 | 
| PLT3 | 0.720 | 0.706 | 0.912 | 0.783 | 0.687 | 0.723 | 
| PLT4 | 0.769 | 0.757 | 0.912 | 0.846 | 0.676 | 0.747 | 
| PU1 | 0.764 | 0.769 | 0.825 | 0.915 | 0.639 | 0.768 | 
| PU2 | 0.766 | 0.761 | 0.806 | 0.928 | 0.647 | 0.755 | 
| PU3 | 0.799 | 0.791 | 0.812 | 0.940 | 0.627 | 0.759 | 
| PU4 | 0.779 | 0.783 | 0.774 | 0.881 | 0.595 | 0.725 | 
| Vak-LS1 | 0.533 | 0.531 | 0.638 | 0.571 | 0.882 | 0.540 | 
| Vak-LS2 | 0.606 | 0.589 | 0.720 | 0.651 | 0.920 | 0.586 | 
| Vak-LS3 | 0.544 | 0.544 | 0.672 | 0.603 | 0.870 | 0.550 | 
| TTT1 | 0.818 | 0.783 | 0.729 | 0.786 | 0.571 | 0.934 | 
| TTT2 | 0.806 | 0.812 | 0.715 | 0.770 | 0.579 | 0.935 | 
| TTT3 | 0.794 | 0.767 | 0.712 | 0.730 | 0.599 | 0.917 | 
| INT | PE | PLT | PU | Vak-LS | TTT | |
|---|---|---|---|---|---|---|
| INT | ||||||
| PE | 0.851 | |||||
| PLT | 0.865 | 0.855 | ||||
| PU | 0.894 | 0.847 | 0.872 | |||
| Vak-LS | 0.696 | 0.691 | 0.848 | 0.757 | ||
| TTT | 0.870 | 0.866 | 0.837 | 0.884 | 0.701 | 
| VIF | |
|---|---|
| INT1 | 3.743 | 
| INT2 | 4.212 | 
| INT3 | 4.959 | 
| PE1 | 4.251 | 
| PE2 | 2.364 | 
| PE3 | 4.243 | 
| PE4 | 3.999 | 
| PLT1 | 2.387 | 
| PLT2 | 4.180 | 
| PLT3 | 3.443 | 
| PLT4 | 3.503 | 
| PU1 | 3.856 | 
| PU2 | 4.502 | 
| PU3 | 4.879 | 
| PU4 | 2.908 | 
| Vak-LS1 | 2.361 | 
| Vak-LS2 | 2.793 | 
| Vak-LS3 | 2.060 | 
| TTT1 | 3.607 | 
| TTT2 | 3.674 | 
| TTT3 | 3.006 | 
| R2 | Q2 | |
|---|---|---|
| INT | 0.837 | 0.670 | 
| PE | 0.389 | 0.732 | 
| PLT | 0.819 | 0.575 | 
| PU | 0.468 | 0.462 | 
| Hypothesis | Relationship | Path Coefficient | Confidence Interval | 
|---|---|---|---|
| H1 | PLT → INT | 0.129 ** | [0.042, 0.217] | 
| H2 | PU → INT | 0.179 *** | [0.130, 0.380] | 
| H3 | PU → PLT → INT | 0.087 ** | [0.028, 0.146] | 
| H4 | PE → INT | 0.324 *** | [0.212, 0.446] | 
| H5a | Vak-LS → INT | 0.015 *** | [0.323, 0.492] | 
| H5b | Vak-LS → PLT → INT | 0.039 * | [0.012, 0.072] | 
| H5c | Vak-LS → PU → INT | 0.122 ** | [0.402, 0.517] | 
| H5d | Vak-LS → PE → INT | 0.202 *** | [0.130, 0.286] | 
| H6 | TTT*PE → INT | −0.006 N | [−0.023, 0.011] | 
| Publisher’s Note: MDPI stays neutral with regard to jurisdictional claims in published maps and institutional affiliations. | 
© 2022 by the authors. Licensee MDPI, Basel, Switzerland. This article is an open access article distributed under the terms and conditions of the Creative Commons Attribution (CC BY) license (https://creativecommons.org/licenses/by/4.0/).
Share and Cite
Yan, H.; Zhang, H.; Su, S.; Lam, J.F.I.; Wei, X. Exploring the Online Gamified Learning Intentions of College Students: A Technology-Learning Behavior Acceptance Model. Appl. Sci. 2022, 12, 12966. https://doi.org/10.3390/app122412966
Yan H, Zhang H, Su S, Lam JFI, Wei X. Exploring the Online Gamified Learning Intentions of College Students: A Technology-Learning Behavior Acceptance Model. Applied Sciences. 2022; 12(24):12966. https://doi.org/10.3390/app122412966
Chicago/Turabian StyleYan, Haoqun, Hongfeng Zhang, Shaodan Su, Johnny F. I. Lam, and Xiaoyu Wei. 2022. "Exploring the Online Gamified Learning Intentions of College Students: A Technology-Learning Behavior Acceptance Model" Applied Sciences 12, no. 24: 12966. https://doi.org/10.3390/app122412966
APA StyleYan, H., Zhang, H., Su, S., Lam, J. F. I., & Wei, X. (2022). Exploring the Online Gamified Learning Intentions of College Students: A Technology-Learning Behavior Acceptance Model. Applied Sciences, 12(24), 12966. https://doi.org/10.3390/app122412966
 
        


 
       