Influence of Bends in the Functionality of Passive Explosion Isolation Valves
Abstract
1. Introduction
2. Materials and Methods
2.1. Materials
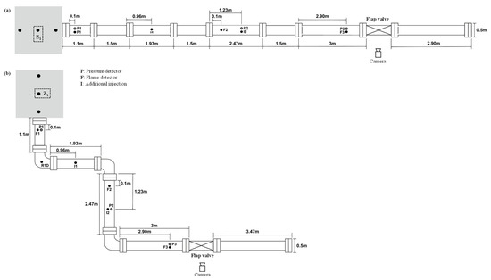
2.2. Experimental Setup
3. Results and Discussion
3.1. Influence of Bends (R/D Ratio of 0.6) on Flame Speed
3.2. Influence of Bends (R/D Ratio of 0.6) on Pressure
3.3. Influence of Bends (R/D Ratio of 0.6) on the Explosion Wave Propagation
3.4. Influence of R/D Ratio on Flame Speed, Pressure and Wave Propagation
4. Conclusions
- Flame velocity is affected by the reactivity of the dust when bends are in the duct;
- The rise of pressure experienced due to the use of bends should be considered when designing flap valves in order to provide enough resistance;
- The R/D ratio of the bend has an influence on pressure and flame speed; pressures registered were higher for shorter radius bends than for longer ones, while for the flame speed, higher velocities were obtained when longer radius bends were used;
- Data has been provided for the working group entrusted with reviewing standard EN 16447 for their consideration, which is used to test flap valves and evaluate the functionality of these protective systems.
Author Contributions
Funding
Institutional Review Board Statement
Conflicts of Interest
References
- ISSA. Dust Explosion Incidents: Their Causes, Effects and Prevention Examples 2, 3 and 10; International Social Security Association: Geneva, Switzerland, 2005; Volume 2051. [Google Scholar]
- Blair, A.S. Dust Explosion Incidents and Regulations in the United States. J. Loss. Prev. Process Ind. 2007, 20, 523–529. [Google Scholar] [CrossRef]
- Abbasi, T.; Abbasi, S.A. Dust Explosions–Cases, Causes, Consequences, and Control. J. Hazard. Mater. 2007, 140, 7–44. [Google Scholar] [CrossRef] [PubMed]
- Eckhoff, R.K. Current Status and Expected Future Trends in Dust Explosion Research. J. Loss. Prev. Process Ind. 2005, 18, 225–237. [Google Scholar] [CrossRef]
- Yuan, Z.; Khakzad, N.; Khan, F.; Amyotte, P. Dust Explosions: A Threat to the Process Industries. Process Saf. Environ. Prot. 2015, 98, 57–71. [Google Scholar] [CrossRef]
- Eckhoff, R.K. Dust Explosions in the Process Industries, 3rd ed.; Gulf Professional Publishing: Houston, TX, USA, 2003; ISBN 978-0-7506-7602-7. [Google Scholar]
- Kern, H.; Wieser, G.J.; Raupenstrauch, H.; Leoben, M. The Influence of Reduced Pressure on Flame Propagation in Dust/Air Mixtures. In Symposium Series No 159; IchemE: Rugby, UK, 2014. [Google Scholar]
- Eckhoff, R.K.; Li, G. Industrial Dust Explosions. A Brief Review. Appl. Sci. 2021, 11, 1669. [Google Scholar] [CrossRef]
- Skjold, T.; Castellanos, D.; Olsen, K.L.; Eckhoff, R.K. Experimental and Numerical Investigation of Constant Volume Dust and Gas Explosions in a 3.6-m Flame Acceleration Tube. J. Loss. Prev. Process Ind. 2014, 30, 164–176. [Google Scholar] [CrossRef]
- Tascón, A.; Ramírez-Gómez, Á.; Aguado, P.J. Dust Explosions in an Experimental Test Silo: Influence of Length/Diameter Ratio on Vent Area Sizes. Biosyst. Eng. 2016, 148, 18–33. [Google Scholar] [CrossRef]
- Amyotte, P. An Introduction to Dust Explosions. Understanding the Myths and Realities of Dust Explosions for a Safer Workplace; Butterworth-Heinemann: Oxford, UK, 2013; ISBN 978-0-12-397007-7. [Google Scholar]
- Rani, S.I.; Aziz, B.A.; Gimbun, J. Analysis of Dust Distribution in Silo during Axial Filling Using Computational Fluid Dynamics: Assessment on Dust Explosion Likelihood. Process Saf. Environ. Prot. 2015, 96, 14–21. [Google Scholar] [CrossRef]
- EN 16447-2014; Explosion Isolation Flap Valves. European Committee for Standardization: Brussels, Belgium, 2014.
- Pu, Y.K.; Mazurkiewicz, J.; Jarosinski, J.; William Kauffman, C. Comparative Study of the Influence of Obstacles on the Propagation of Dust and Gas Flames. Symp. (Int.) Combust. 1989, 22, 1789–1797. [Google Scholar] [CrossRef]
- Phylaktou, H.; Andrews, G.E. Gas Explosions in Linked Vessels. J. Loss. Prev. Process Ind. 1993, 6, 15–19. [Google Scholar] [CrossRef]
- Zhu, C.J.; Gao, Z.S.; Lin, B.Q.; Tan, Z.; Sun, Y.M.; Ye, Q.; Hong, Y.D.; Guo, C. Flame Acceleration in Pipes Containing Bends of Different Angles. J. Loss. Prev. Process Ind. 2016, 43, 273–279. [Google Scholar] [CrossRef]
- UNE-EN 14034-1:2005+A1:2011; Determination of Explosion Characteristics of Dust Clouds—Part 1: Determination of the Maximum Explosion Pressure Pmax of Dust Clouds. European Committee for Standardization: Brussels, Belgium, 2011.
- UNE-EN 14034-2:2006+A1:2011; Determination of Explosion Characteristics of Dust Clouds—Part 2: Determination of the Maximum Rate of Explosion Pressure Rise (Dp/Dt)Max of Dust Clouds. European Committee for Standardization: Brussels, Belgium, 2011.
- Barton, J.A. Dust Explosion Prevention and Protection: A Practical Guide, 2nd ed.; Gulf Professional Publishing: Woburn, MA, USA, 2002; ISBN 0-7506-7519-3. [Google Scholar]
- Institut Fûr Arbeitsschutz der Deutschen Gesetzlichen Unfallversicherung (IFA). Available online: https://staubex.ifa.dguv.de/ (accessed on 20 September 2022).
- Wang, Y.; Jiang, S.; Wu, Z.; Shao, H.; Wang, K.; Wang, L. Study on the Inhibition Influence on Gas Explosions by Metal Foam Based on Its Density and Coal Dust. J. Loss. Prev. Process Ind. 2018, 56, 451–457. [Google Scholar] [CrossRef]
- Lin, S.; Liu, Z.; Qian, J.; Li, X. Comparison on the Explosivity of Coal Dust and of Its Explosion Solid Residues to Assess the Severity of Re-Explosion. Fuel 2019, 251, 438–446. [Google Scholar] [CrossRef]
- Wang, S.; Pu, Y.; Fu, J.; Gutkowski, A. Effect of Turbulence on Flame Propagation in Cornstarch Dust-Air Mixtures. J. Therm. Sci. 2006, 15, 186–192. [Google Scholar] [CrossRef]
- Ogle, R.A. Dust Flame Acceleration Effects. Dust Explos. Dyn. 2017, 2017, 499–566. [Google Scholar] [CrossRef]
- Li, Q.; Yuan, C.; Tao, Q.; Zheng, Y.; Zhao, Y. Experimental Analysis on Post-Explosion Residues for Evaluating Coal Dust Explosion Severity and Flame Propagation Behaviors. Fuel 2018, 215, 417–428. [Google Scholar] [CrossRef]
- Yann Gregoire, E.L.C.P. Function Testing of Passive Explosion Isolation Flap. In Proceedings of the 9th International Seminar on Fire and Explosion Hazards (ISFEH 9), St. Petersburg, Russia, 21–26 April 2019; pp. 345–355. [Google Scholar]
- Mei, Y.; Shuai, J.; Zhou, N.; Ren, W.; Ren, F. Flame Propagation of Premixed Hydrogen-Air Explosions in Bend Pipes. J. Loss. Prev. Process Ind. 2022, 77, 104790. [Google Scholar] [CrossRef]
- Wang, C.; Zhao, Y.; Addai, E.K. Investigation on Propagation Mechanism of Large Scale Mine Gas Explosions. J. Loss. Prev. Process Ind. 2017, 49, 342–347. [Google Scholar] [CrossRef]
- Olugbemide, D.I. A CFD Study of the Effects of Pipe Bending Angle on Pressure Piling in Coal Dust Explosions in Interconnected Vessels. Fire Saf. J. 2022, 128, 103540. [Google Scholar] [CrossRef]










| Raw Material | Concentration (g/m3) * | Kst (bar·m/s) | Pmax (bar) |
|---|---|---|---|
| Al | 1000 | 304 | 9.9 |
| MS | 500 (1) | 135 (2) | 9.5 (3) |
| WF | 500 | 93 | 7.6 |
| Injection Location (m) | Pressure Sensor Location (m) | Flame Sensor Location (m) | |||||||||||
|---|---|---|---|---|---|---|---|---|---|---|---|---|---|
| Test | Dust Type | Duct Length (m) | N° of Bends | Vessel Volume (m3) | Vessel | I1 | I2 | P1 | P2 | P3 | F1 | F2 | F3 |
| Al-0-1 | Al | 13 + V + 3.47 | 0 | 1 | z1 | 3.56 | 7.26 | 0.1 | 7.26 | 12.9 | 0.1 | 6.13 | 12.9 |
| Al-0-2 | |||||||||||||
| Al-0-3 | |||||||||||||
| MS-0-1 | MS | 13 + V + 3.47 | 0 | 1 | z1 | 3.56 | 7.26 | 0.1 | 7.26 | 12.9 | 0.1 | 6.13 | 12.9 |
| MS-0-2 | |||||||||||||
| MS-0-3 | |||||||||||||
| WF-0-1 | WF | 13 + V + 3.47 | 0 | 1 | z1 | 3.56 | 7.26 | 0.1 | 7.26 | 12.9 | 0.1 | 6.13 | 12.9 |
| WF-0-2 | |||||||||||||
| WF-0-3 | |||||||||||||
| Injection Location (m) | Pressure Sensor Location (m) | Flame Sensor Location (m) | |||||||||||
|---|---|---|---|---|---|---|---|---|---|---|---|---|---|
| Test | Dust Type | Duct Length (m) | N° of Bends | Vessel Volume (m3) | Vessel | I1 | I2 | P1 | P2 | P3 | F1 | F2 | F3 |
| Al-3-1 | Al | 1.1 + B + 1.93 + B+ +2.47 + B + 3 + V + 3.47 | 3 | 1 | z1 | 1.1 + B + 0.96 | 1.1 + B + 1.93 + B + 1.23 | 0.1 | 1.1 + B + 1.93 + B + 1.23 | 1.1 + B + 1.93 + B + 2.47 + B + 2.9 | 0.1 | 1.1 + B + 1.93 + B + 0.1 | 1.1 + B + 1.93 + B + 2.47 + B + 2.9 |
| Al-3-2 | |||||||||||||
| Al-3-3 | |||||||||||||
| MS-3-1 | MS | 1.1 + B + 1.93 + B+ +2.47 + B + 3 + V + 3.47 | 3 | 1 | z1 | 1.1 + B + 0.96 | 1.1 + B + 1.93 + B + 1.23 | 0.1 | 1.1 + B + 1.93 + B + 1.23 | 1.1 + B + 1.93 + B + 2.47 + B + 2.9 | 0.1 | 1.1 + B + 1.93 + B + 0.1 | 1.1 + B + 1.93 + B + 2.47 + B + 2.9 |
| MS-3-2 | |||||||||||||
| MS-3-3 | |||||||||||||
| WF-3-1 | WF | 1.1 + B + 1.93 + B+ +2.47 + B+3 + V + 3.47 | 3 | 1 | z1 | 1.1 + B + 0.96 | 1.1 + B + 1.93 + B + 1.23 | 0.1 | 1.1 + B + 1.93 + B + 1.23 | 1.1 + B + 1.93 + B + 2.47 + B + 2.9 | 0.1 | 1.1 + B + 1.93 + B + 0.1 | 1.1 + B + 1.93 + B + 2.47 + B + 2.9 |
| WF-3-2 | |||||||||||||
| WF-3-3 | |||||||||||||
| Combustible | R/D Ratio | T (°C) | H (%) | P1 (mbar) | P2 (mbar) | P3 (mbar) | V1–2 (m/s) | V2–3 (m/s) |
|---|---|---|---|---|---|---|---|---|
| AL | 0 | 23 ± 4 | 44 ± 8 | 684 ± 178 | 569 ± 122 | 947 ± 218 | 58 ± 2 | |
| 0.6 | 25 ± 3 | 38 ± 7 | 1253 ± 141 | 955 ± 111 | 1540 ± 102 | 62 ± 3 | 80 ± 7 | |
| 1.5 | 22 ± 4 | 56 ± 12 | 913 ± 97 | 799 ± 81 | 1288 ± 117 | 81 ± 19 | ||
| MS | 0 | 24 ± 2 | 51 ± 25 | 233 ± 65 | 250 ± 74 | 347 ± 96 | 29 ± 9 | |
| 0.6 | 25 ± 4 | 41 ± 19 | 1217 ± 218 | 1302 ± 259 | 1608 ± 338 | 37 ± 6 | ||
| WF | 0 | 14 ± 6 | 60 ± 21 | 134 ± 36 | 140 ± 8 | 185 ± 18 | 20 ± 6 | |
| 0.6 | 20 ± 4 | 54 ± 10 | 143 ± 33 | 171 ± 39 | 202 ± 38 | 8 ± 2 |
Publisher’s Note: MDPI stays neutral with regard to jurisdictional claims in published maps and institutional affiliations. |
© 2022 by the authors. Licensee MDPI, Basel, Switzerland. This article is an open access article distributed under the terms and conditions of the Creative Commons Attribution (CC BY) license (https://creativecommons.org/licenses/by/4.0/).
Share and Cite
Garrido-Ceca, I.; Puig-Gamero, M.; Ramírez-Gómez, Á. Influence of Bends in the Functionality of Passive Explosion Isolation Valves. Appl. Sci. 2022, 12, 11654. https://doi.org/10.3390/app122211654
Garrido-Ceca I, Puig-Gamero M, Ramírez-Gómez Á. Influence of Bends in the Functionality of Passive Explosion Isolation Valves. Applied Sciences. 2022; 12(22):11654. https://doi.org/10.3390/app122211654
Chicago/Turabian StyleGarrido-Ceca, Ignacio, María Puig-Gamero, and Álvaro Ramírez-Gómez. 2022. "Influence of Bends in the Functionality of Passive Explosion Isolation Valves" Applied Sciences 12, no. 22: 11654. https://doi.org/10.3390/app122211654
APA StyleGarrido-Ceca, I., Puig-Gamero, M., & Ramírez-Gómez, Á. (2022). Influence of Bends in the Functionality of Passive Explosion Isolation Valves. Applied Sciences, 12(22), 11654. https://doi.org/10.3390/app122211654

