A Novel Continuous-Discontinuous Multi-Field Numerical Model for Rock Blasting
Abstract
1. Introduction
- The domain is discretized into deformable blocks and interfaces which can capture the continuous-discontinuous process of rock blasting.
- The explosive gas flow is simulated with Darcy’s law and plate flow, where the opening of cracks directly increase the gas permeation coefficient.
- A multi-field coupled iterative procedure is designed based on explicit integration framework for assuring efficiency and reliability.
2. Numerical Method
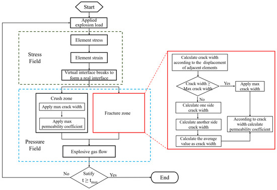
2.1. Continuous-Discontinuous Element Method
- Block elementThe governing equation is established based on the Lagrangian energy system.The energy function of element isThe system external force includes damping and boundary external forces:Hence, Equation (1) can be rewritten as:Finally, the block element dynamic function is
- Interface elementAn interface locates between two block elements. The normal and tangential contact forces of the two elements are the spring forces asThe relative displacements between adjacent elements areThe Mohr–Coulomb criterion is adopted; see Equation (9). When the normal stress of the spring is greater than the tensile strength, the normal spring will break and tensile failure will occur. Similarly, when the tangential spring reaches its strength, the tangential spring will break and shear failure will occur:
2.2. Permeation of Gas in Cracks
2.3. Explosion Load
3. Numerical Example
3.1. Single Hole Blasting Test
3.2. Blasting of the PMMA Plate
4. Conclusions
- The whole process of rock blasting including the blasting stress wave, explosive gas permeation, and fracking processes are reproduced by the proposed model.
- For single-hole PMMA plate blasting, the established numerical model captures the crush and fracture zones. By comparing the two cases with blocked and unblocked blasting holes, it is found that the crushing zone in the explosion is mainly caused by the explosion stress wave. The tiny and dense cracks in edge of the fracture zone are caused by the reflection of the stress wave at the boundary. Meanwhile, the radial main cracks developed in the specimens are caused by the explosive gas. By comparing the fracture degrees, it can be found that the explosive gas can account for around 30% of the total damage.
- The explosion crushing zone is mainly formed by the action of the explosion stress wave, while the crack zone is formed by the combined action of the explosion stress wave and explosive gas.
Author Contributions
Funding
Institutional Review Board Statement
Informed Consent Statement
Data Availability Statement
Acknowledgments
Conflicts of Interest
Abbreviations
| List of symbols | ||
| (J) | The work of external force | |
| L | (-) | Lagrangian function |
| (m/s) | Generalized acceleration | |
| (m/s) | Generalized velocity | |
| (m) | Generalized displacement | |
| t | (s) | Time |
| (J) | System kinetic energy, elastic energy, potential energy | |
| (kg/m) | Density of material, charge | |
| (-) | The mean strain tensor of the element | |
| V | (m) | Volume of element |
| (N/(m/s)) | Damping | |
| (N/m) | The surface force on the element | |
| (-) | Element mass stiffness matrix | |
| (-) | Damping matrix | |
| (-) | Stiffness matrix | |
| (-) | External load array of nodes | |
| (N) | Normal, Tangential contact force of adjacent elements | |
| (-) | Normal, Tangential stiffness of the spring | |
| (m) | Normal, Tangential displacement of adjacent elements | |
| (MPa) | Normal stress of contact point pair | |
| (MPa) | Tangential stress of contact point pair | |
| A | (m) | The area of the contact point pair |
| c | (N) | Cohesive force |
| () | Internal friction angle | |
| (m/s) | Velocity of node explosive gas flow | |
| (MPa/m) | Pressure gradient of explosive gas | |
| (-) | The coordinate component of the direction i of a node | |
| (m/Pa·s) | Gas permeability coefficient | |
| (m) | The width of crack | |
| (Pa·s) | The dynamic viscosity of fluid | |
| (MPa) | The peak pressure of explosive | |
| D | (m/s) | Detonation velocity |
| (-) | Gas adiabatic index | |
| (s) | Blast stress wave action time | |
| (m) | The radius of pulverized zone | |
| (m/s) | Crack propagation velocity under shock wave | |
| (MPa) | Critical pressure, = 200 MPa is considered in this work | |
References
- Zheng, H.; Xu, D. New strategies for some issues of numerical manifold method in simulation of crack propagation. Int. J. Numer. Methods Eng. 2014, 97, 986–1010. [Google Scholar] [CrossRef]
- Yang, Y.; Sun, G.; Zheng, H.; Fu, X. A four-node quadrilateral element fitted to numerical manifold method with continuous nodal stress for crack analysis. Comput. Struct. 2016, 177, 69–82. [Google Scholar] [CrossRef]
- Wu, Z.; Sun, H.; Wong, L.N.Y. A Cohesive Element-Based Numerical Manifold Method for Hydraulic Fracturing Modelling with Voronoi Grains. Rock Mech. Rock Eng. 2019, 52, 2335–2359. [Google Scholar] [CrossRef]
- Song, J.H.; Areias, P.; Belytschko, T. A method for dynamic crack and shear band propagation with phantom nodes. Int. J. Numer. Methods Eng. 2006, 67, 868–893. [Google Scholar] [CrossRef]
- Wu, J.Y.; Li, F.B. An improved stable XFEM (Is-XFEM) with a novel enrichment function for the computational modeling of cohesive cracks. Comput. Methods Appl. Mech. Eng. 2015, 295, 77–107. [Google Scholar] [CrossRef]
- Zhang, Y.; Lackner, R.; Zeiml, M.; Mang, H. Strong discontinuity embedded approach with standard SOS formulation: Element formulation, energy-based crack-tracking strategy, and validations. Comput. Methods Appl. Mech. Eng. 2015, 287, 335–366. [Google Scholar] [CrossRef]
- Zhang, Y.; Zhuang, X. Cracking elements: A self-propagating Strong Discontinuity embedded Approach for quasi-brittle fracture. Finite Elem. Anal. Des. 2018, 144, 84–100. [Google Scholar] [CrossRef]
- Zhang, Y.; Zhuang, X. Cracking elements method for dynamic brittle fracture. Theor. Appl. Fract. Mech. 2019, 102, 1–9. [Google Scholar] [CrossRef]
- Zhang, Y.; Mang, H.A. Global cracking elements: A novel tool for Galerkin-based approaches simulating quasi-brittle fracture. Int. J. Numer. Methods Eng. 2020, 121, 2462–2480. [Google Scholar] [CrossRef]
- Zhang, Y.; Huang, J.; Yuan, Y.; Mang, H.A. Cracking elements method with a dissipation-based arc-length approach. Finite Elem. Anal. Des. 2021, 195, 103573. [Google Scholar] [CrossRef]
- Miehe, C.; Schänzel, L.M.; Ulmer, H. Phase field modeling of fracture in multi-physics problems. Part I. Balance of crack surface and failure criteria for brittle crack propagation in thermo-elastic solids. Comput. Methods Appl. Mech. Eng. 2015, 294, 449–485. [Google Scholar] [CrossRef]
- Wu, J.Y.; Nguyen, V.P. A length scale insensitive phase-field damage model for brittle fracture. J. Mech. Phys. Solids 2018, 119, 20–42. [Google Scholar] [CrossRef]
- Wu, J.Y. A unified phase-field theory for the mechanics of damage and quasi-brittle failure. J. Mech. Phys. Solids 2017, 103, 72–99. [Google Scholar] [CrossRef]
- Rabczuk, T.; Belytschko, T. Cracking particles: A simplified meshfree method for arbitrary evolving cracks. Int. J. Numer. Methods Eng. 2004, 61, 2316–2343. [Google Scholar] [CrossRef]
- Rabczuk, T.; Belytschko, T. A three-dimensional large deformation meshfree method for arbitrary evolving cracks. Comput. Methods Appl. Mech. Eng. 2007, 196, 2777–2799. [Google Scholar] [CrossRef]
- Rabczuk, T.; Zi, G.; Bordas, S.; Nguyen-Xuan, H. A simple and robust three-dimensional cracking-particle method without enrichment. Comput. Methods Appl. Mech. Eng. 2010, 199, 2437–2455. [Google Scholar] [CrossRef]
- Ren, H.; Zhuang, X.; Cai, Y.; Rabczuk, T. Dual-horizon peridynamics. Int. J. Numer. Methods Eng. 2016, 108, 1451–1476. [Google Scholar] [CrossRef]
- Ren, H.; Zhuang, X.; Rabczuk, T. Dual-horizon peridynamics: A stable solution to varying horizons. Comput. Methods Appl. Mech. Eng. 2017, 318, 762–782. [Google Scholar] [CrossRef]
- Yu, H.; Chen, X.; Sun, Y. A generalized bond-based peridynamic model for quasi-brittle materials enriched with bond tension–rotation–shear coupling effects. Comput. Methods Appl. Mech. Eng. 2020, 372, 113405. [Google Scholar] [CrossRef]
- Yu, H.; Sun, Y. Bridging the gap between local and nonlocal numerical methods—A unified variational framework for non-ordinary state-based peridynamics. Comput. Methods Appl. Mech. Eng. 2021, 384, 113962. [Google Scholar] [CrossRef]
- Zhang, Y.; Yang, X.; Wang, X.; Zhuang, X. A micropolar peridynamic model with non-uniform horizon for static damage of solids considering different nonlocal enhancements. Theor. Appl. Fract. Mech. 2021, 113, 102930. [Google Scholar] [CrossRef]
- Fakhimi, A.; Lanari, M. DEM-SPH simulation of rock blasting. Comput. Geotech. 2014, 55, 158–164. [Google Scholar] [CrossRef]
- Jayasinghe, L.; Shang, J.; Zhao, Z.; Goh, A. Numerical investigation into the blasting-induced damage characteristics of rocks considering the role of in-situ stresses and discontinuity persistence. Comput. Geotech. 2019, 116, 103207. [Google Scholar] [CrossRef]
- Wang, B.; Li, H.; Shao, Z.; Chen, S.; Li, X. Investigating the mechanism of rock fracturing induced by high-pressure gas blasting with a hybrid continuum-discontinuum method. Comput. Geotech. 2021, 140, 104445. [Google Scholar] [CrossRef]
- Fen, C.; Li, S.; Zheng, B.; Cui, X.; Jia, J. Numerical simulation on complete process of three-dimensional bench blasting in an open-pit mine based on CDEM(in Chinese). Explos. Shock Waves 2019, 39, 1–12. [Google Scholar]
- Feng, C.; Li, S.; Liu, X.; Zhang, Y. A semi-spring and semi-edge combined contact model in CDEM and its application to analysis of Jiweishan landslide. J. Rock Mech. Geotech. Eng. 2014, 6, 26–35. [Google Scholar] [CrossRef]
- Feng, C.; Liu, X.; Lin, Q.; Li, S. A simple particle–spring method for capturing the continuous–discontinuous processes of brittle materials. Eng. Anal. Bound. Elem. 2022, 139, 221–231. [Google Scholar] [CrossRef]
- Wang, Y.; Zhao, M.; Li, S. Stochastic structural model of rock and soil aggregates by continuum-based discrete element method. Sci. China Ser. E-Technol. Sci. 2005, 48, 95–106. [Google Scholar]
- Li, S.; Zhao, M.; Wang, Y.; Rao, Y. A New Numerical Method For Dem-Block And Particle Model. Int. J. Rock Mech. Min. Sci. 2004, 41, 414–418. [Google Scholar] [CrossRef]
- Zhu, X.; Feng, C.; Cheng, P.; Wang, X.; Li, S. A novel three-dimensional hydraulic fracturing model based on continuum–discontinuum element method. Comput. Methods Appl. Mech. Eng. 2021, 383, 113887. [Google Scholar] [CrossRef]
- Wang, H.; Yu, A.; Feng, C.; Ling, X.; Chen, G.; Gu, M.; Zhu, X. An Efficient CDEM-based method to calculate full time-space natural fragment field of shell-bearing explosives. Int. J. Impact Eng. 2022, 161, 104099. [Google Scholar] [CrossRef]
- Wang, H.; Bai, C.; Feng, C.; Xue, K.; Zhu, X. An efficient CDEM-based method to calculate full-scale fragment field of warhead. Int. J. Impact Eng. 2019, 133, 103331. [Google Scholar] [CrossRef]
- Ding, C.; Yang, R.; Zheng, C.; Yang, L.; He, S.; Chun, F. Numerical analysis of deep hole multi-stage cut blasting of vertical shaft using a continuum-based discrete element method. Arab. J. Geosci. 2021, 14, 1086. [Google Scholar] [CrossRef]
- Yuan, Z.; Xu, Z.; Pan, B.; Li, G. Discrete element simulation of blasting damage characteristics of granite under different decoupling coefficients. Chin. J. High Press. Phys. 2022, 36, 202–212. [Google Scholar] [CrossRef]
- Du, X.; Liao, W.; Tian, Z.; Li, L. Dynamic response analysis of underground structures under explosion-induced loads. Explos. Shock Waves 2006, 26, 474–480. [Google Scholar]
- Park, D.; Jeon, B.; Jeon, S. A Numerical Study on the Screening of Blast-Induced Waves for Reducing Ground Vibration. Rock Mech. Rock Eng. 2009, 42, 449–473. [Google Scholar] [CrossRef]
- Xue, Y.; Jiang, X.; Kong, F.; Li, Z.; Gong, H.; Yang, F.; Chen, H. Rupture of rock with discontinuities under blasting disturbance: Insights from discrete element method modeling. Simul. Model. Pract. Theory 2022, 116, 102486. [Google Scholar] [CrossRef]
- Banadaki, M.D. Stress-Wave Induced Fracture in Rock Due to Explosive Action. Ph.D. Thesis, University of Toronto, Toronto, ON, Canada, 2010. [Google Scholar]
- Yue, Z.; Zhou, J.; Feng, C.; Wang, X.; Peng, L.; Cong, J. Coupling of material point and continuum discontinuum element methods for simulating blast-induced fractures in rock. Comput. Geotech. 2022, 144, 104629. [Google Scholar] [CrossRef]
- Yang, R.; Ding, C.; Wang, Y.; Chen, C. Action-effect study of medium under loading of explosion stress wave and explosion gas. Chin. J. Rock Mech. Eng. 2016, 35, 3501–3506. [Google Scholar] [CrossRef]
- Yang, R.; Ding, C.; Li, Y.; Yang, L.; Zhao, Y. Crack propagation behavior in slit charge blasting under high static stress conditions. Int. J. Rock Mech. Min. Sci. 2019, 119, 117–123. [Google Scholar] [CrossRef]









| Material Properties | Units | Value |
|---|---|---|
| Density | (kg/m) | 2660 |
| Modulus of elasticity E | (GPa) | 51 |
| Poisson’s ratio | (-) | 0.16 |
| Cohesive force C | (MPa) | 25 |
| Tensile strength | (MPa) | 7.3 |
| Angle of internal friction | 56.4 | |
| The dilatancy angle | 28.2 |
| Material Properties | Value |
|---|---|
| Charge density (kg/m) | 1770 |
| Specific internal energy of explosive U (J/m) | 1.010 × 1010 |
| C–J pressure (GPa) | 3.2 |
| Detonation velocity V (m/s) | 8300 |
| This Paper | MPM-CDEM [39] | Test [38] | |
|---|---|---|---|
| Radius of blasting funnel (mm) | 8.51 | 7.85 | 9.81 |
| Number of main cracks (-) | 11 | 14 | 12 |
| Material Properties | Value |
|---|---|
| Density (kg/m) | 1180 |
| Modulus of elasticity E (GPa) | 6.1 |
| Poisson’s ratio (-) | 0.31 |
| Cohesive force C (MPa) | 66 |
| Tensile strength T (MPa) | 66 |
| Angle of internal friction | 35 |
| The dilatancy Angle | 5 |
| Material Properties | Value |
|---|---|
| Charge density (kg/m) | 2560 |
| Explosion heat Q (kJ/kg) | 1524 |
| C–J pressure (GPa) | 3.59 |
| Detonation velocity V (m/s) | 2250 |
Publisher’s Note: MDPI stays neutral with regard to jurisdictional claims in published maps and institutional affiliations. |
© 2022 by the authors. Licensee MDPI, Basel, Switzerland. This article is an open access article distributed under the terms and conditions of the Creative Commons Attribution (CC BY) license (https://creativecommons.org/licenses/by/4.0/).
Share and Cite
Li, Y.; Feng, C.; Ding, C.; Zhang, Y. A Novel Continuous-Discontinuous Multi-Field Numerical Model for Rock Blasting. Appl. Sci. 2022, 12, 11123. https://doi.org/10.3390/app122111123
Li Y, Feng C, Ding C, Zhang Y. A Novel Continuous-Discontinuous Multi-Field Numerical Model for Rock Blasting. Applied Sciences. 2022; 12(21):11123. https://doi.org/10.3390/app122111123
Chicago/Turabian StyleLi, Yunpeng, Chun Feng, Chenxi Ding, and Yiming Zhang. 2022. "A Novel Continuous-Discontinuous Multi-Field Numerical Model for Rock Blasting" Applied Sciences 12, no. 21: 11123. https://doi.org/10.3390/app122111123
APA StyleLi, Y., Feng, C., Ding, C., & Zhang, Y. (2022). A Novel Continuous-Discontinuous Multi-Field Numerical Model for Rock Blasting. Applied Sciences, 12(21), 11123. https://doi.org/10.3390/app122111123

