A Cooperative Control Method for Excavation Support Robot with Desired Position/Posture
Abstract
:Featured Application
Abstract
1. Introduction
2. ESR System Modeling and Description
2.1. Structural Model of ESR
2.2. Hydraulic System Model with AHC for ESR
2.3. Kinematic Model with AHC for ESR
3. Cooperative Control Method
3.1. Overall Controlled Structure Model of the ESR System
3.2. Position/Posture Detailed Description for ESR
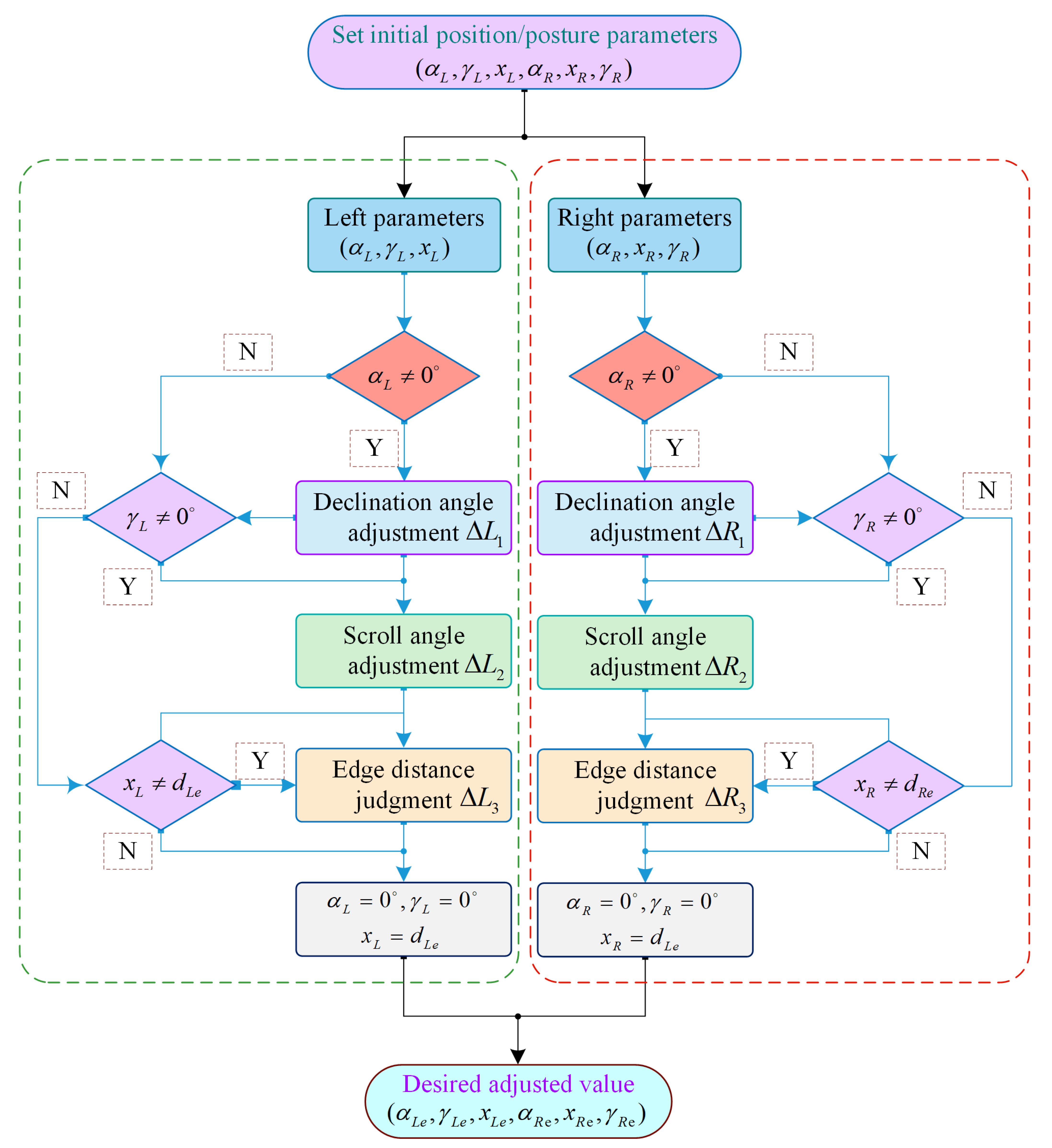
3.3. Desired Position/Posture Coordination Strategy
3.4. Control Algorithm for Coordinated ESR Position/Posture
4. Simulation Calculation of Desired Expected Value for ESR
4.1. Simulink Controlled System Model
4.2. Numerical Results and Simulation Analysis
5. Experimental Verification and Analysis
6. Discussion of the Results
7. Conclusions
Author Contributions
Funding
Institutional Review Board Statement
Informed Consent Statement
Data Availability Statement
Acknowledgments
Conflicts of Interest
References
- Ding, H.; Liu, Y.; Zhao, Y. A new hydraulic synchronous scheme in open-loop control: Load-sensing synchronous control. Meas. Control 2020, 53, 119–125. [Google Scholar] [CrossRef]
- Hinderdael, M.; Jardon, Z.; Guillaume, P. An analytical amplitude model for negative pressure waves in gaseous media. Mech. Syst. Signal Processing 2020, 144, 106800. [Google Scholar] [CrossRef]
- Richiedei, D.; Tamellin, L. Active control of linear vibrating systems for antiresonance assignment with regional pole placement. J. Sound Vib. 2021, 494, 115858. [Google Scholar] [CrossRef]
- Palli, G.; Strano, S.; Terzo, M. A novel adaptive-gain technique for high-order sliding-mode observers with application to electro-hydraulic systems. Mech. Syst. Signal Processing 2020, 144, 106875. [Google Scholar] [CrossRef]
- Zhou, C.; Jin, M.; Liu, Y.; Zhang, Z.; Liu, Y.; Liu, H. Singularity robust path planning for real time base attitude adjustment of free-floating space robot. Int. J. Autom. Comput. 2017, 14, 169–178. [Google Scholar] [CrossRef]
- Wu, W.P.; Gao, J.J.; Lu, J.G.; Li, X. On continuous-time constrained stochastic linear–quadratic control. Automatica 2020, 114, 108809. [Google Scholar] [CrossRef]
- Zhang, M.; Lyu, F.; Li, C.; Wu, M. The Roadheader Auto-Rectification Dynamic Analysis and Control Based on the Roadway Floor Mechanic Characteristics. Arab. J. Sci. Eng. 2021, 46, 2649–2661. [Google Scholar] [CrossRef]
- Sun, Y.; Xu, J.; Qiang, H.; Chen, C.; Lin, G. Adaptive sliding mode control of maglev system based on RBF neural network minimum parameter learning method. Measurement 2019, 141, 217–226. [Google Scholar] [CrossRef]
- Meng, Z.; Zhang, S.; Xie, Y.; Zeng, Q. Attitude Adjustment of Backfilling Support Based on Mechanical-Hydraulic Co-Simulation. Int. J. Simul. Model. 2020, 19, 399–409. [Google Scholar] [CrossRef]
- Wu, X.; Liu, J.; Zhou, Y.; Lv, Q.; Hu, C. Movement Control and Attitude Adjustment of Climbing Robot on Flexible Surfaces. IEEE Trans. Ind. Electron. 2018, 65, 2618–2628. [Google Scholar] [CrossRef]
- Shao, C. Trajectory Tracking Control in Horizontal Direction of Open-type Hard Rock Tunnel Boring Machine Based on Adaptive Robust Control Strategy. J. Mech. Eng. 2018, 54, 113–119. [Google Scholar] [CrossRef]
- Wang, N.; Lin, W.Y.; Yu, J.Y. Sliding-mode-based robust controller design for one channel in thrust vector system with electromechanical actuators. J. Frankl. Inst. 2018, 355, 9021–9035. [Google Scholar] [CrossRef]
- Ping, Z.W.; Zhou, M.Y.; Liu, C.X.; Huang, Y.Z.; Yu, M.; Lu, J.G. An improved neural network tracking control strategy for linear motor-driven inverted pendulum on a cart and experimental study. Neural Comput. Appl. 2022, 34, 5161–5168. [Google Scholar] [CrossRef]
- Liu, W.H.; Li, P. Disturbance Observer-Based Fault-Tolerant Adaptive Control for Nonlinearly Parameterized Systems. IEEE Trans. Ind. Electron. 2019, 66, 8681–8691. [Google Scholar] [CrossRef]
- Shi, S.; Xu, X.Y.; Yu, X.; Li, Y.M.; Zhang, Z.Q. Finite-time tracking control of uncertain nonholonomic systems by state and output feedback. Int. J. Robust Nonlin. Control 2018, 28, 1942–1959. [Google Scholar] [CrossRef]
- Lv, C.; Wang, H.; Cao, D.P. High-Precision Hydraulic Pressure Control Based on Linear Pressure-Drop Modulation in Valve Critical Equilibrium State. IEEE Trans. Ind. Electron. 2017, 64, 7984–7993. [Google Scholar] [CrossRef]
- Luo, C.Y.; Yao, J.Y.; Gu, J.S. Extended-state-observer-based output feedback adaptive control of hydraulic system with continuous friction compensation. J. Frankl. Inst. 2019, 356, 8414–8437. [Google Scholar] [CrossRef]
- Ba, D.X.; Dinh, T.Q.; Bae, J.; Ahn, K.K. An Effective Disturbance-Observer-Based Nonlinear Controller for a Pump-Controlled Hydraulic System. IEEE/ASME Trans. Mechatron. 2020, 25, 32–43. [Google Scholar] [CrossRef]
- Razmjooei, H.; Shafiei, M.H.; Palli, G.; Ibeas, A. Chattering-free robust finite-time output feedback control scheme for a class of uncertain non-linear systems. IET Control Theory Appl. 2021, 14, 3168–3178. [Google Scholar] [CrossRef]
- Liu, H.; Chen, C.; Li, D.; Wang, J.; Zhou, J. Energy active adjustment and bidirectional transfer management strategy of the electro-hydrostatic hydraulic hybrid powertrain for battery bus. Energy 2021, 230, 120794. [Google Scholar] [CrossRef]
- Yao, J.Y.; Deng, W.X. Active disturbance rejection adaptive control of hydraulic servo systems. IEEE Trans. Ind. Electron. 2017, 64, 8023–8032. [Google Scholar] [CrossRef]
- Vong, C.; Ryan, K.; Chung, H. Trajectory tracking control of quadcopters under tunnel effects. Mechatronics 2021, 78, 102628. [Google Scholar] [CrossRef]
- Cai, X.; Zhao, H.; Shang, S.; Zhou, Y.; Deng, W.; Chen, H.; Deng, W. An improved quantum-inspired cooperative co-evolution algorithm with muli-strategy and its application. Expert Syst. Appl. 2021, 171, 114629. [Google Scholar] [CrossRef]
- Chen, H.; Chen, H.; Xu, Y.; Zhang, D.; Ma, Y.; Mao, J. Research on attitude monitoring method of advanced hydraulic support based on multi-sensor fusion. Measurement 2022, 187, 110341. [Google Scholar] [CrossRef]
- Liu, S.; Hou, Z.; Zhang, X.; Ji, H. Model-free adaptive control method for a class of unknown MIMO systems with measurement noise and application to quadrotor aircraft. IET Control Theory Appl. 2020, 14, 2084–2096. [Google Scholar] [CrossRef]
- Ge, X.; Xie, J.; Wang, X.; Liu, Y.; Shi, H. A virtual adjustment method and experimental study of the support attitude of hydraulic support groups in propulsion state. Measurement 2020, 158, 107743. [Google Scholar] [CrossRef]
- Mahato, A.C.; Ghoshal, S.K. Energy-saving strategies on power hydraulic system: An overview. P. I. Mech. Eng. I-J. Sys. 2021, 235, 147–169. [Google Scholar] [CrossRef]
- Tan, L.A.; He, X.Y.; Xiao, G.X.; Jiang, M.J.; Yuan, M.J. Design and energy analysis of novel hydraulic regenerative potential energy systems. Energy 2022, 249, 123780. [Google Scholar] [CrossRef]
- Guo, Q.; Yin, J.M.; Yu, T.; Jiang, D. Coupled-disturbance-observer-based position tracking control for a cascade electro-hydraulic system. ISA Trans. 2017, 68, 367–380. [Google Scholar] [CrossRef]
- Palli, G.; Strano, S.; Terzo, M. Sliding-mode observers for state and disturbance estimation in electro-hydraulic systems. Control Eng. Pract. 2018, 74, 58–70. [Google Scholar] [CrossRef]
- Li, X.D.; Chen, X.; Zhou, C.S. Combined Observer-Controller Synthesis for Electro-Hydraulic Servo System with Modeling Uncertainties and Partial State Feedback. J. Frankl. Inst. 2018, 355, 5893–5911. [Google Scholar] [CrossRef]
- Yao, Z.K.; Yao, J.Y.; Yao, F.Y.; Xu, Q.; Xu, M.R.; Deng, Y.X. Model reference adaptive tracking control for hydraulic servo systems with nonlinear neural-networks. ISA Trans. 2020, 100, 396–404. [Google Scholar] [CrossRef] [PubMed]















| Parameters Names | Values | Units |
|---|---|---|
| Flow gain | 4.15 | |
| Pressure coefficient | 5.32 | |
| Effective cross-sectional area of AHC piston | 0.68 | |
| Leakage coefficient | ||
| Effective volume modulus | ||
| Equivalent volume | 0.386 | |
| AHC length | 1.48 | |
| Maximum stroke | 1.19 |
| Left/Right Edge Side | Number of Groups | Initial Data | Simulation Data |
|---|---|---|---|
| Left edge side | 1 | 3.62 | 0.42 |
| 2 | −2.43 | −0.31 | |
| 3 | 2.94 | 0.42 | |
| 4 | −4.57 | −0.49 | |
| 5 | 2.62 | 0.42 | |
| Right edge side | 1 | 2.13 | 0.49 |
| 2 | 1.64 | 0.42 | |
| 3 | −2.36 | −0.42 | |
| 4 | −2.81 | 0.23 | |
| 5 | 1.92 | 0.32 |
| Left/Right Edge Side | Number of Groups | Initial Data | Simulation Data |
|---|---|---|---|
| Left edge side | 1 | 3.83 | 0.33 |
| 2 | −3.16 | −0.42 | |
| 3 | 2.37 | 0.23 | |
| 4 | 3.72 | 0.52 | |
| 5 | −3.34 | −0.49 | |
| Right edge side | 1 | 2.43 | 0.42 |
| 2 | 1.82 | −0.23 | |
| 3 | −2.06 | 0.33 | |
| 4 | −2.42 | −0.52 | |
| 5 | 2.93 | 0.23 |
| Left/Right Edge Side | Number of Groups | Initial Data | Simulation Data |
|---|---|---|---|
| Left edge side | 1 | 0.696 | 0.986 |
| 2 | 1.236 | 1.035 | |
| 3 | 0.787 | 0.982 | |
| 4 | 1.102 | 1.042 | |
| 5 | 0.993 | 1.031 | |
| Right edge side | 1 | 0.832 | 0.973 |
| 2 | 0.879 | 0.998 | |
| 3 | 1.187 | 1.023 | |
| 4 | 1.236 | 1.039 | |
| 5 | 0.819 | 0.989 |
Publisher’s Note: MDPI stays neutral with regard to jurisdictional claims in published maps and institutional affiliations. |
© 2022 by the authors. Licensee MDPI, Basel, Switzerland. This article is an open access article distributed under the terms and conditions of the Creative Commons Attribution (CC BY) license (https://creativecommons.org/licenses/by/4.0/).
Share and Cite
Wang, X.; Tang, J.; Wang, Y.; Li, C. A Cooperative Control Method for Excavation Support Robot with Desired Position/Posture. Appl. Sci. 2022, 12, 9262. https://doi.org/10.3390/app12189262
Wang X, Tang J, Wang Y, Li C. A Cooperative Control Method for Excavation Support Robot with Desired Position/Posture. Applied Sciences. 2022; 12(18):9262. https://doi.org/10.3390/app12189262
Chicago/Turabian StyleWang, Xigui, Jie Tang, Yongmei Wang, and Chen Li. 2022. "A Cooperative Control Method for Excavation Support Robot with Desired Position/Posture" Applied Sciences 12, no. 18: 9262. https://doi.org/10.3390/app12189262
APA StyleWang, X., Tang, J., Wang, Y., & Li, C. (2022). A Cooperative Control Method for Excavation Support Robot with Desired Position/Posture. Applied Sciences, 12(18), 9262. https://doi.org/10.3390/app12189262

