Natural Language Processing and Artificial Intelligence for Enterprise Management in the Era of Industry 4.0
Abstract
:1. Introduction
1.1. Business Dimension Uses of Natural Language Processing
1.2. Scope of Study
1.3. Three Achievable Applications Identify as Important Systems in Industry 4.0 Era
2. Literature Review
2.1. Definition of Key Teams
2.2. Implementation Aspects of Natural Language Processing in Modern Businesses
- Analyze content. Information is filtered here to determine what should be included in the content produced at the end of the process. This process includes identifying the main subject in the source text or document and establishing the relationships between them.
- Data digestion. This stage involves information being interpreted, and patterns of identified and structured context. Machine learning is broadly used at this stage.
- Document structure. This stage involved a documented plan. This stage helps create a narrative structure based on the type of information being interpreted.
- Sentence aggregation. This section helps combine relevant sentences or parts of sentences in ways that accurately summarize information about the topic.
- Grammatical structuring. This section helps program applications that produce the syntactical structure of the sentence. It provides general soundness or meaning of the text and then uses this information to rewrite the sentence in a grammatically correct manner.
- Representation of language. This section is the final results generated based on a structure template or format used by the programmer. Based on the need or require language structure and purpose of the text an author or editor can choose any format.
- Policy Guidelines. This section involved the structure of text based on the application system. Some systems required only British English and format. With other systems requesting a combination of both. This alone determines the output of the text. This is a coded structure put in place by an organization or company for a particular or single purpose.
2.3. Industrial Enterprise Applications That Work with Natural Langue Processing
- Semantic classification (Topic classification, Sentiment analysis, and Intent classification).
- Semantic extraction. (Keyword extraction and Entity extraction).
- Google’s semantic algorithm-Hummingbird
- Cdiscount’s semantic analysis of customer reviews
- IBM’s Watson conversation service
- Automated ticketing support
- Google Cloud Translation. This type of translator lets you dynamically translate between languages using a pre-trained and custom Machine Learning model based on your content needs and requirements.
- Microsoft Translator. This is a smart translation application readily available for Windows, iOS, and Android. Microsoft Translator helps users translate text, images, screenshots, and voices. Microsoft Translator is available in more than 60 languages.
- Linguee Translator. This is a web-based application service launched in 2009 that helps users to translate singular words. Linguee shows users a diverse, bilingual pair of words and sentences that are used in online publications. The application is available on Windows, iOS, and Android.
- Babylon Translation application. This application is one of the number one translation and dictionary software globally used. The application is supported by Windows, Android, Mac, and iOS. It also translates to more than 77 languages.
- iTranslate Translation application. This is an app built for all types of systems such as Windows, iOS, Mac, Google Play, and Kindle Fire. This app is a straightforward software that can translate anything by just typing words, text, and voice-to-voice speech.
- iLovePDF. This is a PDF editor and reader that is 100% free for use. iLovePDF works on both iOS and Android. iLovePDF supports 25 languages and with up to 10 free converters every day for single system software.
- PDF Converter Ultimate. This is another file converter. This type enables the converting of files from PDF to Word. Users can convert any PDF to Excel, JPG, PowerPoint, CAD, Word, and text files and can also convert any Excel, JPGs, PowerPoint, CAD, word, and text to PDF.
- PDFelement Lite. This is an all-in-one converting PDF editor that can be used to read, edit, annotate, and convert PDF files whenever and wherever. This application enables users to take a snap of documents and instantly convert them into a PDF.
- Genius Scan. This is a top-rated converting application available on both iOS and Android, The Genius Scan has 20 million users and is used by thousands of businesses in their daily activities. The following service types are handled with the application. Documents can be exported to users’ email, DropBox, Evernote, Google Drive, OneDrive, or even FTP.
- Robotic surgery. It is a surgery performed with the help of IoT devices that reduces the size of incisions required to perform surgery, leading to a less invasive process, and faster healing for patients. Robotic surgeries have interpreters that handle complex conditions inside a patient’s body. Robotic surgeries help make the right decisions about how to proceed during surgery.
- Microcameras contact lenses. This is a type of lens that allows wearers effectively to take pictures with their eyes. Micro Cameras contact lenses are smart lenses that promise to turn human eyes into a powerful tool for digital interactions. This lens helps quick sensor machines to identify items and locate them. These lenses are used by supermarkets to identify what customers focus most on.
- Ingestible sensors. This is a healthcare device that provides insights into stomach PH levels. They help pinpoint the source of internal bleeding.
- Parkinson’s disease monitoring. This is a device that allows the healthcare sector to assess how the severity of the symptoms of patients fluctuates throughout the day. The IoT sensors continuously collect data about Parkinson’s symptoms and give patients the freedom to go about their daily activities in their homes rather than only in the hospital.
- Heart-rate monitoring. This is an IoT sensor device that collects patient data and or wards the data to a software application where healthcare professionals and patients can view it. The sensor device has an algorithm that is used to analyze the data to recommend treatments or generate alerts. For instance, when an IoT sensor detects a patient’s unusually low heart rate, it generates an alert so that healthcare professionals can intervene.
- Geomagic Design X. This is a device developed by Oqton that uses 3D Scan Data to Reverse engineer Physical Parts.
- Autonomous mobile robots (AMRs). This is a device that works alongside people and automates repetitive, risky, and dangerous work, increasing productivity and reducing injuries.
- Financial virtual spreadsheets for business. There is no business activity be it for non-profit and profit organizations or companies that do not use money. The following points brief the various financial calculators.
- Vertex42 spreadsheet. This is a spreadsheet that has been created professionally and designed for business, personal, home, and educational use. Vertex42 is a leading provider of templates for Google Sheets and OpenOffice.org. They also process and create many Spreadsheet Templates. Their collection of financial calculators includes some of the most powerful and user-friendly tools.
2.4. Modern Applications and Enterprise Management in the Era of Industry 4.0
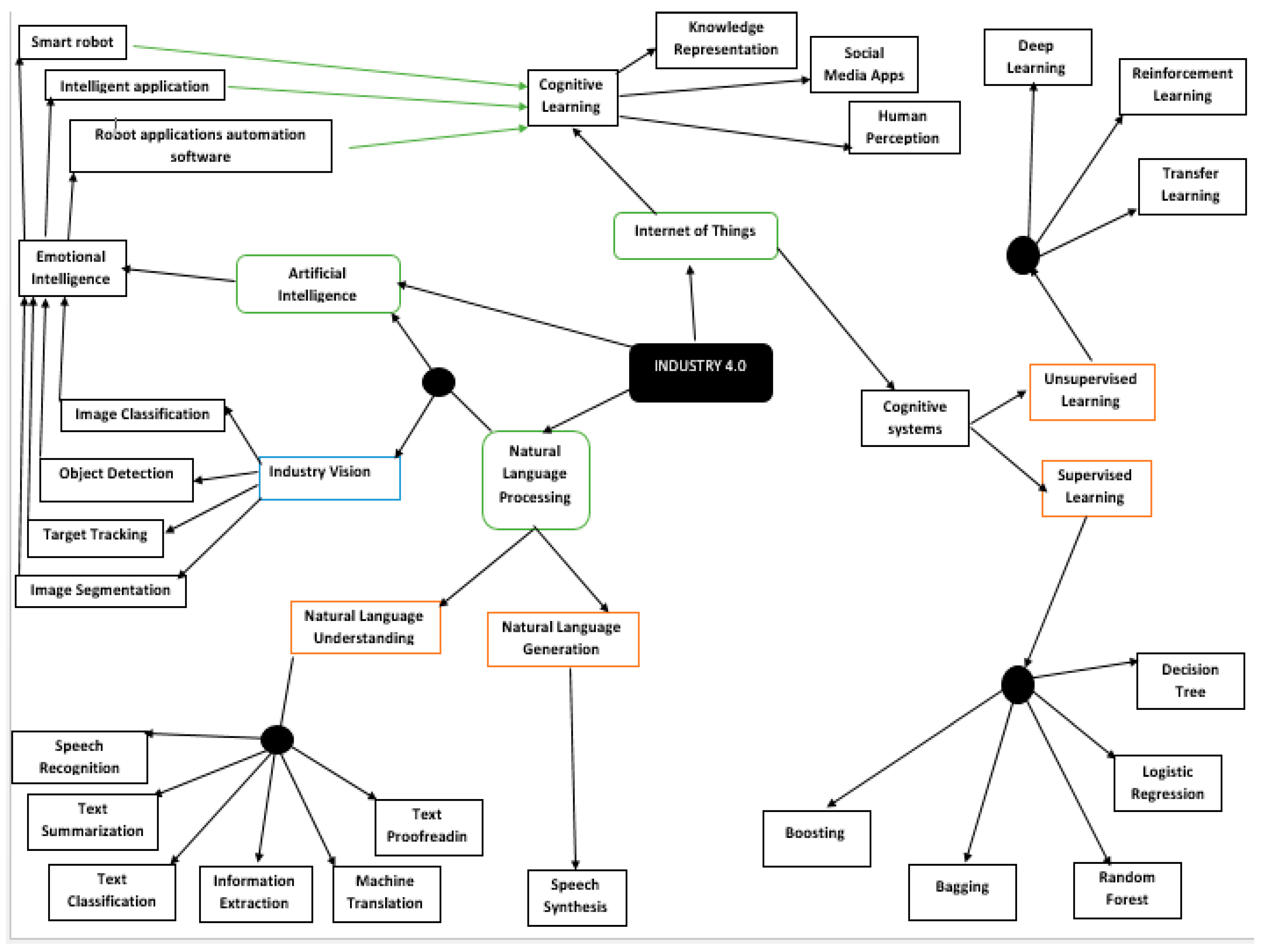
2.4.1. Artificial Intelligence in an Industry 4.0
- User assistance and augmentation
- Process improvement
- Planning and forecasting
2.4.2. Natural Language Processing in an Industry 4.0
- Lead capturing. The use of chatbots to capture customers’ insight with the help of auto-responder.
- Sentiment Analysis. NLP applications of listening skills and records help businesses to track what the audience perceives about business content.
- SEO ranking. AI text generators designed for optimization of keywords best support search engine crawls and indexes.
- Audience reach. The use of voice search help users targets the right content faster. The use of voice search gives access to everyone no matter their situation. Thanks to voice search people with disability can now perform search queries with no problem.
2.4.3. Internet of Things (IoTs) in an Industry 4.0
- Advance business insights and customer skills. The IoTs help businesses understand what customers want thereby helping customer service officials to provide the exact needs of customers at an appropriate time.
- Reduce cost and quarry downline. Inquiry into business goals, mission, vision, products, and services is faster with the help of IoTs. It is faster and more convenient with industrial workplace tools handled by employees with the help of an embedded sensor.
- Boost productivity efficiency. Thanks to the IoTs the business world is becoming more of a customer’s demand with prompt response to changes in consumer attitude. Production systems can balance supply with demand. With IoTs there’s much equilibrium in the business world today.
- Birth of new business models. The IoTs have necessitated the growth of new knowledge and skills amongst personnel in most businesses. Human resource management can match employees’ expected fulfillment requirements with the target audience’s wants. There is a free medium where employees can share their ideas in and out of the business environment such as simulators.
2.5. Challenges of NLP, AI, and IoTs in Industry 4.0 Technology for Enterprise Management
- Identifying market gaps. The process of developing an industrial app is probably the most challenging. There have been a lot of difficulties to obtain a great and unique idea of how customers will respond after consuming the company’s products.
- Shaky ideas. There exist a lot of shaky ideas that can single-handedly slow down business growth. This is very common in areas with limited resources, internet access, and lack of market need in a startup. The existing upside measures of finding a customer’s idea with strong market demand is lacking.
- Planning proximity. Focusing on a few key performance indicators is a big problem that is much more effective than tackling 50 percent of issues at once. This limits the company’s capacity even though with great insight into spendthrift customers. There is a need for more time and effort in polishing the app’s core features. There are a lot of features that make the planning more complex, negatively impacting and providing an ill-user experience.
- Evaluation timing. The process of evaluating each problem depends on its urgency. It is foremost concerned with individual schedules and market needs but most customers and users rely on the general soundness of the market that does not suit their needs. The problems encountered should be solved based on an individual approach and not generally as the companies in Industry 4.0 do.
- Designing good users versus industrial experience. The most challenging issue with Industry 4.0 is that they need to simplify complex financial processes and terms based on experience and learning models but the influence of IoTs does not allow customers to employ this. The key user flow is lacking as new users find it difficult to meet up and usually turn to think naive about the services due to IoTs influence.
- Inadequate engineering know-how. The shortage of professionals system to help customers is one of the real dangers faced by technological industries. The companies turn to focus on the company’s needs than customers which is dangerous for the company’s future.
- Data leakages. The leakage of sensitive information has significantly eroded the trust of users. There is a need for engineers to encrypt users’ data so that hackers cannot capitalize on any data they manage to steal.
3. Results of Findings
3.1. Behavior-Oriented Drive and Influential Function of IoTs on Customers in Industry 4.0
3.2. Key Benefits Score Rate of IoTs on Customer’s Base on Metrics Score and Behavior Score
- They enable users of IoTs to ensure smooth data security with tried and trusted solutions for education, healthcare, and businesses.
- They enable users of IoTs to enhance efficient centralized management systems that uphold higher standards and procedures needed for IoTs services.
- They enable users of IoTs to ensure cost-effective solutions with maximum support and help from existing challenges and services
- They enable effective use of available and predictable data with the help and support of edge computing, NLP, and AI.
4. Applied Method and Discussion
4.1. Correlation of NLP, AI, and IoTs in Industry 4.0 for Enterprise Management
4.2. Architect Detailed Integration of NLP and AI with IoTs in Industry 4.0 Era for Enterprise Management
4.3. Stages of Data Classification and Analysis
4.4. Loyalty Predictable Determiner with the Use of NLP, AI, and IoTs in the Industry 4.0 Era
5. Conclusions
Author Contributions
Funding
Data Availability Statement
Conflicts of Interest
References
- Perazzoli, S.; de Santana Neto, J.P.; de Menezes, M.J.M.B. Systematic analysis of constellation-based techniques by using Natural Language Processing. Technol. Forecast. Soc. Chang. 2022, 179, 121674. [Google Scholar] [CrossRef]
- Io, H.N.; Lee, C.B. Chatbots and conversational agents: A bibliometric analysis. In Proceedings of the 2017 IEEE International Conference on Industrial Engineering and Engineering Management (IEEM), Singapore, 10–13 December 2017; pp. 215–219. [Google Scholar]
- Singhal, N. An empirical investigation of Industry 4.0 preparedness in India. Vision 2021, 25, 300–311. [Google Scholar] [CrossRef]
- Zhou, K.; Liu, T.; Zhou, L. Industry 4.0: Towards future industrial opportunities and challenges. In Proceedings of the IEEE 2015 12th International Conference on Fuzzy Systems and Knowledge Discovery (FSKD), Zhangjiajie, China, 15–17 August 2015; pp. 2147–2152. [Google Scholar]
- Bittencourt, V.L.; Alves, A.C.; Leão, C.P. Lean Thinking contributions for Industry 4.0: A systematic literature review. IFAC-PapersOnLine 2019, 52, 904–909. [Google Scholar] [CrossRef]
- Teixeira, J.E.; Tavares-Lehmann, A.T.C. Industry 4.0 in the European union: Policies and national strategies. Technol. Forecast. Soc. Chang. 2022, 180, 121664. [Google Scholar] [CrossRef]
- Pilc, M.; Woźniak-Jęchorek, B.; Woźniak, K.; Piątek, D. Industry 4.0 in the Messages Published by Employers and Trade Unions in France, Germany, Poland, and the UK. In Digitalization and Firm Performance; Palgrave Macmillan: Cham, Switzerland, 2022; pp. 157–188. [Google Scholar]
- Chen, Q.; Leaman, R.; Allot, A.; Luo, L.; Wei, C.H.; Yan, S.; Lu, Z. Artificial intelligence (AI) in action: Addressing the COVID-19 pandemic with natural language processing (NLP). arXiv 2020, arXiv:2010.16413. [Google Scholar]
- Tanniru, M.R.; Agarwal, N.; Sokan, A.; Hariri, S. An agile digital platform to support population health—A case study of a digital platform to support patients with delirium using IoT, NLP, and AI. Int. J. Environ. Res. Public Health 2021, 18, 5686. [Google Scholar] [CrossRef]
- Mohapatra, K.; Nayak, M.; Nayak, A.K. Techniques Behind Smart Home Automation System Using NLP and IoT. In Green Technology for Smart City and Society; Springer: Singapore, 2021; pp. 105–115. [Google Scholar]
- Akerkar, R. Artificial Intelligence for Business; Springer: Berlin/Heidelberg, Germany, 2019. [Google Scholar]
- Wamba-Taguimdje, S.L.; Wamba, S.F.; Kamdjoug JR, K.; Wanko, C.E.T. Influence of artificial intelligence (AI) on firm performance: The business value of AI-based transformation projects. Bus. Process Manag. J. 2020, 26, 1893–1924. [Google Scholar] [CrossRef]
- Zhou, X.; Ma, H.; Gu, J.; Chen, H.; Deng, W. Parameter adaptation-based ant colony optimization with dynamic hybrid mechanism. Eng. Appl. Artif. Intell. 2022, 114, 105139. [Google Scholar] [CrossRef]
- Zhou, R.; Awasthi, A.; Stal-Le Cardinal, J. The main trends for multi-tier supply chain in Industry 4.0 based on Natural Language Processing. Comput. Ind. 2021, 125, 103369. [Google Scholar] [CrossRef]
- Schöpper, H.; Kersten, W. Using natural language processing for supply chain mapping: A systematic review of current approaches. In Proceedings of the 5th International Conference on Computational Linguistics and Intelligent Systems (COLINS 2021), Lviv, Ukraine, 22–23 April 2021; Volume 5, pp. 71–86. [Google Scholar]
- Bayode, A.; van der Poll, J.A.; Ramphal, R.R. 4th industrial revolution: Challenges and opportunities in the South African context. In Proceedings of the 17th Johannesburg International Conference on Science, Engineering, Technology & Waste Management, Johannesburg, South Africa, 18–19 November 2019; pp. 18–19. [Google Scholar]
- Pereshybkina, A.; Conde ME, C.; Kalyesubula, T.; Kirner, E. How Will the Industry 4.0 Transformations Affect SMEs in Germany by 2030? Hochscgule Furtwangen University: Schwarzwald, Germany, 2017. [Google Scholar]
- Kazaltzis, A. How a Small and Medium-Sized Enterprise Should Choose the Right KPIs So to Become a Success Company: The Case Study of AKSES. 2021. Available online: https://repository.ihu.edu.gr/xmlui/handle/11544/29824 (accessed on 28 August 2022).
- Ganeshkumar, D.R.; Prabhavathy, R. A Model for Analysis of Key Performance Indicators in Manufacturing Industries. IRE J. 2021, 5, 1702961. [Google Scholar]
- Galli, S. Towards a New Technological Paradigm Based on Industry 4.0: Opportunities and Challenges for Innovation Policies. Ph.D. Thesis, University of Trento, Trentino, Italy, 2018. [Google Scholar]
- Chen, H.; Miao, F.; Chen, Y.; Xiong, Y.; Chen, T. A hyperspectral image classification method using multifeature vectors and optimized KELM. IEEE J. Sel. Top. Appl. Earth Obs. Remote Sens. 2021, 14, 2781–2795. [Google Scholar] [CrossRef]
- Çinakli, M.; Merve, A.R.T.A.; Demirdağ, M.; Seçkin, A.Ç. A Virtual Assistant Design and Application on Industrial Database. Uluslararası Yönetim Bilişim Sist. Ve Bilgi. Bilimleri Derg. 2021, 5, 122–143. [Google Scholar] [CrossRef]
- Wu, D.; Wu, C. Research on the Time-Dependent Split Delivery Green Vehicle Routing Problem for Fresh Agricultural Products with Multiple Time Windows. Agriculture 2022, 12, 793. [Google Scholar] [CrossRef]
- Yalçınkaya, T. New Technologies and Economic Policies in the Global System. In The Impact of Artificial Intelligence on Governance, Economics and Finance; Springer: Singapore, 2021; Volume I, pp. 139–163. [Google Scholar]
- Melluso, N.; Grangel-González, I.; Fantoni, G. Enhancing Industry 4.0 standards interoperability via knowledge graphs with natural language processing. Comput. Ind. 2022, 140, 103676. [Google Scholar] [CrossRef]
- Ashfaq, M.; Yun, J.; Yu, S.; Loureiro, S.M.C. I, Chatbot: Modeling the determinants of users’ satisfaction and continuance intention of AI-powered service agents. Telemat. Inform. 2020, 54, 101473. [Google Scholar] [CrossRef]
- Aviv, A.; Oshrat, Y.; Assefa, S.A.; Mustapha, T.; Borrajo, D.; Veloso, M.; Kraus, S. Advising Agent for Service-Providing Live-Chat Operators. arXiv 2021, arXiv:2105.03986. [Google Scholar]
- Li, F.L.; Qiu, M.; Chen, H.; Wang, X.; Gao, X.; Huang, J.; Ren, J.; Zhao, Z.; Zhao, W.; Wang, L.; et al. Alime assist: An intelligent assistant for creating an innovative e-commerce experience. In Proceedings of the 2017 ACM on Conference on Information and Knowledge Management 2017, Singapore, 6–10 November 2017; pp. 2495–2498. [Google Scholar]
- Rouhiainen, L. Artificial Intelligence: 101 Things You Must Know Today about Our Future; CreateSpace: Scotts Valley, CA, USA, 2018. [Google Scholar]
- Bernard, D.; Arnold, A. Cognitive interaction with virtual assistants: From philosophical foundations to illustrative examples in aeronautics. Comput. Ind. 2019, 107, 33–49. [Google Scholar] [CrossRef]
- Sailunaz, K.; Dhaliwal, M.; Rokne, J.; Alhajj, R. Emotion detection from text and speech: A survey. Soc. Netw. Anal. Min. 2018, 8, 28. [Google Scholar] [CrossRef]
- Bird, S.; Klein, E.; Loper, E. Natural Language Processing with Python: Analyzing Text with the Natural Language Toolkit; O’Reilly Media, Inc.: Sebastopol, CA, USA, 2009. [Google Scholar]
- Joshi, A.K. Natural language processing. Science 1991, 253, 1242–1249. [Google Scholar] [CrossRef]
- Raina, V.; Krishnamurthy, S. Natural language processing. In Building an Effective Data Science Practice; Apress: Berkeley, CA, USA, 2022; pp. 63–73. [Google Scholar]
- Reshamwala, A.; Mishra, D.; Pawar, P. Review on natural language processing. IRACST Eng. Sci. Technol. Int. J. 2013, 3, 113–116. [Google Scholar]
- Surabhi, M.C. Natural language processing future. In Proceedings of the 2013 International Conference on Optical Imaging Sensor and Security (ICOSS), Coimbatore, India, 2–3 July 2013; pp. 1–3. [Google Scholar]
- Holzinger, A.; Langs, G.; Denk, H.; Zatloukal, K.; Müller, H. Causability and explainability of artificial intelligence in medicine. Wiley Interdiscip. Rev. Data Min. Knowl. Discov. 2019, 9, e1312. [Google Scholar] [CrossRef] [PubMed]
- Hamet, P.; Tremblay, J. Artificial intelligence in medicine. Metabolism 2017, 69, S36–S40. [Google Scholar] [CrossRef] [PubMed]
- Nilsson, N.J. The Quest for Artificial Intelligence; Cambridge University Press: Cambridge, UK, 2009. [Google Scholar]
- Boden, M.A. Artificial Intelligence; Elsevier: Amsterdam, The Netherlands, 1996. [Google Scholar]
- Charlwood, A.; Guenole, N. Can HR adapt to the paradoxes of artificial intelligence? Hum. Resour. Manag. J. 2022. [Google Scholar] [CrossRef]
- Lasi, H.; Fettke, P.; Kemper, H.G.; Feld, T.; Hoffmann, M. Industry 4.0. Bus. Inf. Syst. Eng. 2014, 6, 239–242. [Google Scholar] [CrossRef]
- Dalenogare, L.S.; Benitez, G.B.; Ayala, N.F.; Frank, A.G. The expected contribution of Industry 4.0 technologies for industrial performance. Int. J. Prod. Econ. 2018, 204, 383–394. [Google Scholar] [CrossRef]
- Jamwal, A.; Agrawal, R.; Sharma, M.; Giallanza, A. Industry 4.0 technologies for manufacturing sustainability: A systematic review and future research directions. Appl. Sci. 2021, 11, 5725. [Google Scholar] [CrossRef]
- Xu, X.; Lu, Y.; Vogel-Heuser, B.; Wang, L. Industry 4.0 and Industry 5.0—Inception, conception and perception. J. Manuf. Syst. 2021, 61, 530–535. [Google Scholar] [CrossRef]
- Acioli, C.; Scavarda, A.; Reis, A. Applying Industry 4.0 technologies in the COVID–19 sustainable chains. Int. J. Product. Perform. Manag. 2021, 70, 988–1016. [Google Scholar] [CrossRef]
- Laghari, A.A.; Wu, K.; Laghari, R.A.; Ali, M.; Khan, A.A. A review and state of art of Internet of Things (IoT). Arch. Comput. Methods Eng. 2021, 29, 1395–1413. [Google Scholar] [CrossRef]
- Wijethilaka, S.; Liyanage, M. Survey on network slicing for Internet of Things realization in 5G networks. IEEE Commun. Surv. Tutor. 2021, 23, 957–994. [Google Scholar] [CrossRef]
- Malik, P.K.; Sharma, R.; Singh, R.; Gehlot, A.; Satapathy, S.C.; Alnumay, W.S.; Pelusie, D.; Ghosh, U.; Nayak, J. Industrial Internet of Things and its applications in Industry 4.0: State of the art. Comput. Commun. 2021, 166, 125–139. [Google Scholar] [CrossRef]
- Sinha, B.B.; Dhanalakshmi, R. Recent advancements and challenges of Internet of Things in smart agriculture: A survey. Future Gener. Comput. Syst. 2022, 126, 169–184. [Google Scholar] [CrossRef]
- Sommer, D.D.; Delcher, A.L.; Salzberg, S.L.; Pop, M. Minimus: A fast, lightweight genome assembler. BMC Bioinform. 2007, 8, 64. [Google Scholar] [CrossRef] [PubMed]
- Salsabil, L.; Wu, J.; Choudhury, M.H.; Ingram, W.A.; Fox, E.A.; Rajtmajer, S.J.; Giles, C.L. A Study of Computational Reproducibility using URLs Linking to Open Access Datasets and Software. Assoc. Comput. Mach. 2022, 10, 3487553–3524658. [Google Scholar]
- Venugopal, V.; Broderick, S.R.; Rajan, K. A picture is worth a thousand words: Applying natural language processing tools for creating a quantum materials database map. MRS Commun. 2019, 9, 1134–1141. [Google Scholar] [CrossRef]
- Lin, J.C.W.; Shao, Y.; Djenouri, Y.; Yun, U. ASRNN: A recurrent neural network with an attention model for sequence labeling. Knowl. Based Syst. 2021, 212, 106548. [Google Scholar] [CrossRef]
- Ma, L.; Jian, X.; Li, X. PAI at SemEval-2022 Task 11: Name Entity Recognition with Contextualized Entity Representations and Robust Loss Functions. In Proceedings of the 16th International Workshop on Semantic Evaluation (SemEval-2022), Seattle, WA, USA, 14–15 July 2022; pp. 1665–1670. [Google Scholar]
- Maulud, D.H.; Zeebaree, S.R.; Jacksi, K.; Sadeeq MA, M.; Sharif, K.H. State of art for semantic analysis of natural language processing. Qubahan Acad. J. 2021, 1, 21–28. [Google Scholar] [CrossRef]
- Haider, L. Artificial Intelligence in ERP. Bachelor’s Thesis, Metropolia University of Applied Sciences, Helsinki, Finland, 2021. [Google Scholar]
- Silva, U.A.D.C. Intelligent ERPS: A Guide to Incorporate Artificial Intelligence into Enterprise Resource Planning Systems. Ph.D. Thesis, Universidade NOVA de Lisboa, Lisbon, Portugal, 2020. [Google Scholar]
- Wellsandt, S.; Klein, K.; Hribernik, K.; Lewandowski, M.; Bousdekis, A.; Mentzas, G.; Thoben, K.D. Hybrid-augmented intelligence in predictive maintenance with digital intelligent assistants. Annu. Rev. Control 2022, 53, 382–390. [Google Scholar] [CrossRef]
- Lee, S.F.; Ko, A.S.O. Building balanced scorecard with SWOT analysis, and implementing “Sun Tzu’s The Art of Business Management Strategies” on QFD methodology. Manag. Audit. J. 2000, 15, 68–76. [Google Scholar] [CrossRef]
- Salgueiro, R.U.B. The Impact of Microsoft Power Platform in Streamlining End-To-End Business Solutions-Internship Report at Microsoft Portugal, Specialist Team Unit. Ph.D. Thesis, Universidade NOVA de Lisboa, Lisbon, Portugal, 2021. [Google Scholar]
- Sarferaz, S. ERP Future Trends. In Compendium on Enterprise Resource Planning; Springer: Cham, Switzerland, 2022; pp. 29–50. [Google Scholar]
- Pillai, A. Web-Based Automated System for Cyber Analytics. Ph.D. Thesis, University of Nevada, Reno, NV, USA, 2019. [Google Scholar]
- Kranz, M. Building the Internet of Things: Implement New Business Models, Disrupt Competitors, Transform Your Industry; John Wiley & Sons: New York, NY, USA, 2016. [Google Scholar]
- Paiola, M.; Gebauer, H. Internet of things technologies, digital servitization and business model innovation in BtoB manufacturing firms. Ind. Mark. Manag. 2020, 89, 245–264. [Google Scholar] [CrossRef]
- Mah, P.M.; Skalna, I.; Munyeshuri, E.; Akoko, J. Influence of Internet of things on human psychology (internet of thoughts) for education, healthcare, and businesses. EAI Endorsed Trans. Mob. Com. Appl. 2022, 7, e1. [Google Scholar]
- Hameed, I.A. Using natural language processing (NLP) for designing socially intelligent robots. In Proceedings of the 2016 Joint IEEE International Conference on Development and Learning and Epigenetic Robotics (ICDL-EpiRob), Cergy-Pontoise, France, 19–22 September 2016; pp. 268–269. [Google Scholar]
- Hemavathi, U.; Medona, A.C. AI-Based Interactive Agent for Health Care Using NLP and Deep Learning. In Proceedings of the Information and Communication Technology for Competitive Strategies (ICTCS 2021), Bologna, Italy, 17–18 December 2021; Springer: Singapore, 2021; pp. 11–18. [Google Scholar]













| Metric Score Range | 1 | 2 | 3 | 4 | 5 |
|---|---|---|---|---|---|
| key benefits score rate of IoTs | Poor | Fair | Good | Very good | Excellent |
| Push Factors IoTs | Dependent Parameter | Metrics Range | Behavior Score | ||||||||
|---|---|---|---|---|---|---|---|---|---|---|---|
| Faster data collection. | Enabling business activities more efficient | 1 | 2 | 3 | 4 | 5 | 4 | ||||
| Enabling social reasoning more effective | 1 | 2 | 3 | 4 | 5 | 4 | |||||
| Enabling education in a most reliable, informed, and accessible manner. | 1 | 2 | 3 | 4 | 5 | 5 | |||||
| Faster data sharing | Enabling business activities more efficient | 1 | 2 | 3 | 4 | 5 | 5 | ||||
| Enabling social reasoning more effective | 1 | 2 | 3 | 4 | 5 | 5 | |||||
| Enabling education in a most reliable, informed, and accessible manner. | 1 | 2 | 3 | 4 | 5 | 5 | |||||
| Faster data verification | Enabling business activities more efficient | 1 | 2 | 3 | 4 | 5 | 4 | ||||
| Enabling social reasoning more effective | 1 | 2 | 3 | 4 | 5 | 5 | |||||
| Enabling education in a most reliable, informed, and accessible manner. | 1 | 2 | 3 | 4 | 5 | 5 | |||||
| Faster data analysis | Enabling business activities more efficient | 1 | 2 | 3 | 4 | 5 | 4 | ||||
| Enabling social reasoning more effective | 1 | 2 | 3 | 4 | 5 | 3 | |||||
| Enabling education in a most reliable, informed, and accessible manner. | 1 | 2 | 3 | 4 | 5 | 4 | |||||
| Faster data integration | Enabling business activities more efficient | 1 | 2 | 3 | 4 | 5 | 5 | ||||
| Enabling social reasoning more effective | 1 | 2 | 3 | 4 | 5 | 4 | |||||
| Enabling education in a most reliable, informed, and accessible manner. | 1 | 2 | 3 | 4 | 5 | 5 | |||||
| Faster data acquisition | Enabling business activities more efficient | 1 | 2 | 3 | 4 | 5 | 4 | ||||
| Enabling social reasoning more effective | 1 | 2 | 3 | 4 | 5 | 3 | |||||
| Enabling education in a most reliable, informed, and accessible manner. | 1 | 2 | 3 | 4 | 5 | 5 | |||||
| Push Factors IoTs | Dependent Parameter | Metrics Range | Behavior Score | Key Benefits Score Rate of IoTs | ||||||||
|---|---|---|---|---|---|---|---|---|---|---|---|---|
| Faster data collection. | Enabling business activities more efficient | 1 | 2 | 3 | 4 | 5 | 4 | Very good | ||||
| Enabling social reasoning more effective | 1 | 2 | 3 | 4 | 5 | 4 | Very good | |||||
| Enabling education in a most reliable, informed, and accessible manner. | 1 | 2 | 3 | 4 | 5 | 5 | Excellent | |||||
| Push Factors IoTs | Dependent Parameter | Metrics Range | Behavior Score | Key Benefits Score Rate of IoTs | ||||||||
|---|---|---|---|---|---|---|---|---|---|---|---|---|
| Faster data acquisition | Enabling business activities more efficient | 1 | 2 | 3 | 4 | 5 | 4 | Very good | ||||
| Enabling social reasoning more effective | 1 | 2 | 3 | 4 | 5 | 3 | Good | |||||
| Enabling education in a most reliable, informed, and accessible manner. | 1 | 2 | 3 | 4 | 5 | 5 | Excellent | |||||
Publisher’s Note: MDPI stays neutral with regard to jurisdictional claims in published maps and institutional affiliations. |
© 2022 by the authors. Licensee MDPI, Basel, Switzerland. This article is an open access article distributed under the terms and conditions of the Creative Commons Attribution (CC BY) license (https://creativecommons.org/licenses/by/4.0/).
Share and Cite
Mah, P.M.; Skalna, I.; Muzam, J. Natural Language Processing and Artificial Intelligence for Enterprise Management in the Era of Industry 4.0. Appl. Sci. 2022, 12, 9207. https://doi.org/10.3390/app12189207
Mah PM, Skalna I, Muzam J. Natural Language Processing and Artificial Intelligence for Enterprise Management in the Era of Industry 4.0. Applied Sciences. 2022; 12(18):9207. https://doi.org/10.3390/app12189207
Chicago/Turabian StyleMah, Pascal Muam, Iwona Skalna, and John Muzam. 2022. "Natural Language Processing and Artificial Intelligence for Enterprise Management in the Era of Industry 4.0" Applied Sciences 12, no. 18: 9207. https://doi.org/10.3390/app12189207
APA StyleMah, P. M., Skalna, I., & Muzam, J. (2022). Natural Language Processing and Artificial Intelligence for Enterprise Management in the Era of Industry 4.0. Applied Sciences, 12(18), 9207. https://doi.org/10.3390/app12189207
