Detection of Mineralization Zones Using Aeromagnetic Data
Abstract
:1. Introduction
2. Geologic Setting
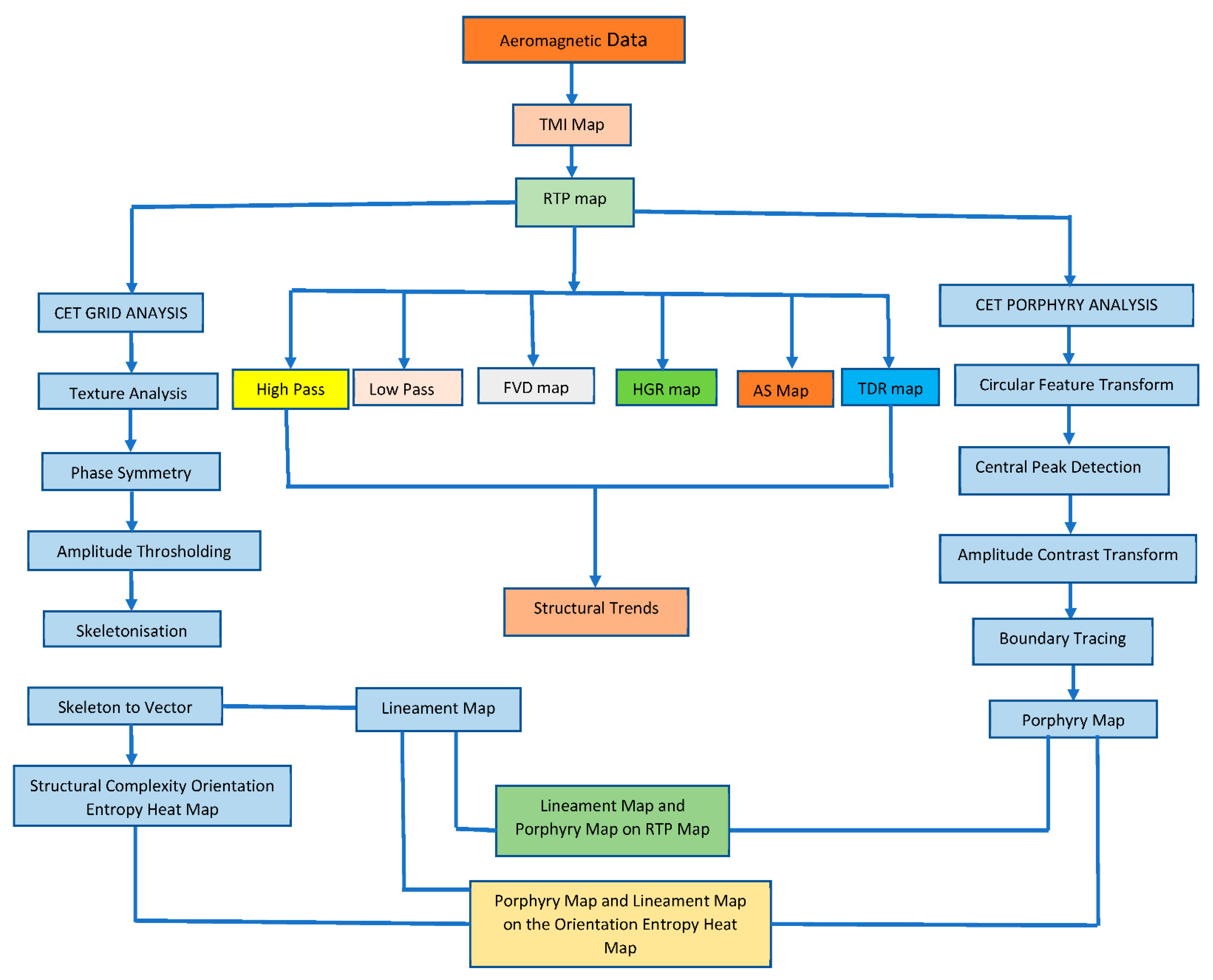
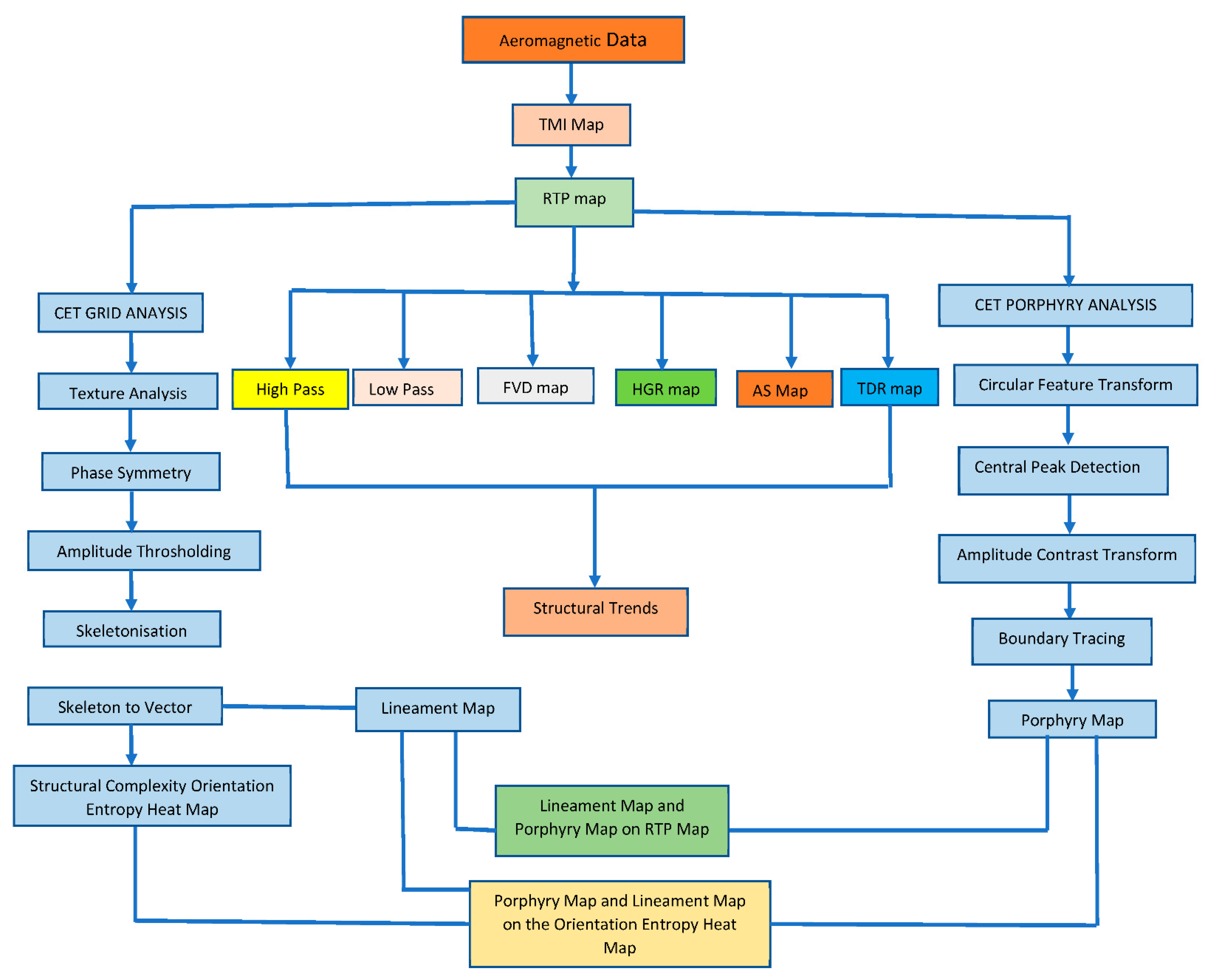
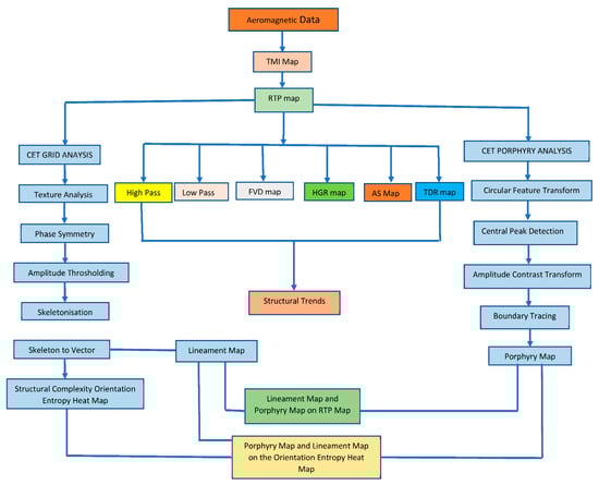
3. Methodology
3.1. Regional–Residual Separation
3.2. First Vertical Derivative (FVD) Method
3.3. Total Horizontal Gradient (THG) Method
3.4. Tilted Derivative (TDR) Method
3.5. Analytical Signal (AS) Technique
3.6. CET Porphyry Analysis
4. Results and Discussion
5. Conclusions
Author Contributions
Funding
Data Availability Statement
Conflicts of Interest
References
- Mohamed, A.; Al Deep, M. Depth to the bottom of the magnetic layer, crustal thickness, and heat flow in Africa: Inferences fromgravity and magnetic data. J. Afr. Earth Sci. 2021, 179, 104204. [Google Scholar] [CrossRef]
- Mohamed, A.; Al Deep, M.; Abdelrahman, K.; Abdelrady, A. Geometry of the Magma Chamber and Curie Point Depth Beneath Hawaii Island: Inferences from Magnetic and Gravity Data. Front. Earth Sci. Sect. Solid Earth Geophys. 2022, 10, 847984. [Google Scholar] [CrossRef]
- Al Deep, M.; Araffa, S.A.S.; Mansour, S.A.; Taha, A.I.; Mohamed, A.; Othman, A. Geophysics and remote sensing applications for groundwater exploration in fractured basement: A case study from Abha area, Saudi Arabia. J. Afr. Earth Sci. 2021, 184, 104368. [Google Scholar] [CrossRef]
- Mohamed, A.; Abu El Ella, E.M. Magnetic Applications to Subsurface and Groundwater Investigations: A Case Study from WadiEl Assiuti, Egypt. Int. J. Geosci. 2021, 12, 77–101. [Google Scholar] [CrossRef]
- Hume, W. Geology of Egypt. Part II. The later plutonic and intrusive rocks. Geol. Surv. Egypt 1935, 2, 301–688. [Google Scholar]
- El Ramly, M.F. A new geological map for the basement rocks in the Eastern and Southwestern desert of Egypt: Scale 1: 1,000,000. Ann. Geol. Surv. Egypt 1972, 2, 18. [Google Scholar]
- Sabet, A.H.; Tscgoev, V.B.; Bordonosov, V.P.; Babourin, L.M.; Zalata, A.A.; Francis, M.H. On gold mineralization in the eastern desert of Egypt. Ann. Geol. Surv. Egypt 1976, 6, 201–212. [Google Scholar]
- Marten, B. Reconnaissance of the Gold Deposits of the Eastern Desert of Egypt. Parts I and II; Minerals International Ltd., Exploration Department: New Bury, UK, 1986; pp. 1–44. [Google Scholar]
- Refai, E.; Wassif, N.A.; Shoaib, A. Stability of remanence and paleomagnetic studies of some chromite ores from Barramiya and Allawi occurrences, Eastern Desert, Egypt. Earth Planet. Sci. Lett. 1989, 94, 151–159. [Google Scholar] [CrossRef]
- Abd El Nabi, S.H. Curie point depth beneath the Barramiya–Red Sea coast area estimated from spectral analysis of aeromagnetic data. J. Asian Earth Sci. 2012, 43, 254–266. [Google Scholar] [CrossRef]
- Pham, L.T.; Oksum, E.; Do, T.D. Edge enhancement of potential field data using the logistic function and the total horizontal gradient. Acta Geod. Geophys. 2019, 54, 143–155. [Google Scholar] [CrossRef]
- Prasad, K.D.; Pham, L.T.; Singh, A.P. Structural mapping of potential field sources using BHG filter. Geocarto Int. 2022, 1–28. [Google Scholar] [CrossRef]
- Conoco. Egyptian general authority for petroleum. In Scale (1:500,000) between El-Minia and Sohag; Conoco: Ponca City, OK, USA, 1987. [Google Scholar]
- Zoheir, B.; Lehmann, B. Listvenite-lode association at the Barramiya gold mine, Eastern Desert, Egypt. Ore Geol. Rev. 2011, 39, 101–115. [Google Scholar] [CrossRef]
- Stern, R.J. Petrogenesis and tectonic setting of Late Precambrian ensimatic volcanic rocks, Eastern Desert of Egypt. Precambrian Res. 1981, 16, 195–230. [Google Scholar] [CrossRef]
- Saleh, A.; Abdelmoneim, M.; Abdelrady, M.; Al Deep, M. Subsurface structural features of the basement complex and mineralization zone investigation in the Barramiya area, Eastern Desert of Egypt, using magnetic and gravity data analysis. Arab. J. Geosci. 2018, 11, 1–14. [Google Scholar] [CrossRef]
- Zoheir, B.; El-Wahed, M.A.; Pour, A.B.; Abdelnasser, A. Orogenic gold in transpression and transtension zones: Field and remote sensing studies of the barramiya–mueilha sector, Egypt. Remote Sens. 2019, 11, 2122. [Google Scholar] [CrossRef]
- Zoheir, B.; Weihed, P. Greenstone-hosted lode-gold mineralization at Dungash mine, Eastern Desert, Egypt. J. Afr. Earth Sci. 2014, 99, 165–187. [Google Scholar] [CrossRef]
- Egyptian General Petroleum Corporation (EGPC). Aeromagnetic Survey of North Eastern Desert and Gulf of Suez; Western Geophysical Company of America: Singapore, 1983. [Google Scholar]
- Milligan, P.; Gunn, P.J. Enhancement and presentation of airborne geophysical data. AGSO J. Aust. Geol. Geophys. 1997, 17, 63. [Google Scholar]
- El-Ata, A.S.A.; EI-Khafeef, A.A.; Ghoneimi, A.E.; Abd Alnabi, S.H.; Al-Badani, M.A. Applications of aeromagnetic data to detect the Basement Tectonics of Eastern Yemen region. Egypt. J. Pet. 2013, 22, 277–292. [Google Scholar] [CrossRef]
- Keating, P. A simple technique to identify magnetic anomalies due to kimberlite pipes. Explor. Min. Geol. 1995, 4, 121–125. [Google Scholar]
- Grauch, V.; Cordell, L.J.G. Limitations of determining density or magnetic boundaries from the horizontal gradient of gravity or pseudogravity data. Geophysics 1987, 52, 118–121. [Google Scholar] [CrossRef]
- Phillips, J.D. Locating magnetic contacts: A comparison of the horizontal gradient, analytic signal, and local wavenumber methods. In SEG Technical Program Expanded Abstracts 2000; Society of Exploration Geophysicists: Houston, TX, USA, 2000; pp. 402–405. [Google Scholar]
- Miller, H.G.; Singh, V. Potential field tilt-A new concept for location of potential field sources. J. Appl. Geophys. 1994, 32, 213–217. [Google Scholar] [CrossRef]
- Nabighian, M.N. The analytic signal of two-dimensional magnetic bodies with polygonal cross-sections; its properties and use for automated anomaly interpretation. Geophysics 1972, 37, 507–517. [Google Scholar] [CrossRef]
- Roest, W.R.; Pilkington, M. Identifying remanent magnetization effects in magnetic data. Geophysics 1993, 58, 653–659. [Google Scholar] [CrossRef]
- Salem, M.S.; Soliman, M.N.; Ramadan, M.T. Exploration of new gold occurrences in the alteration zones at the Barramiya District, Central Eastern Desert of Egypt using ASTER data and geological studies. Arab. J. Geosci. 2014, 7, 1717–1731. [Google Scholar] [CrossRef]
- Klitzsch, E. Plate tectonics and cratonal geology in Northeast Africa (Egypt, Sudan). Geol. Rundsch. 1986, 75, 755–768. [Google Scholar] [CrossRef]
- Schandelmeier, H.; Richter, A.; Harms, U. Proterozoic deformation of the East Saharan Craton in southeast Libya, south Egypt and north Sudan. Tectonophysics 1987, 140, 233–246. [Google Scholar] [CrossRef]
- Grauch, V.J.S.; Johnston, C.S. Gradient window method: A simple way to separate regional from local horizontal gradients in gridded potential-field data. In Proceedings of the 2002 SEG International Exposition and 72 Annual Meeting, Salt Lake City, UT, USA, 6–11 October 2002; OnePetro: Richardson, TX, USA, 2002. [Google Scholar]
- Grauch, V.; Hudson, M.R.J.G. Guides to understanding the aeromagnetic expression of faults in sedimentary basins: Lessons learned from the central Rio Grande rift, New Mexico. Geosphere 2007, 3, 596–623. [Google Scholar] [CrossRef]
- Rayner, J. Magnetic survey of the Gulgong deep leads. Ann. Rep. Dep. Mines NSW 1931, 83–84. [Google Scholar]
- Rayner, J.M. Magnetic Prospecting of the Gulgong Deep Leads; Tennart, Mineral Resources Department Mines: Leadville, NSW, Australia, 1940; Volume 38, pp. 135–160. [Google Scholar]
- Daly, J. Magnetic prospecting at Tennant Creek, Northern Territory, 1935–37; W.M. Houston, Govt. Printer: Melbourne, Australian, 1957; Volume 44. [Google Scholar]
- Groves, D.; Ho, S.E.; Houston, S.M. The Nature of Archaean Gold Deposits in Western Australia with Particular Emphasis on Parameters Relevant to Geophysical Exploration; Geology Department, University of Western Australia: Crawley, WA, Australia, 1984; Volume 10, pp. 1–63. [Google Scholar]
- El-Magd, I.A.; Mohy, H.; Basta, F. Application of remote sensing for gold exploration in the Fawakhir area, Central Eastern Desert of Egypt. Arab. J. Geosci. 2015, 8, 3523–3536. [Google Scholar] [CrossRef]
- Eldosouky, A.M.; El-Qassas, R.A.Y.; Pham, L.T.; Abdelrahman, K.; Alhumimidi, M.S.; El Bahrawy, A. Mapping Main Structures and Related Mineralization of the Arabian Shield (Saudi Arabia) Using Sharp Edge Detector of Transformed Gravity Data. Minerals 2022, 12, 71. [Google Scholar] [CrossRef]
- Tang, H.; Zhao, Z.; Tian, Z.; Lu, B.; Tang, W.; He, K.; Zhu, C.; Wang, P. Characteristics of the Density and Magnetic Susceptibility of Rocks in Northern Borneo and their Constraints on the Lithologic Identification of the Mesozoic Rocks in the Southern South China Sea. Acta Geol. Sin. Engl. Ed. 2021, 95, 280–293. [Google Scholar] [CrossRef]
- Wang, S.; Chang, L.; Tao, C.; Bilardello, D.; Liu, L.; Wu, T. Seafloor Magnetism under Hydrothermal Alteration: Insights from Magnetomineralogy and Magnetic Properties of the Southwest Indian Ridge Basalts. J. Geophys. Res. Solid Earth 2021, 126, e2021JB0226. [Google Scholar] [CrossRef]
- Gay, S.P. Fundamental Characteristics of Aeromagnetic Lineaments; American Stereo Map Company: Salt Lake City, UT, USA, 1972. [Google Scholar]
- Shukri, N.M.; Lotfi, M. The geology of the Bir Barramiya area. Bull. Fac. Sci. Cairo Univ. 1955, 34, 80–130. [Google Scholar]
- Abdel-Khalek, M.L. Tectonic evolution of the basement rocks in the southern and central Eastern Desert of Egypt. Evolution and Mineralization of the Arabian-Nubian Shield 1; Pergamon: Elmsford, NY, USA, 2017; pp. 53–62. [Google Scholar]
- Said, R. The Geology of Egypt; Elsevier: Amsterdam, The Netherlands, 1962; p. 377. [Google Scholar]
- Mohamed, A.; Abdelrahman, K.; Abdelrady, A. Application of Time-Variable Gravity to Groundwater Storage Fluctuations inSaudi Arabia. Front. Earth Sci. 2022, 10, 873352. [Google Scholar] [CrossRef]
- Mohamed, A.; Al Deep, M.; Othman, A.; Taha Al Alshehri, F.; Abdelrady, A. Integrated geophysical assessment of groundwater potential in southwestern Saudi Arabia. Front. Earth Sci. 2022, 10, 937402. [Google Scholar] [CrossRef]
- Othman, A.; Abdelrady, A.; Mohamed, A. Monitoring Mass Variations in Iraq Using Time-Variable Gravity Data. Remote Sens. 2022, 14, 3346. [Google Scholar] [CrossRef]
- Mohamed, A.; Faye, C.; Othman, A.; Abdelrady, A. Hydro-geophysical Evaluation of the Regional Variability of Senegal’s Terrestrial Water Storage Using Time-Variable Gravity Data. Remote Sens. 2022, 14, 4059. [Google Scholar] [CrossRef]











Publisher’s Note: MDPI stays neutral with regard to jurisdictional claims in published maps and institutional affiliations. |
© 2022 by the authors. Licensee MDPI, Basel, Switzerland. This article is an open access article distributed under the terms and conditions of the Creative Commons Attribution (CC BY) license (https://creativecommons.org/licenses/by/4.0/).
Share and Cite
Mohamed, A.; Abdelrady, M.; Alshehri, F.; Mohammed, M.A.; Abdelrady, A. Detection of Mineralization Zones Using Aeromagnetic Data. Appl. Sci. 2022, 12, 9078. https://doi.org/10.3390/app12189078
Mohamed A, Abdelrady M, Alshehri F, Mohammed MA, Abdelrady A. Detection of Mineralization Zones Using Aeromagnetic Data. Applied Sciences. 2022; 12(18):9078. https://doi.org/10.3390/app12189078
Chicago/Turabian StyleMohamed, Ahmed, Mohamed Abdelrady, Fahad Alshehri, Mohammed Atef Mohammed, and Ahmed Abdelrady. 2022. "Detection of Mineralization Zones Using Aeromagnetic Data" Applied Sciences 12, no. 18: 9078. https://doi.org/10.3390/app12189078
APA StyleMohamed, A., Abdelrady, M., Alshehri, F., Mohammed, M. A., & Abdelrady, A. (2022). Detection of Mineralization Zones Using Aeromagnetic Data. Applied Sciences, 12(18), 9078. https://doi.org/10.3390/app12189078

