A Harmonized Information Security Taxonomy for Cyber Physical Systems
Abstract
:1. Introduction
2. Background
2.1. Focus and Limitations of the Leading Standards
2.2. Standards’ Lifecycles
- ISO27000: Information security management systems;
- IEC62443: Security for industrial automation and control systems;
- NERC CIP: North American Electric Reliability Corporation Critical Infrastructure Protection;
- NIST 800-82R2: Guide to industrial control systems (ICS) security;
2.2.1. ISO27000: Information Security Management Systems
2.2.2. IEC62443 Suite: Security for Industrial Automation and Control Systems
- Security development lifecycle assurance, which focuses on the equipment manufacturers, as detailed in IEC62443-4-1 (it falls outside the scope of this paper and is therefore not discussed further here);
- The automation solution lifecycle;
- The cybersecurity lifecycle.
Automation System Operational Lifecycle
- Changes in system communication design or methodology;
- Process operational changes that impact the control or safety systems;
- Any modification of safety parameters or changes to the safety system;
- Expansion of or changes to the system hardware.
The CPS Security Lifecycle
- Risk assessment;
- Design and implementation of countermeasures;
- Monitoring and maintenance.
2.2.3. The NERC CIP Standard
2.2.4. NIST SP 800-82R2: Guide to Industrial Control Systems (ICS) Security
- An initial or concept phase that includes assessment and planning for the systems and associated security (the first risk assessment should take place here);
- Implementation of the system and security design;
- Operating the asset with periodic reassessments and adjustment of the security implementation;
- Decommissioning of the asset, which includes sanitization of information to ensure information security.
2.3. Risk Defined
- Assess business and system risk;
- Manage threats;
- Reduce vulnerabilities;
- Support risk reduction through protection measures (technology) and by implementing analyses (digital forensics) and improvement cycles in response to incidents.
2.4. Established Taxonomies
- The source: who or what is the origin of the threat?
- The access vector: what route is utilized to get into the system?
- Intention: what is the aim of the system compromise?
- Policies and procedural failures;
- Nonadherence to standards (control failures);
- General cyber vulnerabilities exposed by a cyber vulnerability analysis (CVA).
- Technology taxonomies;
- Digital forensic taxonomies.
3. Core Taxonomy Elements
- Business and system risk identification;
- Management of threats;
- Reduction of vulnerabilities;
- Support of risk reduction through protection measures (technology) and implementation of analyses (digital forensics) and improvement cycles in response to incidents.
3.1. Elements
- Risk
- a.
- Operational risk and risk assessment;
- b.
- Threats;
- c.
- Vulnerabilities.
- Risk mitigation (support and analysis)
- a.
- Technologies: proactive and reactive;
- b.
- Digital forensics.
3.1.1. Operational Risk and Risk Assessment
- People: specifically, the lack of resources, knowledge and training;
- System and technology failures: inadequacies in hardware and system deployments (this in turn relates to implemented supporting technology as well);
- Failed internal processes: policies and procedures, monitoring of metrics and support;
- External events: legislation, supply chain and external services.
3.1.2. Threats
- Threat source (who or what?);
- How (vulnerability exploited?);
- Access vector (route?);
- Target (What is the intended target and consequence?).
3.1.3. Vulnerabilities
3.1.4. Technology
- Authentication and authorization;
- Filtering, blocking and access control (including firewalls);
- Encryption and data validation;
- Management, audit, measurement, monitoring and detection (including digital forensics);
- Industrial automation and control systems computer software (including embedded and operating systems);
- Physical security.
3.1.5. Digital Forensics
3.2. The Relationship between the Taxonomies and Core Elements
4. Harmonized Taxonomy
- Actions and implementations to provide information security as required in the CPS lifecycle;
- Risk analysis domain:
- a.
- Risk assessment;
- b.
- Threat identification and assessment;
- c.
- Vulnerability identification and assessment.
- Risk mitigation domain:
- a.
- Supporting technology for prevention (proactive), detection and response (reactive);
- b.
- Information collection and incident analysis through digital forensics.
- People or personnel failures (j);
- Technology or system failures (k);
- External events (l);
- Failures in internal processes (m).
- Periodic re-assessment or audit as required by the applicable standard or legislation;
- As a result of the findings following an incident investigation.
- Threat source (n): intentional or malicious, non-intentional and disaster-related;
- Access vector (o): the route used to gain entrance to the system;
- Target intention (p): what is the objective and expected consequence of the intrusion or incident?
- Configuration problems (q);
- Design or specification problems (r);
- Implementation problems (s).
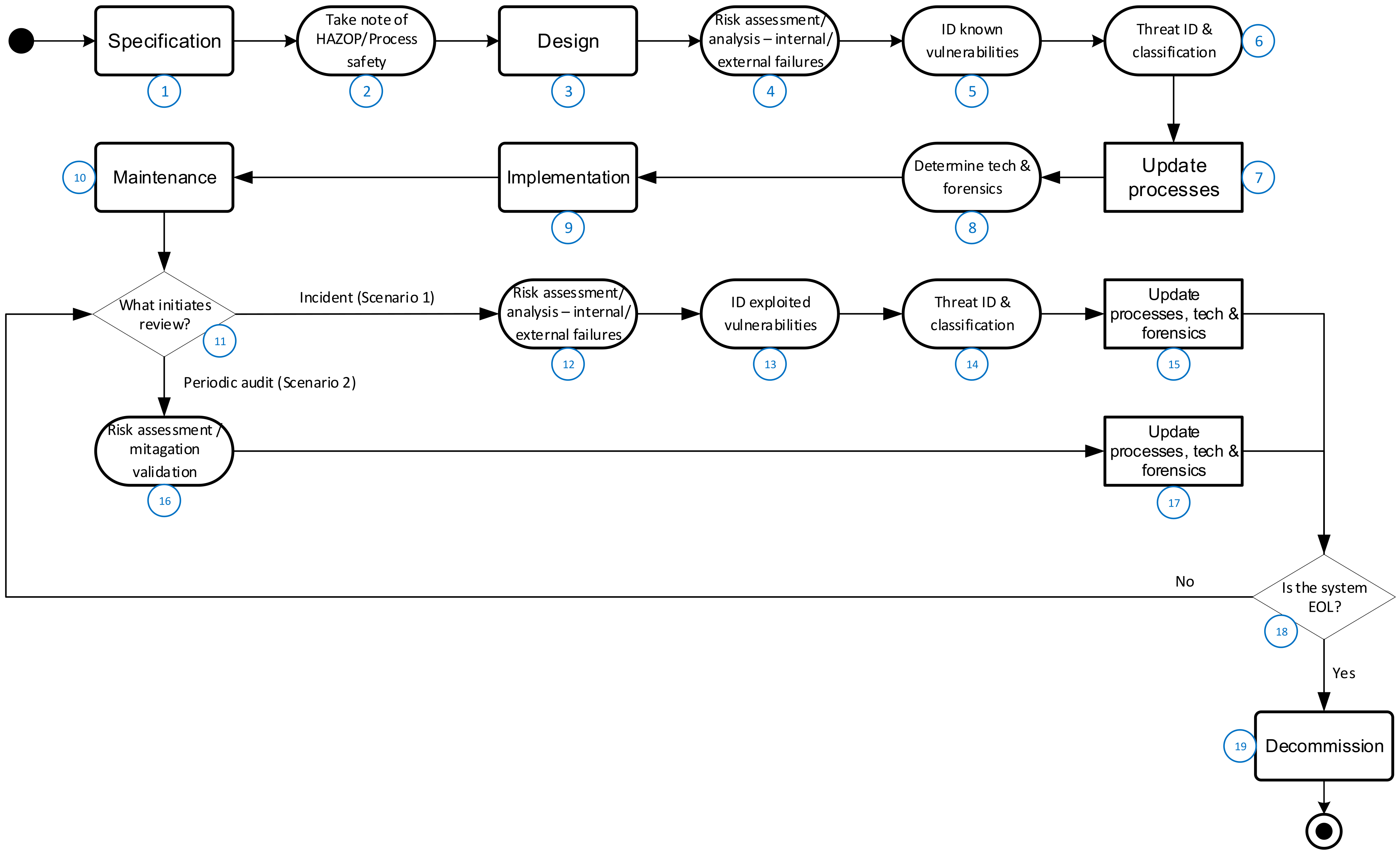
5. Mapping a Case Study to the Taxonomy
5.1. Harmonized Taxonomy Application Methodology
- Incident analysis;
- Periodic audit and review.
5.2. The Maroochy Shire Incident
6. Discussion
- It supports a common reference framework between the information technology (IT) and operational technology disciplines, especially with regard to business risk. This is an effect of utilizing a hybrid approach to the taxonomy, as the impact of IT risks on CPSs and vice versa can be analyzed and assessed without changing the harmonized taxonomy structure.
- The classification and grouping of risk- and incident-related information can be consistently and accurately applied. This can then be used to improve the security management programs and update the required supporting risk mitigation technologies. Lessons learned from IT or CPS incidents can be applied without having to change the harmonized taxonomy. If the IT or broader business risk aspects do not apply to the CPSs, these aspects will simply not be applied. This flexibility also allows for broad industry application. A less comprehensive taxonomy that was (for example) developed for the petrochemical industry would require customization if it were to be applied to heavy manufacturing. This is because the CPSs being utilized and the process requirements are very different, even though similar business risks can be experienced. Flexibility is enabled by not specifying the process or system requirements as part of the harmonized taxonomy elements or structure and by rather capturing them in the assessment of broad business risk. For example, the batch and source tracking information of a pharmaceutical plant is critical. Thus, securing information is a critical part of threat assessment, whereas batch information security for the coal supply to a power station will be much less critical. The harmonized taxonomy is equally applicable to both scenarios.
- Utilizing the taxonomy allows for its application as a reference framework during any stage of the system lifecycle. This is demonstrated in Section 5, where the generic application methodology shows the repeated application of the same taxonomy elements in different steps and at different lifecycle stages.
- Applying the harmonized taxonomy elements during incident investigations allows the easy identification of risk and risk mitigation gaps (as demonstrated by the case study mapping). This facilitates focused updates and changes to protection measures to close any possible gaps and reduce overall company risk.
7. Conclusions
- Testing the usability of the harmonized taxonomy during system definition (i.e., before the design and procurement of the system). This should focus on the integration of process safety and information security into the system definition.
- Possible refinement of the digital forensic taxonomy while still maintaining its broad applicability.
Author Contributions
Funding
Institutional Review Board Statement
Informed Consent Statement
Data Availability Statement
Conflicts of Interest
Appendix A. Nation State Adversary Case Study: Stuxnet
- Like the Maroochy incident, there were definite management and procedural failures, and the plant personnel could not match the sophistication of the adversary.
- This case highlights the relative lack of defense that plant owners have against a well-resourced and very sophisticated enemy.
- Vulnerability management would have had little effect because of the use of multiple zero-day exploits. An effective information security management system with the associated support technology would likely have enabled quicker detection of the abnormal communications between the control and SCADA levels (digital forensics detection).
- A proper risk assessment would likely have identified the hard-coded passwords as a concern. These system-level accounts could then have been monitored for any abnormal activity.
References
- Neitzel, L.; Huba, B. Top 10 Differences between ICS and IT Cybersecurity. Available online: https://blog.isa.org/top-10-differences-ics-cybersecurity (accessed on 16 June 2021).
- ISO27000; Information Technology—Security Techniques—Information Security Management Systems—Overview and Vocabulary. International Organization for Standardization: Geneva, Switzerland, 2005.
- IEC62443; Industrial Communication Network—Networks and System Security. Part 1-1. Terminology, Concepts and Models. IEC/ISA: Durham, UK, 2009.
- Langner, R. Stuxnet Malware Analysis Paper; Langner Group: Hamburg, Germany, 2013. [Google Scholar]
- Weimer, C. Bellingham’s Pipeline Explosion—A Decade of Healing. Available online: https://pstrust.org/docs/pstnewsletter_spring09.pdf (accessed on 23 March 2014).
- Smith, S. A Proposal for a Taxonomy for Vulnerabilities in Supervisory Control and Data Acquisition (SCADA) Systems; Army Research Lab Aberdeen Proving Ground: Aberdeen, MD, USA, 2014. [Google Scholar]
- Fouche, M.L. The Role of Taxonomies in Knowledge Management. Ph.D. Thesis, University of South Africa, Pretoria, South Africa, 2006. [Google Scholar]
- Ahmadian, M.; Shajari, M.; Shafiee, M. Industrial control system security taxonomic framework with application to a comprehensive incidents survey. Int. J. Crit. Infrastruct. Prot. 2020, 29, 100356. [Google Scholar] [CrossRef]
- Althonayan, A.; Adronache, A. Shifting from information security towards a cybersecurity paradigm. In ACM International Conference Proceeding Series; ACM: Washington, DC, USA, 2018; pp. 68–79. [Google Scholar]
- Johnson, A. W32.Duqu: The Precursor to the Next Stuxnet. Available online: https://community.broadcom.com/symantecenterprise/communities/community-home/librarydocuments/viewdocument?DocumentKey=933c68f1-6ee7-473e-9eb6-6c8459f790f2&CommunityKey=1ecf5f55-9545-44d6-b0f4-4e4a7f5f5e68&tab=librarydocuments (accessed on 18 November 2021).
- Paganini, P. Duqu 2.0: The Most Sophisticated Malware Ever Seen. Available online: https://resources.infosecinstitute.com/topic/duqu-2-0-the-most-sophisticated-malware-ever-seen/ (accessed on 15 July 2020).
- Patel, P. Application of Plan-Do-Check_Act Cycle for Quality and Productivity Improvement—A Review. Int. J. Res. Appl. Sci. Eng. Technol. 2017, 1, 197–201. [Google Scholar]
- Mödinger, M. Metrics and Key Performance Indicators for Information Security Reports of Universities; Hochschule Augsberg: Welden, Germany, 2018. [Google Scholar]
- ISA Global Cybersecurity Alliance. Security Lifecycles in the ISA/IEC 62443 Series; ISA: Durham, UK, 2020. [Google Scholar]
- NERC. Reliability Standards Complete. 2020. Available online: https://www.nerc.com/pa/Stand/Reliability%20Standards%20Complete%20Set/RSCompleteSet.pdf (accessed on 22 November 2021).
- Price, P.; Marufuzzaman, M. Industrial Control System Risk; Idaho National Laboratory: Idaho Falls, ID, USA, 2019. [Google Scholar]
- Young, L.; Cebula, J. A Taxonomy of Operational Cyber Security Risks (Version 2); Carnegie Mellon University: Pittsburgh, PA, USA, 2014. [Google Scholar]
- Flowers, A.; Smith, S.; Oltramari, A. Security Taxonomies of Industrial Control Systems. In Cyber-Security of SCADA and Other Industrial Control Systems; Colbert, E., Kott, A., Eds.; Springer: Berlin/Heidelberg, Germany, 2016; pp. 111–132. [Google Scholar]
- Bodungen, C.; Singerm, B.; Shbeeb, A.; Wilhoit, K.; Hilt, S. Hacking Exposed: ICS and SCADA Security Secrets & Solutions; McGraw Hill Education: New York, NY, USA, 2017. [Google Scholar]
- Fleury, T.; Khurana, H.; Welch, V. Towards a Taxonomy of Attacks against Energy Control Systems; Critical Infrastructure Protection II; Springer: Boston, MA, USA, 2008; Volume 290, pp. 71–85. [Google Scholar]
- Venter, H.; Eloff, J. A Taxonomy for Information Security Technologies; Computers & Security: Amsterdam, The Netherlands, 2003; Volume 22, pp. 299–307. [Google Scholar]
- Eden, P.; Blyth, A.; Burnap, P.; Jones, K.; Stoddart, K. A Forensic Taxonomy of SCADA Systems and Approach to Incident Response; BCS Learning & Development: Swindon, UK, 2015. [Google Scholar]
- Bronk, C.; Tikk-Ringas, E. Hack or Attack? In Shamoon and the Evolution of Cyber Conflict. Survival; James, A., Ed.; Baker III Institute for Public Policy of Rice University: Houston, TX, USA, 2013. [Google Scholar]
- Amad, R.A.; Beztchi, S.; Smith, J.M.; Lyles, B.; Prowell, S. Tools, techniques, and methodologies: A survey of digital forensics for SCADA systems. In ACM International Conference Proceeding Series; ACM: New York, NY, USA, 2018; pp. 1–8. [Google Scholar]
- Giandomenico, N.; de Groot, J. Insider vs. Outsider Data Security Threats: What’s the Greater Risk? Available online: https://digitalguardian.com/blog/insider-outsider-data-security-threats (accessed on 12 December 2021).
- Weiss, J.; Abrams, M. Malicious Control System Cyber Security Attack Case Study—Maroochy Water Services, Australia; MITRE: McLean, VA, USA, 2008. [Google Scholar]
- Slay, J.; Miller, M. Lessons learned from the Maroochy water breach. In Critical Infrastructure Protection; Stewart, J., Ed.; Springer: Boston, MA, USA, 2011; pp. 781–791. [Google Scholar]
- Bencsath, B.; Pek, G. The cousins of Stuxnet: Duqu, Flame, and Gauss. In Future Internet; 2012; Volume 4, pp. 971–1003. [Google Scholar]
- Corera, G. Iran Nuclear Attack: Mystery Surrounds Nuclear Sabotage at Natanz. Available online: https://www.bbc.com/news/world-middle-east-56722181 (accessed on 12 April 2021).
- Rao, S. Stuxnet—A New Cyberwar Weapon; Aalto University: Espoo, Finland, 2014. [Google Scholar]
- Oxana, A. Strangelove Github. Available online: https://github.com/scadastrangelove/SCADAPASS/blob/master/scadapass.csv (accessed on 8 November 2021).














| Standard | Body | Focus | Limitation |
|---|---|---|---|
| ISO27000 suite | ISO | General information technology as found in the business and consumer markets. | Limited applicability to CPS as it does not consider the limitations of industrial systems, such as extended lifecycles and the inability to frequently apply patches. |
| IEC62443 suite | ISA | Specific to industrial systems like supervisory and data acquisition systems (SCADA). | Incomplete, as important modules such as the system lifecycle have still not been published. |
| NERC CIP | NERC | Specific to bulk electricity supply systems (BESs). | Many of the more generic equipment and technology types found in CPSs are not covered, as they do not apply to BESs. |
| NIST 800 | NIST | Broadly applicable to information systems, with SP800 82R2 specific to CPSs. | NIST 800 SP 82R2 references many other standards, resulting in inconsistencies, such as with the lifecycle module reference. |
| Taxonomy Author(s) | Core Elements Addressed | ||||
|---|---|---|---|---|---|
| Operational Risk Assessment | Threats | Vulnerabilities | Technology | Digital Forensics | |
| Young et al. [17] | X | X | X | ||
| Bodungen et al. [19] | X | X | |||
| Fleury et al. [20] | X | X | |||
| Eden et al. [22] | X | ||||
| Venter et al. [21] | X | ||||
| Harmonized Taxonomy: Element | Harmonized Taxonomy: Element Number | Methodology: Element | Methodology: Element Number(s) |
|---|---|---|---|
| System lifecycle | 1 | System lifecycle | 1, 3, 9, 10, 19 |
| Risk assessment | 6 | Risk assessment | 4, 12, 16 |
| Threats | 7 | Threat source or agent | 6, 14 |
| Vulnerability | 8 | Vulnerabilities | 5, 13 |
| Supporting technology | 4 | Supporting tech and forensics | 8, 12, 15, 17 |
| Digital forensics | 5 | Supporting tech and forensics | 8, 12, 15, 17 |
Publisher’s Note: MDPI stays neutral with regard to jurisdictional claims in published maps and institutional affiliations. |
© 2022 by the authors. Licensee MDPI, Basel, Switzerland. This article is an open access article distributed under the terms and conditions of the Creative Commons Attribution (CC BY) license (https://creativecommons.org/licenses/by/4.0/).
Share and Cite
Pool, J.H.; Venter, H. A Harmonized Information Security Taxonomy for Cyber Physical Systems. Appl. Sci. 2022, 12, 8080. https://doi.org/10.3390/app12168080
Pool JH, Venter H. A Harmonized Information Security Taxonomy for Cyber Physical Systems. Applied Sciences. 2022; 12(16):8080. https://doi.org/10.3390/app12168080
Chicago/Turabian StylePool, Johannes Hendrik, and Hein Venter. 2022. "A Harmonized Information Security Taxonomy for Cyber Physical Systems" Applied Sciences 12, no. 16: 8080. https://doi.org/10.3390/app12168080
APA StylePool, J. H., & Venter, H. (2022). A Harmonized Information Security Taxonomy for Cyber Physical Systems. Applied Sciences, 12(16), 8080. https://doi.org/10.3390/app12168080

