Relationships among Work-Related Affective Feelings in Employees, Determined through Partial Least Squares Structural Equation Modeling (PLS-SEM)
Abstract
:1. Introduction
2. Background
3. Methods and Procedure
3.1. Study Design
3.2. Study Variables
3.3. Participants
3.4. Statistical Analysis
4. Results
4.1. Multicollinearity Test
4.2. Confirmatory Factor Analysis
4.3. Reliability and Convergent Validity
4.4. Discriminant Validity
5. Results and Discussion
5.1. Hypothesis Testing Results and Discussion
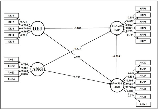
- Workplace dejection had no statistically significant relationship with workplace happiness (β = −0.107; p-value > 0.05); therefore, H1 was rejected.
- Workplace anger had a negative effect on work happiness (β = −0.327; p-value < 0.05). Therefore, H2 was supported.
- Workplace anxiety was found to have a substantial negative relationship with workplace happiness (β = −0.314; p-value < 0.05). Therefore, H3 was supported.
- Workplace dejection exhibited a substantial positive relationship with workplace anxiety (β = 0.494; p-value < 0.05). Therefore, H4 was supported.
- Workplace anger had a positive effect on workplace anxiety (β = 0.393; p-value < 0.05). Therefore, H5 was supported.
- Workplace anxiety affected the association between dejection and happiness (β = −0.155; p-value < 0.05). Therefore, H6 was supported.
- Workplace anxiety was found to be a mediator in the association between anger and happiness (β = −0.123; p-value < 0.05). Therefore, H7 was supported.
- Workplace happiness decreases as workplace anger increases.
- Workplace happiness decreases as workplace anxiety increases.
- As the level of dejection in the workplace increases, so does the level of workplace anxiety.
- As the level of anxiety in the workplace increases, so does the level of workplace anger.
- Workplace anxiety has a role in the relationship between dejection and happiness.
- Workplace anxiety has a role in the association between anger and happiness.
5.2. Comparison with Arabic and Turkish Respondents
6. Conclusions
Author Contributions
Funding
Institutional Review Board Statement
Informed Consent Statement
Conflicts of Interest
References
- Garcia, F. The role of feeling in the workplace. In Growth and Change for Organizations: Transactional Analysis New Developments 1995–2006; Mohr, G., Steinert, T., Eds.; International Transactional Analysis Association: Pleasanton, CA, USA, 2006; pp. 418–428. [Google Scholar]
- Çakıt, E.; Karwowski, W.; Servi, L. Application of soft computing techniques for estimating emotional states expressed in Twitter® time series data. Neural Comput. Appl. 2019, 32, 3535–3548. [Google Scholar] [CrossRef]
- Ashkanasy, N.M.; Humphrey, R.H. Current emotion research in organizational behavior. Emot. Rev. 2011, 3, 214–224. [Google Scholar] [CrossRef]
- Thompson, L.L.; Medvec, V.H.; Seiden, V.; Kopelman, S. Poker face, smiley face, and rant and rave: Myths and realities about emotion in negotiation. In Blackwell Handbook in Social Psychology; Hogg, M.A., Tindale, S., Eds.; Blackwell: Malden, MA, USA, 2001; Volume 3, pp. 139–163. [Google Scholar]
- Van Kleef, G.A. The Interpersonal Dynamics of Emotion: Toward an Integrative Theory of Emotions as Social Information; Cambridge University Press: Cambridge, UK, 2016. [Google Scholar]
- Fineman, S. On Being Positive: Concerns and Counterpoints. Acad. Manag. Rev. 2006, 31, 270–291. [Google Scholar] [CrossRef]
- Fisher, C.D. Happiness at Work. Int. J. Manag. Rev. 2010, 12, 384–412. [Google Scholar] [CrossRef]
- Ekman, P. What scientists who study emotion agree about. Perspect. Psychol. Sci. 2016, 11, 31–34. [Google Scholar] [CrossRef] [PubMed]
- Hareli, S.; Rafaeli, A.; Parkinson, B. Emotions as social entities: Interpersonal functions and effects of emotion in organizations. In Research Companion to Emotion in Organizations; Edward Elgar: Cheltenham, UK, 2008; pp. 349–359. [Google Scholar]
- Zembylas, M. Theory and methodology in researching emotions in education. Int. J. Res. Method Educ. 2007, 30, 57–72. [Google Scholar] [CrossRef]
- Kiefer, T.; Briner, R.B. Emotion at work. In Developments in Work and Organizational Psychology: Implications for International Business; Emerald Group Publishing: Bingley, UK, 2006; pp. 185–228. [Google Scholar]
- Jaworek, M.A.; Marek, T.; Karwowski, W. The scale of Work-Related Affective Feelings (WORAF). Appl. Ergon. 2020, 82, 102945. [Google Scholar] [CrossRef]
- Çakıt, E.; Karwowski, W.; Marek, T.; Jaworek, M.; Wrobel, G. A Cross-Sectional Study of the Relationships between Work-Related Affective Feelings Expressed by Workers in Turkey. Int. J. Environ. Res. Public Health 2020, 17, 9470. [Google Scholar] [CrossRef]
- Weiss, H.M.; Brief, A.P. Affect at work: An historical perspective. In Emotions at Work: Theory, Research, and Applications in Management; Payne, R.L., Cooper, C., Eds.; Wiley: Chichester, UK, 2001. [Google Scholar]
- Hochschild, A.R. The Managed Heart: The Commercialization of Human Feeling; University of California Press: Berkeley, CA, USA, 1983. [Google Scholar]
- Basch, J.; Fisher, C.D. Affective events–emotions matrix: A classification of work events and associated emotions. In Emotions in the Workplace: Research, Theory and Practice; Ashkanasy, N.M., Härtel, C.E.J., Zerbe, W.J., Eds.; Quorum Books: Westport, UK, 2000; pp. 36–48. [Google Scholar]
- Kiefer, T.; Barclay, L.; Frost, P.J. Understanding toxic emotions at work. In Proceedings of the Fifth European Academy of Mangement, Munich, Germany, 4–7 May 2005. [Google Scholar]
- Hochschild, A.R. Emotion work, feeling rules, and social structure. Am. J. Sociol. 1979, 85, 551–575. [Google Scholar] [CrossRef]
- Lyubomirsky, S.; King, L.; Diener, E. The Benefits of Frequent Positive Affect: Does Happiness Lead to Success? Psychol. Bull. 2005, 131, 803. [Google Scholar] [CrossRef] [PubMed] [Green Version]
- Owen, S. Professional learning communities: Building skills, reinvigorating the passion, and nurturing teacher wellbeing and “flourishing” within significantly innovative schooling contexts. Educ. Rev. 2016, 68, 403–419. [Google Scholar] [CrossRef]
- McNally, J.; Blake, A.; Reid, A. The informal learning of new teachers in school. J. Work. Learn. 2009, 21, 322–333. [Google Scholar] [CrossRef] [Green Version]
- Colley, H. Not learning in the workplace: Austerity and the shattering of illusio in public service work. J. Work. Learn. 2012, 24, 317–337. [Google Scholar] [CrossRef] [Green Version]
- Rausch, A.; Schley, T.; Warwas, J. Problem solving in everyday office work—A diary study on differences between experts and novices. Int. J. Lifelong Educ. 2015, 34, 448–467. [Google Scholar] [CrossRef]
- Rausch, A.; Seifried, J.; Harteis, C. Emotions, coping and learning in error situations in the workplace. J. Work. Learn. 2017, 29, 374–393. [Google Scholar] [CrossRef]
- Russell, J.A. A Circumplex model of affect. J. Personal. Soc. Psychol. 1980, 39, 1161. [Google Scholar] [CrossRef]
- Clark, J.C.; Groves, S. Teaching primary science: Emotions, identity and the use of practical activities. Aust. Educ. Res. 2012, 39, 463–475. [Google Scholar] [CrossRef]
- Rager, K.B. I feel, therefore, I learn: The role of emotion in self-directed learning. New Horiz. Adult Educ. Hum. Resour. Dev. 2009, 23, 22–33. [Google Scholar] [CrossRef]
- Sargeant, J.; Mann, K.; Sinclair, D.; Van der Vleuten, C.; Metsemakers, J. Understanding the influence of emotions and reflection upon multi-source feedback acceptance and use. Adv. Health Sci. Educ. 2008, 13, 275–288. [Google Scholar] [CrossRef] [PubMed]
- Lazarus, R.; Cohen-Charash, Y. Descrete emotions in organizational life. In Emotions at Work. Theory, Research and Applications for Management; Payne, R.L., Cooper, C.L., Eds.; John Wiley and Sons Ltd.: Hoboken, NJ, USA, 2001; pp. 45–81. [Google Scholar]
- Izard, C.E.; Ackerman, B.P. Motivational, organizational, and regulatory functions of discrete emotions. In Handbook of Emotions; Lewis, M., Haviland-Jones, J.M., Eds.; The Guilford Press: New York, NY, USA; London, UK, 2000; pp. 253–264. [Google Scholar]
- Barr-Zisowitz, C. “Sadness”—Is there such a thing? In Handbook of Emotions; Lewis, M., Haviland-Jones, J.M., Eds.; Guilford Press: New York, NY, USA, 2000; pp. 607–622. [Google Scholar]
- Garson, G.D. Partial Least Squares: Regression and Structural Equation Models; Statistical Associates Publishers: Asheboro, NC, USA, 2006. [Google Scholar]
- Hair, J.F., Jr.; Hult, G.T.M.; Ringle, C.; Sarstedt, M. A Primer on Partial Least Squares Structural Equation Modeling (PLS-SEM); Sage Publications: Thousand Oaks, CA, USA, 2016. [Google Scholar]
- Daoud, J.I. Multicollinearity and regression analysis. J. Phys. Conf. Ser. 2017, 949, 012009. [Google Scholar] [CrossRef]
- Fornell, C.; Larcker, D.F. Evaluating structural equation models with unobservable variables and measurement error. J. Mark. Res. 1981, 18, 39–50. [Google Scholar] [CrossRef]
- Cronbach, L.J. Coefficient alpha and the internal structure of tests. Psychometrika 1951, 16, 297–334. [Google Scholar] [CrossRef] [Green Version]
- Carmines, E.G.; Zeller, R.A. Reliability and Validity Assessment; Sage Publications: Newbury Park, CA, USA, 1979; Volume 17. [Google Scholar]
- Hair, J.F., Jr.; Sarstedt, M.; Hopkins, L.; Kuppelwieser, V.G. Partial least squares structural equation modeling (PLS-SEM). Eur. Bus. Rev. 2014, 26, 106–121. [Google Scholar] [CrossRef]
- Henseler, J.; Ringle, C.M.; Sarstedt, M. A new criterion for assessing discriminant validity in variance-based structural equation modeling. J. Acad. Mark. Sci. 2015, 43, 115–135. [Google Scholar] [CrossRef] [Green Version]
- Van Katwyk, P.T.; Fox, S.; Spector, P.E.; Kelloway, E.K. Using the job-related affective well-being scale (JAWS) to investigate affective responses to work stressors. J. Occup. Health Psychol. 2000, 5, 219–230. [Google Scholar] [CrossRef]
- Basińska, B.A.; Gruszczy’nska, E.; Schaufeli, W.B. Psychometric properties of the Polish version of the job-related affective well-being scale. Int. J. Occup. Med. Environ. Health 2014, 27, 993–1004. [Google Scholar] [CrossRef]
- Davidson, R.J.; Pizzagalli, D.; Nitschke, J.B.; Putnam, K. Depression: Perspectives from affective neuroscience. Annu. Rev. Psychol. 2002, 53, 545–574. [Google Scholar] [CrossRef]
- Davidson, R.J.; Putnam, K.M.; Larson, C.L. Dysfunction in the neural circuitry of emotion regulation—A possible prelude to violence. Science 2000, 289, 591–594. [Google Scholar] [CrossRef] [Green Version]
- Eisenberg, N. Emotion, regulation, and moral development. Annu. Rev. Psychol. 2000, 51, 665–697. [Google Scholar] [CrossRef] [Green Version]
- Dodge, K.A. Coordinating responses to aversive stimuli: Introduction to a special section in the development of emotion regulation. Dev. Psychol. 1989, 25, 339–342. [Google Scholar] [CrossRef]





| Description of Item Measurements. | |
|---|---|
| Anxiety (ANX) | |
| ANX1 | “I feel fear at work.” |
| ANX2 | “I feel that matters related to work are getting out of control, which makes me panic.” |
| ANX3 | “What is happening at work fills me with anxiety and makes me feel threatened.” |
| ANX4 | “I’m thinking that on Monday I need to go to work; I feel anxious.” |
| ANX5 | “I have symptoms of anxiety and nervousness at work, and I’m not able to calm down.” |
| ANX6 | “Actions taken by my co-workers and/or supervisors make me feel uncertain.” |
| ANX7 | “I am concerned that I won’t be able to meet the work requirements.” |
| ANX8 | “I feel uncertain at work.” |
| Happiness (HAP) | |
| HAP1 | “I find my work enjoyable.” |
| HAP2 | “My job brings me satisfaction.” |
| HAP3 | “My job gives me a sense of fulfilment.” |
| HAP4 | “I find contentment in my work.” |
| HAP5 | “Overall, I feel relaxed and free.” |
| HAP6 | “I am happy with my relations with my superiors.” |
| HAP7 | “I have a positive attitude toward the tasks and problems that I am facing at work.” |
| Dejection (DEJ) | |
| DEJ1 | “At work, I feel like I have reached the bottom.” |
| DEJ2 | “When it comes to my job, it could not be worse.” |
| DEJ3 | “Most work related activities make me feel sad and useless.” |
| DEJ4 | “I don’t see any career path in front of me.” |
| DEJ5 | “I have a sense of being suspended from what is happening at work.” |
| Anger (ANG) | |
| ANG1 | “Recently, everything related to my work makes me angry.” |
| ANG2 | “I find everything at work annoying.” |
| ANG3 | “The tasks I am getting from my supervisor make me furious.” |
| ANG4 | “There are moments when I feel very irritated.” |
| Demographic Variable | All (N = 332) | |
|---|---|---|
| Frequency | (%) | |
| Gender | ||
| 1. Male | 260 | 78.3 |
| 2. Female | 72 | 21.7 |
| Age | ||
| 1. Less than 25 | 23 | 6.9 |
| 2. 25–30 | 51 | 15.4 |
| 3. 31–40 | 119 | 35.8 |
| 4. Older than 40 | 139 | 41.9 |
| Work experience | ||
| 1. Less than 5 years | 60 | 18.1 |
| 2. 5–10 years | 41 | 12.3 |
| 3. 11–20 years | 152 | 45.8 |
| 4. More than 20 years | 79 | 23.8 |
| Mean | S.D. | ANX | HAP | DEJ | ANG | |
|---|---|---|---|---|---|---|
| ANX | 1.81 | 0.64 | - | - | - | - |
| HAP | 2.90 | 0.77 | −0.63 | - | - | - |
| DEJ | 1.66 | 0.65 | 0.79 | −0.59 | - | - |
| ANG | 1.85 | 0.67 | 0.77 | −0.64 | 0.79 | - |
| VIF | VIF | VIF | |||
|---|---|---|---|---|---|
| ANG1 | 1.548 | HAP1 | 2.591 | ANX1 | 2.030 |
| ANG2 | 1.965 | HAP2 | 2.521 | ANX2 | 1.829 |
| ANG3 | 1.390 | HAP3 | 2.201 | ANX3 | 2.487 |
| ANG4 | 1.687 | HAP4 | 2.285 | ANX4 | 1.571 |
| DEJ1 | 1.578 | HAP5 | 1.593 | ANX5 | 1.614 |
| DEJ2 | 1.524 | HAP6 | 1.646 | ANX6 | 1.694 |
| DEJ3 | 1.489 | HAP7 | 1.392 | ANX7 | 1.229 |
| DEJ4 | 1.275 | ANX8 | 2.263 | ||
| DEJ5 | 1.482 |
| Construct | Number of Items | Cronbach’s Alpha | AVE | Composite Reliability | ||||
|---|---|---|---|---|---|---|---|---|
| Initial Model | Final Model | Initial Model | Final Model | Initial Model | Final Model | Initial Model | Final Model | |
| ANX | 8 | 7 | 0.859 | 0.868 | 0.511 | 0.561 | 0.891 | 0.899 |
| HAP | 7 | 6 | 0.884 | 0.856 | 0.594 | 0.639 | 0.910 | 0.913 |
| DEJ | 5 | 5 | 0.769 | 0.769 | 0.518 | 0.518 | 0.841 | 0.841 |
| ANG | 4 | 4 | 0.794 | 0.794 | 0.620 | 0.620 | 0.866 | 0.866 |
| Latent Constructs | ANG | ANX | DEJ | HAP |
|---|---|---|---|---|
| ANG | 0.787 | - | - | - |
| ANX | 0.787 | 0.749 | - | - |
| DEJ | 0.799 | 0.807 | 0.720 | - |
| HAP | −0.660 | −0.656 | −0.622 | 0.799 |
| Construct | ANG | ANX | DEJ | HAP |
|---|---|---|---|---|
| ANG | - | - | - | - |
| ANX | 0.895 | - | - | - |
| DEJ | 0.894 | 0.892 | - | - |
| HAP | 0.780 | 0.737 | 0.721 | - |
| Path | Path Coefficient | t-Statistics | p-Value | Remarks |
|---|---|---|---|---|
| DEJ → HAP | −0.107 | 1.494 | 0.136 | H1: unsupported |
| ANG → HAP | −0.327 | 4.366 | 0.000 | H2: supported |
| ANX → HAP | −0.314 | 4.143 | 0.000 | H3: supported |
| DEJ → ANX | 0.494 | 8.279 | 0.000 | H4: supported |
| ANG → ANX | 0.393 | 5.738 | 0.000 | H5: supported |
| DEJ → ANX → HAP | −0.155 | 3.853 | 0.000 | H6: supported |
| ANG → ANX → HAP | −0.123 | 3.085 | 0.002 | H7: supported |
| Relationship | Turkish Respondents (Çakıt et al., 2020) | Arabic Respondents (Current Study) | ||
|---|---|---|---|---|
| p-Value | Decision | p-Value | Decision | |
| DEJ → HAP | 0.411 | H1: unsupported | 0.136 | H1: unsupported |
| ANG → HAP | 0.001 | H2: supported | 0.000 | H2: supported |
| ANX → HAP | 0.001 | H3: supported | 0.000 | H3: supported |
| DEJ → ANX | 0.000 | H4: supported | 0.000 | H4: supported |
| ANG → ANX | 0.000 | H5: supported | 0.000 | H5: supported |
| DEJ → ANX → HAP | 0.004 | H6: supported | 0.000 | H6: supported |
| ANG → ANX → HAP | 0.001 | H7: supported | 0.002 | H7: supported |
Publisher’s Note: MDPI stays neutral with regard to jurisdictional claims in published maps and institutional affiliations. |
© 2022 by the authors. Licensee MDPI, Basel, Switzerland. This article is an open access article distributed under the terms and conditions of the Creative Commons Attribution (CC BY) license (https://creativecommons.org/licenses/by/4.0/).
Share and Cite
Aljuaid, A.; Alhujailli, A.; Çakıt, E.; Karwowski, W.; Jaworek, M.A.; Marek, T.; Murata, A. Relationships among Work-Related Affective Feelings in Employees, Determined through Partial Least Squares Structural Equation Modeling (PLS-SEM). Appl. Sci. 2022, 12, 7923. https://doi.org/10.3390/app12157923
Aljuaid A, Alhujailli A, Çakıt E, Karwowski W, Jaworek MA, Marek T, Murata A. Relationships among Work-Related Affective Feelings in Employees, Determined through Partial Least Squares Structural Equation Modeling (PLS-SEM). Applied Sciences. 2022; 12(15):7923. https://doi.org/10.3390/app12157923
Chicago/Turabian StyleAljuaid, Awad, Ashraf Alhujailli, Erman Çakıt, Waldemar Karwowski, Magdalena Anna Jaworek, Tadeusz Marek, and Atsuo Murata. 2022. "Relationships among Work-Related Affective Feelings in Employees, Determined through Partial Least Squares Structural Equation Modeling (PLS-SEM)" Applied Sciences 12, no. 15: 7923. https://doi.org/10.3390/app12157923
APA StyleAljuaid, A., Alhujailli, A., Çakıt, E., Karwowski, W., Jaworek, M. A., Marek, T., & Murata, A. (2022). Relationships among Work-Related Affective Feelings in Employees, Determined through Partial Least Squares Structural Equation Modeling (PLS-SEM). Applied Sciences, 12(15), 7923. https://doi.org/10.3390/app12157923

