Abstract
Digital competence for learning (skills, knowledge and attitudes needed for learning with digital devices) is a factor that affects the effectiveness of both the traditional and e-learning process. More specifically, technical competence is considered to be one of the four pillars of successful e-learning. Several studies show that in practice, digital technology has not always been used successfully, even in countries with very high digital readiness. Therefore, it is important to assess the different dimensions of digital competence for learning and analyse the interrelations between these dimensions in order to make suggestions for advancements. In our study, we applied a test with students from primary and lower secondary schools in Estonia to assess their digital competence for learning and used Structural Equation Modelling to understand how attitudes predict digital skills and knowledge that can be acquired in the individual and social settings. The findings confirm that only behavioural intention to use digital devices predicts the development of digital skills and knowledge. Moreover, some knowledge and skills acquired in the individual settings predict the development of knowledge and skills acquired in the social settings. The study provides researchers and practitioners with suggestions for improving the structure and quality of e-learning.
1. Introduction
With the rapid advance of technology throughout the past decades, the importance of digital competence in the modern society cannot be underrated. Digital competence is a set of knowledge, skills and attitudes that are required when using information and communication technology to perform tasks [1]; it plays an important role in all areas of life, allowing us, for example, to find information, share resources, collaborate and create new content [2]. With the growing use of digital devices and environments and wider spread of e-learning in educational settings, the digital competence of students is also coming more into focus. Furthermore, it has been suggested that a higher level of digital competence has a positive effect on students’ academic performance [3,4,5,6,7].
Digital competence is especially important in e-learning. Based on previous research on student readiness for e-learning, Martin, Stamper and Flowers [8] specified four constructs which contribute to successful e-learning: online student attributes (self-regulated learning and academic self-efficacy), time management (the ability to manage time well), technical (computer, internet and information-seeking skills) and communication (willingness to communicate during e-learning) competencies. As all the listed constructs are definitely significant for e-learning success, we suggest that e-learning can happen only when the learners have the necessary technical skills. The importance of technical skills has been highlighted in several previous studies (The online learning readiness scale by Hung et al. [9,10,11,12,13]) and, furthermore, by the students themselves [8,14]. With that in mind, it seems reasonable to foster the development of students’ digital competence already in primary and lower secondary schools, as students there are the future e-learners first in higher secondary schools and later in universities. However, as there is not much knowledge of how digital competence is developing when it comes to learning, further research in this area is required.
Competence, by definition, is multifaceted, including knowledge and skills (often inseparable as also treated in our study) and attitudes needed to act effectively in a field paired with the desire to act or behave competently [15,16,17]. It is also important to understand how the different aspects of a competence itself are connected because it could guide us to systematically improve the digital competence for learning. Therefore, it is yet to be discovered how the different dimensions of digital competence for learning are connected internally. A better understanding of the connections between the underlying constructs also allows us to have a critical overview of how to use digital technology meaningfully for improving the quality of the e-learning process. Therefore, it is important to assess the different dimensions of digital competence for learning and analyse the interrelations between these dimensions in order to make suggestions for advancements and help us to prepare our students for more successful e-learning. The aim of this study is to determine the internal connections in digital competence for learning; more specifically, how the individually acquired dimensions of digital competence predict the development of dimensions which require social settings for development. The results of the study might provide researchers with some valuable input for discovering further relationships between digital competence for learning and students’ academic performance in order to propose more meaningful interventions. Practitioners could benefit from the results by having more knowledge on which dimensions of digital competence for learning they should be more focused on in order to further improve students’ digital competence for classroom and e-learning.
In the next section, we give an overview of the relevant literature for designing our hypothetical theoretical models and formulating the key questions of the study. Afterwards, answers to these questions are found with the help of Structural Equation Modelling and conclusions with possible implications of the study are presented in the last section of the paper.
2. Theoretical Foundations
When talking about digital competence, the Digital Competence Framework for Citizens (DigComp; for the initial version see [2]; for the updated version 2.0 see [18]; for version 2.1 see [19] and for version 2.2 see [20]) has been treated as a guideline for a common understanding of what digital competence is. The framework outlines five competence areas: information and data literacy, communication and collaboration, digital content creation, safety and problem solving. In each of these areas, knowledge and skills are expected, but no distinction has been made between these two. This seems reasonable because in assessing skills, we also assess knowledge that is needed to apply particular skills. Thus, it appears that in practical situations there might be no need to distinguish between knowledge and skills.
The DigComp framework describes the competence of citizens; however, schools have a crucial role to help a specific subgroup, children, to become digitally competent adults. Moreover, as the technology is being widely used in teaching and learning, children should obtain the required digital skills and knowledge mostly while reaching the school curriculum’s general leaning outcomes. This is necessary in order for them to apply the competence in the life-long learning process in e-learning settings. However, there is still a question of how to enhance students’ digital competence in the best way. Although the DigComp framework describes the dimensions of digital competence theoretically, these areas of digital competence have not been distinguished in empirical studies. In order to find a reliable way for improving students’ digital competence for learning, we first need to understand which attitudes, knowledge and skills students already have and how these are influencing each other. There have been many studies with the objective of assessing students’ digital competence (e.g., see [21] for the review). In this study, we use the assessment instrument created and validated by Kallas and Pedaste [22], which allows us to assess primary and lower secondary school students’ digital competence for learning in ten dimensions: social aspects, perceived control, behavioural attitudes, behavioural intention, creation of digital materials/content, programming digital content, communicating in the digital world, performing operations with digital tools, protecting themselves and others in the digital world and legal behaviour in the digital world (for descriptions see Table 1). These dimensions are defined based on the work of Pedaste, Kalmus and Vainonen [23], who identified the areas of digital competence by analysing the Estonian data from the EU Kids Online study and Estonian Digital Competence test results. These dimensions are also in line with the ones described in the DigComp framework and add the attitudes dimensions, as by definition, competence also includes attitudes in addition to knowledge and skills [15,16,17]. The reason for opting for a test assessing primary and lower secondary school students’ abilities is that according to previous research, assessing students’ digital abilities at a younger age leaves more room for competence improvement interventions during their following studies [21].
Table 1.
Dimensions and descriptions of digital competence for learning [22].
As digital competence is multifaceted, it is expected that its dimensions are connected and that students’ better knowledge and skills in one area also benefit other areas. In more general terms, the dimensions of digital competence may be divided into three subcategories: attitudes towards digital device usage (social aspects, perceived control, behavioural attitudes, behavioural intention), knowledge and skills of using digital devices, materials and content and those of creating digital content (creation of digital materials/content, programming digital content, communicating in the digital world) and behaviour in the digital world (protecting oneself and others in the digital world and legal behaviour in the digital world; [22]).
Previous studies have focused more on the role of external factors on children’s digital skills development. For example, Hatlevik, Guðmundsdóttir and Loi [24] investigated how family background, academic achievements and goal orientation predict digital competence and found that these factors indeed have an effect on the development of digital competence. Kim, Hong and Song [4] also suggested that gender, computer usage for other purposes than studying, completion of computer courses and the school location and infrastructure could help us predict the level of students’ digital literacy. Furthermore, Hatlevik et al. [25] analysed data from 14 countries and found socioeconomic status being a predictor of computer and information literacy. While these findings help us to predict the level of digital competence, we still have limited knowledge of which dimensions of digital competence have an effect on other dimensions of the competence. This knowledge would be very important for designing successful approaches for e-learning.
What we do know about associations between attitudes, skills and knowledge is that students’ beliefs and attitudes towards the usefulness of digital technology in learning lead to increased usage of digital devices, as the role of attitudes in technology usage has been studied before. According to the technology acceptance model (TAM) [26], attitudes play a major part in behavioural intention to use technology (and therefore in actually using it). Adov et al. [27] suggest that students who are more confident using mobile devices are more prone to also using them for educational purposes, thus exhibiting greater possibility for developing their knowledge and skills. Furthermore, the work of Adov et al. [27] is also based on the Theory of Planned Behaviour [28], where, according to the author, individuals’ behaviour can be predicted by their attitudes towards the chosen action. More specifically, behavioural intention (defined as a “person’s readiness to perform a behaviour. This readiness to act can be operationalised by asking whether people intend to engage in the behaviour, expect to engage in the behaviour, are planning to engage in the behaviour, will try to engage in the behaviour, and indeed, whether they are willing to engage in the behaviour”; Ref. [29] (p. 1122) is strongly predicting the behaviour [30], meaning that behavioural intention to use technology is predicting the actual use of technology. Rohatgi, Scherer and Hatlevik [31] investigated the role of Information and Communication Technologies related self-efficacy in students’ computer and information literacy and found a small to moderate positive relationship in the studied countries. From this perspective, in our study we first hypothesised that positive attitudes towards digital device usage should encourage students to use digital devices and environments for learning and the presence of positive attitudes could be a predictor of digital knowledge and skills (Figure 1, Theoretical Model 1).
Figure 1.
Theoretical model of attitudes predicting the variance of digital competence dimensions (AT_BATT—behavioural attitudes, AT_PC—perceived control, AT_SA—social aspects, AT_BINT—behavioural intention, OPER—performing operations with digital tools, CREAT—creating digital materials, PROG—programming digital content, COMM—communicating in the digital world, LEG—legal behaviour in the digital world, PROT—protecting oneself and others in the digital world).
The dimensions of digital competence could be divided into further sublevels, which are also interrelated and create a whole. Based on a review by Iordache, Mariën and Baelden [32], operational skills are often treated as a foundation in digital skills models. This allows us to hypothesise that in order to acquire other skills, students must first have proper operational skills.
Moreover, further analysis of the test items also enables us to divide the digital competence into subcategories according to the nature of the development of the knowledge and skills where some of them (operational skills, creation of digital materials/content, programming digital content) develop more as a result of individual practice, whereas others (communicating in the digital world, protecting oneself and others in the digital world and legal behaviour in the digital world) require collaboration and presence of social settings. According to Nokes-Malach, Meade and Morrow [33], collaborative success or failure depends, among other factors, on individual competences. Williams et al. [34] demonstrated that individual capabilities shape the performance of teams. Meade, Nokes and Morrow [35] have even showed that those who do not have individual level expertise might not, in fact, benefit from collaboration in completing tasks. Therefore, it is reasonable to assume that in order to develop the competences that require collaboration with others, the individually acquired knowledge and skills should be already more developed. This allows us to hypothesise that the knowledge and skills which require individual practice predict the variance of the knowledge and skills which need social settings to develop (Figure 2, Theoretical Model 2).
Figure 2.
Theoretical model of connections between digital competence dimensions (OPER—performing operations with digital tools, CREAT—creating digital materials, PROG—programming digital content, COMM—communicating in the digital world, LEG—legal behaviour in the digital world, PROT—protecting oneself and others in the digital world).
The aim of the current study is to determine if the theoretical models are in compliance with the data from the empirical study. More specifically, the following research questions were put forward:
- How do attitudes towards digital device usage predict the variance of the development of digital competence dimensions describing knowledge and skills?
- How do dimensions concerning individually developed knowledge and skills of digital competence predict the variance of knowledge and skills which require social settings for developing?
3. Methods
3.1. Data Collection
The data were collected in September 2021 with the test designed for assessing digital competence for learning in primary and lower secondary school. The test (called “Digitest”, see https://survey.ut.ee/index.php/697392?lang=en (accessed on 25 June 2022) was developed and validated in Estonia by Kallas and Pedaste [22] and allows assessing students’ digital competence in ten dimensions (based on 37 test items): social aspects (2 items), perceived control (5 items), behavioural attitudes (5 items), behavioural intention (3 items), creation of digital materials/content (4 items), programming digital content (3 items), communicating in the digital world (3 items), performing operations with digital tools (4 items), protecting themselves and others in the digital world (4 items) and legal behaviour in the digital world (4 items). Confirmatory Factor Analysis showed that the test results in the current study had a good fit with the theoretical model used; this was the case for both the four-factor model describing the attitudes towards technology (χ2 = 165.845, df = 84, χ2/df = 1.97, RMSEA = 0.056, CFI = 0.971, TLI = 0.963, WRMR = 0.849) and six-factor model describing knowledge and skills for learning with digital technology (χ2 = 294.773, df = 215, χ2/df = 1.37, RMSEA = 0.030, CFI = 0.986, TLI = 0.983, WRMR = 0.814). The test items were (1) multiple-choice questions with only one correct option, (2) multiple-choice questions with more than one correct option, (3) tasks to form a sequence of phases, (4) matching items, (5) marking something in a picture and (6) open-ended questions (see sample items from Figure 3). The attitudes were assessed with statements on a six-point Likert scale (e.g., “If I can choose between an electronic worksheet and a paper worksheet, I prefer an electronic worksheet”, “Using digital content created by other students or the teacher is easy for me”, “My classmates think that communication in digital environments is very valuable”).
Figure 3.
Sample items from the Digitest translated into English: (a) a test item for assessing operational skills; (b) a test item for assessing communication skills in the digital world.
The test was completed by the students as part of their regular studies, and they were not externally motivated to take the test, as they did not get a mark based on the test. Moreover, no comparison of the results was made between students’ or schools. The test was completed individually by each student online in the Estonian language in the Estonian Examination Information System (electronic environment used for most of the state-level tests in Estonia) using desktop computers, laptops or tablets. The students answered all questions sequentially, as there was no option of going back to the previous question. It was possible to skip questions, and the teachers were encouraged (by the research team) to offer this possibility when the item seemed too difficult for the student. The test had no time limit, however, the students’ lesson schedules normally set the time frame to 45 min. In some cases, students were given more time to complete the test. The average test completion time was 46 min (SD = 11.8; MIN = 13 min; MAX = 77 min).
3.2. Participants
Our aim was to have data from students across Estonia. In order to ensure equal opportunity for all schools to participate in the study, the call to participate was circulated via email and social media. Twenty-four classes of students from four Estonian schools participated in the study. The test was completed by 426 students from grades 3–8 (ages 9–15; where 16 students were from the 3rd grade, 112 from the 4th grade, 56 from the 5th grade, 87 from the 6th grade and 155 from the 8th grade). Of the respondents, 224 were female and 202 were male.
3.3. Data Analysis
In order to determine how attitudes predict the development of operational skills and how dimensions concerning individually developed skills of the digital competence predict skill dimensions which require social settings for developing, we used Structural Equation Modelling (SEM). The model was considered acceptable if the fit indices were the following (according to [36]): Root Mean Square Error of Approximation (RMSEA) ≤ 0.05, Comparative Fit Index (CFI) ≥ 0.95 and Tucker–Lewis Index (TLI) ≥ 0.95. We also took into consideration Weighted Root Mean Square residual (WRMR), with the recommended value close to 1.0 and the Normed Chi-Square Index with an acceptable value below 3 and good value below 2 (see [37,38]). SEM analysis was completed using Mplus Version 8.1 based on the MPlus guidelines [39].
4. Results
The Digitest allows us to assess students’ digital competence in ten dimensions. These dimensions were taken as a basis for the SEM analysis, where we aimed to predict the development of digital knowledge and skills. The model combined the dimensions of digital competence; more precisely, we determined if and how attitudes play a role in digital knowledge and skills development and how individually developed knowledge and skills predict the knowledge and skills which need social settings for development.
In order to answer the first research question about how attitudes towards digital device usage predict the development of digital knowledge and skills, we tested Theoretical Model 1 about how the attitudes were influencing all the digital knowledge and skills dimensions. The model revealed that, based on our data, only one attitude dimension statistically significantly predicts the development of operational skills. The analysis revealed that behavioural intention (students prefer digital devices or environments to other ways of doing things) does have a small effect on the development of operational skills (see Table 2 for the values). The model had a good fit with the data: χ2 = 765.404, df = 620, χ2/df = 1.23, RMSEA = 0.023, CFI = 0.980, TLI = 0.977, WRMR = 0.885.
Table 2.
Regression coefficients in the SEM model predicting digital knowledge and skills dimensions based on the attitudes dimensions of the digital competence for learning. The value marked with * is considered statistically significant. (AT_BINT—behavioural intention, AT_BATT—behavioural attitudes, AT_PC—perceived control, AT_SA—social aspects, COMM—communicating in the digital world, CREAT—creating digital materials, PROG—programming digital content, OPER—performing operations with digital tools, LEG—legal behaviour in the digital world, PROT—protecting oneself and others in the digital world).
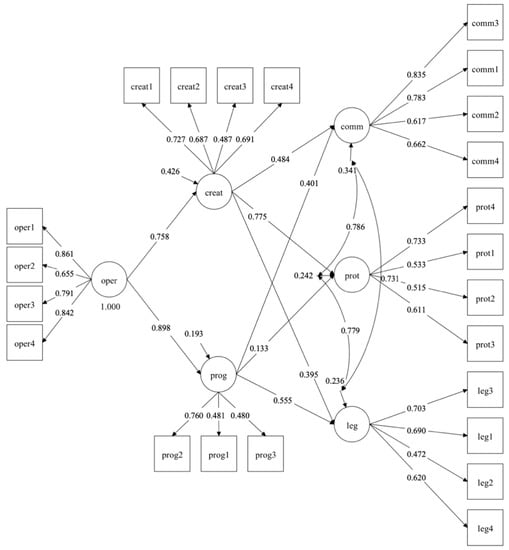
For answering the second research question about how the individually developable skills have an effect on the digital skills for learning which need social settings for developing, another SEM analysis was conducted for testing Theoretical Model 2. The analysis resulted in a model (Figure 4) which suggests that the individually developable operational skills predict the development of knowledge and skills of creating digital materials/content and programming (also individually developable skills). The latter play a role in predicting digital knowledge and skills for learning which require social settings for development (communicating in the digital world, protecting oneself and others in the digital world and legal behaviour in the digital world). All the connections in the model are significant, with the exception of the connection between programming skills and protecting oneself and others in the digital world. The model had a good fit with the data: χ2 = 318.326, df = 219, χ2/df = 1.45, RMSEA = 0.033, CFI = 0.982, TLI = 0.980, WRMR = 0.857.
Figure 4.
SEM model for predicting digital knowledge and skills dimensions that are developed in social settings (COMM—communicating in the digital world, PROT—protecting oneself and others in the digital world, LEG—legal behaviour in the digital world) based on knowledge and skills developed in individual settings (CREAT—creating digital materials, PROG—programming digital content, OPER—performing operations with digital tools).
The results indicate that social aspects (value of peers’ use of digital tools, perception of others’ support), perceived control (students deciding whether to use digital devices and believing in one’s own abilities) and behavioural attitudes (anxiety and belief in the value of digital tools) are not significant factors when discussing the variance of the development of digital knowledge and skills for learning. However, behavioural intention (preferring digital devices or environments for learning) positively affects operational skills. This indicates that having a preference for using digital devices may help in acquiring operational skills for learning. The data also shows that as operational, programming and digital content creation skills are developed in an individual manner, programming and digital content creation knowledge and skills require previous operational skills to develop.
The analysis revealed that digital content creation and programming knowledge and skills are also predictors of the variance of the knowledge and skills of communicating in the digital world, protecting oneself and others in the digital world and legal behaviour in the digital world.
Students who are more knowledgeable and skilled in creating digital materials and content should have more knowledge and skills in communicating in the digital world, protecting themselves and others as well as abiding by the legal regulations in the digital world. This could be explained by the need to protect one’s creative works, and, as creating is often a collaborative process, the communication skill is also highly necessary. The strongest connection was demonstrated between creating digital materials and content and protecting oneself and others in the digital world, suggesting that the more students are able to create, the more knowledge and skills they have in protecting their creations.
In contrast, the analysis showed that programming competence does not predict the development of knowledge and skills of protecting oneself and others in the digital world (there is a connection, but it is not statistically significant). Higher programming competence does predict the variance of legal behaviour in the digital world and also the variance of knowledge and skills of communicating in the digital world. This could be explained by the nature of programming—it is also a collaborative process, including the need to find or ask for assistance in digital environments.
5. Discussion
The initial objective of the study was to determine the nature of the development of digital competence for traditional and e-learning, more specifically, how the dimensions of digital competence interact with each other. As the definition of competence suggests combining knowledge, skills and attitudes needed for acting effectively in a field paired with the desire to act or behave competently [15,16,17], it was important to also find out how attitudes affect the development of digital skills and knowledge. We found that only behavioural intention to use digital devices for learning affects the development of operational skills. This finding could give researchers and practitioners a new direction when dealing with attitudes towards digital device usage for learning. We detected practically no evidence of social aspects, behavioural attitudes or perceived control having any significant influence on digital knowledge and skills development. Thus, our hypothetical Theoretical Model 1 was only partially supported by the data. This finding is contrary to previous studies which have suggested that attitudes in general have a significant influence on a person’s decision to behave in a certain way (in this case, to use digital devices for learning; [26,27]). However, as previous studies have also focused more on behavioural intention rather than other attitude dimensions, the findings are not entirely unpredictable.
Another important finding is that individually developable knowledge and skills predict the variance of the development of digital competence dimensions which need social settings to develop, which is in line with our proposed hypothetical Theoretical Model 2. This suggests that before we ask students to collaborate with others and consider other people’s interests (legal behaviour and protecting oneself and others in the digital world), we should place an emphasis on developing more basic skills for learning (operational skills). This finding is in line with previous research, where operational skills have been taken as a basis for developing other digital skills in several frameworks (see [32] for the review). Furthermore, students should be given the chance to acquire more experience in understanding why it is necessary to behave in a legal manner where everyone’s interests are protected—these concepts could be better understood when students have some experience in creating something in the digital world (digital materials/content, programs). Moreover, as the creation process often requires collaboration, applying creation and programming knowledge and skills leads to better communication in the digital world. Additionally, the findings can contribute to more elaborate e-learning structures, where instructors must be sure that the learners have developed necessary individual skills in order to move on to more complex assignments needing knowledge about communication and/or suitable behaviour in the digital world. In particular, when thinking about primary and secondary school students as e-learners (currently and also in the future), then in a practical point of view, it is reasonable to start off with assignments focusing on creating digital materials and programming. At the same time, as previous research is also bringing forward the importance of technical skills for students e-learning readiness [8,9,10,11,12,13,14], our study also confirms, that before more complex tasks with technology can be carried out by students, technical skills (in our case operational) must be acquired.
These results of our study lend a new angle to viewing the digital competence for learning and the development of its dimensions. As previous studies have mainly focused on defining and assessing the dimensions of the competence (DigComp framework and see [21] for the review), we also managed to take a closer look at the relationships between the dimensions. These are rather useful findings: they might help us to prioritise the digital competence development focus in schools, as they draw attention to the importance of considering the order of teaching specific skills. Moreover, the results raise intriguing questions regarding the nature and importance of attitudes when talking about digital competence for learning, such as the level of importance of addressing schoolchildren’s attitudes towards digital devices and environments for learning and the amount of time that should be spent on assessing these attitudes. Furthermore, the findings have important implications for further development of digital competence assessment measures: the need to assess attitudes should be critically reviewed and feedback to students and practitioners should perhaps be tailored according to the findings of the current study. Additionally, the level of students’ skills in digital competence dimensions could be also assessed prior to e-learning, as it is important to specify (1) if the students have the necessary technical skills for e-learning, and (2) should the e-learning process focus more on individual or collaborative assignments.
However, these data should be interpreted with caution because the study was carried out only in Estonia, in four schools with a total of 426 students. It is possible that the results are only valid for the participants of this study and further investigation of the matter is needed. This is an important issue for future research.
6. Conclusions
The aim of this study was to determine if the theoretical models for predicting students’ digital competence for learning are in compliance with the data from the empirical study. The first research question was about how attitudes towards digital device usage predict the variance of the development of digital competence dimensions describing knowledge and skills. The proposed model was partially supported by the data, suggesting that behavioural intention can help predict the level of students’ operational skills, whereas other dimensions connected to attitudes do not help us predict digital competence dimensions in learning. The second research question was aimed at determining how dimensions concerning individually developed knowledge and skills of digital competence predict the variance of knowledge and skills which require social settings for developing. The data suggests that performing operations with digital tools, creating digital materials and programming digital content (individually developable) are predicting the development of communicating in the digital world, protecting oneself and others in the digital world and legal behaviour in the digital world (digital competence dimensions which need social settings to develop). Further studies should test how this knowledge could enable more personalised support according to the needs of specific clusters of learners. For example, novices should first focus on individual learning and more advanced learners might more often take on tasks that require knowledge and skills that could be improved in collaborative settings.
Author Contributions
Conceptualisation, K.K. and M.P.; methodology, K.K. and M.P.; formal analysis, K.K. and M.P.; investigation, K.K. and M.P.; data curation, K.K. and M.P.; writing—original draft preparation, K.K. and M.P.; writing—review and editing, K.K. and M.P.; visualisation, K.K. and M.P.; supervision, M.P.; project administration, M.P.; funding acquisition, M.P. All authors have read and agreed to the published version of the manuscript.
Funding
This research has been supported by the DIGIVARA5 project “The effect of using digital learning materials for learning and teaching in the context of Estonian basic school (1.05.2020−30.04.2023)” financed by the Ministry of Education and Research in Estonia.
Institutional Review Board Statement
The study has been approved by the Research Ethics Committee of the University of Tartu, Estonia.
Informed Consent Statement
Informed consent was obtained from all subjects involved in the study.
Data Availability Statement
Data collected in this study are available in anonymised format on request from the authors.
Acknowledgments
We would like to thank all schools, teachers and students who have taken the time to participate in our study.
Conflicts of Interest
The authors declare no conflict of interest.
References
- Ferrari, A. Digital Competence in Practice: An Analysis of Frameworks; JRC-IPTS: Seville, Spain, 2012. [Google Scholar] [CrossRef]
- Ferrari, A. DIGCOMP: A Framework for Developing and Understanding Digital Competence in Europe; Publications Office of the European Union: Brussels, Belgium, 2013. [Google Scholar] [CrossRef]
- Hatlevik, O.; Ottestad, G.; Throndsen, I. Predictors of digital competence in 7th grade: A multilevel analysis. J. Comput. Assist. Learn. 2015, 31, 220–231. [Google Scholar] [CrossRef]
- Kim, H.J.; Hong, A.J.; Song, H.-D. The Relationships of Family, Perceived Digital Competence and Attitude, and Learning Agility in Sustainable Student Engagement in Higher Education. Sustainability 2018, 10, 4635. [Google Scholar] [CrossRef] [Green Version]
- The Contribution of Teacher’s Digital Competency to Teacher’s Professionalism at Vocational High School. Int. J. Innov. Technol. Explor. Eng. 2019, 9, 1728–1731. [CrossRef]
- Mehrvarz, M.; Heidari, E.; Farrokhnia, M.; Noroozi, O. The mediating role of digital informal learning in the relationship between students’ digital competence and their academic performance. Comput. Educ. 2021, 167, 104184. [Google Scholar] [CrossRef]
- Yazon, A.D.; Ang-Manaig, K.; Buama, C.A.C.; Tesoro, J.F.B. Digital Literacy, Digital Competence and Research Productivity of Educators. Univers. J. Educ. Res. 2019, 7, 1734–1743. [Google Scholar] [CrossRef]
- Martin, F.; Stamper, B.; Flowers, C. Examining Student Perception of Readiness for Online Learning: Importance and Confidence. Online Learn. 2020, 24, 38–58. [Google Scholar] [CrossRef]
- Hung, M.-L.; Chou, C.; Chen, C.-H.; Own, Z.-Y. Learner readiness for online learning: Scale development and student perceptions. Comput. Educ. 2010, 55, 1080–1090. [Google Scholar] [CrossRef]
- Boyd, D. The Characteristics of Successful Online Students. New Horiz. Adult Educ. Hum. Resour. Dev. 2004, 18, 31–39. [Google Scholar] [CrossRef]
- Cho, M.-H.; Shen, D. Self-regulation in online learning. Distance Educ. 2013, 34, 290–301. [Google Scholar] [CrossRef]
- Selim, H.M. Critical success factors for e-learning acceptance: Confirmatory factor models. Comput. Educ. 2007, 49, 396–413. [Google Scholar] [CrossRef]
- Wang, A.Y.; Newlin, M.H. Predictors of web-student performance: The role of self-efficacy and reasons for taking an on-line class. Comput. Hum. Behav. 2002, 18, 151–163. [Google Scholar] [CrossRef]
- Küsel, J.; Martin, F.; Markic, S. University Students’ Readiness for Using Digital Media and Online Learning—Comparison between Germany and the USA. Educ. Sci. 2020, 10, 313. [Google Scholar] [CrossRef]
- Hoffmann, T. The meanings of competency. J. Eur. Ind. Train. 1999, 23, 275–286. [Google Scholar] [CrossRef]
- Parry, S.B. Just What Is a Competency? (And Why Should You Care?). Training 1996, 35, 58. [Google Scholar]
- Woodruffe, C. What Is Meant by a Competency? Leadersh. Organ. Dev. J. 1993, 14, 29–36. [Google Scholar] [CrossRef]
- Vuorikari, R.; Punie, Y.; Carretero, S.; Van den Brande, L. DigComp 2.0: The Digital Competence Framework for Citizens; Publications Office of the European Union: Luxembourg, 2016. [Google Scholar] [CrossRef]
- Carretero, S.; Vuorikari, R.; Punie, Y. DigComp 2.1. The Digital Competence Framework for Citizens with Eight Proficiency Levels and Examples of Use; EUR 28558 EN; Publications Office of the European Union: Luxembourg, 2017. [Google Scholar] [CrossRef]
- Vuorikari, R.; Kluzer, S.; Punie, Y. DigComp 2.2: The Digital Competence Framework for Citizens; EUR 31006 EN; Publications Office of the European Union: Luxembourg, 2022. [Google Scholar] [CrossRef]
- Siddiq, F.; Hatlevik, O.E.; Olsen, R.V.; Throndsen, I.; Scherer, R. Taking a future perspective by learning from the past—A systematic review of assessment instruments that aim to measure primary and secondary school students’ ICT literacy. Educ. Res. Rev. 2016, 19, 58–84. [Google Scholar] [CrossRef] [Green Version]
- Kallas, K.; Pedaste, M. Digital competence test for learning in schools: Development of items and scales. Comput. Educ. submitted.
- Pedaste, M.; Kalmus, V.; Vainonen, K. Dimensions of digital competence and its assessment in basic school. Eest. Haridusteaduste Ajakiri. Est. J. Educ. 2021, 9, 212–243. [Google Scholar] [CrossRef]
- Hatlevik, O.E.; Gudmundsdottir, G.B.; Loi, M. Examining Factors Predicting Students’ Digital Competence. J. Inf. Technol. Educ. Res. 2015, 14, 123–137. [Google Scholar] [CrossRef]
- Hatlevik, O.E.; Throndsen, I.; Loi, M.; Gudmundsdottir, G.B. Students’ ICT self-efficacy and computer and information literacy: Determinants and relationships. Comput. Educ. 2018, 118, 107–119. [Google Scholar] [CrossRef]
- Davis, F.D. Perceived Usefulness, Perceived Ease of Use, and User Acceptance of Information Technology. MIS Q. 1989, 13, 319–340. [Google Scholar] [CrossRef] [Green Version]
- Adov, L.; Pedaste, M.; Leijen, Ä.; Rannikmäe, M. Does it have to be easy, useful, or do we need something else? STEM teachers’ attitudes towards mobile device use in teaching. Technol. Pedagog. Educ. 2020, 29, 511–526. [Google Scholar] [CrossRef]
- Ajzen, I. The theory of planned behavior. In Handbook of Theories of Social Psychology; van Lange, P.A., Kruglanski, A.W., Higgins, E.T., Eds.; SAGE Publications Ltd.: Thousand Oaks, CA, USA, 2012; Volume 1, pp. 438–459. [Google Scholar]
- Ajzen, I. The theory of planned behaviour: Reactions and reflections. Psychol. Health 2011, 26, 1113–1127. [Google Scholar] [CrossRef] [PubMed]
- Ajzen, I. The Theory of Planned Behavior. Organ. Behav. Hum. Decis. Process. 1991, 50, 179–211. [Google Scholar] [CrossRef]
- Rohatgi, A.; Scherer, R.; Hatlevik, O.E. The role of ICT self-efficacy for students’ ICT use and their achievement in a computer and information literacy test. Comput. Educ. 2016, 102, 103–116. [Google Scholar] [CrossRef]
- Iordache, C.; Mariën, I.; Baelden, D. Developing Digital Skills and Competences: A Quick-Scan Analysis of 13 Digital Literacy Models. Ital. J. Sociol. Educ. 2017, 9, 6–30. [Google Scholar] [CrossRef]
- Nokes-Malach, T.J.; Meade, M.L.; Morrow, D.G. The effect of expertise on collaborative problem solving. Think. Reason. 2012, 18, 32–58. [Google Scholar] [CrossRef]
- Woolley, A.; Hackman, J.R.; Jerde, T.E.; Chabris, C.F.; Bennett, S.L.; Kosslyn, S.M. Using brain-based measures to compose teams: How individual capabilities and team collaboration strategies jointly shape performance. Soc. Neurosci. 2007, 2, 96–105. [Google Scholar] [CrossRef]
- Meade, M.L.; Nokes, T.J.; Morrow, D.G. Expertise promotes facilitation on a collaborative memory task. Memory 2009, 17, 39–48. [Google Scholar] [CrossRef]
- Bowen, N.K.; Guo, S. Structural Equation Modelling; Oxford University Press: New York, NY, USA, 2011. [Google Scholar]
- Kline, R.B. Principles and Practice of Structural Equation Modeling, 4th ed.; The Guilford Press: New York, NY, USA, 1998. [Google Scholar]
- Ullman, J.B. Structural equation modeling. In Using Multivariate Statistics, 4th ed.; Tabachnick, B.G., Fidell, L.S., Eds.; Allyn & Bacon: Needham Heights, MA, USA, 2001; pp. 653–771. [Google Scholar]
- Muthén, L.K.; Muthén, B.O. Mplus User’s Guide, 8th ed.; Muthén & Muthén: Los Angeles, CA, USA, 2017. [Google Scholar]
Publisher’s Note: MDPI stays neutral with regard to jurisdictional claims in published maps and institutional affiliations. |
© 2022 by the authors. Licensee MDPI, Basel, Switzerland. This article is an open access article distributed under the terms and conditions of the Creative Commons Attribution (CC BY) license (https://creativecommons.org/licenses/by/4.0/).



