Correlations between Anthropometric Measurements and Sports Discipline Aptitude
Abstract
1. Introduction
2. Materials and Methods
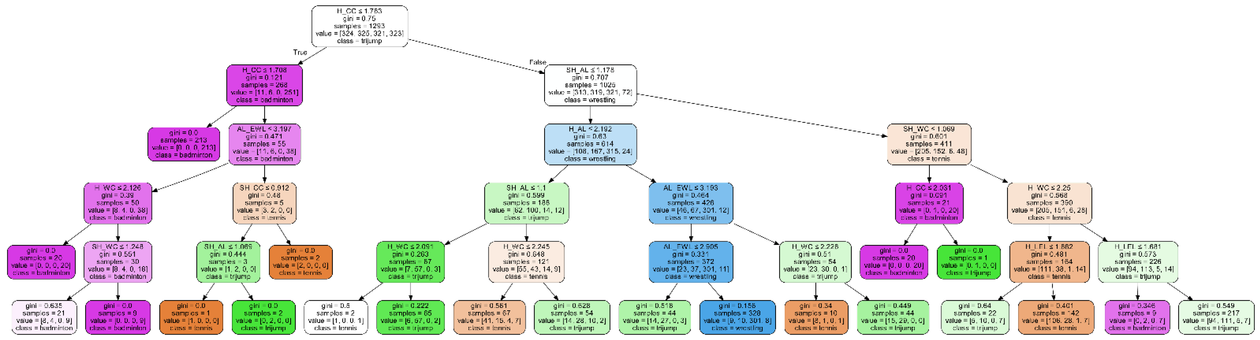
3. Results
4. Discussion
5. Conclusions
Author Contributions
Funding
Informed Consent Statement
Data Availability Statement
Conflicts of Interest
References
- Jayanthi, N.; Pinkham, C.; Dugas, L.; Patrick, B.; Labella, C. Sports specialization in young athletes: Evidence-based recommendations. Sports Health 2013, 5, 251–257. [Google Scholar] [CrossRef] [PubMed]
- Cangur, S.; Yaman, C.; Ercan, I.; Yaman, M.; Tok, S. The relationship of anthropometric measurements with psychological criteria in female athletes. Psychol. Health Med. 2017, 22, 325–331. [Google Scholar] [CrossRef]
- Faber, M.; Benade, A.J.; van Eck, M. Dietary intake, anthropometric measurements, and blood lipid values in weight training athletes (body builders). Int. J. Sports Med. 1986, 7, 342–346. [Google Scholar] [CrossRef] [PubMed]
- Faber, M.; Spinnler-Benade, A.J.; Daubitzer, A. Dietary intake, anthropometric measurements and plasma lipid levels in throwing field athletes. Int. J. Sports Med. 1990, 11, 140–145. [Google Scholar] [CrossRef] [PubMed]
- Hencken, C.; White, C. Anthropometric assessment of Premiership soccer players in relation to playing position. Eur. J. Sport Sci. 2006, 6, 205–211. [Google Scholar] [CrossRef]
- Kaplan, D.Ö.; Yıldıran, İ. Comparison of Somatotype Characteristics and Anthropometric Proportional Relations of Elite Wrestlers between Styles and Weights. J. Educ. Train. Stud. 2018, 6, 10. [Google Scholar] [CrossRef][Green Version]
- Massarani, F.A.; Canella, D.S.; Brito, F.B.; Citelli, M.; Koury, J.C. Assessment of trends of nutritional status, central obesity, and growth profile using anthropometric measurements in adolescent athletes from a sport-oriented public school. J. Sports Med. Phys. Fit. 2019, 59, 1885–1891. [Google Scholar] [CrossRef]
- Montoye, H.J.; E Howard, G.; Wood, J.H. Observations of some hemochemical and anthropometric measurements in athletes. J. Sports Med. Phys. Fit. 1967, 7, 35–44. [Google Scholar]
- Neogi, A.; Tiwari, A.; Medabala, T.; Adhikari, S.; Dey, S.K. Somatotype, Body Composition and Anthropometric Profiles of Indian Male Greco-Roman Wrestlers. Int. J. Sport Stud. Health 2019, 2, e93102. [Google Scholar] [CrossRef]
- Noh, J.-W.; Kim, J.-H.; Kim, J. Somatotype analysis of freestyle wrestlers compared with nonathletes for health science research. Toxicol. Environ. Health Sci. 2014, 6, 244–250. [Google Scholar] [CrossRef]
- Pineau, J.C.; Bouslah, M. Prediction of body fat in male athletes from ultrasound and anthropometric measurements versus DXA. J. Sports Med. Phys. Fit. 2020, 60, 251–256. [Google Scholar] [CrossRef] [PubMed]
- Radu, L.-E.; Hazar, F.; Puni, A.-R. Anthropometric and Physical Fitness Characteristics of University Students. Proc. Soc. Behav. Sci. 2014, 149, 798–802. [Google Scholar] [CrossRef][Green Version]
- Raschka, C.; Schmidt, K. Sports anthropological and somatotypical comparison between higher class male and female badminton and tennis players. Pap. Anthropol. 2013, 22, 153. [Google Scholar] [CrossRef][Green Version]
- Santos, D.A.; Dawson, J.A.; Matias, C.N.; Rocha, P.M.; Minderico, C.S.; Allison, D.B.; Sardinha, L.B.; Silva, A.M. Reference values for body composition and anthropometric measurements in athletes. PLoS ONE 2014, 9, e97846. [Google Scholar] [CrossRef]
- Sterkowicz-Przybycien, K.L.; Sterkowicz, S.; Zarow, R.T. Somatotype, body composition and proportionality in polish top greco-roman wrestlers. J. Hum. Kinet. 2011, 28, 141–154. [Google Scholar] [CrossRef]
- Nudri, W.W.; Ismail, M.; Zawiak, H. Anthropometric measurements and body composition of selected national athletes. Malays. J. Nutr. 1996, 2, 138–147. [Google Scholar]
- Singh, K. Anthropometric Measurements, Body Composition and Somatotyping among University Level High and Low Performer Triple Jumpers. Int. J. Cur. Res. Rev. 2017, 9, 44–47. [Google Scholar]
- Singh, S.; Singh, K.; Singh, M. Anthropometric measurements, body composition and somatotyping of high jumpers. Braz. J. Biomotricity 2010, 4, 266–271. [Google Scholar]
- Smaruj, M.; Orkwiszewska, A.; Adam, M.; Jeżyk, D.; Kostrzewa, M.; Laskowski, R. Changes in Anthropometric Traits and Body Composition over a Four-Year Period in Elite Female Judoka Athletes. J. Hum. Kinet. 2019, 70, 145. [Google Scholar] [CrossRef]
- Heydenreich, J.; Kayser, B.; Schutz, Y.; Melzer, K. Total Energy Expenditure, Energy Intake, and Body Composition in Endurance Athletes across the Training Season: A Systematic Review. Sports Med. Open 2017, 3, 8. [Google Scholar] [CrossRef]
- Hastie, T.; Tibshirani, R.; Friedman, J.H. The Elements of Statistical Learning. In Data Mining, Inference, and Prediction, 2nd ed.; Springer: New York, NY, USA, 2009; 745p. [Google Scholar]
- Buntine, W. Learning Classification Trees. Stat. Comput. 1995, 2, 63–73. [Google Scholar] [CrossRef]
- Tan, P.-N.; Steinbach, M.; Karpatne, A.; Kumar, V. Introduction to Data Mining, 2nd ed.; Pearson: New York, NY, USA, 2019; 839p. [Google Scholar]
- Fürnkranz, J. Decision Tree. In Encyclopedia of Machine Learning; Sammut, C., Webb, G.I., Eds.; Springer: Boston, MA, USA, 2010; pp. 263–267. [Google Scholar]
- Daniya, T.; Geetha, M.; Kumar, K.S. Classification and Regression Trees with Gini Index. Adv. Math. Sci. J. 2020, 9, 1857–8438. [Google Scholar] [CrossRef]
- Di Credico, A.; Gaggi, G.; Ghinassi, B.; Mascherini, G.; Petri, C.; Di Giminiani, R.; Di Baldassarre, A.; Izzicupo, P. The Influence of Maturity Status on Anthropometric Profile and Body Composition of Youth Goalkeepers. Int. J. Environ. Res. Public Health 2020, 17, 8247. [Google Scholar] [CrossRef] [PubMed]
- Lesinski, M.; Schmelcher, A.; Herz, M.; Puta, C.; Gabriel, H.; Arampatzis, A.; Laube, G.; Büsch, D.; Granacher, U. Maturation-, age-, and sex-specific anthropometric and physical fitness percentiles of German elite young athletes. PLoS ONE 2020, 15, e0237423. [Google Scholar] [CrossRef]
- Veldre, G.; Jurimae, T. Anthropometric parameters and sexual maturation in 12- to 15-year-old Estonian boys. Anthr. Anz. 2004, 62, 203–215. [Google Scholar] [CrossRef]
- Bonato, M.; Maggioni, M.; Rossi, C.; Rampichini, S.; La Torre, A.; Merati, G. Relationship between anthropometric or functional characteristics and maximal serve velocity in professional tennis players. J. Sports Med. Phys. Fit. 2014, 55, 1157–1165. [Google Scholar]
- Elce, A.; Cardillo, G.; Ventriglia, M.; Giordano, C.; Amirante, F.; Mazza, G.; Sangiorgio, A.; Martiniello, L. Anthropometric characteristics of young Italian tennis players. J. Hum. Sport Exerc. 2017, 12, 651–658. [Google Scholar] [CrossRef]
- Miftari, F.; Jarani, J.; Stratoberdha, D.; Salihu, H. A Comparison of The Anthropometric Parameters between Basketball Players, Handball Players and Volleyball Players. Eur. J. Phys. Educ. Sport Sci. 2017, 3, 155–164. [Google Scholar] [CrossRef]
- Fatahi, A.; Ameli, M.; Sadeghi, H.; Mahmoodi, B. Relationship between anthropometric parameters with vertical jump in male elite volleyball players due to game’s position. J. Hum. Sport Exerc. 2012, 7, 714–726. [Google Scholar] [CrossRef]





| Code | Triple Jump [21] | Wrestling [6] | Tennis [13] | Badminton [13] | ||||
|---|---|---|---|---|---|---|---|---|
| Mean | SD | Mean | SD | Mean | SD | Mean | SD | |
| H | 180 | 2.7 | 171 | 8.7 | 185 | 4.8 | 182 | 4.6 |
| SH | 91 | 1.3 | 92 | 4.2 | 96 | 3.2 | 96 | 2.5 |
| WC | 78 | 1.6 | 84 | 10.5 | 80 | 4 | 82 | 3.8 |
| CC | 94 | 1.8 | 105 | 10.7 | 96 | 5.2 | 96 | 4.3 |
| LEL | 102 | 1.5 | 102 | 7 | 104 | 4.2 | 102 | 3.5 |
| AL | 80 | 1.2 | 75 | 4.4 | 82 | 5.4 | 80 | 4.4 |
| EWL | 26 | 0.4 | 26 | 1.8 | 26 | 6 | 27 | 4.1 |
| H/SH | H/LEL | H/AL | H/WC | H/CC | SH/LEL | SH/AL | SH/WC | SH/CC | AL/LEL | AL/EWL | |
|---|---|---|---|---|---|---|---|---|---|---|---|
| badminton | 1.90 ± 0.058 | 1.79 ± 0.064 | 2.29 ± 0.126 | 2.24 ± 0.104 | 1.90 ± 0.082 | 0.943 ± 0.035 | 1.20 ± 0.064 | 1.18 ± 0.056 | 1.00 ± 0.046 | 0.78 ± 0.044 | 3.01 ± 0.443 |
| tennis | 1.93 ± 0.07 | 1.77 ± 0.073 | 2.26 ± 0.14 | 2.32 ± 0.116 | 1.94 ± 0.102 | 0.92 ± 0.041 | 1.17 ± 0.073 | 1.20 ± 0.063 | 1.00 ± 0.057 | 0.79 ± 0.052 | 3.26 ± 0.738 |
| triple jump | 1.99 ± 0.037 | 1.78 ± 0.034 | 2.26 ± 0.04 | 2.30 ± 0.052 | 1.93 ± 0.04 | 0.89 ± 0.016 | 1.14 ± 0.02 | 1.16 ± 0.025 | 0.97 ± 0.02 | 0.79 ± 0.014 | 3.03 ± 0.053 |
| wrestling | 1.86 ± 0.117 | 1.69 ± 0.128 | 2.28 ± 0.157 | 2.07 ± 0.244 | 1.65 ± 0.163 | 0.90 ± 0.064 | 1.23 ± 0.078 | 1.12 ± 0.132 | 0.89 ± 0.086 | 0.74 ± 0.059 | 2.86 ± 0.223 |
| Wrestling | Badminton | Tennis | |
|---|---|---|---|
| badminton | 0.949 | ||
| tennis | 0.951 | 0.756 | |
| triple jump | 0.992 | 0.975 | 0.979 |
Publisher’s Note: MDPI stays neutral with regard to jurisdictional claims in published maps and institutional affiliations. |
© 2022 by the authors. Licensee MDPI, Basel, Switzerland. This article is an open access article distributed under the terms and conditions of the Creative Commons Attribution (CC BY) license (https://creativecommons.org/licenses/by/4.0/).
Share and Cite
Wiacek, M.; Tomasiuk, R.; Zubrzycki, I.Z. Correlations between Anthropometric Measurements and Sports Discipline Aptitude. Appl. Sci. 2022, 12, 5932. https://doi.org/10.3390/app12125932
Wiacek M, Tomasiuk R, Zubrzycki IZ. Correlations between Anthropometric Measurements and Sports Discipline Aptitude. Applied Sciences. 2022; 12(12):5932. https://doi.org/10.3390/app12125932
Chicago/Turabian StyleWiacek, Magdalena, Ryszard Tomasiuk, and Igor Z. Zubrzycki. 2022. "Correlations between Anthropometric Measurements and Sports Discipline Aptitude" Applied Sciences 12, no. 12: 5932. https://doi.org/10.3390/app12125932
APA StyleWiacek, M., Tomasiuk, R., & Zubrzycki, I. Z. (2022). Correlations between Anthropometric Measurements and Sports Discipline Aptitude. Applied Sciences, 12(12), 5932. https://doi.org/10.3390/app12125932
