A New Method of Ski Tracks Extraction Based on Laser Intensity Information
Abstract
:1. Introduction
2. Study Area and Data
3. Methodology
3.1. Downsampling with Edge-Preserving Information
3.2. The First Segmentation Based on Intensity Information
3.3. The Second Segmentation with The Cloth Method
3.4. Ski Tracks Extraction
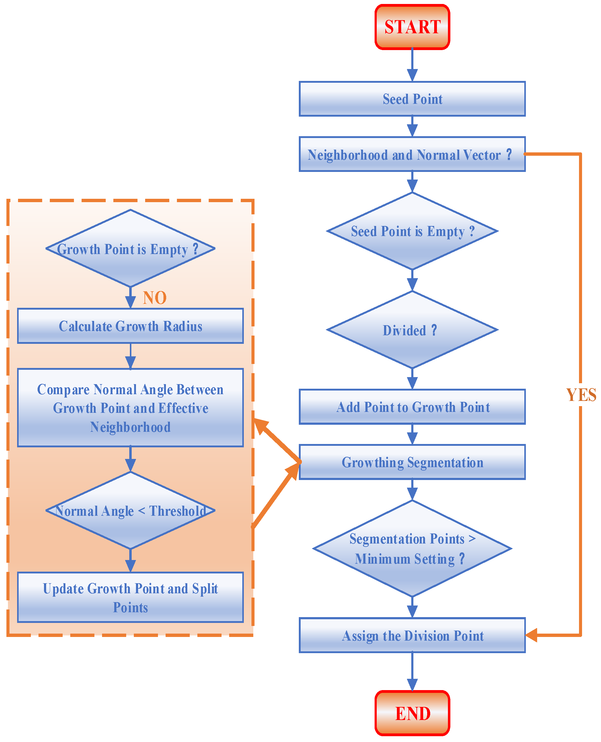
3.4.1. K-Neighborhood Acquisition of k-d Tree
3.4.2. Establishment of Criteria for Regional Growth and Selection of Initial Seed Points
3.4.3. Setting the Threshold for Curvature
| Algorithm 1: The Point Cloud Extraction Algorithm for Ski Tracks | |
| Require: Point cloud = {P}; Point normals = {N}; | |
| 1: | Points curvatures ={K }; |
| 2: | Neighbor finding function = { }; |
| 3: | Curvature threshold = { }; |
| 4: | Angle threshold = { }; |
| 5: | Region list ; |
| 6: | Available points list . |
| Ensure: Clustering points set, M | |
| 7: | is not empty do |
| 8: | Current region |
| 9: | Current seeds |
| 10: | Point with minimum curvature in |
| 11: | |
| 12: | |
| 13: | |
| 14: | for to size do |
| 15: | Find nearest neighbours of current seed point |
| 16: | Current neighbour point |
| 17: | if contains and then |
| 18: | |
| 19: | |
| 20: | if then |
| 21: | |
| 22: | end if |
| 23: | end if |
| 24: | end for |
| 25: | Add current region to global segment list |
| 26: | |
| 27: | return M |
4. Results and Discussion
5. Conclusions and Future Work
Author Contributions
Funding
Institutional Review Board Statement
Informed Consent Statement
Data Availability Statement
Conflicts of Interest
References
- Han, X.F.; Jin, J.S.; Wang, M.J.; Jiang, W.; Gao, L.; Xiao, L. A review of algorithms for filtering the 3D point cloud. Process. Image Commun. 2017, 57, 103–112. [Google Scholar] [CrossRef]
- Li, Y.; Li, C.; Wang, S.; Fang, J. A CSF-Modified Filtering Method based on Topography Feature. Remote Sens. Technol. Appl. 2020, 34, 1261–1268. [Google Scholar]
- Schindl, A.; Schindl, M.; Pernerstorfer-Schön, H.; Schindl, L. Low-intensity laser therapy: A review. J. Investig. Med. Off. Publ. Am. Fed. Clin. Res. 2000, 48, 312–326. [Google Scholar]
- Chang, W.C.; Pham, V.T. 3-d point cloud registration using convolutional neural networks. Appl. Sci. 2019, 9, 3273. [Google Scholar] [CrossRef] [Green Version]
- Pomerleau, F.; Liu, M.; Colas, F.; Siegwart, R. Challenging data sets for point cloud registration algorithms. Int. J. Robot. Res. 2012, 31, 1705–1711. [Google Scholar] [CrossRef] [Green Version]
- Froula, D.H.; Turnbull, D.; Davies, A.S.; Kessler, T.J.; Haberberger, D.; Palastro, J.P.; Bahk, S.W.; Begishev, I.A.; Boni, R.; Bucht, S.; et al. Spatiotemporal control of laser intensity. Nat. Photonics 2018, 12, 262–265. [Google Scholar] [CrossRef]
- Borghesi, M.; Fuchs, J.; Bulanov, S.V.; Mackinnon, A.J.; Patel, P.K.; Roth, M. Fast ion generation by high-intensity laser irradiation of solid targets and applications. Fusion Sci. Technol. 2006, 49, 412–439. [Google Scholar] [CrossRef]
- Zhang, J.; Zhao, X.; Chen, Z.; Lu, Z. A review of deep learning-based semantic segmentation for point cloud. IEEE Access 2019, 7, 179118–179133. [Google Scholar] [CrossRef]
- Huang, X.; Mei, G.; Zhang, J.; Abbas, R. A comprehensive survey on point cloud registration. arXiv 2021, arXiv:2103.02690. [Google Scholar]
- Nguyen, A.; Le, B. 3D point cloud segmentation: A survey. In Proceedings of the 2013 6th IEEE Conference on Robotics, Automation and Mechatronics (RAM), Manila, Philippines, 12–15 November 2013. [Google Scholar]
- Liu, Y.; Fan, B.; Xiang, S.; Pan, C. 3D point cloud segmentation: A survey. In Proceedings of the IEEE/CVF Conference on Computer Vision and Pattern Recognition, Long Beach, CA, USA, 15–20 June 2019. [Google Scholar]
- Landrieu, L.; Simonovsky, M. Large-scale point cloud semantic segmentation with superpoint graphs. In Proceedings of the IEEE Conference on Computer Vision and Pattern Recognition, Salt Lake City, UT, USA, 18–23 June 2018. [Google Scholar]
- Guo, M.H.; Cai, J.X.; Liu, Z.N.; Mu, T.J.; Martin, R.R.; Hu, S.M. Pct: Point cloud transformer. Comput. Vis. Media 2021, 7, 187–199. [Google Scholar] [CrossRef]
- Xu, X.; Lee, G.H. Weakly supervised semantic point cloud segmentation: Towards 10x fewer labels. In Proceedings of the IEEE/CVF Conference on Computer Vision and Pattern Recognition, Seattle, WA, USA, 13–19 June 2020. [Google Scholar]
- Wu, B.; Ma, J.; Chen, G.; An, P. Feature Interactive Representation for Point Cloud Registration. In Proceedings of the IEEE/CVF International Conference on Computer Vision, Seoul, Korea, 27–28 October 2019. [Google Scholar]
- Zeybek, M.; Şanlıoğlu, İ. Point cloud filtering on UAV based point cloud. Measurement 2019, 133, 99–111. [Google Scholar] [CrossRef]
- Gojcic, Z.; Zhou, C.; Wegner, J.D.; Guibas, L.J.; Birdal, T. Learning multiview 3d point cloud registration. In Proceedings of the IEEE/CVF Conference on Computer Vision and Pattern Recognition, Seattle, WA, USA, 19–25 June 2020. [Google Scholar]
- Meng, H.Y.; Gao, L.; Lai, Y.K.; Manocha, D. Vv-net: Voxel vae net with group convolutions for point cloud segmentation. In Proceedings of the IEEE/CVF International Conference on Computer Vision, Seoul, Korea, 27 October–2 November 2019. [Google Scholar]
- Goyal, A.; Law, H.; Liu, B.; Newell, A.; Deng, J. Revisiting point cloud shape classification with a simple and effective baseline. In Proceedings of the International Conference on Machine Learning, Virtual Event, 18–24 July 2021. [Google Scholar]
- Deng, Z.; Yao, Y.; Deng, B.; Zhang, J. A robust loss for point cloud registration. In Proceedings of the IEEE/CVF International Conference on Computer Vision, Montreal, QC, Canada, 11–17 October 2021. [Google Scholar]
- Xiao, J.; Adler, B.; Zhang, H. 3D point cloud registration based on planar surfaces. In Proceedings of the 2012 IEEE International Conference on Multisensor Fusion and Integration for Intelligent Systems (MFI), Hamburg, Germany, 13–15 September 2012. [Google Scholar]
- Poullis, C. A framework for automatic modeling from point cloud data. Trans. Pattern Anal. Mach. Intell. 2013, 35, 2563–2575. [Google Scholar] [CrossRef] [PubMed]
- Özdemir, S.; Akbulut, Z.; Karsli, F.; Hayrettin, A.C.A.R. Automatic extraction of trees by using multiple return properties of the lidar point cloud. Int. J. Eng. Geosci. 2021, 6, 20–26. [Google Scholar] [CrossRef]
- Kammerl, J.; Blodow, N.; Rusu, R.B.; Gedikli, S.; Beetz, M.; Steinbach, E. Real-time compression of point cloud streams. In Proceedings of the 2012 IEEE International Conference on Robotics and Automation, St. Paul, MN, USA, 14–19 May 2012. [Google Scholar]
- Fu, K.; Liu, S.; Luo, X.; Wang, M. Robust point cloud registration framework based on deep graph matching. In Proceedings of the IEEE/CVF Conference on Computer Vision and Pattern Recognition, Nashville, TN, USA, 20–25 June 2021. [Google Scholar]
- Lee, J.B.; Jung, J.H.; Kim, H.J. Segmentation of seabed points from airborne bathymetric LiDAR point clouds using cloth simulation filtering algorithm. J. Korean Soc. Surv. Geod. Photogramm. Cartogr. 2020, 38, 1–9. [Google Scholar]
- Park, J.; Zhou, Q.Y.; Koltun, V. Colored point cloud registration revisited. In Proceedings of the IEEE International Conference on Computer Vision, Honolulu, HI, USA, 21–26 July 2017. [Google Scholar]
- Wang, Y.; Sheng, Y.; Qin, J.; Zhang, S.; Min, X. Purification of single building point cloud data using cloth simulation filter. Bull. Surv. Mapp. 2020, 72. [Google Scholar] [CrossRef]
- Sithole, G.; Vosselman, G. Automatic structure detection in a point-cloud of an urban landscape. In Proceedings of the 2003 2nd GRSS/ISPRS Joint Workshop on Remote Sensing and Data Fusion over Urban Areas, Berlin, Germany, 22–23 May 2003. [Google Scholar]
- Quan, S.; Yang, J. Compatibility-guided sampling consensus for 3-d point cloud registration. IEEE Trans. Geosci. Remote Sens. 2020, 58, 7380–7392. [Google Scholar] [CrossRef]
- Zaganidis, A.; Sun, L.; Duckett, T.; Cielniak, G. Integrating deep semantic segmentation into 3-d point cloud registration. IEEE Robot. Autom. Lett. 2018, 3, 2942–2949. [Google Scholar] [CrossRef] [Green Version]
- Liu, K.; Wu, J.; Li, J.J.; Shen, J.J. Research on point cloud data processing for helicopter aided navigation. In Proceedings of the Seventh Symposium on Novel Photoelectronic Detection Technology and Applications, Kunming, China, 5–7 November 2021; International Society for Optics and Photonics: Bellingham, WA, USA, 2021. [Google Scholar]
- Prokop, M.; Shaikh, S.A.; Kim, K.S. Low overlapping point cloud registration using line features detection. Remote Sens. 2019, 12, 61. [Google Scholar] [CrossRef] [Green Version]
- Min, T.; Kim, E.; Shim, I. Geometry guided network for point cloud registration. IEEE Robot. Autom. Lett. 2021, 12, 7270–7277. [Google Scholar] [CrossRef]






























| Name of Points | Extraction Algorithm | Correct Rate (%) | Over-Extraction Rate (%) | Under-Extraction Rate (%) |
|---|---|---|---|---|
| First Data in Region A | Euclidean Distance | 68.3 | 20.4 | 11.3 |
| Clustering Segmentation | 76.9 | 6.2 | 16.9 | |
| RANSAC Method | 82.6 | 7.3 | 10.1 | |
| Proposed Method | 92.2 | 4.7 | 3.1 | |
| Second Data in Region A | Euclidean Distance | 75.6 | 10.4 | 14.0 |
| Clustering Segmentation | 74.3 | 12.6 | 13.1 | |
| RANSAC Method | 85.4 | 8.9 | 5.7 | |
| Proposed Method | 94.5 | 2.8 | 2.7 | |
| First Data in Region B | Euclidean Distance | 59.8 | 26.3 | 13.9 |
| Clustering Segmentation | 72.5 | 14.3 | 13.2 | |
| RANSAC Method | 80.1 | 10.7 | 9.2 | |
| Proposed Method | 89.4 | 6.8 | 3.8 | |
| Second Data in Region B | Euclidean Distance | 72.2 | 15.4 | 12.4 |
| Clustering Segmentation | 70.8 | 18.5 | 10.7 | |
| RANSAC Method | 85.6 | 7.8 | 6.6 | |
| Proposed Method | 92.9 | 5.1 | 2.0 |
Publisher’s Note: MDPI stays neutral with regard to jurisdictional claims in published maps and institutional affiliations. |
© 2022 by the authors. Licensee MDPI, Basel, Switzerland. This article is an open access article distributed under the terms and conditions of the Creative Commons Attribution (CC BY) license (https://creativecommons.org/licenses/by/4.0/).
Share and Cite
Wang, W.; Zhao, C.; Zhang, H. A New Method of Ski Tracks Extraction Based on Laser Intensity Information. Appl. Sci. 2022, 12, 5678. https://doi.org/10.3390/app12115678
Wang W, Zhao C, Zhang H. A New Method of Ski Tracks Extraction Based on Laser Intensity Information. Applied Sciences. 2022; 12(11):5678. https://doi.org/10.3390/app12115678
Chicago/Turabian StyleWang, Wenxin, Changming Zhao, and Haiyang Zhang. 2022. "A New Method of Ski Tracks Extraction Based on Laser Intensity Information" Applied Sciences 12, no. 11: 5678. https://doi.org/10.3390/app12115678
APA StyleWang, W., Zhao, C., & Zhang, H. (2022). A New Method of Ski Tracks Extraction Based on Laser Intensity Information. Applied Sciences, 12(11), 5678. https://doi.org/10.3390/app12115678

