PV Benefits Assessment for PV-Powered Charging Stations for Electric Vehicles
Abstract
Featured Application
Abstract
1. Introduction
- (1)
- Currently, there is not enough research on preliminary requirements and feasibility conditions for PVCS.
- (2)
- The decision-making model should be improved including the PV benefits assessment information.
- (3)
- Lack of analysis of PV benefits under several solar irradiation conditions and different EVs charging profiles.
- (1)
- An effective methodology and easy to use Excel-based tool.
- (2)
- A flexible sizing of the PVCS according to the users’ needs and budgets.
- (3)
- A qualitative analysis of PVCS under three types of solar irradiations, two charging profiles and three predefined scenarios and personalized scenario of occupancy rates (OR) of electric charging terminals.
2. PV Benefits Assessment Methodology
- The consumption of an EV is assumed to be 15 kWh/100 km for “normal” driving and 10 kWh/100 km for economical driving [26];
- Maximum Power Point Tracking (MPPT) for PV power is considered to be al-ways optimal;
- Losses due to microgrid system are estimated at 14% (average value given by PVGIS software);
- All considered charging terminals can offer a charging power less than or equal to 22 kW. This limitation is chosen in order to reduce the dependency on the power grid in favor of PV energy in the EV charging [17].
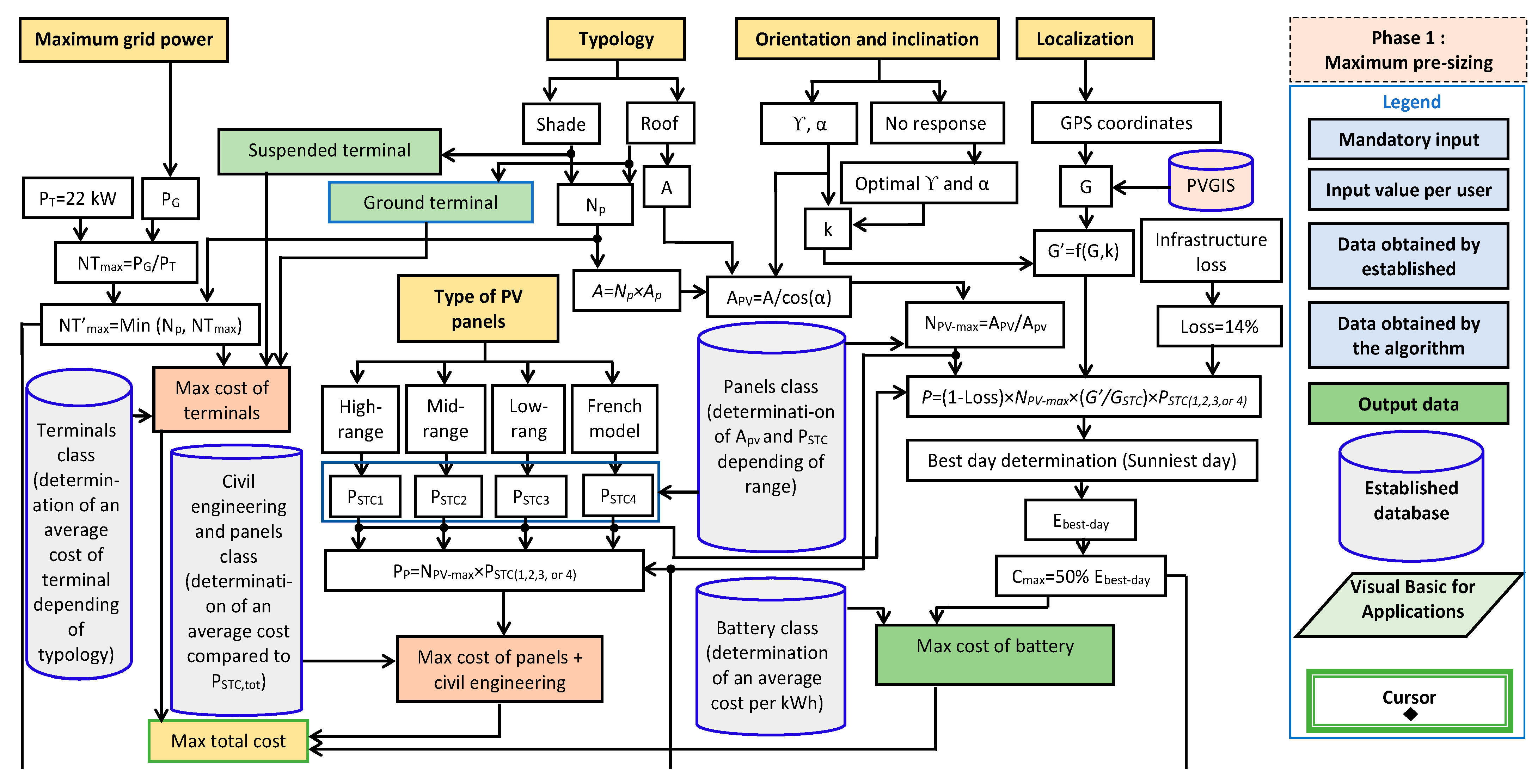
2.1. Phase 1: Maximum Pre-Sizing
- The sizing of charging terminals;
- The area of the infrastructure;
- The sizing of the PV panels;
- The sizing of the storage;
- The calculation of the total and maximum price of the infrastructure.
2.1.1. Requisite Data
- Available maximum public grid power PG, which corresponds to the maximum value of the power, in kW, that the power grid can supply the future PVCS;
- Typology corresponding to the choice of PV panels installation on the roof or on the car parking shade;
- Type of the charging terminals according to the typology PV panels installations: for a rooftop installation, ground type charging terminals are assigned, and for a shade-type installation, suspended charging terminals are assigned;
- Number of parking spots to be covered Np;
- Available area A corresponding to the roof area available for the PV panels installation and to the PVCS available area for car parking shade;
- Type of PV panels according to the desired range, i.e., high-range, mid-range, low-range, and the French model, corresponding to monocrystalline panels defined according to PV power at standard test conditions (STC) PSTC and PV conversion efficiency η:
- ○
- High-range: η = 22.6%, PSTC1 = 400 W;
- ○
- Mid-range: η = 19.6%, PSTC2 = 330 W;
- ○
- Low-range: η = 18.4%, PSTC3 = 300 W;
- ○
- French model: η = 18.1%, PSTC4 = 300 W.
- PV orientation Υ and PV inclination α, which will make it possible to determine the irradiations received by the PV panels;
- Depending on the location, latitude and longitude, the weather data profile is generated through a download link allowing to obtain the solar irradiation data from Photovoltaic Geographical Information System (PVGIS) software [27].
2.1.2. First Step: Sizing of Charging Terminals
2.1.3. Second Step: Area of the Infrastructure
2.1.4. Third Step: Sizing of the PV Panels
2.1.5. Fourth Step: Sizing of the Storage
2.1.6. Fifth Step: Calculation of the Total and Maximum Price of the Infrastructure
- The cost of the infrastructure of the PV panels and of its implementation is estimated according to the total peak power of the PV panels depending on the four ranges (high, mid, low, and French model). For the PV infrastructure installed on the roof, the estimated cost is given according to the data summarized in Table 2, while the estimated costs of the PV infrastructure installed on the car parking shade is presented according to the data summarized in Table 3. These tables allow, after mathematical linearization, to associate a cost as function of the total peak power of the of the PV panels Pp obtained by Equation (8):
- The cost of the stationary storage (batteries) for the PVCS is estimated from the data presented in Table 4;
- The cost of charging terminals depends on the type of terminals (on the ground for the roof type and suspended for the shade type) and on the real maximum number of terminals NT′max. This cost is determined using a database establishing an average price for the two types of terminals.
2.2. Phase 2: Price Adjustment
- The type of PV panels via the same scrolling menu as in phase 1;
- The number of PV panels NPV via a cursor varying from 1 to the maximum number of PV panels NPV-max estimated in phase 1;
- The number of terminals Nterminals via a cursor varying from 1 to the real maximum number of terminals NT′max estimated in phase 1;
- The stationary batteries capacity C in kWh via a cursor varying from zero to the maximum capacity Cmax estimated in phase 1.
2.3. Phase 3: PVCS Performance Assessment
2.3.1. General Assumptions
2.3.2. Preliminary Calculations
2.3.3. Charging Scenarios
- Virtuous scenario: 100% green user profiles;
- Critical scenario: 100% red user profiles;
- Realistic scenario: 30% red user profiles and 70% green user profiles. This scenario is intended to be realistic because the red users are, by definition, less regular users of PVCS;
- Personalized scenario: this is proposed to give the tool user the possibility to choose the number of terminals used as well as the distribution between the users of the PVCS with green and red profiles. It is only limited by the number of terminals chosen at the end of phase 2.
- 8:00 a.m. to 10:00 a.m.: OR = 50%;
- 10:00 a.m. to 12:00 p.m.: OR = 100%;
- 12:00 p.m. to 14:00 p.m.: OR = 50%;
- 14:00 p.m. to 16:00 p.m.: OR = 100%;
- 16:00 p.m. to 18:00 p.m.: OR = 75%.
2.3.4. Algorithmic Logic
- An average sunny day, resulting from an average obtained over a period extending between 2005 and 2016 (Figure 7c);
- A poorly sunny day, corresponding to an average carried out over the least sunny month (Figure 7d);
- A very sunny day, corresponding to an average carried out over the sunniest month (Figure 7e).
- A circular diagram, representing the percentage of each energy source to ensure the recharging of EVs. It makes it possible to account for the distribution of energy from PVCS (energy from PV) and external energy (from power grid);
- A histogram, allowing a more detailed analysis of the energy distribution per two-hour time slot.
3. Conclusions
Author Contributions
Funding
Institutional Review Board Statement
Informed Consent Statement
Data Availability Statement
Acknowledgments
Conflicts of Interest
Abbreviations
| AGM | Absorbed glass mat |
| EV | Electric Vehicle |
| HOMER | Hybrid Optimization Model for Multiple Energy Resources |
| OR | Occupancy Rates |
| PV | Photovoltaic |
| PVCS | PV-powered Charging Stations |
| PVGIS | Photovoltaic Geographical Information System |
| SOC | State of Charge |
| STC | Standard Test Conditions |
| Parameters | |
| Available area | |
| Conventional surface of a parking spot | |
| Area of one PV panel | |
| Area of all PV panels | |
| PV panels inclination | |
| Maximum capacity of stationary storage (batteries) | |
| Stationary storage capacity (batteries) | |
| Total energy produced during the best sunny day | |
| Energy required for charging an EV with the green profile | |
| Energy required for charging an EV with the red profile | |
| Solar irradiation | |
| Corrected solar irradiation | |
| Number of parking spots | |
| Maximum number of PV panels | |
| Number of PV panels | |
| Number of terminals used per 2-hours’ time slot | |
| Number of fast charging terminals | |
| Number of slow charging terminals | |
| Theoretical maximum number of charging terminals | |
| Real maximum number of charging terminals | |
| Number of terminals | |
| PV conversion efficiency | |
| PV panels orientation | |
| PV power of panels | |
| Total demanded power | |
| Difference between the power requested by all the used terminals and the power supplied by the PV panels | |
| Available maximum public grid power | |
| Total peak power of PVCS | |
| PV panel power at standard test conditions | |
| Power exchanged with storage system or power grid | |
| Maximum power delivered by each terminal | |
| Maximum power of the slow charge | |
| Maximum power of the fast charge | |
| EV charging time for the green profile | |
| EV charging time for the red profile |
References
- International Energy Agency; International REA; United Nations Statistics Division; World Health Organization. Tracking SDG 7: The Energy Progress Report 2019; The World Bank Group: Washington, DC, USA, 2019; pp. 1–176. [Google Scholar]
- Orhan, E.; Celal, H.C.; Çetin, B.G. Sizing of a solar-wind hybrid electric vehicle charging station by using HOMER software. J. Clean. Prod. 2021, 279, 123615. [Google Scholar]
- Santos, G.; Davies, H. Incentives for quick penetration of electric vehicles in five European countries: Perceptions from experts and stakeholders. Transp. Res. Part A Policy Pract. 2020, 137, 326–342. [Google Scholar] [CrossRef]
- Regulation (EU). 2018/1999 of the European Parliament and of the Council on the Governance of the Energy Union and Climate Action. 11 December 2018. Available online: https://www.europeansources.info/record/regulation-eu-2018-1999-on-the-governance-of-the-energy-union-and-climate-action/ (accessed on 9 April 2021).
- Regulation (EU). 2019/631 of the European Parliament and of the Council of Setting CO2 Emission Performance Standards for New Passenger Cars and For New Light Commercial Vehicles. 17 April 2019. Available online: https://www.europeansources.info/record/regulation-eu-2019-631-setting-co2-emission-performance-standards-for-new-passenger-cars-and-for-new-light-commercial-vehicles/ (accessed on 9 April 2021).
- Heitel, S.; Seddig, K.; Vilchez, J.J.G.; Jochem, P. Global electric car market deployment considering endogenous battery price development. In Technological Learning in the Transition to a Low-Carbon Energy System; Academic Press: Cambridge, MA, USA, 2020; pp. 281–305. [Google Scholar]
- Xu, R.; Zhu, Q.; Xu, Z.; Feng, Y.; Wei, X. PLZST antiferroelectric ceramics with promising energy storage and discharge performance for high power applications. J. Am. Ceram. Soc. 2020, 103, 1831–1838. [Google Scholar] [CrossRef]
- Oliver, D.; Tobias, B.; Dirk, N. Combining analytics and simulation methods to assess the impact of shared, autonomous electric vehicles on sustainable urban mobility. Inf. Manag. 2020, 103285. [Google Scholar] [CrossRef]
- Fedele, R. Smart Road Infrastructures Through Vibro-Acoustic Signature Analyses. New Metropolitan Perspectives. NMP 2020. Smart Innov. Syst. Technol. 2021, 178, 1481–1490. [Google Scholar] [CrossRef]
- Salvatore, T.; Alessandro, S.; Salvatore, C.; Fabio, A.; Giovanni, P. Smart Roads: An Overview of What Future Mobility Will Look Like. Infrastructures 2020, 5, 107. [Google Scholar] [CrossRef]
- Global EV Outlook 2020–Analysis. Available online: https://www.iea.org/reports/global-ev-outlook-2020 (accessed on 30 October 2020).
- Wang, D.; Sechilariu, M.; Locment, F. PV-Powered Charging Station for Electric Vehicles: Power Management with Integrated V2G. Appl. Sci. 2020, 10, 6500. [Google Scholar] [CrossRef]
- Zhou, J.; Wu, Y.; Wu, C.; He, F.; Zhang, B.; Liu, F. A geographical information system based multi-criteria decision-making approach for location analysis and evaluation of urban photovoltaic charging station: A case study in Beijing. Energy Convers. Manag. 2020, 205, 112340. [Google Scholar] [CrossRef]
- Tulpule, P.J.; Marano, V.; Yurkovich, S.; Rizzoni, G. Economic and environmental impacts of a PV powered workplace parking garage charging station. Appl. Energy 2013, 108, 323–332. [Google Scholar] [CrossRef]
- Han, X.; Liang, Y.; Ai, Y.; Li, J. Economic evaluation of a PV combined energy storage charging station based on cost estimation of second-use batteries. Energy 2018, 165, 326–339. [Google Scholar] [CrossRef]
- Mouli, G.R.C.; Bauer, P. Optimal System Design for a Solar Powered EV Charging Station. In Proceedings of the IEEE Transportation Electrification Conference and Expo (ITEC), Long Beach, CA, USA, 13–15 June 2018. [Google Scholar] [CrossRef]
- Cheikh-Mohamad, S.; Sechilariu, M.; Locment, F.; Krim, Y. PV-Powered Electric Vehicle Charging Stations: Preliminary Requirements and Feasibility conditions. Appl. Sci. 2021, 11, 1770. [Google Scholar] [CrossRef]
- Alonzo, S.; Cihan, G.; Karst, G.; Angèle, R. Technical, Financial, and Environmental Feasibility Analysis of Photovoltaic EV Charging Stations With Energy Storage in China and the United States. IEEE J. Photovolt. 2020, 10, 1892–1899. [Google Scholar]
- Hao, Y.; Dong, L.; Liang, J.; Liao, X.; Wang, L.; Shi, L. Power forecasting-based coordination dispatch of PV power generation and electric vehicles charging in microgrid. Renew. Energy 2020, 155, 1191–1210. [Google Scholar] [CrossRef]
- Lee, S.; Iyengar, S.; Irwin, D.; Shenoy, P. Shared solar-powered EV charging stations: Feasibility and benefits. In Proceedings of the 2016 Seventh International Green and Sustainable Computing Conference (IGSC), Hangzhou, China, 7–9 November 2016; pp. 1–8. [Google Scholar]
- Simon, S.; José, B. Development of an Efficient Tool for Solar Charging Station Management for Electric Vehicles. Energies 2020, 13, 2979. [Google Scholar]
- Minh, P.V.; Le Quang, S.; Pham, M.-H. Technical Economic Analysis of Photovoltaic-Powered Electric Vehicle Charging Stations under Different Solar Irradiation Conditions in Vietnam. Sustainability 2021, 13, 3528. [Google Scholar] [CrossRef]
- Luis, S.; Azuara, G.; Imene, Y.; Santiago, A.G. Energetic, economic and environmental viability of off-grid PV-BESS for charging electric vehicles: Case study of Spain. Sustain. Cities Soc. 2018, 37, 519–529. [Google Scholar]
- Alyona, I.; David, C.; Jose, A.; Curran, C.; Ned, D. Techno-economic feasibility of a photovoltaicequipped plug-in electric vehicle public parking lot with coordinated charging. IET Energy Syst. Integr. 2020, 2, 261–272. [Google Scholar]
- Kobashi, T.; Say, K.; Wang, J.; Yarime, M.; Wang, D.; Yoshida, T.; Yamagata, Y. Techno-economic assessment of photovoltaics plus electric vehicles towards household-sector decarbonization in Kyoto and Shenzhen by the year 2030. J. Clean. Prod. 2020, 253, 119933. [Google Scholar] [CrossRef]
- Zhang, J.; Yan, J.; Liu, Y.; Zhang, H.; Lv, G. Daily electric vehicle charging load profiles considering demographics of vehicle users. Appl. Energy 2020, 274, 115063. [Google Scholar] [CrossRef]
- PVGIS Software. Available online: https://ec.europa.eu/jrc/en/pvgis (accessed on 9 April 2021).
- Sechilariu, M.; Molines, N.; Richard, G.; Martell-Flores, H.; Locment, F.; Baert, J. Electromobility Framework 592 Study: Infrastructure and Urban Planning for EV Charging Station Empowered by PV-based Microgrid. IET Electr. Syst. Transp. 2019, 9, 176–185. [Google Scholar] [CrossRef]
- Ghotge, R.; Snow, Y.; Farahani, S.; Lukszo, Z.; Wijk, A.V. Optimized Scheduling of EV Charging in Solar Parking Lots for Local Peak Reduction under EV Demand Uncertainty. Energies 2020, 13, 1275. [Google Scholar] [CrossRef]







| Inclination α | 0° | 30° | 60° | 90° | |
|---|---|---|---|---|---|
| Orientation Υ | |||||
| East | 0.93 | 0.90 | 0.78 | 0.55 | |
| South-East | 0.93 | 0.96 | 0.88 | 0.66 | |
| South | 0.93 | 1.00 | 0.91 | 0.68 | |
| South-West | 0.93 | 0.96 | 0.88 | 0.66 | |
| West | 0.93 | 0.90 | 0.78 | 0.55 | |
| Peak Power Range | Cost Range |
|---|---|
| <3 kW at STC | 2.2 to 2.5 €/W at STC |
| 3 to 9 kW at STC | 1.8 to 2.2 €/W at STC |
| 9 to 36 kW at STC | 1.2 to 1.8 €/W at STC |
| 36 to 100 kW at STC | 1 to 1.2 €/W at STC |
| 100 to 500 kW at STC | 0.9 to 1 €/W at STC |
| >500 kW at STC | < 0.85 €/W at STC |
| Peak Power Range | Cost Range |
|---|---|
| <100 kW at STC | 1.2 to 1.4 €/W at STC |
| 100 to 500 kW at STC | 1.05 to 1.2 €/W at STC |
| >500 kW at STC | 0.95 to 1.05 €/W at STC |
| Battery Type | Cost Range |
|---|---|
| High-range lithium batteries (e.g., LG chem, Tesla Powerwall 13, Mercedez Benz) | 500 to 1200 €/kWh |
| Absorbed glass mat (AGM) solar batteries | 200 to 250 €/kWh |
| Gel solar batteries | 200 to 300 €/kWh |
| Lead-acid solar batteries | 100 to 300 €/kWh |
| Profile | Drive Mode | Charging Type | Maximum Charging Power | Estimated Consumption |
|---|---|---|---|---|
| Green | Eco-drive | Slow charging | 2.3 kW | 10 kWh/100 km |
| Red | Normal drive | Fast charging | 22 kW | 15 kWh/100 km |
Publisher’s Note: MDPI stays neutral with regard to jurisdictional claims in published maps and institutional affiliations. |
© 2021 by the authors. Licensee MDPI, Basel, Switzerland. This article is an open access article distributed under the terms and conditions of the Creative Commons Attribution (CC BY) license (https://creativecommons.org/licenses/by/4.0/).
Share and Cite
Krim, Y.; Sechilariu, M.; Locment, F. PV Benefits Assessment for PV-Powered Charging Stations for Electric Vehicles. Appl. Sci. 2021, 11, 4127. https://doi.org/10.3390/app11094127
Krim Y, Sechilariu M, Locment F. PV Benefits Assessment for PV-Powered Charging Stations for Electric Vehicles. Applied Sciences. 2021; 11(9):4127. https://doi.org/10.3390/app11094127
Chicago/Turabian StyleKrim, Youssef, Manuela Sechilariu, and Fabrice Locment. 2021. "PV Benefits Assessment for PV-Powered Charging Stations for Electric Vehicles" Applied Sciences 11, no. 9: 4127. https://doi.org/10.3390/app11094127
APA StyleKrim, Y., Sechilariu, M., & Locment, F. (2021). PV Benefits Assessment for PV-Powered Charging Stations for Electric Vehicles. Applied Sciences, 11(9), 4127. https://doi.org/10.3390/app11094127
