Digital Twin Providing New Opportunities for Value Co-Creation through Supporting Decision-Making
Abstract
Featured Application
Abstract
1. Introduction
“How can the digital twin provide new opportunities for value co-creation through supporting decision-making and which managerial issues need to be solved for this?”
2. Literature Review
2.1. Classification of Products and Services with a Digital Context
2.2. Value Creation with Decision Support Systems
2.3. Value Creation within Digitally-Enabled PSS
2.4. Value Co-Creation and Information Systems
3. Materials and Methods
3.1. Research Design and Case Selection
3.2. Data Collection Process
3.3. Data Analysis Process
4. Results
- tunnel maintenance, repair, and overhaul (MRO);
- operations scheduler digital twin for a joinery factory;
- wood pattern cutting;
- operations smart factory planning and materials flow;
- smart factory asset management;
- breakdown support twin for ships;
- server room temperature management and control;
- tunnel drainage system advisor;
- footfall around interchanges;
- operations support in facility management.
4.1. Classification of the Cases
4.2. Assessment of Value Co-Creation Potential
5. Discussion
6. Theoretical Implications
6.1. Visualization of the Cases to Add Understanding and Improve Decision-Making
6.2. Value Co-Creation Potential
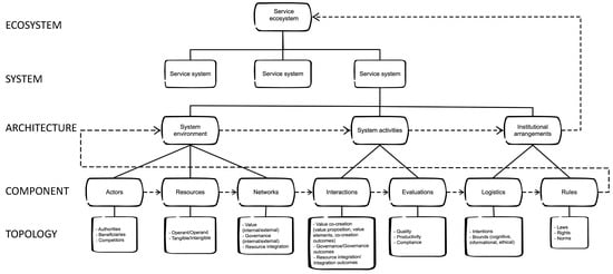
6.2.1. Service Ecosystem
6.2.2. Service Platform
6.2.3. Value Co-Creation
6.3. Using Digital Twin Technologies to Support Value Co-Creation
6.4. The Digital Twin as a Tool to Provide New Opportunities for Value Co-Creation through Supporting Decision-Making
7. Managerial/Practical Implications
8. Limitations and Further Research
9. Conclusions
Author Contributions
Funding
Institutional Review Board Statement
Informed Consent Statement
Data Availability Statement
Acknowledgments
Conflicts of Interest
Appendix A
| Primary | Secondary | References |
|---|---|---|
| Classification of products and services with a digital context | Servitization | [22] Servitising manufacturers: The impact of service complexity and contractual and relational capabilities |
| [23] Servitization: revisiting the state-of-the-art and research priorities”, International Journal of Operations and Production Management | ||
| [24] A customization-oriented framework for design of sustainable product/service system | ||
| [25] Servitization of business: Adding value by adding services | ||
| [26] The servitization of manufacturing: A review of literature and reflection on future challenges | ||
| [27] State-of-the-art in product-service systems | ||
| [28] From products to services and back again: Towards a new service procurement logic | ||
| [29] Meta-model of servitization: The integrative profiling approach | ||
| [30] Service business development: Strategies for value creation in manufacturing firms | ||
| [31] Behavioral implications of the transition process from products to services | ||
| [32] Managing the transition from products to services | ||
| [33] Go downstream: The new profit imperative in manufacturing | ||
| [34] Manufacturing firms and integrated solutions: Characteristics and implications | ||
| [35] Product service system: A conceptual framework from a systematic review | ||
| [36] Competitive advantage implication of different Product Service System business models: Consequences of ‘not-replicable’ capabilities | ||
| [37] The value architecture of servitization: Expanding the research scope | ||
| PSS | [7] Analytics with digital-twinning: A decision support system for maintaining a resilient port | |
| [14] Digital servitization business models in ecosystems: A theory of the firm | ||
| [24] A customization-oriented framework for design of sustainable product/service system | ||
| [38] From goods to service(s | ||
| [39] Inversions of service-dominant logic | ||
| [40] From products to services: Why it’s not so simple | ||
| [41] The relevance of service in European manufacturing industries | ||
| [42] Overcoming the service paradox in manufacturing companies | ||
| classification of digital services | [15] Service strategy in action: a practical guide for growing your B2B service and solution business | |
| [43] Servitization of the manufacturing firm | ||
| [44] Eight types of product–service system: eight ways to sustainability? | ||
| [45] Learning to discover value: Value-based pricing and selling capabilities for services and solutions | ||
| Product lifecycles | [47] “Industrie 4.0” and smart manufacturing-a review of research issues and application examples | |
| [48] Midlife upgrade of capital equipment | ||
| [49] Review on upgradability—a product lifetime extension strategy in the context of PSS | ||
| Product lifecycles and digital | [50] Product lifecycle management—From its history to its new role | |
| [51] Design and Development of Product Service Systems | ||
| [52] Maintenance, Repair, and Overhaul | ||
| [53] Product lifecycle management in aviation maintenance, repair and overhaul | ||
| [54] Lean maintenance, repair, and overhaul | ||
| [55] Aerospace maintenance, repair, and overhaul | ||
| [56] Several aspects of information flows in PLM | ||
| [57] Big Data in product lifecycle management | ||
| [58] Interactions between service and product lifecycle management | ||
| [59] How Smart, Connected Products Are Transforming Competition | ||
| Value creation with decision support systems | DIKW | [60] Educational strategies to reduce risk: A choice of social responsibility |
| [61] The wisdom hierarchy: Representations of the DIKW hierarchy | ||
| [62] Understanding Data, Information, Knowledge And Their Inter-Relationships | ||
| decision support system | [63] Upper Saddle River, New Jersey: Prentice Hall | |
| [64] DECIDE: A decision-making model for more effective decision-making by health care managers | ||
| [65] The role of time frames in design decision-making | ||
| digital technologies supporting human decision-making | [11] Next generation digital platforms: toward human-AI hybrids | |
| [66] Operations simulation of on-demand digital print | ||
| [67] Drilling with digital twins | ||
| [68] A service design approach to healthcare innovation: from decision-making to sense-making and institutional change | ||
| Value creation within digitally-enabled PSS | Value and S-D logic | [14] Digital servitization business models in ecosystems: A theory of the firm |
| [45] Learning to discover value: Value-based pricing and selling capabilities for services and solutions | ||
| [69] Effective product-service systems: A value-based framework | ||
| [70] Service innovation: A service-dominant logic perspective | ||
| [71] Servitization and operations management: A service dominant-logic approach | ||
| [72] Service-dominant logic and performance-based contracting: A systems thinking perspective | ||
| [73] An agile co-creation process for digital servitization: A micro-service innovation approach | ||
| Ecosytems within S-D logic | [50] Product lifecycle management—From its history to its new role | |
| [70] Service Innovation: A Service-Dominant logic Perspective | ||
| [74] A Multilayer Framework for Service System Analysis | ||
| [75] Evolving to a new dominant logic for marketing | ||
| [76] Architecture vs. ecosystem perspectives: Reflections on digital innovation | ||
| [77] The service system is the basic abstraction of service science | ||
| [78] This is Service Design Doing: Using Research and Customer Journey Maps to Create Successful Services | ||
| [79] Exploring technology-driven service innovation in manufacturing firms through the lens of Service Dominant logic | ||
| [80] Network orchestration for value platform development | ||
| [81] An expanded and strategic view of discontinuous innovations: Deploying a service-dominant logic | ||
| Integration of technology | [70] Service Innovation: A Service-Dominant logic Perspective | |
| [79] Exploring technology-driven service innovation in manufacturing firms through the lens of Service Dominant logic | ||
| [82] Technology-enabled value co-creation: An empirical analysis of actors, resources, and practices | ||
| [83] On the Impact of Autonomous Technologies on Human-centered Service Systems | ||
| Value co-creation and information systems | software service platforms | [74] A Multilayer Framework for Service System Analysis |
| [79] Exploring technology-driven service innovation in manufacturing firms through the lens of Service Dominant logic | ||
| [84] Digital Transformation of ABB Through Platforms: The Emergence of Hybrid Architecture in Process Automation | ||
| [85] Developing and managing digital service ecosystems: A service science viewpoint | ||
| [86] IT Service Platforms: Their Value Creation Model | ||
| [87] Value Creation in Digital Service Platforms– | ||
| digital twins (and AI) | [88] Exploring the role of Digital Twin for Asset Lifecycle Management | |
| [89] Simulation Modeling and Hybrid Approaches | ||
| [90] A survey of simulation modeling techniques in production planning and control | ||
| [91] Hybrid simulation modelling as a supporting tool for sustainable product service systems | ||
| [92] Business process simulation for the design of sustainable Product Service System | ||
| [93] An introductory guide for hybrid simulation modelers on the primary simulation methods in industrial engineering identified through a systematic review of the literature | ||
| [94] Hybrid simulation modelling in operational research: A state-of-the-art review | ||
| [95] Hybrid simulation: Historical lessons, present challenges and futures | ||
| [96] Hybrid simulation models–when, why, how? | ||
| [97] Evaluation of discrete event simulation software to design and assess service delivery processes | ||
| Agancy | [98] Digital Service: Technological Agency in Service Systems | |
| [99] Institutional work—Actors and agency in institutional studies or organizations | ||
| [100] The role of shared intentions in the emergence of service ecosystems |
- tunnel MRO digital twin Table A3;
- operations scheduler digital twin for a joinery factory Table A4;
- wood pattern cutting digital twin Table A5;
- operations smart factory planning and materials flow Table A6;
- smart factory asset management Table A7;
- breakdown support twin for ships Table A8;
- server room temperature management and control Table A9;
- tunnel drainage system advisor Table A10;
- footfall around interchanges Table A11;
- operations support in facility management Table A12.
| Aspect | Dimensions | References |
|---|---|---|
| System purpose (or system job-to-be-done) | Basic description of the purpose of the system | Christensen [108] Christensen et al. [107] |
| Digital Twin type | Process, physical, people | Boschert & Rosen [111] Tao & Zhang [110] Uhlemann, Lehmann & Steinhilper [109] |
| Business functions | Inbound logistics, operations, outbound logistics, marketing and sales, service, infrastructure, technological development, human resources management, and procurement | Porter [120,121] |
| Actors and roles | Description of the actors and their roles | Autio & Thomas [17] Frost et al. [74] Lusch & Vargo [12] Polese et al. [112] Vargo & Lusch [115] |
| Avatars | Overview of the equipment and other critical inputs | Frost et al. [74] Horváth & Rudas [116] Hribernik et al. [117] West et al. [144] Wuest, Hribernik & Thoben [114] |
| Digital twin job-to-be-done | Tasks the twin should do List of questions (advisory) | Christensen [108] Christensen et al. [107] |
| Beneficiary actors | Who collects the value | Autio & Thomas [17] Frost et al. [74] Lusch & Nambisan [78] |
| Main source of value | A description of the value that accrues and where it comes from | Anderson & Narus [118] Anderson, Narus, & Van Rossum [119] Frost et al. [74] |
| Aspect | Case Details |
|---|---|
| System purpose (or system job-to-be-done) | The tunnel shortens journey times in a mountainous region: availability is important. Supporting the MRO on the tunnel is critical to maintain the expected availability, further support is required on familiar analysis. |
| Digital Twin type | Representation of a complex physical asset |
| Actors and roles | Field service engineers, MRO team, dispatching manager, technical support operator |
| Avatars | Field service engineers, MRO team, dispatching manager, technical support operator |
| Digital twin job-to-be-done/Questions to the digital twin | Water pumps, pipes, storage basins, ventilators |
| Beneficiary actors | Operators: fewer breakdowns and reliable improved troubleshooting capabilities from supplier MRO team (operator and supplier): scheduling MRO activities to minimize downtime. |
| Main source of value | Keeping the tunnel operational. |
| Aspect | Case Details |
|---|---|
| System purpose (or system job-to-be-done) | The factory manufactures made-to-order wooden construction components, giving the factory an effective lot size of one or close to one. Planning production runs is critical as there are bottlenecks in the production created by both the machines and the competencies of the production team. There is a lack of real understanding of the true production time (e.g., set up and production time) per operation and so optimization of scheduling can be challenging for operations. Management has difficulties setting production targets in this environment. |
| Digital Twin type | Representation of a process including the interaction of people and physical assets. |
| Actors and roles | Sales: sell furniture with a known delivery date. Production manager: plan, manage, and run production. Operators: operate the machines according to schedule; identify competency bottlenecks. |
| Avatars | Warehouse, machinery, production process |
| Digital twin job-to-be-done/Questions to the digital twin | To provide scheduling advice for production and lead times sales. What is the current availability of the production line? How much capacity do we have? What is the efficiency? What are the job statuses? |
| Beneficiary actors | Production manager (for this particular use case) HR for training and development needs Procurement Sales |
| Main source of value | Efficient production planning for batch size 1 with known delivery date and cost. |
| Aspect | Case Details |
|---|---|
| System purpose (or system job-to-be-done) | The factory manufactures made-to-order wooden construction components; wood delivered to the factory must be selected for a particular job and then cut to shape. Optimal selection of the best arrangements/layouts in a three-dimensional system is both time consuming and problematic. However, maximizing the yield of the incoming material has advantages for the factory in terms of reduced waste and therefore costs. Understanding the dimensions of the “off-cuts” also potentially increases the value of the wood that is not initially used. |
| Digital Twin type | Representation of the processes and a physical representation of the raw materials and semi-finished goods. |
| Actors and roles | Procurement: improved raw materials planning. Production manager: improved materials usage from the optimized patterns. |
| Avatars | Raw materials, machinery, production process, semi-finished materials. |
| Digital twin job-to-be-done/Questions to the digital twin | To provide cutting pattern advice for raw materials and inventory stock of semi-finished goods. How many pieces can I cut from the wood? What will my yield be from the wood? What off-cuts do we have, can we re-use them? |
| Beneficiary actors | Production manager (for this particular use case) Procurement |
| Main source of value | Efficient use of raw materials and re-use of “off-cuts” |
| Aspect | Case Details |
|---|---|
| System purpose (or system job-to-be-done) | Using a lab-scale smart factory, where different approaches to planning and materials flows can be tested as a demonstrator of a real factory, new use approaches to improve production can be tested. The lab-scale smart factory follows the value chain from goods inwards, through the processing operations, to the final warehouse prior to shipment. |
| Digital Twin type | Processes and system capabilities |
| Actors and roles | Production manager: plan, manage, and run production. Sales: sell furniture with a known delivery date. Operators: operate the machines according to schedule; identify competency bottlenecks. |
| Avatars | Warehouse, machinery, production process |
| Digital twin job-to-be-done/Questions to the digital twin | To provide planning options to support optimization of the production planning process so that the team can consider different production routines to fulfil orders. How long will it take to produce the parts ordered? When can we produce them, when will they be ready for shipment? What materials will we need to produce the parts? Do we have enough materials in stock? What is the impact of a rushed order on our current plan? What is the impact on the schedule now that a machine is broken? What does our planned maintenance schedule look like with this production? |
| Beneficiary actors | Production manager: opportunity to create demand-driven production Sales: understand the real production lead-times. Procurement: material pull for production. |
| Main source of value | Provision of planning support allowing the “optimal” production schedule to be created and for this to become an agile planning tool where the cost of changes can be presented along with a different planning solution. |
| Aspect | Case Details |
|---|---|
| System purpose (or system job-to-be-done) | Using a lab-scale smart factory, where different approaches to planning and materials flows can be tested as a demonstrator of a real factory, and new use approaches to improve asset management can be tested. The lab-scale smart factory follows the value chain from goods inwards, through the processing operations, to the final warehouse for shipment. |
| Digital Twin type | Processes and system capabilities |
| Actors and roles | Production manager: to integrate maintenance into operations and to understand the implications; to understand the impact of new equipment Maintenance: to better plan maintenance events. Finance: to support cost optimization and understand the value capture with new equipment |
| Avatars | Warehouse, machinery, production, and maintenance process |
| Digital twin job-to-be-done/Questions to the digital twin | To model the system so that the interrelationships between operations and maintenance can be clearly shared and understood. The model would also be able to integrate new equipment into the simulation. When is planned maintenance next due? What maintenance events are anticipated? What is the expected duration of the maintenance? Is our unplanned maintenance running higher than expected? What happens to our capacity when we buy new equipment? |
| Beneficiary actors | Production: understanding of what and when the next MRO event is due; understand how to increase production (quality or volume) at lowest cost. Maintenance: understand the next maintenance events and the necessary pre-planning; understand the impact to MRO of an CMU. Finance: understand the value capture associated with new equipment acquisitions. |
| Main source of value | Delivery of an agile O&M schedule, allowing run-ons to be examined for additional maintenance costs. By benchmarking performance, improvement plans can be created to support the importation of CMUs that capture value. |
| Aspect | Case Details |
|---|---|
| System purpose (or system job-to-be-done) | The availability and reliability of cruise ships is important to ensure schedules are adhered to. Preventative maintenance is a preferred option of both the ship owners and the supplier, however this does not necessary improve ship availability. In order to improve availability, reduced response time and reduced repair time is required. |
| Digital Twin type | Representation of physical assets (ships) and status, including their location |
| Actors and roles | MRO manager: plan maintenance Dispatching manager: assign the ships to jobs |
| Avatars | Ships and dispatching map |
| Digital twin job-to-be-done/Questions to the digital twin | To provide a mimic showing the current position and status of the ship allowing ship-to-shore communications to support remote trouble shooting, and to provide options to the dispatching manager to adjust the dispatch plan. What is the status of the ship? What are the best options for MRO? What if I repair now, vs. later? When is the ship going to be ready again? |
| Beneficiary actors | MRO manager Dispatching manager |
| Main source of value | Reduced disruption, down-time associated with an unplanned event. |
| Aspect | Case Details |
|---|---|
| System purpose (or system job-to-be-done) | The servers in the server room are critical and must have high availability; temperature management is critical to their reliability and there is a need to improve overall equipment up-time and provide further business stability through equipment risk mitigation. |
| Digital Twin type | Representation of physical asset performance and operational processes |
| Actors and roles | FM team: carry out routine system checks, improve maintenance services Operations: in the event of failure, able to understand key system knowledge (What? Who? How long? Why?) IT audit team: carry out the system audits to confirm compliance. |
| Avatars | Avatars: sensor types (temp, air quality, air flow, humidity, air pressure), redundant power systems, key technical room equipment (servers, ventilation, coolers), specific spare parts of tech assets. |
| Digital twin job-to-be-done/Questions to the digital twin | The digital twin will provide compliance history for the equipment in the condition as it is operated. It will support the temperature management and audit; it will provide information on failure rates and replacement part information. What is the status of the assets as they are maintained and operated? What is the current status of the system? When do parts reach end-of-life? What is the availability of spares (stock and supply chain)? What are the main failures? What is the mean time to repair? What is the impact on the server of the failure? |
| Beneficiary actors | Facility operators IT team Facility management contractor Maintenance technicians (Operators and IT), supplier maintenance technicians |
| Main source of value | Providing crucial knowledge to system actors for how to handle situations and providing them with important reports for, e.g., audit reports, health-check reports, and information on which to base their decisions to maintain a stable technical room and thus a stable pipeline. |
| Aspect | Case Details |
|---|---|
| System purpose (or system job-to-be-done) | The tunnel shortens journey times in a mountainous region; availability is important. The tunnel is equipped with various equipment from many different manufacturers and composed of many different subsystems. Water ingress is dependent on many different factors. Providing a trainer and the operational support tool will support the safe and reliable operation of the tunnel. |
| Digital Twin type | Representation of a complex physical asset |
| Actors and roles | Dispatching manager, technical support operator |
| Avatars | Water pumps, pipes, storage basins, ventilators, wagons |
| Digital twin job-to-be-done/Questions to the digital twin | To provide advice on the continued safe operation of the tunnel and to provide a simulator training environment to develop mitigation actions. How long do we have until we have to stop operation? How long do we have with pump X out of operation? |
| Beneficiary actors | Operators: improved risk management through improved risk forecasting and training |
| Main source of value | Keeping the tunnel safe and operational. |
| Aspect | Case Details |
|---|---|
| System purpose (or system job-to-be-done) | The multi-modal interchange needs travelers to flow safely around, and for this flow to be coordinated with arrival and departure schedules so overcrowding is not an issue. |
| Digital Twin type | Representation of a complex physical system integrated with individuals. |
| Actors and roles | Travelling individuals: taking and changing trains, shopping, using facilities Shopper: access to shops Shops: to sell products and services to the shoppers Station staff: management of the safe operation of the interchange Real-estate management: management of the rental locations |
| Avatars | Trains, interchange estate |
| Digital twin job-to-be-done/Questions to the digital twin | To provide simulations of passenger flows. How do we schedule trains to platforms based on travelers? What trains do people take/change to/from? Where and when are there overcrowding events? What is the footfall past each rental location? When switching trains, how long do travelers have for shopping? What is the impact of new extensions to the estate? |
| Beneficiary actors | Travelers, shoppers, shops, interchange staff, real estate. |
| Main source of value | Improved safety for travelers, improved rental income from shops, improved shop revenues, improved shopping opportunities. |
| Aspect | Case Details |
|---|---|
| System purpose (or system job-to-be-done) | Facility management requires the facility to be maintained correctly; the initial phase of this is to understand the status from the BIM system as it was built. Routine and planned maintenance needs to be coordinated and integrated with unplanned failures. This has to be synchronized with the maintained state of the facility and integrated into the facility management processes and procedures. |
| Digital Twin type | BIM and process-based digital twin |
| Actors and roles | Facility management operations: to provide the facility management on site. The building owner: to own the building and to ensure their investment is managed. The building renter: to know that the building is managed for safety. Facility management procurement: to procure replacement parts and additional services. |
| Avatars | The building and the components within the building |
| Digital twin job-to-be-done/Questions to the digital twin | To maintain the BIM system that includes reporting and procurement in addition to supporting maintenance activities. Where is x within the building? How do I do the required task on x? How do we know that the task on x was completed, when is the next service needed? Where can I get a replacement for x? |
| Beneficiary actors | Facility management operations. The building owner. The building renter. Facility management procurement. |
| Main source of value | Value will accrue in the form of time saving from the digitalization of the processes: scheduling a task, supporting the task, confirmation the task is completed, automation of reporting, supply chain integration for replacement of components. |
| Main source of value | Value will accrue in the form of time saving from the digitalization of the processes: scheduling a task, supporting the task, confirmation the task is completed, automation of reporting, supply chain integration for replacement of components. |
References
- Peters, C.; Maglio, P.; Badinelli, R.; Harmon, R.R.; Maull, R.; Spohrer, J.C.; Tuunanen, T.; Vargo, S.L.; Welser, J.J.; Demirkan, H.; et al. Emerging digital frontiers for service innovation. Commun. Assoc. Inf. Syst. 2016, 1. [Google Scholar] [CrossRef]
- Ardolino, M.; Rapaccini, M.; Saccani, N.; Gaiardelli, P.; Crespi, G.; Ruggeri, C. The role of digital technologies for the service transformation of industrial companies. Int. J. Prod. Res. 2018, 56, 2116–2132. [Google Scholar] [CrossRef]
- Bolton, R.N.; McColl-Kennedy, J.R.; Cheung, L.; Gallan, A.; Orsingher, C.; Witell, L.; Zaki, M. Customer experience challenges: Bringing together digital, physical and social realms. J. Serv. Manag. 2018, 29, 776–808. [Google Scholar] [CrossRef]
- Bingham, G.; Bishop, R.; Brody, M.; Bromley, D.; Clark, E.T.; Cooper, W.; Costanza, R.; Hale, T.; Hayden, G.; Kellert, S.; et al. Issues in ecosystem valuation: Improving information for decision making. Ecol. Econ. 1995, 14, 73–90. [Google Scholar] [CrossRef]
- Kunath, M.; Winkler, H. Integrating the Digital Twin of the manufacturing system into a decision support system for improving the order management process. Procedia CIRP 2018, 72, 225–231. [Google Scholar] [CrossRef]
- Sala, R.; Pezzotta, G.; Pirola, F.; Huang, G.Q. Decision-Support System-based Service Delivery in the Product-Service System Context: Literature Review and Gap Analysis. Procedia CIRP 2019, 83, 126–131. [Google Scholar] [CrossRef]
- Zhou, C.; Xu, J.; Miller-Hooks, E.; Zhou, W.; Chen, C.-H.; Lee, L.H.; Chew, E.P.; Li, H. Analytics with digital-twinning: A decision support system for maintaining a resilient port. Decis. Support Syst. 2021, 143, 113496. [Google Scholar] [CrossRef]
- Khan, S.; Farnsworth, M.; McWilliam, R.; Erkoyuncu, J. On the requirements of digital twin-driven autonomous maintenance. Annu. Rev. Control. 2020, 50, 13–28. [Google Scholar] [CrossRef]
- Xia, K.; Sacco, C.; Kirkpatrick, M.; Saidy, C.; Nguyen, L.; Kircaliali, A.; Harik, R. A digital twin to train deep reinforcement learning agent for smart manufacturing plants: Environment, interfaces and intelligence. J. Manuf. Syst. 2021, 58, 210–230. [Google Scholar] [CrossRef]
- Henrion, M.; Breese, J.S.; Horvitz, E.J. Decision analysis and expert systems. AI Mag. 1991, 12, 64. [Google Scholar]
- Rai, A.; Constantinides, P.; Sarker, S. Next generation digital platforms: Toward human-AI hybrids. MIS Q. 2019, 43, iii–x. [Google Scholar]
- Lusch, R.F.; Vargo, S.L. It’s all actor-to-actor (A2A). In Service-Dominant Logic; Cambridge University Press: Cambridge, UK, 2014; pp. 101–118. [Google Scholar]
- Wu, L.W. Co-production in service-dominant logic: Antecedents and consequences. NTU Manag. Rev. 2016, 27, 25–62. [Google Scholar] [CrossRef]
- Kohtamäki, M.; Parida, V.; Oghazi, P.; Gebauer, H.; Baines, T. Digital servitization business models in ecosystems: A theory of the firm. J. Bus. Res. 2019, 104, 380–392. [Google Scholar] [CrossRef]
- Kowalkowski, C.; Ulaga, W. Service Strategy in Action: A Practical Guide for Growing Your B2B Service and Solution Business; Service Strategy Press: Scottsdale, AZ, USA, 2017; ISBN 978-0-692-81910-4. [Google Scholar]
- Sjödin, D.R.; Parida, V.; Wincent, J. Value co-creation process of integrated product-services: Effect of role ambiguities and relational coping strategies. Ind. Mark. Manag. 2016, 56, 108–119. [Google Scholar] [CrossRef]
- Autio, E.; Thomas, L.D.W. Ecosystem value co-creation. Acad. Manag. Proc. 2018, 2018. [Google Scholar] [CrossRef]
- Ekman, P.; Raggio, R.D.; Thompson, S.M. Service network value co-creation: Defining the roles of the generic actor. Ind. Mark. Manag. 2016, 56, 51–62. [Google Scholar] [CrossRef]
- Chandler, J.D.; Lusch, R.F. Service Systems. J. Serv. Res. 2014, 18, 6–22. [Google Scholar] [CrossRef]
- Meierhofer, J.; Kugler, P.; Etschmann, R. Challenges and approaches with data-driven services for SMEs: Insights from a field study. In Proceedings of the Spring Servitization Conference: Delivering Services Growth in the Digital Era, Linköping, Sweden, 13–15 May 2019; pp. 39–49. [Google Scholar]
- Snyder, H. Literature review as a research methodology: An overview and guidelines. J. Bus. Res. 2019, 104, 333–339. [Google Scholar] [CrossRef]
- Kreye, M.E.; Roehrich, J.K.; Lewis, M.A. Servitising manufacturers: The impact of service complexity and contractual and relational capabilities. Prod. Plan. Control. 2015, 26, 1233–1246. [Google Scholar] [CrossRef]
- Baines, T.; Bigdeli, A.Z.; Bustinza, O.F.; Shi, V.G.; Baldwin, J.; Ridgway, K. Servitization: Revisiting the state-of-the-art and research priorities. Int. J. Oper. Prod. Manag. 2017, 37, 256–278. [Google Scholar] [CrossRef]
- Song, W.; Sakao, T. A customization-oriented framework for design of sustainable product/service system. J. Clean. Prod. 2017, 140, 1672–1685. [Google Scholar] [CrossRef]
- Vandermerwe, S.; Rada, J. Servitization of business: Adding value by adding services. Eur. Manag. J. 1988, 6, 314–324. [Google Scholar] [CrossRef]
- Baines, T.; Lightfoot, H.; Benedettini, O.; Kay, J.M. The servitization of manufacturing. J. Manuf. Technol. Manag. 2009, 20, 547–567. [Google Scholar] [CrossRef]
- Baines, T.S.; Lightfoot, H.W.; Evans, S.; Neely, A.; Greenough, R.; Peppard, J.; Roy, R.; Shehab, E.; Braganza, A.; Tiwari, A.; et al. State-of-the-art in product-service systems. Proc. Inst. Mech. Eng. Part B J. Eng. Manuf. 2007, 221, 1543–1552. [Google Scholar] [CrossRef]
- Lindberg, N.; Nordin, F. From products to services and back again: Towards a new service procurement logic. Ind. Mark. Manag. 2008, 37, 292–300. [Google Scholar] [CrossRef]
- Brax, S.A.; Visintin, F. Meta-model of servitization: The integrative profiling approach. Ind. Mark. Manag. 2017, 60, 17–32. [Google Scholar] [CrossRef]
- Fischer, T.; Gebauer, H.; Fleisch, E. Service Business Development: Strategies for Value Creation in Manufacturing Firms; Cambridge University Press: Cambridge, UK, 2012. [Google Scholar]
- Gebauer, H.; Friedli, T. Behavioral implications of the transition process from products to services. J. Bus. Ind. Mark. 2005, 20, 70–78. [Google Scholar] [CrossRef]
- Oliva, R.; Kallenberg, R. Managing the transition from products to services. Int. J. Serv. Ind. Manag. 2003, 14, 160–172. [Google Scholar] [CrossRef]
- Wise, R.; Baumgartner, P. Go downstream: The new profit imperative in manufacturing. Harv. Bus. Rev. 1999, 77, 133–141. [Google Scholar]
- Windahl, C.; Andersson, P.; Berggren, C.; Nehler, C. Manufacturing firms and integrated solutions: Characteristics and implications. Eur. J. Innov. Manag. 2004, 7, 218–228. [Google Scholar] [CrossRef]
- Annarelli, A.; Battistella, C.; Nonino, F. Product service system: A conceptual framework from a systematic review. J. Clean. Prod. 2016, 139, 1011–1032. [Google Scholar] [CrossRef]
- Annarelli, A.; Battistella, C.; Nonino, F. Competitive advantage implication of different Product Service System business models: Consequences of ‘not-replicable’ capabilities. J. Clean. Prod. 2020, 247, 119121. [Google Scholar] [CrossRef]
- Martin, P.C.G.; Schroeder, A.; Bigdeli, A.Z. The value architecture of servitization: Expanding the research scope. J. Bus. Res. 2019, 104, 438–449. [Google Scholar] [CrossRef]
- Vargo, S.L.; Lusch, R.F. From goods to service(s): Divergences and convergences of logics. Ind. Mark. Manag. 2008, 37, 254–259. [Google Scholar] [CrossRef]
- Vargo, S.L.; Lusch, R.F. Inversions of service-dominant logic. Mark. Theory 2014, 14, 239–248. [Google Scholar] [CrossRef]
- Baveja, S.S.; Gilbert, J.; Ledingham, D. From products to services: Why it’s not so simple. Harv. Manag. Update 2004, 9, 3–5. [Google Scholar]
- Lay, G.; Copani, G.; Jäger, A.; Biege, S. The relevance of service in European manufacturing industries. J. Serv. Manag. 2010, 21, 715–726. [Google Scholar] [CrossRef]
- Gebauer, H.; Fleisch, E.; Friedli, T. Overcoming the Service Paradox in Manufacturing Companies. Eur. Manag. J. 2005, 23, 14–26. [Google Scholar] [CrossRef]
- Baines, T.; Lightfoot, H.W. Servitization of the manufacturing firm. Int. J. Oper. Prod. Manag. 2013, 34, 2–35. [Google Scholar] [CrossRef]
- Tukker, A. Eight types of product–service system: Eight ways to sustainability? Experiences from SusProNet. Bus. Strat. Environ. 2004, 13, 246–260. [Google Scholar] [CrossRef]
- Raja, J.Z.; Frandsena, T.; Kowalkowskibc, C.; Jarmatza, M. Learning to discover value: Value-based pricing and selling capabilities for services and solutions. J. Bus. Res. 2020, 114, 142–159. [Google Scholar] [CrossRef]
- Taylor, S.A.; Hunter, G.L.; Zadeh, A.H.; Delpechitre, D.; Lim, J.H. Value propositions in a digitally transformed world. Ind. Mark. Manag. 2020, 87, 256–263. [Google Scholar] [CrossRef]
- Thoben, K.-D.; Wiesner, S.; Wuest, T. “Industrie 4.0” and Smart Manufacturing—A Review of Research Issues and Application Examples. Int. J. Autom. Technol. 2017, 11, 4–16. [Google Scholar] [CrossRef]
- Khan, M.A.; West, S.; Wuest, T. Midlife upgrade of capital equipment: A servitization-enabled, value-adding alternative to traditional equipment replacement strategies. CIRP J. Manuf. Sci. Technol. 2020, 29, 232–244. [Google Scholar] [CrossRef]
- Khan, M.; Mittal, S.; West, S.; Wuest, T. Review on upgradability—A product lifetime extension strategy in the context of Product Service Systems. J. Clean. Prod. 2018, 204, 1154–1168. [Google Scholar] [CrossRef]
- Terzi, S.; Bouras, A.; Dutta, D.; Garetti, M.; Kiritsis, D. Product lifecycle management—From its history to its new role. Int. J. Prod. Lifecycle Manag. 2010, 4, 360. [Google Scholar] [CrossRef]
- Wuest, T.; Wellsandt, S. Design and Development of Product Service Systems (PSS)—Impact on Product Lifecycle Perspective. Procedia Technol. 2016, 26, 152–161. [Google Scholar] [CrossRef][Green Version]
- Soares, C. Maintenance, Repair, and Overhaul. In Gas Turbines; Elsevier: Amsterdam, The Netherlands, 2008; pp. 493–547. [Google Scholar]
- Lee, S.G.; Ma, Y.; Thimm, G.L.; Verstraeten, J. Product lifecycle management in aviation maintenance, repair and overhaul. Comput. Ind. 2008, 59, 296–303. [Google Scholar] [CrossRef]
- Srinivasan, M.M. Lean Maintenance, Repair, and Overhaul. In The Routledge Companion to Lean Management; Routledge: London, UK, 2016; pp. 311–320. [Google Scholar] [CrossRef]
- Spreen, W. Aerospace maintenance, repair, and overhaul. In The Aerospace Business; Routledge: New Delhi, India, 2019; pp. 312–324. [Google Scholar]
- Jun, H.-B.; Kiritsis, D. Several Aspects of Information Flows in PLM. In IFIP Advances in Information and Communication Technology; Springer Science and Business Media LLC: Berlin, Germany, 2012; Volume 388, pp. 14–24. [Google Scholar]
- Li, J.; Tao, F.; Cheng, Y.; Zhao, L. Big Data in product lifecycle management. Int. J. Adv. Manuf. Technol. 2015, 81, 667–684. [Google Scholar] [CrossRef]
- Wiesner, S.; Freitag, M.; Westphal, I.; Thoben, K.-D. Interactions between Service and Product Lifecycle Management. Procedia CIRP 2015, 30, 36–41. [Google Scholar] [CrossRef]
- Porter, M.E.; Heppelmann, J.E. How Smart, Connected Products Are Transforming Competition. Harv. Bus. Rev. 2014, 92, 64–88. [Google Scholar]
- La Longa, F.; Camassi, R.; Crescimbene, M. Educational strategies to reduce risk: A choice of social responsibility. Ann. Geophys. 2012, 55. [Google Scholar] [CrossRef]
- Rowley, J. The wisdom hierarchy: Representations of the DIKW hierarchy. J. Inf. Sci. 2007, 33, 163–180. [Google Scholar] [CrossRef]
- Liew, A. Understanding data, information, knowledge and their inter-relationships. J. Knowl. Manag. Pract. 2007, 8, 1–8. Available online: http://www.tlainc.com/articl134.htm (accessed on 19 April 2021).
- Marakas, G.M. Decision Support Systems in the 21st Century; Prentice Hall: Upper Saddle River, NJ, USA, 1999. [Google Scholar]
- Guo, K.L. Decide: A decision-making model for more effective decision making by health care managers. Health Care Manag. 2008, 27, 118–127. [Google Scholar] [CrossRef]
- Little, S. The role of time frames in design decision-making. Des. Stud. 1987, 8, 170–182. [Google Scholar] [CrossRef]
- Zeng, J.; Jackson, S.; Lin, I.-J.; Gustafson, M.; Hoarau, E.; Mitchell, R. Operations simulation of on-demand digital print. In Proceedings of the IEEE Conference Anthology, Chongqing, China, 1–8 January 2013; pp. 1–5. [Google Scholar] [CrossRef]
- Nadhan, D.; Mayani, M.G.; Rommetveit, R. Drilling with Digital Twins. In Proceedings of the IADC/SPE Asia Pacific Drilling Technology Conference, APDT, Singapore, 22–24 August 2018. [Google Scholar]
- Patrício, L.; Teixeira, J.G.; Vink, J. A service design approach to healthcare innovation: From decision-making to sense-making and institutional change. AMS Rev. 2019, 9, 115–120. [Google Scholar] [CrossRef]
- Kuijken, B.; Gemser, G.; Wijnberg, N.M. Effective product-service systems: A value-based framework. Ind. Mark. Manag. 2017, 60, 33–41. [Google Scholar] [CrossRef]
- Lusch, R.F.; Nambisan, S. University of Wisconsin–Milwaukee Service Innovation: A Service-Dominant Logic Perspective. MIS Q. 2015, 39, 155–175. [Google Scholar] [CrossRef]
- Smith, L.A.; Maull, R.; Ng, I.C. Servitization and operations management: A service dominant-logic approach. Int. J. Oper. Prod. Manag. 2014, 34, 242–269. [Google Scholar] [CrossRef]
- Nowicki, D.; Sauser, B.; Randall, W.; Lusch, R. Service-Dominant Logic and Performance-Based Contracting: A Systems Thinking Perspective. Serv. Sci. 2018, 10, 12–24. [Google Scholar] [CrossRef]
- Sjödinab, D.; Paridaabc, V.; Kohtamäkiabc, M.; Wincentde, J. An agile co-creation process for digital servitization: A micro-service innovation approach. J. Bus. Res. 2020, 112, 478–491. [Google Scholar] [CrossRef]
- Frost, R.B.; Cheng, M.; Lyons, K. A Multilayer Framework for Service System Analysis. In Handbook of Service Science; Maglio, P., Kieliszewski, C., Spohrer, J., Lyons, K., Patrício, L., Sawatani, Y., Eds.; Service Science: Research and Innovations in the Service Economy; Springer: Cham, Switzerland, 2019; Volume II. [Google Scholar] [CrossRef]
- Vargo, S.L.; Lusch, R.F. Evolving to a New Dominant Logic for Marketing. J. Mark. 2004, 68, 1–17. [Google Scholar] [CrossRef]
- Nambisan, S. Architecture vs. ecosystem perspectives: Reflections on digital innovation. Inf. Organ. 2018, 28, 104–106. [Google Scholar] [CrossRef]
- Maglio, P.P.; Vargo, S.L.; Caswell, N.; Spohrer, J. The service system is the basic abstraction of service science. Inf. Syst. e-Bus. Manag. 2009, 7, 395–406. [Google Scholar] [CrossRef]
- Stickdorn, M.; Hormess, M.; Lawrence, A.; Schneider, J. This is Service Design Doing: Using Research and Customer Journey Maps to Create Successful Services; O’Reilly UK Ltd.: Sebastopol, CA, USA, 2017. [Google Scholar]
- West, S.; Gaiardelli, P.; Rapaccini, M. Exploring technology-driven service innovation in manufacturing firms through the lens of Service Dominant logic. IFAC-PapersOnLine 2018, 51, 1317–1322. [Google Scholar] [CrossRef]
- Perks, H.; Kowalkowski, C.; Witell, L.; Gustafsson, A. Network orchestration for value platform development. Ind. Mark. Manag. 2017, 67, 106–121. [Google Scholar] [CrossRef]
- Michel, S.; Brown, S.W.; Gallan, A.S. An expanded and strategic view of discontinuous innovations: Deploying a service-dominant logic. J. Acad. Mark. Sci. 2007, 36, 54–66. [Google Scholar] [CrossRef]
- Breidbach, C.F.; Maglio, P.P. Technology-enabled value co-creation: An empirical analysis of actors, resources, and practices. Ind. Mark. Manag. 2016, 56, 73–85. [Google Scholar] [CrossRef]
- Maglio, P.; Lim, C. On the Impact of Autonomous Technologies on Human-centered Service Systems. In The SAGE Handbook of Service-Dominant Logic; Vargo, S.L., Lusch, R.F., Eds.; SAGE: Los Angeles, CA, USA, 2019; pp. 689–699. [Google Scholar]
- Sandberg, J.; Holmström, J.; Lyytinen, K. Digital Transformation of ABB through Platforms: The Emergence of Hybrid Architecture in Process Automation. In Digitalization Cases. Management for Professionals; Urbach, N., Röglinger, M., Eds.; Springer: Cham, Switzerland, 2019. [Google Scholar]
- Kutsikos, K.; Konstantopoulos, N.; Sakas, D.; Verginadis, Y. Developing and managing digital service ecosystems: A service science viewpoint. J. Syst. Inf. Technol. 2014, 16, 233–248. [Google Scholar] [CrossRef]
- Gebregiorgis, S.A.; Altmann, J. IT Service Platforms: Their Value Creation Model and the Impact of their Level of Openness on their Adoption. Procedia Comput. Sci. 2015, 68, 173–187. [Google Scholar] [CrossRef]
- Stadelmann, C.; Ludwin, S.; Tabira, T.; Guseo, A.; Lucchinetti, C.F.; Leel-Össy, L.; Ordinario, A.T.; Brück, W.; Lassmann, H. Tissue preconditioning may explain concentric lesions in Baló’s type of multiple sclerosis. Brain 2005, 128, 979–987. [Google Scholar] [CrossRef] [PubMed]
- Macchi, M.; Roda, I.; Negri, E.; Fumagalli, L. Exploring the role of Digital Twin for Asset Lifecycle Management. IFAC-PapersOnLine 2018, 51, 790–795. [Google Scholar] [CrossRef]
- Chandra, C.; Grabis, J. Simulation Modeling and Hybrid Approaches. In Supply Chain Configuration; Springer: Berlin, Germany, 2016; pp. 173–195. [Google Scholar]
- Jeon, S.M.; Kim, G. A survey of simulation modeling techniques in production planning and control (PPC). Prod. Plan. Control. 2016, 27, 360–377. [Google Scholar] [CrossRef]
- Rondini, A.; Tornese, F.; Gnoni, M.G.; Pezzotta, G.; Pinto, R. Hybrid simulation modelling as a supporting tool for sustainable product service systems: A critical analysis. Int. J. Prod. Res. 2017, 55, 6932–6945. [Google Scholar] [CrossRef]
- Rondini, A.; Tornese, F.; Gnoni, M.G.; Pezzotta, G.; Pinto, R. Business process simulation for the design of sustainable Product Service Systems (PSS). In Proceedings of the IFIP International Conference on Advances in Production Management Systems, Novi Sad, Serbia, 30 August–3 September 2015; pp. 646–653. [Google Scholar]
- Scheidegger, A.P.G.; Pereira, T.F.; de Oliveira, M.L.M.; Banerjee, A.; Montevechi, J.A.B. An introductory guide for hybrid simulation modelers on the primary simulation methods in industrial engineering identified through a systematic review of the literature. Comput. Ind. Eng. 2018, 124, 474–492. [Google Scholar] [CrossRef]
- Brailsford, S.C.; Eldabi, T.; Kunc, M.; Mustafee, N.; Osorio, A.F. Hybrid simulation modelling in operational research: A state-of-the-art review. Eur. J. Oper. Res. 2019, 278, 721–737. [Google Scholar] [CrossRef]
- Eldabi, T.; Balaban, M.; Brailsford, S.; Mustafee, N.; Nance, R.E.; Onggo, B.S.; Sargent, R.G. Hybrid Simulation: Historical lessons, present challenges and futures. In Proceedings of the 2016 Winter Simulation Conference (WSC), Washington, DC, USA, 11–14 December 2016; pp. 1388–1403. [Google Scholar]
- Lättilä, L.; Hilletofth, P.; Lin, B. Hybrid simulation models–when, why, how? Expert Syst. Appl. 2010, 37, 7969–7975. [Google Scholar] [CrossRef]
- Pezzotta, G.; Rondini, A.; Pirola, F.; Pinto, R. Evaluation of discrete event simulation software to design and assess service delivery processes. In Service Supply Chain Systems: A Systems Engineering Approach; CRC Press: Boca Raton, FL, USA, 2016; Volume 8, pp. 83–100. [Google Scholar]
- Pakkala, D.; Spohrer, J. Digital Service: Technological Agency in Service Systems. In Proceedings of the 52nd Hawaii International Conference on System Sciences, Maui, HI, USA, 8–11 January 2019. [Google Scholar]
- Lawrence, T.B.; Suddaby, R.; Leca, B. Institutional Work—Actors and Agency in Institutional Studies or Organizations; Cambridge University Press: New York, NY, USA, 2009. [Google Scholar]
- Taillard, M.; Peters, L.D.; Pels, J.; Mele, C. The role of shared intentions in the emergence of service ecosystems. J. Bus. Res. 2016, 69, 2972–2980. [Google Scholar] [CrossRef]
- Yin, R.K. Case Study Research: Design and Methods; Sage Publications: Thousand Oaks, CA, USA, 2009. [Google Scholar]
- Eisenhardt, K.M. Building Theories from Case Study Research. Acad. Manag. Rev. 1989, 14, 532–550. [Google Scholar] [CrossRef]
- Eisenhardt, K.M.; Graebner, M.E. Theory building from cases: Opportunities and challenges. Acad. Manag. J. 2007, 50, 25–32. [Google Scholar] [CrossRef]
- Voss, C.; Tsikriktsis, N.; Frohlich, M. Case research in operations management. Int. J. Oper. Prod. Manag. 2002, 22, 195–219. [Google Scholar] [CrossRef]
- Baxter, P.; Jack, S. Qualitative Case Study Methodology: Study Design and Implementation for Novice Researchers. Qual. Rep. 2008, 13, 544–559. Available online: https://nsuworks.nova.edu/tqr/vol13/iss4/2 (accessed on 1 February 2021).
- Kemmis, S. Critical theory for action research. In Handbook of Action Research: Participative Inquiry and Practice; SAGE Publications: Thousand Oaks, NY, USA, 2008. [Google Scholar]
- Christensen, C.M.; Hall, T.; Dillon, K.; Duncan, D.S. Know your customers’ “jobs to be done”. Harv. Bus. Rev. 2016, 94, 54–62. [Google Scholar]
- Christensen, C.M. Integrating around the Job to Be Done, Module Note. Harvard Business School General Management Unit Case 611-004. 2010. Available online: https://www.hbs.edu/faculty/Pages/item.aspx?num=39192 (accessed on 1 February 2021).
- Uhlemann, T.H.-J.; Lehmann, C.; Steinhilper, R. The Digital Twin: Realizing the Cyber-Physical Production System for Industry 4.0. Procedia CIRP 2017, 61, 335–340. [Google Scholar] [CrossRef]
- Tao, F.; Zhang, M. Digital Twin Shop-Floor: A New Shop-Floor Paradigm towards Smart Manufacturing. IEEE Access 2017, 5, 20418–20427. [Google Scholar] [CrossRef]
- Boschert, S.; Rosen, R. Digital Twin—The Simulation Aspect. In Mechatronic Futures; Springer Science and Business Media LLC: Berlin, Germany, 2016; pp. 59–74. [Google Scholar]
- Polese, F.; Sarno, D.; Troisi, O.; Grimaldi, M. From B2B to A4A: An Integrated Framework for Viable Value Co-Creation. Mercat. E Compet. 2018, 135–161. [Google Scholar] [CrossRef]
- Lusch, R.F.; Vargo, S.L.; Gustafsson, A. Fostering a trans-disciplinary perspectives of service ecosystems. J. Bus. Res. 2016, 69, 2957–2963. [Google Scholar] [CrossRef]
- Wuest, T.; Hribernik, K.; Thoben, K.-D. Digital Representations of Intelligent Products: Product Avatar 2.0. In Smart Product Engineering, Proceedings of the 23rd CIRP Design Conference, Bochum, Germany, 11–13 March 2013; Springer: Berlin, Germany, 2012; pp. 675–684. [Google Scholar]
- Vargo, S.L.; Lusch, R.F. It’s all B2B…and beyond: Toward a systems perspective of the market. Ind. Mark. Manag. 2011, 40, 181–187. [Google Scholar] [CrossRef]
- Horváth, L.; Rudas, I.J. Method to enhance intelligent content in integrated product representations. In Proceedings of the IEEE 8th International Symposium on Intelligent Systems and Informatics, Subotica, Serbia, 10–11 September 2010; pp. 647–652. [Google Scholar] [CrossRef]
- Hribernik, K.A.; Rabe, L.; Thoben, K.D.; Schumacher, J. The product avatar as a product-instance-centric information management concept. Int. J. Prod. Lifecycle Manag. 2006, 1, 367. [Google Scholar] [CrossRef]
- Anderson, J.C.; Narus, J.A. Business marketing: Understand what customers value. Harv. Bus. Rev. 1998, 76, 53–55, 58–65. Available online: https://hbr.org/1998/11/business-marketing-understand-what-customers-value (accessed on 10 January 2021). [PubMed]
- Anderson, J.C.; Narus, J.A.; Van Rossum, W. Customer value propositions in business markets. Harv. Bus. Rev. 2006, 84, 90. Available online: https://hbr.org/2006/03/customer-value-propositions-in-business-markets (accessed on 10 January 2021). [PubMed]
- Porter, M.E. Competitive Advantage: Creating and Sustaining Superior Performance; Free Press: New York, NY, USA, 1998. [Google Scholar] [CrossRef]
- Porter, M.E. Technology and competitive advantage. J. Bus. Strat. 1985, 5, 60–78. [Google Scholar] [CrossRef]
- Osterwalder, A.; Pigneur, Y.; Smith, A.; Movement, T. Business Model Generation: A Handbook for Visionaries, Game Changers, and Challengers; Wiley: Hoboken, NJ, USA, 2010. [Google Scholar]
- Keeley, L.; Pikkel, R.; Quinn, B.; Walters, H. Ten Types of Innovation. The Discipline of Building Breakthroughs; Wiley: Hoboken, NJ, USA, 2013. [Google Scholar]
- Uhlenkamp, J.-F.; Hribernik, K.; Wellsandt, S.; Thoben, K.-D. Digital Twin Applications: A first systemization of their dimensions. In Proceedings of the 2019 IEEE International Conference on Engineering, Technology and Innovation (ICE/ITMC), Valbonne Sophia-Antipolis, Valbonne, France, 17–19 June 2019. [Google Scholar]
- Muñoz, E.; Capón, E.; Lainez, J.M.; Moreno-Benito, M.; Espuña, A.; Puigjaner, L. Operational, Tactical and Strategical Integration for Enterprise Decision-Making. In Computer Aided Chemical Engineering; Elsevier BV: Amsterdam, The Netherlands, 2012; Volume 30, pp. 397–401. [Google Scholar]
- Lee, J.D. Perspectives on Automotive Automation and Autonomy. J. Cogn. Eng. Decis. Mak. 2018, 12, 53–57. [Google Scholar] [CrossRef]
- Endsley, M.R. Level of Automation Forms a Key Aspect of Autonomy Design. J. Cogn. Eng. Decis. Mak. 2017, 12, 29–34. [Google Scholar] [CrossRef]
- Wieland, H.; Hartmann, N.N.; Vargo, S.L. Business models as service strategy. J. Acad. Mark. Sci. 2017, 45, 925–943. [Google Scholar] [CrossRef]
- Findsrud, R.; Tronvoll, B.; Edvardsson, B. Motivation: The missing driver for theorizing about resource integration. Mark. Theory 2018, 18, 493–519. [Google Scholar] [CrossRef]
- Peters, L.D.; Löbler, H.; Brodie, R.J.; Breidbach, C.F.; Hollebeek, L.D.; Smith, S.D.; Sörhammar, D.; Varey, R.J. Theorizing about resource integration through service-dominant logic. Mark. Theory 2014, 14, 249–268. [Google Scholar] [CrossRef]
- Jonas, J.M.; Sörhammar, D.; Röndell, J. Extending Innovation—From Business Model Innovation to Innovation in Service Ecosystems. In The SAGE Handbook of Service-Dominant Logic; SAGE Publications: Thousand Oaks, CA, USA, 2018; pp. 655–671. [Google Scholar]
- Wehmeyer, M.L.; Shogren, K.A.; Little, T.D.; Lopez, S.J. Decision Making. In Development of Self-Determination through the Life-Course; Springer: Berlin, Germany, 2017; pp. 261–270. [Google Scholar]
- Petri, J.; Jacob, F. The customer as enabler of value (co)-creation in the solution business. Ind. Mark. Manag. 2016, 56, 63–72. [Google Scholar] [CrossRef]
- Grönroos, C. Service logic revisited: Who creates value? And who co-creates? Eur. Bus. Rev. 2008, 20, 298–314. [Google Scholar] [CrossRef]
- Cova, B.; Salle, R. Marketing solutions in accordance with the S-D logic: Co-creating value with customer network actors. Ind. Mark. Manag. 2008, 37, 270–277. [Google Scholar] [CrossRef]
- Kijima, K.; Arai, Y. Value Co-creation Process and Value Orchestration Platform. In Global Perspectives on Service Science: Japan; Springer: New York, NY, USA, 2016; pp. 137–154. [Google Scholar]
- Stoll, O.; West, S.; Rapaccini, M.; Barbieri, C.; Bonfanti, A.; Gombac, A. Upgrading the Data2Action Framework: Results Deriving from Its Application in the Printing Industry. In Proceedings of the International Conference on exploring Service Science, Porto, Portugal, 5–7 February 2020. [Google Scholar]
- Corsaro, D. Capturing the broader picture of value co-creation management. Eur. Manag. J. 2019, 37, 99–116. [Google Scholar] [CrossRef]
- Line, N.D.; Runyan, R.C.; Gonzalez-Padron, T. Multiple stakeholder market orientation: A service-dominant logic perspective of the market orientation paradigm. AMS Rev. 2018, 9, 42–60. [Google Scholar] [CrossRef]
- Takenaka, T.; Nishino, N.; Nishikori, H. Service benchmarking for the co-creation of service ecosystem. Procedia CIRP 2018, 67, 574–576. [Google Scholar] [CrossRef]
- Jarrahi, M.H. Artificial intelligence and the future of work: Human-AI symbiosis in organizational decision making. Bus. Horiz. 2018, 61, 577–586. [Google Scholar] [CrossRef]
- Zhang, H.; Ma, L.; Sun, J.; Lin, H.; Thürer, M. Digital Twin in Services and Industrial Product Service Systems: Review and analysis. Procedia CIRP 2019, 83, 57–60. [Google Scholar] [CrossRef]
- Almeida, V.A.; Doneda, D.; Monteiro, M. Governance Challenges for the Internet of Things. IEEE Internet Comput. 2015, 19, 56–59. [Google Scholar] [CrossRef]
- West, S.; Stoll, O.; Müller-Csernetzky, P. Avatar journey mapping for manufacturing firms to reveal smart-service opportunities over the product life-cycle. Int. J. Bus. Environ. 2020, 11, 298–320. [Google Scholar] [CrossRef]






| Aspect | Dimensions | References |
|---|---|---|
| Service classification | Product life cycle services, asset efficiency services, process support services, process delegation services | Kowalkowski & Ulaga [15] |
| Life cycle | BOL, MOL, EOL | Thoben et al. [47] Terzi et al. [50] Uhlenkamp et al. [124] |
| Environment | Product, smart product, smart connected product, product system, and system of system | Porter & Heppelmann [59] |
| Monitoring and diagnostics (M&D) | Monitoring, control, optimization, and autonomy | Porter & Heppelmann [59] |
| Decision-making horizon | Tactical, operation, and strategic | Little [65] Muñoz et al. [125] |
| Major Dimensions | Key Characteristics | Score (1, Worst) | Score (5, Best) |
|---|---|---|---|
| Service Ecosystem | Flexibility & integrity | No flexibility, no additional integration | Open system built on a flexible integrated architecture |
| Shared view | Limited understanding today, no future view | Clear shared view, today and in the future | |
| Actor roles | Not defined | Multi-roles | |
| Service Platform | Architecture | Closed | Open and secure |
| Modular structure | No | Highly modular, with 3rd party integration | |
| Value Co-creation | Rules of exchange | Poorly defined | Clearly defined |
| Value creation between actors | One-way, single-actor | Two-way, multi-actor | |
| Interactions between diverse actors | Two actors | Multi-actor | |
| Accommodation of roles | Two roles only | Multi-roles/multi-actor | |
| Resource integration | Single resource | Integration of many resources |
| Case | Supported Business Functions | Service Classification | Lifecycle | Environment | Capabilities/Level of Delegation | Decision-Making Horizon |
|---|---|---|---|---|---|---|
| Tunnel MRO digital twin | Operations, infrastructure, technological development, service | Product life cycle services | BOL, MOL | System of system | Monitoring, control, optimization | Operational, tactical |
| Operations scheduler digital twin for a joinery factory | Logistics, operations, marketing and sales human resources management | Process support services | MOL | System of system | Monitoring, control, optimization | Operational, tactical |
| Wood pattern cutting digital twin | Logistics, operations, outbound logistics, marketing and sales, service, human resources management | Process delegation services | MOL | System of system | Optimization | Operational |
| Operations smart factory planning and materials flow digital twin | Inbound logistics, operations, outbound logistics, marketing and sales, procurement | Services, process delegation services | MOL | System of system | Optimization | Operational, tactical |
| Smart factory asset management digital twin | Operations | Product life cycle services, asset efficiency services | BOL, MOL | System of system | Optimization | Strategic and tactical |
| Breakdown support twin for ships | Inbound logistics, operations, service | Product life cycle services, process support services | MOL | Smart products/System of system | Monitoring, optimization | Operational, tactical |
| Server room temperature management and control digital twin | Service, infrastructure | Product life cycle services, process support services | BOL MOL | System of system | Monitoring, optimization, autonomy | Operational |
| Tunnel drainage system advisor | Operations Infrastructure | Asset efficiency services, process support services | (BOL) MOL | System of system | Monitoring, optimization, | Operational |
| Footfall around interchanges | Operations Infrastructure | Asset efficiency services, process support services | (BOL) MOL | System of system | Monitoring, optimization, | Operational Strategic |
| Operations support in facility management | Operations Infrastructure | Process delegation services | (BOL) MOL | System of system | Monitoring, optimization, | Operational Strategic |
| Major Dimensions | Key Characteristics | Tunnel MRO Digital Twin | Operations Scheduler Digital Twin for a Joinery Factory | Wood Pattern Cutting Digital Twin | Operations Smart Factory Planning and Materials Flow Digital Twin | Smart Factory Asset Management Digital Twin | Breakdown Support Twin for Ships | Server Room Temperature Management and Control Digital Twin | Tunnel Drainage System Advisor | Footfall Around Interchanges | Operations Support in Facility Management |
|---|---|---|---|---|---|---|---|---|---|---|---|
| Service Ecosystem | Flexibility & integrity | 3 | 2 | 1 | 4 | 4 | 3 | 3 | 3 | 3 | 4 |
| Shared view | 3 | 4 | 3 | 4 | 4 | 3 | 4 | 3 | 3 | 4 | |
| Actor roles | 3 | 4 | 3 | 4 | 3 | 4 | 3 | 3 | 4 | 4 | |
| Service Platform | Architecture | 3 | 3 | 2 | 5 | 4 | 3 | 4 | 3 | 3 | 4 |
| Modular structure | 4 | 3 | 4 | 5 | 5 | 4 | 3 | 4 | 4 | 4 | |
| Value Co-creation | Rules of exchange | 3 | 4 | 3 | 4 | 4 | 3 | 3 | 3 | 4 | 3 |
| Value creation between actors | 3 | 4 | 3 | 4 | 4 | 4 | 3 | 3 | 4 | 4 | |
| Interactions between diverse actors | 3 | 4 | 3 | 5 | 4 | 3 | 4 | 3 | 4 | 4 | |
| Accommodation of roles | 3 | 4 | 3 | 5 | 4 | 3 | 4 | 3 | 4 | 4 | |
| Resource integration | 3 | 5 | 3 | 5 | 4 | 4 | 4 | 3 | 4 | 4 |
| Issue | Details |
|---|---|
| Understand the service aspects over the technology | The digital twin must deliver a service to support the actors. Use questions (to ask the digital twin) that help define the cases clearly. |
| Understand the problem space from multiple perspectives | Visualize the problem and the wider ecosystem. Use the direct and indirect stakeholders to provide the initial perspective. Consider the decision-making time horizons. |
| Understand the focal purpose of the system | Clearly define the main source of value in the system. |
| Understand actors in the system | Clarify the actors’ roles and the business functions. |
| Understand the focal beneficiaries | Define their roles and behaviors. Journey map typical situations and highlight crucial dyads. |
| Understand the avatars in the system | Link the key machines together in the focal value creation process. Identity the actors who interact directly and indirectly with the avatars. Identify the lifecycle phases and the situations where support is required. |
| Understand the capabilities and level of delegation | Identify the level of monitoring, control, optimization, and delegation expected. |
| Assess the value co-creation potential | Assume that S-D logic is important but not “operationalized”. Use a simple assessment to help maximize value co-creation. |
Publisher’s Note: MDPI stays neutral with regard to jurisdictional claims in published maps and institutional affiliations. |
© 2021 by the authors. Licensee MDPI, Basel, Switzerland. This article is an open access article distributed under the terms and conditions of the Creative Commons Attribution (CC BY) license (https://creativecommons.org/licenses/by/4.0/).
Share and Cite
West, S.; Stoll, O.; Meierhofer, J.; Züst, S. Digital Twin Providing New Opportunities for Value Co-Creation through Supporting Decision-Making. Appl. Sci. 2021, 11, 3750. https://doi.org/10.3390/app11093750
West S, Stoll O, Meierhofer J, Züst S. Digital Twin Providing New Opportunities for Value Co-Creation through Supporting Decision-Making. Applied Sciences. 2021; 11(9):3750. https://doi.org/10.3390/app11093750
Chicago/Turabian StyleWest, Shaun, Oliver Stoll, Jürg Meierhofer, and Simon Züst. 2021. "Digital Twin Providing New Opportunities for Value Co-Creation through Supporting Decision-Making" Applied Sciences 11, no. 9: 3750. https://doi.org/10.3390/app11093750
APA StyleWest, S., Stoll, O., Meierhofer, J., & Züst, S. (2021). Digital Twin Providing New Opportunities for Value Co-Creation through Supporting Decision-Making. Applied Sciences, 11(9), 3750. https://doi.org/10.3390/app11093750
