The Role of Industry 4.0 and BPMN in the Arise of Condition-Based and Predictive Maintenance: A Case Study in the Automotive Industry
Abstract
1. Introduction
2. Literature Review
2.1. Brief Considerations of I4.0
2.2. Industry 4.0 Technologies That Changed the Maintenance Paradigm
2.3. Condition-Based and Predictive Maintenance
2.4. BPM and BPMN Concepts and Their Role in Maintenance
3. The Case Study of Renault Cacia Factory
4. Results and Discussion
- ▪
- Changing the maintenance paradigm to improve productivity and reduce costs
- ▪
- Condition-Based Maintenance Techniques in Renault Cacia
- ▪
- Condition-based maintenance and predictive maintenance practices in Renault Cacia
- ▪
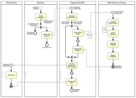
- Case 1: Problem-solving in Module 1
- ▪
- Case 2: Problem-solving in the Differential Box Production Line
5. Concluding Remarks
5.1. Practical and Theoretical Contributions
5.2. Future Research
Author Contributions
Funding
Institutional Review Board Statement
Informed Consent Statement
Data Availability Statement
Conflicts of Interest
Appendix A


References
- Mrugalska, B.; Wyrwicka, M. Towards lean production in Industry 4.0. Procedia Eng. 2017, 182, 466–473. [Google Scholar] [CrossRef]
- Reis, J.; Amorim, M.; Melão, N.; Matos, P. Digital transformation: A literature review and guidelines for future research. In World Conference on Information Systems and Technologies; Springer: Cham, Switzerland, 2018; pp. 411–421. [Google Scholar]
- Reis, J.; Amorim, M.; Melão, N.; Cohen, Y.; Rodrigues, M. Digitalization: A literature review and research agenda. In International Joint Conference on Industrial Engineering and Operations Management; Springer: Cham, Switzerland, 2019; pp. 443–456. [Google Scholar]
- Lee, W.; Wu, H.; Yun, H.; Kim, H.; Jun, M.; Sutherland, J. Predictive maintenance of machine tool systems using artificial intelligence techniques applied to machine condition data. Procedia Cirp. 2019, 80, 506–511. [Google Scholar] [CrossRef]
- Sakib, N.; Wuest, T. Challenges and opportunities of condition-based predictive maintenance: A review. Procedia Cirp 2018, 78, 267–272. [Google Scholar] [CrossRef]
- Bousdekis, A.; Lepenioti, K.; Apostolou, D.; Mentzas, G. Decision Making in Predictive Maintenance: Literature Review and Research Agenda for Industry 4.0. IFAC-PapersOnLine 2019, 52, 607–612. [Google Scholar] [CrossRef]
- Laloix, T.; Iung, B.; Voisin, A.; Romagne, E. Towards the control of product quality from the process deviation monitoring: Overview and investigation in automotive sector. IFAC-PapersOnLine 2016, 49, 79–84. [Google Scholar] [CrossRef]
- Pinto, G.; Silva, F.; Campilho, R.; Casais, R.; Fernandes, A.; Baptista, A. Continuous improvement in maintenance: A case study in the automotive industry involving Lean tools. Procedia Manuf. 2019, 38, 1582–1591. [Google Scholar] [CrossRef]
- Voisin, A.; Laloix, T.; Iung, B.; Romagne, E. Predictive Maintenance and part quality control from joint product-process-machine requirements: Application to a machine tool. Procedia Manuf. 2018, 16, 147–154. [Google Scholar] [CrossRef]
- Cachada, A.; Barbosa, J.; Leitño, P.; Gcraldcs, C.; Deusdado, L.; Costa, J.; Teixeira, C.; Teixeira, J.; Moreira, A.; Moreira, P.; et al. Maintenance 4.0: Intelligent and predictive maintenance system architecture. In Proceedings of the 2018 IEEE 23rd International Conference on Emerging Technologies and Factory Automation (ETFA), Torino, Italy, 4–7 September 2018; pp. 139–146. [Google Scholar]
- Wang, K. Intelligent predictive maintenance (IPdM) system–Industry 4.0 scenario. Wit Trans. Eng. Sci. 2016, 113, 259–268. [Google Scholar]
- Souza, M.; da Costa, C.; de Oliveira Ramos, G.; da Rosa Righi, R. A survey on decision-making based on system reliability in the context of Industry 4.0. J. Manuf. Syst. 2020, 56, 133–156. [Google Scholar] [CrossRef]
- Bodensohn, A.; Haueis, M.; Mäckel, R.; Pulvermüller, M.; Schreiber, T. System monitoring for lifetime prediction in automotive industry. In Advanced Microsystems for Automotive Applications; Springer: Berlin, Heidelberg, 2005; pp. 149–158. [Google Scholar] [CrossRef]
- Ambani, S.; Li, L.; Ni, J. Condition-based maintenance decision-making for multiple machine systems. J. Manuf. Sci. Eng. 2009, 131, 031009. [Google Scholar] [CrossRef]
- Polančič, G.; Orban, B. A BPMN-based language for modeling corporate communications. Comput. Stand. Interfaces 2019, 65, 45–60. [Google Scholar] [CrossRef]
- Lasi, H.; Fettke, P.; Kemper, H.; Feld, T.; Hoffmann, M. Industry 4.0. Bus. Inf. Syst. Eng. 2014, 6, 239–242. [Google Scholar] [CrossRef]
- Xu, L.; Xu, E.; Li, L. Industry 4.0: State of the art and future trends. Int. J. Prod. Res. 2018, 56, 2941–2962. [Google Scholar] [CrossRef]
- Hermann, M.; Pentek, T.; Otto, B. Design principles for industry 4.0 scenarios. In Proceedings of the 2016 49th Hawaii International Conference on System Sciences (HICSS), Koloa, HI, USA, 5–8 January 2016; pp. 3928–3937. [Google Scholar]
- Wagner, T.; Herrmann, C.; Thiede, S. Industry 4.0 impacts on lean production systems. Procedia Cirp 2017, 63, 125–131. [Google Scholar] [CrossRef]
- Yin, Y.; Stecker, K.; Li, D. The evolution of production systems from Industry 2.0 through Industry 4.0. Int. J. Prod. Res. 2018, 56, 848–861. [Google Scholar] [CrossRef]
- Powell, D.; Romero, D.; Gaiardelli, P.; Cimini, C.; Cavalieri, S. Towards digital lean cyber-physical production systems: Industry 4.0 technologies as enablers of leaner production. In IFIP International Conference on Advances in Production Management Systems; Springer: Cham, Switzerland, 2018; pp. 353–362. [Google Scholar]
- Lee, J.; Kao, H.; Yang, S. Service innovation and smart analytics for Industry 4.0 and big data environment. Procedia Cirp 2014, 16, 3–8. [Google Scholar] [CrossRef]
- Pîrvu, B.; Zamfirescu, C. Smart factory in the context of 4th industrial revolution: Challenges and opportunities for Romania. IOP Conf. Ser. Mater. Sci. Eng. 2017, 227, 012094. [Google Scholar] [CrossRef]
- Ghobakhloo, M. The future of manufacturing industry: A strategic roadmap toward Industry 4.0. J. Manuf. Technol. Manag. 2018, 29, 910–936. [Google Scholar] [CrossRef]
- Schmidt, R.; Möhring, M.; Härting, R.; Reichstein, C.; Neumaier, P.; Jozinović, P. Industry 4.0-potentials for creating smart products: Empirical research results. In International Conference on Business Information Systems; Springer: Cham, Switzerland, 2015; pp. 16–27. [Google Scholar]
- Lu, Y. Industry 4.0: A survey on technologies, applications and open research issues. J. Ind. Inf. Integr. 2017, 6, 1–10. [Google Scholar] [CrossRef]
- Wagner, R. The Role of Projects in the Process of Transforming Automotive Industry. In Research on Project, Programme and Portfolio Management. Lecture Notes in Management and Industrial Engineering; Cuevas, R., Bodea, C.N., Torres-Lima, P., Eds.; Springer: Cham, Switzerland, 2021. [Google Scholar] [CrossRef]
- Sága, M.; Bulej, V.; Čuboňova, N.; Kuric, I.; Virgala, I.; Eberth, M. Case study: Performance analysis and development of robotized screwing application with integrated vision sensing system for automotive industry. Int. J. Adv. Robot. Syst. 2020, 17, 1729881420923997. [Google Scholar] [CrossRef]
- Neal, A.; Sharpe, R.; van Lopik, K.; Tribe, J.; Goodall, P.; Lugo, H.; Segura-Velandia, D.; Conway, P.; Jackson, L.; Jackson, T.; et al. The potential of industry 4.0 Cyber Physical System to improve quality assurance: An automotive case study for wash monitoring of returnable transit items. Cirp J. Manuf. Sci. Technol. 2021, 32, 461–475. [Google Scholar] [CrossRef]
- Llopis-Albert, C.; Rubio, F.; Valero, F. Impact of digital transformation on the automotive industry. Technol. Forecast. Soc. Chang. 2021, 162, 120343. [Google Scholar] [CrossRef]
- Lin, D.; Lee, C.K.M.; Lau, H.; Yang, Y. Strategic response to Industry 4.0: An empirical investigation on the Chinese automotive industry. Ind. Manag. Data Syst. 2018, 118, 589–605. [Google Scholar] [CrossRef]
- Tsvetkova, R. What does Industry 4.0 mean for sustainable development? Industry 4.0 2017, 2, 294–297. [Google Scholar]
- Ruiz-Sarmiento, J.; Monroy, J.; Moreno, F.; Galindo, C.; Bonelo, J.; Gonzalez-Jimenez, J. A predictive model for the maintenance of industrial machinery in the context of industry 4.0. Eng. Appl. Artif. Intell. 2020, 87, 103289. [Google Scholar] [CrossRef]
- Reis, J.; Santo, P.; Melão, N. Impact of Artificial Intelligence Research on Politics of the European Union Member States: The Case Study of Portugal. Sustainability 2020, 12, 6708. [Google Scholar] [CrossRef]
- Tjahjono, B.; Esplugues, C.; Ares, E.; Pelaez, G. What does industry 4.0 mean to supply chain. Procedia Manuf. 2017, 13, 1175–1182. [Google Scholar] [CrossRef]
- Masoni, R.; Ferrise, F.; Bordegoni, M.; Gattullo, M.; Uva, A.; Fiorentino, M.; Carrabba, E.; Di Donato, M. Supporting remote maintenance in industry 4.0 through augmented reality. Procedia Manuf. 2017, 11, 1296–1302. [Google Scholar] [CrossRef]
- Sommer, L. Industrial revolution-industry 4.0: Are German manufacturing SMEs the first victims of this revolution? J. Ind. Eng. Manag. 2015, 8, 1512–1532. [Google Scholar] [CrossRef]
- Carvalho, T.; Soares, F.; Vita, R.; Francisco, R.; Basto, J.; Alcalá, S. A systematic literature review of machine learning methods applied to predictive maintenance. Comput. Ind. Eng. 2019, 137, 106024. [Google Scholar] [CrossRef]
- Chebel-Morello, B.; Nicod, J.; Varnier, C. From Prognostics and Health Systems Management to Predictive Maintenance 2: Knowledge, Reliability and Decision; John Wiley & Sons: Hoboken, NJ, USA, 2017. [Google Scholar]
- Jardine, A.; Lin, D.; Banjevic, D. A review on machinery diagnostics and prognostics implementing condition-based maintenance. Mech. Syst. Signal Process. 2006, 20, 1483–1510. [Google Scholar] [CrossRef]
- Edwards, D.; Holt, G.; Harris, F. Predictive maintenance techniques and their relevance to construction plant. J. Qual. Maint. Eng. 1998, 4, 25–37. [Google Scholar] [CrossRef]
- Coandă, P.; Avram, M.; Constantin, V. A state of the art of predictive maintenance techniques. In IOP Conference Series: Materials Science and Engineering; IOP Publishing: Bristol, UK, 2020; Volume 997, p. 012039. [Google Scholar]
- Hoffmann, M.; Wildermuth, S.; Gitzel, R.; Boyaci, A.; Gebhardt, J.; Kaul, H.; Amihai, I.; Frog, B.; Suriyah, M.; Leibfried, T.; et al. Integration of novel sensors and machine learning for predictive maintenance in medium voltage switchgear to enable the energy and mobility revolutions. Sensors 2020, 20, 2099. [Google Scholar] [CrossRef]
- Soliman, M. Industrial Applications of Infrared Thermography: How Infrared Analysis Can Be Used to Improve Equipment Inspection; Lulu Press: Morrisville, NC, USA, 2020. ISBN-13: 979-8696181073/ISBN: 9781393551355. Available online: https://ssrn.com/abstract=3743671 (accessed on 23 February 2021).
- Schwendemann, S.; Amjad, Z.; Sikora, A. A survey of machine-learning techniques for condition monitoring and predictive maintenance of bearings in grinding machines. Comput. Ind. 2021, 125, 103380. [Google Scholar] [CrossRef]
- Susto, G.; Schirru, A.; Pampuri, S.; McLoone, S.; Beghi, A. Machine learning for predictive maintenance: A multiple classifier approach. IEEE Trans. Ind. Inform. 2014, 11, 812–820. [Google Scholar] [CrossRef]
- Duffuaa, S.; Raouf, A.; Campbell, J. Planning and Control of Maintenance Systems; Springer: Cham, Switzerland, 2000. [Google Scholar] [CrossRef]
- Levitt, J. Complete Guide to Preventive and Predictive Maintenance; Industrial Press Inc.: New York, NY, USA, 2003. [Google Scholar]
- Ciancio, V.; Homri, L.; Dantan, J.; Siadat, A. Towards prediction of machine failures: Overview and first attempt on specific automotive industry application. IFAC-PapersOnLine 2020, 53, 289–294. [Google Scholar] [CrossRef]
- Ramere, M.; Laseinde, O. Optimization of condition-based maintenance strategy prediction for aging automotive industrial equipment using FMEA. Procedia Comput. Sci. 2021, 180, 229–238. [Google Scholar] [CrossRef]
- Aksa, K.; Aitouche, S.; Bentoumi, H.; Sersa, I. Developing a Web Platform for the Management of the Predictive Maintenance in Smart Factories. Wirel. Pers. Commun. 2021, 1–29. [Google Scholar] [CrossRef]
- Jasiulewicz-Kaczmarek, M.; Waszkowski, R.; Piechowski, M.; Wyczółkowski, R. Implementing BPMN in Maintenance Process Modeling. In Information Systems Architecture and Technology: Proceedings of 38th International Conference on Information Systems Architecture and Technology-ISAT 2017. ISAT 2017. Advances in Intelligent Systems and Computing, 656; Świątek, J., Borzemski, L., Wilimowska, Z., Eds.; Springer: Cham, Switzerland, 2018. [Google Scholar] [CrossRef]
- Van Der Aalst, W.; Ter Hofstede, A.; Weske, M. Business process management: A survey. In International Conference on Business Process Management; Springer: Berlin/Heidelberg, Germany, 2003; pp. 1–12. [Google Scholar]
- Hammer, M. What is business process management? In Handbook on Business Process Management; Springer: Berlin/Heidelberg, Germany, 2015; pp. 3–16. [Google Scholar]
- Melão, N.; Pidd, M. A Conceptual Framework for Understanding Business Processes and Business Process Modelling. Inf. Syst. J. 2000, 10, 105–129. [Google Scholar] [CrossRef]
- Meidan, A.; García-García, J.; Escalona, M.; Ramos, I. A survey on business processes management suites. Comput. Stand. Interfaces 2017, 51, 71–86. [Google Scholar] [CrossRef]
- Chinosi, M.; Trombetta, A. BPMN: An introduction to the standard. Comput. Stand. Interfaces 2012, 34, 124–134. [Google Scholar] [CrossRef]
- Van Der Aalst, W.; La Rosa, M.; Santoro, F. Don’t forget to improve the process! Bus. Process Manag. 2016, 58, 1–6. [Google Scholar]
- Suri, K.; Cadavid, J.; Alferez, M.; Dhouib, S.; Tucci-Piergiovanni, S. Modeling business motivation and underlying processes for RAMI 4.0-aligned cyber-physical production systems. In Proceedings of the 2017 22nd IEEE International Conference on Emerging Technologies and Factory Automation (ETFA), Limassol, Cyprus, 12–15 September 2017; pp. 1–6. [Google Scholar]
- Kannengiesser, U.; Müller, H. Industry 4.0 Standardisation: Where Does S-BPM Fit? In Proceedings of the 10th International Conference on Subject-Oriented Business Process Management, Linz, Austria, 5–6 April 2018; pp. 1–8. [Google Scholar] [CrossRef]
- Jasiulewicz-Kaczmarek, M.; Waszkowski, R.; Piechowski, M.; Wyczółkowski, R. Implementing BPMN in maintenance process modeling. In International Conference on Information Systems Architecture and Technology; Springer: Cham, Switzerland, 2017; pp. 300–309. [Google Scholar]
- Savary, J. Competitive Strategies in the World Market: The Case of Renault and the Emergence of a European Group? In Towards a New Map of Automobile Manufacturing in Europe? Springer: Berlin/Heidelberg, Germany, 1995; pp. 147–172. [Google Scholar]
- Yin, R. Case Study Research and Applications: Design and Methods; Sage Publications: Los Angeles, CA, USA, 2017. [Google Scholar]
- Mills, A.; Durepos, G.; Wiebe, E. Encyclopedia of Case Study Research; Sage Publications: London, UK, 2010. [Google Scholar]
- Blaxter, L. How to Research; McGraw-Hill Education: New York, NY, USA, 2010. [Google Scholar]
- Given, L. The SAGE Encyclopedia of Qualitative Research Methods; Sage Publications: London, UK, 2008. [Google Scholar]
- Savin-Baden, M.; Major, C. New Approaches to Qualitative Research: Wisdom and Uncertainty; Routledge, Taylor & Francis Group: New York, NY, USA, 2010. [Google Scholar]
- Taylor, S.; Bogdan, R.; DeVault, M. Introduction to Qualitative Research Methods: A Guidebook and Resources; Wiley & Sons: Hoboken, NJ, USA, 2016. [Google Scholar]
- Hsieh, F.; Shannon, S. Three approaches to qualitative content analysis. Qual. Health Res. 2005, 15, 1277–1288. [Google Scholar] [CrossRef]
- Neuendorf, K. The Content Analysis Guidebook; Sage Publications: Los Angeles, CA, USA, 2017. [Google Scholar]
- Silva, A.; Mateus, C.; Węgrzyn, T.; Miros, M. High speed machining of aluminium gear box without temperature stabilization. Transp. Probl. 2010, 5, 57–66. [Google Scholar]
- Adsule, A.; Kulkarni, M.; Tewari, A. Reinforcement learning for optimal policy learning in condition-based maintenance. IET Collab. Intell. Manuf. 2020, 2, 182–188. [Google Scholar] [CrossRef]
- Prajapati, A.; Bechtel, J.; Ganesan, S. Condition based maintenance: A survey. J. Qual. Maint. Eng. 2012, 18, 384–400. [Google Scholar] [CrossRef]







Publisher’s Note: MDPI stays neutral with regard to jurisdictional claims in published maps and institutional affiliations. |
© 2021 by the authors. Licensee MDPI, Basel, Switzerland. This article is an open access article distributed under the terms and conditions of the Creative Commons Attribution (CC BY) license (https://creativecommons.org/licenses/by/4.0/).
Share and Cite
Fernandes, J.; Reis, J.; Melão, N.; Teixeira, L.; Amorim, M. The Role of Industry 4.0 and BPMN in the Arise of Condition-Based and Predictive Maintenance: A Case Study in the Automotive Industry. Appl. Sci. 2021, 11, 3438. https://doi.org/10.3390/app11083438
Fernandes J, Reis J, Melão N, Teixeira L, Amorim M. The Role of Industry 4.0 and BPMN in the Arise of Condition-Based and Predictive Maintenance: A Case Study in the Automotive Industry. Applied Sciences. 2021; 11(8):3438. https://doi.org/10.3390/app11083438
Chicago/Turabian StyleFernandes, Jorge, João Reis, Nuno Melão, Leonor Teixeira, and Marlene Amorim. 2021. "The Role of Industry 4.0 and BPMN in the Arise of Condition-Based and Predictive Maintenance: A Case Study in the Automotive Industry" Applied Sciences 11, no. 8: 3438. https://doi.org/10.3390/app11083438
APA StyleFernandes, J., Reis, J., Melão, N., Teixeira, L., & Amorim, M. (2021). The Role of Industry 4.0 and BPMN in the Arise of Condition-Based and Predictive Maintenance: A Case Study in the Automotive Industry. Applied Sciences, 11(8), 3438. https://doi.org/10.3390/app11083438

