High Voltage Ride through Strategy of Wind Farm Considering Generator Terminal Voltage Distribution
Abstract
1. Introduction
- A key voltage node extraction technology based on generator terminal voltage distribution curves is proposed. Compared with the grid-connected node, the extracted node can better reveal the generator terminal voltage distribution characteristics of the wind farm. The stable control of key nodes can ensure the stable operation of all wind turbines during the HVRT period.
- Based on the reactive power compensation characteristics of the synchronous condenser and the DFIG, an improved HVRT strategy is proposed. By means of controlling the voltage of the extracted node, the proposed strategy coordinates the reactive power output of the synchronous condenser and DFIGs, effectively avoiding trip-off accidents during the voltage swell period.
- The evaluation index voltage swell index (VSI) is proposed to evaluate the ride-through performance of the HVRT strategy. Based on the practical topology and parameters of the wind farm, the proposed HVRT strategy was used to test the model built in MATLAB/SIMULINK, and simulation results showed the effectiveness and feasibility of the proposed strategy.
2. Voltage Distribution Characteristics under a Wind Power Transmission Fault
2.1. Analysis of Voltage Swell under DC Blocking
2.2. Analysis of Generator Terminal Voltage Distribution in a Wind Farm
3. Reactive Power Output Characteristics of Wind Farm Transmission Systems
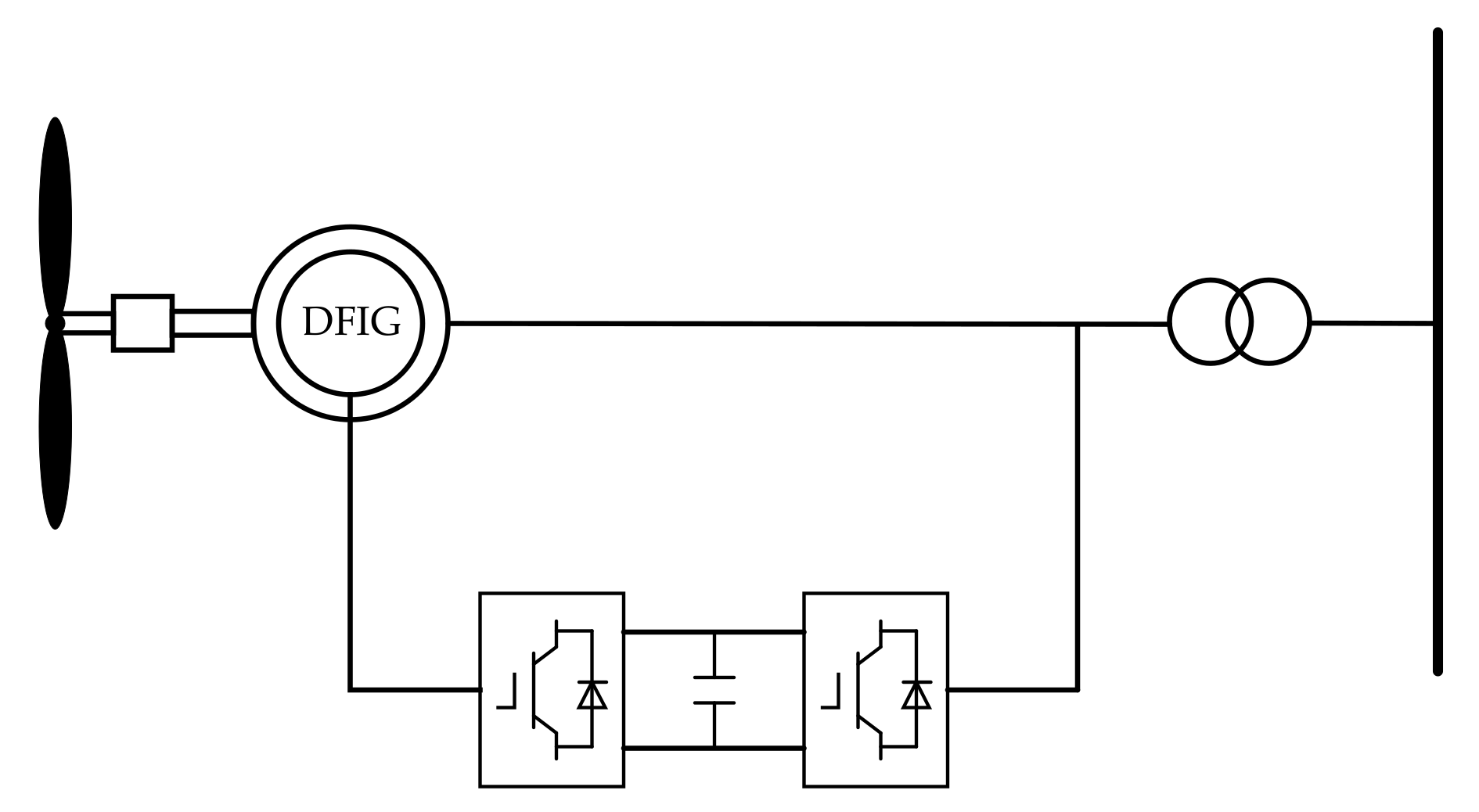
3.1. Reactive Power Output Characteristics of DFIG
3.2. The Reactive Power Output Characteristics of Synchronous Condensers
- (1)
- When the power grid fault happens, the response speed of the synchronous condenser to output reactive current based on its own physical characteristics will be faster.
- (2)
- When the power grid voltage sags, the synchronous condenser can output more reactive power.
- (3)
- The lifetime of the synchronous condenser is longer.
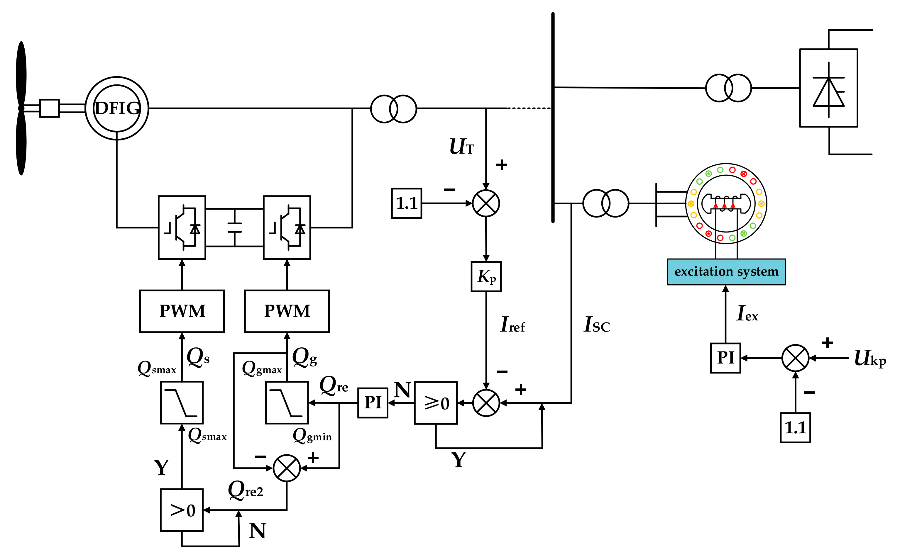
4. HVRT Strategy Considering Generator Terminal Voltage Distribution
4.1. Extraction of Key Voltage Node
4.2. HVRT Strategy
5. Simulation and Analysis
5.1. Simulation Model
5.2. Simulation Result and Analysis
6. Conclusions
- (1)
- With the expansion of wind farms and the increase of collection line length, the generator terminal voltage of the wind turbines downstream of the collection line is higher than that of upstream wind turbines. The further away from the grid-connection point, the smaller the voltage difference between two adjacent wind turbines.
- (2)
- By considering the terminal voltage distribution of the wind turbines inside the wind farm, a key voltage node extraction method based HVRT strategy can guarantee the HVRT requirements are fulfilled by the wind turbines.
- (3)
- Simulation results showed that the VSI can effectively evaluate the HVRT capability of wind turbines in a wind farm. The proposed HVRT strategy reduced the wind farm’s ride-through index VSI, with an average of 0.056, and the average RRT was shortened to about 33 ms.
Author Contributions
Funding
Institutional Review Board Statement
Informed Consent Statement
Data Availability Statement
Conflicts of Interest
References
- Lee, J.; Yoo, Y.; Yoon, M.; Jang, G. Advanced Fault Ride-Through Strategy by an MMC HVDC Transmission for Off-Shore Wind Farm Interconnection. Appl. Sci. 2019, 9, 2522. [Google Scholar] [CrossRef]
- Yogarathinam, A.; Kaur, J.; Chaudhuri, N.R. Impact of Inertia and Effective Short Circuit Ratio on Control of Frequency in Weak Grids Interfacing LCC-HVDC and DFIG-Based Wind Farms. IEEE Trans. Power Del. 2017, 32, 2040–2051. [Google Scholar] [CrossRef]
- Raza, A.; Shakeel, A.; Altalbe, A.O.; Alassafi, M.; Yasin, A.R. Impacts of MT-HVDC Systems on Enhancing the Power Transmission Capability. Appl. Sci. 2020, 10, 242. [Google Scholar] [CrossRef]
- Zhang, Z.; Lee, J.; Jang, G. Improved Control Strategy of MMC–HVDC to Improve Frequency Support of AC System. Appl. Sci. 2020, 10, 7282. [Google Scholar] [CrossRef]
- Engelhardt, S.; Erlich, I.; Feltes, C.; Kretschmann, J.; Shewarega, F. Reactive Power Capability of Wind Turbines Based on Doubly Fed Induction Generators. IEEE Trans. Energy Convers. 2011, 26, 364–372. [Google Scholar] [CrossRef]
- Xu, H.; Ma, X.; Sun, D. Reactive Current Assignment and Control for DFIG Based Wind Turbines during Grid Voltage Sag and Swell Conditions. J. Power Electron. 2015, 15, 235–245. [Google Scholar] [CrossRef]
- Xie, Z.; Zhang, X.; Zhang, X.; Yang, S.; Wang, L. Improved Ride-Through Control of DFIG During Grid Voltage Swell. IEEE Trans. Ind. Electron. 2015, 62, 3584–3594. [Google Scholar] [CrossRef]
- Zhou, C.; Wang, Z.; Ju, P.; Gan, D. High-voltage Ride Through Strategy for DFIG Considering Converter Blocking of HVDC System. J. Mod. Power Syst. Clean Energy 2020, 8, 491–498. [Google Scholar] [CrossRef]
- Zhang, Y.; Li, Q.; Zhang, J.; Qin, S. Wind farm HVRT capability improvement based on coordinated reactive power control strategy. J. Eng. 2017, 2017, 756–761. [Google Scholar] [CrossRef]
- Qin, B.; Li, H.; Zhou, X.; Li, J.; Liu, W. Low-Voltage Ride-Through Techniques in DFIG-Based Wind Turbines: A Review. Appl. Sci. 2020, 10, 2154. [Google Scholar] [CrossRef]
- Monteiro Pereira, R.M.; Machado Ferreira, C.M.; Maciel Barbosa, F. Comparative study of STATCOM and SVC performance on Dynamic Voltage Collapse of an Electric Power System with Wind Generation. IEEE Latin Am. Trans. 2014, 12, 138–145. [Google Scholar] [CrossRef]
- Molinas, M.; Suul, J.A.; Undeland, T. Low Voltage Ride Through of Wind Farms with Cage Generators: STATCOM versus SVC. IEEE Trans. Power Electron. 2008, 23, 1104–1117. [Google Scholar] [CrossRef]
- Qi, J.; Zhao, W.; Bian, X. Comparative Study of SVC and STATCOM Reactive Power Compensation for Prosumer Microgrids with DFIG-Based Wind Farm Integration. IEEE Access 2020, 8, 209878–209885. [Google Scholar] [CrossRef]
- He, J.; Li, Q.; Zhang, W.; Zhao, Y. Research on capacity configuration method of concentrated reactive power compensator for wind farm LVRT capability. J. Eng. 2017, 2017, 2428–2432. [Google Scholar] [CrossRef]
- Cai, Y.; Li, Z.; Cai, X. Coordinated control of reactive power and voltage for wind farm aiming at voltage stability of PCC and generator terminal. Electr. Power Autom. Equip. 2018, 38, 166–173. [Google Scholar]
- Teleke, S.; Abdulahovic, T.; Thiringer, T.; Svensson, J. Dynamic Performance Comparison of Synchronous Condenser and SVC. IEEE Trans. Power Del. 2008, 23, 1606–1612. [Google Scholar] [CrossRef]
- Jin, Y.; Ding, Z.; Li, M.; Jiang, W. Comparison of New Generation Synchronous Condenser and Power Electronic Reactive-Power Compensation Devices in Application in UHV DC/AC Grid. Power Syst. Technol. 2018, 42, 2095–2102. [Google Scholar]
- Richard, L.; Al-Masood, N.; Saha, T.K.; Tushar, W.; Gu, H. Optimal Allocation of Synchronous Condensers in Wind Dominated Power Grids. IEEE Access. 2020, 8, 45400–45410. [Google Scholar] [CrossRef]
- Zhan, J.; Chen, B.; Xiong, B.; Cheng, S.; Yao, W.; Tao, X.; Wen, J. Coordinated control for improving the HVRT capability of a DFIG wind farm using a synchronous condenser. Power Syst. Prot. Control 2020, 48, 59–68. [Google Scholar]
- Jia, J.; Yang, G.; Nielsen, A.H.; Gevorgian, V. Investigation on the Combined Effect of VSC-Based Sources and Synchronous Condensers under Grid Unbalanced Faults. IEEE Trans. Power Del. 2019, 34, 1898–1908. [Google Scholar] [CrossRef]
- Jia, J.; Yang, G.; Nielsen, A.H.; Rønne-Hansen, P. Impact of VSC Control Strategies and Incorporation of Synchronous Condensers on Distance Protection under Unbalanced Faults. IEEE Trans. Ind. Electron. 2019, 66, 1108–1118. [Google Scholar] [CrossRef]
- Han, P.; Zhang, H.; Ding, M.; Zhang, Y.; Chen, L.; Li, B. A Coordinated HVRT Strategy of Large-Scale Wind Power Transmitted with HVDC System. Power Syst. Technol. 2018, 42, 1087–1095. [Google Scholar]
- Wang, W.; Chi, Y.; Zhang, Z.; Li, Y. GB/T 19963-2011 Technical Rule for Connecting Wind Farm to Power System. China Stand. 2016, 2, 86–89. [Google Scholar]
- Asadollah, S.; Zhu, R.; Liserre, M. Analysis of Voltage Control Strategies for Wind Farms. IEEE Trans. Sustain. Energy 2019, 11, 1002–1012. [Google Scholar] [CrossRef]
- Li, R.; Geng, H.; Yang, G. Fault ride-through of renewable energy conversion systems during voltage recovery. J. Mod. Power Syst. Clean Energy 2016, 4, 28–39. [Google Scholar] [CrossRef]


















| Collection Line | Ui/p.u. | ||||||
|---|---|---|---|---|---|---|---|
| Line 1 | 0.9981 | 1.0029 | 1.0072 | 1.0106 | 1.0123 | —— | —— |
| Line 2 | 0.9975 | 1.0073 | 1.0157 | 1.0228 | 1.0264 | —— | —— |
| Line 3 | 0.9977 | 1.0041 | 1.0094 | 1.0128 | 1.0143 | 1.0165 | 1.0224 |
| Description | Value |
|---|---|
| Rated capacity | 300 Mvar |
| Rated voltage | 20 kV |
| D-axis reactance | 2.24 p.u. |
| D-axis transient reactance | 0.17 p.u. |
| D-axis sub-transient reactance | 0.12 p.u. |
| Q-axis reactance | 1.02 p.u. |
| Q-axis sub-transient reactance | 0.13 p.u. |
| D-axis open circuit transient time constant | 4.4849 s |
| D-axis open circuit sub-transient time constant | 0.0681 s |
| Q-axis open circuit transient time constant | 0.1 s |
| Description | Value |
|---|---|
| Rated capacity | 3 MW |
| Stator impedance | 0.023 p.u. |
| Stator inductance | 0.18 p.u. |
| Rotor impedance | 0.016 p.u. |
| Rotor inductance | 0.16 p.u. |
| Magnetizing inductance | 2.9 p.u. |
| Wind speed (constant) | 11 m/s |
| Collection Line | VSI | RTT/ms |
|---|---|---|
| Line 1 | 1.041 | 59.838 |
| Line 2 | 1.074 | 83.855 |
| Line 3 | 1.104 | 84.450 |
| Collection Line | VSI | RTT/ms |
|---|---|---|
| Line 1 | 1.004 | 29.712 |
| Line 2 | 1.019 | 42.854 |
| Line 3 | 1.027 | 57.241 |
Publisher’s Note: MDPI stays neutral with regard to jurisdictional claims in published maps and institutional affiliations. |
© 2021 by the authors. Licensee MDPI, Basel, Switzerland. This article is an open access article distributed under the terms and conditions of the Creative Commons Attribution (CC BY) license (http://creativecommons.org/licenses/by/4.0/).
Share and Cite
Qin, Y.; Cao, Z.; Yang, Z.; Gao, B.; Dong, X. High Voltage Ride through Strategy of Wind Farm Considering Generator Terminal Voltage Distribution. Appl. Sci. 2021, 11, 1248. https://doi.org/10.3390/app11031248
Qin Y, Cao Z, Yang Z, Gao B, Dong X. High Voltage Ride through Strategy of Wind Farm Considering Generator Terminal Voltage Distribution. Applied Sciences. 2021; 11(3):1248. https://doi.org/10.3390/app11031248
Chicago/Turabian StyleQin, Yanhui, Zeyu Cao, Zhichao Yang, Bingtuan Gao, and Xuetao Dong. 2021. "High Voltage Ride through Strategy of Wind Farm Considering Generator Terminal Voltage Distribution" Applied Sciences 11, no. 3: 1248. https://doi.org/10.3390/app11031248
APA StyleQin, Y., Cao, Z., Yang, Z., Gao, B., & Dong, X. (2021). High Voltage Ride through Strategy of Wind Farm Considering Generator Terminal Voltage Distribution. Applied Sciences, 11(3), 1248. https://doi.org/10.3390/app11031248
