Next Article in Journal
Comparative Analysis of Periodontal Pain Using Two Different Orthodontic Techniques, Fixed Multibrackets and Removable Aligners: A Longitudinal Clinical Study with Monthly Follow-Ups for 12 Months
Previous Article in Journal
Evaluation of Pig Manure for Environmental or Agricultural Applications through Gasification and Soil Leaching Experiments
 
 
Font Type:
Arial Georgia Verdana
Font Size:
Aa Aa Aa
Line Spacing:
Column Width:
Background:
Article

The Model of Reducing Operations Time at a Container Terminal by Assigning Places and Sequence of Operations

Department of Technical Systems Operation and Maintenance, Faculty of Mechanical Engineering, Wroclaw University of Science and Technology, Wybrzeże Wyspiańskiego 27, 50-370 Wrocław, Poland
Appl. Sci. 2021, 11(24), 12012; https://doi.org/10.3390/app112412012
Submission received: 22 November 2021 / Revised: 8 December 2021 / Accepted: 14 December 2021 / Published: 16 December 2021
(This article belongs to the Section Transportation and Future Mobility)

Abstract

:
The problem of reshuffling is a current phenomenon practically in every container terminal. So far, there has been no unambiguous solution to the problem of reshuffling of cargo units. This is due to the specifics of the terminals, available equipment, information provided by the participants of the logistics chain as well as the methods that are implemented in handling terminals. The aim of the article is to present a model with sequence of operations which may allow for reduced losses resulting from the need to move the same cargo unit multiple times.

1. Introduction

One of the functions of an inland terminal is the storage of the cargo units passing through it, in this case containers. Any kind of delay in the release of a container is associated with serious financial losses for the terminal, hence the importance of organizing the planning process for the storage of containers in the storage yard. Loaded containers are usually stored in the yard for several days; however, empty containers can be there for several weeks. The focus here is not only on optimizing the operation of the handling equipment, but also on managing the storage space in the yard. One of the biggest problems contributing to losses is reshuffling. Reshuffling requires extra handling operations to move the containers above to another location in order to access the container being reloaded. Each of the removed containers can still block further loading units. The following four movements are considered the optimal and necessary number of operations during the transshipment of one container:
  • Carrying the container when it is unloaded from the means of transport;
  • Locating it in the yard at the most convenient place;
  • Picking it up again from the yard;
  • Placing it, at the moment of loading, on another means of transport.
Such a number of operations is assumed by the land terminal operators in their cost calculations; however, sources based on the conducted research show that, on average, there are eight such movements, while there are cases when the number of operations increases up to fourteen. Such extreme cases occur mainly at terminals that are not equipped with a computerized storage management system. This is also the case for terminals with a lack of storage space and modern equipment. The use of transshipment planning methods allows one to minimize the number of redundant technological movements and, consequently, to shorten the container transshipment time associated with an increase in terminal throughput.
The aim of the present paper is to compare the methods used for determining container storage locations in a container yard. The “first available space” method, FIFO and the author’s model of allocating container operations are compared.

2. Literature Overview

The allocation problem in the context of container space planning is defined as the arrangement of storage locations and determining the sequence of container storage operations. It is one of the most important operations at a container terminal. The specificity of container storage is different from a typical pallet warehouse. We cannot obtain a lower tier container without translocating the higher tier containers. Optimizing the trafficking of containers becomes very important as each additional adjustment is redundant, generates costs and takes time. The challenge of optimal storage is known as the “location mapping (stacking) problem”, as it involves stacking containers.
Industry feedback suggests that shuffling containers continues to be a major operational challenge in yard management. If the space allocation is poorly designed, the yard crane must move all the containers on top of the destination container to other stacks before it can retrieve the target container, and these additional moves will significantly reduce the yard crane’s throughput. Containers have different attributes such as weight, size, brand, destination and special requirements (e.g., cold stores, dangerous goods, oversized cargo, tight joints or a specific handling sequence). Containers with similar attributes are classified as a single container class [1,2,3]. To reduce reshuffling, the “homogeneity rule”, which strictly arranges containers of the same class for easy retrieval, has been widely implemented in terminal operations. From a space allocation perspective, the consignment strategy, in which containers belonging to the same destination vessel are placed close together, has been adopted to support yard planning in terminals [4]. Although the above principles are able to reduce reshuffling to some extent, the operator of one of the largest container ports in the world still suggests including the impact of reshuffling on space allocation.
An interesting approach using metaheuristic methods is presented in [5]. The optimization objective was to reduce the costs associated with container allocation during unloading from railcars at a land terminal, which can be achieved by applying the presented heuristics supported by generic algorithms. An interesting approach related to the mathematical modeling of the problem specific to the allocation of containers is presented in [6,7,8,9].
Unproductive movements associated with container allocation have a large impact on the operating costs of a container terminal. These are mainly caused by the fuel consumption and the time wasted on unproductive operations.
Due to the fact that each train brings dozens of containers and there are usually several hundred terminal slots, the optimization has the character of an NP-hard problem. Therefore, it cannot be managed without introducing heuristic and simulation solutions aiming at the best solution, which is not optimal, but can be called rational. Heuristic models in yard management can be found, for example, in [10]. Some articles propose the use of several heuristics to search for the most advantageous solution [11].
The problem of allocation and reshuffling is prevalent for marine terminals, especially in combination with the proper distribution of cargo on the ship. An overview of short-term reshuffling in port terminals was described by [12].
The problem of scheduling crane operation between container trains was addressed as a heuristic solution in [13]. In the same article, the operation of the crane in the transshipment of the railcar–yard relationship was described and consisted of the division of space into sections. In [14], a description of the operation and management of land container terminals is included. Other types of approaches to the aforementioned topic were proposed in article [15], where a graph model for container routing was presented, while a tabu search algorithm was presented in [16].
In recent years, one can see an increased interest in simulation models both in the area of modelling intra-terminal operations and cargo point distribution [17].
The reshuffling problem, despite many exemplary solutions, is encumbered with a research gap and a lack of a confirmed general solution. The present paper presents a comparison of terminal methods lacking in-depth planning of terminal space distribution with a heuristic approach aided by a simulation model.
The later part of the article presents two quite popular methods of storing containers in a landfill and the scope of their application: the first free space method and the FIFO method. The next step is the description of the proprietary storage method based on the available information about the attributes of the container. The two methods mentioned previously have particular limitations, although they usually have the advantage that they allow for a quick release of railway carriages. After unloading the train, however, the containers must be repositioned. The presented model is as fast as the previously mentioned methods; however, it is oriented towards saving the costs of equipping the yard. The following part of the article presents calculations showing the savings in terms of operating time and energy savings.

2.1. The First Available Space Method

One of the most frequently used methods in container terminals with a small area is the first free space method which, as the name suggests, consists in locating the container to be handled in the closest possible free space. In the process of unloading containers from the train to the yard, the first free space method is definitely the fastest. It does not require planning for the location of cargo units. However, if one focuses on the aspect of loading containers from the storage yard onto trucks or trains, it can be disadvantageous. The randomness of container placement creates many problems during container handling. Reshuffling often occurs in this method. It is then necessary to move all the containers covering the one waiting to be released. This means that, instead of making the two basic moves necessary to reload a container, the operator must make many more moves. If the container to be released is in the first row, and there are two more containers above it, first the container in row three must be picked up and put down elsewhere, then the container in row two must be picked up and put down elsewhere, and only then can the container be released to be reloaded. Thus, instead of two, the operator makes a minimum of six moves. However, this number can be much higher because, usually, containers that were previously set aside must be moved to their original position, a row lower. Leaving them behind may cause the blocking of subsequent units during subsequent reloads. The first free space method results in an increase in the number of technological movements executed. These movements contribute to the lengthening of the transshipment time, which in the end may generate very high losses for the terminal.

2.2. The FIFO Method

Another frequently used method is FIFO (First In, First Out). Containers are released from the storage yard in the order they were put in. This method is common when storing goods in warehouses. While FIFO queues affordably dictate the order of product flow in warehouses, this method can be disadvantageous at a container terminal. As with the first free space method, it does not require an analysis of the arrangement of containers when they are unloaded from the means of transport to the storage yard; however, it is far less advantageous when they are loaded from the yard to the means of transport itself. By forming the loading units on the yard one by one, all those that appeared there earlier are covered with those that appeared there later. In order to get to the container involved in the transshipment, all other containers that are above it must be moved to another location. The complexity of this process is also influenced by the fill rate of the yard. In the case of very high or full filling of the storage yard, practically every transshipment operation involves performing an increased number of technological movements, which results in a very large increase in the cost of transshipment.

3. Simulation Model Based on Load Distribution Planning Heuristics

In the following section of the article, a model for determining container cargo storage locations at the terminal is presented. The model is based on heuristics that are implemented in three stages:
  • Comparing the release dates of the cargo units to the end customer allows for identification of the storage location with the shortest time for the unloading operation, which reduces the execution time of the operation;
  • Valuation of the tasks and indicating their sequence, allowing reduction of the travel time between operations;
  • Valuation of the cumulative value of the entrusted tasks implementation to determine the order of storage so that the container stored longer does not stand on the container that should leave the terminal before it, which will reduce the number of unproductive operations.
The solution of the problem is based on the implementation of three steps, which can be written by an ordered triple <S, V, D>, where
  • S—the task completion status;
  • V—the value of task completion;
  • D—the sequence of task completion.

3.1. The Task Completion Status

When requests are entered into the order fulfilment system, the first check is made to see if the task listed can be completed or if another task with a different status value must be completed first. For the purpose of the model, it was assumed that the tasks with a lower status value have a lower rank. It was assumed that the value of the parameter can take values in the range:
S = {0, 1, 2, …, n}.
Regarding the list of containers to be unloaded from the wagon to the container yard, the implementation of this part of the method is to check the expected storage time of the incoming containers and the containers already stored. The idea is to ensure that containers unloaded from the wagon do not pawn those that will be released more quickly for further transport. A comparison is, therefore, made between the status of the containers on the wagons and in the yard as well as between the containers to be unloaded. If the ith container is scheduled for release earlier than the jth container, then Si > Sj.
If the containers are to be released at the same time, then the status values are equal.

3.2. The Value of Task Completion

Another parameter of the presented approach is the value of task completion V. In a general sense, “value” can refer to an observed quantity chosen by the decision maker. Usually, in practice, when scheduling working time, attention is paid to the completion time of a single task, its cost and distance, most often in search of the minimum value of the mentioned quantities.
In the discussed case, the time of order completion, i.e., moving a container from the wagon to the yard, was assumed, taking into account that it is a cycle consisting of:
  • Lifting the container from the wagon;
  • Movement with the container in the yard;
  • Setting up for unloading at the storage yard;
  • Placing the container back in the storage place.
It should be noted that the values of the realization of the same task by the classical gantry crane are different, while, for the reach stacker, they are different when putting the container on the first layer, and still different when putting it higher.

3.3. The Sequence of Task Completion

Determining the value of task completion does not indicate the answer in what sequence the task should be performed. Therefore, as a complement to the discussed approach to the task completion cycle, there is the task completion sequence value, marked as D, where
D = {0, 1, 2, …, n}.
The idea is to determine how much time (or other “value”) is required to prepare for the next task. The analysis of the required “preparation” times will allow for determining the sequence of task completion when the assumed value will be the smallest (or the largest in the case of searching for maximum value solutions); it is necessary to determine how much time it will take to travel from the place where the container is put down to the next containers intended for unloading. In this way, it is possible to prepare a tree of task completion variants, where the node is the travel with the container from the wagon to the storage place, while the branches define the values of the travel time to the places of picking up subsequent cargo units. Choosing the path with the smallest sum of values will allow you to obtain the sequence of traversed nodes, and, thus, the sequence of task completion.
The task list consists of individual tasks whose completion can be described by the status, value and completion sequence.
The status defines collisions between tasks, the value allows you to evaluate and choose the best solution for an elementary task and the sequence allows you to minimize (or maximize) the value of all the tasks accepted for completion.

3.4. Detailed Solution

If a container is denoted by Ki, i ( 1 , ,   n ) , then the ith container will be characterised as follows:
K i { S i , V i , O i } ,   i 1 ,   ,   n .

3.5. Determining the Status of the Task Completion—S

In further considerations, let us deal with the kth container, k i . If twk is the release date of the kth container that is on the wagon (destined to be put in the yard), then the status determination will consist of checking the release dates of all the containers destined for unloading and determining the sequence of the containers from the release date of the latest one in descending order.
Thus, for the kth container { t w k > t w k + 1 ,   t o   S k > S k + 1 t w k t w k + 1 ,   t o   S k < S k + 1

3.6. Determining the Value of the Task Completion—V

The task completion in the discussed case consists of picking up a container from the wagon, its transport around the container terminal and putting it down in the storage place. As it is well known, there are many variants in the task completion: the differences can consist in the needed transport route, the height of storage, etc.; the differences also result from the type of machine, model, etc. According to the described method, the value of task completion measured, e.g., in the process time (this is assumed in the rest of the article), is calculated for each container separately. Figure 1 shows a diagram of the field designations in the storage yard.
First, it is necessary to determine such places where it is not possible to place the container. Adopted meanings:
R—container placement row, r 1 , μ ;
c—container placement column, c 1 , γ ;
frc—place in the storage yard.
Comparing the planned moment of release of the ith container reported for unloading twi with the moment of release of containers stored in the yard trc, a vacancy matrix is formed:
F k = [ f r c ] , f r c t w i < t r c = 1 , f r c t w i t r c = 0 ,
Then, the value of task completion vrc to place rc can be calculated: V k = [ v r c ] ,
v r c = f r c 0 t r c
The designated smallest task completion time is:
v k = m i n [ v r c ] ,
while the release time of the container located at the landfill is trc.
The storage allocation model according to the above heuristics is shown in Figure 2.

3.7. Determining the Sequence of the Task Completion—D

The issue of the sequence of task completion consisting in depositing containers from wagons to the yard boils down to finding the shortest travel path from the end of one task completion and selecting the next task.
If it is assumed that the travel to the place of starting the completion of task b, if the task completed before is dab, then the value of travel required to complete all tasks is
D v = i = 1 n d a b ,
where v 1 , n !  i is the number of the next task completion variant (the maximum total number of variants is n!). The sought minimum value of the completion of all tasks is D = m i n D v .
On the other hand, the order of task completion from the D = m i n D v iteration determines the sequence of task completion. Each container from this iteration is assigned the next di number. The solution can be presented in tabular form, as presented on Figure 3.
A description by means of the status, value and sequence of task completion allows for determining the list of places to which the container can be transshipped so that it does not interfere with the transshipment of other containers and so that it does not require consecutive moves throughout its storage at the terminal. The model for determining the sequence of work completion is shown in Figure 4.
Figure 5 provides a model for assigning operations according to the discussed heuristics.

4. Analysis of the Transshipment Process at the Selected Terminal

The land terminal (road-rail), which is the computational basis, is located in Poland. Its handling capacity is about 85,000 TEU per year, while its storage area alone is 1200 TEU. The railroad siding accessible from one side is 450 m long and it is accessible from one side. Its total area is 65,000 m2. The distribution of containers in the storage yard is as follows: up to 75 containers along the length of the yard, a maximum of four containers across the width of the yard and up to four tiers in height.
Three basic types of transshipment operations are performed at the terminal:
  • Train;
  • Vehicle;
  • Technological.
Cycle movements are included in the group depending on where the cargo was picked up from. Train operations are all those in which the container is picked up from the rail platform, while vehicle operations are those from a wheeled vehicle. The third type is technological operations, which consist of additional movements that must be carried out in order to obtain access to the proper container. The “proper” container is the one whose reloading takes place in a given cycle. These are necessary movements that cannot be completely eliminated, but which are considered to be loss-making. The focus should, therefore, be on reducing them to a minimum. Vehicle operations account for as much as 50% of all terminal movements, where 29% are technological operations and only 21% are train operations. The reason for this situation can be attributed to problems related to the limited storage capacity of the yard. It is necessary to stack containers in multi-level stacks and, also, to stack them in rows. This makes it more difficult to find a given container and perform a handling operation on it because it involves an increase in the number of redundant operations. More movements that are not profitable but waste time generate monetary losses.
At the terminal described hereinabove, a block storage system is used. The storage lane is located along the handling lane, forming a cuboid shape with it. The containers in the storage lane are arranged in rows and stacks. At the terminal from which the measurements were collected, the operators work in a three-shift system. Analyzing the number of all transshipment operations performed in certain shifts and the time of engine work, the average time of a single operation was obtained. The sum of the engine hours was divided by the sum of all transshipments, which resulted in an average transshipment time of 0.06 engine hours, giving a conversion time of 3.5 min.

4.1. Analysis of the Proposed Scenarios

This chapter focuses on the application of previously described container storage methods at a container terminal, using special software to create simulations. The description of the simulation method used was approximated, and then, based on the results obtained, the proposed variants were evaluated and compared. These steps allowed for choosing the most advantageous method in terms of labor intensity and cost.
In order to analyses the three described methods: first free space, FIFO and reloading heuristics, the FlexSim program was used. It is an analytical tool used by engineers in the field of process design and decision making. In the FlexSim simulation software, one can create three-dimensional models that reflect the real system, e.g., a production system. Thanks to the possibility of time control, the designer is able to trace the entire process in a much shorter time, which speeds up the analysis and, at the same time, reduces the costs of conducting research in the real system. This tool is classified as a program for simulating discrete events. Discrete events occur on systems as a result of certain events at discrete points in time such as a machine failure or acceptance of an order. Each step of the process requires some resource from the system.
The simulation model developed for the purpose of this study is a simplified model that does not include a visual representation of the container terminal area. Instead, it has the basic simulation mechanisms that were necessary to obtain the results needed to evaluate the analyzed topic of work. The configured statistics of the process allowed to obtain a complete picture of the modelled activities, while the algorithms together with the statistical tools allowed for representing the natural variability of the process. This allowed an analysis of a large number of alternative scenarios in order to find the most advantageous solution.
Three possible scenarios corresponding to the implementation of transport tasks in the container terminal area were adopted for the analysis. These methods are described in detail in the third section of this paper. The model does not represent the physical processes of cargo flow; however, it is a reflection of the situation that takes place in the storage yard after their application.
Initially, the data necessary for further analysis were entered, such as the existing state of the storage yard and the individual movement times in a single reloading cycle. The storage yard has a storage area of 1200 TEU. This means that the yard is filled to capacity with 75 20-foot containers along its length, 4 containers in the width and 4 tiers in the height. Depending on the fill rate of the yard, the containers were placed in uniform distribution. The data on the movement times were collected at the described terminal during previous measurements. For the purpose of the simulation, the times with standard deviations of individual movements of a single handling operation were used, depending on the level where the container was placed (Table 1). In addition, the number of containers waiting for loading from the storage yard onto the transport vehicle had to be entered. For the analysis of all variants, the number of 18 containers was assumed. The selection of the place where the container is picked up was determined based on uniform distribution.
The exemplary operation is carried out as follows: the containers are formed into a stack containing four tiers. The reloading concerns the one which is in the second row, counting from the ground. The model, calculating the time of such an operation, besides taking into account the time of the access, also sums the time of the operation of picking up the fourth and third container to put them aside and the second one to be reloaded. Then, it adds up the times of the operations of putting the fourth and third container on the first stack, this time on the second and third layer. Such a procedure appropriately extends the reloading time, which depends on the location of the container taking part in the reloading.
The developed model consists of five basic elements (Figure 6). Each of them is responsible for a specific part of the reloading process. The first element, i.e., the source, after entering the value of the storage yard fill rate, generates the distribution of containers over its entire area. As it has been mentioned before, the distribution is uniform. A table showing the state of the fill rate of the yard is displayed in a separate Table. It corresponds to the layout of the yard, hence there are 75 rows and 4 columns in it, and each cell contains a number from one to four, corresponding to the number of tiers located in a given place. The next element, i.e., the separator, checks the number of containers waiting to be loaded. The queue gathers the selected containers that have been drawn from the table by the processor. It is this element that plays the key role in the simulation and is responsible for selecting the method used to complete transport tasks. It also takes into account the given times and generates the results of the whole process, which terminates and saves the last element.
The three selected methods are described as follows:
  • Strategy one corresponds to the reload planning heuristics;
  • Strategy two corresponds to the first free space method;
  • Strategy three corresponds to the FIFO method.
These strategies were adjusted to reflect the initial state of the container distribution in the storage yard as accurately as possible after applying each method.

4.2. Evaluation and Comparison of the Proposed Variants

The purpose of the simulations was to measure the loading times of 18 containers from the storage yard to the means of transport. The initial state of the yard was conditioned depending on the choice of the analyzed method. For each of the three scenarios, 100 time measurements were performed. In addition, the measurements were made dependent on the fill rate of the yard. During the tests carried out at the terminal in question, the lowest fill rate value of 60 containers was observed. The maximum value, however, was 1200 container units, which corresponds to the storage area of the terminal. Hence, the value set for the fill rate ranged from 60 to 1200 units, increasing cyclically every 60 containers. There were 20 measurements of reloading times, always in 100 samples for each method, where the measurements were then averaged (Table 2). The results were obtained by applying the Monte Carlo method used in FlexSim software to analyses this type of issue.
A significant advantage of one method over the others is noticeable. While the container loading times—when using the first free space method and the FIFO method—are similar to each other, a reduction can be seen when using the reloading heuristics. The prevalence of this method increases as the fill rate of the storage yard increases. At the minimum fill rate, all the methods take similar values, about 23 minutes. At the maximum fill rate, the sum of all cycle times due to the reloading heuristics is about 9 minutes less.
In practice, container terminals are not empty yards; they are usually more than 50% full. Hence, the time required for unloading tasks using heuristics will be shorter than in the other methods.
An analysis and selection of the most advantageous method in terms of energy consumption was performed. Using the data collected at the container terminal, it was shown that the fuel consumption for the handling equipment is 17.15 L per engine hour, which means an energy expenditure of 140.63 kWh.
Using the results of the duration of the reloading operations as a function of the fill rate of the container yard, the energy required for the unloading operations was calculated. This is shown in Figure 7.
It can be seen that handling the same number of containers when the yard is half full of containers finds a fundamental difference in energy consumption needed to perform the ordered operations. The difference in energy consumption can be seen from operations in a virtually empty yard; however, as the yard becomes more occupied, the advantage becomes even more apparent. The savings in energy consumption are shown in Figure 8.
When the yard is half full, the energy savings from using the proposed heuristics are 21%. With further filling of the yard, we can achieve up to 25% energy savings over the baseline. This level occurs at a 75% yard fill rate and persists until the storage yard is 100% full. When the yard is less than 50% full, the savings are several per cent. However, as previously mentioned, a typical container terminal is rarely filled to such a low degree.

5. Summary

The presented analysis concerned the completion of transport tasks within the intermodal transshipment hub. Among the distinguished technological operations performed at the terminal, technological operations were considered redundant and unprofitable. They mainly accompany the phenomenon of reshuffling, commonly known at terminals that do not use optimization systems. To meet the changing demands of the container market, it is necessary to invest in innovative solutions to improve container handling. Hence, it is incrasingly important to increase automation of the handling process and the use of optimization methods. The design and implementation of newer and newer technologies for container handling helps to reduce energy consumption at intermodal terminals, and, thus, to increase and develop international trade, reduce environmental pollution and lower operating costs.

Funding

This research received no external funding.

Institutional Review Board Statement

Not applicable.

Informed Consent Statement

Not applicable.

Data Availability Statement

Data are contained within the article.

Conflicts of Interest

The author declares no conflict of interest.

References

  1. Boysen, N.; Fliedner, M. Cross dock scheduling: Classification, literature review and research agenda. Omega 2010, 38, 413–422. [Google Scholar] [CrossRef] [Green Version]
  2. Rožić, T.; Rogić, K.; Ivanković, B. Modelling inland terminal locations based on transport cost optimisation. Int. J. Shipp. Transp. Logist. 2020, 12, 487–503. [Google Scholar] [CrossRef]
  3. Rožić, T.; Rogić, K.; Bajor, I. Research Trends of Inland Terminals: A Literature Review. Promet-Traffic Transp. 2016, 28, 539–548. [Google Scholar] [CrossRef] [Green Version]
  4. Lee, K.B.; Kim, H.W. Optimizing the block size in container yards. Transp. Res. Part E 2010, 46, 120–135. [Google Scholar] [CrossRef]
  5. Colombaroni, C.; Fusco, G.; Isaenko, N.; Molinari, D. Hybrid Metaheuristic Approach to Solve the Problem of Containers Reshuffling in an Inland Terminal. Transp. Res. Procedia 2021, 52, 35–42. [Google Scholar] [CrossRef]
  6. Caserta, M.; Schwarze, S.; Voß, S. A mathematical formulation and complexity considerations for the blocks relocation problem. Eur. J. Oper. Res. 2012, 219, 96–104. [Google Scholar] [CrossRef]
  7. Kozan, E.; Preston, P. Mathematical modelling of container transfers and storage locations at seaport terminals. OR Spectr. 2006, 28, 519–537. [Google Scholar] [CrossRef] [Green Version]
  8. Tan, C.; He, J.; Yu, H. Mathematical modeling of yard template regeneration for multiple container terminals. Adv. Eng. Inform. 2019, 40, 58–68. [Google Scholar] [CrossRef]
  9. Zehendner, E.; Caserta, M.; Feillet, D.; Schwarze, S.; Voß, S. An improved mathematical formulation for the blocks relocation problem. Eur. J. Oper. Res. 2015, 245, 415–422. [Google Scholar] [CrossRef]
  10. Ting, C.J.; Wu, K.C. Optimizing container relocation operations at container yards with beam search. Transp. Res. Part E Logist. Transp. Rev. 2017, 103, 17–31. [Google Scholar] [CrossRef]
  11. Jovanovic, R.; Tuba, M.; Voß, S. A multi-heuristic approach for solving the pre-marshalling problem. Cent. Eur. J. Oper. Res. 2017, 25, 1–28. [Google Scholar] [CrossRef] [Green Version]
  12. Zhou, C.; Wang, W.; Li, H. Container reshuffling considered space allocation problem in container terminals. Transp. Res. Part E Logist. Transp. Rev. 2020, 136, 101869. [Google Scholar] [CrossRef]
  13. Jeong, B.J.; Kim, K.H. Scheduling operations of a rail crane and container deliveries between rail and port terminals. Eng. Optim. 2011, 43, 597–613. [Google Scholar] [CrossRef]
  14. Zając, M.; Świeboda, J. Initial FMEA analysis of the container transport chain. In Proceedings of the Conference: European Safety and Reliability Conference ESREL 2014, Wroclaw, Poland, 14–18 September 2014; Volume 17, pp. 3–30. [Google Scholar]
  15. Lam JS, L.; Gu, Y. Port hinterland intermodal container flow optimisation with green concerns: A literature review and research agenda. Int. J. Shipp. Transp. Logist. 2013, 5, 257–281. [Google Scholar] [CrossRef]
  16. Sterzik, S.; Kopfer, H. A tabu search heuristic for the inland container transportation problem. Comput. Oper. Res. 2013, 40, 953–962. [Google Scholar] [CrossRef]
  17. Hervás-Peralta, M.; Rozic, T.; Poveda-Reyes, S.; Santarremigia, F.E.; Pastor-Ferrando, J.P.; Molero, G.D. Modelling the performance of port terminals using microsimulation. Eur. Transp. Trasp. Eur. 2020, 76, 1–11. [Google Scholar]
Figure 1. Diagram of the field designations in the storage yard.
Figure 1. Diagram of the field designations in the storage yard.
Applsci 11 12012 g001
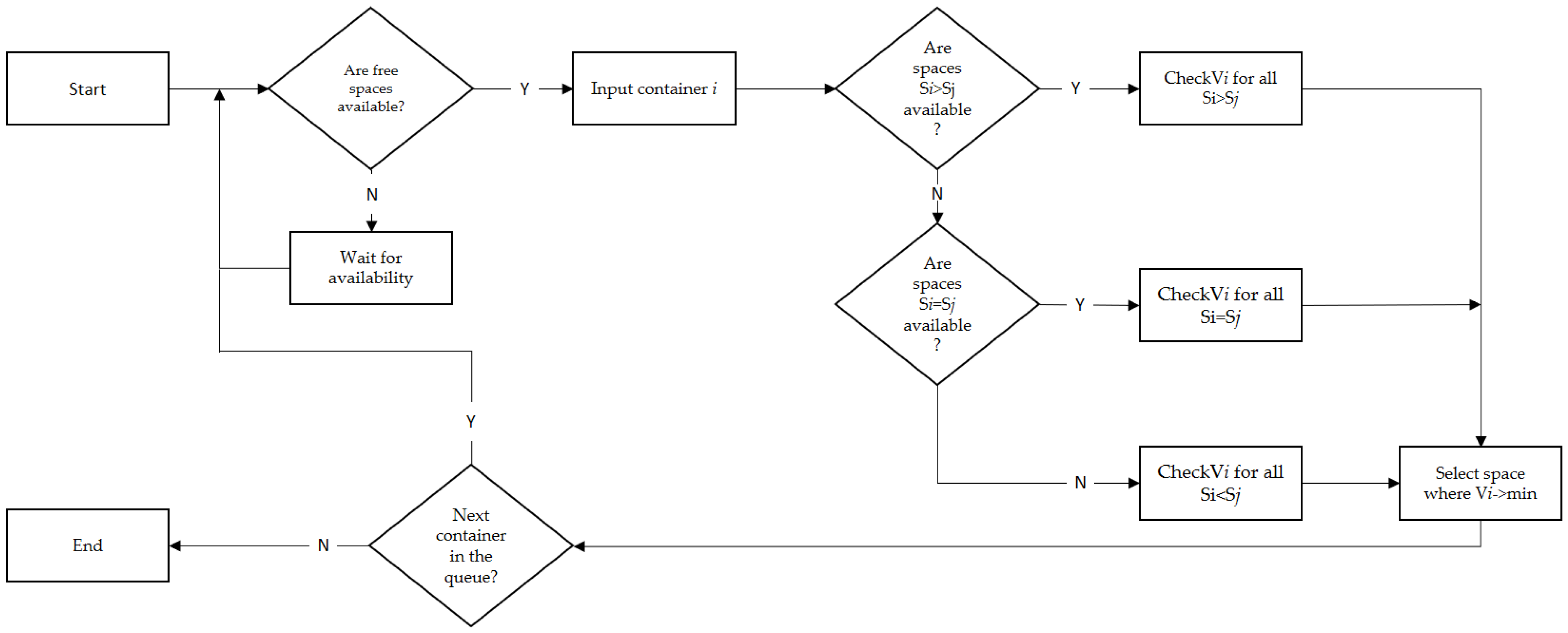
Figure 2. Model of allocating storage space at a container terminal.
Figure 2. Model of allocating storage space at a container terminal.
Applsci 11 12012 g002
Figure 3. View of the sheet containing the table of results.
Figure 3. View of the sheet containing the table of results.
Applsci 11 12012 g003
Figure 4. Model for determining the sequence of container handling.
Figure 4. Model for determining the sequence of container handling.
Applsci 11 12012 g004
Figure 5. Model of assigning operations in container handling.
Figure 5. Model of assigning operations in container handling.
Applsci 11 12012 g005
Figure 6. Simplified model, basic simulation mechanisms. Source: own elaboration.
Figure 6. Simplified model, basic simulation mechanisms. Source: own elaboration.
Applsci 11 12012 g006
Figure 7. Energy consumption for the unloading of 18 containers. Source: own elaboration.
Figure 7. Energy consumption for the unloading of 18 containers. Source: own elaboration.
Applsci 11 12012 g007
Figure 8. Energy savings due to different methods. Source: [own elaboration].
Figure 8. Energy savings due to different methods. Source: [own elaboration].
Applsci 11 12012 g008
Table 1. Mean and standard deviations of times for particular moves.
Table 1. Mean and standard deviations of times for particular moves.
TIMES [s] ofACCESSACCESSOPERATIONSACCESSACCESSOPERATIONS
Setting Up for TravelTravelSetting Up for Picking Up and the Process of Picking UpSetting Up for TravelTravelSetting Up for Unloading and the Process of Unloading
x ¯ [s] x ¯ [s] σ [s] x ¯ [s] σ [s] x ¯ [s] σ [s] x ¯ [s] σ [s] x ¯ [s] σ [s] x ¯ [s] σ [s]
1st tiers123.0016.768.8625.2920.1814.715.1620.8817.2030.1218.9815.297.74
2nd tiers136.5517.869.1131.1823.9716.054.2018.594.7734.4516.3018.417.22
3rd tiers142.2719.278.0427.5515.5117.009.9015.913.6740.6416.2321.9115.10
4th tiers150.5022.004.2431.5021.9211.002.8314.001.4126.5013.4445.5012.02
Source: own elaboration.
Table 2. Mean values of times and deviations for the analyzed reloading methods.
Table 2. Mean values of times and deviations for the analyzed reloading methods.
Fill Rate of the Yard [pcs.] Scenario 1Scenario 2Scenario 3Fill Rate of the Yard [pcs.] Scenario 1Scenario 2Scenario 3
60 x ¯ [s]1352.281384.191392.55660 x ¯ [s]1487.491758.241923.37
σ [s]91.4298.30102.90σ [s]109.30149.97130.05
120 x ¯ [s]1360.481407.461443.06720 x ¯ [s]1523.601810.681959.46
σ [s]82.7893.82107.99σ [s]103.58134.05132.31
180 x ¯ [s]1358.001425.001492.70780 x ¯ [s]1539.271878.811996.70
σ [s]94.0895.52105.78σ [s]98.77137.14133.55
240 x ¯ [s]1373.061486.491551.73840 x ¯ [s]1574.311930.142066.84
σ [s]77.49111.14104.95σ [s]102.04126.37131.99
300 x ¯ [s]1377.631498.861606.99900 x ¯ [s]1615.691978.222135.65
σ [s]107.09115.79116.41σ [s]122.13136.71142.52
360 x ¯ [s]1400.541547.151655.87960 x ¯ [s]1643.942049.722167.78
σ [s]86.95100.33106.30σ [s]110.69156.65146.88
420 x ¯ [s]1418.081595.611717.581020 x ¯ [s]1682.812102.362249.09
σ [s]83.56118.99126.42σ [s]101.48157.23118.91
480 x ¯ [s]1422.211606.911734.201080 x ¯ [s]1743.122165.792329.50
σ [s]100.66114.95151.35σ [s]102.85123.92127.90
540 x ¯ [s]1441.621667.961805.411140 x ¯ [s]1784.242255.672373.31
σ [s]99.55126.84131.66σ [s]105.12131.99119.34
600 x ¯ [s]1466.291721.961846.641200 x ¯ [s]1835.762324.812436.19
σ [s]91.27153.50139.25σ [s]89.02115.22101.83
Source: [own elaboration].
Publisher’s Note: MDPI stays neutral with regard to jurisdictional claims in published maps and institutional affiliations.

Share and Cite

MDPI and ACS Style

Zając, M. The Model of Reducing Operations Time at a Container Terminal by Assigning Places and Sequence of Operations. Appl. Sci. 2021, 11, 12012. https://doi.org/10.3390/app112412012

AMA Style

Zając M. The Model of Reducing Operations Time at a Container Terminal by Assigning Places and Sequence of Operations. Applied Sciences. 2021; 11(24):12012. https://doi.org/10.3390/app112412012

Chicago/Turabian Style

Zając, Mateusz. 2021. "The Model of Reducing Operations Time at a Container Terminal by Assigning Places and Sequence of Operations" Applied Sciences 11, no. 24: 12012. https://doi.org/10.3390/app112412012

APA Style

Zając, M. (2021). The Model of Reducing Operations Time at a Container Terminal by Assigning Places and Sequence of Operations. Applied Sciences, 11(24), 12012. https://doi.org/10.3390/app112412012

Note that from the first issue of 2016, this journal uses article numbers instead of page numbers. See further details here.

Article Metrics

Back to TopTop